Основы проектного планирования на предприятии
1
Содержание
Введение 2
1. Особенности проектного планирования 3
2. Системные инновации в планировании проекта 6
3. Системное проектирование в процессе планирования реализации проекта 9
Заключение 12
Список литературы 13
Введение
Проблема неудовлетворительного планирования деятельности особенно характерна для компаний, работающих на развивающихся рынках, таких, как российский. Отечественные предприниматели часто мотивируют небрежное отношение к плану общей нестабильностью экономики и, как следствие, низкой степенью реализации прогнозных расчетов. Между тем, мировой опыт подтверждает, что именно в условиях колебаний рынка и роста конкуренции значение планирования должно возрастать. Чем больше неопределенности во внешней предпринимательской среде, тем больше порядка должно быть во внутренней организации фирмы, тем больше внимания должно уделяться разработке рыночной стратегии развития и действий по реализации этих стратегий.
Для целей планирования нового бизнеса создание предприятия рассматривается как проект, имеющий определенные сроки окупаемости и доходность (так называемый проектный подход). Однако проектный подход может использоваться не только во вновь создаваемой компании, но и для планирования инноваций, осуществляемых предприятием в процессе повседневной работы. Этот метод помогает отделить текущую деятельность компании от инновационной, контролировать внедрение каждой инновации, планировать его более четко и, как следствие, снижать общие риски бизнеса.
Для того чтобы использовать все преимущества планирования в текущей деятельности предприятия необходимо внедрение проектного подхода как управленческой технологии. К сожалению, пока об этом задумываются только крупные российские компании, стремящиеся сделать свою работу еще более эффективной. На большей же части предприятий развитие и внедрение инноваций осуществляется неупорядоченно, что, в силу описанных выше причин, значительно повышает уровень их операционных и стратегических рисков.
1. Особенности проектного планирования
В условиях рыночной экономики возможностей для инвестирования достаточно много. Вместе с тем, любая организация имеет ограниченную величину свободных финансовых ресурсов, доступных для инвестирования. Поэтому всегда актуальна задача оптимизации инвестиционного портфеля.
В экономике большинство хозяйственных задач осуществляется на основе проекта. Это означает, что в начале выбираются основные параметры проекта и определяются конечные цели, а уже потом предпринимаются попытки достичь их в соответствии с некоторыми временными, ресурсными, стоимостными и другими ограничениями. Разработка методического подхода к усовершенствованию системы планирования и контроля может рассматриваться как инструмент повышения надежности реализации проектов.
Наиболее приемлемой методологией решения сложных задач, к каковым относятся задачи планирования реализации проекта, является системный подход. Система - это некоторая целостность, состоящая из взаимозависимых частей, каждая из которых привносит свой вклад в характеристику системы.
На оперативном уровне предприятие может одновременно рассматривать один или несколько проектов, реализация которых будет приближать предприятие к решению его стратегических задач. Решение о целесообразности разработки и выполнения проектного плана может быть принято во исполнение уже существующих. Нововведения, рассматриваемые в проектном плане, лежат строго в пределах существующего поля бизнеса.
Проектом называется обособленное от предшествующей предпринимательской деятельности использование средств, которое оценивают и планируют изолированно. С этим мы сталкиваемся в случаях инвестирования в создание нового, обновление и расширение существующего бизнеса (предприятия). Термин «Проект» можно понимать в двух смыслах:
«- как комплект документов, содержащих формулирование цели предстоящей деятельности и определение комплекса действий, направленных на ее достижение
- как сам этот комплекс действий (работ, услуг, приобретений, управленческих операций и решений), направленных на достижение сформулированной цели, т.е. как документацию и как деятельность».
Инвестиции - это «средства (денежные средства, ценные бумаги, иное имущество, в том числе имущественные права, имеющие денежную оценку), вкладываемые в объекты предпринимательской и (или) иной деятельности с целью получения прибыли и (или) достижения иного полезного эффекта».
Соответственно, под инвестиционным проектом понимается либо обоснование экономической целесообразности, объема и сроков осуществления инвестиционных вложений, либо сам комплекс практических действий по их осуществлению. Инвестиционный проект всегда порождается некоторым проектом (понимаемым в смысле второго определения), обоснование целесообразности и характеристики которого он содержит. В рамках сводного финансово-экономического планирования инвестиционный проект объединяет результирующий инвестиционный денежный поток и порождаемые им результирующие операционные и финансовые денежные потоки. При этом данные денежные потоки обычно обособляются от других притоков и оттоков денежных средств.
Гарантии для инвестора (кредитора) лежат строго в эффективности проекта, поэтому он должен быть спланирован так, чтобы окупаемость инвестиций в проект, получение прибыли, погашение долгов и выплата процентов проистекало только из денежных потоков проекта.
Проектный план не претендует на решение концептуальных задач развития предприятия. Цель его составления, как и следует из названия, предельно четко описать пути реализации конкретного инвестиционного проекта в рамках существующего поля бизнеса предприятия и его результаты.
Проектные (оперативные) бизнес-планы формируются на разных стадиях проработки проекта. С этой точки зрения, выделяют предварительный и окончательный планы.
Предварительный обычно опирается на эскизный вариант технической реализации проекта. В его основу закладываются лишь общие технические и экономические характеристики нового оборудования, технологии, расходуемого сырья и материалов, выпускаемой продукции. Задача подобного плана - показать потенциальную возможность эффективной реализации определенной бизнес-идеи в виде нескольких альтернативных вариантов, определить основные этапы ее воплощения в жизнь.
Окончательный план проекта выполняется на основе строго определенного технического проекта, заключенных контрактов (или протоколов о намерениях, в которых оговорены цены и другие важные условия исполнения будущих контрактов) на поставку оборудования, сырья и материалов и реализацию готовой продукции. Данная категория классификации может показаться надуманной, однако - лишь на первый взгляд. Она важна тем, что предварительный и окончательный план проекта несут различную функциональную нагрузку, так как, в отличие от предварительного, окончательный план проекта будет являться для менеджмента не только инструментом планирования, но и средством мониторинга, базой для проведения план-факт анализа и формирования новых планов. Не говоря о том, что бюджеты для этих двух категорий планов могут различаться на порядок.
Проектные (оперативные) планы можно разделить на две группы по степени необходимой проработки окружающей экономико-технологической среды. В качестве типичных можно выделить две крайних ситуации. При первой из них планируемые нововведения либо целиком заменяют существующее производство, либо полностью не зависят от него. Такой план проекта можно назвать инновационным. Инновационные проекты - это проекты создания холдингом нового предприятия, обособленного подразделения или нового бизнеса в рамках предприятия, если они лежат в существующем поле бизнеса.
Инновационные проекты экономически и организационно-технически обособлены от предпринимательской деятельности предприятия или участников проекта. Для такой категории проектов характерно отсутствие установок прошлого. Такие проекты содержат большой процент неопределенности в части их реализации на рынке. Из этого следует, что ключевую роль в инновационных бизнес-планах играют маркетинговый блок и анализ чувствительности.
Второй тип планов, выделяемых по данному основанию, разрабатывается в случае встраивания новых элементов в уже существующий технологический процесс и, тем самым, при его составлении нельзя пренебрегать существующими экономико-технологическими связями. Его называют планом модернизации. Действующий бизнес при осуществлении модернизации связан комплексом решений (организационно-технических, инвестиционных, финансовых и т.п.) предшествующих периодов, поэтому он содержит меньше неопределенности вследствие присутствия на рынке и должен исходить при планировании из опыта прошлого. Из-за тесной связи с предшествующей деятельностью, бизнес-планирование, как правило, охватывает меньшую функциональную область, придавая первостепенное значение организационно-техническому и финансово-экономическому блокам бизнес-плана.
2. Системные инновации в планировании проекта
В системной методологии декомпозиция некоторого сложного объекта на его составляющие части является основным способом, позволяющим проникнуть в существо объекта и познать его свойства. При декомпозиции необходимо учитывать взаимосвязи между компонентами. Действительно, декомпозиция и структуризация являются главными инструментами при работе на рациональной основе, они являются предпосылкой, позволяющей сделать сложность обозримой, понятной, а также инструментами для постоянного уменьшения проблем.
Системный подход требует применения рациональной методологии проектирования систем.
Три атрибута характеризуют системный подход:
1. Важность выявления взаимосвязей, которые соединяют элементы системы в единое целое.
2. Использование методологии системного проектирования для разработки плана реализации проекта.
3. Использование различных методов системного проектирования.
Выбор тех или иных методов зависит как от характера применения этого подхода, так и от характера рассматриваемой задачи планирования.
Процесс планирования охватывает фазы от «выявления проблемы» до «принятия решения». План проекта, с одной стороны, форма представления лицу, принимающему решение, проанализированных и получивших оценку альтернатив, для последующего сравнения и выбора приоритетных, с другой - компактный документ, являющийся общепризнанной международной формой представления инвестиционного проекта внешним адресатам (инвесторам, кредиторам, государственным органам и т.п.).
Все виды планов имеют три общие компоненты - начальное состояние, цель (или конечное состояние) и средства достижения цели. Цель планирования - соединить все компоненты процесса с наименьшими издержками для достижения максимальных результатов. Принимая во внимание такой подход, а также сводный характер планирования мы будем придерживаться взгляда, определенного Д.Ханом (Dietger Hahn). Планирование проекта в широком смысле означает принятие решений на основе их систематической подготовки в ходе управленческого цикла. Планирование проекта в узком смысле можно определить как систематическую подготовку принятия решений.
Каждый проект состоит из отдельных этапов, задач и отдельных работ. Каждая выполненная работа привносит свой вклад в реализацию проекта. На выполнение каждой работы проекта затрачиваются ресурсы, деньги и время. Отсюда следует, что для реализации проекта необходимо:
- расчленить задачу реализации проекта на отдельные работы и установить технологические связи между ними;
- распределить ресурсы, время и деньги на выполнение этих работ;
- работы выполняются людьми, использующими различные технические и материальные средства.
В широком смысле постановка любой задачи заключается в том, чтобы перевести ее словесное (вербальное) описание в формальное. В случае относительно простых задач такой переход осуществляется в сознании человека, который не всегда даже может объяснить, как он это сделал. По мере усложнения задач получение модели и доказательство ее адекватности усложняется. Эксперимент становится дорогим и опасным, а применительно к экономическим объектам он становится практически нереализуемым, задача переходит в класс проблем принятия решений, и постановка задачи, формирование модели, т.е. перевод вербального описания в формальное, становится важной составной частью процесса принятия решений.
Этот этап не всегда можно четко ограничить временными рамками. Большинство реальных ситуаций, в т.ч. в управлении проектом, необходимо отображать классом самоорганизующихся систем, модели которых должны постоянно корректироваться (сопровождая развитие проекта).
Исходя из вышесказанного, можно сказать, что основная цель плана - это формальное описание альтернатив в процессе принятия управленческих решений. Главный тезис, подтвержденный практикой, состоит в том, что если вы не можете изложить свой план на бумаге, значит он не достаточно хорошо продуман. Инвесторы знают, что если план проекта сделан недостаточно хорошо «на бумаге», то, скорее всего, предприятие не сможет сделать ничего и на практике. План проекта должен продемонстрировать, что он достаточно компетентно разработан, что он может быть реализован, а его авторы достойны доверия.
Планирование реализации проекта означает определение и представление всех работ, всех мероприятий, необходимых для достижения конечных результатов в виде плана. Именно план реализации проекта, включающий большое количество работ с их взаимосвязями, и стоимостных, ресурсных и временных оценок, является системой в ее физическом смысле. План реализации проекта - это система, значит к процессу планирования и анализа можно применить методологию системного проектирования.
3. Системное проектирование в процессе планирования реализации проекта
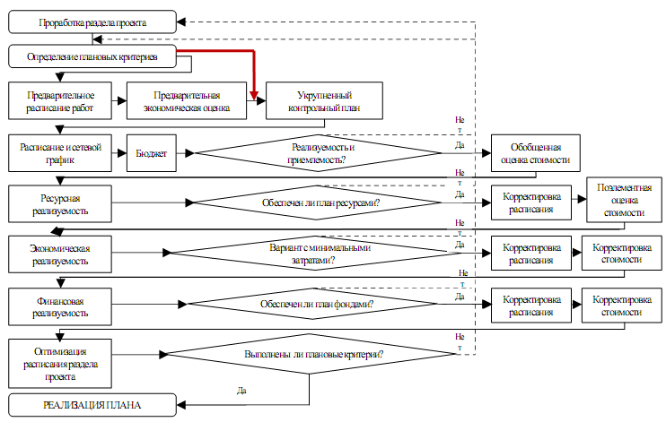
Аналогично этапам системного проектирования процесс планирования реализации проекта должен состоять из следующих этапов: анализ потребности в планах, формулирование задачи планирования, формулирование или выбор критериев планирования, разработка альтернативных планов, Анализ физической (ресурсной) реализуемости, анализ экономической реализуемости плана, анализ финансовой реализуемости плана, оптимизация, оценка и выбор наилучшего варианта плана, реализация плана, использования обратной связи и управление.
Системный подход можно рассматривать как последовательность логически взаимосвязанных этапов, с помощью которых можно, используя многочисленные методы планирования и управления проектами, создавать планы для достижения оптимального результата.
Все альтернативные варианты плана должны быть подвергнуты проверке с точки зрения обеспечения необходимыми ресурсами. Без этого реализация ни одного плана не может быть гарантирована. Любое планирование приобретает смысл только тогда, когда оно реализуется. Те варианты плана, которые удовлетворяют проверке на ресурсную обеспеченность, будем относить к физически (ресурсно) реализуемым (рис.1).
Стоимость реализации проекта должна быть минимальной, поскольку суммарные затраты включают, кроме прямых (переменных) затрат, и общепроизводственные затраты, которые существенно зависят от продолжительности реализации проекта, поскольку любая задержка в сроках реализации проекта обычно приводит к увеличению стоимости.
Кроме того, любое форсированное выполнение работ и проекта в целом требует дополнительных затрат.
Анализ экономической реализуемости проекта с целью минимизации его стоимости может повысить норму прибыли либо увеличить его привлекательность. Для реализации проекта требуются денежные ресурсы или фонды, без которых ни один проект не может быть реализован.

Рис1. Схема реализуемости проекта
Если требуемые фонды превышают заданные ограничения, то следует их сократить в процессе планирования либо найти иные пути их обеспечения. Варианты плана, которые прошли через эти три проверки, могут быть приняты для дальнейшей оптимизации и оценки с целью выбора лучшего варианта. Хотя для разработки и выбора приемлемого плана необходимо осуществить вышеописанную процедуру, в некоторых строительных проектах вовсе не обязательно выполнять все этапы одинаково точно.
Отдельные решения могут быть приняты интуитивно или по опыту. Тем не менее, нельзя быть уверенным в высоком качестве плана, пока не пройдены все этапы и не выполнены все проверки. Конечно, использование методологии системного проектирования при разработке плана реализации строительного проекта зависит от сложности, масштабности проекта и здравого смысла.
Заключение
Именно планирование является одной из наиболее важных составляющих успешного бизнеса, так как с его помощью можно прогнозировать будущие риски и быть готовым преодолеть их.
В первую очередь, с помощью планирования можно распознавать и снижать внутренний риск компании, поддающийся контролю со стороны менеджмента. Он может быть сопряжен с персоналом, местоположением, применяемой технологией, то есть с тем, что называют внутренней средой организации. Кроме того, правильно организованный процесс планирования позволяет предвидеть и внешние, не контролируемые фирмой риски, связанные с общеэкономической ситуацией в стране, правовым обеспечением предпринимательства, национальными особенностями, политической обстановкой и т.д.
Отсюда следует вывод, что одной из серьезнейших проблем является проблема интегрированной по времени стоимости и производительности оценки проекта. Системный подход в планировании проекта по времени, стоимости и ресурсам является единственным инструментом определения возможности реализуемости проекта, формального прогнозирования будущие проблем, возможностей, а также поиска более эффективных путей достижения целей проекта.
Список литературы
Джестон Д., Нелис Й. Управление бизнес-процессами. Издательство: Символ. Серия: Бизнес XXI века. Пер. с англ. 2008.
Ивасенко А.Г. Управление проектами: Учебное пособие для студентов ВУЗов Издательство: Феникс. 2009.
Локир К., Гордон Дж.Управление проектами: ступени высшего мастерства. Издательство: Гревцов Паблишер. 2008.
Матвеева Людмила, Никитаева Анастасия, Фиськов Денис, Щипанов Евгений Управление проектами: учебник. Издательство: Феникс. Серия: Высшее образование. 2009.
Проектный менеджмент Издательство: SmartBook Омега-Л. 2009.
Просветов Г.И. Управление проектами: задачи и решения. Учебно-практическое пособие. Издательство: Альфа-Пресс. 2008.