Система менеджмента и управления качеством на ООО "АМК"
Введение
Происходящие в стране экономические перемены, затянувшийся кризис, как экономический, так и политический предусматривают создание в организации новой целостной, эффективной и гибкой системы менеджмента. Начавшийся процесс реструктуризации производства и внедрение новых экономических отношений по-новому ставят вопросы совершенствования системы менеджмента в организациях, улучшения организационных структур менеджмента, финансово-кредитного механизма, ценообразования и материально-технического обеспечения.
Одним из наиболее важных направлений роста эффективности работы организации является совершенствование системы менеджмента. Зарубежные организации уже давно уделяют этим вопросам значительное внимание, рассматривая качество управления как причину большинства своих успехов и неудач.
Таким образом, актуальными становятся исследования в области менеджмента предприятий, а также анализе вопросов, связанных с развитием эффективности управления, созданием методологической основы формирования целостного мировоззрения применительно к управленческим проблемам организаций.
В данной работе будет анализироваться деятельность ООО «Арсеньевского молочного комбината» которое находится в г.Арсеньев, Приморского края.
Молоко и молочные продукты являются одним из основных источников питания населения. И это не случайно. Еще в древности люди научились ценить питательные и целебные свойства молока, называя его «источником здоровья», «соком жизни», «белой кровью».
Молоко занимает исключительное место среди продуктов животного происхождения. Являясь источником полезных веществ широкого спектра действия в рационе человека, оно хорошо переваривается и легко усваивается организмом. Потребление молочных продуктов нельзя исключить или существенно сократить.
Наряду с животным жиром в цельномолочных продуктах содержится более 100 жизненно важных компонентов, таких как аминокислоты, жирные кислоты, молочный сахар, минеральные вещества, ферменты, витамины и ряд других. Однако наибольшую ценность в молоке представляет белок.
Учитывая высокую питательную ценность молочных продуктов, их потребление должно быть достаточным, как относительно норм рационального питания, так и разнообразного выбора товара.
ООО «Арсеньевский молочный комбинат» - предприятие молочной отрасли, основанный в 1988г. На данный момент занимает одно из лидирующих мест по реализации мороженого в Приморском крае.
Сегодня комбинат полностью реконструирован, существует физико-химическая лаборатория, которая строго следит за качеством выпускаемой продукции. На всех основных участках производства установлено современное импортное оборудование, известных фирм. В производстве применяются традиционные технологии с применением исключительно натуральных продуктов. Выпускается мороженое с черносливом и грецким орехом, курагой, Бейлисом, с ромом и миндалем.
Целью деятельности ООО «Арсеньевский молочный комбинат» является: удовлетворение спроса покупателей на качественные молочные продукты питания путем переработки закупленного в хозяйствах и у населения молока, а также получение прибыли для развития производственной базы, приобретения нового оборудования, улучшения условий труда и быта членов трудового коллектива, их оздоровление и оказание шефской помощи [4].
1. Изучение общей характеристики ООО «АМК»
1.1 Назначение
Согласно решению Арсеньевского городского Совета Народных депутатов по наказу жителей города в Арсеньеве был построен гормолокозавод. Строительство продолжалось с ноября 1984г по декабрь 1987г. 29 декабря 1987г утвержден акт приемочной комиссии о вводе в эксплуатацию Арсеньевского молокозавода мощностью 25 тонн цельномолочной продукции в смену. Завод укомплектован кадрами основных профессий. С января 1988г гормолокозавод приступил к выпуску цельномолочной продукции.
На основании закона Российской Федерации « О приватизации государственных и муниципальных предприятий в Российской Федерации» была проведена приватизация гормолокозавода «Арсеньевский» и молокозавод был преобразован в Акционерное общество открытого типа «Арсеньевский» гормолокозавод в декабре 1992года. Учредителями его являлись: 51% - работники гормолокозавода и 49%- близлежащие совхозы (Корниловский, Жемчужный, Синегорье). Впоследствии он был переименован в открытое акционерное общество гормолокозавод «Арсеньевский», который работал до 2000 года, после чего акции завода были проданы частным лицам. И с мая месяца 2000г продолжило работать общество с ограниченной ответственностью «Арсеньевский молочный комбинат», учредителями которого являлись Власенко В.Н и Бернадзиковский И.Ю. В настоящее время учредителем комбината является Минкин Юрий Павлович. Основной вид деятельности предприятия не изменился – переработка молока и молочной продукции. На комбинате производится более 20 видов кисломолочной продукции и более 25 видов мороженого.
Для производства молока, кисломолочных продуктов, мороженого используется цельное молоко с молочных ферм, сухое обезжиренное молоко, сухое цельное молоко (Российского и Белорусского производства) и другие продукты, в том числе наполнители плодовые и ягодные от различных предприятий, производящих продукцию, и торговых поставщиков. Цельное молоко поставляется из с.Варфоломеевка Яковлевского района-Сельскохозяйственный Производственный кооператив «Прогресс» и из г.Арсеньев-ООО «Фауна».
В производстве кисломолочный продуктов используются лиофилизированные бактериальные закваски для прямого внесения. В технологиях производства молочной продукции не используются генетически модифицированные микроорганизмы [4].
1.2 Расположение
Предприятие имеет ООО «Арсеньевский молочный комбинат»:
1.цеха:
- аппаратный
- мороженого
- фасовка кисломолочной продукции
- приемка молока
- вафельный
- диетцех
- кондитерский
- квасной цех, с 2006г выделен в самостоятельное юридическое
предприятие ООО «Арсеньевский квасной завод»
2. склады,
3. столовая для работников комбината,
4.Санитарно-бытовые и вспомогательные помещения: лаборатория, раздевалка, комнаты отдыха, прачечная, туалеты, котельная, компрессорная, электроцех и др.
Расположены помещения цеха в соответствии с технологической схемой производства. Набор помещений, их взаиморасположение, площадь обеспечивают соблюдение поточного производства.
Внутренняя отделка производственных, вспомогательных, бытовых помещений выполнена в соответствии с назначением. В течении 2006г и 2007г на комбинате проведен косметический ремонт всех помещений.
ООО «Арсеньевский молочный комбинат» расположен по адресу
Приморский край, г. Арсеньев, ул.Вокзальная, 66.
Тел./факс: 8 (42361) 4-05-93
Индекс 692337
1.3 Организационная структура ООО «АМК»

1.4 Технико-экономические показатели производства на ООО «АМК»
Сегодня комбинат полностью реконструирован, существует физико-химическая лаборатория которая, строго следит за качеством выпускаемой продукции. На всех основных участках производства установлено современное импортное оборудование, известных фирм. В производстве применяются традиционные технологии с применением исключительно натуральных продуктов. Основным направлением работы предприятия является производство мороженого. В настоящее время выпускается более тридцати наименований мороженого в вафельном стаканчике, четырнадцать видов семейного мороженого с натуральными фруктовыми добавками в упаковках по два литра, а также действует специальное предложение для баров, кафе и ресторанов - монолитное мороженое по 4 - 5 кг. в полном ассортименте.
С развитием производства и увеличением оборота продукции разрабатываются новые направления, одним из таких направлений стало - производство кисломолочной продукции которое включает в себя производство сметаны, кефира, йогурта, десерта и пр.
На предприятие поступает в среднем 40 тонн молока в сутки. Предполагается, что в ближайшие год - два объемы поставок сырья не изменятся, и будут находиться в этих же пределах. Основные технико-экономические показатели объемов производства и реализации (таблица 1).
Основными видами деятельности завода являются производство продуктов питания, розничная торговля, внешнеэкономическая деятельность, транспортные услуги, перевозка опасных грузов.
Основными видами выпускаемой продукции являются (таблица 2). А так же:
йогурт "Ароматизированный" (апельсин, персик, клубника, малина, цукаты) - кисломолочный напиток, вырабатываемый из молока, сахара, пищевых ароматизаторов и красителей идентичных натуральным. Путём сквашивания чистых культур термофильного стрептококка и болгарской палочки. Содержание основных питательных веществ в сбалансированной форме делает йогурт легко усваиваемым и быстро перевариваемым продуктом, который улучшает обмен веществ и нормализует микрофлору кишечника;
ряженка - вырабатывается из топлёного молока, сквашенного чистыми культурами молочнокислых бактерий;
кисломолочный напиток "Снежок" 2,5% жирности - изготавливается из пастеризованного, нормализованного молока с добавлением сахара, сквашенного специально подобранными заквасками;
сладкий снежок;
бифидок - вырабатывается он из нормализованного и пастеризованного коровьего молока с добавлением кефирной закваски и бифидобактерий. Продукт содержит витамины В1, В2, В12 и РР, белки, жиры, углеводы, незаменимые аминокислоты, ферменты, биологически активные вещества;
сметана;
десерт сливочный [1].
2. Изучение производственной деятельности ООО «АМК»
ООО «Арсеньевский молочный комбинат» имеет:
1.Цеха:
- аппаратный
- мороженого
- фасовка кисломолочной продукции
- приемка молока
- вафельный
- диетцех
- кондитерский
- квасной цех, с 2006г выделен в самостоятельное юридическое
предприятие ООО «Арсеньевский квасной завод»
2. Склады
3. Столовая для работников комбината
4. Санитарно-бытовые и вспомогательные помещения: лаборатория, раздевалка, комнаты отдыха, прачечная, туалеты, котельная, компрессорная, электроцех и др.
Расположены помещения цеха в соответствии с технологической схемой производства. Набор помещений, их взаиморасположение, площадь обеспечивают соблюдение поточного производства.
Внутренняя отделка производственных, вспомогательных, бытовых помещений выполнена в соответствии с назначением. В течении 2006г и 2007г на комбинате проведен косметический ремонт всех помещений.
Водоснабжение производится от городского водопровода. Подача воды и прием сточных вод осуществляется через систему коммунального водоснабжения и водоотведения ООО «Лидер». Имеется накопительный резервуар чистой воды емкостью 250 куб.м. Горячая вода и пар подаются от бойлерной предприятия. В журнале «аварийных ситуаций» в 2007г не регистрировались случаи перебоев в подаче воды и пара. На вводе в здание молочного комбината оборудована бактерицидная лампа ОВ-50(23.05.2007г).
Канализация – централизованная в городскую сеть. На предприятии имеется схема канализационных сетей. Аварий в течении 2007г по журналу учета не регистрировалось.
Отопление – местное (котельная, работающая на жидком и твердом топливе). Батареи радиаторного типа, доступны для очистки.
Вентиляция – естественная и искусственная [4].
2.1 Основные процессы на ООО «АМК»
За столь длительное время работы предприятие сохранило лучшие традиции производства молочной продукции. На современном этапе работы завода главной целью деятельности является удовлетворение потребностей потребителя в натуральной, качественной и полезной молочной продукции.
Для производства своей продукции предприятие использует только натуральное цельное и обезжиренное молоко и сливки без добавления консервантов.
ООО «АМК »- это динамично развивающееся предприятие, обладающее передовыми технологиями и новейшим оборудованием. Специалисты предприятия высококвалифицированы, проходят обучение за рубежом. Налажена работа по изучению и внедрению мирового опыта данной отрасли. Продукция ООО «АМК» имеет хорошую репутацию и пользуется успехом на рынке.
Всю производственную деятельность можно представить в виде двух составляющих: основное производство и вспомогательное производство.
В свою очередь, они подразделяются на следующие цеха и отделы
1) Цех мороженного (производство мороженного).
Технические характеристики:
1. Участок приема молока.
2. Участок подготовки молочной смеси к фрезерованию.
3. Участок созревания молочной смеси.
4. Участок производства и закалки эскимо.
5. Участок производства и закалки мороженого в стаканчиках.
6. Участок упаковки мороженого.
7. Холодильный склад
2) Кисломолочный участок (для выработки молочной продукции).
3) Вафельный цех (производство вафельных стаканчиков).
2.2 Вспомогательные процессы на «АМК»
1) Лаборатория (контроль качества продукции)
2) Технолог (выбирает оборудование, на котором следует осуществлять технологический процесс, оптимальные режимы работы, основные методы контроля качества, ведёт технологическую документацию, стоит во главе изобретательской и рационализаторской работы, участвует в проведении экспериментальных работ по освоению новых технологических процессов и внедрению их в производство, в организационно-технических мероприятиях по своевременному освоению производственных мощностей).
3) АХУ (обеспечивает холодом основное производство и склад готовой продукции)
4) Строй группа (текущий и капитальный ремонт оборудования, обслуживание и ремонт электроустановок производства).
5) PMM (текущий и капитальный ремонт оборудования, обслуживание и ремонт электроустановок производства).
6) Гараж (транспортировка сырья от поставщиков, готовой продукции и т.д).
7) Технологическое оборудовани
2.3 Оборудование на ООО «АМК»
На ООО «АМК» используется множество различного оборудования, основные из них следующие:
1) Котел установка (обеспечение тепловой энергией основного производства и обогрев производственных и административно-бытовых помещений в зимнее время)
2) Электросиловое оборудование
3) Воздушная установка (обеспечивает сжатым воздухом технологическое оборудование основного производства) [4].
3. Изучение системы управления качеством на ООО «АМК»
На предприятии уже не первый год ведут целенаправленную и кропотливую работу по внедрению в производство систем менеджмента качества производства молочной и кисломолочной продукции.
Так, в мае 2006 года на предприятии внедрены и сертифицированы системы управления качеством и безопасностью пищевых продуктов на основе анализа рисков и критических контрольных точек при производстве и хранении продукции на соответствие требованиям СТБ 1470-2004[2]. В декабре 2007 года на предприятии сертифицирована система менеджмента качества производства молочной, кисломолочной продукции, мороженого, на соответствие требованиям СТБ ИСО 9001-2009[3].
3.1 Нормативно-технические обеспечение на ООО «АМК»
Ассортимент продукции, соответствие нормативно-технической документации, сроки реализации, сертификационные номера приведены в Приложении 1 (таблицы 1; 3)
3.2 Метрологическое обеспечение на ООО «АМК»
Оборудование используемое лабораторией ООО «АМК»:
1. Шкаф универсальный вытяжной ШУВ-1. Предназначен для проведения различных лабораторных работ, требующих применение вытяжной вентиляции. Используется для высушивания образцов в процессе подготовки проб к анализу.
Технические характеристики: 1) Диапазон температур 105-135°С; 2) Предельное отклонение от заданной температуры ±1 гр °С; 3) Время непрерывной работы 2000 ч; 4) Габаритные размеры 360х635х412 мм; 5) Потребляемая мощность в режиме разогрева 1200 кВт; 6) Масса 20 кг; 7) Питание от сети переменного тока, напряжение 220 В;
2. Весы лабораторные общего назначения ВЛО-30.
Технические характеристики: 1) Пределы показаний на шкале 0-200 г; 2) Интервалы взвешивания 0-200 г; 3) Класс точности 4; 4) Погрешность ± 0,05 г.
3. Эксикатор ЭЛВ-20. Используется для медленного высушивания при комнатной температуре, хранения гигроскопичных соединений, при гравиметрии, когда важно не допустить насыщения исследуемых веществ неопределённым количеством воды из воздуха. паров.
Технические характеристики: 1) Внешний диаметр - 392 мм; 2) Внутренний диаметр - 300 мм; 3) Глубина до вставки - 165 мм; 4) Общая высота - 320 мм; 5) Диаметр фарфоровой вставки - 275 мм.
4. Термометр технический ТТ-П. Определяет температуру полуфабрикатов и влажность в полуфабрикатах и готовых изделиях.
Технические характеристики: 1) Пределы показаний по шкале 0-100о С; 2) Интервалы взвешивания 0-100о С; 3) Цена деления 1оС; 4) Погрешность ±1оС [4].
3.3 Система внутреннего контроля качества на ООО «АМК»
Лабораторный контроль проверки качества поступающего сырья, вспомогательных материалов, каждая партия готовой продукции (санитарно-химические показатели) подлежат лабораторному контролю в лаборатории предприятия.
В лаборатории предприятия осуществляется контроль производства по санитарно-химическим показателям.
За последние два года (2006-2009гг) в ходе производственного контроля неудовлетворительных проб молочной продукции, питьевой воды, смывах с объектов окружающей среды не выявлено.
Проведена корректировка программы производственного контроля в соответствии с требованиями инструкции по микробиологическому контролю производства на предприятиях молочной промышленности от 1987 года и по порядку, периодичности контроля, за содержанием микробиологических и химических загрязнителей в молоке и молочных продуктах на предприятиях молочной промышленности от 1995года.
Лабораторный контроль определен за:
- количеством поступающего молока и другого сырья, используемого в производстве, а также вспомогательного материала, заквасок, готовой продукции,
- соблюдением санитарно-гигиенического режима производства, качеством работы технологического оборудования и аппаратуры (пробы на фосфатазу и пероксидазу, бактериологический контроль,
- условиями труда.
Лабораторный контроль факторов среды (микробиологические и санитарно-химические исследования по показателям безопасности) проводятся в лабораториях, аккредитованных в установленном порядке: филиалом ФГУЗ «Центр гигиены и эпидемиологии по Приморскому краю» в г.Арсеньеве и испытательной лаборатории «Приморской ветеринарной межобластной»Дальневосточной» г.Уссурийск [4].
3.4 Виды и причины брака продукции на ООО «АМК»
Косвенным показателем качества продукции является брак. Он делится на исправимый и неисправимый, внутренний (выявленный на предприятии) и внешний (выявленный потребителями). Выпуск брака, а именно, продуктов с явно выраженными признаками порчи (резкий, неприятный гнилостный запах, изменение консистенции, цвета), ведет к повышению себестоимости продукции, уменьшению объема товарной и реализованной продукции, снижению прибыли и рентабельности.
Изучаются причины понижения качества и допущенного брака продукции по местам их возникновения и центрам ответственности и разрабатываются мероприятия по их устранению. Основными причинами понижения качества продукции являются плохое качество сырья, низкий уровень технологии и организации производства, квалификации рабочих, аритмичность производства и другие.
Изредка с тонны продукции может получиться два-три бракованных пакета мороженого [4].
3.5 Сертификация продукции ООО «АМК»
На ООО «АМК» система управления качеством разрабатывается на базе международных стандартов серии ИСО 9000:2000, аналогом которых является национальный стандарт СТБ ИСО 9001-2001. Система качества предприятия находится в настоящее время на этапе разработки и внедрения документации. Разработаны базовые документы системы, проводятся работы по подготовке и обучению персонала по вопросам создания Системы качества, ведется разработка и внедрение рабочей документации. После проверки эффективности Системы качества и соответствия её требованиям СТБ ИСО 9001-2001 предприятие перейдет к этапу подготовки и проведения сертификации Системы качества.
3.6 Предложения по совершенствванию системы управления качеством на ООО «АМК»
1) Внедрение новой, прогрессивной технологии, механизация и автоматизация производственных процессов; улучшение использования и применение новых видов сырья и материалов; изменение конструкции и технических характеристик изделий; прочие факторы, повышающие технический уровень производства.
2) Рекомендуемое дополнительное оборудование
1. Фруктопитатель 1 7400
2. Тестомесильная машина 1 940
3. Установка для выпекания вафельных стаканчиков 2 8000
4. Компрессор 1 500
5. Установка обжарки арахиса 1 3300
6. Машина для шелушения арахиса 1 3900
7. Дробилка для арахиса 1 900 [4]
3) Постоянная разработка новой продукции и правильная маркетинговая политика, позволит с успехом конкурировать с другими производителями, удерживая цены на доступном уровне.
4) Проведение дегустации новых видов продукции в торговых точках города.
5) Внедрение новых видов упаковки и маркировки;
6) Сокращение и ликвидация внутрисменных простоев оборудования путем повышения качества ремонтного обслуживания оборудования, своевременного обеспечения основного производства рабочей силой, сырьем, материалами, полуфабрикатами, топливом.
Выводы
Производство молока и молочных продуктов проводятся в условиях тщательной чистоты и охраны их от загрязнения и порчи, а также от попадания в них посторонних веществ и предметов.
Молочная продукция вырабатывается строго в соответствии с действующей нормативной документацией.
Предприятие не принимает молоко без справок, представляемых ежемесячно органами ветеринарного надзора, о ветеринарно-санитарном благополучии молочных ферм и комплексов по производству молока.
С каждым годом данное предприятие увеличивает ассортимент вырабатываемой продукции. Специалисты завода разрабатывают и осваивают новые технологии, чтобы вырабатывать конкурентно-способную продукцию.
Неоднократно предприятие являлось дипломатом различных выставок и конкурсов на уровне региона и России.
В последние годы в развитых странах динамично развивается рынок так называемых функциональных продуктов питания. Эти продукты характеризуются пониженной калорийностью, повышенным содержанием веществ позитивно влияющих на здоровье человека. Однако потребители делают свой выбор, основываясь на традиционных вкусах, и предпочитают классические продукты, с привычным вкусом и органолептическими характеристиками. В этих условиях все более актуальной становится задача создания функциональных продуктов имитирующих традиционные, но имеющие принципиальное отличие по биологической и энергетической ценности.
В ходе прохождения производственной практики на ООО «Арсеньевский молочный комбинат» были приобретены навыки в изучении общей характеристики ООО «АМК», производственной деятельности ООО «АМК» и системы управления качеством на ООО «АМК».
В результате изучения общей характеристики ООО «АМК», было выявлено его назначение, а именно – переработка молока и молочной продукции, реализация мороженого.
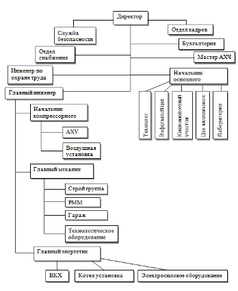
Была рассмотрена организационная структура, в которой во главе стоит директор, ниже по рангу расположены отдел кадров, бухгалтерия, отдел снабжения, служба безопасности, мастер АХЧ, начальник основного производства, инженер по охране труда, главный инженер. Начальник основного производства руководит лабораторией, цехом мороженого, вафельным цехом, кисломолочным участком и в подчинении у него находится технолог. У главного инженера в подчинении находятся начальник компрессорного цеха (отвечает за АХУ и воздушную установку), главный энергетик (отвечает за ВКХ, котел и электросиловое оборудование) и главный механик (отвечает за строй группу, РММ, гараж и технологическое оборудование).
Анализ технико-экономических показателей дал результат, что комбинат полностью реконструирован, существует физико-химическая лаборатория которая, строго следит за качеством выпускаемой продукции. Из основных технико-экономических показателей объемов производства и реализации (таблица 1) видно, что они выросли в сравнении с прошлым годом.
В ходе изучения производственной деятельности ООО «АМК», получена информация, что он имеет различные цеха, склады, столовую для работников комбината, и вспомогательные помещения (лабораторию, раздевалку, комнаты отдыха, прачечную, туалеты, котельную, компрессорную, электроцех и др). Основные процессы ведут цех мороженного, кисломолочный участок и вафельный цех. Вспомогательные процессы – лаборатория, технолог, АХУ, строй группа, PMM, гараж, технологическое оборудование.
Заключительным этапом было изучение системы управления качеством на ООО «АМК». Ведётся лабораторный контроль проверки качества поступающего сырья, вспомогательных материалов, количеством поступающего молока и другого сырья, качеством работы технологического оборудования и аппаратуры. Имеется необходимое метрологическое оборудование - шкаф универсальный вытяжной ШУВ-1, весы лабораторные общего назначения ВЛО-30, эксикатор ЭЛВ-20, термометр технический ТТ-П и др. Ведётся целенаправленная и кропотливая работа по внедрению в производство систем менеджмента качества производства молочной и кисломолочной продукции. Приняты во внимание причины понижения качества и допущенного брака продукции по местам их возникновения и центрам ответственности и разрабатываются мероприятия по их устранению.
По мимо изученной информации и деятельности ООО «Арсеньевского молочного комбината» мною были предложены действия по совершенствованию системы управления таки как: улучшение использования и применение новых видов сырья и материалов, постоянная разработка новой продукции и правильная маркетинговая политика, проведение дегустации новых видов продукции в торговых точках города, сокращение и ликвидация внутрисменных простоев оборудования путем повышения качества ремонтного обслуживания оборудования.
Приложение 1
Таблица 1 - Основные технико-экономические показатели ООО «Арсеньевского молочного комбината»
|
Основные технико-экономические показатели |
Ед. изм. |
ВСЕГО по Обществу |
|
|
2008 |
2009 |
||
|
Объем производства |
тыс. руб. |
44841 |
67533 |
|
Объем реализации |
тыс. руб. |
48510 |
73555 |
Таблица 2 - Ассортиментный перечень вырабатываемого мороженого ООО «АМК»
|
Мороженое сливочное в вафельном стакане с использованием сухого молока 65г |
ГОСТ Р 52175 - 2003 |
|
Мороженое сливочное в вафельном стакане шоколадное с использованием сухого молока 65г |
ГОСТ Р 52175 – 2003 |
|
Мороженое сливочное в вафельном стакане крем-брюле с использованием сухого молока 65г |
ГОСТ Р 52175 - 2003 |
|
Мороженое сливочное в вафельном стакане с шоколадной крошкой с использованием сухого молока 70г |
ГОСТ Р 52175 - 2003 |
|
Мороженое сливочное в вафельном стакане ароматизированное (с ароматом ежевики) с использованием сухого молока 65г |
ГОСТ Р 52175 - 2003 |
|
Мороженое сливочное в вафельном стакане ароматизированное (с ароматом клубники) с использованием сухого молока 65г |
ГОСТ Р 52175 - 2003 |
|
Мороженое сливочное в вафельном стакане ароматизированное (с ароматом дыни) с использованием сухого молока 65г |
ГОСТ Р 52175 - 2003 |
|
Мороженое сливочное вафельном стакане ароматизированное (с ароматом банана) с использованием сухого молока 65г |
ГОСТ Р 52175 - 2003 |
|
Мороженое сливочное в вафельном стакане ароматизированное (с ароматом вишни) с использованием сухого молока 65г |
ГОСТ Р 52175 - 2003 |
|
Мороженое сливочное в вафельном стакане ароматизированное (с ароматом абрикоса) с использованием сухого молока 65г |
ГОСТ Р 52175 - 2003 |
|
Мороженое сливочное «Новинка» в вафельном стакане с шоколадной глазурью и орехом с использованием сухого молока 80г |
ГОСТ Р 52175 - 2003 |
|
Мороженое сливочное «Новинка» в вафельном стакане с шоколадной глазурью и кокосовой стружкой с использованием сухого молока 80г |
ГОСТ Р 52175 -2003 |
|
Мороженое пломбир в вафельном стакане с использованием сухого молока 65г |
ГОСТ Р 52175 - 2003 |
|
Мороженое пломбир с использованием сухого молока 0,5кг |
ГОСТ Р 52175 - 2003 |
|
Мороженое пломбир с использованием сухого молока 1 кг |
ГОСТ Р 52175 - 2003 |
|
Мороженое пломбир с использованием сухого молока 80 г |
ГОСТ Р 52175 - 2003 |
|
Мороженое пломбир шоколадный с использованием сухого молока 0,5 кг |
ГОСТ Р 52175 - 2003 |
|
Мороженое пломбир шоколадный с использованием сухого молока 1 кг |
ГОСТ Р 52175 - 2003 |
|
Мороженое пломбир крем-брюле с использованием сухого молока 1 кг |
ГОСТ Р 52175 - 2003 |
|
Мороженое пломбир с фруктовым наполнителем «Клубника» с использованием сухого молока 500г |
ГОСТ Р 52175 - 2003 |
|
Мороженое пломбир с фруктовым наполнителем «Абрикос» с использованием сухого молока 500г |
ГОСТ Р 52175 - 2003 |
|
Мороженое пломбир с фруктовым наполнителем «Лесная ягода» с использованием сухого молока 500г |
ГОСТ Р 52175 - 2003 |
|
Мороженое пломбир с фруктовым наполнителем «Вишня» с использованием сухого молока 500г |
ГОСТ Р 52175 - 2003 |
|
Мороженое пломбир с черносливом и грецким орехом с использованием сухого молока 500г |
ГОСТ Р 52175 - 2003 |
|
Мороженое пломбир с фруктовым наполнителем «Клубника» с использованием сухого молока 900г |
ГОСТ Р 52175 - 2003 |
|
Мороженое пломбир с фруктовым наполнителем «Абрикос» с использованием сухого молока 900г |
ГОСТ Р 52175 - 2003 |
|
Мороженое пломбир с фруктовым наполнителем «Лесная ягода» с использованием сухого молока 900г |
ГОСТ Р 52175 - 2003 |
|
Мороженое пломбир с фруктовым наполнителем «Вишня» с использованием сухого молока 900г |
ГОСТ Р 52175 - 2003 |
|
Мороженое пломбир с черносливом и грецким орехом с использованием сухого молока 900г |
|
|
Мороженое пломбир ароматизированное (с ароматом абрикоса) с использованием сухого молока 5 кг |
ГОСТ Р 52175 - 2003 |
|
Мороженое пломбир ароматизированное (с ароматом малины) с использованием сухого молока 5 кг |
ГОСТ Р 52175 - 2003 |
|
Мороженое пломбир ароматизированное (с ароматом вишни) с использованием сухого молока 5 кг |
ГОСТ Р 52175 - 2003 |
|
Мороженое пломбир ароматизированное (с ароматом банана) с использованием сухого молока 5 кг |
ГОСТ Р 52175 - 2003 |
|
Мороженое пломбир ароматизированное (с ароматом груши) с использованием сухого молока 5 кг |
ГОСТ Р 52175 - 2003 |
|
Мороженое пломбир ароматизированное (с ароматом смородины) с использованием сухого молока 5 кг |
ГОСТ Р 52175 - 2003 |
|
Мороженое пломбир ароматизированное (с ароматом апельсина) с использованием сухого молока 5 кг |
ГОСТ Р 52175 - 2003 |
|
Мороженое пломбир ароматизированное (с ароматом дыни) с использованием сухого молока 5 кг |
ГОСТ Р 52175 - 2003 |
|
Мороженое пломбир ароматизированное (с ароматом ежевики) с использованием сухого молока 5 кг |
ГОСТ Р 52175 - 2003 |
|
Мороженое пломбир с использованием сухого молока 5кг |
ГОСТ Р 52175 - 2003 |
|
Мороженое пломбир крем-брюле с использованием сухого молока 5кг |
ГОСТ Р 52175 - 2003 |
|
Мороженое пломбир шоколадный с использованием сухого молока 5кг |
ГОСТ Р 52175 - 2003 |
|
Мороженое пломбир с цукатами с использованием сухого молока 105г |
ГОСТ Р 52175 - 2003 |
|
Мороженое пломбир в вафельном конусе с джемом с использованием сухого молока 75г |
ГОСТ Р 52175 - 2003 |
|
Мороженое пломбир на сливочном масле ароматизированное (с ароматом абрикоса) с использованием сухого молока 5 кг |
ГОСТ Р 52175 - 2003 |
|
Мороженое пломбир на сливочном масле ароматизированное (с ароматом банана) с использованием сухого молока 5 кг |
ГОСТ Р 52175 - 2003 |
|
Мороженое пломбир на сливочном масле ароматизированное (с ароматом дыни) с использованием сухого молока 5 кг |
ГОСТ Р 52175 - 2003 |
|
Мороженое пломбир на сливочном масле ароматизированное (с ароматом ежевики) с использованием сухого молока 5 кг |
ГОСТ Р 52175 - 2003 |
|
Мороженое пломбир на сливочном масле ароматизированное (с ароматом клубники) с использованием сухого молока 5 кг |
ГОСТ Р 52175 - 2003 |
|
Мороженое пломбир на сливочном масле с использованием сухого молока 5кг |
ГОСТ Р 52175 - 2003 |
|
Мороженое пломбир на сливочном масле крем-брюле с использованием сухого молока 5кг |
ГОСТ Р 52175 - 2003 |
|
Мороженое пломбир на сливочном масле шоколадный с использованием сухого молока 5кг |
ГОСТ Р 52175 - 2003 |
Таблица 3
|
Наименование продукции |
Сертификационный номер |
НТД |
Срок хранения (реализации) |
|
Кефир |
В 01132 |
ОСТ 4929-84 |
5 сут |
|
Ряженка |
В 01138 |
ОСТ 10-02-02-2-86 |
5 сут |
|
Сметана |
В 01137 |
ТУ 9222-003-00417-409-95 |
7-10 сут |
|
Мороженое |
В 01139 |
ТУ 10160015005-90 |
20 сут (t=-24) |
|
Йогурт |
В 06040 |
ТУ 9222-001-46470001-97 |
5 сут |
|
Бифидокефир |
В 06038 |
ТУ 9229-014-05664012-96 |
7 сут |
|
Бифидойогурт |
В 06043 |
ТУ 9222-001-49231-657-97 |
30 сут |
Приложение 2
Стратегические цели Арсеньевского молочного комбината:
Увеличение объемов переработки молока
Выпуск наиболее рентабельных видов продукции, пользующихся покупательским спросом
Расширение рынков сбыта
Снижение издержек производства
Эффективное использование оборотного капитала [4].