Человеческий фактор в организации
Федеральное агентство по образованию
Сыктывкарский лесной институт - филиал
Государственного образовательного учреждения
Высшего профессионального образования
"Санкт-Петербургская государственная
Лесотехническая академия имени С.М. Кирова"
Кафедра менеджмента и маркетига
Курсовая работа
По дисциплине: Теория организации
На тему: Человеческий фактор в организации
Выполнила:
Винокурова Марина Олеговна,
студентка факультета очного обучения,
контрактная форма обучения, 3 курс, 235 гр.;
специальность МО,
№ зач. книжки 070852
Проверила:
Ботош Н.Н., к. э. н., доцент.
Сыктывкар 2010
Содержание
Введение
Глава 1. Профессиональное управление
1.1 Новые требования к руководителям
1.2 Основные черты управленческого профессионализма
1.3 Взаимосвязь качества труда и профессионализма сотрудников
Глава 2. Формирование делового организационного поведения
2.1 Значение норм и нормативного поведения в бизнесе
2.2 Координация в организациях
2.3 Партисипативная организация
Глава 3. Модель взаимодействия человека и организационного окружения
Глава 4. Доверие в организациях
4.1 Природа и роль доверия
4.2 Виды и источники доверия
Глава 5. Влияние человеческого фактора в интеграции бизнеса
5.1 Круговая организация
Глава 6. Практическая часть. Человеческий фактор в организации на примере ООО "Автосервис"
6.1 Общая характеристика организации
6.2 Человеческий фактор в организации ООО "Автосервис"
Заключение
Библиографический список
Введение
Основу любой организации составляет человеческий фактор, заключенный в знании субъектом управления своего дела, в умении организовать собственный труд и работу коллектива. Центральной фигурой организации выступает профессионал - управляющий, способный видеть перспективы развития дела, которым он занимается, умеющий быстро оценивать реальную ситуацию, находящий оптимальное решение для достижения поставленной цели. В этой связи менеджер должен обладать определенными профессиональными и личными качествами.
Основой человеческого фактора является личность: психологический облик человека, как дееспособного члена общества, сознающего свою роль в обществе.
Цель курсовой работы - выявить влияние человеческого фактора на формирование и деятельность организации. Для реализации данной цели нами были поставлены следующие основные задачи:
изучить развитие управления человеческими ресурсами;
оценить профессиональное управление организацией;
понять, как формируется деловое организационное поведение;
рассмотреть модели организационных структур по типу "организация - человек";
рассмотреть принципы управления человеческими ресурсами;
изучить роль человеческого фактора в управлении, роль лидера в управлении.
Методы исследования курсовой работы - сбор, обработка и анализ теоретического материала, материала научно-практических статей, а также документов конкретной организации.
Актуальность курсовой работы заключается в том, что руководители процветающих фирм любят повторять, что главный потенциал их предприятий заключен в кадрах. Без человека ни одно предприятие не может быть организовано. Какие бы ни были прекрасные идеи, новейшие технологии, благоприятные внешние условия, без хорошо подготовленного персонала высокой эффективности работы добиться невозможно. Вложения в человеческие ресурсы и кадровую работу становятся долгосрочным фактором конкурентоспособности и выживания фирмы. Объектом исследования является человек, как важнейший элемент производственного процесса на предприятии.
Объект исследования - человеческий фактор в организации, а также управление человеческими ресурсами.
Глава 1. Профессиональное управление
1.1 Новые требования к руководителям
Руководители российских предприятий и фирм испытывают трудности, связанные с переходом к новым экономическим отношениям. Расширяется пространство их деятельности: создание и структуризация новых компаний, поиск рыночных ниш и платежеспособных потребителей, формирование корпоративной куль туры, определение конкурентных преимуществ и главных компетенций фирмы, развитие новых продуктов и др. Главная трудность работы руководителя - высочайшие риски внешней среды. Наряду с этим он сталкивается с неопределенностью прав собственности внутри предприятия. Ему приходится преодолевать практиковавшееся ранее блокирование с конкурентами партнера и немотивированный отказ от контрактов. Для многих руководителей характерны неумение достигать компромисса, авторитаризм, не достаточная деловая культура и др. Проблемой остается высокая степень зависимости благополучия компании от государства.
Руководители несут ответственность за разработку стратегии изменений и планирование мероприятий по их осуществлению. Общий план преобразований должен учитывать такие поведенческие проблемы, как возможное негативное отношение сотрудников к переменам и связанной с ними неопределенности, и общую потребность в создании организации, способствующей трансформации. Огромная роль в процессе осуществления изменений при надлежит лидерам трансформации, т.е. руководителям, инициирующим стратегические перемены, направленные на укрепление позиций фирмы, создание непрерывно обучающейся организации.
Одной из важных категорий профессионального управления является видение организации, которое формируется ее высшим менеджментом. Видение - это выраженный в определенной форме долгосрочный имидж компании или представление о том, какой она должна стать. Видение может также включать общие убеждения и ценности, являющиеся базисом для изменения организационной культуры. Руководитель постоянно выстраивает миссии и цели своей фирмы. Причем путь "от стратегического планирования через стратегическое управление к стратегическому лидерству" способен преодолеть руководитель, ориентированный на достижение целей фирмы в минимально возможные сроки.
В современных условиях возрастают требования к повышению уровня профессионализма в управлении. Прежде всего это должно проявляться в оказании направленного влияния на других людей, цель которого - побуждение их к достижению определенных целей. Первоочередные задачи менеджеров заключаются в планировании процесса труда, создании структур организации и контроле над использованием ее ресурсов. Функции менеджера официально закреплены, но, когда он подкрепляет свои действия неформальным влиянием, он действует как настоящий руководитель. В силу различий между управлением и лидерством сильные руководители могут быть слабыми управленцами. Такие индивиды умеют при вести свою группу в движение, но не в силах заставить ее двигаться в направлении, которое кратчайшим путем ведет к поставленной цели. Возможны и другие сочетания. Человек может быть слабым лидером и, тем не менее, эффективным менеджером, особенно если он управляет сотрудниками, четко осознающими свои задачи и мотивированными к труду. Однако такого рода ситуации складываются достаточно редко, а значит, профессиональный менеджер должен обладать развитыми навыками лидерства, тем более что способности к руководству могут быть усовершенствованы на практике.
Современные задачи повышения эффективности управления предъявляют особые требования к личности руководителя, его знаниям науки и передовой практики управления в рыночных условиях. Недостаток финансирования, необходимость поиска потребителей и каналов сбыта, формирование нового типа культуры и факторов мотивации труда в организациях поставили руководите лей перед необходимостью изменения стиля и методов управления. Ушло в прошлое хозяйственное иждивенчество, когда государство оплачивало расходы, связанные с просчетами и неудовлетворительной деятельностью отстающих предприятий. Руководителям приходится самостоятельно решать целый ряд новых производственных проблем: определение стратегических целей и задач управления; разработка детальных планов для достижения этих целей; координация деятельности предприятия с другими компания ми и фирмами; совершенствование организационной структуры; оптимизация процедуры принятия управленческих решений; поиск наиболее эффективных стилей управления; совершенствование мотивации действий сотрудников.
Успешная работа предприятия, уровень его конкурентоспособности во многом зависят от культуры организации. Все крупные и прибыльные фирмы мира имеют свою культуру организации, т.е. комплекс правил, традиций и символов, который постоянно совершенствуется. Специфические задачи стоят перед предприятием в связи с новыми проблемами материально-технического обеспечения и сбыта продукции. На первый план выходят профессиональные знания в таких областях, как маркетинг, реклама, деловые контакты с партнерами, внешнеторговая деятельность.
1.2 Основные черты управленческого профессионализма
К наиболее значимым навыкам руководителя обычно относят технические, человеческие и концептуальные. Техническая квалификация характеризует знания и способности индивида в технологических или любых других процессах (бухгалтерский учет, конструирование и дизайн, финансы и др.). Техническая квалификация - отличительный фактор рабочего процесса на операционном и профессиональном уровнях. С повышением ответственности руководителя значение его технической квалификации уменьшается и растет его зависимость от уровня профессионализма подчиненных. Более того, во многих случаях современные менеджеры имеют весьма приблизительное представление о технической стороне производственных процессов. Умение работать с людьми - это навыки эффективного взаимодействия лидера с сотрудниками организации и создания рабочих команд. Руководитель любого управленческого уровня обязан обладать такими навыками. Концептуальные способности - это навыки анализа поведения людей, динамики структур и длительных взаимосвязей (долгосрочное планирование). Значение данных навыков возрастает с переходом менеджера на более высокий уровень иерархии управления. Реализация концептуальных способностей предполагает умение лидера мыслить в абстрактных категориях, работа с людьми - поддерживать отношения с индивидами, а техническая квалификация - понимать производственные процессы.
Обобщение опыта лучших российских предприятий показывает, что в последние годы они делали ставку на свои силы, на сохранение производственных и научно-технических коллективов, на профессиональное управление. Предприятия взяли на вооружение стратегию выживания (изменение ассортимента продукции, поиск ниши на рынке и т.д.). Многие из руководителей, умело используя внутренние ресурсы предприятий и частично внешние источники, обновляли основные фонды, увеличивали число рабочих мест, успешно преодолевали кризис неплатежей и решали социальные вопросы. Анализ организации управления на указанных предприятиях, деятельности их руководителей позволяет выделить ряд базовых компетенций менеджеров и основных черт профессионализма, к числу которых следует отнести:
1) стратегическое видение;
2) предприимчивость;
3) ориентацию на клиентов;
4) мотивацию достижений;
5) всесторонне обоснованное принятие решений;
6) организационные навыки. Не меньшее значение приобретают такие компетенции, как целенаправленное влияние на подчиненных, управление исполнением и т.п.
Профессиональное управление организацией предполагает следующие моменты:
выдвижение стратегических ориентиров;
поиск новых моделей руководства, позволяющих делегировать права и ответственность и отказаться от избыточной концентрации власти в одних руках;
расширение стимулов деятельности персонала, ее переориентацию на модель партнерских отношений;
перестройку структуры организации предприятия и принципов его управления в соответствии с требованиями рынка, снижение роли факторов, тормозящих внедрение инноваций, расширение деятельности управленческих команд;
формирование у руководителей мотивационной готовности к инновационным преобразованиям, переход от модели выживания к модели развития.
Профессиональные менеджеры систематически анализируют факторы, влияющие на будущее компании. Обоснованный прогноз тенденций рынка позволяет им разрабатывать стратегические планы, предвидеть возможные барьеры на пути к успеху и оперативно находить способы их преодоления. Намечая перспективы своего бизнеса, профессиональные менеджеры всегда исходят из текущих и перспективных потребностей клиентов. Четкая расстановка приоритетов помогает им концентрировать усилия на важных направлениях, анализировать различные альтернативы и находить оптимальные варианты решений, даже если они противоречат сиюминутным интересам.
Как правило, менеджеры являются инициаторами новых проектов и решений, несут ответственность за корректировку решений в случае непредвиденных изменений или возникновения кризисных ситуаций, за использование ресурсов, а также участвуют в переговорах и несут ответственность за принимаемые решения и их выполнение. Профессиональные менеджеры нацелены на делегирование функций оперативного управления. Учет творческого потенциала подчиненных помогает им находить лучших исполнителей тех или иных работ. Они ставят перед подчиненными четкие цели, выделяя ключевые параметры и способы контроля. Профессиональные менеджеры ориентированы на повышение творческого потенциала своих сотрудников.
Что касается управленческих стратегий выживания предприятий в переходной экономике, то стратегии российских менеджеров в основном носили консервативный характер. Многие аналитики видели в этом консерватизме неспособность к быстрой рыночной адаптации, и лишь в последние годы стало ясно: осознанный консерватизм спас многие российские предприятия от потрясений, обеспечив необходимый потенциал для будущих преобразований. Как показывают исследования, те руководители, которые отказались от кардинальных преобразований на предприятиях, заменив их практикой эволюционных шагов, оказались в более выгодном положении по сравнению со своими более радикальными коллега ми. Радикальная перестройка систем управления без учета "ценностной составляющей" деловой культуры российских предприятий, сложившейся на протяжении десятилетий, во многих случаях привела к тому, что произошла значительная потеря управляемости предприятий.
В центре внимания многих российских предприятий находятся разработка и реализация долгосрочных стратегий развития предприятия, несмотря на то, что груз текущих управленческих задач не только не уменьшается, но и возрастает. Руководителями российских предприятий накоплен позитивный опыт профессионального менеджмента, в частности, по следующим направлениям:
поиск новых партнеров и заказчиков, новых сфер деятельности;
ориентация на выпуск уникальной продукции, позволяющей завоевывать новые ниши на рынке;
расширение номенклатуры продукции в соответствии с требованиями заказчика.
максимальный учет нужд заказчика, формирование с ним долговременных стратегий партнерства;
ориентация на модернизацию производства; обучение членов управленческой команды, повышение их образовательного уровня.
1.3 Взаимосвязь качества труда и профессионализма сотрудников
Под понятием "профессионализм" понимается способность специалиста к достижению определенных профессиональных результатов. Сложная структура понятия качества труда и механизмов его повышения требует формирования нового взгляда насущность понятия профессионализм и на методы его повышения.
Современный подход к понятию "профессионализм" в экономической науке достаточно ограничен и состоит в том, что уровень профессионализма определяется только уровнем образования специалиста и опытом его работы. Образование и опыт работы нужны для достижения определенных профессиональных результатов, но на достижение этих результатов влияют не только эти два фактора.
Наличие проблем с несоблюдением стандартов ИСО и выполнением отдельных задач в области повышения качества труда в российских организациях, о которых можно судить по публикациям руководителей и специалистов в журналах "АПК: экономика и управление", "Стандарты и качество", "Человек и труд", "Все о качестве". Отечественные разработки", не может быть объяснено только такими категориями как образование и опыт сотрудников. Руководители российских организаций, опираясь на существующую трактовку понятия профессионализм, неэффективно управляют своими компаниями, так как снимают с себя ответственность за создание хороших условий труда, считая их необязательными и не определяющими результаты труда организации.
Что касается мероприятий по повышению качества труда, то их реализация невозможна без уверенности сотрудников в честности руководителя и уверенности в признании их заслуг. Из вышесказанного можно сделать вывод о необходимости разработки новых критериев определения уровня профессионализма и методов его повышения.
Для обобщения всех факторов, влияющих на уровень профессионализма, а также для определения их значимости, были разработаны таблица и матрица профессиональных факторов.
Таблица профессиональных факторов предназначена для установления аналитических причинно-следственных связей между факторами, оказывающими влияние на достижение успехов в различных видах деятельности и наглядного объединения этих факторов.
Таблица состоит из 56 факторов, которые объединены в 6 групп факторов и одной группы показателей профессионализма.
В группу показателей профессионализма входят 5 показателей, которые заимствованы из физики и переименованы для использования в экономике: пассив, актив, результат, мощность и работа. Для математической, а также аналитической формулировок профессионализма любого специалиста и любого фактора, влияющего на уровень мастерства, достаточно 5 показателей.
Актив - абсолютно все факторы, способствующее достижению профессиональных результатов. К числу таких факторов относятся образование, опыт, уровень доверия к организации, уровень руководства. Пассив - абсолютно все факторы, препятствующие достижению профессиональных результатов. К числу факторов определяющих пассив относятся уровень усталости, время на транспорте, уровень шума.
Результат - младший показатель профессионализма, равен отношению актива к пассиву. Характеризует достигнутые результаты в работе. Мощность - старший показатель, равна произведению результата в квадрате на пассив. Характеризует уровень сложности достигнутых успехов. Мощность является старшим показателем по отношению к результату, так как отражает способность специалиста добиваться определенных результатов при тяжелых условиях труда.
Работа - высший показатель, равна произведению мощности на время. Характеризует общий объем выполненных работ за определенный промежуток времени. Является высшим показателем, так как отражает способность специалиста добиваться определенных результатов при неблагоприятных условиях труда в длительной перспективе и является гарантом надежности профессионалов и организаций.
Расчет числовых значений пяти показателей происходит на основе определения значений факторов профессионализма, которые объединены в шесть групп профессиональных факторов и являются составными частями группы профессиональных показателей, а, следовательно, раскрывают их структуру.
Для формирования соотношений важности между факторами была создана матрица профессиональных факторов. Матрица имеет двоичный вид, и была сформулирована путем попарного ранжирования каждого фактора с 55 другими факторами. Путем подобного ранжирования были сформированы базовые оценки, которые равняются количеству единиц данного фактора.
Кроме базовой оценки у фактора есть экспертная оценка. Каждый фактор оценивается по уровню своего состояния в организации или у профессионала. Сумма базовой и экспертной оценок составляют общую важность фактора. Проблемы, связанные с фактором, имеющим наивысшую общую важность, необходимо решать в первую очередь.
При использовании данного метода для оценки профессионализма сотрудников не возникнет противоречий с существующими методами, основанными на присвоении сотрудникам определенного класса или разряда, так как если пренебречь всеми факторами, кроме образования и опыта, на основе которых и присваивается определенный класс или разряд, то данный метод полностью сводится к существующим методам.
Для определения порядка формирования экспертных оценок была разработана и апробирована методика определения соответствия профессионализма сотрудников прогнозируемому качеству труда в организации. Методика включает в себя программу исследования, набор инструкций к организаторам и исполнителям полевых работ, инструкцию к анализу документации организации, содержит описание порядка анализа собранной информации, а также приложения, содержащие аналитический портрет профессионала (профессиональный минимум), нормативы по качеству труда и профессионализму сотрудников и пример расчета показателей в ОАО "Лентелефонстрой".
Экспертные оценки, согласно настоящей методике, определяются на основе шести групп факторов, которые входят в таблицу профессиональных факторов.
Первая группа - экономическая. Она отражает материальное благосостояние специалиста и уровень его жизни.
Вторая группа - временная. В нее входят четыре фактора: время на повышение квалификации, непрофильные работы (работы не связанные с профессиональной деятельностью), время на транспорте, время отпуска.
Третья группа - экологическая. Экологическая группа связана с улучшением психофизического состояния персонала посредством улучшения условий труда. В нее входят четыре фактора: уровень шума, загрязнение воздуха, температура, уровень вибраций.
Четвертая группа - личная. Личная группа содержит перечень личных характеристик специалиста. Включает в себя следующие факторы: болезни, стрессы, природные данные, уровень усталости, образование, опыт, прерыв стажа (период, в течение которого специалист не осуществлял профессиональную деятельность), уровень доверия к организации и др.
Пятая группа - организационная. Эта группа связана непосредственно с качеством управления организацией и отражает профессиональный уровень работы руководящего состава. Включает в себя следующие факторы: недавние успехи, уровень руководства, уровень оборудования, уровень доверия организации к своим сотрудникам, средний срок работы сотрудников и др.
Шестая группа - государственно-организационная. Данная группа отражает политику государства в области экономики, а также уровень развития страны. Включает в себя следующие факторы: соблюдение международных стандартов, история организации, средняя продолжительность жизни.
Глава 2. Формирование делового организационного поведения
2.1 Значение норм и нормативного поведения в бизнесе
В деловой сфере социальное поведение людей регулируется с помощью многочисленных формальных и неформальных социальных норм - правовых, экономических, административных, технико-технологических и социальных норм и установлений, касающихся как качественных и количественных параметров выпускаемой продукции или оказываемой услуги, так и характера совместной деятельности его сотрудников и подразделений, и их взаимодействия с внешней по отношению к предприятию средой - поставщиками, потребителями, государственными структурами и обществом в целом.
Поведение каждого работника, отдельных подразделений, их руководителей и предприятия в целом регулируют и контролируют формальные и неформальные социальные нормы. К первым относятся нормы, документально закрепленные и подкрепленные санкциями. Формальные нормы внутри предприятия представлены набором регламентов управления, охватывающих все системы и уровни управления, роль внешних по отношению к предприятию формальных норм исполняют правовые, административные и технические нормы федерального, регионального и ведомственного характера. Вторые - неформальные нормы - это складывающиеся в процессе взаимодействия людей и отраженные в сознании общества (или группы, если речь идет о групповых нормах) эталоны, правила и требования поведения.
Они играют важную роль в регулировании всех этих взаимодействий наряду с формальными нормами.
Важно отметить объективную основу существующих неформальных норм. Собственно социальные нормы при регуляции трудовой деятельности будут приемлемы и действенны в том случае, когда они отражают реальный процесс взаимодействия людей в ходе выполнения ими производственной деятельности. Объективные характеристики деятельности, ее задачи и цели, средства выполнения, расстановка и связь людей в ходе ее осуществления, типы взаимодействий, которые необходимы для ее выполнения, стиль и характер отношений людей, вступающих в эти взаимодействия, - все это создает объективную основу взаимоотношений людей, наряду и на основе формальных норм (технических, административных, экономических, правовых). Объективность, первичность, заданность производственного процесса, определяющая тип взаимодействия людей и средств, которые регулируют эти взаимодействия, и создают объективную основу вырабатываемых здесь норм. Любые "произвольные" для данной основы нормы идут в разрез с требованиями производственного процесса, и потому будут подвергаться корректировке не только с помощью прочих норм, но и самим производственным процессом.
Правила делового этикета являются частным видом социальных норм, включенных в систему неформального социального контроля поведения. Соблюдение этих норм подкрепляется неформальными санкциями со стороны социального окружения, которое оценивает, как личность сообразуется с совокупностью требований, норм, образцов поведения. Результатом этой оценки является общественное (групповое) мнение о данном человеке, одобряющее или порицающее его поведение. Как составляющая системы социальных норм, нормы делового этикета выполняют следующие функции:
1. Благодаря включенности в систему социального контроля, они выполняют важнейшую функцию - регуляции поведения и совместной деятельности членов социальной группы, что делает возможной саму эту деятельность, обеспечивая стабильность и порядок.
2. По своей объективной природе они направлены на повышение эффективности делового взаимодействия, оптимизируют деятельность и выполняют деловую функцию.
3. Являясь средством выражения уважения и доброжелательности, выполняют коммуникативную функцию, помогают устанавливать и поддерживать хорошие деловые отношения, избегать конфликтов.
4. Отражая статусные различия, закрепляют иерархию отношений, выполняя дисциплинирующую функцию.
5. В отношении группы выполняют интегративную функцию, обеспечивают сплоченность и однородность социальной группы за счет единства норм и социальных ожиданий ее членов. Именно выполнение определенных норм поведения (наряду с групповыми ценностями) определяет границы группы - в данном случае, делового сообщества или его отдельного профессионального сегмента.
6. Для индивида являются условием кооптации (включения, принятия) группой, выполняют функцию самопрезентации.
7. Помогают человеку ориентироваться в ситуации, снижают ее неопределенность, и таким образом выполняют функцию своеобразной психологической поддержки.
Вся система правил делового этикета построена на основе ниже приведенных принципов:
1. Принцип уважения
2. Принцип приоритета старшего
3. Принцип приоритета женщины
4. Принцип эстетики
5. Принцип гигиены
2.2 Координация в организациях
Организация является объектом управления, в котором люди и выполняемые ими задачи находятся в постоянной взаимозависимости и взаимосвязи. Для обеспечения синхронизации деятельности и взаимодействия различных частей организации используется координация. Координация представляет собой процесс распределения деятельности во времени, обеспечения взаимодействия различных частей организации в интересах выполнения стоящих перед ней задач. Координация обеспечивает целостность, устойчивость организаций.
Чем выше степень разделения труда и теснее взаимозависимость подразделений, тем больше необходимость в координации. Если работу выполняют два человека в одном подразделении, то координации практически не требуется. В малых организациях, где все работники знают друг друга, обеспечить координацию их работы не представляет сложности. В крупных организациях с высокой степенью специализации и распределения обязанностей достижение необходимого уровня координации требует от высшего руководства определенных усилий. Очевидно, что если деятельность предприятия распределена между десятками подразделений с тысячами сотрудников, то потребность в координации неизмеримо возрастает.
Различают следующие виды взаимозависимости подразделений предприятия.
1. Номинальная взаимозависимость. Подразделения, объединяемые этой взаимозависимостью, вносят вклад в общее дело, но непосредственно между собой не связаны.
2. Последовательная взаимозависимость. При таком типе связи работа подразделений, занятых на последующих этапах работы, зависит от работы на предыдущих этапах. При последовательной взаимозависимости требуется более тесная координация, чем при номинальной, особенно на более поздних этапах производства.
3. Обоюдная взаимозависимость. При таком отношении вводимые факторы производства одного подразделения становятся результатом работы другого, и наоборот.
При осуществлении номинальной взаимозависимости предприятия используют стандартную координацию, не затрагивающую людей непосредственно. Для обеспечения обоюдной взаимозависимости рекомендуется взаимное регулирование (отдельными и групповыми координаторами), а для последовательной взаимозависимости - планирование (работы людей и производства).
Проблемы обеспечения эффективной координации деятельности всех подразделений организации имеют непосредственное отношение к уровню развития связи, необходимости поддержания постоянного информационного обмена.
Когда руководитель производства передает указания или иную информацию через средства связи, он должен быть уверен, что его сообщение будет правильно понято и своевременно получено. Важным является и обратный процесс передачи информации - от подчиненного к руководителю. На этом этапе бывают сбои, низшее звено не всегда знает, какая информация нужна руководству для принятия тех или иных решений. В этом заключается серьезная проблема, так как источником информации для решений на самом высоком уровне являются низшие звенья организации.
Координационная деятельность осуществляется с помощью определенных механизмов, среди которых различают такие, как: неформальная непрограммируемая, программируемая безличная, программируемая индивидуальная и программируемая групповая координация.
Для осуществления координации предприятия могут использовать один или несколько таких подходов (механизмов).

Рис.1. Координация при различных стилях управления
При либеральном стиле координация осуществляется неформальными методами с использованием групповых координаторов. Здесь доминируют децентрализация, большие зоны управляемости и менее высокие иерархические структуры. При либеральном стиле управления больше внимания уделяется проявлению творческих способностей работников. Все стили организации имеют ту или иную степень формализации и стандартизации, но либеральный старается свести их к минимуму и структурировать предприятие по целям. Промежуточный стиль управления характеризуется множеством возможных комбинаций различных стилей.
2.3 Партисипативная организация
Лежащее в основе партисипативной организации участие работников всех уровней в управлении предполагает:
участие в принятии решений;
участие в установлении целей;
участие в решении проблем.
Принципиальное отличие модели партисипативной организации от традиционной и с делегированием прав приводится на рис.2.
Степень и формы участия в управлении наполняют партисипативность определенным содержанием. Различается три степени участия:
выдвижение предложений;
выработка альтернативы;
выбор окончательного решения.
Первая степень - выдвижение предложений - не требует введения структурных и других изменений в традиционную организацию и может осуществляться руководителем. Такой подход все еще широко применяется на предприятиях с централизованным руководством. Вторая степень - разработка альтернатив - требует уже появления в организации специальных структур, которые могли бы эффективно решать эту задачу. На практике это выражается в создании временных или постоянных комитетов или комиссий, которым поручается выполнять данную работу. Примером таких образований могут быть так называемые хозрасчетные или конфликтные комиссии (на российских предприятиях), комитеты по набору кадров в рабочие группы (на американских предприятиях), кружки качества (на японских предприятиях). Третья степень - выбор альтернативы - предполагает, что участие в управлении осуществляется в форме работы специальных советов научно-технического, технико-экономического и управленческого характера. Решения таких советов нередко бывают обязательными для тех руководителей, при которых они создаются. В состав этих советов входят, как правило, лица со следующего за уровнем руководителя более низкого уровня иерархии в организации (рис.3).

Рис.2 Различия в принятии организационных решений в традиционной, партисипативной и делегирующей организациях.
В партисипативных организациях решение принимается с учетом мнения (вклада) руководителя и вклада работников.
Примеры форм взаимодействия руководства и работников:
Советы по научно-технической политике (например, состав: руководитель подразделения, руководитель НИОКР, бригадиры рабочих участков)
Технико-экономические советы (например, состав: руководители подразделений, начальники цехов, руководители кружков качества, бригадиры рабочих участков)
Советы по планированию сбыта (например, состав: руководители подразделений, начальники отделов маркетинга и сбыта, представители кружков качества)
Кружки качества (бригадиры, работники, представители технико-экономического совета)
Целевые, антикризисные комитеты, комитеты по набору кадров
Конфликтные комиссии (высшее руководство, руководство среднего звена, независимые эксперты, представители кружков качества и работники)
Решения советов, комитетов, кружков качества, конфликтных комиссий, как правило, являются обязательными для руководителей, при которых они создаются. Одновременно они несут ответственность за принимаемые решения.
Очень важно обеспечить баланс власти между советами, комитетами, комиссиями и руководителями, при которых они создаются.
Партисипативные структуры распространяются на часть или отдельные уровни управления организацией.
Советы имеют следующие функции:
несут ответственность за координацию деятельности подразделений, подчиненных руководителю, к которому относится этот совет;
отвечают за интеграцию деятельности подразделений, представленных в нем, с деятельностью одного или двух вышестоящих уровней управления и одного или двух нижестоящих (обычно руководитель каждого уровня представительствует помимо "своего" совета еще в двух - "нижнем" и "верхнем");
определяют политику (правила и процедуры) подчиненных им подразделений, совместимую с двумя другими уровнями.
Важно отметить, что советы не принимают решения за подотчетные им подразделения, они принимают решения только относительно процессов, происходящих на их уровне.
Некоторым советам поручается оценка и одобрение деятельности подотчетного им руководителя. Однако право уволить остается за вышестоящим руководством. Таким образом, каждый отдельный руководитель получает поддержку как сверху, так и снизу.
Описанные условия придают структуре организации демократический характер: каждое лицо в организации, которое имеет власть над другими, подотчетно их совместному контролю. Это предотвращает произвол по отношению к любому члену организации со стороны любого вышестоящего лица.
Основные принципы партисипативного управления состоят в следующем:
Добровольный характер участия сотрудников в управлении посредством работы в малых группах, или участия в опросах, или работы в комиссиях.
Постоянная помощь и поддержка руководителя подразделения малой группе или комиссии, предоставление необходимой для обсуждения информации.
Работа сотрудников в малых группах должны быть регламентирована, также должен существовать регламент по другим формам участия (выдвижение предложений, участие в межфункциональных комиссиях и др.)
Отсутствие каких-либо санкций за выдвижение идеи и предложений
Все наработки сотрудников должны рассматриваться, необходима обратная связь по любой идее. Люди должны видеть, что их работа востребована, что с ней считаются. Даже если предложение отвергнуто, необходимо сообщить об этом сотруднику и объяснить, почему принято именно такое решение.
Все идеи, нашедшие одобрение должны внедряться. Руководитель должен способствовать внедрению. Если сотрудники видят, что их идеи просто складываются в стол, то энтузиазм быстро угасает.
Любые достижения персонала должны отмечаться, необходимо чтобы персонал знал, какие из их наработок оказались ценными и движение в каком направлении приветствуется.

Рис.3. Принципиальная схема структуры партисипативной организации
Отличия от других структур
Так как партисипативный подход больше относится к управлению в целом, то отличия в организационных структурах проявляются не всегда.
Так, для небольших коллективов партисипативная структура не будет ничем отличаться от эдхократической, матричной или простой. В данном случае все отличия будут заключаться в используемых методах и принципах управления. Идея участия работников в управлении посредством обсуждения проблем компании и подразделения с последующей разработкой возможных вариантов решения этих проблем может быть использована в структурах любого типа. Для этого достаточно организовать регулярные совещания по развитию.
Все обстоит по-другому в крупных организациях. Конечно, на уровне небольших подразделений (отделов, бригад), вполне возможно реализовать партисипативный подход без каких-либо структурных преобразований. Но сделать это в масштабах всей организации уже становится невозможным. Поэтому если структура крупной организации построена по партисипативному принципу, то она отличается тем, что в ней появляются специфические подразделения, каких обычно не бывает в организациях других типов. Для реализации партисипативного подхода создаются специальные постоянно действующие Комитеты в виде обособленных структурных подразделений. Их деятельность должна быть строго регламентирована. Это могут быть, например, Комитеты по развитию, которые рассматривают предложения работников, оценивают их, выбирают те, которые необходимо внедрить и координируют процесс внедрения. Основное отличие такого комитета от подобных, но используемых в структурах другого типа состоит в том, что руководитель этого комитета, а также часть сотрудников являются постоянными и освобожденными, то есть занимаются только этой работой и не совмещают ее с другими должностями.
Кроме того, отличием партисипативных структур от прочих является то, что любой сотрудник в такой структуре имеет право инициировать процесс обсуждения. И не просто имеет право, а всячески поощряется к этому. Если, например, в линейно-функциональной структуре, у сотрудника возникла идея, как усовершенствовать работу всего отдела, он должен обратиться с ней к своему непосредственному руководителю и уже руководитель принимает решение, что делать дальше: либо принять предложение, либо посоветоваться с кем-то из персонала, чтобы получить больше информации, либо отклонить предложение. В партисипативной структуре сотрудник может как обратиться к своему непосредственному руководителю, так и вынести возникшую идею на общее обсуждение, чтобы в процессе дискуссии понять, насколько идея ценна, стоит ли ее принимать или стоит еще подумать над ее доработкой. Разница состоит в том, что в партисипативных структурах создан механизм для подобных обсуждений. Специальные группы работают на постоянной основе и, следовательно, любые идеи могут быть вынесены на обсуждение без каких-либо организационных сложностей. Даже если принципы партисипативности реализованы в другой форме (об этом мы писали выше), то все равно существует определенный регламент и, следуя ему, довольно просто реализовать право сотрудника на участие в управлении.
Преимущества
Как ни странно, но так как в центре идей партисипативности стоит человек, то и основные преимущества партисипативного подхода лежат в области психологии:
Повышается лояльность персонала и его приверженность компании.
Изменения внедряются менее болезненно, сотрудники понимают смысл перемен и поддерживают их.
Противоречия между руководителями и подчиненными не носят выраженного характера, нет деления на "мы" и "они", коллектив воспринимает себя командой и меньше жалуется на начальников.
Кроме того, такой стиль управления направлен на раскрепощение творческой активности работника, т.к каждый человек может проявить себя и свои знания, выдвигая то или иное предложение для решения конкретной задачи. Руководитель при партисипативном стиле управления является координатором группового процесса, обеспечивая всестороннее обсуждение наиболее важных проблем. Он не пытается навязать свое мнение и стремится к конструктивном диалогу с группой.
Не меньшее значение имеет и практическая выгода использования данного подхода. При правильно организованной работе участие в управлении повышает качество принимаемых решений. Рассматривается большее количество альтернатив, привносится больше опыта в обсуждении, появляется больше идей.
Партисипативный стиль управления не только создает чувство сопричастности, но и повышает мотивацию. Многое в партисипативном управлении построено на важности повышения командного взаимодействия. И как следствие, в основу мотивации обычно закладываются не только индивидуальные достижения, но и в большей мере общий результат работы компании. Соответственно каждый сотрудник заинтересован в участии в управлении и в получении компанией большей прибыли.
Недостатки
Однако партисипативный подход имеет и свои ограничения. Большинство недостатков относятся либо к неумелому использованию принципов участия, либо к недостатку терпения, стремлению получить все и сразу.
Обсуждения занимают слишком много времени, на это тратится много рабочего времени. Но на обсуждениях все и заканчивается. Никаких изменений в текущей деятельности не происходит и, следовательно, рабочее время тратится впустую.
Участие в различных группах (кружки качества и т.д.) не вызывает интереса у рядовых рабочих. Они относятся к этому формально, и часто работа таких групп затухает сама собой.
Затягивается принятие решений. То, что информированный руководитель может решить сразу, его подчиненные долго обсуждают и тратят время на выяснения недостающей информации.
Многие люди не стремятся к творчеству и необходимость участвовать в обсуждениях, вырабатывать какие-то решения воспринимают как пытку. Им гораздо проще ежедневно выполнять четко очерченные функции, когда все просто и понятно, чем пытаться решить проблемы в которых они мало что понимают.
По некоторым вопросам подчиненные не имеют достаточной компетентности для принятия решений, поэтому принимаемые решения могут быть ошибочными.
На третьем уровне участия сотрудники могут сознательно блокировать невыгодные им решения или принимать заведомо неэффективные решения, просто узурпируя предоставленную им власть.
Также на данном уровне участия деятельность руководителя подвергается коллективному контролю группы, что также может привести к негативным последствиям из-за распыления ответственности.
На эффективность структур с участием работников в управлении (второй и третий уровень участия) существенное влияние оказывает поддержание баланса в назначаемости сверху и выборности снизу (либо самовыдвижении) членов советов, комитетов и комиссий. Если все члены комитета назначены, то нарушается принцип добровольности и соответственно снижается эффективность программ участия. Если же все члены выдвинуты снизу или сами предложили свои кандидатуры, то в таком комитете может не оказаться специалистов, чье мнение очень ценно для решения поставленной задачи.
Кроме того, если возникает необходимость реформирования партисипативных структур, то это может оказаться сложной задачей, так как партисипативные структуры трудно перестраивать, именно за счет большой роли человеческого фактора. Это связано с тем, что требуется время, чтобы члены группы притерлись друг к другу и начали продуктивно работать. Если же, например, в компанию приходит новый руководитель, со своим видением ситуации и идеями, не во всем совпадающими с мнений коллектива, то могут начаться трения и противоречия, конфликтные ситуации. Появится много нерешенных вопросов, возможна приостановка уже начавшихся процессов и все это из-за возникающих разногласий. Группе потребуется некоторое время на то, чтобы заново выстроить конструктивные отношения.
В каких случаях имеет смысл внедрять партисипативные структуры?
Партисипативные типы структур могут используются в различного рода организациях независимо от их размера и отраслевой принадлежности. Они могут распространяться только на часть или отдельный уровень в организации, а могут охватывать и на всю организацию. Их внедрение может проводиться как сверху, так и снизу путем постепенного и последовательного охвата одного уровня за другим.
Однако, наибольший результат дает использование партисипативного подхода в организациях, занимающихся слабоструктурированной деятельностью. В видах деятельности, где нет жестких алгоритмов, а сотрудники никогда не решают одинаковых задач, очень важно постоянно поддерживать творческий тонус, что максимально хорошо обеспечивается партисипативным управлением. Это относится, прежде всего, к научной, исследовательской, инновационной, консультативной деятельности.
Партисипативные типы структур используются в различного рода организациях независимо от их размера и отраслевой принадлежности. Они, как и многомерные, могут распространяться только на часть или отдельный уровень в организации. Их внедрение может проводиться как сверху, так и снизу путем постепенного и последовательного охвата одного уровня за другим.
Глава 3. Модель взаимодействия человека и организационного окружения
В настоящее время работник организации рассматривается как важный фактор развития любого бизнеса. Именно человек, с его привычками, желанием или нежеланием работать на достижение своих или корпоративных целей формирует организацию как определенный институт.
Система отношений человек-организация представляет совокупность взаимосвязанных элементов, определяющих порядок взаимодействия человека (работника организации) и организации. В процессе деятельности организация предоставляет работнику определенные ресурсы (материальные, денежные и др.) с целью получить продукт, который в последствие приносит организации прибыль и способствует достижению организационных целей. Являясь частью организации, человек функционирует в условиях сформированных организацией сред: организационно-экономической, социокультурной, институциональной, правовой и других, что оказывает существенное влияние на экономическое поведения человека.
Типы организаций по взаимодействию "индивидуум - организация":
1) корпоративная организация - как социальный тип организации представляет собой группу людей, объединенных одной целью, с максимальной централизацией и авторитарностью руководства, защищающих узкокорпоративные интересы; ярко выражен приоритет интересов корпорации над интересами индивидуума. Мораль корпоративной организации основывается на лояльности по отношению к организации, послушании и исполнительности, что чаще всего приводит корпорацию к жесткой бюрократической системе.
2) индивидуалистская организация - как социальный тип представляет собой группу людей, объединенных единой целью и осуществляющих совместную деятельность; в отличие от корпоративной организации объединение проходит на добровольной и открытой основе.
Можно выделять, как минимум, пять качественно разных уровней в отношениях человека как субъекта деятельности и организации (в системе "человек - организация"):
1) Человек - профессия (рабочее место, трудовой пост, подразделение);
2) Человек - человек (как субъекты совместной деятельности);
3) Человек - социальная группа (профессиональные и межличностные взаимоотношения в трудовом коллективе);
4) Человек - организация;
5) Человек - социум (как совокупность политических, социально-экономических условий исторической эпохи).
В каждом из этих уровней, очевидно, можно различать два подуровня: а) роли и функции (социальные роли, функции, полномочия, нормативы, стандарты и т.п.); б) индивидуальность (личность, субъект своей жизнедеятельности).
Едва ли не все стороны отношений людей в системе "человек - организация" могут и, видимо, должны рассматриваться как различные по своему происхождению, содержанию и психологическим механизмам управления поведением и деятельностью людей на каждом из вышеназванных уровней и подуровней.
Так, например, управление (организацией, подразделением, людьми) в действительности воплощается отнюдь не как обезличенные и формализованные процессы. Управление как процессы взаимодействия людей есть одна из сторон деятельности организации, в которой достаточно очевидно проявляется не только "человеческий фактор" в целом, но и неоднозначная роль индивидуальности человека (его профессионализма, мотивации, устойчивых индивидуальных особенностей).
Системно поведение человека в организации может быть представлено с двух позиций:
1. С позиции взаимодействия человека с организационным окружением. В этом случае человек находится в центре модели.
2. С позиции организации, включающей в себя индивидов. В этом случае организация как целое является исходной точкой рассмотрения.
Человек, взаимодействуя с организационным окружением, получает от него побуждающие к действию стимулирующие воздействия.
Человек под воздействием стимулирующих сигналов со стороны организационного окружения осуществляет определенные действия.
Действия, осуществляемые человеком, приводят к выполнению им определенных работ и одновременно оказывают определенное воздействие на организационное окружение.
В случае, если исходным в рассмотрении взаимодействия человека и организационного окружения выступает человек, модель этого взаимодействия может быть описана следующим образом:

Рис.4. Модель включения человека в организационное окружение
В данной модели организационное окружение включает те элементы организационной среды, которые взаимодействуют с человеком. Стимулирующие воздействия охватывают весь спектр возможных стимулов, которые могут включать в себя речевые и письменные сигналы, действия других людей, световые сигналы и т.п. В модели человек предстает как биологическое и социальное существо с определенными физиологическими и другого рода потребностями, опытом, знанием, навыками, моралью, ценностями и т.п. Реакция на стимулирующие воздействия охватывает восприятие этих воздействий человеком, их оценку и осознанное или неосознанное принятие решения об ответных действиях. Действия и поведение включают в себя мышление, телодвижения, речь, мимику, возгласы, жесты и т.п. Результаты работы состоят из двух частей. Первая - это то, чего человек добился для себя, реагируя на стимулы, какие собственные проблемы, вызванные стимулирующими воздействиями, он решил. Вторая - что он сделал для организационного окружения, для организации в ответ на стимулирующие воздействия, которые организация применила по отношению к человеку. Организация как единый организм, имеющий вход, преобразователь и выход, взаимодействуя с внешним окружением определенным образом, соответствующим характеру и содержанию этого взаимодействия, включает человека как элемент организации в процесс организационного и материального обмена между организацией и средой. В данной модели человек рассматривается как составная часть входа и выступает в роли ресурса организации, который она, наряду с другими ресурсами, использует в своей деятельности, в целом системная модель этого взаимодействия имеет следующий вид:

Рис.5. Модель включения человека в организационное окружение с позиций организации
Организация как единый организм, имеющий вход, преобразователь и выход, взаимодействуя с внешним окружением определенным образом, соответствующим характеру и содержанию этого взаимодействия, включает человека как элемент организации в процесс организационного и материального обмена между организацией и средой. В данной модели человек рассматривается как составная часть входа и выступает в роли ресурса организации, который она, наряду с другими ресурсами, использует в своей деятельности. Социальные организации играют существенную роль в современном мире. Их особенности:
1. Реализация потенциальных возможностей и способностей человека;
2. Формирование единства интересов людей (личных, коллективных, общественных). Единство целей и интересов служит системообразующим фактором;
3. Сложность, динамизм и высокий уровень неопределенности.
Социальная организация, как элемент социальной структуры - искусственное объединение институционального характера, занимающее определенное место в обществе и предназначенное для выполнения четко очерченных функций.
К существенным признакам социальной организации относятся:
Наличие целей;
Конкретное воплощение отношений общественной власти;
Совокупность функциональных положений (статусов) и социальных ролей;
Правила, регулирующие отношения между ролями;
Формализация значительной части целей, задач и отношений.
Важнейшими функциями социальной организации в обществе являются:
интеграция и социализация индивидов в систему общественных отношений;
социальный контроль действий ее членов в важных для них сферах.
Глава 4. Доверие в организациях
4.1 Природа и роль доверия
Доверие населения, его различных социальных слоев к экономическим преобразованиям является ключевым фактором и непременным условием поступательного развития общества. Содержание понятия доверия точно раскрыл известный российский психолог проф. П.Н. Шихирев. Он отмечает, что "потребность в доверии связывается с уязвимостью доверяющего, неопределенностью, оптимизмом и надеждой на лучшее в другом человеке, побуждающими к доверию. Доверяющий полагается тем самым на партнера, ожидая, что тот не обманет, не подведет, не нарушит морального обязательства по отношению к беззащитному и уязвимому. В свою очередь партнер доверяющего человека тоже берет па себя обязательство выполнить свой долг, и это взаимное доверие становится морально-психологической основой для прочного и долгосрочного сотрудничества".
Научная разработка данной проблемы, находящейся на стыке целого ряда отраслей знаний - экономики, социологии, психологии, политологии, существенно отстает от исследований в рамках собственно каждой научной дисциплины, а также от требований, которые предъявляют современные процессы социально-экономического развития. Понимание истоков доверия к преобразованиям в экономике страны, его оценка и прогнозирование призваны создать основу как для обеспечения соответствия реформ интересам, чаяниям и устремлениям всех слоев населения, так и для массовой поддержки и успешной реализации этих реформ.
При определении направлений изучения рассматриваемой проблемы важно исходить из того, что доверие человека к каким-либо явлениям, действиям, событиям зависит, с одной стороны, от его субъективных представлений о добросовестности, искренности и справедливости, а с другой - от сложившихся в обществе стереотипов, структуры социально-экономических ценностей на данном историческом этапе развития. С философско-социологической точки зрения проблему доверия можно рассматривать как процесс формирования различных социальных групп со свойственным им групповым восприятием честности, добросовестности, ответственности, пониманием справедливости, адекватности процессов и явлений сложившимся представлениям о правомерности происходящего, соответствия устремлений и представлений результатам прилагаемых усилий.
Существуют некие базовые характеристики доверия, которые неизменны для любой социальной группы и могут считаться общечеловеческими ценностями. Вместе с тем каждая социальная группа так или иначе привносит свое понимание этих ценностей и трансформирует категорию доверия, исходя из собственного восприятия действительности. Поэтому любые изменения в обществе, адекватные представлениям людей об общечеловеческих ценностях, будут пользоваться доверием подавляющего большинства населения и, следовательно, получат поддержку. В то же время ценности, ориентированные на групповые интересы, неизбежно будут подвергаться ранжированию по условиям доверия у различных групп населения. В данном случае следует говорить о социологическом типе ранжирования системы доверия.
В практике международных исследований и оценок ранжирование социально-экономических систем по критерию доверия осуществляется с помощью индекса доверия, под которым понимается степень надежности институциональной среды. Например, определяется доверие инвесторов к государственным и частным структурам, к соблюдению принятых законов и правил. Известны крупномасштабные обследования, в ходе которых система показателей оценивалась по шестибальной шкале. Оценке "один" соответствовала максимальная напряженность проблем, оценке "шесть" - отсутствие каких-либо сложностей.
Не менее важен и не менее сложен для исследования психологический аспект проблемы доверия. Доверие как психологическое состояние личности может возникать при слиянии воедино ряда факторов: интересов данного индивидуума, его установок, эмоциональных реакций, предыдущего собственного опыта или опыта предшествующих поколений, адаптивных способностей личности, уровня интеллектуального развития и т.д. В последнее время все большее значения приобретают ценностные ориентации, так или иначе связанные с социальным опытом данной личности, половозрастными характеристиками, мотивацией поведения и т.п. Доверие возникает, когда человек уверен в правильности и адекватности процессов и явлений своим ценностным установкам, которые во многом зависят от его социального положения в обществе. Иными словами, чем выше его социальный статус и больше перспектив для самореализации, тем выше степень доверия к происходящим процессам.
Доверие как психологическое состояние человека реализуется в его поведении. Любые позитивные результаты каких-либо действий вызывают в сознании доверие к ним и при повторении данных действий с неизбежностью ведут к закреплению положительной реакции доверия в поведении индивидуума. Естественно, что любое новое явление исследуется человеком на основе проб и ошибок и в случае отрицательного воздействия на индивидуума может быть отвергнуто с последующим закреплением реакции недоверия к: данному явлению, даже если это отрицательное действие было случайным. Таким образом, чрезвычайно важно, чтобы новые явления, оказывающие положительное воздействие на социально-экономическое развитие, были с самого начала восприняты положительно как отдельными индивидуумами, так и социальными группами. Любой отрицательный опыт может закрепиться в сознании людей, вызывая повторяющееся отрицание и устойчивое недоверие.
Экономическое содержание категории доверия носит наиболее конкретный и прикладной характер. Доверие в экономике можно рассматривать на различных уровнях. В наиболее агрегированном виде доверие может быть рассмотрено на микро- и макроуровне, т.е. на уровне отдельной организации и экономики в целом. В этом смысле повышение уровня доверия в организациях зависит от создания условий для положительного решения ключевых вопросов качества трудовой жизни, под которым понимаются определенная совокупность потребностей работника и степень их удовлетворения. Ниже приводятся показатели качества трудовой жизни, опубликованные исследовательской корпорацией "Институт труда Америки".
1. Справедливая заработная плата - равная плата за равный труд, справедливо обоснованная дифференциация оплаты труда. Рекомендуется учитывать уровень индивидуальной ответственности за результаты общего труда, предусматривать дополнительное вознаграждение за длительный стаж работы в компании.
2. Программа дополнительных выплат - выплаты работнику и его семье в случае болезни, а также оплачиваемое время отдыха в связи с праздниками, отпусками, оплачиваемые отпуска для получения образования.
3. Условия безопасности труда и охрана здоровья. Сюда же относятся установление нормальной продолжительности рабочего дня, пенсионного возраста и другие факторы, определяющие социальные права работников.
4. Гарантия занятости - обеспечение непрерывности трудового стажа и уверенности работника в своем будущем. Предпринимателям рекомендуется брать на себя часть расходов, которые возникают в связи с вынужденной сменой места работы (дополнительное профессиональное обучение, переквалификация).
5. Развитие способностей работников - программы повышения общеобразовательного и профессионального уровня, переподготовки, самореализации личности.
6. Социальная интеграция - благоприятный социально-психологический микроклимат; отношения руководителей и подчиненных, способствующие откровенности и доверительности, свободе от предрассудков и равенству людей независимо от ранга и положения.
7. Участие работников в управлении производством и собственностью, поощрение инициативы, выдвижения новых идей. Осознание работника, что деятельность его организации позитивно влияет на развитие общества.
8. Демократия на производстве. Работникам обеспечены права и привилегии, вытекающие из их принадлежности к организации (свобода слова, право на невмешательство в личную жизнь, отсутствие какой-либо дискриминации и право на участие во всех связанных с работой мероприятиях).
9. Стиль жизни - работа должна быть гармоничной частью жизни индивида. Графики работы, командировки и сверхурочная работа должны быть разумно сбалансированы с обязанностями перед семьей, свободным временем, используемым для отдыха и развития личности.
4.2 Виды и источники доверия
В развитой рыночной экономике отношение людей к тем или иным рыночным институтам и механизмам управления носит во многом привычный и долговременный характер, основанный на историческом опыте. Несколько иной характер отношений складывается в развивающейся рыночной экономике. Новизна отношений в развивающейся рыночной экономике первоначально вызывает некоторую настороженность. Для завоевания доверия требуется достаточно много времени и существенных доказательств искренности намерений, добросовестности действий, правильности предпринимаемых шагов и решений. Как показывает опыт, доверие может быстро сменяться недоверием даже в случае незначительных сбоев. Проблема доверия все в большей мере начинает оказывать существенное воздействие на характер динамики экономических отношений. В связи с их усложнением в современном обществе фактор доверия приобретает все больший экономический вес.
Укрепление доверия между экономическими партнерами - прямой путь к снижению совокупных общественных издержек. Справедливость данного тезиса легко продемонстрировать "от обратного", если проанализировать современный отечественный опыт. Отсутствие доверия между партнерами, между населением и коммерческими структурами, между населением и государством - источник прямых экономических потерь: низкой нормы частных сбережений в банках, отвлечения средств на 100-процентную предоплату, низкого курса акций большинства предприятий, бегства капитала, долларизации накоплений и т.д. Имеются примеры отказа предпринимателей от прибыльных инвестиционных проектов из-за неверия в устойчивость и предсказуемость политики государственных программ и законодательных актов.
Механизм доверия в экономике так или иначе основывается на психологии доверия каждого индивидуума и группы людей, что вызывает необходимость более полного познания природы доверия как психологической категории. Источники формирования и укрепления отношений доверия в организации представлены на Рис.6. Отношения доверия в системах управления складываются и развиваются по следующим направлениям:
доверие населения проводимым экономическим реформам;
доверие граждан различным финансово-экономическим институтам (банкам, компаниям, фондам, кредитным учреждениям и т.д.);
доверие государственных органов власти частным институтам;
доверие граждан и предпринимателей государственным регулирующим органам;
доверие частных структур друг другу;
доверие между партнерами деловых отношений;
доверие работников к руководителям и руководителей к работникам;
доверие руководителей друг к другу;
доверие между структурными подразделениями организации.

Рис.6. Источники доверия в организации
В каждой организации доверие должно предопределять взаимоотношения между коллективом работников и высшим управленческим персоналом для эффективной реализации установленных целей. Доверие в коллективе способствует успешной совместной работе, позволяет сообща решать сложные вопросы, обмениваться мнениями, разрабатывать конструктивные решения. Поддержка работниками высших руководителей создает благоприятные условия для решения стратегических задач, формирования планов, принятия и проведения в жизнь инвестиционных решений и др.
Необходимыми предпосылками доверия работников к руководителям относятся следующие характеристики и оценки.
1. Порядочность - репутация честного и верного своему слову человека.
2. Компетентность - способность к быстрому и правильному принятию решений, содействующих эффективной работе предприятия в условиях рынка, а также обладание специальными знаниями и навыками межличностного общения, необходимыми для выполнения обязательств.
3. Справедливость - умение правильно оценить результаты работы и по достоинству вознаградить работников.
4. Честность как по отношению к своим работникам, так и к акционерам компании.
5. Последовательность - надежность, предсказуемость и здра-вый смысл в различных ситуациях.
6. Лояльность - доброжелательность или готовность защитить, поддержать и подбодрить других.
7. Открытость - психологическая доступность или готовность свободно делиться с другими идеями и информацией.
Доверие работников порождает слаженность в работе коллектива, ускоряет процесс принятия и реализации решений, усиливает конкурентоспособность компании. Существенным элементом укрепления доверия является такой важнейший элемент системы управления, как обратная связь, которая позволяет оценить правильность посылаемой руководителями информации, ее восприятие работниками. Доверие в коллективе снижает текучесть кадров, тем самым сокращая административно-управленческие расходы на наем рабочей силы, подготовку и переподготовку персонала.
Доверие должно стать основополагающим принципом взаимоотношений между различными структурными подразделениями компании. Тем самым устраняется один из основных недостатков традиционных структур управления, когда возникают противоречия между различными подразделениями, препятствующие обмену информацией между ними и согласованию усилий по решению общих задач. Доверие подразделений друг к другу дает возможность гибко реагировать на требования рынка, адаптироваться к изменяющейся внешней среде. Оно способствует созданию временных коллективов для выполнения отдельных проектов, состоящих из работников различных подразделений. Важнейшей составляющей на микроуровне является также доверие высших управляющих друг к другу, так как это способствует быстрой выработке решений, взаимозаменяемости, нацеленности на реализацию общих задач компании.
В условиях расширения экономических связей и укрепления договорных отношений чрезвычайно важно доверие компаний к партнерам по деловым связям. То и дело возникают ситуации, когда предприниматели не доверяют чиновникам, а работники предприятий - своим руководителям. Взаимное доверие складывается на протяжении определенного времени и предопределяется либо репутацией компании - партнера на рынке, либо долгосрочностью и устойчивостью договорных отношений, гарантирующих от каких-либо неожиданностей и срывов в деловых отношениях. Доверительные отношения компаний друг к другу находят свое воплощение в форме и содержании заключаемых контрактов, характере вносимых в них предложений, сроках и форме реализации контрактов, форме оплаты. В странах с развитой рыночной экономикой, устойчивой хозяйственной, правовой и культурной средой отношения между предпринимателями, которые поддерживают длительные партнерские связи, зачастую строятся вообще без письменных контрактов, на основе только устных договоренностей. При отсутствии доверительных отношений между компаниями партнеры могут требовать гарантий совершения сделки со стороны третьих лиц. В свою очередь, гарантии третьих лиц, которыми могут выступать как финансовые институты (банки, финансовые компании, пенсионные и инвестиционные фонды и т.д.), так и другие компании, во многом зависят от репутации, которой пользуются компании, запрашивающие данные гарантии.
В современных условиях доверительные отношения становятся важной предпосылкой долгосрочных хозяйственных связей, выходят за рамки взаимодействия между компаниями и начинают оказывать влияние на экономические взаимоотношения на макроуровне.
Глава 5. Влияние человеческого фактора в интеграции бизнеса
5.1. Круговая организация
Наиболее всего влияние человеческого фактора в интеграции бизнеса прослеживается в так называемых круговых организациях, которые относятся к перспективной форме организации (демократичная организация, в которой любой руководитель является субъектом коллективной власти работников). Суть структуры круговой организации состоит в том, что вокруг каждого руководителя формируется совет. Любой совет имеет право привлекать к своей работе сторонних представителей: как руководителей других функциональных подразделений, так и внешних клиентов, общественных представителей регионов, представителей структур по охране окружающей среды.
Наиболее эффективно работают советы, в которых подчинённые формируют самую большую подгруппу, в таких советах подчинённые - наиболее важные члены совета (при включении в совет дополнительных представителей подчинённые участвуют в их выборе). Идеальный корпоративный совет должен состоять из представителей работников всех уровней. При этом высшие должностные лица должны формировать особый совет, который состоит из всех руководителей, отчитывающихся непосредственно перед высшими должностными лицами (точно также отдельно могут создаваться советы подчинённых).
Советы руководителей на низовых уровнях организации должны включать всех их подчинённых. Если в структурных звеньях число подчинённых велико (совет может оказаться неэффективным, если число подчиненных больше десятка), то они могут быть разделены на автономные группы и подгруппы. Каждая группа выбирает лидера, который должен отчитываться перед руководителем низового уровня. Групповой лидер участвует в работе совета, состоящего из лидеров подгрупп, менеджера, перед которым они отчитываются, и всех остальных членов группы. Размер группы зависит от функций, выполняемых работниками, от степени взаимодействия между ними. Например, если все работники имеют одни и те же функции и относительно независимы друг от друга, размер группы может быть достаточно большим; а если функции работников различны и они интенсивно взаимодействуют друг с другом, то группа может делиться на подгруппы, контролируемые отдельными руководителями. В круговой организации руководители являются не только формальными, но и неформальными лидерами, обучающими остальных работников.
Эффективность и качество управления в круговой организации зависит от того, насколько автономны структурные единицы организации и как осуществляется кооперация между ними.
Для успешной трансформации организаций важно изучить мировой опыт и использовать его применительно к текущей ситуации. Компании должны не имитировать организационные структуры конкурентов, а искать возможности компенсировать свои недостатки или получать конкурентные преимущества в форме, соответствующей стилю работы и ситуации в компании. Компании должны относиться к организационной структуре как к приспосабливающемуся организму, который может реагировать ни изменения ситуации и видоизменяться, реструктуризироваться. Например, компания Gillette имеет как минимум шесть организационных структур. Производство по выпуску лезвий организовано одним способом, производство электроприборов Braun - другим, производство зубных щёток - третьим, потому что изделия меняются, а к разной продукции в разных странах и компаниях нужен соответствующий подход. По мнению главного управляющего Gillette А. Зейна, существует три основных направления, по которым создаются разные типы организации - по функциям, производимому продукту и выполняемой работе. Вопрос состоит лишь в том, чтобы проследить изменение взаимодействия между ними.
Глава 6. Практическая часть. Человеческий фактор в организации на примере ООО "Автосервис"
6.1. Общая характеристика организации
ООО "Автосервис" располагается по адресу: г. Сыктывкар, ул. Морозова 108/1, свидетельство о внесении в Единый государственный реестр: 1081101008581 от 14.10 2008г. ООО "Автосервис" является дилерским центром III категории ОАО "АВТОВАЗ".
Дилерский центр находится вблизи жилых районов и оживленных дорог. Фасад выходит на главную дорогу. Подъездная дорога в хорошем состоянии.
Площадка дилерского центра составляет 4000,0м2. Имеются парковки для клиентов и служащих. Площадка для хранения товарных автомобилей огорожена, расположена на территории предприятия и составляет 1500 м 2.
Дилерский центр состоит из существующего производственного корпуса с автосалоном. Корпус одноэтажный прямоугольный размерами в плане 54 х 18 м и высотой 6,0м. Автосалон расположен в производственном здании и имеет размер 12 х 18 м.
Автосалон предназначен для продажи:
автомобилей и оформления документов на них;
запасных частей и аксессуаров.
Выставочные образцы аксессуаров и запасных частей расположены в витринах в демонстрационном зале.
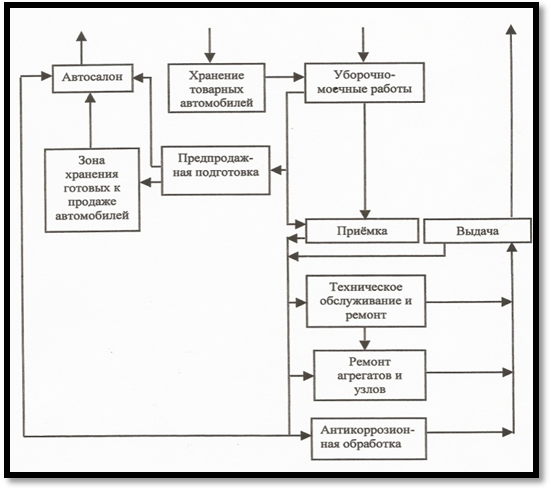
Сервисная зона СТО предназначена для выполнения:
предпродажной подготовки автомобилей;
мойки, технического обслуживания и ремонта автомобилей в гарантийный и послегарантийный период;
ремонта агрегатов и узлов;
антикоррозионной обработки.
Предпродажная подготовка автомобилей - это комплекс работ по выявлению и устранению недостатков и повреждений, возникших в процессе транспортировки и хранения автомобилей, и проведение работ, связанных с подготовкой автомобилей к эксплуатации до момента их продажи, выполняемых на предприятиях, имеющих сертификат соответствия на данные работы и аттестованный персонал.
Предпродажная подготовка является обязательным условием гарантии изготовителя в соответствии с требованиями стандарта по предпродажной подготовке легковых автомобилей ОСТ 37.001.082-82 и перечнем обязательных работ, приведенных в сервисной книжке легковых автомобилей. О факте выполнения этих работ в сервисной книжке должна быть сделана отметка.
Техническое обслуживание автомобилей - это комплекс работ (операций), направленных на предупреждение отказов и неисправностей, обеспечение полной работоспособности автотранспортного средства (агрегата, узла, системы) в пределах эксплуатационных характеристик, установленных изготовителем.
Гарантийное обслуживание автомобилей - это комплекс мероприятий, направленных на создание необходимых условий для нормальной эксплуатации автомобилей в гарантийный период, а также на предупреждение и устранение неисправностей, и выдачу владельцам необходимой информации об автомобиле и условиях гарантии.
Гарантийное обслуживание включает в себя техническое обслуживание в гарантийный период эксплуатации и гарантийный ремонт.
Гарантийный ремонт автомобилей - это комплекс работ (операций), связанных с выполнением гарантийных обязательств изготовителя, направленных на устранение неисправностей, и предназначен для восстановления работоспособности автомобиля в пределах эксплуатационных характеристик. В состав сервисной зоны входят следующие производственные участки и посты: - уборочно-моечных работ размером 6,0 х 7,0 м;
ТО, ремонта и предпродажной подготовки автомобиля, размером 30 х 18 м;
ремонт агрегатов и узлов размером 6,0 х 4,0м;
пост антикоррозионной обработки размером 6,0 х 7,5 м;
пост сушки днища и закрытых полостей размером 6,0 х 7,5 м;
пост мойки днища и закрытых полостей размером 6,0 х 7,5 м.
Технологическое оборудование принято по участкам в соответствии с выполняемым перечнем услуг и приводится полностью в прилагаемой "Спецификации технологического оборудования".
Предприятие имеет возможность предложить клиенту дополнительные услуги, одобренные ОАО "АВТОВАЗ". При внедрении дополнительных услуг необходимо руководствоваться:
ОК 002-93 (ОКУН) с изм.1,2,3,4,5,6 принят и введен постановлением Госстандарта РФ 28.06.93г. "Общероссийским классификатором услуг населению (ОКУН);
РД 26000.37.101.0057 "Положением о фирменном техническом обслуживании и ремонте автомобилей на предприятиях сервисно-сбытовой сети ОАО "АВТОВАЗ";
И 3100.25100.00015 инструкцией "Порядок допуска к установке на автомобили производства ОАО "АВТОВАЗ" дополнительного оборудования.
Виды деятельности предприятия. Основными целями деятельности ООО"Автосервис" являются:
Выполнение государственного заказа по обеспечению инвалидов Республики Коми спецтранспортом.
Техническое обслуживание и ремонт легковых автомобилей.
Оптовая торговля автотранспортными средствами.
Предоставление прочих видов услуг по техническому обслуживанию автотранспортных средств.
Оптовая и розничная торговля автомобильными узлами, деталями и принадлежностями.
Далее в таблице представлен перечень услуг, выполняемых предприятием.
Таблица №1
Перечень услуг, выполняемых ООО "Автосервис"
|
Виды услуг по ремонту и обслуживанию автомобилей |
|
|
Код услуги по ОКУН |
Наименование работ |
|
17100 |
Техническое обслуживание легковых автомобилей, в том числе: |
|
17101 |
Регламентные работы по видам технического обслуживания |
|
17103 |
Уборочно-моечные работы |
|
17104 |
Контрольно-диагностические работы |
|
17105 |
Смазочно-заправочные работы |
|
17106 |
Регулировка фар |
|
17107 |
Регулировка углов установки управляемых колес |
|
17108 |
Регулировка топливной аппаратуры бензиновых двигателей |
|
17110 |
Электротехнические работы на автомобиле |
|
17111 |
Регулировка тормозной системы |
|
17112 |
Регулировка сцепления |
|
17113 |
Регулировка рулевого управления |
|
17114 |
Регулировка системы зажигания |
|
17201 |
Замена агрегатов |
|
17202 |
Ремонт двигателей |
|
17203 |
Ремонт коробки перемены передач (КП) |
|
17204 |
Ремонт рулевого управления и подвески |
|
17205 |
Ремонт тормозной системы |
|
17206 |
Ремонт электрооборудования (со снятием с автомобиля) |
|
17208 |
Арматурные работы |
|
17210 |
Работы по защите от коррозии и противошумной обработке |
|
17211 |
Шиномонтажные работы, балансировка колёс |
|
17212 |
Ремонт поврежденных шин и камер |
|
17216 |
Ремонт сцепления |
|
17218 |
Ремонт топливной аппаратуры бензиновых двигателей |
|
17607 |
Ремонт и зарядка аккумуляторных батарей |
|
17613 |
Установка дополнительного оборудования |
|
17615 |
Предпродажная подготовка |
|
17617 |
Определение токсичности отработавших газов |
|
17619 |
Гарантийное обслуживание и ремонт |
|
17623 |
Ремонт системы выпуска отработавших газов |
Численность работающих ООО "Автосервис": 38 человек, в том числе производственных рабочих - 20, вспомогательных рабочих - 6, ИТР - 3, служащих - 8, МОП - 1.

Схема 1. Функциональная схема дилерского центра.
Организационная структура ООО "Автосервис" - линейно-функциональная.
Схема 2. Организационная структура ООО "Автосервис"

6.2. Человеческий фактор в организации ООО "Автосервис"
Как уже говорилось ранее, любая организация создается и управляется людьми. Человеческий фактор в организации трудно переоценить. Взятая для анализа организация - не исключение. На данном предприятии весь процесс производства и управления осуществляется людьми. Представленная схема организационной структуры наглядно показывает влияние человеческого фактора на формирование организации. Во главе организационной структуры стоит директор, с ним согласуются все действия и любая деятельность, осуществляемая в организации. Директор в данном случае является формальным лидером и от его решений зависит финансовое положение организации. Неформальным лидером же является мастер смены, он выдает рабочие задания для подчиненных, решает их личные проблемы, следит за порядком организации и поддерживает благоприятный моральный климат в коллективе рабочих, занятых непосредственно на производстве.
Организация как единый организм, имеющий вход, преобразователь и выход, взаимодействуя с внешним окружением определенным образом, соответствующим характеру и содержанию этого взаимодействия, включает человека как элемент организации в процесс организационного и материального обмена между организацией и средой. В данной организации человек рассматривается как составная часть входа и выступает в роли ресурса предприятия, который она, наряду с другими ресурсами, использует в своей деятельности.
Линейные звенья управления призваны командовать, а функциональные - консультировать и помогать в разработке конкретных вопросов. Следовательно, функциональные звенья не могут отдавать распоряжения производственным подразделениям, но тем не менее должны осуществлять всю техническую подготовку производства.
В этих структурах есть попытка избавиться от недостатков функциональных структур. Данная организация основывается не только на выделении отдельных функций руководителя, но и в создании дополнительных структур под руководителем, основанных на линейных схемах управления.
К преимуществам данной рассматриваемой организации можно отнести:
Более глубокая подготовка решений и планов, связанных со специализацией работников.
Освобождение главного линейного менеджера от глубокого анализа проблем.
Возможность привлечения консультантов и экспертов.
Однако существуют и некоторые недостатки, к которым можно отнести:
Отсутствие тесных взаимосвязей между производственными отделениями.
Недостаточно четкая ответственность, т.к готовящий решение не участвует в его реализации.
Заключение
В данной курсовой работе мы постарались раскрыть актуальность темы человеческого фактора в организации, выявили его влияние на формирование и деятельность организации. Для реализации данной цели нами были решены поставленные задачи. Мы изучили развитие управления человеческими ресурсами, профессиональное управление организацией, поняли, как формируется деловое организационное поведение, рассмотрели модели организационных структур по типу "организация - человек", рассмотрели принципы управления человеческими ресурсами, изучили роль человеческого фактора в управлении, роль лидера в управлении, а также увидели на конкретном примере влияние человеческого фактора в организации ООО "Автосервис".
На современном этапе значительно возрос интерес к человеку, как к главному фактору производства, фактору доходов, повышения производительности труда, как к ценному ресурсу, достоянию организации в конкурентной борьбе. Управление человеческими ресурсами охватывает все управленческие решения, которые воздействуют на взаимоотношения между организацией и её работниками. Это означает что управление персоналом тесно связано со стратегией бизнеса. Стратегия управления человеческими ресурсами исходит из единства целей человеческих ресурсов со стратегией бизнеса.
Уровень и результаты работы организации зависят от качества управления. Современный менеджмент выступает не столько в качестве теории и практики управления, организации управления, процесса принятия и реализации управленческих решений, сколько как искусство управления людьми.
Главный потенциал любой организации заключен в кадрах. Кадры управления - это ресурс, вложение в человеческие ресурсы, кадровая работа становится стратегическим фактором выживания организации.
Человеческие возможности - главное и определяющие в достижении поставленных целей независимо от формы собственности. Без нужных квалифицированных работников ни одна организация не сможет достичь целей и выжить в конкурентной борьбе. Успех подбора работников гарантирует организации возможности удовлетворения своих потребностей в людских ресурсах. Без людей нет организации.
Библиографический список
Акимова, Т.А. Теория организации [Текст]: учеб. пособ. для студ. вузов, обучающихся по спец. "Менеджмент" / Т.А. Акимова. - М.: ЮНИТИ - ДАНА, 2003. - 367 с.
Баранников, А.Ф. Теория организации [Текст]: учебник для вузов / А.Ф. Баранников. - М.: ЮНИТИ - ДАНА, 2004. - 700 с.
Иванцевич, Дж.М., Лобанов, А.А. Человеческие ресурсы управления [Текст]: учебник для вузов / Дж.М. Иванцевич, А.А. Лобанов. - М.: Дело, 1993. - 304 с.
Калигин, Н.А. Принципы организационного управления [Текст]: учебник / Н.А. Калигин. - М.: Финансы и статистика, 2003. - 272 с.
Латфуллин, Г.Р. Теория организации [Текст]: учебник для вузов / Г.Р. Латфуллин, А.В. Райченко. - СПб: Питер, 2005. - 395 с.
Менеджмент в России и за рубежом [Текст]: журнал / учредитель ООО "Финпресс". - 2009, май - № 2. - М.: Финпресс, 2009
Мильнер, Б.З. Теория организации [Текст]: учеб. для студ. вузов, обучающихся по экон. спец. / Б.З. Мильнер. - 2-е изд., перераб. и доп. - М.: ИНФРА-М, 2001. - 480 с.
Мильнер, Б.З. Теория организации [Текст]: учебник / Б.З. Мильнер. - 7-е изд., перераб. и доп. - М.: ИНФРА-М, 2008. - 864 с.
Огарков, А.А. Управление организацией [Текст]: учебник / А.А. Очарков. - М.: Эксмо, 2006. - 512 с.
Основы менеджмента [Текст]: учеб. для вузов / под ред. Т.Е. Березкиной, Д.Д. Вачугова. - М.: Высшая школа, 2003. - 376 с.
Основы социального управления [Текст]: учеб. пособ. / Под ред. В.Н. Иванова. - М.: Высшая школа, 2007. - 271 с.
Проблемы теории и практики управления [Текст]: междунар. журн. / учредитель ООО "Международная Медиа Группа". - 2009, сентябрь - № 9. - М.: Международная Медиа Группа, 2009.
Смирнов, Э.А. Основы теории организации [Текст]: учеб. пособие для вузов. - М.: Аудит, ЮНИТИ, 1998. - 375 с.
Смолкин, А.М. Менеджмент: основы организации [Текст]: учеб. для студ. вузов / А.М. Смолкин. - М.: ИНФРА-М, 1999. - 248 с.
Тронин, Ю.Н. Менеджмент и проектирование фирмы [Текст]: учеб. пособ. Для студ. вузов. - М.: ЮНИТИ-ДАНА, 2002. - 416 с.
Управление персоналом [Текст]: учеб. для вузов / под ред.Т.Ю. Базарова, Б.Л. Еремина. - М.: Банки и биржи: ЮНИТИ, 1998. - 423 с.
Управление персоналом [Текст]: журнал / учредитель ООО "Журнал "Управление персоналом". - 2008, июнь - № 11 (190). - М.: Управление персоналом, 2008
Управление персоналом [Текст]: журнал / учредитель ООО "Журнал "Управление персоналом". - 2009, январь - № 1 (203). - М.: Управление персоналом, 2009
Управление персоналом [Текст]: журнал / учредитель ООО "Журнал "Управление персоналом". - 2008, апрель - № 7 (185). - М.: Управление персоналом, 2008
Управление современной компанией [Текст]: учебник / под ред. Б. Мильнера, Ф. Лииса. - М.: ИНФРА-М, 2001. - 342с.
Цыпкин, Ю.А. Менеджмент [Текст]: учеб. пособ. Для студ. вузов. - М.: ЮНИТИ, 2002. - 288 с.