Маркетинговые исследования рынка компьютерных продаж г. Нижнего Новгорода
НИЖЕГОРОДСКИЙ ГОСУДАРСТВЕННЫЙ
ТЕХНИЧЕСКИЙ УНИВЕРСИТЕТ
ПОЯСНИТЕЛЬНАЯ ЗАПИСКА
к дипломной работе
Воробьев Сергей Сергеевич
(фамилия, имя, отчество)
Факультет Социально-экономический
Кафедра Экономики и предпринимательства
Группа 2000-НП
Дата защиты “ 20 ” июня 2003 г.
МИНИСТЕРСВО ОБЩЕГО И ПРОФЕССИОНАЛЬНОГО ОБРАЗОВАНИЯ
РОССИЙСКОЙ ФЕДЕРАЦИИ
НИЖЕГОРОДСКИЙ ГОСУДАРСТВЕННЫЙ ТЕХНИЧЕСКИЙ
УНИВЕРСИТЕТ
Кафедра __________________Экономика и предпринимательство______________________
Заведующий кафедрой
__________________ Юрлов Ф.Ф.
(подпись) (фамилия, и., о.)
________________________________
(дата)
Маркетинговое исследование рынка компьютерных продаж
(наименование темы проекта или работы)
ПОЯСНИТЕЛЬНАЯ ЗАПИСКА
_____________ К ДИПЛОМНОЙ РАБОТЕ___________________________
(вид документа – проект дипломный, курсовой, исследовательская работа или часть и т. п.)
КОНСУЛЬТАНТЫ: РУКОВОДИТЕЛЬ
1. По ______________________________________ __________________ Котомина Н.Г.
(подпись) (фамилия, и., о.)
__________________ __________________
(подпись) (фамилия, и., о.) ________________________________ (дата)
________________________________ (дата) СТУДЕНТ
2. По ______________________________________ __________________ Воробьев_С.С.
(подпись) (фамилия, и., о.)
__________________ __________________
(подпись) (фамилия, и., о.) _____________________ (дата) ____2000-НП____
(группа или шифр)
________________________________ (дата)
3. По ______________________________________
__________________ __________________
(подпись) (фамилия, и., о.) Проект защищен _____________________ (дата)
__________________________________________ (дата) Протокол № ______________________________
РЕЦЕНЗЕНТ С оценкой ________________________________
__________________ __________________
(подпись) (фамилия, и., о.) ______________________________________________
_______________________________ (дата)
г. Нижний Новгород
2003г.
Содержание
ВВЕДЕНИЕ 4
1 ТЕОРИЧЕСКИЕ АСПЕКТЫ МАРКЕТИНГОВОГО ИССЛЕДОВАНИЯ 7
1.1 Цели и задачи маркетингового исследования 7
1.2 Процесс маркетингового исследования 15
1.3 МЕТОДЫ ПОЛУЧЕНИЯ МАРКЕТИНГОВОЙ ИНФОРМАЦИИ 24
1.4 ОБРАБОТКА ПОЛУЧЕННОЙ маркетинговой ИНФОРМАЦИИ 35
2 Маркетинговые исследования рынка компьютерных продаж 37
2.1 Характеристика рынка 37
2.2 Разработка анкеты и
обработка полученных результатов 45
2.3 Анализ ассортиментной базы 57
2.3 КЛАССИФИКАЦИИ ПЕРСОНАЛЬНЫХ КОМПЬЮТЕРОВ 66
3 обработка собранной Маркетинговой информации 78
3.1 Метод экспертных оценок 78
3.2 Расчет показателей уровня конкурентоспособности 84
4 Маркетинговые стратегии 98
Заключение 114
Список литературы 116
Аннотация
Данная дипломная работа посвящена маркетинговому анализу рынка компьютерных продаж города Нижнего Новгорода и содержит введение, четыре главы, заключение и список использованной литературы. Объём работы составляет 115 страниц.
Первая глава посвящена теоретическим аспектам маркетингового исследования. В ней рассмотрены цели, задачи и дизайн исследования, показаны возможные методы получения маркетинговой информации, охарактеризован процесс и дизайн исследования и даны возможные варианты обработки, полученной информации.
Вторая глава рассматривает непосредственные маркетинговые исследования рынка. В главе дана характеристика рынка и проведен анализ услуг компьютерных фирм города. Разработана и проанализирована анкета. Проведен анализ ассортиментной базы торгующих предприятий и даны различные классификации ПК.
В третьей главе происходит обработка собранной маркетинговой информации. Для этого используется расчет показателей уровня конкурентоспособности и метод экспертных оценок.
Четвертая глава посвящена разработке маркетинговых стратегий начинающего предприятия. В ней составлена рекламная компания начинающего предприятия, его товарные и ценовые стратегии. Произведена разработка сервисных и гарантийных услуг по обслуживанию покупателей.
Работа содержит десять рисунков, восемь таблиц и восемнадцать формул.
ВВЕДЕНИЕ
Отличительной чертой современного человечества является: производство, накопление, распределение и обработка имеющейся и получаемой информации. Любой вид производственной и бытовой деятельности связан с названными процессами. Чем бы человек ни занимался: смотрел ли телевизор, читал ли книгу, или просто разговаривал с коллегой, он постоянно получает и обрабатывает информацию. Для нашего, века, века электричества, генной инженерии, освоений космоса, атомной энергии характерен небывалый рост науки, техники и новых технологий. Ни одно из серьезных современных научных открытий и разработок не было бы возможно без применения новой электронной техники. Наш век смело можно было бы назвать веком компьютеров и веком интеграции.
Сто лет назад ни один из фантастов не представлял себе подобного компьютерного мира, с его скоростью передачи и обработки данных. Даже десять лет назад мало кто мог себе представать, что практически у половины работающего населения будут в домашнем пользовании персональные компьютеры. Причем этот процесс лавинно продолжается и очень велика вероятность того, что современные вычислительные системы скоро появятся в каждом доме.
Спрос на ЭВМ постоянно растет, все больше людей и организаций способны и желают приобретать компьютеры, понимая, что с помощью современной техники можно и с удобством работать и обеспечить экономию времени и средств. А многие современные технологические и производственные комплексы, без компьютерной техники просто не смогут нормально функционировать.
В связи со спросом на компьютерную технику появляются организации способные удовлетворить потребность в компьютерных товарах, и с каждым днем подобных организаций становиться все больше и больше. Много предприятий открываются, но часть предприятий быстро и закрывается, в связи с неподготовленностью организаций входа на рынок. При разработке бизнес-планов редко встречается профессиональный анализ окружающего предприятие рынка, деятельности потенциальных конкурентов и возможных вариантов сбыта продукции. Наличие такого исследования, до этапа организации предприятия, позволило бы до минимума свести риск для организации и до максимума довести полезность для потребителя и для предприятия.
Целью данной работы и ставилась задача проанализировать рынок компьютерных продаж города Нижнего Новгорода, и по результатам данного анализа вывести общую стратегию входа нового предприятия на данный рынок.
Маркетинговое исследование по компьютерным продажам должно будет включать в себя:
раскрытием целей и задач маркетингового исследования;
непосредственный анализ рынка, с использованием первичных и вторичных источников маркетинговой информации;
разработка анкеты с её дальнейшей обработкой;
метод экспертных оценок, с его дальнейшим анализом;
расчетом показателей уровня конкурентоспособности;
И в итоге работы ставится задача проанализировать все полученные данные, и разработать оптимальные с точки зрения экономии средств и максимального результата для фирмы стратегии входа предприятия на рынок и успешного на данном рынке развития.
1 ТЕОРИЧЕСКИЕ АСПЕКТЫ МАРКЕТИНГОВОГО ИССЛЕДОВАНИЯ
1.1 Цели и задачи маркетингового исследования
Для осуществления высокоэффективной конкурентоспособной деятельности на рынке, фирме необходимо иметь информацию об окружающей её экономической, политической и социальной среде, в которой данная фирма находится. В этом направлении маркетинговая деятельность предполагает проведение маркетинговых исследований (МИ) и разработку программы маркетинговых мероприятий, которые используются в целях повышения производительности фирмы и эффективности удовлетворения потребности каждого потребителя. Маркетинговое исследование и его результаты способствуют эффективной адаптации деятельности фирмы к состоянию рынка и к требованию конечного потребителя. МИ включают два главных направления - исследование характеристик рынка и исследование внутренних действительных и потенциальных возможностей фирмы.
Проведение маркетинговых исследований связано с необходимостью уменьшения риска осуществляемой предпринимательской деятельности. Задача предпринимателя состоит в том, чтобы осуществлять решение возникающих у потребителя задач с минимальным риском и максимумом полезности, как для потребителя, так и для себя.
При этом задача маркетинговой службы заключается в том, чтобы обеспечить руководителя или соответствующие иерархические инстанции, ответственные за принятие решений, качественной маркетинговой информацией. Под маркетинговой информацией будем понимать информацию, получаемую в ходе познания, исследования процесса обмена результатами общественно полезной деятельности и взаимодействия по поводу такого обмена всех субъектов рыночной системы, используемую во всех сферах (уровнях) предпринимательства, включая маркетинговую деятельность.
В условиях развитых рыночных отношений для предпринимателя важное значение имеют коммуникации с покупателем, со всеми заинтересованными в той или иной сделке субъектами, возрастает роль информационных технологий в разработке и ускорении принятия решений. Необходимо заведомо знать ориентацию покупателя на покупку, его мотивы, нужды и потребности. Важнейшее значение приобретает конкурентоспособность продукции, необходимо постоянно обновлять технологии, ассортимент выпускаемой продукции, создавать новые рынки, расширять производство, изменять организационные структуры управления, обеспечивая их адаптивность к основным изменениям характеристики рынка и поведения потребителя.
В современных рыночных условиях требуется постоянное - стратегическое, и оперативное планирование всей производственной, маркетинговой и коммерческой деятельности фирмы, основанное на достоверной, репрезентативной маркетинговой информации
Маркетинговые исследования и их надлежащая организация становятся инструментом, с помощью которого существенно снижается риск предпринимательства, продуцента, поставщика, посредника и возрастает качество решения задач потребителя.
Значение маркетинговых исследований усиливается также тем, что возрастает роль фактора неопределенности в организации управления предпринимательством, который, рассматривается как нестабильность, изменчивость экономического и социального поведения субъектов маркетинговой системы.
В литературе, а также и на практике употребляются самые различные понятия, относящиеся к содержанию маркетинговых исследований. Это и исследование рынка, исследование сбыта, исследование мотивов, исследование потенциала, маркетинговая разведка, социальные исследования, исследование лучшего опыта организации производства и путей повышения производительности на предприятиях своих партнеров и конкурентов, включая смежные отрасли - бенчмаркинг и др.
Классическое маркетинговое исследование включает регулярное исследование рынков сбыта собственной продукции и процесс по выработке пакета документов о потенциале предприятия, его взаимосвязь с внешней средой, о характере конкуренции, конкурентах на рынке, о характеристиках их производства, состоянии маркетинга, коммерции и работе с потребителями. Современное маркетинговое исследование - это процесс поиска, сбора, обработки данных и подготовки информации для принятия оперативных и стратегических решений в системе предпринимательства.
Классическое определение маркетингового исследования дополняется теперь необходимостью использования внешних факторов, влияющих или могущих оказать влияние на поведение фирмы и ее продукции на рынке, на ее взаимодействие с партнерами и конкурентами.
Главное назначение (результат) маркетинговых исследований - это генерирование маркетинговой информации для принятия решений в области взаимодействия (коммуникаций) субъектов маркетинговой системы, которые обеспечивали бы требуемые рынком количество и качество товарных и сервисных сделок при соблюдении требования основных факторов внешней среды и потребителя.
Главная цель маркетинговых исследований - разработка концепции общего представления о структуре и закономерностях динамики рынка, об обосновании необходимости и возможностей конкретной фирмы. Для более эффективной адаптации ее производства, технологий и структуры, а также для выводимой на рынок продукции или услуг к спросу и требованиям конечного потребителя. Основные направления маркетинговых исследований приведены на рисунке 2.Главная цель структурируется в цели и подцели маркетингового исследования. На рисунке 1 приведено дерево целей маркетингового исследования, показывающее структуру основных целей маркетингового исследования.

Рисунок 1 Дерево целей маркетингового исследования фирмы
В данном виде дерево целей не является упорядоченным и полным, цели в нем не соподчинены, но взаимосвязаны. Представление целей начинается с верхнего уровня (вершины), у основания показана главная цель формирования иерархии целей и подцелей маркетингового исследования. Это достаточно трудоемкая и сложная, но благодарная задача, так как наличие такой иерархии значительно облегчает формулировку задач маркетингового исследования, а их решение становится более фундаментальным и объективным.
-
Маркетинговое исследование
Исследование рынка сбыта
Исследование
инструментариев
маркетинга
Исследование внешней среды
Исследование
внутренней
среды
Исследование рынка производительных сил
Исследование мотивов
Маркетинговая разведка
Бенчмаркинг
Рисунок 2 Основные направления маркетинговых исследований
На практике применяют различные формы проведения маркетинговых исследований, классификация которых осуществляется по следующим критериям.
1 По виду объекта исследования - например, при исследовании рынка это исследование рынков сбыта, рынков производительных сил, рынка капитала и т.д.; исследование внутренней среды фирмы; исследование окружающей среды.
2 По территориальному признаку - например, при исследовании рынка это региональное, национальное, интернациональное исследование.
3 По временному признаку - например, для исследования рынка это ретроспективное, оперативное (текущее), диагностическое, прогнозное исследование.
4 По продуктивному (вещевому) признаку - например, для исследования средств производства, средств потребления, услуг.
5 По виду показателей, характеризующих объект исследования, которые делятся на объективные исследования, - например, для исследования сбыта это цена, объем продаж, структура спроса, и на субъективные исследования - например, для исследования сбыта это возраст, пол, профессия.
6 По способу получения данных и информации - первичные, полевые и вторичные, кабинетные, маркетинговые исследования.
Приведенная классификация форм проведения маркетинговых исследований является рекомендательной. На практике возможны и другие формы маркетинговых исследований, которые могут быть опосредованы конкретной информационной системой, имеющей место при организации маркетинговой деятельности.
Один из вариантов классификации информации об окружающей среде фирмы представлен на рисунке 3.

Рисунок 3. Информационное поле в среде маркетинговых исследований
1.2 Процесс маркетингового исследования
Как уже говорилось ранее, маркетинговое исследование - это вся деятельность по сбору и обобщению информации для принятия маркетинговых решений, которые обусловлены процессом функционирования всякого бизнеса и маркетинговой деятельности как его основного элемента.
До начала маркетингового исследовательского процесса должны быть четко определены потенциальные причины, симптомы проблемы и общая потребность в информации для решения этой проблемы. Требуется установить, в каком виде необходима информация, для чего она будет использована - например, для решения проблем с состоянием вещей, продукта или для выявления причинно-следственных связей между переменными, различными факторами, которые оказывают или могут оказывать влияние на состояние продукта с точки зрения маркетинга.
Как только проблемы исследования определены, открывается возможность формирования конкретных гипотез. При этом ценность исследования тем выше, чем более четко продуманы структура и гипотезы, корректно определены переменные и применен творческий подход к процессу исследования.
Несоблюдение этой последовательности может свести процесс исследования к механическому сбору данных, не охваченному главной целью исследования - устранение разницы между желаемыми и существующими состояниями вещей или связями между переменными факторами в системе управления. Таким образом, первичная фаза маркетингового исследования - это дизайн. Дизайн - это проектирование и конструирование процесса исследования, разработка его модели. Эта фаза должна предшествовать началу поиска данных, их анализу и подготовке информации.
Дизайн, разработка проекта исследования закладывают начало для изменений окружающего предпринимательство мира еще до того, как начались поиск данных, их анализ и формирование информации, задолго до того, как сформировано и реализовано маркетинговое решение. В этой связи дизайн меньше всего направлен на процесс исследования и все больше на те изменения, которые должны претерпеть субъекты маркетинговой системы или вся система в целом.
Дизайн требует тщательного, внимательного рассмотрения проблемы и тех целей, которые следует интегрировать со временем и ресурсами, которые имеются или должны иметься в распоряжении в процессе исследования.
Разработка дизайна обычно требует:
наличия утвержденной генеральной цели и оперативных целей;
связи генеральной и оперативных целей с поставленной проблемой;
обоснования формы, полученных результатов и направлений их использования;
выбора и описания методов для достижения целей исследования;
разработки календарного или сетевого графика для всего процесса;
планирования и расстановки персонала, участвующего в разработке проекта исследования, а также организации административного контроля за ходом проектирования;
определения бюджета с разбивкой по статьям расходов, при необходимости с разбивкой во времени;
подготовки формы и содержания окончательного документа в виде отчета или пояснительной записки.
В дизайне предопределяются потребности, которые должны быть реализованы, а также фиксируется, как и когда осуществляется процесс исследования. В этой связи одним из главных требований дизайна является обеспечение научности и экономичности поиска требуемых данных.
Перед тем как приступить к конструированию процесса маркетингового исследования, дизайн должен быть спроектирован. В процессе проектирования дизайна следует придерживаться определенной техники и технологии. Для этого часто требуется подготовить ответы на такие вопросы:
Какие данные необходимы для создания требуемой информации?
Где лучше получить вторичную информацию - из внутренних или из внешних источников?
Требуется ли дополнительно, кроме вторичной информации, получение данных за счет первичной информации?
Какие статистические методы и модели потребуются для обработки вторичной информации?
Какие исследования следует провести, чтобы получить первичную информацию?
Какие переменные факторы будут измеряться при исследовании и с помощью каких приемов? Какие анкеты для опроса будут использоваться (структурированные, неструктурированные)?
Какие вопросы задать и как контактировать с респондентами?
Каковы выборка исследования, размер панели?
Какие методы анализа полученных данных будут применяться?
Определены ли форма, вид и структура отчета о проведении исследования?
Сколько времени и затрат потребуется для выполнения исследования?
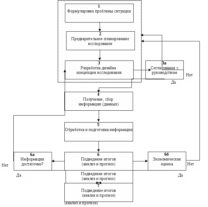
Дизайн маркетингового исследования может рассматриваться как проект организации и проведения маркетингового исследования (смотри рисунок 4). В процессе организации маркетингового исследования обычно выделяют несколько этапов построения дизайна.
Первый этап - ознакомление с проблемой ситуации и задачами, которые поставлены менеджером перед маркетологом - исследователем. Здесь формируется первое представление о возможностях исследования, о наличии аналогичных исследований, их затратности, о возможных трудностях, которые могут быть связаны с видом, объемом и качеством маркетингового исследования. Исходя из основных посылок выясняются следующие вопросы:
Какой объем исследований следует провести, потребуется ли глубокое или широкое исследование?
Соизмеримы ли будут полученные результаты исследования (их эффект) с предполагаемыми затратами на их проведение?
Существуют ли для исследуемой проблемы или аналогичной проблемы готовые решения, предложения и заключения?


Рисунок 4 Схема разработки маркетингового исследования
Какого уровня значимости должна быть получена информация в результате исследования?
Каковы обоснование и формирование постановки задач исследования?
Каковы временные ограничения по представлению результатов исследования?
Второй этап - предварительное планирование исследования, а именно: проверка полученных на первом этапе представлений о методическом и временном процессах исследования. Здесь следует дать ответы на такие вопросы:
Какая, в каком количестве, и какого качества потребуется информация?
Какие источники информации имеются в распоряжении?
Потребуется ли наряду с проведением вторичного исследования организация первичных исследований, а если потребуется, то будут или нет привлекаться к исследованию специализированные институты или другие организации по маркетинговым исследованиям?
Какие методики будут применяться для анализа и прогноза? Возможно ли использование ЭВМ для получения и обработки данных исследования?
На какие максимальные и временные затраты можно рассчитывать при заданном объеме исследований?
После ознакомления с исходной ситуацией следует выяснить, возможно ли достижение информационных целей собственными силами; требуется ли подключение специализированных организаций к частичному маркетинговому исследованию. Это целесообразно, когда необходимо дополнительное первичное маркетинговое исследование, имеется опасность субъективного влияния на результаты исследований, а исследование должно остаться анонимным.
Практика показывает, что в большинстве случаев подключение внешних организаций по исследованию маркетинговых процессов является эффективным не только для малых и средних предприятий, но и для крупных фирм и объединений.
Третий этап - разработка рабочей концепции проведения исследования. Он осуществляется независимо от того, будет ли исследование проводиться собственными силами или же с привлечением специализированной организации. Рабочая гипотеза проведения исследования структурно может включать такие разделы, как:
продукт, номенклатура продуктов, системы установки. Здесь обращается внимание на то, имеются ли на рынке подобные товары или выводятся на рынок новые товары аналогичного назначения;
определение главного назначения товаров: инвестиционного или производственного назначения, длительного (автомобили, телевизоры, стиральные машины и др.) и краткосрочного потребления (продукты питания, услуги и др.);
система обеспечения качества: уровень техники, показатели производительности, дизайн, цены, отношение цен и производительности и другие свойства;
потенциальные покупатели (потребители): промышленность, торговля, общественные заказчики и прочие, включая конечных пользователей товаров, потребительские группы, отдельных покупателей;
характеристика снабжения рынка. Время ввода на рынок и вывода с рынка товаров с учетом, динамики процесса их производства;
система сбыта продукции (пути сбыта, сбытовые организации): самостоятельная поставка конечному потребителю, торговля в розницу, оптовая торговля. Характеристика специалистов или предприятий сбыта, отраслевая направленность сбыта, система распределения, региональные трудности и проблемы сбыта;
конкуренция: общая ситуация конкурентной среды, положение на рынке основных конкурентов.
Приведенная выше структура рабочей гипотезы может быть рекомендована при проработке проекта исследования, например рынка. Однако могут быть и другие схемы разработки рабочей концепции. Задача состоит в том, чтобы облегчить собственной фирме формирование эффективных связей с рынком или окружающей средой, со всеми субъектами маркетинговой системы.
В любом случае, следует иметь в виду, что всякая схема процесса построения рабочей концепции может облегчить выработку предварительных предложений и методических положений, которые формируют представление о текущих и перспективных потребностях и затратах.
После положительного согласования рабочей концепции и утверждения дизайна исследования руководством (заказчиком) переходят к четвертому этапу маркетингового исследования - формированию информации.
На четвертом этапе осуществляются предварительное обоснование и выбор путей и методов сбора маркетинговой информации. Обращается внимание на экономичность путей получения информации, представительность источников информации, важность и необходимость проведения первичных и вторичных исследований в системе сбора информации.
Сбор данных обычно разделяют на два направления: данные и информация о внутренней среде фирмы; данные и информация о внешней (окружающей) среде.
Как правило, сведения о внутренней среде базируются на отчетных данных и имеющейся информации о перспективах деятельности фирмы, особенно в системе сбыта продукции, ее поведения на рынке с учетом жизненного цикла.
Данные и информацию о внешней среде получают благодаря интенсивному изучению различных источников, как опубликованных, так и получаемых в результате бесед со специалистами и экспертами статистических организаций, из сообщений и отчетов специальной прессы, публикаций министерств экономики, торговых палат.
При использовании вторичной статистики обращается внимание на источники информации, их сопоставимость и полноту. Это требует от исследователя не только хороших знаний в области статистики (экономической и народнохозяйственной), но также компетентности в области свойств и связей объекта исследования. В отдельных случаях могут понадобиться преобразование информации, приведение ее к сопоставимому виду, особенно когда данные сравниваются между собой.
Первичное исследование, как правило, связано с определенными затратами на получение информации, которые идут не только на привлечение внешних исследовательских организаций, но и на использование для исследований собственного персонала. В данных исследованиях, как правило, уже недостаточно опросных анкет или интервью. Требуются подготовка и применение тестов, привлечение грамотных и обученных респондентов. В случаях, когда такие исследования оказываются недостаточными, привлекают внешних экспертов для получения консультаций по слабоизученным вопросам.
Пятый этап – это обработка информации. Она осуществляется в тесной связи с целями исследования и применяемыми методами оценки. При необходимости усиливается количественный или качественный аспект анализа информации, чтобы она стала исходным базисом для осуществления прогнозов. Обработанная информация должна быть готова для введения в компьютерные системы с целью детальной обработки и дальнейшего хранения на тех или иных информационных носителях.
Шестой этап – это подведение итогов, обобщение. Он предполагает проведение причинно-следственного анализа полученной информации, который позволяет сделать оценку достижения главной цели исследования - достаточность полученной информации и ее достоверность. Здесь же обсуждается вопрос о необходимости дополнительной информации.
Заказчику небезразлично, как высоки будут затраты на маркетинговые исследования, как быстро они окупятся и за счет чего. Несмотря на то, что полные затраты на маркетинговые исследования трудно предвидеть и запланировать, небесполезно сделать попытки наметить зависимость между исходными величинами (например, объем сбыта) деятельности фирмы и затратами на маркетинговые исследования.
Наряду с рассмотренным подходом для оценки затрат на маркетинговые исследования могут быть использованы данные, полученные с помощью письменных опросов, интервью, в результате исследования конкретных рынков В этих случаях устанавливаются зависимости средних общих затрат на маркетинговые исследования от числа опрашиваемых или количества интервью.
При исследованиях рынка даются характеристики - соответственно для первичных и для вторичных исследований - затрат на исследование в зависимости от трудоемкости получения информации.
Седьмой этап – это оформление и презентация результатов исследования. Отчет о проведенном исследовании составляется в произвольной форме, однако его структура может формироваться с учетом следующих рекомендаций:
указатель содержания отчета, необходимый для облегчения поиска отдельных разделов, включает наиболее значимые этапы исследования;
реферат включает краткое описание важнейших и базовых результатов. Приводимые выводы и рекомендации подкрепляются извлечениями, фрагментами таблиц и рисунков. Показываются важнейшие показатели объектов исследования;
постановка задач и обоснование целей исследования. В этом разделе указываются заказчик исследования, исходная ситуация, основания и цели исследования, время проведения исследования, оценочные показатели и их размерность;
представление отдельных результатов исследования.
В соответствии с указателем содержания осуществляется описание важнейших результатов, рекомендации комментируются в соответствии с методикой исследования. Методические выводы, большие числовые таблицы и схемы используются при необходимости доказательства спорных вопросов, в других случаях их приводят в приложении.
1.3 МЕТОДЫ ПОЛУЧЕНИЯ МАРКЕТИНГОВОЙ ИНФОРМАЦИИ
Как отмечалось выше, по способу получения информации выделяют вторичные и первичные исследования. Схема получения и обработки маркетинговой информации иллюстрируется рисунком 5.
Вторичные исследования, как правило, базируются на уже имеющейся информации. Поэтому они называются кабинетными исследованиями. Вторичные исследования по своему содержанию - это анализ имеющихся источников об изучаемой, исследуемой проблеме в системе маркетинга.
По отношению к фирме различают внешние и внутренние источники для вторичных исследований. В качестве внутренних источников информации могут быть: маркетинговая статистика (характеристика товарооборота, объем сбыта, объем распродаж, импорт, экспорт, рекламации), данные о маркетинговых затратах (по продукту, рекламе, продвижению, сбыту, коммуникациям), прочие данные (о производительности установок, оборудования, прайс-листы на сырье и материалы, характеристика системы складирования, карты потребителей и др.).
В качестве внешних источников выступают:
публикации национальных и официальных международных организаций;
публикации государственных органов, министерств, муниципальных комитетов и организаций;
публикации торгово-промышленных палат и объединений;
ежегодники статистической информации;
отчеты и издания отраслевых фирм и совместных предприятий;
книги, сообщения в журналах и газетах;
публикации учебных, научно-исследовательских, проектных институтов и общественно-научных организаций, симпозиумов, конгрессов, конференций;
прайс-листы, каталоги, проспекты и другие фирменные публикации.




Рисунок 5 Схема маркетинговых исследований
Значимость для вторичных исследований внутренней или внешней информации в каждом конкретном случае определяется исследователем.
Основными достоинствами вторичных исследований являются:
затраты на проведение кабинетных исследований меньше, чем на проведение таких же исследований с помощью полевых исследований;
большей частью вполне достаточно для решения исследований только вторичной информации, поэтому первичные исследования становятся ненужными;
возможность использования результатов кабинетного исследования, в случае если поставленная цель маркетингового исследования не достигнута, для определения задач полевого исследования, его планирования и использования выборочного метода.
В тех случаях, когда вторичное исследование не дает нужного результата, проводят первичное (полевое) исследование.
Основными методами получения первичных данных являются опрос, наблюдение, эксперимент и панель. Наибольшее распространение получил метод опроса и интервью. В последнее время в связи с информатизацией маркетинговой деятельности стали применяться интерактивные методы моделирования маркетинговой информации. Методы опроса, наблюдения, эксперимента, панели и моделирование применяются для решения исследовательских задач разного уровня. В то же время каждый из методов может использоваться в сочетании с другими. Полевые исследования почти всегда дороже кабинетных, поэтому они применяются, когда:
в результате вторичного исследования, когда не достигнут требуемый результат и невозможно проведение соответствующего маркетингового мероприятия;
высокие затраты на полевые исследования могут быть компенсированы значимостью и необходимостью решения соответствующей задачи.
Полевое исследование может быть полным или сплошным, если им охвачена вся группа интересующих исследователя респондентов, и частичным, если им охвачен определенный процент респондентов.
Сплошные исследования обычно используются для исследования относительно небольшого числа респондентов (например, крупные потребители, крупные фирмы). С одной стороны, сплошные исследования отличаются точностью, а с другой стороны - высокими затратами ресурсов и времени.
Для получения информации при полевых исследованиях наиболее часто используются частичные исследования. На практике применяются следующие методы частичного исследования: случайная выборка, нормированная (по квоте) выборка, концентрированная выборка.
В общем случае проведения кабинетных или полевых исследований следует иметь в виду, что сбор и обработка данных в процессе исследования осуществляются методами, которые теория маркетинга заимствовала из математики, статистики, психологии, социологии, социальной экономики.
В отличие от наблюдений и экспериментов опросы позволяют исследовать относительно широкую область проблем, относящихся к маркетингу. Главная проблема метода опроса состоит в том, как ограничить цели опроса, которые определяют стратегию и интерпретацию полученной информации. С целью опроса связана проблема круга лиц, которые участвуют в опросе (эксперт, торговец, потребитель и др.)
При организации опроса уделяют внимание тактике опроса (особенно формулировке вопросов), формам опроса и методам подбора опрашиваемых лиц. Можно рекомендовать следующий порядок проведения опроса:
подготовительные мероприятия:
определение объема информации;
предварительное исследование;
разработка плана опроса;
разработка проекта анкеты:
развитие тестов-вопросов;
проведение теста-исследования;
обоснование методов выбора опрашиваемых:
сплошной или выборочный опрос;
определение вида выборки.
Эффективность выбранного метода опроса всецело зависит от наличия и уровня интенсивности обратной связи с опрашиваемым, от репрезентативности выборки, точности высказываний, распыленности элементов в совокупной выборке и плана выборки. Эти параметры определяют стоимостные и временные показатели затрат выборочного метода исследований.
Опросы могут быть одноразовыми пли повторяющимися. Повторяющиеся опросы называют панелью. В качестве панели могут выступать группа лиц, предприятия. Панель - это вид непрерывной выборки. Она позволяет зафиксировать изменения наблюдаемых величин, характеристик.
Важнейшими формами панели являются панель потребителей и панель предпринимателей.
Панельный опрос используют при изучении мнений потребителей определенной группы за какой-либо промежуток времени, когда определяются их потребности, привычки, вкусы, рекламации.
Методы сбора первичных данных осуществляются в определенной последовательности. Например, применение метода интервью требует выяснения необходимости его использования, разработки плана проведения интервью, подготовки перечня вопросов, примеров, выбора интервьюируемых, планирования бюджета, проведения интервью, анализа результатов, подготовки отчета.
Анкетирование по телефону применяется в тех случаях, когда необходимо собрать информацию в короткие сроки в широких географических размерах рынка. Опрос по телефону необходимо вести просто, заранее подготовив вопросы.
Опрос в письменном виде может производиться несколькими способами. Например, анкеты рассылаются исследуемым потребителям по почте.
При этом может рекламироваться фирма или ее товар. Используя этот метод, исследователь должен понимать, что не все анкеты возвращаются заполненными. По данным специалистов, получение ответов составляет от 20 до 50% полного объема охваченных опросом. Применение стимулов в отношении опрашиваемых является залогом получения высокой доли заполненных анкет.
При проведении письменного опроса не следует забывать о местах распространения анкет среди потенциальных партнеров и потребителей фирмы, которые могут участвовать в выставках, ярмарках, презентациях фирмы.
Каждый из методов проведения опроса имеет свои положительные и отрицательные стороны. В таблице 1 приведены преимущества и недостатки отдельных методов этой формы маркетингового исследования.
Таблица 1 Преимущества и недостатки методов опроса и интервьюирования
|
Метод |
Преимущества |
Недостатки |
|
В личной беседе |
Небольшие затраты времени. Возможность наблюдения за реакцией интервьюируемого. Относительно невысокая стоимость. Интервьюирующий может объяснить вопрос |
Нужны специалисты со знанием психологии. Ограниченность по объему вопросов и численности интервьюируемых. Сложность в обработке информации. Охват небольших территорий |
|
По телефону |
Небольшие затраты времени. Относительно невысокая стоимость. Охват больших территорий |
Ограничения по объему вопросов. Отсутствие контроля за достоверностью информации. Сложность в компоновке ответов. Субъективные факторы, например, нежелание давать интервью, вести разговор |
|
По почте (в письменном виде) |
Широкий охват аудитории. Возможность компьютерной обработки информации. Представительность выборки. Возможность контроля достоверности ответов |
Большие затраты времени. Относительно высокая стоимость. Требует профессиональной подготовки анкеты. Не все вопросы анкеты могут быть понятны респонденту |
Таблица 2 Варианты постановки вопросов при использовании опросного метода маркетинговых исследований
|
Вариант постановки вопроса |
Характеристика |
Пример |
Преимущества |
Недостатки |
|
Вопрос, имеющий свободный выбор ответа |
Респондентам не предлагают готовые варианты ответов, они отвечают своими словами |
Почему Вы предпочитаете покупать товары фирмы "X"? |
Позволяют получить дополнительную информацию. Нет необходимости в дополнительном объяснении; позволяют быстро получить ответ |
Сложности при обработке результатов ответов |
|
Вопросы, предполагающие выбор подготовленного варианта ответа |
Респонденты выбирают наиболее правильный, по их мнению, вариант ответа |
Сколько Вам лет: меньше 20; 20-29; 30-39; 40-49; 50 и более? |
Правильная постановка вопроса обеспечивает включение всех возможных вариантов ответов; упрощается работа интервьюера; простота обработки и анализа |
Опасность нечеткой формулировки вопросов респондентам и неоднозначного понимания вариантов ответа |
|
Вопросы, имеющие только два варианта ответа |
Возможные варианты ответа: да/нет |
Предполагаете ли Вы использование компьютеров в сети? |
Создаются условия для точности ответов; обеспечиваются условия для быстрого получения ответов; упрощаются анализ и обработка результатов; облегчается работа респондента и интервьюера |
Респондент вынужден дать ответ, даже если он не уверен |
|
Вопрос в виде заданной шкалы оценок |
Оценивается общее отношение респондента к чему-либо |
Как Вы оцениваете качество товара "X": отлично; хорошо; удовлетворительно; плохо? |
Позволяет получить мнения респондентов в отношении конкретного предмета, явления и т.п. |
Респондент не всегда может дать однозначную оценку; нет ясности, где проходит граница, например, между "хорошо" и "удовлетворительно" |
Как отмечалось, при использовании опросных методов перед исследователем возникает проблема составления вопросов. В зависимости от направленности опроса специалисты выделяют открытые и закрытые вопросы. Отличие их состоит в том, насколько конкретно поставлена цель проводимого исследования. Однако варианты формулировки вопросов могут быть более разнообразными. Смотри таблицу 2.
При разработке анкеты могут использоваться следующие рекомендации:
формулировка вопросов должна быть конкретной, ясной и однозначной;
анкета должна быть лаконичной и содержать оптимальное количество вопросов;
анкета не должна содержать лишних вопросов;
в тексте анкеты должна использоваться общепризнанная терминология;
все вопросы должны быть сгруппированы в определенные блоки в соответствии с логикой исследования;
анкета не должна быть монотонной, навеивать скуку и вызывать усталость;
в анкете необходимо использовать контрольные вопросы для проверки правдивости опрашиваемых;
трудные и личные вопросы помещаются в конце анкеты.
Проведение опроса нельзя начинать без соответствующего тестирования анкеты. Оно используется для оценки самих вопросов и их последовательности. В ходе тестирования выясняется, действительно ли люди помнят данные, которые от них хотелось бы получить, не смущают ли их некоторые вопросы, не вызывают ли они нежелание отвечать или неуверенность при ответах.
Включение каждого вопроса в анкету обосновывается.
От определения выборки во многом зависит эффективность проведения опроса.
Для определения необходимой и достаточной выборки исследователь должен оценить тот круг опрашиваемых, которые соответствовали бы всей совокупности и отвечали задачам исследования. Ф. Котлер при разработке плана выборки рекомендует следовать следующей схеме:
Кого опрашивать?
Какое количество людей необходимо опросить?
Каким образом следует отбирать членов выборки?
Наблюдение представляет собой форму маркетинговых исследований, с помощью которых осуществляется систематическое, планомерное изучение поведения того или иного объекта или субъекта. Наблюдение в отличие от опроса не зависит от готовности наблюдаемого объекта сообщать информацию. Наблюдение - это процесс открытого или скрытого от наблюдаемого сбора и регистрации событий или особых моментов, связанных с поведением изучаемого объекта. Предметом наблюдения могут быть свойства и поведение индивидуумов (покупателя, читателя, продавца и т.д.), перемещение вещей, товаров, процессы (изучение потока покупателей, использования различных приборов, машин и т.д.).
Основными областями применения наблюдения могут быть:
поведение покупателей при покупке товаров;
моментные наблюдения для анализа характеристики общения (внимательность, любезность, предупредительность);
физиологические измерения психологических проявлений (переменных);
поведение покупателя;
эффект удовлетворения, впечатления или неудовлетворения общением.
В зависимости от участия исследователя наблюдения бывают соучаствующие (активные) или простые (неактивные). Однако в этих случаях наблюдения могут производиться либо открытым способом, либо инкогнито. При соучаствующем наблюдении исследователь "внедряется" в изучаемую среду и проводит анализ "изнутри". Например, изучая отношение потребителей к товару, исследователь может выполнить роль продавца и анализировать отношение покупателей к товару. В случае простого наблюдения исследователь регистрирует события со стороны.
Кроме этих видов, наблюдения могут быть лабораторными и полевыми.
Все виды наблюдений, которые используются в социологии и психологии, в той или иной степени могут быть использованы в маркетинге. Однако специфика маркетинговых исследований предопределяет свои особенности.
В процессе наблюдения широкое распространение получили технические средства: видеокамеры, магнитофоны, специальные зеркала и пр.
Соучаствующие наблюдения применяются относительно редко, определенное значение они имеют при исследовании сбыта. Наиболее часто применяются простые наблюдения, поле исследования этим способом значительно шире. Полевые наблюдения применяются в основном для изучения поведения объекта в его нормальной среде, обстановке. Лабораторные наблюдения осуществляются путем создания для объекта искусственной среды, близкой к действительным условиям его поведения.
Основными особенностями этого вида исследования являются:
невозможность участия наблюдателя при выборе наблюдаемого объекта;
в отдельных случаях отсутствует возможность исследования всех характеристик наблюдаемого объекта одновременно;
невозможность зарегистрировать субъективные факторы поведения изучаемого объекта;
при проведении соучаствующего наблюдения возможно влияние поведения изучаемого на процесс наблюдения.
Эксперимент является важнейшим инструментом анализа и тестирования в системе маркетинга. В зависимости от условий, где проводится эксперимент, различают полевой и лабораторный эксперименты. Главная цель эксперимента - это исследование поведения объекта по динамике изменения его выходных параметров при изменении входных характеристик, которые могут варьироваться как экспериментатором (лабораторный), так и окружающей средой (полевой). Например, изменение структуры покупателей при изменении средств рекламы и цены, или изменение поведения конкурентов и коммерсантов.
Наибольшее применение на практике находит полевой эксперимент, который проводится в нормальных условиях окружающей среды. Он находит применение для исследования в области маркетинга товаров производственно-технического назначения и потребительских товаров.
Лабораторный эксперимент проводится в специально подготовленных условиях тестирования. В зависимости от отношения тестируемого к условиям процесса тестирования различают четыре группы эксперимента:
открытый эксперимент, когда тестируемый осведомлен о цели, задачах и условиях эксперимента;
эксперимент в не ясной для тестируемого ситуации, когда ему известны только его задачи и поведение в эксперименте, но не известны цели эксперимента;
мнимый эксперимент, когда тестируемый знает цели и задачи опыта, но не знает условий ситуации, в которой он будет проведен;
неопределенный эксперимент, когда тестируемый полностью не осведомлен о цели, задаче и условиях проведения эксперимента.
На практике имеют место эксперименты, которые проводятся в форме различных тестов и упорядочиваются по различным критериям:
по месту проведения тестирования (рынок, студия, дом и др.);
по объекту тестирования (продуктовый тест, ценовой тест и др.);
по личности тестируемого (актуальный потребитель, эксперт, потенциальный потребитель и др.);
по продолжительности теста (краткосрочный, продолжительный);
по объему тестирования (полный или частный тест продукта);
по числу тестированных продуктов.
1.4 ОБРАБОТКА ПОЛУЧЕННОЙ маркетинговой ИНФОРМАЦИИ
Данные, полученные в процессе маркетингового исследования, должны пройти процедуру обработки, обобщения и интерпретации. При этом выделяют три области: упорядочения, масштабирования (шкалирования), обобщения и анализа. Упорядочение данных заключается в распределении данных по категориям, их редактировании и кодировании результатов, а также в их табулировании.
Упорядочение данных по категориям осуществляют по заранее заданным условным классам или зонам. Например, распределение заработной платы для работающих, может быть представлено так:
до 3000 руб.;
от 3000 до 6000 руб.;
от 6000 руб. до 10 тыс.руб.,
выше 10 тыс. руб.
Под редактированием понимается просмотр данных, имея в виду возможности их использования. Представление просмотренного материала данных в форме таблиц означает их табулирование.
Шкалирование означает классификацию данных по определенным критериям. На практике применяются:
номинальная (классификационная) шкала,
порядковая (ранговая) шкала,
количественные (метрические) шкалы.
Номинальные шкалы основываются на том, что объектом присваиваются какие-то признаки и они классифицируются по наличию или отсутствию определенного признака.
Порядковая шкала предусматривает сопоставление интенсивности определяемого признака у исследуемого объекта, т.е. располагает их по признаку "больше-меньше", но без указания, насколько больше или меньше. Порядковую шкалу называют также ранговой шкалой (например, система балльных оценок качества или конкурентоспособности товара). Порядковые шкалы широко используются при анализе предпочтений в экономике, например при анализе спроса и предложения.
Количественные или метрические шкалы подразделяются на интервальные и пропорциональные. Метрические шкалы являются основой всевозможных статистических операций.
Анализ и обобщение данных осуществляются методами ручной, компьютерной (полукомпьютерной), когда используется карманный компьютер, и электронной (с использованием персонального или большого компьютера) обработки. Для обработки используются как описательные, так и аналитические методы. Среди аналитических методов в маркетинге часто применяются: анализ трендов, методы нелинейной регрессии и коррекции, дискриминантный анализ, кластерный анализ, факторный анализ и др. Возможные направления применения отдельных аналитических методов показаны в таблице 3.
Таблица 3 Примеры использования аналитических методов
|
Метод |
Вопросы |
|
Регрессионный анализ |
Как изменится объем сбыта, если объем рекламных мероприятий сократить на 10%? Как оценить цену на хлопок в последующие шесть месяцев? Имеет ли влияние объем инвестиций в автомобилестроение и строительство? |
|
Дисперсионный анализ |
Влияет ли упаковка на уровень объема сбыта? Влияет ли цвет объявления на число лиц, которые вспоминают о рекламе? Имеет ли влияние выбор каналов сбыта на объем сбыта? |
|
Дискриминантный анализ |
Чем различаются курящий и некурящий? Разработайте классификацию кредитоспособности покупателей кредита по признакам: "заработная плата", "образование", "возраст". |
|
Факторный анализ |
Как установить зависимость многочисленных операций, к которым особо чувствительны покупатели автомобилей, от нескольких комплексных факторов? Как описать влияние этих факторов на различные марки строящихся автомобилей? |
|
Кластерный анализ |
Распределите на группы покупателей крупного торгового центра в соответствии с их потребностями. Как определить тип читателей известного журнала? Можно ли классифицировать покупки в соответствии с Вашими интересами в политических процессах? |
|
Многоразмерное шкалирование |
В какой мере продукт Вашей фирмы соответствует идеальному представлению покупателей? Какой имидж имеет Ваша фирма? Изменится ли позиция покупателей к приобретению в течение пяти лет? |
Маркетинговые исследования рынка компьютерных продаж
2.1 Характеристика рынка
В связи со спросом на компьютерную технику появляются организации способные удовлетворить потребность в компьютерных товарах, и с каждым днем подобных организаций становиться все больше. Множество предприятий открываются и, к сожалению, часть предприятий быстро закрывается, в связи с неподготовленностью организаций входа на рынок. Даже при предварительной разработке бизнес-планов редко встречается профессиональный анализ окружающего предприятие рынка, деятельности потенциальных конкурентов и возможных вариантов сбыта продукции. Наличие такого исследования, до этапа организации предприятия, позволило бы до минимума свести риск для организации и до максимума довести полезность для потребителя и для предприятия.
Поэтому основная цель работы - это анализ рынка компьютерных продаж города Нижнего Новгорода, с дальнейшей разработкой стратегий для начинающих фирм, желающих работать в этой области.
Для анализа рынка будем пользоваться первичными и вторичными источниками информации.
К вторичным источникам, которые использовались в данной работе отнесем следующие: статьи в журналах «Чип», «Хакер», «Игромания», по которым анализировалось развитие мировых новинок в области компьютерных комплектующих и дополнительно изучалась более подробно их работа.
Важным источником информации послужили объявления в различных газетах города, начиная с «» и заканчивая «Из рук в руки». Газетные объявления один из важнейших рекламных рычагов, исследуя которые можно определить какие виды из услуг населению, дополнительно к основным продажам, оказывают фирмы.
Определенную роль в получении данных (прайс-листы, перечисление услуг) дал обзор сайтов компьютерных фирм города, т.к. у большинства известных организаций имеются свои Интернет – страницы.
Ценнейшую информацию о понимании закономерностей маркетинговых процессов в работе фирм дало изучении книг по этой дисциплине, а книги по компьютерной техники позволили детально исследовать компьютеры.
К сожалению, перечисленные кабинетные исследования не позволили сделать необходимые выводы, в связи с малым количеством информации о работе фирм Н.Новгорода, поэтому были задействованы и первичные источники маркетинговой информации.
Основным источником информации о деятельности компьютерных фирм города служили опрос и интервью. В личной беседе было опрошено более двадцати продавцов, менеджеров предприятий, исследована структура предприятий, их товарные и ценовые стратегии. Часть предприятий была обследована по телефону, с возможной для этого способа достоверностью, что позволило узнать о видах продаж и типах услуг, которые оказывают фирмы при продаже компьютеров.
Дополнительная информация была получена через личные знакомства с продавцами – менеджерами двух компьютерных фирм, о способах проведения рекламных компаний, о проведении различных акций, розыгрышей.
Рассмотрим и охарактеризуем данные, полученные в результате использования указанных источников информации.
На территории города Нижнего Новгорода расположены более 150 фирм по продаже, обслуживанию и ремонту персональных компьютеров и их комплектующих. Структура рынка компьютерных продаж (степень влияния отдельного продавца (покупателя) на рыночную цену) в городе Нижнем Новгороде – ближе всего к рынку чистой конкуренции.
Рынок чистой конкуренции характеризуется следующими чертами:
Имеется множество продавцов и покупателей одного итого же товара, при этом каждый из них продает (покупает) очень малую долю общего рыночного объема;
Товар с точки зрения покупателей является совершенно однородным, покупателю безразлично, у какого продавца покупать товар;
Все покупатели с точки зрения продавцов одинаковы;
Отсутствуют препятствия для вступления в отрасль новых производителей и выхода из неё;
Все участники рыночных сделок осведомлены о технологии, ценах, отсутствует сговор продавцов или покупателей;
Ни один покупатель, продавец не может оказать существенного влияния на уровень текущей рыночной цены. Продавец не может завысить цену своего товара по сравнению с текущей рыночной ценой, так как покупатели имеют возможность купить товар у других продавцов по рыночной цене. Продавец не будет снижать цену своего товара, так как он может продать весь товар по рыночной цене.
В условиях совершенной рыночной конкуренции отдельная фирма может контролировать только свои объемы производства и свои затраты но не цену. Уровень текущей рыночной цены единицы продукции складывается под действием спроса и предложения в отрасли. В зависимости от соотношения между текущей рыночной ценой и затратами каждая конкретная фирма предлагает (или не прелагает) рынку определенный объем продукции.
Большинство предприятий города, занимающихся торговлей компьютерных комплектующих – это предприятия малого и среднего бизнеса, имеющие некоторый опыт работы в данной области продаж. Каждое из торгующих предприятий имеет сервисное и гарантийное обслуживание.
Сервис – это система обслуживания покупателей, цель которого предложить покупателям имеющийся товар и оказать им помощь в получении наибольшей пользы от приобретенного товара. Основными функциями сервиса, как инструмента маркетинга являются: привлечение покупателей; поддержка и развитие продаж товара; информирование покупателя.
Сервис как систему обслуживания разделяют на два вида: техническое обслуживание и торговое обслуживание, причем сервисные услуги могут оказываться до и после покупки товара.
Техническое обслуживание заключается в осуществлении услуг по восстановлению функций товара, в оказании помощи покупателю при решении проблем эксплуатации товара, в проверке совместимости товара или его элементов с другими изделиями, а также в предоставлении консультаций по надежной эксплуатации и сохранности товара.
После покупки товара фирма-изготовитель или фирма, продавшая товар, выполняют послепродажный сервис: доставку, монтаж, контроль, техническое обслуживание и ремонт.
Для организации сервисного обслуживания могут создаваться сервисные центры по оказанию до и после продажных услуг. Такие сервис - центры могут организовываться фирмой изготовителем.
Перечислим основные услуги, которые оказывают предприятия города при продаже компьютера и его комплектующих.
Бесплатная доставка. При покупке компьютера и компьютерных комплектующих, на сумму >10000руб., все фирмы города предоставляют возможность бесплатной доставки, но только в черте города. Доставка покупки осуществляется в течение дня.
Гарантийное обслуживание. При покупке компьютера и любых компьютерных комплектующих, все фирмы города дают гарантийные обязательства на покупаемый товар (т.е. на время гарантийных обязательств фирма, продавшая товар, берет на себя затраты, связанные с устранением возможных неполадок, возникающих в процессе пользования приобретенным продуктом.) Гарантийный срок варьируется в зависимости от: фирмы изготовителя, фирмы продавшей товар, самого изделия. Обычно, гарантию на комплектующие дает сам изготовитель, но иногда торгующие предприятия сами оказывают такую услугу. Гарантийный срок на мониторы известных торговых марок – 3 года, на процессоры, память, МВ, и т.п. – от полугода до года, на мыши, клавиатуру – от 3 до 6 месяцев.
Бесплатная отладка и настройка компьютеров. Такая услуга предоставляется только при покупке "целого" компьютера. Качество и время наладки зависят от фирмы продающей компьютер. В большинстве случаев наладка является удовлетворительной, т.е. практически всегда устраивает покупателя.
Установка программного обеспечения. Все фирмы занимающиеся продажей компьютеров имеют в продаже и программное обеспечение для них. При покупке компьютера фирма предлагает установить лицензионное программное обеспечение на компьютер за высокую плату. Цена лицензионного Windows 98, 2000, ХР – от 2500 рублей, при том, что систему подобного же качества можно купить на радио-рынке за 80 руб. Особенность данной услуги и в том, что тестируют и производят наладку компьютера при установленной лицензионной версии Windows, которую затем стирают.
Наличие станции технического обслуживания. Не все торгующие фирмы в городе имеют подобное подразделение. Большинство крупных компьютерных фирм имеют под руководством станции тех. обслуживания, "молодые" же предприятия, обычно, не имеют подобных структур и при необходимости ремонта и наладки обращаются к тем фирмам, у которых станции тех. обслуживания есть. Не все виды компьютерных комплектующих ремонтируют в нашем городе, часть продукции подлежит ремонту только в Москве, трудные случаи ремонта также отвозят в столицу. Естественно в этом случае стоимость и время ремонта сильно увеличиваются.
Наличие у фирм продавцов – менеджеров. Во всех магазинах нашего города можно проконсультироваться у продавцов – менеджеров. Они помогут подобрать покупателю необходимую ему конфигурацию компьютера, сориентироваться в широком товарном ассортименте, пояснить работу комплектующих и компьютерных программ. От работы этих людей очень сильно зависят объемы продаж, особенно у начинающих предприятий. Очень часто покупателю предлагают купить дорогой и ненужный ему товар, рассчитывая на некоторую его некомпетентность. Поэтому, желательно, при покупке компьютера, заранее проконсультироваться у нескольких квалифицированных человек и только затем сделать свой выбор.
Возможность последующей модернизации. Разработка и усовершенствование компьютерных комплектующих идет очень быстрыми темпами. Примерно раз в несколько месяцев, на рынке компьютерных товаров, появляется новая модель или даже принципиально новое устройство. Таким образом, мы имеем, что компьютерные комплектующие быстро "морально" устаревают и для качественной работы с новыми программами необходимы более новые совершенные модели.
Большинство компьютерных фирм, зная этот процесс, предоставляют услугу модернизации, т.е. обмена существующей у клиента модели комплектующей, на более новую модель с доплатой разницы в цене. Цену на старую модель фирма определяет сама и зачастую эта цена сильно занижена, поэтому необходимо обратиться в несколько фирм, предоставляющих подобную услугу, чтобы уменьшить разницу доплаты.
8 Вызов специалиста. Часто происходит так, что у человека или фирмы недавно купившей компьютер, возникают проблемы с его наладкой, трудности с подключением дополнительных устройств (принтер, сканер, установка сети) и некоторые вопросы, связанные с его обслуживанием. В этих случаях, компьютерные фирмы предоставляют возможность выслать квалифицированного специалиста для устранения имеющихся неполадок или качественной настройки имеющегося оборудования. Цена на данную услугу практически везде одинаковая от 100-150руб. за вызов и 150-200руб за час работы, причем первый час всегда необходимо оплатить. Кроме почасовой оплаты, тарифицируется и выполняемая работа, например, установка Windows стоит от 250 рублей.
9 Возможность покупки в кредит. Многие компьютерные фирмы в городе начали предоставлять такую услугу. Фирмы предоставляют возможность покупателю приобрести товар в рассрочку, с первоначальным взносом и выплатой оставшейся суммы в течение двух лет. Сумма первого взноса при рассрочке до 2лет составляет 20-30% от стоимости покупки с выплатой ежемесячно под 15-30% годовых. При уменьшении рассрочки до года процент ссуды снижается, первоначальный взнос, и проценты к уплате зависят от банка и торгующей организации. Этот вид услуги идет через банки города, в основном это банк "Приволжское О.В.К." ,"Росскредит", "Россавто" и др. Данный вид услуги недавно появился на рынке недавно (около полугода назад), поэтому недостаточно развит, имеет место бумажная "волокита", но эта услуга очень перспективна. К примеру, для оформления кредита через банк "Приволжское О.В.К." необходимы следующие документы: паспорт, дополнительный документ (пропуск, водительские права и др.), справка о доходах за последние 6 месяцев, счет-фактура или товарный чек магазина.
10. Кроме перечисленных услуг, практически все компьютерные фирмы принимают заказы по телефону, предоставляют возможность оплаты по безналичному счету и имеются в наличии различные скидки и призовые фонды при покупке компьютера.
Рассмотрим некоторые характеристики компьютерных фирм нашего города.
При анализе рынка было посещено более 20 организаций в различных районах города, и сделаны следующие выводы:
Практически все фирмы сгруппированы в "экономических центрах" города: область Московского вокзала -6 фирм, пл. Горького -10 фирм, Центр Сормова -3 фирмы, Автозавод-парк Культуры и отдыха -4 фирмы и т.д. Часть фирм расположена не так далеко от центров города и небольшое количество фирм в отдаленных частях города.
Территории, в которых расположены предприятия, колеблются от 15 до 150м2, и насчитывают кроме торговых залов, места сборки компьютеров и складские помещения.
Многие торгующие организации имеют корпоративных клиентов, т.е. частные фирмы, с которыми у них заключены договоры, касающиеся продаж и обслуживания компьютеров. Для части фирм корпоративные клиенты это основные покупатели, поэтому многие сбытовые шаги компаний направлены именно на данный сегмент рынка. В целом, для всех предприятий очень выгодно иметь подобных клиентов, и в перспективе, чем больше фирм-покупателей, тем лучше это для фирмы, т.к. это приносит стабильный ожидаемый доход.
Практически все фирмы в городе, занимающиеся компьютерными продажами имеют в продаже кроме компьютерных комплектующих, еще и оргтехнику, компьютерные диски, аксессуары к сотовым телефонам и сами сотовые телефоны. Т.о. имея большую товарную номенклатуру фирмы, уменьшают свои риски, стабилизируют объем сбыта, и постоянство в получении прибыли.
Часть организаций в Нижнем Новгороде занимаются кроме продаж, установкой и наладкой компьютерных сетей. Они составляют смету, подбирают оптимальные конфигурации и подключают сеть к всемирной паутине.
В связи с высокой конкуренцией, каждая фирма старается занять свою нишу на городском рынке. Подбирая такой товарный ассортимент, который в чем-то не соответствует "соседу", и будет более интересен покупателю. Снижая цену на одну часть товаров, а на другую поднимая, фирмы играют на интересах, зная что, заинтересовавшись низкой ценой, человек может купить, кроме одного товара и другой "соседний" товар.
Важную роль играют скидки и лотереи, устраиваемые компаниями. Величина скидок обычно незначительна в среднем 3-4% от цены дорогостоящего товара. Подарки, которые дарят фирмы при покупке компьютера, зачастую тоже низки (при покупке компьютера мышь или клавиатура бесплатно.) Различные лотереи (акции), проводимые предприятиями, выполняют туже функцию, привлекают покупателя.
На рынке компьютерных продаж, кроме официально действующих зарегистрированных фирм присутствуют и конкурирующие с ними нелегальные организации. Цель таких организаций - получение дополнительных прибылей, за счет не уплаты налогов. Продажей компьютеров занимаются также и частные лица, делая закупки на оптовых базах и продавая собранные ими компьютеры по розничным ценам, естественно обходя налоговую базу.
Интересна тенденция, фирм торгующих компьютерными комплектующим с каждым годом становиться все больше и больше, существующие фирмы открывают новые филиалы и дочерние предприятия. Часть фирм "умирает", но еще больше "рождается". Это и не удивительно, как уже говорилось ранее, интерес к компьютерам постоянно растет, все больше людей пользуются домашними компьютерами, и в недалёком будущем у каждой семье будет по мощному персональному компьютеру.
Полученная информация отражает состояние фирм только с одной стороны: со стороны фирм и предоставляемых услуг, но не с точки зрения покупателя, что не позволяет полноценно оценить уровень и качество услуг предоставляемых фирмами. Поэтому использовался ёще один способ получения первичной информации - анкетирование граждан. Такой двусторонний анализ позволяет более полно охарактеризовать существующий рынок компьютерных продаж.
2.2 Разработка анкеты и обработка полученных результатов
Анкета
У вас дома есть персональный компьютер?
а) Есть
б) Нет
в) Планирую приобрести
2. Для каких целей вы используете персональный компьютер?
а) Для работы
б) Для развлечения
в) ____________________________________________
3. Считаете ли вы что в современном обществе наличие компьютера необходимо?
а) Да
б) Нет
4. У ваших знакомых (друзей) есть дома компьютеры?
а) Есть
б) Нет
5. Что вам интересно в сфере Компьютерного мира?
а) игры
б) обучение, самообразование
в) компьютерные информационные сети (INTERNET)
г) творчество (музыка, рисование ...)
д) ____________________________________________
6. Для вас играет роль фирма изготовитель?
а) Да
б) Нет
7. Какую сумму денег вы заплатили за персональный компьютер,
или могли бы заплатить? (приближенно)
до __________________________________________
8. Какую роль играет для вас гарантия?
а) Большую
б) Второстепенную
в) Никакой
9. Готовы ли вы при покупке компьютера заплатить немного больше за профессиональную консультацию у продавца?
а) Да
б) Нет
в) Иногда
10.Как вы думаете, необходимо ли обучать основам работы с ПК, при покупке компьютера после доставки на дом?
а) Да
б) Нет
в) Иногда, в случае отдельной оплаты
11.Какими критериями вы руководствуетесь при покупке компьютера?
а) Известность марки
б) Цена
в) Новые технологии
12. Как часто вы готовы модернизировать, имеющуюся у вас модель компьютера?
а) Раз в пол года
б) Раз в год
в) ____________________________________________
13. Вам нравится возможность предоставления кредита при покупке компьютера?
а) Да
б) Нет
14. Как вы думаете, достаточно ли полно компьютерные фирмы в нашем городе могут удовлетворить желаниям покупателя?
а) Да, полностью удовлетворяют
б) Удовлетворяют не в полной мере
в) Ваши пожелания_________________________________________
15. Немного о себе.
а) Возраст ________________________________________________
б) Профессия _____________________________________________
в) Средний доход (в месяц) _________________________________
Обработка анкеты
1. У вас дома есть персональный компьютер?
а) Есть 60%
б) Нет 20%
в
)
Планирую приобрести 20%
Вывод: Из диаграммы видно, что у 60% опрошенных людей имеются дома компьютеры, а 1/5 часть людей желают их приобрести. Для сравнения, около 10 лет назад, в средне статической семье компьютеров, вообще, не было; около 5 лет назад были у 5-10% населения, а на сегодняшний день у большинства семей среднего достатка имеются дома ПК, различной конфигурации. Тенденция показывает, что спрос на данный товар велик и постоянно увеличивается, что и показывает постоянное увеличение торгующих компьютерных фирм.
2. Для каких целей вы используете персональный компьютер?
а) Для работы 60%
б) Для развлечения 40%

Вывод: Большинство людей, которые покупают ПК, используют его для работы, а большинство опрашиваемых отвечали на два вопроса одновременно. Это говорит о том, что ПК давно перестал использоваться только для работы, а повсеместно применяется, и как игровая мультимедийная станция.
3. Считаете ли вы что в современном обществе наличие компьютера необходимо?
а) Да 100%
б) Нет 0%
Вывод: Все опрашиваемые отвечали на данный вопрос однозначно, что да, без компьютерной техники, современный действительности они не представляют. Поэтому можно предположить, что и дальнейшая компьютеризация нашего мира будет восприниматься большинством людей положительно.
4. У ваших знакомых (друзей) есть дома компьютеры?
а) Есть 90%
б) Нет 10%

Вывод: У большинства опрошенных людей (90%) есть знакомые (друзья) у которых есть дома ПК. Это подтверждает ответ на первый вопрос анкеты, т.е. можно с уверенностью сказать, что у большого количества работающих людей города Нижнего Новгорода есть дома компьютеры. Данный фактор положительно влияет и на объемы продаж новых компьютеров, т.к. видя у друзей ПК с его многими достоинствами, человеку тоже хочется приобрести компьютер, зачастую дороже и современнее.
5. Что вам интересно в сфере Компьютерного мира?
а) игры 20%
б) обучение, самообразование 40%
в) компьютерные информационные сети (INTERNET) 10%
г) творчество (музыка, рисование ...) 30%
д) ____________________________________________

Вывод: Полученные данные говорят, что большинство опрошенных людей более интересует обучение, затем следует творчество, игры и компьютерные сети. К сожалению, многие опрашиваемые ответили не тем, чем они занимаются, а тем, чем бы они хотели заниматься, т.к. основным занятием многих пользователей, кроме работы на компьютере являются компьютерные игры. С другой стороны, большинство людей, на самом деле хотят заниматься обучением и самообразованием, и поэтому выпуск профессионально сделанных обучающих программ на нашем рынке, будет более чем уместен.
6. Для вас играет роль фирма изготовитель?
а) Да 90%
б) Нет 10%

Вывод: Как и ожидалось, для подавляющего большинства людей фирма производитель имеет очень большое значение. Люди готовы платить больше за известную торговую марку, т.е. среди опрошенных, как и среди всего населения, почти не было новаторов, склонных к риску.
7. Какую сумму денег вы заплатили за персональный компьютер,
или могли бы заплатить? (приближенно)
до __________________________________________
Этот вопрос очень интересен как фирмам, так и покупателям, т.к. позволяет хотя бы приближённо узнать, какую сумму способен заплатить покупатель за интересующий его товар.
а) От 10 до 15тыс. рублей 30%
б) от 15 до 20тыс. рублей 50%
в) от 20 до 30тыс. рублей 15%
г) от 30 тыс. рублей 5%

Вывод: По результатам вопроса можно сказать о том, что опрашиваемые люди знают об уровне цен на компьютерные комплектующие в городе. Они знают, что это достаточно дорогой товар и готовы заплатить за него высокую цену. Для большинства опрашиваемых людей, которые купили или хотели бы купить компьютер максимально допустимой суммой является 20 тысяч рублей. За данную сумму на рынке Н. Новгорода можно приобрести достаточно мощный и современный компьютер, но без дорогих "наворотов".
8. Какую роль играет для вас гарантия?
а) Большую 90%
б) Второстепенную 10%
в) Никакой 0%

Вывод: Для большинства людей гарантийное обслуживание является очень важным критерием при покупке компьютера. Можно предположить, что не только цена, но и время и качество гарантии послужат очень весомым аргументом при покупке компьютера, при выборе фирмы на рынке компьютерных услуг.
9. Готовы ли вы при покупке компьютера заплатить немного больше за профессиональную консультацию у продавца?
а) Да 50%
б) Нет 20%
в) Иногда 30%

Вывод: Половина опрашиваемых, готова заплатить большую сумму денег за квалифицированную консультацию у продавца, в случае затруднений при покупке компьютера (комплектующих), или при решении сложной технической задачи. Услуга профессионала в области компьютерной техники необходима каждой компьютерной организации, т.к. в этом случае выигрыш получают и покупатель (необходимая информация) и торгующая фирма (дополнительная прибыль).
10.Как вы думаете, необходимо ли обучать основам работы с ПК, при покупке компьютера после доставки на дом?
а) Да 60%
б) Нет 10%
в) Иногда, в случае отдельной оплаты 30%

Вывод: Большинство опрашиваемых граждан заинтересованы в том, чтобы их обучали при покупке компьютера. Зачастую, покупатели компьютеров имеют небольшой навык работы на ПК, поэтому они готовы доплатить фирме за их обучение. От этой услуги выиграют все и фирмы и покупатели.
11.Какими критериями вы руководствуетесь при покупке компьютера?
а) Известность марки 40%
б) Цена 50%
в
)
Новые технологии 10%
Вывод: Для опрашиваемых нет однозначного критерия при покупке компьютера, люди ориентируются на многие показатели. Как показали ответы, основным критерием все равно остаётся цена, за ней следует известность фирмы, и только потом новые технологии. Из этого следует, что, совершая покупку желаемого товара, с заданными параметрами, смотря сначала на цену, затем на марку, затем на дополнительные технические возможности.
12. Как часто вы готовы модернизировать, имеющуюся у вас модель компьютера?
а) Раз в пол года 10
б) Раз в год 70
в) ____________ 20

Вывод: Большинство опрошенных понимают, что спустя год их модели комплектующих технически устареют и не смогут адекватно работать под некоторыми программами. Поэтому для полноценной работы, необходимо периодически обновлять свою модель компьютера, заменяя одну или более комплектующих современными моделями. Очень часто желание "обновить свою машину" возникает под действием компьютерных игр, разработчики которых и "заставляют" играющих увеличивать свои технические ресурсы. Т.к. данные игры строят опираясь на самые новые модели компьютеров, то бывает и так что для полноценной работы хватает ресурсов имеющийся машины, но для игр их недостаточно. Игры "главный двигатель" модернизаций.
13. Вам нравится возможность предоставления кредита при покупке компьютера?
а) Да 80%
б) Нет 20%

Вывод: Новая услуга пришлась по душе многим нижегородцам. Большая половина опрашиваемых (80%) ответила, что могла бы воспользоваться данной услугой, несмотря на излишнюю добавку в цене. Люди всегда хотят иметь товар раньше, чем у них есть для этого возможность, на этом и построены продажи в кредит. Это более выгодно фирмам, чем покупателям, но бывает, что это удобно и покупателям.
14. Как вы думаете, достаточно ли полно компьютерные фирмы в нашем городе могут удовлетворить желаниям покупателя?
а) Да, полностью удовлетворяют 95%
б) Удовлетворяют не в полной мере 5%
в) Ваши пожелания______________ 0%

Вывод: Практически все опрашиваемые ответили, что имеющиеся на территории города фирмы полностью удовлетворяют желаниям покупателей. Т.е. все новинки представленные на мировом рынке, имеют место и на компьютерном рынке нашего города. Большинство фирм отлеживает мировые тенденции и привозит в Н. Новгород самые последние достижения компьютерных технологий. Хотя бывали случаи, когда требовались новейшие технологии, уже имеющиеся на Западе, но у нас в городе их еще не было, они появились немногим позднее.
15. Немного о себе.
а) Возраст ________________________________________________
б) Профессия _____________________________________________
в) Средний доход (в месяц) _________________________________
При анкетировании были опрошены следующие типы лиц:
Опрашиваемые имеют средний доход от 3-4 тыс. руб.;
Большинство опрошенных лиц (80%) имеют высшее образование;
Многие лица уже имеют определенный опыт работы с ПК;
Половина опрошенных студенты, или только что окончившие университет, другая половина лица средних лет. Пенсионеры и школьники не опрашивались.
Т.о. можно сказать, что все опрошенные лица имеют средний достаток и могут позволить себе приобрести ПК. Большинство данных людей умеют работать с компьютером, имеют компьютер в домашнем пользовании или желают приобрести.
2.3 Анализ ассортиментной базы
Для того, чтобы полностью понять и правильно охарактеризовать рынок компьютерных продаж, необходимо проанализировать все разнообразие компьютеров и компьютерных комплектующих, которые продают фирмы.
На сегодняшний день существует огромное количество компьютеров и комплектующих к ним. Все современные компьютеры классифицируются по своим функциональным возможностям.
Во главе стоят самые мощные и высокопроизводительные компьютеры, так называемые большие компьютеры. Их главная задача - это обработка большого количества данных и моделирование различных ситуаций. Применяются такие машины в основном в военных целях и в крупных зарубежных университетах, для прогнозирования и для исследовательских задач. Подобного типа машины, применяются и в шоу-бизнесе для создания сложных и масштабных спецэффектов. Специфика этих, «кино» компьютеров, наличие мощнейшей видеосистемы, необходимой для построения виртуальных моделей.
Строят большие компьютеры по специальным технологиям, с применением уникальных военных разработок. Такие компьютеры в десятки тысяч раз "мощнее", чем известные всем персональные компьютеры.
Следующий вид компьютеров это сборные компьютеры, т.е. группа работающих параллельно мощных персональных компьютеров. За счет подобной технологии удается построить достаточно высокопроизводительную систему, не применяет дорогих уникальных разработок. Применяются данные системы в крупных предприятиях и банках, где нет большой необходимости в сверхвысоких скоростях.
Персональные компьютеры – знакомые всем и самые распространенные на сегодняшний день компьютеры. По своим функциональным возможностям могут применятся практически в любом роде деятельности. Современные технологии позволили построить доступную и высокопроизводительную систему, каковым и является персональный компьютер. Более подробно о структуре персонального компьютера расскажем ниже.
Переносные персональные компьютеры, “notebook”. Служат для тех же целей, что и персональные компьютеры, но благодаря специальным возможностям: малый вес, особенная конструкция монитора и системного оборудования, небольших габаритных размеров и специальной формы выполняет роль доступной, быстрой и удобной вычислительной и мультимедийной машины. Специальная конструкция корпуса и заключенного в него процессора, памяти и видеосистемы накладывают ряд ограничений, на рабочие возможности ноутбука. К числу, которых относятся: частичная возможность обновления ресурсов машины, необходимая аккуратность обращения и наличие дополнительных элементов питания. Из-за перечисленного выше, вычислительные возможности переносного компьютеры отстают по параметрам от подобного же персонального компьютера. К дополнительным преимуществам можно отнести абсолютную бесшумность работы, эргономическую конструкцию монитора, и наличие внутреннего модема, что позволяет практически из любой точки планеты выйти в Internet.
Ручные персональные компьютеры, − записные книжки. Маленькие, иногда очень удобные компьютеры, имеющие неплохие счетные возможности. Практически все новые модели имеют встроенный модем, что позволяет, как и в случае с “notebook”-ом выйти в Internet с любого конца света, помогающие получать самую современную информацию, и координировать сложную взаимозависимую работу. Это маленькие по габаритам машины, размером с небольшой ежедневник, с встроенным жидкокристаллическим монитором. Функционально – это записная книжка, с дополнительными возможностями. Большой минус качественные модели стоят достаточно дорого.
Персональные компьютеры. Как уже говорилось ранее это самые распространенные и самые доступные на сегодняшний день компьютеры.
В основу таких компьютеров положен магистрально – модульный принцип построения. Модульный принцип позволяет потребителю самому комплектовать нужную ему конфигурацию компьютера и производить при необходимости модернизацию. Модульная организация компьютера опирается на магистральный (шинный) принцип обмена между модулями.


Рисунок 6 Структура персонального компьютера
Подключение отдельных модулей компьютера к магистрали на физическом уровне осуществляется с помощью контроллеров, адаптеров устройств (видеоадаптер, контроллер жестких дисков и т.д.), а на программном уровне обеспечивается загрузкой в оперативную память драйверов устройств, которые обычно входят в состав операционной системы.
Кратко рассмотрим входящие в состав ПК элементы.
Основой любого компьютера является процессор. Он предназначен для обработки информации. Каждый процессор имеет определенный набор базовых операций (команд), например, одной из таких операций является операция сложения двоичных чисел. Технически процессор реализуется на большой интегральной схеме, структура которой постоянно усложняется, и количество элементов (типа транзистор), на ней постоянно возрастает. В современных процессорах их количество достигает десятков миллионов. Важнейшей характеристикой процессора, определяющей его быстродействие, является его тактовая частота. От неё, в частности, зависит количество базовых операций, которые процессор совершает в секунду.
Другой характеристикой процессора, влияющей на его производительность, является его разрядность, чем выше разрядность, тем больше его производительность. Современные процессоры имеют разрядность 64.
Т.о производительность процессора интегральная характеристика, которая зависит от частоты процессора, его разрядности, а так же особенностью архитектуры (наличие кэш-памяти и др.)
На российском рынке сейчас находятся процессоры двух конкурирующих фирм – это AMD и Intel. Каждая из этих фирм имеет по две базовые модели:
AMD: Duron и Athlon;
Intel: Celeron и Pentium.
Все модели различаются главным образом, по тактовой частоте и внутренней архитектуре.
У компании Intel, наиболее известной у нас в России сейчас более популярны процессоры с торговой маркой Intel Pentium IV, т.е. имеющие тактовую частоту свыше 1000 MHz. В последнее время проявились в продаже новые PIV (“Northwood”), имеющие тактовую частоту выше 1800 MHz, внешнюю шину с тактовой частотой 533 MHz и размером внутренней памяти процессора (так называемой кэш-памяти) 512Kb.
Процессоры Intel Celeron IV, имеют аналогичную архитектуру, и подобные частоты, главное отличие - это уменьшенный размер кэш-памяти до 128 Kb, и отсутствие некоторых внутренних мультимедийных команд. Из-за этих, казалось бы, незначительных особенностей цены процессоров Celeron IV и Pentium IV отличаются на 2000-2500 рублей, а производительность у Celeron IV ниже в среднем на 15%.-20%.
Самой последней новинкой, появившейся на рынке, являются процессоры Intel Pentium IV с тактовой частотой 3100 MHz.
Компания AMD, являющаяся главным мировым конкурентом фирмы Intel выпускает процессоры тех же частот, за исключением 3000 MHz, но скоро, как обещают их представители “этот рубеж будет успешно пройден”. Отличительной особенность этих процессоров является высокая температура процессора, т.к. применяется своя особенная внутренняя архитектура построения кристалла процессора. Duron и Athlon имеют подобные отличия, что и Celeron IV и Pentium IV, т.е. это уменьшенная кэш-память и урезанный набор команд. Отличие в цене у них не такое большое, как у CelIV и PIV, но на Нижегородском рынке почти нет в продаже Duron с тактовой частотой больше 1300 MHz, а Athlon с частотой ниже 1700 MHz.
При сравнении процессоров фирм AMD и Intel с одинаковой тактовой частотой, производительность у них практически одинаковая, а зачастую в арифметико-логических операциях Athlon выигрывают. Pentium IV лучше себя показывают в сложных мультимедийных или графических программах.
Т.о. можно сказать, что к достоинствам продукции фирмы Intel можно отнести высокое качество и надежность продукции, при достаточно высокой цене, а к достоинствам продукции фирмы AMD высокое качество, при менее высокой надежности, и достаточно доступная цена.
Основой каждого компьютера является материнская плата (МВ). Это на ней устанавливается все системное оборудование. К ней подключается процессор, оперативная память, винчестер и т.п. От качества её работы зависит работа всех остальных устройств. К её основным техническим параметрам необходимо отнести: частоту шины обмена с винчестером (UDMA-100/133), т.е. 100/133 MHz, наличие быстродействующей шины обмена с видеокартой (AGP4×x/ AGP 8×x), тип чипсета (микросхемы, отвечающей за качество работы портов, шин и их синхронизированную работу) и скорость работы с определенным видом оперативной памяти. Также на МВ находится микросхема с BIOS- ом, базовой операционной системой ввода вывода. Иногда на МВ может находиться интегрированная звуковая или видеокарта.
Материнская плата выбирается под определенный тип процессора AMD и Intel. Соответственно существуют МВ только под Celeron IV и Pentium IV или только под Duron и Athlon, переставлять их нельзя.
Существует множество фирм на рынке, занимающихся производством материнских плат. К ним относятся: “Asus”, “Epox”, “EliteGroup”, “Acorp”, “Chaintech”, “GigaByte”, “Microstar”, “Soltek” и др., все они представлены на Нижегородском рынке. Фирм достаточно много, МВ практически у всех хорошего качества, обычно одна и та же фирма обычно выпускает материнские платы и под процессоры фирмы AMD и под процессоры фирмы Intel. Как уже говорилось ранее, основной параметр у материнской платы – это чипсет.
Чипсеты, работающие на базе Intel это: i815 (под процессоры Pentium III) и i845 (под процессоры Pentium IV).
Чипсеты, работающие на базе AMD: - это VIA KT266 (под процессоры с частотой ≤ 1200 MHz) и VIA KT333 (под процессоры ,более высоких частот).
Видеокарта – графический адаптер, состоящий из двух частей: видеопамяти и дисплейного процессора. Видеопамять – служит для хранения видеоинформации, двоичного кода изображения. Дисплейный процессор управляет лучами электронно-лучевой трубки дисплея (в современных цифровых плазменных мониторах, управление идет пиксельной матрицей, формирующей изображение) в соответствии с информацией, хранящейся в видеопамяти. Дисплейный процессор как бы непрерывно "подсматривает" (60-160 раз в секунду) содержимое видеопамяти и выводит её на экран. Качество работы видеокарты зависит от мощности и возможностей дисплейного процессора, и от объема видеопамяти.
Современные видео системы имеют объем видеопамяти от 8 до 128 Mb.
На мировом компьютерном рынке по производству видеокарт лидирующие положение занимает компания Nvidia. Все магазины, занимающиеся продажами компьютеров, имеют в основном продукцию только этой фирмы. Название видеокарт этой фирмы – GeForce. В зависимости от мощности видео процессора, в возрастающем порядке идут обозначения видеокарт: GeForce2, GeForce3, GeForce4. Каждая из этих моделей имеет свою модификацию и объем видеопамяти. Соответственно отличается и уровень цен.
Удобной функцией у видеокарт является наличие TV-выхода, т.е. возможность подключения к телевизору.
Недавно на рынке появились видеокарты другого производителя фирмы ATI — Radeon. Аналогично Nvidia, они различаются по своим вычислительным возможностям. Перечислим их наименование Radeon7000, Radeon7500, Radeon8500, Radeon9000, Radeon9100, Radeon9500 и другие. Эти видеокарты по своим возможностям во многом превосходят продукцию компании Nvidia, но более дороги.
Жесткий диск – "винчестер", постоянная энергонезависимая память компьютера. Объемное хранилище информации пользователя компьютера. На этом устройстве можно хранить любого вида информацию, начиная от текстовых файлов и заканчивая музыкой, рисунками и кинофильмами. Для пользователя имеют существенное значение следующие технико-экономические показатели: информационная емкость, скорость обмена информацией, надежность ей хранения и стоимость накопителя.
В основу записи, хранения и считывания положен магнитный принцип. Информация записывается на магнитный диск (сделанный из магнитного или покрытый магнитным материалом), с помощью магнитных головок. Жесткие диски состоят из нескольких дисков, размещенных на одной оси и вращающихся с большой скоростью, заключенных в металлический корпус. Чем больше скорость вращения диска, тем выше скорость считывания с него. Различают диски со скоростью 5400об/мин и 7200об/мин. Объем диска колеблется от 1 до 160GB, к примеру, на диск такого размера можно записать коллекцию из 250фильмов или записать информацию всей областной библиотеки.
Важное значение, имеет также, и частота шины, работающая с винчестером, UDMA 100/133.
На Нижегородском рынке продаётся много винчестеров, различных фирм производителей. К ним относятся Maxtor, Seagate, Western Digital, IBM, Samsung и др. Цена на продукт варьируется в зависимости: от объема винчестера, скорости вращения диска и частоты шины. Качество изготовления фирмами продукта находится в среднем на одинаковом уровне, также как и цена.
Оперативная память – энергозависимая память компьютера, т.е. информация в ней стирается, когда компьютер выключают. Это память, куда загружаются все программы из винчестера, при непосредственной работе с ними. Чем больше объем оперативной памяти, тем с большим количеством программ можно работать одновременно. Данная память имеет модульную структуру, т.о. можно подключить несколько модулей на материнскую плату. Объем модуля варьируется от 128 до 512 Мb. Кроме объема, важной величиной является частота, с которой оперативная память обменивается информацией с процессором. Данная частота зависит от типа памяти: у SDRAM DIMM 100/133 MHz, у SDRAM DDR 266/333 MHz, у SDRAM RIMM 400/800 MHz. От скорости работы памяти очень сильно зависит скорость работы всего компьютера.
Цена на различные модели памяти, соответственно тоже различная:
- на DIMM 128 Mb от 17 у.е.; у.е DIMM 256 Mb от 30 у.е;
- на DDR 128 Mb от18 до 40 у.е., DDR 256 Mb от 30 до 60 у.е. в зависимость от фирмы производителя, т. е. брендовские марки практически в два раза дороже,
- на RIMM 256 Mb от 90 у.е.
Основными производителями модулей оперативной памяти являются: M-Tec, Hyundai, Samsung, Kingston и др.
CD – устройство чтения компакт-дисков. Использует оптический принцип работы, подобно жестким дискам, только в роли магнитного диска выступает CD- диск. Основными техническими параметрами у приводов компакт – дисков являются: скорость считывания и записи информации, объем считываемой информации. Существуют различные устройства чтения компакт – дисков. Это CD – ROM, наиболее распространенное устройство, предназначенное только для чтения компакт дисков. Современные приводы этих устройств имеют скорость считывания 48Х, 52Х, 63Х, т.е., например, фильм объемом 1,5 часа и емкостью 700Мb они могут считывать, соответственно в 48, 52, 53 раза быстрее. Данные устройства считывают информацию с дисков объемом от 200 до 700 Мb. Основные фирмы производители таких устройств – это LG, Sony, NEC, Samsung.
CD - RW – устройство для чтения и записи CD – дисков. Кроме функции чтения они способны записывать информацию на диск. Чем больше и качественнее скорость записи, тем дороже данный привод. Основные фирмы производители – это Sony, NEC, Mitsumi, Teac, ASUS.
DVD – ROM – устройство для чтения DVD – дисков. DVD – диски, это диски подобные по свойствам CD – дискам, с лучшим качеством записи и объемом до 3000 Мb. Основные фирмы производители – это Panasonic, NEC, Toshiba, Teac.
DVD – RW – устройство для чтения и записи DVD – дисков. Основные фирмы производители – это ASUS, Pioneer, Toshiba.
DVD – ROM + CD - RW – устройство для чтения DVD – дисков и чтения и записи CD - дисков. Необходимо упомянуть, что все приводы DVD имеют возможность считывать информацию с CD – дисков. Основные фирмы производители – это ASUS, Pioneer. Цена на данные товары идет по возрастающей. Минимальную цену имеют CD – R приводы, в среднем 700 рублей, DVD – ROM – 1600 рублей, затем CD – RW – цена, в среднем 2000 руб., DVD – ROM + CD – RW – 3000 рублей, и максимальную цену имеют DVD – RW приводы, в среднем 9000 рублей.
2.3 КЛАССИФИКАЦИИ ПЕРСОНАЛЬНЫХ КОМПЬЮТЕРОВ
Приведем классификацию персональных компьютеров в зависимости от выполняемых задач.
1. Рабочие компьютеры, так называемые "рабочие лошадки". Имеют необходимый базовый минимум, системных средств, без присоединения дополнительных мультимедийных устройств. За счет высокоскоростных процессоров, даже на данных моделях обработка информации будет очень быстрой и удобной пользователю. Предназначены для обучения, работы в текстовых редакторах и не сложных графических и математических приложениях. Находят применение в школах, университетах, бухгалтерии, офисах и т.п.
2. Игровые компьютеры - предназначены для удовлетворения потребности человека в развлечении. Самый наглядный пример тому, это игры. Они также хорошо подходят для других не менее важных занятий, таких как просмотр музыкальных видео клипов, кинофильмов, или просто для прослушивания любимых музыкальных произведений. Для современных игр требуются подчас очень мощные и дорогие компьютерные комплектующие, хорошая видеокарта, мощный процессор, большой объем оперативной памяти и т.д. Находят применение, как для дома, так и для игровых компьютерных салонов.
2. Мультимедийные компьютеры - предназначены для удовлетворения потребности человека в творчестве и самообразовании. Эти машины служат для занятий музыкой, рисованием, пением, а также помогают и в других творческих замыслах в домашних условиях. Их широко используют для самообразования. Это направление наиболее актуально в наши дни, так как сейчас на рынке программного обеспечения имеется огромный выбор различных систем, которые помогают людям расширять свой кругозор. Имея дома такую машину, например, можно легко и быстро выучить английский язык, можно спланировать дизайн квартиры, или просто получить информацию о любой сфере человеческой деятельности. Находят очень широкое применение, и встречаются в нашем обществе все чаще и чаще.
4. Сетевые компьютеры - предназначены для удовлетворения потребности человека в получении необходимой информации. Эти машины служат для быстрого доступа в компьютерные сети, такие как INTERNET, FIDONET, INTRANET.. Имея у себя сетевой компьютер и доступ к всемирной паутине (INTERNET), вы сможете, не выходя из дома, провести поиск покупателя или продавца, заключить договора на куплю или продажу, выяснить изготовителя той или иной продукции, получать информацию с большинства бирж и участвовать в торгах, застраховать сделки, участвовать на аукционах, разместить рекламу, провести маркетинговое исследование, оформить банковский кредит, дать заявку на транспортные перевозки, сопровождение грузов, бронировать места в гостиницах, дать заявку на приобретение путевок, разместить заказы в типографии, осуществлять безбумажный обмен информацией между партнерами, получить консультации любого вида, получить информацию о ценах на мировом рынке, приобрести тот или иной товар, и так далее. Для доступа к всемирной паутине достаточно лишь купить модем, и весь мир будет "у ваших ног".
5. Универсальные компьютеры - эти компьютеры сочетают в себе свойства всех вышеперечисленных машин (рабочие, игровые, мультимедийные, сетевые).
Можно сказать, что современный персональный компьютер у большинства его владельцев – это универсальный компьютер: на нём и работают, и играют, и получают дополнительное образование, и являются пользователями всемирной паутины.
Приведем ещё одну классификацию по принципу, где производятся компьютеры.
Рассмотрим технологию производства компьютеров, сборку, а также основные страны производители данного товара.
К сожалению, в нашей стране, в настоящее время мало производство компьютерной техники. Все типы компьютеров проектируются, производятся, и апробируются в США, Японии, а также в Новых Индустриальных Странах (Корея, Китай Сингапур, Тайвань и т.д.).
В качестве примера рассмотрим технологию производства домашнего компьютера.
В Соединенных Штатах Америки в городе RedWood штат Colorado, в силиконовой долине, в цехах компании INTEL, проектируются схемы микрочипов.
По этой технологии в странах юго-восточной Азии идет производство комплектующих для компьютера.
Сборка может происходить в США, Германии, Ирландии, а также в третьих странах мира, в том числе и в России.
Готовые машины реализуются на местном рынке дилерами, или прочими посредническими организациями.
По месту сборки, все персональные компьютеры, делятся на:
"белые " (собранные в США, Германии, Ирландии) Dell, HP, Compaq, Simens, Olivetti;
"желтые " (собранные в Тайване, Кореи, Сингапуре) Acer, CLR, Unisys, Packard, Bell;
"красные " (собранные в России и СНГ) Vist, R-Style, SunRise, LBL, Soft Union, Marex.
Продавцы - менеджеры в магазинах – салонах знают, что в случае покупки компьютера, покупатели всегда выбирают однотипный набор комплектующих, в зависимости от типа выполняемых задач. Классифицируем по сериям различные виды компьютеров, с учетом конфигурации комплектующих и типа выполняемых задач.
1. Серия «STANDART»
Компьютеры этой серии предназначены для широкого круга пользователей, это «рабочая лошадка» для частного и малого бизнеса, для работы в стандартных приложениях. Главное достоинство – доступная цена.
Цена: без монитора / с монитором
От 250 у.е./390 у.е.
|
Процессор |
Intel Celeron 1100/1200 MHz (FSB 100 MHz) |
|
Материнская плата |
“Microstar” на чипсете i815 AGP4x |
|
Оперативная память |
128/256 Mb SDRAM PC133 |
|
Видеоадаптер |
Integr. |
|
Дисковые накопители |
HDD Maxtor/Seagate UDMA 100 5400rpm 20/40 GB CD-ROM 52 LG\52 Samsung FDD 3.5” |
|
Звуковая подсистема |
Integr., колонки Genius G06 |
|
Корпус |
ATX (250 W) |
|
Монитор |
15” Samsung 551S/17” Samsung 753S |
2. Серия «HOME OFFICE»
Компьютеры этой серии представляют собой законченную систему, включающую в себя все необходимое для работы с офисными приложениями, а также для работы в локальной сети, не требующие постоянного наращивания мощности. Идеально подходят как для использования в любом офисе, так и для домашних пользователей, кому компьютер нужен для выполнения тех же офисных приложений.
От 300 у.е./500 у.е.
|
Процессор |
Intel Celeron 1300/1400 MHz (FSB 100 MHz) Pentium III 1300/1400 MHz (FSB 133 MHz) |
|
Материнская плата |
“Intel”, “Microstar” на чипсете i815, AGP4x |
|
Оперативная память |
256/512 Mb SDRAM PC133 |
|
Видеоадаптер |
Riva TNT 32Mb/GeForce2 MX400 32Mb |
|
Дисковые накопители |
HDD Maxtor/Seagate UDMA 100 5400rpm 20/40 GB CD-ROM 52 LG\52 Samsung FDD 3.5” |
|
Звуковая подсистема |
Integr., колонки Genius G10 |
|
Корпус |
ATX (250 W) |
|
Монитор |
17” LG F700В/17” Samsung 757МВ |
3. Серия «STANDART - IV»
Компьютеры этой серии представляют собой современную цифровую систему для работы не только с офисными приложениями, но и со сложными мультимедийными приложениями. Идеально подходят как для использования в любом современном офисе, так и для выполнения инженерных работ. Идеально подойдет для дома, как современная рабочая и игровая станция.
От 340 у.е./570 у.е.
|
Процессор |
Intel Celeron 1700/2000 MHz Pentium IV 1700/2000 MHz |
|
Материнская плата |
“Microstar”, “GigaByte” на чипсете i845, AGP4x |
|
Оперативная память |
128/256 Mb DDR SDRAM PC2100 |
|
Видеоадаптер |
GeForce2 MX400 64Mb |
|
Дисковые накопители |
HDD Maxtor/Seagate UDMA 100 720rpm 40/60 GB CD-ROM 52 LG\52 Nec FDD 3.5” |
|
Звуковая подсистема |
Integr., колонки Genius G16 |
|
Корпус |
ATX (300 W) |
|
Монитор |
17” LG F797FT/17” Samsung 757NF |
4. Серия «HOME OFFICE - IV»
Компьютеры данной серии представляют собой также современную цифровую систему на базе процессора Pentium IV. Эти модели оснащаются хорошей видео картой, позволяющей комфортно чувствовать себя в Интернете, в бизнес приложениях, а также в большинстве современных компьютерных игр. Данный вид машины подходит для работы и с офисными приложениями, и в том случае, где требуются объемные вычислительные процессы, и для современных мультимедийных приложений. Идеально подходит как для использования в любом современном комфортабельном офисе, так для решения сложных инженерно-технических задач. Также идеально подойдет для дома, как совершенный многофункциональный компьютер.
От 380 у.е./610 у.е.
|
Процессор |
Intel Celeron 2000/2200 MHz Pentium IV 2000/2400 MHz |
|
Материнская плата |
“Microstar”, “GigaByte” на чипсете i845, AGP4x |
|
Оперативная память |
256/512 Mb DDR SDRAM PC2100 |
|
Видеоадаптер |
GeForce2 DDR Ti 64Mb/ GeForce4 MX440 64Mb |
|
Дисковые накопители |
HDD Maxtor/Seagate UDMA 100 720rpm 60/80 GB CD-ROM 52 Nec / CD-RW SONY FDD 3.5” |
|
Звуковая подсистема |
Aureal Vortex-2 a3D, колонки Genius G16 |
|
Корпус |
ATX (300 W) |
|
Монитор |
17” LG F797FT/17” Samsung 757NF |
5. Серия «HOME UNIVERSAL - IV»
Компьютеры этой серии учитывают требования широкого круга пользователей. Данная система собрана, на базе процессора Intel Pentium IV, оснащена отличной видеокартой, позволяющая работать с мультимедийными приложениями большой сложности. Кроме этого эта модель включает в себя неплохую звуковую систему, дающая возможность слушать музыкальные произведения в хорошем качестве. В эту серию включен также CD-RW проигрыватель, используя который, вы можете записывать на диски нужную вам информацию. Винчестер большого объема и высокоскоростного доступа, позволит вам собрать свою коллекцию кинофильмов. Такая модель компьютера позволяет также эффективно использовать все преимущества Internet-технологий, и играть в новейшие компьютерные игры.
От 420 у.е./650 у.е.
|
Процессор |
Intel Celeron 2000/2200 MHz Pentium IV 2000/2400 MHz |
|
Материнская плата |
“Microstar”, “GigaByte” на чипсете i845, AGP4x |
|
Оперативная память |
256/512 Mb DDR SDRAM PC2100 |
|
Видеоадаптер |
GeFoGeForce4 440 64Mb\ATI RADEON 9000 |
|
Дисковые накопители |
HDD Maxtor/Seagate UDMA 133 7200rpm 60/80 GB CD-ROM 52 Nec / CD-RW SONY FDD 3.5” |
|
Звуковая подсистема |
Aureal Vortex-2 a3D, колонки Sven 611 |
|
Корпус |
ATX (300 W) |
|
Монитор |
17” LG F797FT/17” Samsung 757NF |
6. Серия «PROFESSIONAL - IV»
Компьютеры этой серии удовлетворят требованиям самого взыскательного покупателя. Данная система собрана, на базе нового быстродействующего процессора Intel Pentium IV. Оснащена новейшей видеокартой, позволяющая работать с графическими приложениями практически любой сложности. Кроме этого эта модель включает в себя профессиональную звуковую систему, дающая возможность заниматься созданием и обработкой музыкальных композиций. В эту серию включен также DVD проигрыватель, используя который, вы насладитесь, не выходя из дома, системой домашнего кинотеатра. Это класс высокопроизводительных систем который легко справляется и с задачами 3D-моделирования и СAD-моделирования. Работая, или играя на такой машине, вы получите всё удовольствие, которое только может дать сверхсовременная компьютерная система.
От 600 у.е./950 у.е.
|
Процессор |
Intel Celeron 2000/2200 MHz Pentium IV 2000/2400 MHz |
|
Материнская плата |
“Microstar”, “GigaByte” на чипсете i845, AGP4x/8x |
|
Оперативная память |
256/512 Mb DDR SDRAM PC2100 |
|
Видеоадаптер |
GeForce4 Ti-4200 128Mb\ATI RADEON 9000 |
|
Дисковые накопители |
HDD Maxtor/Seagate UDMA 133 7200rpm 80/120 GB CD-RW SONY/DVD-ROM FDD 3.5” |
|
Звуковая подсистема |
Creative SB AUDIGY 5.1, колонки Sven SPS 838 |
|
Корпус |
ATX (350 W) |
|
Монитор |
19” Samsung 959NF /17” LG Flatron F786LS |
7. Серия «DURON»
Компьютеры этой серии оснащены процессорами фирмы AMD Duron, к достоинствам которой можно отнести относительно невысокую стоимость и высокую производительность. Данная серия- это базовая модель для использования, как дома, так и в офисе и в бухгалтерии для работы в стандартных приложениях. Главное достоинство – доступная цена
От 240 у.е./380 у.е.
|
Процессор |
AMD Duron 900/1200 MHz |
|
Материнская плата |
“Chaintech” на чипсете VIA 133Е UDMA 100 |
|
Оперативная память |
128/256 Mb SDRAM PC133 |
|
Видеоадаптер |
Integr./ Riva TNT 32Mb |
|
Дисковые накопители |
HDD Maxtor/Seagate UDMA 100 5400rpm 20/40 GB CD-ROM 52 LG\52 Samsung FDD 3.5” |
|
Звуковая подсистема |
Integr., колонки Genius G06 |
|
Корпус |
ATX (250 W) |
|
Монитор |
15” Samsung 551S/17” Samsung 753S |
8. Серия «ХР»
Компьютеры этой серии оснащены процессорами фирмы AMD Athlon, мощные и оптимальные по критерию цена/качества. Данная серия - это компьютер для широкого круга задач, включая и работу с графическими пакетами.
От 410 у.е./640 у.е.
|
Процессор |
AMD Athlon ХР 1700/2000 MHz |
|
Материнская плата |
“Soltek”, “Chaintech” на чипсете VIA 266E UDMA 133 |
|
Оперативная память |
128/256 Mb DDR SDRAM PC2100 |
|
Видеоадаптер |
GeForce2 MX400 64Mb |
|
Дисковые накопители |
HDD Maxtor/Seagate UDMA 133 7200rpm 60/80 GB CD-ROM 52 LG\52 Samsung FDD 3.5” |
|
Звуковая подсистема |
Integr., колонки Genius G16 |
|
Корпус |
ATX (300 W) |
|
Монитор |
17” LG F797FT/17” Samsung 757NF |
9. Серия «PROFESSIONAL-ХР»
Компьютеры этой серии базируются на основе современных процессоров фирмы AMD Athlon. Это высоко продуктивная система для удовлетворения современных потребностей пользователей любого ранга.
От 500 у.е./850 у.е.
|
Процессор |
AMD Athlon ХР 2000/2400 MHz |
|
Материнская плата |
“Soltek”, “Chaintech” на чипсете VIA KT333Е UDMA 133 |
|
Оперативная память |
256/512 Mb DDR SDRAM PC2100 |
|
Видеоадаптер |
GeForce4 440 64Mb\ATI RADEON 9000 |
|
Дисковые накопители |
HDD Maxtor/Seagate UDMA 133 7200rpm 40/60 GB CD-RW SONY/DVD-ROM FDD 3.5” |
|
Звуковая подсистема |
Aureal Vortex-2 a3D, колонки Sven 611 |
|
Корпус |
ATX (350 W) |
|
Монитор |
19” Samsung 959NF /17” LG Flatron F786LS |
Все компьютеры при необходимости видоизменяются по желанию покупателя, также можно изменить и типовую конфигурацию (объем и тип памяти, тип монитора, жесткого диска и видео и звуковой подсистемы).
Приведенная классификация не учитывает возможности наличия принтера, сканера, дополнительных устройств, типа USB–памяти, джойстика, микрофона и т.п.
3 обработка собранной Маркетинговой информации
3.1 Метод экспертных оценок
После сбора информации необходимо полученную информацию обработать. В данном случае проведем ранжирование исследуемых фирм, используя метод экспертных оценок для фирм производителей, и рассчитаем показатели конкурентоспособности для тех же фирм, и по итогам этих анализов выявим фирм лидеров и фирм аутсайдеров.
Как известно товар, как и всякий продукт, обладает специфическими и качественными характеристиками, которые определяют его целевое назначение и полезные свойства, благодаря которым он и потребляется. Необходимо учитывать, что товар как продукт труда, произведенный для продажи, должен быть наделен, кроме физических (технико-эксплутационных) характеристик, ещё и привлекательными характеристиками, которые делали бы товар легко узнаваемым на рынке среди других аналогичных по назначению товаров, удобным для транспортировки, престижным, рациональным по цене, сервисному обслуживанию и т.д.
Для обеспечения привлекательности товара должны быть предусмотрены определенные сопровождающие, окружающие товар характеристики. Основными факторами, которые формируют соответствующее окружение товара и способствуют его эффективному продвижению и потреблению, являются следующие: возможность приобретения, ценность (полезность), цена, качество, срок службы, форма, упаковка, имидж, марка, экологичность и т.д.
Характеристики окружения дополняют потребительскую стоимость товара, так как формирование привлекательности нацелено на обеспечение качества товара и упаковку и на создание имиджа, марки товара, на организацию сервиса до и после покупки товара, на формирование общественного мнения и создание удовлетворенности покупателя от приобретения и использования данного товара.
Таким образом, товар может рассматриваться как ценность для потребителя, если он интегрирует в себе как элементы физических и технических характеристик, так и характеристики окружения товара, которые создают дополнительны эффект для покупателя.
Т.о. товар, находящийся на рынке можно рассматривать как изделие, состоящее в общем случае из трех уровней:
Первый уровень - основная выгода товара, т.е. главное, целевое назначение изделия (удовлетворение потребностей потребителя).
Второй уровень – товар в реальном исполнении, т.е. это имидж, марка товара, с соответствующими качествами и свойствами.
Третий уровень – товар с подкреплением, этот уровень характеризует сервисное обслуживание при покупке товара.
Данные уровни отображены на рисунке 7.

Рисунок 7 Товар, рассматриваемый на трех уровнях
Конкурентоспособность любой торгующей фирмы определяется её возможностью предоставить покупателю совокупность всех трех составляющих товара, т.е. сам товар, с дополняющим его окружением.
Для повышения конкурентного уровня, фирмы используют, в основном, второй и третий уровень товара.
Характеристики, относящиеся ко второму уровню товара следующие:
1. Качество товара;
2. Свойства товара;
3. Марка товара;
4. Внешнее оформление;
5. Упаковка.
Проведем метод экспертных оценок для оценки фирм – производителей для различных основных групп комплектующих, необходимых для работы компьютера. Выделим отдельно мониторы, материнские платы, винчестеры, видеокарты, процессоры и CD – приводы в отдельные группы, для более простой оценки. За главный критерий оценки возьмем критерий цена – качество, т.е. посмотрим на товар со стороны среднего покупателя.
Метод экспертных оценок – метод качественного анализа, и состоит в том, что прогнозные оценки определяются на основе заключений экспертов, которые затем аргументировано, обосновывают свою точку зрения о состоянии и развитии рынка. К достоинствам этого метода можно отнести относительную простоту и применимость практически к любым ситуациям, в том числе в условиях неполной информации, что особенно ценно для нашего случая. К недостаткам можно отнести субъективность мнений эксперта и некоторую ограниченность их суждений. Метод экспертных оценок приведен в таблице 4.
1 В качестве экспертов были задействованы:
2 Менеджер по продажам фирмы "Дэлос".
3 Инженер по техническому (компьютерному) обеспечению архитектурной фирмы.
4 Профессиональный высококвалифицированный пользователь.
5 Программист, Web – дизайнер.
Всех экспертов объединяет хорошее знание тенденций мирового компьютерного мира и отличное знание компьютерных комплектующих и профессиональный навык работы с ними.
Таблица 4 Метод экспертных оценок
|
Наименование фирмы производителя |
Эксперты |
Средний бал |
Ранг фирмы |
||||
|
1 |
2 |
3 |
4 |
5 |
|||
|
Мониторы |
|||||||
|
Sony |
2 |
4 |
2 |
5 |
2 |
3 |
3 |
|
Samsung |
5 |
5 |
5 |
4 |
5 |
4,8 |
1 |
|
LG |
4 |
3 |
4 |
3 |
4 |
3,6 |
2 |
|
Mitsub>ishi |
3 |
2 |
3 |
2 |
3 |
2,6 |
4 |
|
Материнские платы |
|||||||
|
GigaByte |
5 |
3 |
3 |
3 |
3 |
3,4 |
2 |
|
Micro Star |
2 |
2 |
4 |
2 |
5 |
3 |
4 |
|
Chaintech |
4 |
4 |
1 |
5 |
2 |
3,2 |
3 |
|
Asus |
1 |
5 |
5 |
4 |
4 |
3,8 |
1 |
|
Elite Croup |
3 |
1 |
2 |
1 |
1 |
1,6 |
5 |
|
Видеокарты |
|||||||
|
ATI Radeon 8500 GB 64Mb |
3 |
4 |
5 |
4 |
3 |
3,8 |
2 |
|
Nvidia GeForce2 MX400 64Mb |
5 |
3 |
3 |
3 |
4 |
3,6 |
3 |
|
Nvidia GeForce4 MX440 64Mb |
4 |
5 |
4 |
5 |
5 |
4,6 |
1 |
|
Винчестеры |
|||||||
|
Maxtor |
4 |
3 |
2 |
4 |
5 |
3,6 |
2 |
|
Western Digital |
3 |
4 |
5 |
3 |
3 |
3,6 |
2 |
|
Seagate |
5 |
5 |
3 |
5 |
4 |
4,4 |
1 |
|
Samsung |
2 |
2 |
4 |
2 |
2 |
2,4 |
3 |
|
IBM |
1 |
1 |
1 |
1 |
1 |
1 |
4 |
|
Процессоры |
|||||||
|
Intel Pentium |
4 |
5 |
2 |
3 |
3 |
3,4 |
3 |
|
Intel Celeron |
5 |
4 |
3 |
4 |
4 |
4 |
2 |
|
AMD Athlon |
3 |
3 |
5 |
5 |
5 |
4,2 |
1 |
|
AMD Duron |
2 |
2 |
4 |
2 |
2 |
2,4 |
4 |
|
СD |
|||||||
|
CD-ROM |
5 |
3 |
3 |
2 |
4 |
3,4 |
2 |
|
CD-RW |
4 |
4 |
4 |
3 |
5 |
4 |
1 |
|
DVD-ROM |
3 |
5 |
5 |
4 |
3 |
4 |
1 |
|
DVD-ROM+ CD-RW |
2 |
2 |
2 |
5 |
2 |
2,6 |
3 |
В таблице 4 были рассмотрены одни из основных фирм производителей компьютерных комплектующих, без учета свойств и характеристик отдельных моделей. Причем в данном случае, разница в цене и качестве даже на практически одинаковые модели может быть значительной. Например, для 17" мониторов фирмы Samsung при одинаковых технических характеристиках, но с различными электроннолучевыми трубками, цена может различаться на 1500 рублей.
По мониторам можно сказать то, что все эксперты сошлись на том, что лидером рынка компьютерных продаж является фирма Samsung, удовлетворяя наилучшим образом, соотношению цена-качество. Фирмы Mitsub>ishi и Sony обладают лучшими качествами, но достаточно дороги, поэтому второе место занимает фирма LG, как тоже фирма выпускающее и качественное и не дорогое оборудование.
Материнские платы выпускают множество фирм и не приведенных в таблице, например, Epox, Soltek и другие, но мы остановились, на приведенных в таблице. Лидером выявилась компания Asus, выпускающая, хотя и достаточно дорогие, но очень качественные товары. Выбор был сделан не случайно, несмотря на достаточно высокую цену от качества работы МВ зависит работа всех остальных комплектующих, и поэтому люди готовы заплатить более высокую цену. Второе место заняла компания GB, очень хорошо известная на рынке и выпускающая качественную технику по многим направлениям. Далее следует спорная Chaintech, затем MSI, и завершает малоизвестная и недорогая Elite Croup. Т.о. можно сказать что люди готовы не экономить на материнских платах и заплатить более высокую цену за более высокое качество.
Видеокарты, представлены основными наименованиями. Не рассматривались высокопроизводительные и достаточно дорогие видеосистемы (типа Nvidia GeForce4 Ti4200 или ATI Radeon 9500), как обладающие очень малым спросом. Лидером получился Nvidia GeForce4 MX440 64Mb, как достаточно производительный и при этом относительно недорогой. Второе место и третье близки, поскольку для многих людей важна недорогая цена при хорошем качестве (Nvidia GeForce2 MX400 64Mb), а многим великолепнейшая графика и высочайшая скорость (ATI Radeon 8500 GB 64Mb) при достаточно высокой цене. Необходимо сказать про то, что отдельные виды комплектующих маркируются обозначением No name, т.е. изделия сделанные неизвестным производителем. Соответственно, цена на такие изделия значительно ниже цены на фирменные изделия. Качество данных изделий, соответственно, тоже ниже.
Винчестеры. Первое лидирующее место занимает Seagate с моделью Barracuda IV(V), как самый известный и популярный в городе. Оптимальный вариант цена-качество. Второе и третье место занимают Maxtor и Western Digital как приблизительно равные по возможностям. Но в отличии от Seagate продукция фирмы Maxtor считается менее надежной, а продукция Western Digital более качественной, но более дорогой. Замыкает список продукция фирмы IBM, обладающая достаточно высокой ценой и не блестящим качеством, по сравнению с перечисленными фирмами.
Процессоры. Лидером, как и предполагалось, стал процессор Athlon фирмы AMD, как обладающий наилучшим соотношением цена- качество. Достаточно низкая цена при производительности PIV, делают его лидером на нижегородском рынке. Второе место занимает процессор Celeron фирмы Intel, обладающий чуть меньшей производительностью, но и меньшей ценой, чем Athlon и PIV. Третье место занял самый известный процессор Intel Pentium IV. Максимальная производительность среди перечисленных процессоров, но как существенный недостаток высокая цена (практически в два раза выше чем у Athlon, при той же тактовой частоте). Замыкает список процессор Duron фирмы AMD, как самый дешевый и менее производительный.
CD - проигрыватели и DVD – проигрыватели. Необходимее устройство для любого компьютера. Во главе списка стоят два привода CD-RW и DVD-ROM. Удобство для чтения и записи простых компакт-дисков CD-RW заслужило популярность в многих нижегородцев, как неплохое по критерию цена – качество.
DVD-ROM – данное устройство не настолько дорого, сколько пока не эффективное, сказывается отсутствие дисков с необходимой информацией по доступной цене. Этот привод привели в лидерах, как устройство, которое станет очень популярным и необходимым через несколько лет. Далее следует наиболее распространенный и не дорогой привод CD-ROM. Завершает список DVD-ROM+ CD-RW, получившее наименьшее число баллов из-за отсутствия необходимых DVD – дисков. На сегодняшний момент проще купить отдельно CD-RW –привод и простой CD-ROM.
3.2 Расчет показателей уровня конкурентоспособности
Для сравнения и более полного анализа конъюнктуры рынка проведем оценку уровня конкурентоспособности предприятия Дэлос, с другими предприятиями города. Данная фирма по организационно – правовой форме – общество с ограниченной ответственностью, организованно полгода тому назад. Это мелкое предприятие, расположенное далеко от центра города по адресу: ул. Свободы, 63, офис 501. Номенклатура товаров у организации такое же, как и у большинства "компьютерных" фирм города. Сравним это предприятие с известными и малоизвестными фирмами в городе.
Для сравнения выберем следующие фирмы:
Фирма "AWARD" расположенная по адресу г. Нижний Новгород, ул. Белинского, 100. Это самая дешевая фирма в городе. Одна из самых известных и популярных как среди физических, так и среди юридических лиц. Одна из немногих фирм, имеющая право заниматься оптовыми продажами.
Фирма "Компьютер плюс" также известная в городе фирма, расположена по адресу ул. Б Покровская, 74, кроме этого имеется еще два филиала в городе, ул. Веденяпина 7/9 м-н "Олимпиец", ул. Фильченкова, 10 - ЦУМ. Уровень цен в фирме чуть ниже среднего, имеется система скидок, и постоянно проводятся различные лотереи. Оптовых продаж не имеет.
Фирма "Роскомпьютер", расположенная по адресу ул. Октябрьской Революции д. 64, есть также филиал по адресу Бойновский, 17.Фирма входит в состав компании "Mechanics" Цены предприятия чуть ниже среднего уровня. Это солидная фирма, которая также ведет оптовые продажи.
Фирма "Ваш компьютер", расположенная по адресу ул. Б Покровская, 68. Имеет уровень цен чуть выше среднего. Известная в городе фирма, уже 7 лет существующая на рынке. Оптом не торгует. Имеет сервис-центр. Её клиентами являются: Управление судебного департамента, Нижегородский институт менеджмента и бизнеса, Горьковская железная дорога, Нижегородский филиал Московского гуманитарного экономического института, ГУВД Нижегородской области, НШ ЗАО «Маяк», ОАО «ГАЗ», ООО «Мост-НН» и другие
Фирма "Integra" расположенная по адресу ул. Ивана Романова, 2. Менее известное предприятие, с ценами выше среднего. Небольшое предприятие, удобное для сравнения.
Фирма "M@kpos" известная более 8 лет в городе фирма, отличается высоким качеством работы и высокими по городу ценами. Является официальным дилером фирм Compaq, Epson, Sharp и ViewSonic. В основном работает с корпоративными клиентами. Для примера, приведем перечень предоставляемых её услуг.
Бесплатная доставка и установка оборудования по адресу клиента;
бесплатное гарантийное обслуживание на территории заказчика;
обслуживание оборудования заказчика, купившего технику в других фирмах, с истекшим сроком гарантии;
различные формы оплаты:
частичная предоплата
краткосрочный товарный кредит под сделку
оплата векселями
бартер
взаимозачеты;
скидки в зависимости от объемов закупок;
льготы по техническому обслуживанию:
приоритет в планировании графика работы технического специалиста
обслуживание на территории заказчика
подмена неисправного оборудования на время ремонта
консалтинговая и информационная поддержка:
консультации специалистов
информирование о новинках, маркетинговых программах компании
рассылка "свежих" прайс-листов
предоставление рекламной продукции,
приглашение на семинары и презентации, проводимые компанией и вендорами.
Фирма "R-Style" также известная, долгосуществующая в городе фирма, расположенная по адресу ул. Советская, 3. Имеет высокий уровень цен, есть сервис-центр. Оптом не торгует.
Данные фирмы были выбраны по следующим критериям. Во-первых, необходимо было наличие фирм с разными ценовыми уровнями: дешево, цена ниже среднего уровня, цена выше среднего уровня, дорого. Во-вторых, фирмы известные и менее известные, с различным качеством сервиса. В-третьих, фирмы должны быть расположены в различных местах города, и обладать неравными экономическими возможностями.
Оценим преимущества каждого приведенного выше предприятия, в таблице 5. В таблицу вносятся среднее значение оценки от 0 (наиболее слабые позиции по данному фактору конкурентоспособности) до 5 баллов (демонстрирующие позиции на рынке).
Как известно, конкурентоспособность фирмы – это реальная и потенциальная способность предприятия с учетом имеющихся у него для этого возможностей проектировать, изготовлять и реализовывать в конкретных условиях товары, которые по своим потребительским и стоимостным характеристикам в комплексе более привлекательны для потребителей, чем товары конкурентов.
Для объективной оценки параметров необходимо использовать те же критерии, которыми оперирует потребитель, выбирая товар на рынке. Следовательно, необходимо решить задачу определения номенклатуры параметров, подлежащих анализу и существенных с точки зрения потребителя.
Таблица 5 Оценка сравнительных преимуществ предприятия
|
Факторы конкурентоспособности |
Дэлос |
Компьютер плюс(<средн) |
|
Данные фирмы |
|
|
|
1 Известность торгующей организации |
1 |
5 |
|
2 Географическое расположение предприятия на территории города |
1 |
5 |
|
3 Время существования фирмы на рынке |
1 |
5 |
|
4 Наличие сети магазинов |
1 |
3 |
|
5Площадь торгового помещения |
2 |
5 |
|
6 Продажная цена |
4 |
4 |
|
7 Наличие оптовых продаж |
1 |
2 |
|
8 Надежность |
5 |
5 |
|
Сервис: торговое обслуживание |
|
|
|
9 Количество продавцов в магазине-салоне |
1 |
3 |
|
10 Наличие прайс-листов |
5 |
4 |
|
11 Вежливость и предупредительность в обслуживании |
5 |
4 |
|
12 Профессиональные консультации |
5 |
4 |
|
13 Наличие бесплатной доставки |
5 |
5 |
|
14 Возможность модернизации |
5 |
5 |
|
15 Условия предоставления кредита |
5 |
5 |
|
16 Время доставки, после сборки и отладки компьютера |
5 |
2 |
|
17 Наличие скидок при покупке |
3 |
4 |
|
Сервис: Техническое обслуживание |
|
|
|
18 Гарантийный срок |
5 |
4 |
|
19 Наличие сервис центров |
1 |
5 |
|
20 Качество сборки компьютеров |
4 |
5 |
|
21 Установка программного обеспечения |
2 |
2 |
|
22 Стоимость работы по вызову |
4 |
3 |
|
Общее количество балов: |
16 |
19 |
Таблица 5 Оценка сравнительных преимуществ предприятия - окончание
|
AWARD (дешево ) |
Роскомпью-тер (<средн) |
Ваш комп (>средн) |
Integra (>средн) |
M@kpos (дорого) |
R-Stуle (дорого) |
|
|
|
||||||
|
1 |
5 |
3 |
5 |
2 |
5 |
5 |
|
2 |
5 |
2 |
5 |
4 |
4 |
5 |
|
3 |
5 |
5 |
5 |
3 |
5 |
5 |
|
4 |
1 |
2 |
1 |
1 |
2 |
3 |
|
5 |
5 |
5 |
5 |
2 |
3 |
5 |
|
6 |
5 |
4 |
3 |
4 |
2 |
1 |
|
7 |
5 |
4 |
2 |
1 |
3 |
3 |
|
8 |
5 |
5 |
5 |
5 |
5 |
5 |
|
|
||||||
|
9 |
3 |
3 |
3 |
2 |
2 |
3 |
|
10 |
2 |
4 |
3 |
5 |
4 |
2 |
|
11 |
4 |
4 |
4 |
5 |
5 |
4 |
|
12 |
4 |
4 |
4 |
4 |
5 |
4 |
|
13 |
5 |
5 |
5 |
5 |
5 |
5 |
|
14 |
5 |
5 |
5 |
5 |
5 |
5 |
|
15 |
5 |
5 |
5 |
5 |
5 |
5 |
|
16 |
3 |
4 |
5 |
5 |
1 |
5 |
|
1 |
3 |
4 |
4 |
3 |
1 |
|
|
17 |
|
|||||
|
18 |
5 |
5 |
5 |
5 |
5 |
5 |
|
19 |
5 |
5 |
5 |
5 |
5 |
5 |
|
20 |
5 |
5 |
4 |
5 |
5 |
4 |
|
21 |
2 |
2 |
2 |
2 |
2 |
2 |
|
22 |
4 |
3 |
3 |
3 |
2 |
2 |
|
23 |
21 |
20 |
19 |
19 |
19 |
18 |
Для более точного анализа рынка компьютерных продаж приведем еще таблицы, анализирующие конкурентоспособность конкретной фирмы, в сравнении с другими фирмами.
Заполним таблицу 6. На основании полученных оценок относительной важности различных консументных, маркетинговых показателей системы рассчитаем среднее значение степени важности каждого параметра. Для этого можно воспользоваться формулой:
=
, (1)
Где,
- среднее значение степени важности
каждого параметра;
i - номер заказчика;
j - номер параметра;
- степень ценности параметра;
n - количество оцениваемых заказчиков.
Для получения относительной оценки важности каждого параметра производят нормирование по общей сумме баллов. Для этого необходимо воспользоваться формулой:
, (2)
Где
- удельный вес j-го
параметра из общего числа m
- параметров;
m - количество оцениваемых параметров.
Соответствие свойств существующей услуги и услуги-эталона количественно может быть определено по формуле:
, (3)
Где
- частный консументный показатель по
j-му параметру,
база - услуга-эталон;
- величина j-го
параметра анализируемой услуги;
- величина j-го
параметра услуги-эталона (например,
товара конкурента).
Формирование требований к услуге эталону основывается на сравнении характеристик анализируемой продукции с конкретной потребностью и выявлении их соответствия друг другу. Для объективной оценки необходимо использовать те же критерии, которыми оперирует потребитель, выбирая товар на рынке. Следовательно, должна быть решена задача определения номенклатуры параметров, подлежащих анализу и существенных с точки зрения потребителя. После расчета всех частных показателей определяется общий показатель по консументным параметрам по следующей формуле:
, (4)
где
- общий показатель по консументным
параметрам, база - услуга-эталон.
Рассчитанный показатель
показывает, насколько интересующий нас
товар соответствует эталонному товару
по заданному критерию.
Величину, определяющую соответствие свойств существующей услуги и услуги-конкурента количественно можно определить по формуле:
, (5)
где
- частный консументный показатель по
j-му параметру
база – услуга - конкурента;
- величина консументного j-го
параметра анализируемой услуги;
- величина j-го
консументного параметра услуги-конкурента.
После расчета всех частных показателей определяется общий показатель по следующей формуле:
, (6)
где
- общий показатель по консументным
параметрам, база – услуга – конкурента.
Оценка экономических параметров конкурентоспособности связана с определением цены потребления анализируемого изделия и сравнением её с ценой потребления товара конкурента. Сравнение цен потребления производится по формуле:
, (7)
где Э - общий показатель по экономическим параметрам;
- цена потребления анализируемой
услуги;
- цена потребления услуги
конкурента.
Цена потребления складывается из рыночной цены на товар, а также расходов, связанных с эксплуатацией, использованием этого товара в период его жизненного цикла. Принимая решение о покупке, покупатель обращает внимание не только на цену товара, но и на то, во сколько ему обойдется эксплуатация, содержание этого товара в процессе его использования. Считаем в данном случае, что цена потребления приблизительно равна рыночной цене товара.
Успех товара на рынке определяют все факторы конкурентоспособности, в том числе и маркетинговые параметры. В настоящее время считается, что современная конкуренция "есть конкуренция не между тем, что компании производят на своих заводах, а между тем, что они добавляют к продукту в виде упаковки, услуг, рекламы, консультации покупателей, финансирования организации, доставки, складирования и других, значительных для потребителей преимуществ". [3]
После определения общих показателей конкурентоспособности по качественным, экономическим и маркетинговым параметрам определим интегральный показатель уровня конкурентоспособности по формуле
, (8)
где
- интегральный показатель уровня
конкурентоспособности;
- общий показатель по
нормативно-производственным и
классификационным параметрам.
Показатель по нормативно-производственным
параметрам имеет только два значения
– 1 или 0. Если изделие (услуга) соответствует
обязательным нормам и стандартам, то
этот показатель равен 1, если нет то 0.
Общий показатель рассчитывается как
произведение частных показателей по
каждому параметру. В нашем случае,
считаем, что все рассмотренные организации,
соответствуют нормативно-правовым
параметрам, поэтому
=1.
При
,
считается, что услуга является
конкурентоспособной.
Таблица 6 Расчет консументных, маркетинговых параметров
|
Консументные, маркетинговые параметры |
Степень ценности β>ij> |
<β>j>> |
α>j> |
R>j> |
K>j> |
R>j> α>j> |
K>j> α>j > |
||
|
заказчик |
|||||||||
|
1 |
2 |
||||||||
|
1 |
Известность торгующей организации |
5 |
5 |
5 |
0,0625 |
0,20 |
0,20 |
0,0125 |
0,0125 |
|
2 |
Географическое расположение предприятия на территории города |
3 |
2 |
2,5 |
0,0313 |
0,20 |
0,20 |
0,0063 |
0,0063 |
|
3 |
Время существования фирмы на рынке |
5 |
5 |
5 |
0,0625 |
0,20 |
0,20 |
0,0125 |
0,0125 |
|
4 |
Наличие сети магазинов |
3 |
1 |
2 |
0,0250 |
0,20 |
1,00 |
0,0050 |
0,0250 |
|
5 |
Площадь торгового помещения |
3 |
2 |
2,5 |
0,0313 |
0,40 |
0,40 |
0,0125 |
0,0125 |
|
6 |
Продажная цена |
5 |
5 |
5 |
0,0625 |
0,80 |
0,80 |
0,0500 |
0,0500 |
|
7 |
Наличие оптовых продаж |
2 |
2 |
2 |
0,0250 |
0,20 |
0,20 |
0,0050 |
0,0050 |
|
8 |
Надежность |
5 |
5 |
5 |
0,0625 |
1,00 |
1,00 |
0,0625 |
0,0625 |
|
9 |
Количество продавцов в магазине-салоне |
3 |
1 |
2 |
0,0250 |
0,20 |
0,33 |
0,0050 |
0,0083 |
|
10 |
Наличие прайс-листов |
3 |
2 |
2,5 |
0,0313 |
1,00 |
2,50 |
0,0313 |
0,0781 |
|
11 |
Вежливость и предупредительность в обслуживании |
5 |
5 |
5 |
0,0625 |
1,00 |
1,25 |
0,0625 |
0,0781 |
|
12 |
Профессиональные консультации |
5 |
5 |
5 |
0,0625 |
1,00 |
1,25 |
0,0625 |
0,0781 |
|
13 |
Наличие бесплатной доставки |
4 |
3 |
3,5 |
0,0438 |
1,00 |
1,00 |
0,0438 |
0,0438 |
|
14 |
Возможность модернизации |
4 |
2 |
3 |
0,0375 |
1,00 |
1,00 |
0,0375 |
0,0375 |
|
15 |
Условия предоставления кредита |
4 |
2 |
3 |
0,0375 |
1,00 |
1,00 |
0,0375 |
0,0375 |
|
16 |
Время доставки, после сборки и отладки компьютера |
3 |
2 |
2,5 |
0,0313 |
1,00 |
1,67 |
0,0313 |
0,0521 |
|
17 |
Наличие скидок при покупке |
3 |
3 |
3 |
0,0375 |
0,60 |
3,00 |
0,0225 |
0,1125 |
|
18 |
Гарантийный срок |
5 |
5 |
5 |
0,0625 |
1,00 |
1,00 |
0,0625 |
0,0625 |
|
19 |
Наличие сервис центров |
4 |
5 |
4,5 |
0,0563 |
0,20 |
0,20 |
0,0113 |
0,0113 |
|
20 |
Качество сборки компьютеров |
5 |
5 |
5 |
0,0625 |
0,80 |
0,80 |
0,0500 |
0,0500 |
|
21 |
Установка программного обеспечения |
2 |
5 |
3,5 |
0,0438 |
0,40 |
1,00 |
0,0175 |
0,0438 |
|
22 |
Стоимость работы по вызову |
2 |
5 |
3,5 |
0,0438 |
0,80 |
1,00 |
0,0350 |
0,0438 |
|
23 |
Итого |
- |
- |
80 |
- |
- |
- |
0,6763 |
0,9235 |
Сравнение с фирмой конкурентом-AWARD.
Э=1,05.
Таблица 6 Расчет консументных, маркетинговых параметров - продолжение
|
Консументные, маркетинговые параметры |
Степень ценности β>ij> |
<β>j>> |
α>j> |
R>j> |
K>j> |
R>j> α>j> |
K>j> α>j > |
||
|
заказчик |
|||||||||
|
1 |
2 |
||||||||
|
1 |
Известность торгующей организации |
5 |
5 |
5 |
0,0625 |
0,20 |
0,20 |
0,0125 |
0,0125 |
|
2 |
Географическое расположение предприятия на территории города |
3 |
2 |
2,5 |
0,0313 |
0,20 |
0,20 |
0,0063 |
0,0063 |
|
3 |
Время существования фирмы на рынке |
5 |
5 |
5 |
0,0625 |
0,20 |
0,20 |
0,0125 |
0,0125 |
|
4 |
Наличие сети магазинов |
3 |
1 |
2 |
0,0250 |
0,20 |
0,33 |
0,0050 |
0,0083 |
|
5 |
Площадь торгового помещения |
3 |
2 |
2,5 |
0,0313 |
0,40 |
0,40 |
0,0125 |
0,0125 |
|
6 |
Продажная цена |
5 |
5 |
5 |
0,0625 |
0,80 |
4,00 |
0,0500 |
0,2500 |
|
7 |
Наличие оптовых продаж |
2 |
2 |
2 |
0,0250 |
0,20 |
0,33 |
0,0050 |
0,0083 |
|
8 |
Надежность |
5 |
5 |
5 |
0,0625 |
1,00 |
1,00 |
0,0625 |
0,0625 |
|
9 |
Количество продавцов в магазине-салоне |
3 |
1 |
2 |
0,0250 |
0,20 |
0,33 |
0,0050 |
0,0083 |
|
10 |
Наличие прайс-листов |
3 |
2 |
2,5 |
0,0313 |
1,00 |
2,50 |
0,0313 |
0,0781 |
|
11 |
Вежливость и предупредительность в обслуживании |
5 |
5 |
5 |
0,0625 |
1,00 |
1,25 |
0,0625 |
0,0781 |
|
12 |
Профессиональные консультации |
5 |
5 |
5 |
0,0625 |
1,00 |
1,25 |
0,0625 |
0,0781 |
|
13 |
Наличие бесплатной доставки |
4 |
3 |
3,5 |
0,0438 |
1,00 |
1,00 |
0,0438 |
0,0438 |
|
14 |
Возможность модернизации |
4 |
2 |
3 |
0,0375 |
1,00 |
1,00 |
0,0375 |
0,0375 |
|
15 |
Условия предоставления кредита |
4 |
2 |
3 |
0,0375 |
1,00 |
1,00 |
0,0375 |
0,0375 |
|
16 |
Время доставки, после сборки и отладки компьютера |
3 |
2 |
2,5 |
0,0313 |
1,00 |
1,00 |
0,0313 |
0,0313 |
|
17 |
Наличие скидок при покупке |
3 |
3 |
3 |
0,0375 |
0,60 |
3,00 |
0,0225 |
0,1125 |
|
18 |
Гарантийный срок |
5 |
5 |
5 |
0,0625 |
1,00 |
1,00 |
0,0625 |
0,0625 |
|
19 |
Наличие сервис центров |
4 |
5 |
4,5 |
0,0563 |
0,20 |
0,20 |
0,0113 |
0,0113 |
|
20 |
Качество сборки компьютеров |
5 |
5 |
5 |
0,0625 |
0,80 |
1,00 |
0,0500 |
0,0625 |
|
21 |
Установка программного обеспечения |
2 |
5 |
3,5 |
0,0438 |
1,00 |
1,00 |
0,0438 |
0,0438 |
|
22 |
Стоимость работы по вызову |
2 |
5 |
3,5 |
0,0438 |
0,80 |
2,00 |
0,0350 |
0,0875 |
|
23 |
Итого |
- |
- |
80 |
- |
- |
- |
0,7025 |
1,1456 |
Сравнение с фирмой конкурентом-R-Style.
Э=0.869.
Таблица 6 Расчет консументных, маркетинговых параметров - окончание
|
Консументные, маркетинговые параметры |
Степень ценности β>ij> |
<β>j>> |
α>j> |
R>j> |
K>j> |
R>j> α>j> |
K>j> α>j > |
||
|
заказчик |
|||||||||
|
1 |
2 |
||||||||
|
1 |
Известность торгующей организации |
5 |
5 |
5 |
0,0625 |
0,20 |
0,50 |
0,0125 |
0,0313 |
|
2 |
Географическое расположение предприятия на территории города |
3 |
2 |
2,5 |
0,0313 |
0,20 |
0,25 |
0,0063 |
0,0078 |
|
3 |
Время существования фирмы на рынке |
5 |
5 |
5 |
0,0625 |
0,20 |
0,33 |
0,0125 |
0,0208 |
|
4 |
Наличие сети магазинов |
3 |
1 |
2 |
0,0250 |
0,20 |
1,00 |
0,0050 |
0,0250 |
|
5 |
Площадь торгового помещения |
3 |
2 |
2,5 |
0,0313 |
0,40 |
1,00 |
0,0125 |
0,0313 |
|
6 |
Продажная цена |
5 |
5 |
5 |
0,0625 |
0,80 |
1,00 |
0,0500 |
0,0625 |
|
7 |
Наличие оптовых продаж |
2 |
2 |
2 |
0,0250 |
0,20 |
1,00 |
0,0050 |
0,0250 |
|
8 |
Надежность |
5 |
5 |
5 |
0,0625 |
1,00 |
1,00 |
0,0625 |
0,0625 |
|
9 |
Количество продавцов в магазине-салоне |
3 |
1 |
2 |
0,0250 |
0,20 |
0,50 |
0,0050 |
0,0125 |
|
10 |
Наличие прайс-листов |
3 |
2 |
2,5 |
0,0313 |
1,00 |
1,00 |
0,0313 |
0,0313 |
|
11 |
Вежливость и предупредительность в обслуживании |
5 |
5 |
5 |
0,0625 |
1,00 |
1,00 |
0,0625 |
0,0625 |
|
12 |
Профессиональные консультации |
5 |
5 |
5 |
0,0625 |
1,00 |
1,25 |
0,0625 |
0,0781 |
|
13 |
Наличие бесплатной доставки |
4 |
3 |
3,5 |
0,0438 |
1,00 |
1,00 |
0,0438 |
0,0438 |
|
14 |
Возможность модернизации |
4 |
2 |
3 |
0,0375 |
1,00 |
1,00 |
0,0375 |
0,0375 |
|
15 |
Условия предоставления кредита |
4 |
2 |
3 |
0,0375 |
1,00 |
1,00 |
0,0375 |
0,0375 |
|
16 |
Время доставки, после сборки и отладки компьютера |
3 |
2 |
2,5 |
0,0313 |
1,00 |
1,00 |
0,0313 |
0,0313 |
|
17 |
Наличие скидок при покупке |
3 |
3 |
3 |
0,0375 |
0,60 |
0,75 |
0,0225 |
0,0281 |
|
18 |
Гарантийный срок |
5 |
5 |
5 |
0,0625 |
1,00 |
1,00 |
0,0625 |
0,0625 |
|
19 |
Наличие сервис центров |
4 |
5 |
4,5 |
0,0563 |
0,20 |
0,20 |
0,0113 |
0,0113 |
|
20 |
Качество сборки компьютеров |
5 |
5 |
5 |
0,0625 |
0,80 |
0,80 |
0,0500 |
0,0500 |
|
21 |
Установка программного обеспечения |
2 |
5 |
3,5 |
0,0438 |
1,00 |
1,00 |
0,0438 |
0,0438 |
|
22 |
Стоимость работы по вызову |
2 |
5 |
3,5 |
0,0438 |
0,80 |
1,33 |
0,0350 |
0,0583 |
|
23 |
Итого |
- |
- |
80 |
- |
- |
- |
0,7025 |
0,8545 |
Сравнение с фирмой конкурентом-Integra.
Э=0,951.
Таблица 7 Расчет интегрального показателя конкурентоспособности
|
Показатель |
AWARD |
R-Style |
Integra |
|
|
Общий показатель по маркетинговым и консументным параметрам |
База - эталонная
услуга
|
0,7025 |
0,7025 |
0,7025 |
|
База – услуга
конкурента
|
0,9235 |
1,1456 |
0,8545 |
|
|
Общий показатель по экономическим параметрам Э |
1,05 |
0,869 |
0,951 |
|
|
Интегральный
показатель конкурентоспособности
|
0,88 |
1,31609 |
0,9053 |
Общий показатель по экономическим параметрам считался, как среднее арифметическое для каждой фирмы на одинаковые комплектующие:
двух типов винчестеров (60 GB Maxtor MX6Y060L0 ATA133 2048kB 7200rpm, 60 GB Seagate ST360015A Barracuda IV ATA100 7200rpm),
трёх типов процессоров (AMD k7 Athlon XP 1700+ (256kB) 3D Socket-A 266Mhz, Celeron 1700 (128KB) 400 MHz In PGA Socket-478 tray, Pentium IV 1700E 256KB (400 MHz) PGA tray Socket-478),
двух типов материнских карт (Socket-478 i845E Gigabyte GA-8IE533, FSB533, AGP4x, DDRAM333, Sound AC'97, ATA100, USB2.0, ATX, Socket-A VIA KT333 SOLTEK-75DRV5-C, AGP4x, DDR266, Sound AC'97, ATA133, ATX, retail),
трёх типов видеокарт (SVGA 64MB SDRAM GeForce2 MX-400 128bit, oem, SVGA 64MB DDR GeForce 4 MX440, SE, TV-out, SVGA 128MB DDR ATi Radeon 9000 Atlantis RV250LE(250/200) TV-out, Sapphire design).
За эталонную величину принималось значение для всех критериев равное "5" – баллам.
Как видно из таблицы 11, показатель
конкурентоспособности получился выше
единицы (
=1,316)
только в одном случае, в двух других он
здорово не дотягивает до единицы.
Обработка данных позволяет получить интегральный показатель конкурентоспособности фирмы, усредняя несколько значений. Однако следует упомянуть о том, что наиболее важным критерием при выборе фирмы являются, сначала: цена на товар, затем известность фирмы, а затем сервисные услуги предприятия.
Видно, что первое место занимает фирма "AWARD", что и неудивительно, т.к. это одна из самых недорогих и известных фирм в городе. Затем следует "Роскомпьютер", менее известная, но не дорогая фирма, также занимающаяся оптовыми продажами. За ними следуют "Компьютер плюс", "Ваш компьютер", и "Integra" имеющие цены, находящиеся практически на одинаковом уровне, но дороже чем у "Роскомпьютера". "Integra"менее известная фирма, но её отличает по некоторым параметрам чуть лучший сервис. За ними идет "R-Stуle", известная но дорогая фирма, с невыдающимся сервисом, но расположенная в удобном для покупателей месте. Замыкает список молодая фирма "Дэлос", имеющая невысокий уровень цен, но расположенная далеко от центра и не располагающая развитым сервисом.
Как видно из таблиц 6, 7 конкурентоспособность начинающего предприятия не высока и фирма имеет большее значение только в сравнении с фирмой R-Stуle", выигрывая её только за счет невысоких цен.
4 Маркетинговые стратегии
Рассмотрим наиболее подходящие маркетинговые стратегии для нового организовавшегося предприятия.
Главная цель для молодой, только что открывшейся, еще не известной широкому кругу покупателей фирмы, на ближайшее время – это известность и положительная популярность, как среди фирм, так и среди частных лиц.
Для этого необходимо предпринять ряд следующих факторов:
Привлечение внимания покупателей с помощью рекламы;
Разработка оптимальной товарной и ценовой стратегии;
Разработка сервисного обслуживания покупателей.
Рассмотрим более подробно каждый из этих факторов становления и успешного развития предприятия.
Рекламная компания предприятия.
Как уже говорилось ранее краткосрочной целью рекламной компании нового предприятия по продажам компьютерных комплектующих, является привлечение внимания и завоевание клиентной базы в городе Нижнем Новгороде, а также стимулирование спроса на товар, услугу.
При организации рекламных проектов необходимо выделить положительные особенности рекламируемого продукта, такие как качество, надежность, новизна, удобство, дешевизна продукции… Особое внимание необходимо уделить, в случае продаж частным лицам, минимальной цене, а в случае юридических лиц – надежности товара.
Зачатую у молодых организаций наблюдается дефицит денежных средств, поэтому применяются те рекламные средства, которые обеспечат максимальную эффективность при минимальных издержках. К числу таких относятся:
Информационные письма – информационно – рекламный материал, имеющий вид письма, и адресованный конкретному лицу, кратко информирующий его о данной фирме, направлениях её деятельности. Письмо может быть индивидуальным – адресовано только одному адресату, или типовым, когда текст адресован сразу нескольким адресатам. Объем письма необходимо делать небольшим, предложения по возможности коротким и понятными. Обычно, данные письма являются первой попыткой контакта с потенциальным покупателем.
Коммерческое предложение – рекламный материал, отличающийся от других видов меньшей рекламной направленностью и большей информативностью. Как правило, направляется лицу, который уже знает о деятельности фирмы, и содержит одно или несколько коммерческих предложений.
Информационный лист - рекламный материал, по содержанию аналогичен письму, но рассчитанный не на конкретного адресата, а на посетителей фирмы.
Открытка – используется тоже как рекламное средство. Отражает предмет рекламы, главные преимущества, символ самой фирмы. Их можно рассылать, вручать посетителям.
Реклама в газетах – одно из самых действенных и эффективных стимулирующих рекламных средств. Преимущество газет, максимальная аудитория, и не высокая цена по сравнению с другими рекламными средствами. Газетную рекламу отличает высокая оперативность, она своевременно знакомит публику с предложениями новых товаров, что в значительной мере способствует ускорению их реализации. Публикация в газетах, дает возможность быстро проверить эффективность данного вида рекламы, усиливая или прекращая рекламу товаров, в зависимости от хода их реализации.
Прямая почтовая реклама – в отличие от всех других средств, предоставляет возможность точно определить и отрегулировать контингент своих адресатов, установить методы распространения информации, а также форму и стоимость всего рекламного материала. Средства прямой почтовой рекламы: рекламные письма, вложения в конверты; почтовые открытки, проспекты, каталоги, в последнее время очень удобно отправлять электронные почтовые сообщения.
Устная реклама – это реклама товаров, услуг при непосредственном личном общении с потенциальном покупателем. Разновидность устной рекламы – реклама по телефону. Это одна из самых трудных, однако, одна из самых эффективных средств рекламы. При личном общении огромную роль играют личное обаяние, умение вести диалог, профессиональные знания.
Плакат, афиша – графическое рекламное средство, цель которого – ознакомление людей с основными качествами фирмы.
Реклама на транспорте – представлена объявлениями внутри и снаружи транспортных средств. Реклама на транспорте позволяет выбрать отдельные маршруты и виды транспортных средств, на которых можно разместить рекламу в том количестве и в той последовательности, которые наиболее оптимальны в этих условиях. Такая реклама значительно более эффективна, чем остальные виды изобразительной рекламы, т.к. позволяет пассажирам знакомиться с рекламными объявлениями в течение довольно продолжительного времени.
Реклама на остановках городского транспорта – аналогична рекламе на транспорте. Читают эту рекламу на более близком расстоянии, поэтому с её помощью можно передавать более полные по сравнению с рекламой на городском транспорте рекламные обращения.
Реклама на товарах народного потребления (упаковочные коробки, пакеты, спичечные коробки). Выполняет функции стимулирующей и имидж-рекламы.
Радиореклама – рекомендуется её с помощью рекламировать те товары, которые пользуются спросом у большинства населения, покупаются часто и регулярно различными категориями покупателей. Рекламные сообщения следует составлять в манере дружественного и естественного обращения, в форме непринужденного разговора, с учетом интересов слушателей к определенным событиям и людям, новым товарам, новостям торговли и т.д., используя прием повторения для лучшего восприятия информации. Она позволяет с минимальными затратами средств охватить значительное количество слушателей, при этом не требуется много времени на подготовку рекламных сообщений.
Реклама на Интернет-страницах. На сегодняшний день целесообразно размещать рекламу на наиболее популярных сайтах в Интернете.
Товарная стратегия
Для обеспечения нормального развивающегося состояния фирмы необходимо разработать собственную товарную номенклатуру, т.е. предложить покупателям несколько товарных линий, позволяющих учитывать их желания и потребности.
На рынке Нижнего Новгорода можно найти практически любую конфигурацию комплектующих, при условии, что подобная модель есть на рынке страны. Поэтому для новой и уже существующей фирмы можно предложить следующие шаги для обеспечения стабильных и увеличивающихся продаж.
Учет жизненного цикла товара (ЖЦТ) при создании ассортиментной базы;
Составление ценовой стратегии, с учётом сегментов рынка;
Ценовые стратегии фирмы;
Разработка стратегии для устаревшей продукции.
На рисунке 8 представлена стандартная схема жизненного цикла товара. Жизненный цикл товара характеризует конкретные закономерности развития оборота, и прибыли фирмы на рынке во времени, т.е. динамику поведения конкурентоспособного товара на рынке, и проходит следующие стадии: внедрение, неравномерный рост, зрелость, насыщение и спад.


Рисунок 8 Жизненный цикл продукции.
Для каждой из стадий существует своя маркетинговая стратегия поведения. Для нашего случая первый этап можно не учитывать, и работать только с циклами роста, зрелости, насыщения, и спада.
В стадии роста необходимо: выводить товар на новые сегменты рынка, привлекать потенциальных потребителей с помощью усиленной рекламы, снижать цену на товар, улучшать сервисное обслуживание покупателей до и после покупки, закреплять имидж фирмы. К примеру, к данной стадии относятся видеокарты ATI Radeon, которые на Нижегородском рынке постепенно вытесняют видеокарты GeForce.
На стадии зрелости, когда происходит расширение рынка и оборот товара достигает максимума, необходимо предпринимать действия по расширению ассортиментной группы, а также внедрять более совершенные методы обслуживания покупателей. На этой стадии желательно завоевать доверие потребителей, не пользующихся ранее товарами фирмы, стимулировать более интенсивное потребление товара покупателями. Для примера, к данной стадии можно отнести 17" мониторы фирмы Samsung.
Стадия насыщения, когда, несмотря на меры в фазе зрелости товара рост продаж не наступает и даже намечается тенденция их падения. На данном этапе необходимо совершенствовать качество сервисного обслуживания, активировать рекламные средства снижать цену. Финансовая цель для предприятия сокращать затраты, при уменьшении объема продаж. Обычные потребители в этой стадии – консерваторы и приверженцы марки. Для примера, к таким моделям можно отнести практически все мониторы с диагональю в 15".
Стадия спада – характеризуется резким снижением объемов продаж, а затем и прибыли.
Частая ошибка с том, что фирмы не хотят отказываться от реализации устаревших товаров, т.к. вроде есть надежда на благоприятную экономическую ситуацию. Но необходимо иметь в виду что, несмотря на все старания фирмы, прибыльность от реализации устаревшего товара падает и наступает глубокий спад. Поэтому при торговле компьютерами, организации должны учитывать, что для компьютерных комплектующих свойственна очень быстрая смена произведенных моделей более новыми и совершенными моделями (раз в несколько месяцев). И, создавая ассортиментную базу, целесообразно будет обновлять свой ассортимент, с учетом выпуска фирмами производителями новых комплектующих.
На рисунке 9 приведена схема ЖЦТ, которая показывает, как можно предупредить стадию спада и увеличить стадию роста и зрелости, заблаговременно вводя на рынок до момента насыщения его одним товаром новый товар.


Рисунок 9 Способы продления жизненного цикла товара
Для молодой компании следует выбирать тот вид моделей для продажи, который наиболее популярен, в нашем городе, с учетом сказанного выше.
Для формирования цены на товары проведем сегментацию рынка по потребностям потребителей. Можно выявить два сегмента на рынке по данному критерию, используя обработку анкеты.
Это обычные пользователи и люди готовые заплатить высокую цену за самую новую компьютерную комплектующую, обладающую большей производительностью. Зачастую, это необходимо для специфичной работы и от этого зависит скорость выполнения всего проекта, но не редки и случаи когда подобные комплектующие покупают, потому что это модно и "круто", а иногда и необходимо для поднятия имиджа фирмы. На рисунке 10 показана диаграмма распределения по предложенному сегменту рынка.
|
1- |
10% |
|
2- |
90% |
Рисунок 10 Сегменты рынка, исходя из потребностей покупателей.
Такая сегментация позволяет разделить цены на данные сегменты. На товары покупаемые основной массой, цены желательно определить, пользуясь стратегией низких цен, а на самые новые и производительные комплектующие пользуясь стратегией в зависимости от назначения товара, т.е. достаточно высокие (т.к. в этом случае имеет место неэластичная кривая спроса). Использовать этот критерий также можно и для формирования товарного предложения фирмы.
В целом, для завоевания рынка необходимо как можно большими способами стимулировать продажи. Одним из таких шагов, является применение стратегии относительно низких цен. Это подразумевает что цена на товары чуть ниже, чем цена у подобного конкурента. Такая стратегия поможет проникнуть на рынок, также увеличить долю своего товара на рынке. Еще один плюс в том, что для покупателя основным решающим критерием в выборе фирмы в нашем городе является цена на товар. Опасность такой стратегии, в том, что фирме в последствии не удаться повысить цену на свой товар, из-за привыкания потребителей к низким ценам. Ещё один вариант ценовой стратегии это стратегия с точки зрения издержек производства и стратегия становления цен основываясь на ценах конкурентов. Все эти стратегии учитываются, и применяется оптимальный для конкретной фирмы вариант. Для дополнительного стимулирования необходимо применять стратегию скидок с цен. Как показал опрос, это является не настолько важным, но всегда приятным параметром и при одинаковой цене покупатель придет туда, где проводятся различные конкурсы и вручают призы.
Очень удобно применить стратегию льготных цен на товары. При данной стратегии на наиболее ходовые товары магазин устраивает цены ниже нормальной розничной цены. Цель такой торговли привлечение покупателей в магазин в надежде, что с этими товарами они купят и другие товары по нормальным ценам. Товары надо выбирать такие, цены которых покупатели легко запоминают. Покупатели, повторяя покупки, могут привыкнуть к посещению этого магазина. Однако, возможна та же опасность, что и в случае стратегии низких цен.
Необходимо при выборе цены ещё и учесть, что часть крупных фирм делает закупку комплектующих в Москве, а для молодой фирмы это не так выгодно. Поэтому закупку товаров желательно первое время делать у оптовых фирм Нижнего (например, в AWARDе), и исходя из этого, назначать цену.
Для случая устаревшей продукции желательно находить клиентов среди бюджетных предприятий (школы, университеты, заводы…) и постараться заключить сделку по продаже нескольких полностью собранных компьютеров. Т.к. в этом случае выиграют обе стороны купившая организация, скидка за покупку нескольких компьютеров плюс невысокая цена, и продавшее предприятие – сбыт устаревшей техники, мало пользующийся розничным спросом. Часто государственным учреждениям не требуется новейшая высокопроизводительная техника, а соотношение цены и качества как раз в данном случае является оптимальным.
Для розничных продаж "старой" техники можно поднять цену на некоторые из комплектующих (на пример, на оперативную память), т.к. владельцы таких компьютеров купят данные товары и по высокой цене. В их случае выгоднее модернизировать компьютер, поднимая его производительность, покупая старые комплектующие, чем модернизировать его полностью, меняя и материнскую плату, и процессор, и оперативную память, что намного дороже (из-за несовместимости некоторых старых и новых комплектующих, что выгодно компаниям производителям).
Разработка сервисного и гарантийного обслуживания покупателей
Как уже ранее говорилось сервис, и гарантийное обслуживание являются неотъемлемыми элементами нормального функционирования любой фирмы. Они предоставляют собой услуги, которые предоставляются покупателям до и после приобретения того или иного товара. Сервис можно рассматривать как систему обслуживания покупателей, цель которого, получить наибольшую пользу от приобретенного товара.
Возрастающее значение сервисного обслуживания покупателей обусловлено следующими причинами: ростом конкуренции на все более насыщаемом товарном рынке, созданием сервисных центров, возрастанием желаний покупателей иметь возможность решения проблем, возникающих в процессе использования приобретенного товара, а также усложнением процесса эксплуатации товара.
Основными функциями сервиса как инструмента маркетинга являются: привлечение покупателей, поддержка и развитие продаж товара, информирование покупателя.
При создании маркетингового исследования было лично посещено более 20 торгующих организаций и обнаружены следующие недостатки.
Около трети обследуемых предприятий имеют не квалифицированных продавцов – менеджеров, поэтому на мнение данных людей, при выборе комплектующих для компьютера, нельзя положиться.
В половине обследуемых предприятий было видно равнодушное отношение продавцов к покупателю.
Грубость и невоспитанность при разговоре с покупателем, около 20% торгующих фирм.
Отсутствие доставки после покупки компьютера, хотя таковая была обещана. Или задержка доставки на длительный срок или доставка в удобное магазину, а не покупателю время.
Отсутствие помощи при подключении и наладке компьютера после покупки, у себя дома или в учреждении (для многих предприятий). После покупки компьютера организация, его продавшая, словно забывает о данном клиенте, что очень неприятно, особенно, если нет опыта работы с компьютером.
Существуют и другие не столь важные недоработки со стороны торгующих организаций, но выше перечисленные основные.
С учетом полученных замечаний, обработки анкеты, и существующих в городе услуг предложим ряд требований, выполняя которые фирма может получить признание и уважение в городе среди покупателей.
Во первых, для обеспечения положительного и благоприятного настроя покупателей, необходимо подбирать продавцов, ориентируясь на их внешнее обаяние и умение работать с людьми. Это очень важный критерий, от которого очень сильно будут зависеть объемы продаж, особенно на этапе становления предприятия. Заходя в магазин, первое, на что покупатель обращает внимание, это то, как продавец общается с покупателем. И если обращение будет приятным и уважительным, то шанс покупки в этом случае сильно увеличивается. Зачастую, при взаимопонимании продавца и покупателя, человек купивший в данной фирме товар со 100% вероятностью придет туда снова, и будет всем своим знакомым и друзьям рекомендовать обратиться именно в эту фирму.
Во вторых, это квалификация продавца – менеджера. Для неопытного и слаборазбирающегося в компьютерах покупателя данный недостаток не будет заметен, на время покупки и небольшую часть времени после покупки, после чего покупатель поймет, что ему продали не совсем тот товар, на который он рассчитывал, и следующий раз в данную фирму он не обратится. Для знающего человека – не квалифицированность продавца не страшна, но не приятна, спрашивая, что-то конкретное он получает неконкретный ответ, что тоже играет не в пользу фирме. Т.к. очень часто по одному продавцу судят по всей фирме, и в случае негативного отношения к конкретному человеку будут негативно относиться ко всей фирме. Избежать этого поможет принятие на работу, разбирающегося в компьютерах человека, или для упрощения работы нанять нескольких продавцов - менеджеров, работающих одновременно. Наличие нескольких человек в магазине позволит уделять больше внимание покупателям и продавцам, появляется возможность дополнять друг друга.
Одним из самых важных критериев при покупке компьютера (что показывает и анкета) является гарантийное обслуживание. Т.е. документального поручительства (гарантии) фирмы – производителя товара за выполнение ею в гарантийный срок обязательств по обслуживанию покупателей, которые приобрели этот товар. Оно призвано подтвердить покупателю условия качественного послепродажного обслуживания приобретенного товара со стороны производителя (продавца).
Гарантийное обслуживание дает фирма производитель, поэтому оно индивидуально для каждого из товаров. На мониторы: от двух до трех лет, на системные комплектующие: от года до двух лет, на мышь, клавиатуру, колонки: от трех до шести месяцев. Есть смысл продлить время гарантийного обслуживания до максимально возможного времени, т.е. до трех лет, до двух лет, и до года, а привлекательность среди покупателей возрастает. Срок службы изделия оставляет в среднем в два раза больше чем максимальный гарантийный срок, поэтому отказов в это время очень мало, основные отказы наблюдаются в первые две недели работы и если их нет, то почти всегда изделие вырабатывает весь ресурс.
В продолжение гарантийному обслуживанию можно сказать об обслуживании проданной техники, что особенно важно для покупателей – юридических фирм. Стоимость этой услуги варьируется в городе незначительно 100-150 рублей за час работы (плюс 100 – 150 только за вызов), и имеет смысл организовать такую услугу. В случае этой работы обмен комплектующих отсутствует и идет только шаблонная работа наладки или устранения неисправностей. Дополнительный плюс - расположение фирмы, которой предоставляется услуга и возможность обрести постоянного клиента в лице этой фирмы.
Продажа в кредит. Очень популярная на сегодняшний день услуга, используют которую все известные фирмы по продаже компьютеров. Разница в времени по оплате кредита, банке – посреднике, и ставки процента на кредит. Как показало общение с менеджерами фирм, на сегодняшний день в среднем до 40% покупок совершаются в кредит, а это значит, получение дополнительной прибыли фирмами, в среднем на 20% на данную сумму продаж. С этой точки зрения необходимо включать подобную услуг в набор предоставляемых услуг. Интересной возможностью является предоставление беспроцентного кредита сроком всего на несколько месяцев (без участия банка, на страх и риск самой компании). На примере фирмы "Техносервис" можно посмотреть, что, используя данную кредитную политику, не исключая и другие, процент продаж в кредит у нее возрос до 60%. И это несмотря на то, что услуга достаточно молодая и еще полностью сформированная на данном рынке.
Пусть фирма задействовала кредитную политику, с оформлением кредита через банк "Приволжское ОВК". Это самый распространенный банк для оформления кредита среди компьютерных фирм города. Рассчитаем в этом случае прибыль фирмы. Пусть фирма продает в месяц 80 компьютеров, без учета комплектующих. Средняя цена для продаваемых компьютеров составляет 17000 рублей. Тогда при 40% продажи в кредит, продано в кредит получается 32 компьютера. При условии первого 20%-го взноса и выплат в течение года, под 16% годовых, и для выплат в течение полугода под 8% годовых, получаем следующую выручку в месяц для компьютеров, проданных в кредит:
Срок – полгода: Срок – год:
О=17000∙0,41=7000 О=17000∙0,2=3400; (9)
Р=17000-7000=10000 Р=17000-3400=13600; (10)
В1=10000∙0,08/6=133,3 В1=13600∙0,16/12=181,3; (11)
В2=133∙32=4256 В2=181,3∙32=5802; (12)
В3=10000∙32=320000 В3=13600∙32=435200; (13)
В4=7000∙32=224000 В4=3400∙32=108800; (14)
В=4256+320000+224000=548256 В=5802+435200+108800=549802 (15)
Без кредита получаем Вр=17000*32=544000. (16)
Т.о разница в выручке за месяц составила 4256 рублей, для выплат в течение полугода, и 5802 для выплат в течение года, при условии минимальных затрат на кредит. Т.к. компьютеры продают постоянно, то для полугода количество проданных компьютеров в кредит составит 192, и разница в выручке за полгода составит:
4256*6+4256*5+4256*4+4256*3+4256*2+4256=89376 рублей; (17)
для выплат в течение полугода, и 121842 рублей для выплат в течение года. Как видно из расчетов цифры получаются довольно внушительные и очень выгодные для фирмы.
Необходимо учесть то, что покупатель платит и банковский сбор 600 рублей за 17000 рублей. Цифры по процентам взяты по реальным данным упомянутого банка.
Бесплатная доставка. Данная услуга важна, но не играет ведущей роли, как, например, гарантия, но является дополнительным стимулом при покупке компьютера.
Часто, как уже говорилось выше, фирмы после продажи и доставки компьютеров забывают об установке и обучению покупателей, поэтому эта услуга будет очень востребована на рынке и привлечет внимание потенциальных покупателей. Т.к. компьютер налаживают до его продажи в самой фирме, наладка на месте не займет много времени (максимум 40мин.), а иногда на столь необходимое обучение можно потратить чуть более получаса, для получения удовлетворенности обоими сторонами.
Пусть, аналогично, в фирме за месяц в среднем продают 80 компьютеров, тогда ежедневно (при условии шестидневной рабочей недели) продают около 3 компьютеров. Средняя прибыль с одного такого компьютера составляет 1500 рублей Рассчитаем затраты на доставку одного компьютера, исходя из доставки только в черте города. Максимальное расстояние при доставке составляет ≈ 20 км, при цене на бензин 10 руб., тогда при расходе 10 литров на 100 км, имеется расход в 2 литра (из-за условий езды по городу 3 литра). Затраты только на бензин составляют 30 рублей для одной доставки и 90 рублей для доставки трех компьютеров, что в месяц составляет 2340 рублей. С учетом ежемесячных амортизационных отчислений за машину (стоимостью 180 тыс. руб. и сроком службы 10 лет), имеем 1500 рублей, плюс ежемесячные отчисления на обслуживание 1000 рублей, получаем суммарные затраты на автомобиль равными ≈ 5000 рублей. Считаем, что водителем является один из продавцов-менеджеров, и отвозит компьютеры друг за другом.
Представим, что данной услуги в фирме нет. У конкурентов такая услуга есть, тогда считаем что спрос на компьютеры ниже, чем у конкурента на 2%, т.е. продается не 80, а 78 компьютеров. Т.о. прибыль в месяц составляет 117000 рублей, а в случае доставки и продажи 80 компьютеров составляет:
120000 – 5000 = 115000 рублей; (18)
Т.о. можно сказать что фирме, имеющую бесплатную доставку необходимо продавать на 3 компьютера больше, чем фирме, у которой её нет. Но надо отметить, что бесплатная доставка есть у всех фирм конкурентов, и существует большая вероятность оказаться вообще без покупателей, т.к. доставка становится обязательным атрибутом товара.
Возможность модернизации. Выгодная для фирмы услуга, т.к. старую модель комплектующей фирма оценивает сама.
К примеру, клиент желает модернизировать свою старую видеокарту SVGA 32MB SDRAM RIVA TNT2 M64, на новую SVGA 128MB DDR GeForce 4 MX440, TV-out, retail. Фирма оценивает его старую видеосистему, и предлагает за неё около трети её рыночной цены. Существует также на данном рынке такое правило: если даже новым товаром пользовались несколько дней, он теряет до 30% своей рыночной стоимости. После покупки фирма продает эту видеокарту по рыночной цене. Желающих воспользоваться данной услугой достаточно много, т.к. компьютерные комплектующие очень быстро устаревают, а таким образом есть возможность сэкономить хотя бы небольшую сумму денег.
Время сборки компьютеров. Различные фирмы устанавливают различное время от поступления заказа до продажи покупателю. Оно варьируется от полудня до трех дней. Часто за полдня, при наличии все комплектующих на складе компьютеры собирают и тестируют только поверхностно, т.е. иногда не успевают учитываться некоторые технологические особенности и несовместимости. Используя три дня фирма успевает качественно и полностью протестировать компьютер, даже с излишней страховкой. Поэтому оптимальным сроком будет для фирмы и покупателя срок в полтора, два дня и успеют выявиться все дефекты, если таковые имеются, и покупатель не будет особенно долго ждать, т.к. в этом деле покупатель обычно нетерпелив.
Очень важным является наличие различных скидок, призов, подарков, конкурсов при покупке компьютера или комплектующих. Фирмы широко применяют скидки по поводу праздников, скидки за покупку определенного товара, различные лотереи, интересен такой вид скидки как премия, когда товар предлагается по очень низкой цене или даже бесплатно в качестве поощрения за покупку другого товара. Такой вид услуг должен быть в любой торгующей фирмы, т.к. позволяет здорово повысить сбыт товаров. В этом случае сильно играет роль психологии покупателя, есть возможность, как кажется, покупателю получить что-то даром.
Пусть фирма продают в месяц 80 компьютеров по средней цене 17000 рублей. Средняя прибыль с одного такого компьютера составляет 1500 рублей. Подарком в лучшем случае являются колонки, стоимостью 600 рублей (это максимум). И если предприятие привлечет таким способом хотя бы на одного клиента больше, то чистая прибыль предприятия с одного компьютера составит 900 рублей.
Скидки идут в основном для покупателей, купившим товар больше определенной суммы, например, больше 25000 рублей. Скидка 3% составляет 750 рублей от данной суммы, т.о. предприятие опять зарабатывает около 750, и дополнительно привлекает покупателей. И если, таким образом, у фирмы дополнительно купят еще один компьютера, то фирма будет в выигрыше. Необходимо заметить, что чем больше сумма покупки, тем больше фирма зарабатывает.
Очень привлекательна и такая акция всем купившим компьютер на базе процессора Intel Pentium IV, установка операционной системы Windows 98/2000/XP - ,бесплатно. Фирма стимулирует продажу дорогих процессоров, ставя практически бесплатный для них Windows.
Для современной и желающей преуспевать фирмы необходимо иметь свой адрес в Интернете, а в идеале и свою страницу, на которой размещаются прайс-листы и дополнительная информация о фирме. Должна быть отработана возможность заказов через сеть, что скажет о современности фирмы, и привлечет дополнительных клиентов, т.к. все больше людей получают информацию только через Интернет.
Существуют и другие не столь значительные способы стимулирования сбыта продукции, например, наличие информационных листов в магазинах, оптимальное расположение товаров, а витринах магазина и т.п.
Таблица 8 Маркетинговые стратегии начинающей фирмы
|
Стратегии |
Информирование потребителей о товаре |
Максимизация доли рынка |
Максимизация прибыли и защита доли рынка |
Процентное соотношение в % |
|
Реклама |
Создание осведомленности о товаре среди первых покупателей |
Создание осведомленности о товаре на массовом рынке |
Акцент на особенности марок, услуг и их преимуществ |
30 |
|
Цена |
Стоимость плюс наценка |
Цена с целью проникнуть на рынок |
Цена, соответствующая ценам конкурентов или ниже |
35 |
|
Товар |
Предложение основного товара |
Предложение расширенного семейства продуктов, услуг, гарантий |
Диверсификация марок и моделей |
10 |
|
Сервис и гарантийное обслуживание |
Стандартный набор услуг более высокого качества |
Расширенный набор услуг, гарантий |
Выработка новых услуг и разнообразие существующих на рынке услуг |
25 |
В итоге можно сказать, что выбор оптимальной фирмы для покупки компьютера это интегральный критерий и зависит от множеств факторов, основными из которых являются: цена, товарный ассортимент фирмы и сервисное обслуживание покупателей. Поэтому при разработке стратегии для конкретной фирмы, необходимо учитывать все эти факторы и не оставлять один из параметров без внимания, т.к. в этом случае увеличивается конкурентоспособность предприятия по сравнению с другими фирмами.
Заключение
В заключении, можно сказать, что проведение маркетингового исследования – это сложный много ступенчатый процесс, требующий глубокого знания объекта изучения, от точности, качества и своевременности которого зависит во многом успешное функционирование всего предприятия.
Маркетинговые исследования становятся инструментом, с помощью которого существенно снижается риск предпринимательства, поставщика посредника и возрастает качество решения задач потребителя. В данной работе были рассмотрены методики и инструменты маркетингового исследования, а также проведены варианты анализа окружающей экономической среды.
Был выполнен анализ рынка компьютерных продаж города Нижнего Новгорода, а именно: было выявлено, что по своей структуре рынок компьютерных продаж наиболее близок к рынку чистой конкуренции. Т.е. множество продавцов и покупателей одного и того же товара, ни один покупатель или продавец не может оказать существенного влияния на уровень текущей рыночной цены, а уровень рыночной цены складывается под воздействием спроса и предложения в отрасли.
Основная конкуренция идет с использованием третьего уровня товара, т.е. фирмы предоставляют покупателям кроме самого товара, различные сервисные услуги, помогающие получить максимальную пользу от приобретенного товара. Также можно сказать, что каждое предприятие занимает свою нишу на рынке, продавая кроме самых популярных и пользующихся максимальным спросом товаров, еще и те товары, которые сведены к минимуму у конкурентов.
Были разработаны классификации компьютеров: в зависимости от выполняемых задач, места сборки и классификация самых распространенных продаваемых моделей, в зависимости от конфигурации комплектующих и типа решаемых задач.
Была разработана анкета и произведена её дальнейшая обработка, с выводами по каждому из вопросов.
В третьей главе были выполнены: метод экспертных оценок, выявивший фирм-производителей, являющихся лидерами на Нижегородском рынке, и рассчитаны показатели уровня конкурентоспособности для шести различных фирм города. Обработка показателей уровня конкурентоспособности показала, что для лидирующего положения фирме необходимо:
быть известной широкому кругу покупателей;
иметь невысокую цену на товар на надежный товар;
иметь длительную гарантию;
иметь профессиональных и обходительных продавцов.
В конце диплома были разработаны маркетинговые стратегии для предприятия, включающие в себя:
Рекламные компании;
Товарные стратегии;
Ценовые стратегии;
Сервисные и гарантийные услуги.
Как было сказано выше - современная конкуренция есть конкуренция не между тем, что компании производят на своих заводах, а между тем, что они добавляют к продукту в виде упаковки, услуг, рекламы, консультации покупателей, финансирования организации, доставки, складирования и других, значительных для потребителей преимуществ. Поэтому основной упор делался именно на сервисное и гарантийное обслуживание, позволяющее поднять общий уровень конкурентоспособности фирмы, при практически одинаковом уровне торговых услуг фирм-соперников.
Список литературы
1 Котлер Ф. Основы маркетинга М., Издательство «Прогресс», 1991