Методические особенности изучения темы "Природные источники углеводородов"
Содержание
ВВЕДЕНИЕ
Глава 1. Роль нефти и газа в современной химии
1.1 Происхождение природных горючих ископаемых
1.2 Состав природного газа и нефти
1.3 Нефтепереработка
1.4 Бензин: состав, октановое число
1.5 Нефтехимия
Глава 2. ТЕОРЕТИЧЕСКАЯ ПОДДЕРЖКА ТЕМЫ «ПРИРОДНЫЕ ИСТОЧНИКИ УГЛЕВОДОРОДОВ»
Глава 3. МЕТОДИЧЕСКИЕ РАЗРАБОТКИ ПО ТЕМЕ «ПРИРОДНЫЕ ИСТОЧНИКИ УГЛЕВОДОРОДОВ»
3.1 Задачи по теме: «Природные источники углеводородов»
3.2 Практическая
работа. Ознакомление с образцами
продуктов
нефтепереработки и коксования каменного
угля
ЛИТЕРАТУРА
ВВЕДЕНИЕ
Горючие полезные ископаемые – нефть, природный газ и каменный уголь – составляют основу экономического благополучия современного общества. В последнее десятилетие XX в. 87% энергии, потребляемой человечеством, выделялось при горении, причем доля нефтепродуктов и природного газа была равна 65%, а угля – 22%.
На долю всех остальных источников энергии – атомные, гидроэлектростанции, энергии ветра, приливов и т.д. – остается всего лишь около 13%. Но роль горючих ископаемых в нашей жизни не ограничивается обеспечением энергетических потребностей. Они также являются основным сырьем для промышленного органического синтеза. Из органических веществ нефти, природного газа и каменноугольной смолы производится огромное количество материалов, лекарств, красителей, растворителей, синтетических моющих средств, без которых трудно представить нашу жизнь. Добыча горючих ископаемых, прежде всего нефти и природного газа, на сегодняшний день – основа экономического благополучия многих стран, в том числе и России.
Поэтому необходимо дать представление о составе, свойствах и значении в нашей жизни природного газа, нефти и нефтепродуктов не только старшеклассникам, но и учащимся основной школы в ходе изучения ими курса химии.
Глава 1. Роль нефти и газа в современной химии
1.1 Происхождение природных горючих ископаемых
Ответ на вопрос о происхождении каменного угля однозначен и дан еще М.В.Ломоносовым. Многочисленные образцы отпечатков не только листьев, но и целых стволов деревьев неоспоримо свидетельствуют о том, что уголь образовался из остатков древних растений. Существует много свидетельств в пользу органического происхождения природных источников углеводородов. Известно, что смесь газов, подобная по составу природному газу, образуется при разложении без доступа воздуха остатков растительных и останков животных организмов. Подходящие условия для этого создаются, например, на болотах. Пузыри болотного газа, который состоит в основном из метана, поднимаются на поверхность болота и шумно лопаются.
Но в то же время основной углеводород, составляющий природный газ, метан распространен не только на Земле. Он обнаружен в атмосфере других планет Солнечной системы: Сатурна, Юпитера, Урана и Нептуна, а также в облаках космической пыли и газа. Очевидно, что происхождение инопланетных углеводородов не связано с существованием жизни, стало быть, весьма возможно существование абиогенных углеводородов и на Земле. Об этом свидетельствует, например, выделение метана в рифовых зонах срединно-океанических хребтов.
Приверженцы двух гипотез, объясняющих возникновение источников углеводородов, – органической и неорганической – спорят уже почти полтора века. Предположение о неорганическом происхождении нефти выдвинул в 1876 г. Д.И.Менделеев. Он считал, что вода, попадающая в недра Земли по трещинам-разломам в земной коре, под действием высоких температур и давлений реагирует с карбидом железа, образуя углеводороды, которые поднимаются по трещинам породы, скапливаясь в пустотах-ловушках. Эта гипотеза детально разработана советскими геологами под руководством Н.А.Кудрявцева в 1950-е гг. В качестве основного аргумента приводится тот факт, что многие месторождения нефти и газа находятся под зонами глубинных разломов земной коры. Встречаются залежи нефти в вулканических породах, что также свидетельствует в пользу ее абиотического происхождения. Более того, следы нефти найдены в кимберлитовых трубках, в которых под действием высоких температур и давлений произошел природный синтез алмазов.
Сторонники биогенной теории происхождения нефти, основы которой в нашей стране заложили академики В.И.Вернадский и И.М.Губкин, объясняют эти геологические факты миграцией нефти из смежных осадочных пород. Согласно этой теории нефть образовалась из остатков наземной растительности, которые сносились реками в водоемы, и морского зоо- и фитопланктона. Один из существенных доводов в пользу этой точки зрения – наличие в составе нефти спор и пыльцы растений, а также азотсодержащих органических соединений порфиритов, весьма вероятно, ведущих свое происхождение из хлорофилла растений и гемоглобина животных.
Вопрос о происхождении нефти имеет не только теоретическое значение. Он прямо связан с проблемой исчерпаемости ресурсов природных источников углеводородов. Согласно биогенной теории запасы нефти образовались в ранние геологические эпохи, и сейчас, сжигая углеводородное топливо, человечество необратимо тратит ту энергию, которую запасли доисторические живые организмы. Если же нефть постоянно образуется в глубинах Земли, то бурение глубоких и сверхглубоких скважин позволит найти практически неисчерпаемые запасы.
1.2 Состав природного газа и нефти
Прежде всего, следует отметить, что состав природных горючих ископаемых сильно варьируется в зависимости от месторождения. Основной компонент природного газа – метан (до 95% по объему). Кроме метана в природном газе содержатся другие алканы – этан, небольшое количество пропана и бутанов, а также неорганические примеси – углекислый газ, азот, инертные газы. Природный газ некоторых месторождений содержит примеси соединений серы – сероводород и меркаптаны.
Предельные углеводороды-газы не имеют ни цвета, ни запаха. Однако природный газ бытового назначения обладает характерным неприятным запахом, потому что в него специально добавляют небольшие количества сильно пахнущего меркаптана СН>3>SH. Смесь природного газа с воздухом взрывоопасна. Когда газ из трубопровода попадает в закрытое помещение, достаточно зажечь спичку, чтобы произошел сильный взрыв. Поэтому важно вовремя обнаружить присутствие газа в воздухе, что проще всего сделать по запаху.
Попутные нефтяные газы, которые выделяются при добыче нефти на газонефтяных месторождениях, по сравнению с природным газом содержат меньше метана. Значительную долю в них составляют более тяжелые углеводороды, содержащие от двух до пяти атомов углерода в молекуле. Пропан-бутановую смесь, полученную из попутных нефтяных газов, в быту можно встретить достаточно часто – этой газовой смесью заполняют баллоны для бытовых газовых плит и зажигалок. К сожалению, большую часть попутных нефтяных газов – ценного топлива и химического сырья – сжигают в факелах прямо в местах нефтедобычи из-за отсутствия технологических возможностей для сбора, транспортировки и переработки газа (более 25% от общей добычи).
Нефть – жидкость очень сложного состава, включающая в себя порядка тысячи различных веществ, большая часть которых – это углеводороды (80–90%) и органические кислород-, азот- и серосодержащие вещества (4–5%). Остальные компоненты нефти включают растворенные в жидкости углеводородные газы, металлорганические соединения, воду, соли (в основном хлориды) и механические примеси породы (глина, песок и т.д.).
Углеводородная часть нефти содержит в основном вещества, относящиеся к трем классам. Это алканы, циклоалканы и ароматические углеводороды. До сих пор можно встретить устаревшее название алканов – парафиновые углеводороды, которое произошло от латинского словосочетания parum affinus – лишенные сродства, неактивные соединения. А название «нафтены», или «нафтеновые углеводороды», данное циклоалканам В.В. Марковниковым, прямо указывает на их происхождение. Эти углеводороды впервые были выделены именно из нефти. Следует отметить, что в состав нефти входят циклические соединения, содержащие только пять или шесть атомов углерода в цикле. Большая роль в изучении состава нефтей различных месторождений, прежде всего кавказских, химических свойств их компонентов принадлежит российским химикам конца XIX – начала XX в. – Д.И.Менделееву, В.В. Марковникову, М.И.Коновалову, В.Н.Ипатьеву, Н.Д.Зелинскому и др.
1.3 Нефтепереработка
В 1840 г. губернатор г. Баку направил в санкт-петербургскую Академию наук несколько бочек с нефтью для изучения ее промышленного использования и получил через некоторое время ответ: «Это вонючее вещество пригодно только для смазки колес у телеги». Ответ характеризовал сотрудников академии с не лучшей стороны – в эти годы уже появлялись первые перегонные заводы в России (на Кавказе) и в Америке. А чуть позже началась настоящая нефтяная лихорадка. На добыче и переработке нефти делались огромные состояния. Дж.Д.Рокфеллер в 1865 г. был владельцем маленького заводика по переработке нефти. Через пять лет он стал миллионером, через десять его состояние составило 100 млн. долларов, а к началу ХХ в. он уже был миллиардером.
В XIX в. нефть перегоняли из огромного чана с крышкой – перегонного куба. Основной целью перегонки нефти было получение керосина – углеводородной фракции, перегоняющейся в интервале температур примерно от 180 до 300 °C. Керосин широко применяли как топливо для керосиновых ламп, керогазов и др. Интересно, что более «легкая» фракция, кипящая в интервале температур приблизительно от 50 до 180 °C, долгое время не находила применения. Ее обычно уничтожали сжиганием. Однако с изобретением двигателя внутреннего сгорания именно эта фракция – бензин – оказалась едва ли не самым главным, самым ценным продуктом нефтепереработки.
Современная нефтепереработка – это сложный комплекс производственных процессов, направленный на получение нефтепродуктов, а также сырья для нефтехимии, органического и микробиологического синтеза. До стадии перегонки нефть необходимо очистить от примесей солей и воды, вызывающих коррозию аппаратуры. Для этого сырую нефть смешивают с промывной водой и деэмульгаторами, нагревают и подают в электрообессоливающую установку, в которой под действием электрического поля происходит отделение нефти от воды с растворенными в ней солями. Процесс разделения нефти на фракции в ректификационных колоннах хорошо известен. Обычно в первой колонне получают легкий бензин. Оставшаяся нефть идет в следующую колонну, в которой отбирают тяжелый бензин, керосиновую и дизельную фракции, а снизу собирают мазут. Все фракции перегоняют повторно. Бензиновую фракцию освобождают от примеси углеводородных газов, керосиновую и дизельную – от примеси бензина. Мазут идет на котельное топливо или нагретый до 400 °С поступает в вакуумную установку. Его перегоняют при пониженном давлении, разделяя на вакуум-дистиллят, из которого делают смазочные масла, парафин, и гудрон – сырье для производства асфальта и битума.
Для получения высококачественных нефтепродуктов фракции нефти подвергают вторичной переработке. Например, при прямой перегонке нефти выход бензиновой фракции невелик, т.к. основную часть нефти составляют углеводороды с температурами кипения выше 200 °С. Поэтому тяжелые фракции нефти и мазут частично подвергают термическому или каталитическому крекингу, основанному на том, что при сильном нагревании углеводороды становятся неустойчивыми.
В первую очередь разрываются связи между атомами углерода в их молекулах, и образуются углеводороды с меньшей молярной массой. На этом основан метод переработки высококипящих фракций перегонки нефти, который называется термическим крекингом (англ. to crack – колоть, расщеплять). В промышленности термический крекинг проводят, нагревая смесь углеводородов до температуры 500–600 °C. Образуется смесь жидких и газообразных алканов и алкенов, которую разделяют при помощи перегонки. В настоящее время чаще всего проводят каталитический крекинг (обычно на алюмосиликатах), который протекает при более низких температурах, чем термический (450–480 °С). Кроме того, у этого процесса есть еще одна особенность. Наряду с расщеплением углеводородов при каталитическом крекинге происходит изомеризация углеродного скелета. В результате образуются углеводороды с более разветвленным скелетом.
Для получения ароматических соединений используют процесс каталитического риформинга. Алканы нефтяных фракций при температуре 500 °С и повышенном давлении в присутствии катализатора образуют арены и водород:

Заключительной стадией нефтепереработки является смешивание отдельных компонентов для получения товарных топлив и смазочных масел. Рассмотрим, зачем и какие компоненты нужно смешивать, на примере одного из важнейших нефтепродуктов – бензина.
1.4 Бензин: состав, октановое число
Основными компонентами бензина являются углеводороды, содержащие от 5 до 12 атомов углерода в молекуле. Однако состав бензина сильно различается в зависимости от характеристик мотора, для которого он предназначен, завода, на котором он был произведен, и даже климата той страны, в которой он используется. Известно, что существует бензин разных видов. Для некоторых автомобилей подходит, например, бензин марки А-76, тогда как для других он совсем неприемлем – двигатель начинает работать плохо, мотор стучит. Чем же отличаются разные марки бензина и что обозначают числа, используемые при маркировке бензина?
Дело в том, что смесь углеводородов с воздухом обладает способностью к детонации – самопроизвольному взрыву при сжатии. Взрыв вместо равномерного горения приводит к слишком быстрому выделению газов. Из-за ударов взрывной волны появляется стук в цилиндре, мощность двигателя уменьшается, детали быстро изнашиваются. Понятно, что бензин тем лучше, чем сильнее можно сжать газовоздушную смесь без детонации.
Для характеристики качества бензина разработана октановая шкала. Каждый вид автомобильного топлива характеризуется октановым числом. За ноль принята способность к детонации у н-гептана, который детонирует очень легко. Октановое число относительно устойчивого к детонации 2,2,4-триметилпентана, чаще называемого изооктаном, принято за 100.

По этой шкале бензин с октановым числом 92 имеет такие же детонационные свойства, как смесь 92% (по объему) изооктана и 8% гептана. Именно октановое число указывают в маркировке бензина. Чем выше октановое число, тем мощнее может быть двигатель.
Октановое число бензиновой фракции, получаемой непосредственно перегонкой нефти, не превышает 65–70, такой бензин не подходит для современных двигателей. Для повышения октанового числа бензин прямой перегонки смешивают с другими нефтепродуктами, а также добавляют вещества, увеличивающие его детонационную стойкость.
Детонационная стойкость углеводородов зависит от их строения. Более высокие, чем алканы линейного строения, октановые числа имеют разветвленные алканы, а также алкены и ароматические углеводороды. Поэтому к бензину прямой перегонки добавляют продукты каталитического крекинга, в которых высока доля разветвленных углеводородов и алкенов, а также продукты риформинга, содержащие ароматические соединения.
Более дешевый и легкий путь увеличения октанового числа состоит в добавлении к бензину некоторых веществ, изменяющих характер горения топлива. Так, детонационную стойкость бензина увеличивают небольшие количества тетраэтилсвинца Pb(C>2>H>5>)>4>. Такой бензин называют этилированным. Однако при его использовании в окружающую среду из выхлопных газов попадают чрезвычайно вредные для нее и здоровья человека соединения свинца. Во многих странах и большинстве городов России использование этилированного бензина запрещено.
В качестве альтернативы тетраэтилсвинцу производители моторного топлива используют добавки железо- или марганецорганических соединений, толуола. Однако это не лучшее решение.
Твердые продукты сгорания металлорганических соединений загрязняют двигатель и системы каталитической очистки выхлопных газов, приводят к преждевременному выводу их из строя. А толуол можно применять в небольших количествах, т.к. содержание ароматических соединений в бензинах ограничивается законодательством многих стран из-за канцерогенности.
В настоящее время в мире широко распространены антидетонационные кислородсодержащие добавки к моторному топливу, такие, как метилтретбутиловый эфир, этилтретбутиловый эфир, метанол и этанол. При сгорании топлива с этими добавками в выхлопных газах не появляется никаких дополнительных загрязнений и, более того, образуется значительно меньше оксида углерода(II) по сравнению с обычным бензином. Поэтому в некоторых штатах Америки, например в Южной Калифорнии, законодательно установлено, что бензин должен содержать не менее 2% кислорода по массе. Смесь бензина и этилового спирта в США имеет специальное название – газохол (от gasoline – бензин и alcohol – спирт). А наиболее широко применение этанола в качестве топлива распространено в Бразилии, где это экономически оправдано наличием большого количества дешевого растительного сырья – отходов переработки сахарного тростника. Кстати, октановое число этилового спирта значительно больше 100, правда, его теплотворная способность несколько ниже, чем у углеводородных смесей. К сожалению, в России пока применение кислородсодержащих добавок распространено мало.
Регулируется в бензине и содержание летучих компонентов – прежде всего растворенного в нем бутана. Чем холоднее, тем больше должен бензин содержать летучих компонентов, чтобы легче заводился двигатель. А в жару наоборот: количество легколетучих компонентов бензина должно быть минимально – чем больше испарение, тем больше потери бензина при переливании, заправке и т.п. и тем больше пожароопасность. Поэтому состав бензина зависит и от климата, и от времени года.
А еще в состав бензина в небольшом количестве могут входить вещества специального назначения. Это, например, антиоксиданты, замедляющие процесс окисления алкенов бензина, или ингибиторы коррозии, вызываемой водой, содержащейся в топливе или конденсирующейся из воздуха в баке, и антиобледенители.
1.5 Нефтехимия
Создание первых нефтехимических производств было связано с необходимостью найти применение побочным продуктам термического крекинга – этилену и пропилену. В 1920 г. компания «Стандарт Ойл» стала производить из пропилена первый нефтехимический продукт – растворитель изопропиловый спирт, а из этилена – 1,2-дихлорэтан, нашедший широкое применение как растворитель для химической чистки, и этиленгликоль (1,2-этандиол), который до сих пор используется как антифриз. В настоящее время потребность промышленности в алкенах настолько велика, что для получения этилена и пропена специально проводят крекинг фракций нефти при более высоких температурах (около 700 °С). Получают алкены и каталитическим дегидрированием.
Основная часть алкенов в настоящее время идет на производство полимеров. Большое количество этилена перерабатывается в винилхлорид, мономер синтеза поливинилхлорида. Из бутановой фракции перегонки нефти получают бутадиен, используемый для производства резины. Каталитическое окисление бутана в настоящее время является основным методом получения уксусной кислоты.
Фракции нефти, в состав молекул которых входит от 12 до 16 атомов углерода, подвергают каталитическому окислению. Например, из гексадекана С>16>Н>34> можно получить спирт состава С>16>Н>33>ОН:
2С>16>Н>34>
+ О>2>
2С>16>Н>33>ОН
Из образующихся высших спиртов получают поверхностно-активные алкилсульфаты, которые входят в состав многих синтетических моющих средств. Таким образом, стиральные порошки фактически делают из нефти.
Другими многотоннажными продуктами нефтехимии являются ароматические углеводороды – бензол, толуол, ксилолы, стирол. Арены применяются в качестве растворителей, а также в качестве исходных веществ в органическом синтезе. Из стирола получают один из самых распространенных в быту полимеров – полистирол.
Несколько слов о промышленной химической переработке природного газа. Реакция пиролиза метана – разложение без доступа воздуха при 1500 °С – источник не только водорода, но и сажи для резиновой отрасли промышленности. Пиролиз, проведенный в несколько измененных условиях (газ подвергается действию высоких температур в течение очень короткого времени), позволяет выделить промежуточные продукты разложения. Это основной метод получения ацетилена.
Процесс взаимодействия при высоких температурах углеводородов с водяным паром – конверсия – в зависимости от целей протекает в разных условиях. Если конверсию природного газа проводят для получения водорода, то используют избыток водяного пара:
2СH>4>
+ O>2> + 2H>2>O
2CO>2>
+ 6H>2>.
Углекислый газ отделяют, растворяя его в воде под давлением.
Иногда реакцию конверсии проводят на катализаторе при недостатке водяного пара:
CH>4>
+ H>2>O
CO
+ 3H>2>.
Смесь оксида углерода(II) и водорода – синтез-газ – не разделяют, а используют для получения из нее разных органических веществ. В зависимости от условий (температура, давление, катализаторы) оксид углерода(II) и водород реагируют по-разному. Из синтез-газа получают целый спектр органических веществ, самым многотоннажным из которых является метанол.
В результате разнообразных химических процессов основные продукты нефтехимии превращаются в широкий ассортимент пластмасс, синтетических волокон, синтетических моющих средств, растворителей, красителей, лекарств и т.п. Часто эти процессы многостадийны и требуют значительных энергозатрат. Большинство промышленных химических реакций проводится в присутствии катализаторов.
Следует отметить, что в настоящее время на химическую переработку идет около 10% добываемой нефти. Все остальное используется как топливо. В связи с этим обычно приводят слова Менделеева: «Топить нефтью – топить ассигнациями». Менделееву приписывают не совсем то, что он имел в виду, – фраза, конечно, не имела отношения к важности развития нефтехимических производств. Эти слова сказаны в связи с сжиганием легкой бензиновой фракции. Но, к сожалению, по бережливости в обращении с углеводородным сырьем мы ушли не намного дальше. Достаточно вспомнить факелы попутных нефтяных газов в районах нефтедобычи и факелы над нефтеперерабатывающими заводами. Напрасно сжигая нефтепродукты, человечество приближает момент их исчерпания. По прогнозам, нефти в мире должно хватить на 40 лет, газа – на 60, запасы природного угля побольше, но тоже рано или поздно исчерпаются. Кроме того, сжигание углеводородного сырья приводит к печальным экологическим последствиям: от смога на улицах городов до увеличения концентрации углекислого газа в атмосфере Земли, которое, по мнению некоторых ученых, может привести к глобальному изменению климата на планете.
Глава 2. ТЕОРЕТИЧЕСКАЯ ПОДДЕРЖКА ТЕМЫ «ПРИРОДНЫЕ ИСТОЧНИКИ УГЛЕВОДОРОДОВ»
НЕФТЬ. КЕРОСИН. БЕНЗИН
Нефть – жидкое горючее ископаемое, добываемое из недр Земли. Нефть представляет собой нерастворимую в воде коричневую или черную маслянистую жидкость легче воды (плотность 0,75–0,95 г/мл). Она содержит 83–87% углерода и 11–14% водорода. Нефть состоит из углеводородов – алканов и циклоалканов. Состав ее зависит от месторождения: в одних преобладают алканы, в других – циклоалканы. Грозненская нефть состоит в основном из алканов, уральская – из циклических и нециклических углеводородов, бакинская – из циклических углеводородов:

Кроме углеводородов нефть содержит различные сернистые и азотистые соединения. Чем меньше этих примесей, тем выше качество нефти. В нефти обычно бывает растворен метан, значительные количества которого теряются при несовершенной технике нефтедобычи.
Д.И.Менделеев – один из первых, кто выдвинул теорию происхождения нефти (1876). Он считал, что нефть образовалась при действии воды на карбид железа Fe>3>С, который может входить в состав ядра земного шара.
В настоящее время эта теория оставлена и принято биохимическое происхождение нефти из останков простейших организмов, осевших на дно бывших морей. Эта теория подтверждается тем, что в нефти обнаружены продукты разложения хлорофилла.
Нефть – очень ценное химическое сырье, ее также можно использовать как топливо: 1 кг нефти при сжигании выделяет около 45 000 кДж теплоты. В настоящее время нефть в качестве топлива почти не используется, т. к. экономически более выгодно получать из нефти бензин и другие вещества после ее переработки.
При переработке нефти фракционированием (после предварительного удаления газов) выделяют следующие продукты:
а) Бензины, температура кипения которых – вплоть до 180 °С. Эта фракция содержит углеводороды с 5–9 атомами углерода. Повторным фракционированием из нее выделяют бензины для авиационных и автомобильных двигателей.
б) Керосины, температура кипения
которых находится в пределах 180–300 °С.
Эта фракция содержит углеводороды с
10–16 атомами углерода. Керосины
подразделяются на осветительные,
тракторные, реактивные.
в) Нефтяные
остатки – мазут. Это смесь углеводородов
с 17 углеродными атомами и выше. Из мазута
при температуре 300 °С и выше отгоняют
так называемые соляровое и трансформаторное
масла, из него получают вазелин и чистый
твердый парафин.
После перегонки нефти получается всего 10–20% бензина. Для увеличения количества получаемого бензина более высококипящие фракции подвергают нагреванию для разрушения больших молекул до молекул, входящих в состав бензина. Эту технологическую операцию называют крекингом. В частности, крекингом мазута при температуре 450–550 °С дополнительно получают бензин. Остаток после переработки мазута – гудрон – используют для покрытия дорог. В настоящее время крекинг проводят на катализаторах – платине или алюмосиликатах. (Напишите формулу простейшего алюмосиликата.)
Крекинг при еще более высоких температурах (700–800 °С) называют пиролизом.
Крекинг и пиролиз позволяют довести суммарный выход бензина из нефти до 85%.
Первый проект промышленной установки для крекинга был разработан в 1891 г. известным русским инженером В.Г.Шуховым.
При крекинге и пиролизе образуются не только более простые молекулы из-за разрыва тяжелых молекул; одновременно протекают многочисленные, часто еще неизвестные, реакции изомеризации и циклизации.
После крекинга бензин получается более высокого качества по сравнению с бензином после перегонки нефти.
Наверное, в вашей семье есть автомобиль, и скоро вы сядете за руль. Читайте внимательнее про бензин!
Работа двигателя внутреннего сгорания основана на использовании работы расширения реакции горения компонентов бензина с кислородом воздуха. Теплота реакции в этом процессе является побочным продуктом и удаляется из мотора системой охлаждения двигателя (радиатор).
В цилиндрах двигателей внутреннего сгорания цепная реакция горения углеводородов (после предварительного сжатия газовой смеси) инициируется электрической искрой. Чем сильнее сжата смесь перед вспышкой, тем больше развиваемая мотором мощность и тем относительно меньше расход бензина. Однако увеличение степени сжатия возможно только до некоторого предела, зависящего от прочности деталей двигателя и качества бензина.
При слишком высоком сжатии цепная реакция горения смеси может еще более ускориться и превратиться во взрывоподобную. Более того, реакция может начаться до достижения максимального сжатия в цилиндре и даже до появления электрической искры. Из-за этого слышится стук в двигателе и его мощность резко падает.
В камере сгорания происходит детонация, при которой бензин сгорает не полностью, образуется не углекислый газ, а монооксид углерода СО, угарный газ. В выхлопных газах увеличивается содержание оксидов азота и сажи. Автомобиль выбрасывает клубы дыма. Мотор дрожит и даже продолжает работать после выключения зажигания.
Допустимая степень сжатия до появления детонации характеризуется октановым числом топлива. Чем выше октановое число, тем на большую степень сжатия может быть рассчитан мотор и тем большую мощность он будет развивать.
Октановое число – условный показатель антидетонационных свойств моторного топлива (бензин, керосин). Моторное топливо сравнивается со смесью изооктана, октановое число которого условно принято за 100, и нормального гептана с октановым числом, равным 0. Процент изооктана в смеси, эквивалентной по детонационной стойкости испытываемому топливу, называется октановым числом топлива. Если октановое число равно 90, то это означает, что бензин детонирует, как и смесь, состоящая из 90% изооктана и 10% нормального гептана.
По этой шкале оценки качества бензина можно получить и смесь с октановым числом, большим 100. Например, смесь бензина (с октановым числом 100) с 10% изооктана будет иметь октановое число, равное 110.
Октановое число бензина повышается с возрастанием содержания в бензине углеводородов с молекулами разветвленного (изосоединения) и циклического строения. Например, октановое число нормального гексана равно 40, его изомеров: 1,1,1-триметилпропана – 80 и 2,3-диметилбутана – 120; циклогексана – 80 (октановое число бензола, который мы будем изучать в следующем году, равно 100).
Октановое число бензина после перегонки нефти не превышает 70. Для повышения качества низкосортных бензинов в них вводят различные добавки – антидетонаторы (до 0,3%). Наиболее распространенной добавкой является тетраэтилсвинец Рb(C>2>H>5>)>4>, добавление которого повышает октановое число бензина. При высокой температуре вспышки бензиновоздушной смеси тетраэтилсвинец распадается и образуется металлический свинец. Чтобы свинец не конденсировался на внутренних деталях мотора, в бензин добавляют раствор тетраэтилсвинца в бромистом этиле C>2>H>5>Вr. Образуется летучий бромид свинца, выбрасываемый в атмосферу.
Бензин с тетраэтилсвинцом называют этилированным, он крайне опасен для здоровья. При его попадании на кожу человека тетраэтилсвинец прекрасно впитывается, проникает внутрь организма и оседает в почках и мозговых тканях. Через несколько лет (даже десятков лет) у человека проявляются симптомы отравления – трясутся руки, затрудняется ходьба, ухудшается зрение и наступает слабоумие.
От тетраэтилсвинца страдают не только водители, но и все, кто дышит выхлопными газами, содержащими свинец.
Бромид свинца, попадающий в атмосферу, неустойчив и под действием света и кислорода воздуха осаждается в виде нелетучих соединений (оксиды свинца) вблизи автомобильных дорог. Овощи и фрукты, выращенные даже в 100 м от дороги, оказываются с повышенным содержанием свинца.
В цивилизованных странах введение в бензин каких-либо добавок, содержащих тяжелые элементы металлического характера, запрещено. В нашей стране пока такое запрещение распространяется только на крупные города.
Для того чтобы не вводить в бензин тетраэтилсвинец, необходимо так проводить крекинг нефти, чтобы получались смеси с возможно большим содержанием углеводородов типа изооктана. Для этого необходимо создание еще более специфически действующих катализаторов. Пока эта задача далека от желаемого решения.
Нефть может быть получена искусственно. Один из способов состоит в том, что мелкораздробленный каменный уголь нагревают с водородом (500 °С, 200 атм), при этом происходит реакция между углеродом и водородом (гидрирование) и образуются тяжелые углеводороды. Далее такая искусственная нефть подвергается той же обработке, что и природная.
Топливо, не уступающее по качеству бензину из нефти, в настоящее время получают следующим образом. При пропускании водяного пара через раскаленный углерод – кокс – образуется смесь двух газов, называемая водяным газом:
С + Н>2>О = СО + Н>2>.
Далее водяной газ пропускают через слой катализатора (железо, кобальт, никель, температура 200–300 °С) и получают смесь углеводородов, к сожалению, преимущественно нормального строения. Все многообразие реакций этого процесса можно выразить двумя схемами:
СО + Н>2> смесь углеводородов + Н>2>О,
СО + Н>2> смесь углеводородов + CO>2>.
В природе встречаются вещества, близкие по составу нефти. Например, горный воск, или озокерит, состоящий из твердых углеводородов. Это вещество используется для изготовления различных мастик, изоляционных материалов и т. п.
Другое вещество со знакомым вам названием – асфальт – используется в тех же целях, что и озокерит, но основная его масса в смеси с щебенкой и песком применяется в строительстве дорог. В настоящее время в качестве асфальта используют самые тяжелые остатки переработки нефти, из которых ничего более полезного извлечь не удается. Врачи и экологи неоднократно обсуждали вопрос о влиянии испарений асфальта и его пыли, образующейся при движении автомашин, на здоровье человека. Попадая с воздухом в легкие человека, пары и асфальтовая пыль могут вызвать раковое заболевание легких.
Глава 3. МЕТОДИЧЕСКИЕ РАЗРАБОТКИ ПО ТЕМЕ «ПРИРОДНЫЕ ИСТОЧНИКИ УГЛЕВОДОРОДОВ»
Природные источники углеводородов Интегрированный урок по географии и химии
Цели. Обобщить и систематизировать знания, активизировать познавательную деятельность учащихся, показать межпредметную связь химии и географии. Оборудование. Карта «Полезные ископаемые», коллекция горных пород и минералов, плакат «Угольное дерево», раздаточный материал (карточки по определению стран, добывающих нефть).
ПЛАН УРОКА
Организационный момент (постановка цели урока).
Каменный уголь (учитель географии).
Нефть: происхождение, пути переработки (учитель химии).
Основные месторождения каменного угля и нефти (учитель географии).
Вопросы экологии (учитель химии).
Интересные сведения о природных источниках углеводородов (учителя химии и географии).
Викторина. Заключение.
По ходу урока проводится фронтальная работа с классом.
ХОД УРОКА
Организационный момент
Учитель химии. В начале урока я прочитаю вам четверостишие М.В.Ломоносова, которое стало эпиграфом урока:
«В земное недро ты, химия, Проникни взора остротой, И, что содержит в нем Россия, Драги сокровища открой».
Много богатств находится в недрах России. Двум из них посвящен урок. Это нефть и каменный уголь, с которыми вы познакомились на уроках природоведения, продолжили изучение на уроках химии и географии. Основная цель урока – обобщить ранее изученный материал, акцентировать ваше внимание на наиболее интересных фактах.
Каменный уголь
Учитель географии (показывает карточки и задает вопросы).
1. Какой из природных источников углеводородов получил название «солнечный камень»?
(Каменный уголь. Различают бурый и каменный угли, антрацит.)
2. Какие полезные ископаемые скрываются за следующими словами:
а) коричневый уголь (торф);
б) зеленый уголь (сланцы);
в) черное золото (нефть)?
Ученые-геологи называют полезные ископаемые органического происхождения каустобиолитами.
Особое место среди них в жизни человека занимают уголь и нефть. Каково происхождение каменного угля? Чистый углерод в природе встречается редко, главным образом в виде минералов – алмаза и графита, а также в пластах каменного угля. Огромные запасы каменного угля в земной коре созданы жизнедеятельностью растений, которые в процессе фотосинтеза накапливают углерод. Если растение после гибели разлагается без доступа воздуха (под водой, под землей), то часть углерода превращается в газообразные соединения. Оставшийся углерод накапливается в свободном твердом состоянии и образует пласты ископаемого угля, покрытые толщами глины и песка. В зависимости от природных условий образуются различные виды угля (демонстрация и пояснения).
Каменный уголь – плотный минерал черного цвета, то матовый, то блестящий. Содержание углерода – 82%. Температура возгорания более 300 °С. Бурый уголь – плотное, твердое вещество бурого цвета, в нем можно различить волокна древесины, из которой он произошел. Содержание углерода – 70%. Температура возгорания до 70 °С.
Антрацит – очень плотный минерал черного цвета, блестящий. Содержание углерода – 95%. Температура возгорания – 500 °С.
Торф
не
имеет плотной структуры, содержание
углерода – 58%. Его происхождение доказал
еще Ломоносов: «Торф, когда сгорит,
оставляет пепел и дает из него поташ,
как и другие растения. Он, конечно, не
из минерального царства. Химические
опыты показывают перегонкой из чистого
торфа те же произведения, как происходят
из растений».
Интересно
описан процесс образования каменного
угля в недрах земли в стихотворении
Веры Инбер:
-
«В лугах и громах над остывшей
землей
Потопом свергались дожди.
И первые корни, петля за петлей,
Сосали набухшие груди бугров
И влагой питали хвощи.
И день, не разбитый еще на часы,
Был медлен, как ящера выдох и вдох,
То потный от палеозойской росы
Шуршал и шипел, продираясьсквозь мох,
Коленчато-перистый куст.
Был воздух моложе на тысячи лет,
И ночью от материков до небес
Такая была тишина,
Что как бы гуделослепительный свет,
Который на каменноугольный лес
Лила медовая луна.
Покамест ссыхалась земная кора
Горбатыми складками гор и долин
И перемещались моря,
Леса уходили в земные нутра,
И смолы, под страшным давленьемглубин,
Сжимались в куски янтаря.
Леса, уходя, залегли глубоко,
И, перерождаясь в подземномтепле,
Они в непроглядной тиши
Твердели под медленным прессомвеков,
И каменный уголь рождался в земле,
Для будущих наших машин».
После прочтения стихотворения задаются вопросы.
Учитель географии. 1. Назовите эру, в которой произошло наиболее значительное образование залежей каменного угля. (Карбон, палеозой.)
2. Каков климат этой эры? (Теплый, влажный.)
3. Назовите растения, которые послужили основой для образования угля. (Хвощи, плаунообразные.)
4. Назовите период мезозойской эры, когда происходило образование и накопление торфа, горючих сланцев, угля. (Меловой.)
Вывод. В геологической истории Земли были периоды интенсивного образования и накопления полезных ископаемых.
Нефть: происхождение, пути переработки
Учитель химии.
|
«Черная нефть
струится, |
Нефть – это один из самых главных природных источников углеводородов. С ней человек познакомился давно. Сведения о нефти дошли до нас с Ближнего Востока. Археологические раскопки свидетельствуют о том, что в долине реки Евфрат нефть добывали и перерабатывали восемь тысячелетий назад. Битумом покрывали дно бассейнов, применяли его для предохранения от гниения деревянных балок. Асфальтом бальзамировали мумии. Нефть применялась в медицине для заживления ран, язв и лечения глазных болезней. С прорывом нефтяных фонтанов связывают гибель Содома и Гоморры. Существует легенда о том, что во время установления палатки Александра Македонского на берегу Аму-Дарьи был обнаружен источник нефти. Это было великое предзнаменование, которое положило конец колебаниям полководца, и армия направилась на покорение Индии. В истории известен греческий огонь – это смесь нефти и селитры. Она использовалась для огнеметов.
В России нефть стали добывать и использовать в ХVIII в. Первый завод по ее переработке был построен в 1745 г. на реке Ухте. Главным продуктом являлся керосин.
Открытым остается вопрос о происхождении нефти. Существуют две гипотезы.
Первая гипотеза – органическая (происхождение нефти из растительных и животных остатков). Процесс их превращения в нефть протекает на глубине 2,5–6 км при температуре 160 °С без доступа воздуха под высоким давлением.
Вторая гипотеза – неорганическая. Приверженцем этой гипотезы был Д.И.Менделеев. Он считал, что в недрах земли под действием температуры из углерода и водорода образуются нефтяные углеводороды, которые накапливаются в подземных ловушках.
Нефть – это смесь различных углеводородов. Состав нефти зависит от месторождения: бакинская нефть богата циклопарафинами, ферганская – предельными углеводородами, пермская – ароматическими углеводородами. Нефть – ценное химическое сырье.
Вопросы и задания учащимся
1. Какие известны пути переработки нефти?
2. На чем основана простая перегонка? Какие продукты можно получить при перегонке? Где они применяются? В чем недостаток процесса простой перегонки? Что такое крекинг?
3. Какие бывают виды крекинга? Каковы преимущества и недостатки данного способа переработки нефти?
4. Как практически отличить крекинг-бензин от бензина простой перегонки?
Задача. Определить объем бутана, образующегося в процессе каталитического крекинга октана массой 57 г, если выход бутана составляет 70% от теоретически возможного. Учитель географии. Каменные угли и нефть встречаются не повсеместно, а сосредоточены в отдельных районах земного шара, где имелись благоприятные условия для их образования. Крупнейшие каменноугольные бассейны относятся к осадочному чехлу платформ и расположены в северном полушарии, на материках Америки и Евразии. Задания учащимся
Назовите страны, где расположены перечисленные ниже бассейны:
-
Рурский – ………..........…... (Германия),
Донбасс – ……......... (Украина, Россия),
Саарский – …..….....…...…. (Германия),
Силезский – ….......……...….. (Польша),
Ленский – …..…….……...……. (Россия),
Аппалачский – ….......…....…..… (США),
Кузбасс – …..………......…….. (Россия),
Канско-Ачинский ...…............. (Россия).
2. Назовите и покажите на карте страны, где ведется наибольшая добыча угля. (США, Китай, Россия.)
3. Назовите и покажите на карте моря и заливы, со дна которых добывают нефть.
Обратите внимание, что четыре из восьми крупнейших угольных бассейнов расположены на территории России. Нефтяные месторождения связаны с обширными погруженными областями земной коры, предгорными краевыми прогибами. Особо выделяется район Персидского залива. По числу месторождений-гигантов (45) лидируют страны этого региона (показывает на карте): Саудовская Аравия, Ирак, Иран, Кувейт, Бахрейн, Объединенные Арабские Эмираты.
Вопросы экологии
Учитель химии. Добыча каменного угля и нефти, развитие промышленности по их переработке, транспортировка – все это ведет к ухудшению экологической обстановки планеты. Вот факты:
· ежедневно в мире сливается в океан 18 тыс. т нефти;
· сжигается до 90 тыс. т нефти;
· 56 млн т углекислого газа выбрасывается в атмосферу.
Более 20 лет назад Тур Хейердал, известный ученый, писал: «Посреди океана, открытого для Европы Колумбом, теперь нельзя руку сунуть в воду, чтобы не вымазаться в грязи». Конечно, он имел в виду нефть. Если и дальше ничего не изменится к лучшему, мировой океан покроется нефтяной пленкой и все живое в нем погибнет.
-
«Океан седой гремит набатью,
Он таит обиду в глубине,
Черные раскачивая пятна
На крутой разгневанной волне.
Стали люди сильными, как боги,
И судьба Земли у них в руках.
Но темнеют страшные ожоги
У земного шара на боках.
Мы давно освоили планету,
Широко шагает новый век.
На Земле уж белых пятен нету,
Черные сотрешь ли, Человек?»
Очаги экологического нездоровья на нашей планете – места наиболее интенсивной добычи нефти. Средиземное море – это уже не большое синее море, а резервуар черной жижи. Через несколько десятков лет оно может превратиться в большой мертвый водоем.
Северное море... Принц Чарльз назвал его большой клоакой. Балтика, Ладога, реки, озера... «Мы наполнили реки дерьмом, мусором, нефтью, красками, ядами», – замечает американский эколог Джон Берд. И все-таки основные загрязнители вод – нефть и нефтепродукты. Очистить огромные водные пространства от этих веществ трудно.
Задание
учащимся.
Предложите способы очистки воды от
нефти.
Ученики
отвечают и проводят эксперимент
по очистке воды с использованием пробки,
пенопласта.
Интересные сведения о природных источниках углеводородов
1. Издержки при добычи нефти на 1 т составляют:
Саудовская Аравия – 4–7 долларов, США – 60–80 долларов, район Северного моря – 75–100 долларов.
2. Доход на душу населения в Объединенных Арабских Эмиратах и Саудовской Аравии составляет 27 000 долларов.
3. Условия работы на
месторождении Прадхо-Бей в США впору
назвать экстремальными: температура
воздуха здесь опускалась до –74 °С.
4.
Залежи и добыча нефти оказывают влияние
на топонимику.
Задание
учащимся. Как
переводится название города Майкоп?
(Тюрские слова «май» – масло и «копа» – болото.)
Расшифруйте названия городов:
Карамай (Китай) («кара» – черное, «май» – масло), Небит Даг
(Туркмения) («небит» – нефть, «даг» – гора).
5. Нефти в Кувейте и Объединенных Арабских Эмиратах хватит на 100 лет.
6. Нефтяной кризис повлиял на быт: температура в государственных учреждениях Германии не должна превышать 18 °С; на лестницах домов свет зажигается на минуты, которые необходимы человеку для того, чтобы подняться на свой этаж.
7. На острове Тринидад в Карибском море есть асфальтовое озеро глубиной 1 км. Оно содержит 15 млн т асфальта. Происхождение его неизвестно.
8. Огнетушитель придумал О.Лоран случайно, когда тушил горящую нефть пивом. Викторина
На партах учащихся имеются карточки.
1. Необходимо по характеристике страны – лидера по добыче нефти определить ее название:
а) подавляющая часть страны исповедует ислам;
б) подавляющая часть населения арабы;
в) в стране находится Мекка – родина основоположника ислама Мухаммеда (Магомета);
г) страна, где, по преданию, в г. Медине находится гробница основателя ислама.
2. По названию столицы определите государство:
-
Каракас – ………...……..... (Венесуэла),
Джакарта – ……...……..... (Индонезия),
Тегеран – ………...……...........… (Иран),
Багдад – …………...……….....….. (Ирак),
Эль-Кувейт – …...……….....…. (Кувейт),
Эр-Рияд – …........ (Саудовская Аравия).
3. Как переводится слово «петролеум»? (Каменное масло.)
4. Вы уже знаете о древних
каменноугольных деревьях, которые
произрастали в первобытном лесу. А мы
с вами вырастим свое небывалое угольное
дерево. Дерево это, конечно, воображаемое.
Но листья на нем самые настоящие (рис.).
Чтобы одеть дерево в листву, необходимо
вспомнить, какие вещества можно получить
из каменного угля.
Дети
дают ответ. После каждого правильного
ответа на дереве рисуют листочек.
Учитель химии (обобщает). Растут на угольном дереве пластмассовые игрушки. Это потому, что многие пластмассы делают из переработанного угля.
Одна из ветвей угольного дерева проросла прямо в аптеку. На ней висят всякие лекарственные вещества, добываемые из угля.
Ах какой душистый запах у этой ветки угольного дерева! Это потому, что из угля добывают ароматические вещества. А на этой ветке опасный плод – взрывчатка.
Автомобильные шины и тонкая прозрачная одежда из капрона, холодильники и рыболовные сети, краски, лаки, пластмассы – все это растет на угольном дереве.
3.1 Задачи по теме: «Природные источники углеводородов»
1. При сжигании 1,6 г органического вещества было получено 1,12 л диоксида углерода (н.у.) и 1,8 г паров воды. Плотность паров исследуемого вещества по воздуху равна 1,104. Определите молекулярную формулу вещества.
2. При действии соляной кислоты на 2 г смеси магния и оксида магния выделился газ, при сгорании которого образовалось 0,9 г воды. Определите массовую долю магния в смеси.
3. Какая соль и сколько ее по массе получится при пропускании газа – продукта сжигания 16 г серы – через 500 мл 1М раствора гидроксида натрия?
4. Какой объем 0,25М раствора гидроксида натрия потребуется для превращения оксида углерода(IV), выделившегося при полном сжигании 6,4 г 2,2,3-триметилгексана, в кислую соль?
5. Сколько граммов нитробензола образуется из 39 г бензола и 39 г азотной кислоты?
6. При хлорировании 78 г бензола действием 1 моль хлора получено 0,5 моль хлорбензола. Каков выход в процентах от теоретически возможного?
7. Для
реакции сульфирования смешали 150 мл
96%-й серной кислоты (
= 1,84 г/мл) и 150 мл бензола (
= 0,8 г/мл). При нагревании смеси получили
продукт (назовите его) с выходом 80% от
теоретически возможного. Определите
массу продукта реакции.
8. Сколько известняка необходимо обжечь, чтобы карбидным способом получить ацетилен, которого хватило бы для получения 500 г 25%-го раствора ацетальдегида?
9. К 500 г 12%-го раствора сахара добавили еще 50 г сахара. Какова массовая доля сахара (в %) в полученном растворе?
10.
При дегидрировании этана объемом 89,6 л
(н.у.) с выходом 80% получили этилен. Какой
объем растворителя 1,2 дихлорэтана можно
получить из этого этилена? (Плотность
1,2-дихлорэтана –
1,24 г/мл.)
11.
Сколько миллилитров 20%-го раствора
азотной кислоты (
= 1,12 г/мл) требуется для приготовления
200 мл ее 0,1М раствора?
12. Для реакции с 8 г смеси меди и оксида меди(II) потребовалось 200 мл 0,5М раствора соляной кислоты. Вычислите массовую долю меди в смеси (в %).
13. Какой объем аммиака (н.у.) необходим для приготовления 3 л раствора с массовой долей аммиака 10%, если плотность – 0,95 г/мл?
14. Через 500 мл 1М раствора едкого натра пропущено 11,2 л диоксида серы (н.у.). Какая получилась соль и сколько ее по массе образовалось?
15.
Газ, полученный при растворении 9,6 г
меди в концентрированной серной кислоте,
пропустили через 200 мл 2,8%-го раствора
гидроксида калия (
= 1 г/мл). Какая соль образовалась в
растворе? Какова ее масса?
16. При пропускании ацетилена через аммиачный раствор оксида серебра образовалось взрывчатое вещество, не содержащее водорода. Какова структурная формула соединения? Сколько литров ацетилена потребуется для получения 24 г продукта реакции, если выход составляет 89% от теоретического?
17. Из ацетилена объемом 3,36 л (н.у.) получили бензол объемом 2,5 мл. Определите выход продукта, если плотность бензола равна 0,88 г/мл?
18. При действии соляной кислоты на 6,5 г смеси цинка с оксидом цинка выделился газ, при сгорании которого образовалось 0,9 г воды. Найдите массовые доли (в %) металла и его оксида в исходной смеси.
19. Диоксид углерода, полученный при прокаливании 200 г известняка, содержащего 8% примесей, пропустили через раствор гидроксида бария. Сколько граммов осадка образовалось?
20.
Рассчитайте, сколько миллилитров 19%-го
раствора гидроксида натрия (
= 1,1 г/мл) потребуется для нейтрализации
газа, выделившегося при получении
бромбензола из 31,2 г бензола.
21. Остаток, полученный после термического разложения хлората калия КClО>3> в присутствии МnО>2>, растворили в воде. К этому раствору добавили избыток раствора нитрата серебра и получили 57,4 г осадка. Какой объем кислорода выделился при разложении бертолетовой соли?
22.
Газ, выделившийся при действии 16,6 мл
раствора хлороводорода (
= 1,1 г/мл) с массовой долей кислоты 20% на
10 г сульфида железа(II), пропустили через
0,5 л раствора гидроксида натрия с массовой
долей
(NaOH)
= 0,4% (
= 1 г/мл). Какая соль и в каком количестве
образовалась?
23. При нагревании предельного одноатомного спирта массой 12 г с концентрированной серной кислотой образовался алкен массой 6,3 г. Выход продукта оставил 75%. Определите формулу спирта.
24. При обработке 75 г смеси стружек меди и алюминия концентрированной азотной кислотой выделился газ, при взаимодействии которого с водой было поглощено 4,48 л кислорода (н.у.). Определите массовые доли (в %) металлов в исходной смеси.
25. Предельный одноатомный спирт массой 30 г взаимодействует с избытком металлического натрия, образуя водород, объем которого при н. у. составляет 5,6 л. Определите формулу спирта.
26.
Сожгли 2,24 л метана. Образовавшийся
диоксид углерода пропустили через 19,1
мл 32%-го раствора гидроксида натрия (
=
1,35 г/мл). Какая соль образовалась и какова
ее массовая доля в полученном растворе?
27. При действии избытка щелочи на 3 г сплава алюминия с магнием выделилось 3,36 л водорода (н.у.). Найдите массовую долю магния в сплаве.
28. 12,2 г железа сплавили с 64,4 г серы. К полученному продукту реакции добавили избыток соляной кислоты. Выделившийся газ пропустили через 299 г 15%-го раствора хлорида меди(II). Определите массу образовавшегося осадка.
29.
Сожгли 5,6 л этана. Весь полученный газ
был поглощен 315 мл 6%-го раствора едкого
натра (
= 1,06 г/мл). Какая соль и сколько ее
образовалось?
30. Алкен нормального строения содержит двойную связь при первом атоме углерода, а 0,7 г этого алкена присоединяют 1,6 г брома. Определите формулу алкена, напишите формулы его возможных изомеров и назовите их.
3.2
Практическая работа. Ознакомление с
образцами
продуктов нефтепереработки
и коксования каменного угля
Оборудование. Коллекции «Продукты нефтепереработки», «Продукты коксохимической переработки каменного угля»; учебные схемы «Перегонка нефти. Трубчатая печь и ректификационная колонна», «Фрагмент установки каталитического крекинга нефтепродуктов», «Коксохимическое производство», «Основные научные принципы современного химического производства», «Выход продукта и отходы производства. Экологические проблемы».
Нефть – природная смесь углеводородов, обычно содержащая три вида углеводородов (в зависимости от месторождения) – парафины, цикланы и арены (ароматические).
Крекинг – процесс расщепления углеводородов нефти с образованием более легких углеводородов (т. е. с меньшей температурой кипения).

Схема трубчатой печи (1) и ректификационной колонны (2)

Схема получения в лабораторных условиях жидких и газообразных продуктов перегонки нефти (установка И.Т.Сыроежкина)
Термический крекинг протекает при 470–550 °С. Процесс медленный. Образуются углеводороды с неразветвленной цепью, в том числе непредельные углеводороды, легко окисляющиеся и полимеризующиеся. Продукт неустойчив при хранении.
Каталитический крекинг
протекает при 450–500 °С в присутствии
катализаторов. Скорость процесса больше,
чем при термическом крекинге. Происходит
изомеризация (разветвление). Продукт
обладает большей детонационной
стойкостью. Непредельных углеводородов
в смеси меньше, следовательно, образующийся
бензин более устойчив при хранении.
Пиролиз
– это высокотемпературный (700 °С и
больше) крекинг без доступа воздуха
(продукты – этен, этин, бензол, толуол
и др.).
При радикальном разрыве
-связей
(связи С–С примерно в середине углеродной
цепи и связи С–Н в 2-положении от места
разрыва связи С–С) из одной молекулы
алкана образуется две сравнительно
короткие молекулы новых алкана и алкена.
Например, из н-октана
получается н-бутан
и бутен-1:

Дальнейший пиролиз можно описать такими реакциями:

Схема использования продуктов нефтепереработки
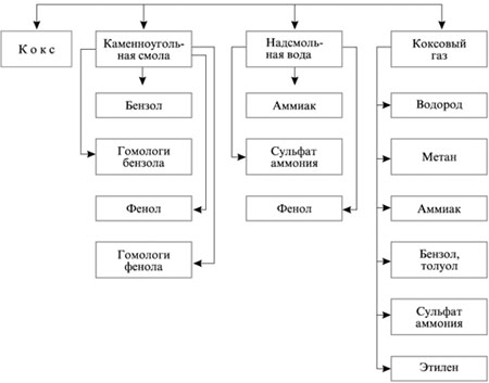
Каменный уголь – твердое горючее ископаемое растительного происхождения. Составные части каменного угля: горючая или органическая часть (основная), влага и минеральные включения, образующие при сжигании золу. Горючая масса содержит элементы С, Н, N, O и S.
В настоящее время ученые разрабатывают экономически выгодные методы получения синтетического жидкого топлива гидрированием угля (с использованием эффективных катализаторов). Другим перспективным способом получения жидкого топлива является его синтез из оксида углерода(II) и водорода.
Продукты пиролиза каменного угля

Схема прокаливания каменного угля без доступа воздуха
ЛИТЕРАТУРА
1. Бердоносов С.С., Менделеева Е.А. Химия. Учебник для 9 класса общеобразовательных учреждений. М.: Просвещение, 2003, 224 с.;
2. Бердоносов С.С., Менделеева Е.А., Коробкова М.Н. Химия. Методические рекомендации: 8–9 классы. Пособие для учителей. М.: Просвещение, 2004, 191 с.;
3. Химическая энциклопедия. М.: Большая Советская энциклопедия, 1988–1990; Энциклопедия для детей. Т. 17. Химия. М.: Аванта+, 2000, 640 с.;
4.
Цыркин Е.Б., Олегов С.Н. О нефти и газе
без формул.
Л.: Химия, 1989, 160 с.; Хаин В.Е.
Нефть: условия залегания в природе и
происхождение. Соросовский образовательный
журнал, 2001, т. 7, № 7;
5. Куров Б. В XXI век на экологически чистом автомобиле. Наука и жизнь, 1999, № 8;
6. Бусаров В. Успех поиска путей (концепция перехода к УР в области энергетической политики). Зеленый мир, 1999, № 16–17;
7. Медоуз Д.Ч., Медоуз Д.Л. За пределами роста. М.: Прогресс, 1994, 304 с.

