Автоматизована система вимірювання удою молока
Анотація
В курсовому проекті розроблено автоматизовану систему вимірювання удоїв і управління доїльними апаратами, яка складається з наступних пристроїв: шістнадцяти блоків доїння та лічильника загального удою. Блок доїння призначений для управління процесом доїння та вимірювання удою. Лічильник загального удою підсумовує весь удій та виводить цю інформацію на індикацію. Розробка цих пристроїв проведена з використанням сучасної елементної бази.
В процесі виконання курсового проекту розроблено електричну структурну, електричну принципову схеми автоматизованої системи вимірювання удоїв і управління доїльними апаратами, схему програми, під управлінням якої працює мікроконтролер блоку доїння, програму, зовнішній блоку доїння. Проведено необхідні електричні розрахунки та розрахунок похибки вимірювання.
Вступ
У нерозривній єдності з усіма галузями розвивається й агропромислове виробництво. Його метою є на основі піднесення продуктивних сил і прискорення науково-технічного прогресу перетворити агропромисловий комплекс у сучасну високоінтенсивну і високопродуктивну галузь народного господарства.
Серед найважливіших заходів, спрямованих на інтенсифікацію тваринництва, можна виділити такі: створення принципово нових високопродуктивних машин та устаткування; перехід до комплексної механізації та автоматизації виконання всіх робіт і т.п.
Разом з тим тваринництво ставить до науково-технічного прогресу свої специфічні вимоги: адже в цій галузі устаткування, як правило, безпосередньо взаємодіє з живими організмами. Тому новостворювані машини, системи автоматизації повинні забезпечувати на фермах і комплексах умови, які позитивно впливають на стан здоров’я і зростання продуктивності худоби.
Ефективність виробництва сьогодні визначають сучасні автоматизовані технології з використанням мікропроцесорної техніки. Це цілком відноситься і до тваринництва.
На молочних фермах нашої країни доїння виконується переносними доїльними апаратами в основному в стаціонарний молокопровід. Така технологія виробництва молока не підлягала впливу досягнень науково-технічного прогресу і практично не змінилась на протязі багатьох десятиліть. По суті залишився механізованим лише сам процес добування молока з вим’я, всі інші операції виконуються вручну з великими витратами праці. Доїльні апарати, що при цьому використовуються, позбавлені будь-яких елементів автоматичного регулювання і часто негативно впливають на лактаційно-фізіологічні механізми доїння.
Однин з напрямків в розвитку доїльної техніки пов’язаний з управлінням процесом машинного доїння корів по величині потоку молока, зміні вакуумметричного тиску, частоти пульсацій.
Створення давачів потоку та підрахунку кількості молока має велике господарське значення в боротьбі з маститами, дозволяє ефективно вести роботу на фермах великої рогатої худоби [1].
Створення сучасної контрольно-вимірювальної апаратури для реєстрації надою стало специфічно складним технічним завданням. Використання з цією метою традиційних принципів вимірювання маси рідини, запозичених з інших галузей, виявилося зовсім не ефективним, оскільки процес молоковіддачі є унікальним, а точність показань лічильників залежить від фізико-хімічних властивостей молока, мінливості молоковіддачі, способу роботи, кількості апаратів, що працюють одночасно, та ряду інших чинників. А проте використання даних засобів автоматизації і контролю продуктивності корів, елементною базою яких служать мікропроцесори, є обов’язковою умовою реалізації будь-якої автоматизованої системи управління технологічними процесами у молочному господарстві. Вони дають змогу максимально зменшити затрати ручної праці, підвищити точність, і достовірність реєстрації надоїв, проводити комплексний моніторинг перебігу лактації у корів [2].
З кінця 80-х років у традиційно “молочних" закордонних країнах (переважно на північному заході Евросоюзу) у зв’язку з розвитком АСУТП виробництва молока розроблено високоефективні багатофункціональні лічильники молока, які нині широко використовуються в доїльних залах ферм.
1. Огляд існуючих аналогів
Машинне доїння - основа комплексної механізації молочних ферм і комплексів, оскільки доїння корів - найтрудомісткіший процес.
Машинне доїння підвищує продуктивність праці, полегшує роботу людей і дає змогу одержувати продукцію високої якості. Таке доїння здійснюють за допомогою спеціальних доїльних апаратів, які є частиною доїльної установки.
Доїльні апарати в процесі роботи перебувають у безпосередньому контакті з організмом тварини і, відповідно впливаючи на нього, забезпечують виведення молока з вим'я, збирання й подавання його в доїльну посудину.
У тісному контакті з вим'ям тварини перебуває виконавчий орган доїльного апарата - комплект доїльних стаканів, які надівають на дійки. Він повинен якнайбільше відповідати фізіологічним процесам, що відбуваються в організмі тварини під час машинного доїння.
Принцип роботи доїльних апаратів грунтується на законах аеро- і гідродинаміки. Під дією різниці між тиском у вим'ї і в доїльних стаканах відкривається сфінктер (кільцевий м'яз) і молоко витікає з дійки. Щоб передбачити реакцію тварини на дію доїльного апарата, треба враховувати фізіологічні основи утворення і віддавання молока. Молоко в період лактації у молочній залозі утворюється неперервно, а забирається з неї періодично в процесі доїння.
В результаті багаторазового доїння в сталих умовах на фермі і збігу в часі акту доїння з певними факторами навколишнього середовища (час, місце, послідовність операцій на вим'ї, запуск у роботу вакуумнасоса та ін.) у корів формуються умовні рефлекси молоковіддачі і виробляється стійкий стереотип поведінки під час машинного доїння [3].
Одним із недоліків існуючої технології доїння худоби є конструктивна недосконалість застосовуваної доїльної техніки, позбавленої будь-яких елементів автоматизації управління процесом одержання молока.
Ще у 80-90 роках минулого століття у колишньому СРСР активно проводилися науково-дослідні й дослідницько-конструкторські роботи зі створення нових і вдосконалення застосовуваних апаратів, алгоритм функціонування яких адаптовано до змін механізму молоковиділення видоюваних тварин.
Було розроблено апарат АДА-3 з автоматичним регулюванням параметрів і режимів роботи (Сибірський НДІ механізації та електрифікації сільського господарства), пристрої контролю машинного доїння і стимулювання молоковіддачі корів УКСМ-1 (НВО ”Цілинсільгоспмеханізація”), блок автоматичного регулювання процесу доїння БАРПД "Ньоман" (Гродненський держуніверситет), апарат "Сож" (ВАТ "Гомельзгрокомплект") та інші.
На Державному науково-виробничому підприємстві "ПКТБ" НПК "Київський інститут автоматики" розроблено й впроваджено на деяких фермах пристрій-приставку "Пульсар-1", що дає змогу автоматизувати процес доїння в стійловий молокопровід [4].
Світовий ринок молоковиробної техніки має у своєму розпорядженні велике розмаїття високотехнічних доїльних машин (апаратів), що максимально відповідають фізіологічним механізмам молокоутворення і молоковіддачі тварин і дають змогу раціонально організувати процес доїння корів, але вимагають значних матеріальних затрат, яких вітчизняні підприємства не можуть собі дозволити. Закордонна техніка передбачає введення всієї інформації про доїння (удій, інтенсивність молоковіддачі, час доїння та ін) до ЕОМ, що значно підвищує ціну АСУ доїнням. Хоча закордонна техніка має високі технічні показники, на нашому ринку вона не може мати попиту через високу ціну. Тому доцільно створити вітчизняний пристрій, який би автоматизував процес доїння, але мав би набагато меншу ціну.
Універсальність пристрою для індивідуального обліку молока полягає в сполученні двох функцій: обліку молока і контролю інтенсивності потоку для керування роботою доїльного апарата. В даний час такі пристрої серійно не випускаються, що стримує виробництво вітчизняного конкурентоздатного доїльного устаткування. Разом з тим простої їхнє відтворення навряд чи доцільно через цілий ряд недоліків, властивих як лічильнику УЗМ-1А, так і лічильнику датчику ковшового типу УДБ-14.000.
При створенні нових функціональних блоків структурних схем доїльних установок перевагу варто віддавати їхній багатофункціональності, універсальності, надійності, простоті конструкції та іншим якостям. Іншими словами, там де можна обійтися одним пристроєм, треба його використовувати, наділивши додатковими функціями. Ця проблема в однаковій мірі відноситься до всіх типів пристроїв для виміру кількості молока.
Доцільно створити один тип лічильника який можна буде використовувати на всіх доїльних установках з молокопроводом і установках станочного типу, передбачивши в його конструкції наявність формувача порцій і контактної групи для перетворення закінчення формування порції в електричний вихідний сигнал з наступною подачею його в блок керування [5].
ВНИПТИМЭСХ (м. Зерноград, Ростовської обл.) і виробниче об'єднання "Азовський оптико-механічний завод" (м. Азов Ростовської обл.) розробили й організували виробництво нового маніпулятора доїльного універсального МДУ-1. Це маніпулятор для автоматичного доїння корів зі збором молока в доїльне відро. Він може застосовуватися на універсальній доїльній станції типів УДС-ЗБ, УДЛ-Ф-12 і їхніх модифікаціях у літніх таборах і на пасовищах. Маніпулятор легко монтується на доїльній станції, гранично простий у використанні і технічному обслуговуванні, у тому числі промиванні. За допомогою маніпулятора і без участі оператора виконуються наступні операції доїння: машинне доїння, контроль за процесом доїння, машинне додоювання при зниженні молоковіддачі, відключення доїльного апарата при припиненні молоковіддачі і зняття апарата з вимені корови, вивід апарата з-під вимені для вільного виходу тварини з станка доїльної станції. Маніпулятор дозволяє здійснювати машинне доїння практично всіх корів, у тому числі і малопридатних до такого доїння.
Своєчасне автоматичне машинне додоювання за допомогою маніпулятора дозволяє збільшити повноту видоювання, не травмує соски вимені тварини, дозволяє скоротити захворюваність корів маститом до 5...6%. Застосування маніпуляторів МДУ-1 на доїльних установках шляхом заміни застарілих доїльних апаратів забезпечить підвищення продуктивності праці в 1,5...2 рази, продуктивного терміну служби корів у 1,5...1,8 рази при мінімумі капіталовкладень.
Відмінною рисою маніпулятора МДУ-1 є те, що пристрій додоювання і виводу доїльного апарата з-під вимені корови виконано у виді гофрованого елемента, один кінець якого через нитку пристрою додоювання закріплений на колекторі доїльного апарата. За допомогою вертикального регульованого підвісу цей апарат укріплений на обертовій штанзі і при автоматичному знятті з вимені по закінченні доїння утримується від падіння на підлогу. Доїльне відро маніпулятора має спеціальну кришку, що за допомогою гофрованого трубопроводу дозволяє здійснювати подачу молока з відра в молокопровід доїльної станції УДС-ЗБ. З моменту установки склянок доїльного апарата на вим'я корови і включення пневмодавача маніпулятора процес доїння переходить в автоматичний режим і не вимагає участі оператора в доїнні і його візуальному контролі за процесом доїння [6].
У складі маніпулятора застосований модернізований датчик молоковіддачі МДФ.02.010, а також модернізований колектор АДУ.03.100 із клапаном відключення доїльного апарата. Привід виконавчого механізму маніпулятора - пневматичний від вакуумної системи доїльної станції, на якій він установлений.
Випробування на Північно-Кавказькій МИС доїльної установки з паралельно-прохідними верстатами типу УДМ-Ф-1 для малих ферм, оснащеної маніпуляторами МДУ-1, показали, що вона може обслужити до 100 корів при використанні до 4 маніпуляторів на один оператора машинного доїння. Продуктивність праці одного оператора при цьому склала 40 доїнь у годину, середній час доїння однієї корови 4 хв. [7].
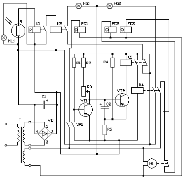
На кафедрі механізації тваринництва Оренбурзького сільськогосподарського інституту розроблений пристрій для контролю доїння корів в індивідуальних станках (рисунок 1). Він фіксує момент початку молоковіддачі, машинного додоювання, кінець доїння, число видоєних і "перетриманиx" корів, сумарний час перетримувань доїльних склянок на вимені.
Пристрій складається з електронного блоку, закріпленого на огородженні доїльного станка, і давача початку і закінчення доїння, розміщеного на молочному шлангу, що складається з лампи HL1, фоторезистора R і поляризованого реле К1.
Електронний блок, що зображений на рисунку 1 включає індикатори HG1 початку і HG2 закінчення доїння, лічильники РС1 числа видоєних корів, РС2 сумарного часу перетримувань доїльних склянок на вимені, РСЗ числа "перетриманих" корів, реле часу, виконане на транзисторах VT1 і VT2, генератор імпульсів М1, проміжні реле К2-К4, блок живлення, що має трансформатор Т і діодний міст VD.
При доїнні оператор впускає у верстат першу корову і проводить стимуляцію рефлексу молоковіддачі. Після надягання доїльних склянок оператор вимикачем SA1 включає електронний блок пристрою. Фотореле давача, що спрацьовує на затемнення при проходженні по шлангу потоку молока в початковий момент молоковіддачі, через контакти проміжного реле К2 включає зелений індикатор HG1 початку доїння.

Рисунок 1.1 - Електронний блок пристрою для контролю доїння корів в індивідуальних станках
При зниженні інтенсивності молоковіддачі до 200 м у хвилину HG1 починає горіти в несталому режимі. У цей час оператор тумблером SA1 повинний виключити електронний блок і виконати машинне додоювання до зниження інтенсивності потоку знову до 200 м у хвилину, про що сигналізує HG1. Після цього апарат знімають.
Якщо доїльний апарат знаходиться на вимені більше фізіологічно припустимого часу, що свідчить про неповноцінність стимуляції рефлексу молоковіддачі, то п'ятихвилинне реле електронного блоку за допомогою контактів реле КЗ і К4 включає червоний індикатор HG2 закінчення машинного доїння, лічильники РС2 і РСЗ. Як генератор секундних імпульсів для роботи лічильника РС2 використовується синхронний електродвигун М1, на валу якого встановлений програмний диск з електричними контактами, що розмикаються один раз у секунду.
У цьому випадку оператор виключає електронний блок, проводить машинне додоювання, про початок якого сигналізує HG1, знімає склянки з вимені корови і випускає її з станка. Потім впускає другу корову і цикл повторюється.
Вважається, що тривалість машинного доїння корови повинна бути не більш 4...5 хв. Тому реле часу електронного блоку пристрою налаштовується на період у 5 хв. [8].
Застосування лічильників індивідуального надою молока дозволяє спростити трудомістку процедуру контрольних доїнь, поліпшити санітарно-гігієнічні показники молока, що сприяє підвищенню рівня зоотехнічної роботи на фермі. При створенні зазначених лічильників необхідно враховувати специфічні особливості, що притаманні потоку молока в молокопроводі:
потік, що рухається під дією вакууму, являє собою двохфазну газорідинну суміш з відносно великим вмістом газу; швидкість руху компонентів суміші неоднакова;
інтенсивність віддачі молока змінюється при доїнні від 0 до 7 л/хв., а кількість молока, що підлягає вимірюванню, порівняно невелика, при індивідуальному обліку вона складає 3...12л.
Відповідно до вимог, лічильники кількості молока повинні характеризуватися малою похибкою вимірювання, низькою ціною, технологічністю виготовлення, високими довговічністю і працездатністю. Крім того, вони повинні добре промиватися (при загальному циркуляційному промиванні), не повинні впливати на роботу доїльного устаткування, фізико-хімічний склад молока.
Відомі технічні засоби для індивідуального обліку молока можна розділити на три основних види. До першого відносяться ємнісні молокоміри, що представляють собою різні мірні судини, що мають градуйовану шкалу. Ці молокоміри прості по конструкції, однак незручні в роботі через досить великий об’єм (не менш 12 л) і масу (7...8 кг). Молокоміри подовжують загальний процес доїння (перекачування молока із судин у молокопровід) і вимагають переносу від однієї корови до іншої. Час контрольних доїнь при цьому збільшується в 1,5...2 рази. З відомих лічильників такого типу можна відзначити скляні молокоміри фірми Bow-Matik (циліндричні і кулясті).
Вимірювальні пристрої другого виду - це потокові пристрої об'ємного і вагового типу, у яких вимірювальна ланка (ківш, барабан і ін) переміщається під дією визначеної порції молока. Ці пристрої характеризуються тим, що при наповненні мірної камери порушується рівновага ланки, вона перекидається і подає імпульс рахунковому механізму. Такі лічильники бувають одноковшовими, двоковшовими і роторними. Найбільш поширені двоковшові пристрої "Milk Meter" (фірми Technical Industries, США), МІ-1 (Латвія), KMG-A01 ("Імпульс", Німеччина) і МИК-88/2 (Agrokomplekt, Болгарія).
Результати випробувань і практичний досвід застосування даних пристроїв у складі доїльних установок показали, що для них характерні наступні недоліки: трудомісткість промивання; наявність рухливих частин, що працюють у молочному середовищі; неможливість стабільної роботи пробовідбірника, призначеного для аналізу якості молока; велика похибка, що досягає 7,5%.
Пристрої третього виду - це лічильники пропорційного відбору деякої частини молока від загальної кількості. Ці лічильники в залежності від наявності в конструкції повітровідокремлюючої камери поділяються на дві групи. До першого відносяться лічильники "Milkoskop MC-1" (фірми Foss Elektric, Данія), УЗМ-1А (Росія), ZKD (Agrostoi Pethrimov, Чехія) і інші, у яких передбачена повітровідокремлююча камера [9].
В другу групу лічильників входять прямоточні пристрої без повітровідокремлюючої камери "Milkoskop MK-11" (фірми Foss Elektric, Данія), різні модифікації "Tru-Test" (фірми Tru-Test, Нова Зеландія) і ін.
Порівняльні випробування цих лічильників показують, що для них також характерні деякі недоліки: трудомісткість промивання; вплив на вакуумний режим доїльного апарата; велика відносна погрішність (за винятком лічильників "Milkoskop MC-1" і "Tru-Test"). Незважаючи на це, лічильники пропорційного відбору мають багато переваг. Так, наявність прийомної камери в лічильників першої групи дозволяє ефективно відокремлювати повітря від молока і стабілізувати вакуум при доїнні. Відсутність яких-небудь частин, що переміщаються, за винятком поплавка, збільшує надійність роботи [10].
Невід'ємна частина кожної автоматизованої системи керування технологічними процесами (АСУТП) молочного тваринництва - засіб індивідуального обліку удоїв молока. Оскільки такі засоби служать вимірювальними перетворювачами в АСУТП, до них пред'являють досить високі вимоги:
наявність нормованого електричного сигналу на виході, зручного для обробки результатів виміру при сполученні з мікропроцесором і ЕОМ;
облік маси молока з припустимою похибкою ±3% для 95% всіх значень і ±5% для 5% вимірів;
можливість взяття в процесі доїння проб молока для лабораторного аналізу;
відсутність негативних впливів роботи лічильника на стабільність вакуумного режиму доїльної установки;
можливість ефективного очищення і дезінфекції приладу при підключенні його до автоматизованої промивочно-циркуляційної системи доїльної установки;
універсальність принципів вимірювання (що дозволяє використовувати їх як при доїнні у станках, так і при доїнні в стійлах);
малі габаритні розміри, простота обслуговування, висока експлуатаційна надійність, ергономічно оптимальне розміщення, доступна вартість.
Високу ефективність автоматизованим системам збору інформації про дійних корів додають електронні лічильники потокової дії “Fullflow" (Великобританія). Ці лічильники складаються з контрольного блоку з дисплеєм LED, прозорого вимірювального пристрою з основною і калібрувальною камерами і панелі керування. Молоко перетікає з основної камери в калібровану через соленоїдний клапан, кожна порція продукції обсягом 200 см3 реєструється на дисплеї. При підключенні доїльного апарата на вим'я іншої корови показання дисплея скидаються. Є пристосування для вимірювання електропровідності (датчик маститу) і взяття проб молока.
Лічильник “Fullflow" через контрольний блок легко сполучається з комп'ютером і друкувальним пристроєм. Оператор одержує інформацію про номер корови, розміри надою, хід молоковіддачі, електропровідність молока й інші показники, що характеризують фізіологічний стан кожної корови. При зниженні очікуваного значення контрольованого параметра загоряється червона лампочка або лунає звуковий сигнал.
Лічильник оснащений детектором надходження молока і модулем витримки часу, що запобігає можливості недодоювання і передоювання тварин. Прилад компактний, надійний в експлуатації, легко встановлюється, його маса складає 4,5 кг. Він відповідає Британському молочному стандарту.
Аналіз закордонних автоматизованих вимірювачів удоїв молока показує, що їхні функціональні можливості постійно розширюються, що дозволяє скоротити інформаційне перевантаження операторів доїльних систем [1].
2. Техніко-економічне обгрунтування доцільності розробки
Проблема підвищення ефективності і технологічного рівня тваринницьких підприємств стояла й у минулому: 15 - 20 і навіть 30 років тому. І тоді дуже актуальними були відновлення і модернізація молочних ферм. Подібні задачі й у ті часи не вирішувалися легко.
Якщо в колгоспі або радгоспі надумали побудувати або капітально обновити молочно-товарну ферму, то керівнику або головному зоотехніку господарства не було потреби аналізувати західний ринок високих технологій одержання молока. В економіці країн Східного блоку панувала Рада Економічної Взаємодопомоги (РЕВ), що і формував соціалістичний ринок, у тому числі й в області сільгоспмашинобудування. У структурі РЕВ на тваринництві спеціалізувався народний комбінат “Impulsa” з Ельстерверда (ГДР.). Це була фірма-монополіст, що поставляла сучасну техніку і технології для молочного скотарства в усі соціалістичні країни [11].
У рядах соціалістичної інтеграції з "Impulsa" тісно співробітничала ГСКБ (м. Рига), головна в СРСР конструкторська організація по механізації ферм великої рогатої худоби. Ці дві фірми фактично диктували технічну політику розвитку вітчизняних молочних господарств у сфері механізації й індустріалізації виробництва. І треба відзначити, що робота в цьому напрямку в ті роки проводилася велика.
У 70-80-х роках, коли був прийнятий курс на перехід скотарства на промислову основу, його спеціалізацію і концентрацію, у всіх регіонах країни будувалися або реконструювалися численні ферми на 400 - 1200, а в деяких випадках і на 2000 корів з безприв’язним утриманням худоби й одержанням молока в добре оснащеному доїльному залі типів "тандем", "ялинка", "карусель".
Виробнича доля цих підприємств сумна - більшість з них було реконструйовано під утримання і доїння корів на прив'язі в стійлах, а спеціалізовані доїльні приміщення, залишаючись об'єктами цілком функціональними, якщо і використовувалися, те не по призначенню. Причини сформованого різні. Елементарна економічна раціональність показує, що збережені корівники й у першу чергу доїльні приміщення мають потребу в реконструкції, модернізації і технічному переоснащенні. Подібні задачі, як показують дослідження особливостей експлуатації доїльних залів з станками різного типу, а також накопичений за останні вісім - дев'ять років досвід організаційно-технологічної перебудови молочних господарств у країнах Східної Європи (насамперед спецхозів колишньої ГДР.), можна вирішувати по трьох основних напрямках:
переоснащення (доукомплектування) існуючих систем доїння в залах;
реконструкція доїльних приміщень з оснащенням новими установками;
зведення нових доїльних залів.
Для вироблення концепції модернізації доїльних залів стосовно до конкретних господарських умов ферм-комплексів, що реконструюються доцільно використовувати перший варіант.
Особливістю даного варіанта є відновлення приміщення на базі технічного переоснащення і дообладнання наявних доїльних станків. Результатом цього варто вважати підвищення рівня автоматизації контролю і керування технологічними операціями одержання молока, і, як наслідок, збільшення продуктивності (пропускної здатності) доїльного залу. Така модернізація передбачає укомплектування основними технічними засобами й елементами автоматики.
Важлива автоматизація і заключні доїльні операції. Маніпулятори додоювання (що включаються в роботу при зниженні потоку молока до 200 г/хв і менше, що відключають вакуум після припинення молоковіддачі і знімають апарат з вимені) є стандартним устаткуванням автоматизованих доїльних установок. Їхнє використання запобігає небезпеці “сліпого” доїння і в 2...3 рази підвищує продуктивність праці оператора.
При обслуговуванні дійного стада високої продуктивності ефективне застосування засобів ідентифікації худоби, пристроїв автоматичного обліку удоїв і збору зооветеринарної інформації про корову, систем керування молочним виробництвом на базі комп'ютеризованої обробки контрольованих параметрів. Однак треба визнати, експлуатація на наших фермах елементів автоматики подібного рівня ще досить дороге - оснащення ними одного доїльного місця вимагає близько 3000 DM і виправдане лише там, де базова продуктивність корів у середньому перевищує 5500 кг молока на голову в рік [11].
Тому доцільним є створення вітчизняного пристрою, який би виконував основні, найбільш важливі та необхідні функції, які б не потребували обладнання ферми комп’ютером - керування процесом доїння (автоматичного доїння і додоювання корів) та облік надоєного молока (збереження й індикації інформації про удій).
Таким пристроєм є маніпулятор для доїння МД-Ф-1-02, який призначений для автоматичного доїння та додоювання корів, зняття та відведення від вимені доїльних стаканів, вимірювання удою від корови при кожному доїнні. Цей пристрій виконує основні необхідні функції, потрібні для автоматизації процесу доїння. Його використання сприяє підвищенню продуктивності праці дояра та зниження захворюваності корів, що спричинене перетримуванням доїльних стаканів на вимені та впливом нерегульованим вакуумом. Однак, основним недоліком даного блоку управління є застаріла елементна база. Електронні схеми реалізовані на елементах жорсткої логіки. Це призводить до ряду недоліків: велика маса та габарити приладу, низька надійність. Тому доцільною є розробка приладу, який виконував би аналогічні функції, але був би реалізований на основі мікропроцесорної техніки.
За аналог виберемо мікропроцесорний пристрій Метатрон, призначений для автоматизованого управління доїнням і знімання комплексу зооветеринарних показань кожної корови, який сертифікований Міжнародним комітетом з продуктивності тварин (IСАR) і рекомендований для молочного виробництва як еталонний.
Подамо основні технічні показники нової розробки та його аналога у вигляді таблиці 2.1.
Таблиця 2.1 - Основні технічні показники аналога і нової розробки
|
Показники |
Одиниця виміру |
Аналог |
Нова розробка |
Відношення параметрів нової розробки до параметрів аналога |
|
1. Похибка вимірювання удою |
% |
8 |
7 |
0,875 |
|
2. Маса |
кг |
1 |
0,6 |
0,6 |
|
3. Енерго-споживання |
Вт |
10 |
5 |
0,5 |
|
4. Термін служби |
роки |
8 |
10 |
1,25 |
|
5. Надійність |
ймовірн. відмови |
0,8 |
0,9 |
1,125 |
|
6. Простота реалізації |
кількість основних вузлів |
5 |
2 |
0,4 |
Отже нова розробка простіша у реалізації та більш надійна, має менше масу та габаритні розміри. Нова розробка буде основана на мікропроцесорній техніці, що надасть їй деякий рівень інтелектуальності в управлінні процесом доїння. Хоча зарубіжна розробка виконує більше функцій, їх використання поки що недоцільне на наших фермах. Нова розробка виконує основні функції, що необхідні для автоматизації процесу доїння. Збільшення кількості функцій збільшує ціну системи, її енергоспоживання, що на даний час нераціонально.
Потенційними споживачами нової розробки будуть ферми з безприв’язним утриманням корів та доїнням в доїльних залах. Вирішенням проблеми оновлення устаткування доїльних залів для автоматизації процесу доїння займаються лише зарубіжні організації. Заслужену популярність у досвідчених тваринників різних країн мають ефективні засоби контролю молочної продуктивності фірм "Вестфалія Ландтехнік" (Німеччина), “Альфа Лаваль Агрі” (Швеція), Гаскон Мелотт (Нідерланди), "Три-Тест Дистриб'ютора Лтд" (Нова Зеландія), "Бебсон Браз. Ко" (США), "Леммер-Фулвуд" (Великобританія), "Манус" (Нідерланди), "Імпульса АГ" (Німеччина) та інших спеціалізованих компаній, що займаються автоматизацією контролю й управління технологічними процесами на молочних фермах. Однак, як було сказано вище, вони не можуть складати конкуренції для нової розробки, оскільки мають недосяжні для українського фермера ціни.
3. Розробка структурних схем
3.1 Розробка структурної схеми автоматизованої системи вимірювання удоїв та управління доїльними апаратами
Для вирішення поставлених задач розробимо структурну схему автоматизованої системи вимірювання удоїв і управління доїльними апаратами. Ця структурна схема наведена у графічній частині та на рисунку 3.1.

Рисунок 3.1 - Структурна схема автоматизованої системи вимірювання удоїв і управління доїльними апаратами
Система складається з шістнадцяти блоків доїння та лічильника загального удою. Всі ці прилади розташовуються в доїльному залі, який розрахований на шістнадцять місць. Біля кожного доїльного апарата розташовують блок доїння, який керує його роботою та вимірює удій. Лічильник загального удою приймає інформацію від всіх шістнадцяти блоків доїння, підсумовує удій та виводить його на індикацію.
Структурна схема складається з чотирьох основних блоків:
Б N - блок доїння (N - порядковий номер блоку);
ЛЗУ - лічильник загального удою;
БЖС - блок живлення системи;
БЖЛЗ - блок живлення лінії зв’язку.
Блок доїння призначений для збору, накопичення, збереження й індикації інформації про удій, автоматичного доїння і додоювання корів, передачі інформації про удій на лічильник загального удою (ЛЗУ).
Лічильник загального удою призначений для збору, накопичення, зберігання та індикації інформації про удій при машинному доїнні. Він забезпечує сумування результатів про удій від блоків доїння та індикацію інформації про сумарний удій всієї доїльної установки.
Блок живлення системи забезпечує живлення лічильника загального удою та блоку доїння.
Блок живлення лінії зв’язку забезпечує живлення лінії зв’язку. Між лінією зв’язку, по якій передаються дані від блоків доїння до лічильника загального удою та всією системою для підвищення завадостійкості бажано забезпечити відсутність електричного зв’язку. Тому для живлення всієї системи та лінії зв’язку виділяються окремі джерела живлення. Розв’язання лінії зв’язку та інших блоків буде здійснюватись оптичним шляхом.
3.2 Розробка структурної схеми блоку доїння
С
труктурна
схема блоку доїння наведена на рисунку
3.2.
Рисунок 3.2 - Структурна схема блоку доїння
Структурна схема блоку доїння складається з наступних блоків:
MCU - мікроконтролер;
HG - трьохрозрядний світлодіодний індикатор;
ST - стабілізатор напруги живлення;
ОП - оптрон;
КД - ковшовий давач;
СУЕМ - система управління електроклапаном “масаж”;
СУЕЗ - система управління електроклапаном “зняття”;
ЕМ - електроклапан “масаж”;
ЕЗ - електроклапан “зняття".
В блоці доїння центральну функцію виконує мікроконтролер MCU. Він керує індикацією HG, підраховує імпульси від ковшового давача КД, здійснює керування електроклапанами ЕМ та ЕЗ в залежності від інтенсивності молоковіддачі, забезпечує передачу інформації про величину удою до лічильника загального удою через оптрон.
3.3 Розробка структурної схеми лічильника загального удою
Структурна схема лічильника загального удою наведена на рисунку 3.3.

Рисунок 3.3 - Структурна схема лічильника загального удою.
Лічильник загального удою здійснює підрахунок імпульсів, які поступають від блоків доїння. Кожен блок доїння формує один імпульс при спрацьовуванні ковшового давача, що еквівалентно збільшенню удою на 100 грам. Імпульси від всіх блоків доїння поступають на лічильник загального удою, який збільшує свої показання на одиницю після появи кожного десятого імпульса. Таким чином дискретність показань Лічильника загального удою складає 1 кілограм. Імпульси від блоку доїння поступають до лічильника загального удою через оптрон ОП. Живлення лінії передачі даних здійснюється від окремого стабілізованого джерела живлення. Стабілізацію напруги здійснює стабілізатор ST2. Живлення мікроконтролера та інших вузлів лічильника загального удою здійснюється від іншого джерела живлення, стабілізацію напруги якого здійснює стабілізатор ST1.
4. Розробка принципових схем
4.1 Розробка принципової схеми блока доїння
Принципова схема блока доїння наведена в графічній частині.
Центральним блоком блоку доїння є мікроконтролер. В якості мікроконтролера обираємо AVR мікроконтролер AT90S8515. Ця мікросхема має наступні характеристики:
тактова частота до 8 МГц;
8 КБ внутрішньої флеш-пам’яті з можливістю 1000-разового перепрограмування;
512 байт пам’яті даних з можливістю 100000-разового перепрограмування;
1 8-бітовий таймер-лічильник з подільником частоти;
1 16-бітовий таймер-лічильник з подільником частоти;
1 аналоговий компаратор;
програмований синхронно-асинхронний приймач-передавач;
струм споживання - 3 мА;
32 програмовані лінії введення-виведення;
напруга живлення -4-6 В;
вбудований сторожовий таймер.
Для виведення на індикацію обираємо світлодіодні семисегментні індикатори з низьким енергоспоживанням фірми KINGBRIGHT BA56-12EWA, які мають наступні електричні характеристики:
номінальний струм - 10 мА;
яскравість 2200 - 9000 мкКд;
колір - червоний;
довжина хвилі - 625 нм;
схема увімкнення світлодіодів - з загальним анодом.
Для живлення мікроконтролера необхідно використовувати стабілізовану напругу. Тому потрібно використати інтегральний стабілізатор напруги, який забезпечить стабілізоване живлення.
Для цієї мети можна використати інтегральний стабілізатор напруги фірми MOTOROLA MC7805CТ. Цей інтегральний стабілізатор має наступні електричні характеристики:
вхідна напруга від 7.2 В до 35 В;
вихідна напруга 5 В;
максимальний струм навантаження - 1.5 А;
трьохвивідний корпус.
Вхідний конденсатор цієї мікросхеми необхідний для того, щоб виключити можливість самозбудження. До виходу мікросхеми необхідно паралельно підключити два конденсатори - електролітичний та керамічний. Електролітичний - для згладжування низькочастотних пульсація, керамічний - високочастотних.
Для надійного запуску мікроконтролера необхідно використати мікросхему генератора сигналу “Скидання". Обираємо мікросхему КР1172СП42, яка має наступні технічні характеристики:
напруга живлення - 5-20 В;
напруга спрацьовування - 4.2 В;
струм споживання - 5 мкА;
тип корпусу ТО-92.
Для керування світлодіодними індикаторами використовуємо транзисторні каскади по схемі з загальним емітером на транзисторах КТ3107.
4.2 Розробка принципової схеми лічильника загального удою
Принципова схема лічильника загального удою наведена в графічній частині.
Для вимірювання загального удою та виведення його на індикацію обираємо AVR мікроконтролер AT90S2313. Ця мікросхема має наступні характеристики:
тактова частота до 10 МГц;
2 КБ внутрішньої флеш-пам’яті з можливістю 1000-разового перепрограмування;
128 байт пам’яті даних з можливістю 100000-разового перепрограмування;
1 8-бітовий таймер-лічильник;
1 16-бітовий таймер-лічильник;
1 аналоговий компаратор;
вбудований синхронно-асинхронний приймач-передавач;
струм споживання - 2.8 мА;
15 програмованих ліній введення-виведення;
напруга живлення - 4-6 В;
вбудований сторожовий таймер.
Обираємо світлодіодні семисегментні індикатори фірми KINGBRIGHT CA56-12SRWA, які мають наступні електричні характеристики:
номінальний струм - 10 мА
яскравість при номінальному струмі - 5600-21000 мкКд
колір - червоний
довжина хвилі - 660 нм
схема увімкнення світлодіодів - з загальним анодом
Для живлення мікроконтролера та лінії зв’язку використовують окремі джерела живлення, тому використовуються два стабілізатора напруги, характеристики яких наведено вище.
Для захисту приладу підключення живлення відбувається через діодний міст, тобто полярність підключення живлення не має значення.
5. Електричні розрахунки
5.1 Розрахунок тактового генератора мікроконтролера
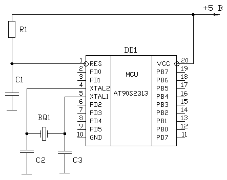
Робота мікроконтролера AT90S2313 тактується генератором тактової частоти з кварцевою стабілізацією. Сам генератор знаходиться в корпусі мікросхеми, зовні встановлюється кварцевий резонатор та конденсатори. Для підключення кварцевого резонатора призначені входи мікроконтролера XTAL1 та XTAL2.
Схема підключення мікроконтролера AT90S2313 наведена на рисунку 5.1.

Рисунок 5.1 - Схема підключення мікроконтролера
RC-коло побудоване на R1 і С1 призначене для формування сигналу скидання. BQ1 - кварцевий резонатор, призначений для тактування генератора.
Обираємо кварцевий резонатор з частотою 3.6864 МГц і ємністю 2 пФ.
Значення ємності конденсаторів С2 і С3 обираємо виходячи із співвідношення:
С > 10C>BQ> (5.1)
де C>BQ> - ємність кварцевого резонатора.
Обираємо конденсатори ємністю 39 пФ.
5.2 Розрахунок кола скидання мікроконтролера
Для запуску мікроконтролера необхідно, щоб напротязі 1 мс після включення живлення напруга на вході RESET була рівня логічної одиниці. Для цього, як правило, використовують RC-кола (R1 та С1 на рис.5.1).
При ввімкненні напруги живлення напруга на вході RESET при використанні RC-кола на рис.5.1 змінюється за експоненційним законом, який визначається виразом:
,
(5.2)
де
- напруга живлення;
- постійна часу RС - кола;
t - поточний час.
Напруга, яка сприймається
мікроконтролером як рівень логічного
нуля дорівнює 0.3
.
Підставивши це значення в рівняння
(5.2) і вирішивши отримане рівняння
відносно t отримуємо:
.
(5.3)
Обираємо значення опору R1 1 кОм, значення t повинно бути не менше 1 мс, виходячи з цього, знчення ємності С1 можна вибрати користуючись виразом:
(мкФ). (5.4)
Обираємо ємність к50-35 4.7 мкФ х 16 В.
6. Розрахунок похибки вімірювання загального удою
Похибка вимірювання загального удою складається з наступних складових:
складова, зумовлена похибкою тарування ковшового давача
складова похибки, зумовлена накладенням імпульсів від різних приладів
складова похибки визначення удою, зумовлена перешкодами в лінії передачі даних
складова похибки визначення удою, зумовлена "залипанням" і "деренчанням" геркона ковшового давача
складова похибки визначення удою, зумовлена накопиченням молока на стінках трубопроводу
Остання складова похибки дуже мала в порівнянні з іншими складовими. Тому в подальших розрахунках враховувати її не має сенсу. У деяких випадках також можливе багаторазове замикання геркона ("деренчання" геркона) при перекиданні ковшового давача, що приводить до перевищення показань лічильника про кількість удою.
Можливий також випадок, коли геркон не замкнеться при перекиданні ковшового давача ("залипання" геркона), що приводить до зменшення показань про кількість удою. Місце виникнення цієї складової легко визначається обслуговуючим персоналом і усувається шляхом зміни положення геркона або його заміни, тому надалі не будемо враховувати цю складову.
Складова, зумовлена похибкою тарування ковшового давача, має нормальний закон розподілу з нульовим математичним сподіванням. Закон розподілу цієї похибки визначається виразом:
(7.1)
де
- абсолютна похибка тарування ковшового
давача;
- середньоквадратичне
відхилення похибки тарування ковшового
давача (у подальших розрахунках приймемо,
що
змінюється в межах від 0 до 5 г, що
відповідає середньоквадратичному
значенню похибки визначення удою від
0 до 5%).
При інтенсивному доїнні частота спрацьовування геркона ковшового давача не перевищує одного разу в дві секунди. З цього випливає, що частота інформаційних імпульсів на виході кожного з пристроїв не перевищує 0.5 Гц, а їх шпаруватість не менша 2000. При використанні шістнадцяти паралельно підключених пристроїв частота інформаційних імпульсів на вході лічильника загального удою не перевищує 8 Гц, тобто восьми імпульсів у секунду.
Для дослідження цієї складової будемо розглядати тільки накладення двох імпульсів, тому що імовірність накладення трьох і більш імпульсів мала, внаслідок їх високої шпаруватості.
Розглянемо інтервал часу, тривалістю 1с. За цей час на вхід лічильника загального удою надійде не більш восьми імпульсів. Тому як тривалість імпульсу складає 1 мс, то імовірність його появи в довільний момент часу на інтервалі тривалістю 1 с складає р>и>=0.001. Тоді імовірність збігу двох незалежних імпульсів у на інтервалі часу 1 с при роботі шістнадцяти приладів складає:
(7.2)
Даний показник свідчить про
те, що в на протязі однієї секунди доїння
втрачається 0.0016% інформації про кількість
імпульсів за цей час. Аналогічно можна
розглядати довільний часовий інтервал
доїння. Таким чином, можна зробити
висновок, що внаслідок накладання
інформаційних імпульсів приладів
втрачається 0.0016% інформації про кількість
удою. У подальших розрахунках приймемо,
що
=0.0016%
є середньоквадратичним значенням цієї
складової загальної похибки.
Прилади працюють у досить складній електромагнітній обстановці (потужний електродвигун вакуум-насосу, нагрівач і т. і), що неминуче приводить до виникнення електромагнітних перешкод, які різним шляхом можуть попадати в лінію передачі даних.
Для передання даних
використовується оптично ізольована
лінія зв’язку, яка нечутлива до синфазних
завад. Це технічне рішення дозволяє
значно підвищити завадостійкість
передання даних. Для подальших розрахунків
припустимо, що середньоквадратичне
значення цієї складової дорівнює
=0.5%.
Таким чином, виділено п’ять основних складових похибки вимірювання загального удою. Дві з них малі в порівнянні з іншими і їхнім внеском у результуючу похибку можна знехтувати. Тому для розрахунку середньоквадратичного значення результуючої похибки будемо враховувати складову, зумовлену похибкою тарування ковшового давача, складову похибки, що зумовлену перешкодами в лінії передачі даних, складову похибки, що зумовлену накладанням інформаційних імпульсів від різних приладів. Середньоквадратичне відхилення результуючої похибки загального удою розраховується за виразом:
.
(7.3)
Отже результуюча похибка буде складати не більше 5,03%.