Разработка автоматизированной системы управления установкой кондиционирования воздуха
| Заказная спецификация средств измерения | ||||||||
| № п/п | Позиция по проекту | Место установки | Наименование и характеристика | Тип, модель, модификация | Ед. изм. | Кол.-во | Завод-изгото-витель | Прим. |
| 1 | 2 | 3 | 4 | 5 | 6 | 7 | 8 | 9 |
| 1 | 2-е | Щит управления | Контроллер для регулирования температуры в системах отопления с приточной вентиляцией | ТРМ33-Щ4 | шт. | 1 | ОВЕН | |
| 2 | 2-а | По месту | Электропривод заслонки с пружинным возвратом. Развиваемое усилие 16 Н.м. Напряжение питания 24 В. | DA 1.F | шт. | 1 | Polar Bear | |
| 3 | 2-б | По месту | Электропривод клапана. Трехточечное управление. Развиваемое усилие 8 Н.м. Напряжение питания 230 В. | DAS 2 | шт. | 1 | Polar Bear | |
| 4 | 2-в | По месту | Клапан регулирующий трехходовой. DN40. Kvs28 | 3G 40-28 | шт. | 1 | Esbe | |
| 5 | 2-г, 2-l | Щит управления | Контактор электромагнитный четырехполюсный. Номинальный ток 9 А. | А 9-30-10 | шт. | 2 | ABB | |
| Заказная спецификация средств измерения | ||||||||
| № п/п | Позиция по проекту | Место установки | Наименование и характеристика | Тип, модель, модификация | Ед. изм. | Кол.-во | Завод-изгото-витель | Прим. |
| 1 | 2 | 3 | 4 | 5 | 6 | 7 | 8 | 9 |
| 1 | 1-е | Приточный воздуховод | Термопреобразователь сопротивления медный. Градуировка 50М. Диапазон измерения -50…150 град. С | ТС 054-50М.С 3.100/0.2 | шт. | 1 | ТЕРА | |
| 2 | 1-а | Наружная стена здания | Термопреобразователь сопротивления медный. Градуировка 50М. Диапазон измерения -50…150 град. С | ТС 054-50М.С 3.100/0.2 | шт. | 1 | ТЕРА | |
| 3 | 1-в | Обратный трубопро-вод | Термопреобразователь сопротивления медный. Градуировка 50М. Диапазон измерения -50…150 град. С | ТС 044-50М.С 3.35/0.2 | шт. | 1 | ТЕРА | |
| 4 | 1-б | Фильтр приточной установки | Датчик-реле перепада давления. Диапазон изменения уставки 50…500 Па | DPS500 | шт. | 1 | Regin | |
| 5 | 1-д | Приточный вентилятор | Датчик-реле перепада давления. Диапазон изменения уставки 50…500 Па | DPS500 | шт. | 1 | Regin | |
| 6 | 1-г | Теплообмен-ник приточной установки | Капиллярный термостат. Диапазон изменения уставки -30…30 град. С. | ТС3 | шт. | 1 | IMIT | |
Содержание
1. Введение
2. Краткое описание технологического процесса
2.1 Общие сведения о кондиционерах
2.2 Конструкция и режимы работы центрального кондиционера
2.3 Технические характеристики центрального кондиционера
3. Математическая модель технологического объекта
4. Разработка системы регулирования
4.1 Автоматическая система регулирования температуры воздуха
4.2. Автоматическая система регулирования влажности воздуха
5. Выбор технических средств автоматизации, программного обеспечения, датчиков
5.1 Выбор и обоснование контролируемой технологической переменной
5.2 Выбор средств измерения температуры
5.3 Выбор средств измерения влажности
5.4 Выбор электропривода заслонки наружного воздуха
5.5 Выбор электропривода приточной заслонки и заслонки рециркуляционного воздуха
5.6 Выбор контроллера
6. Расчет регулирующего органа и исполнительного механизма
7. Разработка схем
8. Технико-экономическое обоснование
8.1 Введение
8.2 Расчет капитальных вложений, необходимых для реализации проекта
8.3 Расчет годовых эксплуатационных расходов, связанных с эксплуатацией АСУ
9. Техника безопасности
9.1 Определение параметров внешнего воздуха и оптимальных микроклиматических условий
9.2 Расчет по излишкам явной теплоты
9.3 Расчет по излишкам влаги
9.4 Расчет по излишкам полной теплоты
9.5 Определение категории помещения по пожарной опасности и расчет установок пожаротушения
Реферат
Ключевые слова: кондиционирование, центральный кондиционер, температура, влажность.
Объектом исследования являются автоматические системы регулирования температуры и влажности воздуха.
Цель проекта: разработка автоматизированной системы управления установкой кондиционирования воздуха.
1. Введение
Среди инженерных систем здания можно выделить: систему вентиляции, систему отопления (либо комбинированную отопительно-вентиляционную систему) и систему кондиционирования воздуха (СКВ). Воздушное отопление, совмещенное с вентиляцией, создает в помещении вполне удовлетворительный микроклимат и обеспечивает благоприятные условия воздушной среды. СКВ представляет собой систему более высокого порядка (с большими возможностями). Принципиальное преимущество состоит в том, что, помимо выполнения задач вентиляции и отопления, СКВ позволяет создать благоприятный микроклимат (комфортный уровень температур) в летний, жаркий период года, благодаря использованию в своем составе фреоновой холодильной машины.
Таким образом, подготовка воздуха в СКВ может включать его охлаждение, нагрев, увлажнение или осушку, очистку (фильтрацию, ионизацию и т.п.), причем система позволяет поддерживать в помещении заданные кондиции воздуха независимо от уровня и колебаний метеорологических параметров наружного (атмосферного) воздуха, а также переменных поступлений в помещение тепла и влаги.
2. Краткое описание технологического объекта управления
2.1 Общие сведения о центральных кондиционерах
Центральные кондиционеры, нашедшие самое широкое применение в комфортном и технологическом кондиционировании, представляют собой неавтономные кондиционеры, снабжаемые извне холодом (подводом холодной воды или незамерзающих жидкостей), теплом (подводом горячей воды или пара) и электроэнергией для привода вентиляторов, насосов, запорно-регулирующих аппаратов на воздушных и жидкостных коммуникациях и пр.
Центральные кондиционеры предназначены для обслуживания нескольких помещений или одного большого помещения. Иногда несколько центральных кондиционеров обслуживают одно помещение больших размеров (театральный зал, закрытый стадион, производственный цех и т.п.).
Современные центральные кондиционеры выпускаются в секционном исполнении и состоят из унифицированных типовых секций (трехмерных модулей), предназначенных для регулирования, смешивания, нагревания, охлаждения, очистки, осушки, увлажнения и перемещения воздуха.
2.2 Конструкция и режимы работы центрального кондиционера
Центральный кондиционер состоит из отдельных типовых секций, герметично соединенных между собой. Корпус кондиционера исполнен на базе каркаса из алюминиевых профилей, к которым крепятся постоянные и съемные (для доступа к агрегатам) панели.
Панели состоят из наружного и внутреннего оцинкованных листов, между которыми устанавливается минераловатная теплоизоляционная прокладка.
С целью облегчения подхода к узлам установки предусмотрены открываемые смотровые двери или съемные панели со стороны обслуживания.
Требования к параметрам кондиционируемого воздуха лежат в основе технологической компоновки, поэтому набор секций может быть весьма разнообразен.
Секции могут быть скомпонованы в двухъярусном исполнении или с учетом рельефов помещений, в которых устанавливается кондиционер.
Кроме стандартных типовых компоновок существует возможность создания собственной уникальной компоновки кондиционера.
Размеры секций унифицированы и зависят, как правило, от расхода и скорости обрабатываемого в кондиционере воздуха. Среди основных секций, используемых при компоновке кондиционера: секция вентиляторная, охлаждения, нагрева, увлажнения, фильтрации, шумоглушения и теплоутилизации.
Выбор той или иной компоновки (технологической линии обработки воздуха) зависит от многих факторов, в первую очередь, от назначения и режима использования помещений, конструктивных особенностей здания, а также от санитарно-гигиенических, строительно-монтажных, архитектурных, эксплуатационных и экономических требований.
2.3 Технические характеристики центрального кондиционера
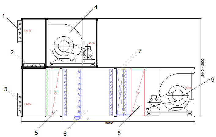
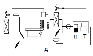
В настоящем проекте рассматривается центральный кондиционер CDC318 производства фирмы «Wesper». В его состав входит (рис.1.1):
1 – заслонка вытяжного воздуха;
2 – переточная заслонка;
3 – заслонка приточного воздуха;
4 – секция вытяжного вентилятора;
5 – секция воздухонагревателя первого подогрева;
6 – секция увлажнителя;
7 – секция воздухоохладителя;
8 – секция воздухонагревателя второго подогрева;
9 – секция приточного вентилятора.

Рис.1.1 Центральный кондиционер CDC318
Секция вытяжного вентилятора
расход вытяжного воздуха, м3/ч____________________________25000;
развиваемое давление, Па_________________________________544;
мощность электродвигателя, кВт___________________________7,5;
частота вращения, об/мин_________________________________1455.
Теплообменник первого подогрева
В секции первого подогрева используется водяной нагреватель.
Конструктивно воздухонагреватель первого подогрева, как и воздухоохладитель, из медных трубок с алюминиевым оребрением.
Стандартно коллекторы оснащаются дополнительными патрубками с резьбой, предназначенными для спуска воды и отвода воздуха.
Патрубки коллекторов выведены наружу. Концы патрубков подающего и обратного коллектора также имеют резьбу.
Кожух теплообменников имеет специальные транспортные держатели, облегчающие демонтаж и транспортировку.
Оребрение трубок воздухонагревателя произведено пластинчатыми ребрами с шагом 1,6 мм
тип нагрева____________________________________________водяной;
температура воздуха на входе, С___________________________-18;
температура воздуха на выходе, С__________________________+31,1;
температура воды на входе, С______________________________+80;
температура воды на выходе, С_____________________________+60;
расход теплоносителя, л/ч______________________________20468.
относительная влажность воздуха на входе, %___________________90;
относительная влажность воздуха на выходе, %___________________2;
тепловая мощность, кВт____________________________________476.
Камера орошения
Увлажнение воздуха в центральном кондиционере осуществляется в секции оросительного увлажнения водой (форсуночной камере) или секции парового увлажнения.
Камера орошения состоит из корпуса, в который установлены трубные гребенки, поддон и насос.
В форсуночной камере происходит адиабатическое увлажнение воздуха циркуляционной водой, которая поступает из поддона. Воздух вступает в непосредственный контакт с поверхностью капель воды, распыляемой с помощью форсунок. Распыляясь, вода превращается в густой туман мелких капель, сквозь который движется воздух, поглощая водяные пары.
Производительность форсунок зависит от диаметра выходного отверстия, давления и температуры воды перед форсункой. Установка форсунок в поперечном сечении форсуночной камеры выполняется на трубных гребенках, к которым циркуляционным насосом подается вода из поддона. Распыливающие форсунки выполнены так, чтобы снизить загрязнение отложениями.
Поддон выполняет функции резервуара запасной емкости воды, обеспечивающего плавную работу насоса. Поддон оснащен водосливом с поплавковым клапаном для спуска оборотной воды, а также водяным вводом для пополнения выпаренной воды.
Циркуляционный насос размещен возле поддона на кронштейне. На всасывающем патрубке насоса расположен сетчатый фильтр.
Конструкцию форсуночной камеры дополняют два сепаратора-каплеуловителя, предотвращающие унос капель воды к последующим секциям центрального кондиционера.
Один работает на выходе из секции как сепаратор, другой является направляющим для выравнивания потока воздуха на входе. Эти сепараторы являются высокоэффективными элементами оборудования. Сепараторы изготовлены из пластмассовых профилей и имеют несущую конструкцию из нержавеющей стали.
Вследствие уноса воды с воздухом в процессе увлажнения, необходимо восполнять потери воды.
Подпитка водой регулируется с помощью поплавка, который помещен на питательном патрубке, а циркуляционная выпускается ручным шаровым клапаном, размещенным на нагревательной стороне насоса.
Кожух секции увлажнения изготавливается из нержавеющего листа, что полностью исключает коррозию, имеет окно для контроля и освещения внутреннего объема.
Эффективность увлажнения в секции такого типа составляет около 90%.
тип увлажнения _________________________________форсунки;
температура воздуха на входе, С___________________________+31,1;
температура воздуха на выходе, С__________________________+15;
относительная влажность воздуха на входе, %______________2;
относительная влажность воздуха на выходе, %__________________66;
расход воды, л/ч__________________________________________12821;
температура воды, С _____________________________________+15;
расход конденсата, л/ч_____________________________________195,1.
Секция воздухоохладителя
Секция охлаждения представляет собой водяной теплообменник - воздухоохладитель, изготовленный из медных трубок (4 ряда) с алюминиевыми ребрами. В качестве хладагента (рабочей среды) используется вода, поступающая от чиллера (холодильной машины). Коллекторы выполнены из стальной оцинкованной трубы. Входные и выходные патрубки коллектора имеют наружную резьбу. Стандартно коллекторы оснащаются дополнительными патрубками для спуска хладагента и отвода воздуха.
Патрубки коллекторов выведены наружу секции. Воздухоохладитель имеет кожух из оцинкованной стали. Кожух оборудован специальными транспортными держателями, облегчающими демонтаж и транспортировку.
Ореберение трубок воздухоохладителя производится пластинчатыми ребрами, что обеспечивает высокую теплоотдачу при низком аэродинамическом сопротивлении теплообменника.
Стандартно в секцию охлаждения устанавливается поддон для конденсатной воды, сделанный из нержавеющей листовой стали и оснащенный выведенным наружу сливным патрубком, к которому присоединяется переливной сифон, т.н. водяной затвор.
Водяные воздухоохладители оснащаются противозамораживающими термостатами.
За секцией охлаждения в центральном кондиционере устанавливаются эффективные сепараторы (каплеуловители).
тип охлаждения _________________водяной;
температура воздуха на входе, С___________________________+35;
температура воздуха на выходе, С__________________________+17,1;
температура воды на входе, С______________________________+6;
температура воды на выходе, С_____________________________+12;
расход хладоносителя, л/ч_____________________________36459;
относительная влажность воздуха на входе, %___________________50;
относительная влажность воздуха на выходе, %__________________99;
холодильная мощность, кВт_______________________254,4.
Теплообменник второго подогрева
В секции второго подогрева используется электрический нагреватель.
Электрический нагреватель выполнен в форме прямоугольного параллелепипеда с укрепленными в корпусе греющими элементами в виде оребренных ТЭНов. Электрический нагреватель подключается к электросети 3/380 В/50 Гц. Такая конструкция позволяет легко демонтировать нагреватель из секции для осмотра и ремонта (предварительно нужно снять панель). Элементы нагревателя укреплены вертикально, а контакты выведены к клеммной панели на боковой стенке корпуса нагревателя. Каждый элемент отдельно к клеммной панели, однако для ступенчатого регулирования их соединяют блоками по три штуки. Нагреватель имеет термостат безопасности, ограничивающий чрезмерный рост температуры внутри системы, а также отключение нагревателей в случае прекращения подачи воздуха.
тип нагрева______________________ электрический;
температура воздуха на входе, С___________________________+15;
температура воздуха на выходе, С__________________________+20;
относительная влажность воздуха на входе, %_________66;
относительная влажность воздуха на выходе, %________________48;
тепловая мощность, кВт____________________________________36.
Секция вытяжного вентилятора
расход приточного воздуха, м3/ч___________________________25000;
развиваемое давление, Па_________________________________877;
мощность электродвигателя, кВт___________________________11;
частота вращения, об/мин_________________________________1460.
Расчет характеристик центрального кондиционера произведен в программе WinClim.
3. Математическая модель технологического процесса
Существует два метода теоретического исследования теплообменных аппаратов, применяемых в установках кондиционирования воздуха: как объектов с распределенными параметрами и как объектов с сосредоточенными параметрами.
Калориферы подогрева воздуха и поверхностные воздухоохладители являются объектами регулирования с распределенными параметрами, и динамика их описывается дифференциальными уравнениями в частных производных. Только этот метод математического исследования позволяет аналитически получить величину запаздывания этих объектов регулирования и может считаться точным.
Второй метод математического исследования – аппроксимация этих технологических аппаратов моделями с сосредоточенными параметрами – является приближенным, однако во многих случаях достаточным для предварительных инженерных расчетов.
Теплообменные аппараты, применяемые в установках кондиционирования воздуха, делятся на две группы:
с непосредственным контактом воздуха и тепло- или хладоносителя (камеры орошения, паровые увлажнители и аппараты местного доувлажнения);
с передачей тепла через стенку, отделяющую воздух от тепло- или хладоносителя (аппараты сухого или поверхностного типа, трубчатые и ребристые воздухоохладители и воздухоподогреватели).
Установка кондиционирования воздуха представляет собой комбинацию теплообменных аппаратов различного назначения.
При составлении уравнения теплового баланса кондиционируемого помещения как объекта автоматического управления можно условно принять, что в действии находится только регулятор влажности и влагосодержание воздуха в рассматриваемый момент времени постоянно (d=const). При составлении материального баланса, наоборот, необходимо считать, что в действии находится только регулятор температуры и в данный момент постоянна температура t=const.
Тепло-влажностные балансы помещений при расчетных параметрах наружного воздуха следует составлять для зимнего и летнего периодов.
При составлении уравнения теплового баланса считают, что по всему объему происходит хорошее перемешивание воздуха и в уравнение подставляют средние значения входящих величин. Поэтому передаточные функции могут быть получены в предложении, что технологические аппараты установок кондиционирования воздуха являются объектами регулирования с сосредоточенными параметрами.
В системах кондиционирования воздуха отклонения температуры воздуха от заданных значений, возникающие вследствие тех или иных возмущений, должны устраняться за сравнительно небольшое время. При медленных изменениях тепловых нагрузок (при изменениях температуры наружного воздуха, солнечного нагрева строительных ограждений и т. п.) системы регулирования, как правило, успевают реагировать на отклонения параметров воздуха от заданных значений, поэтому анализ вопросов регулирования систем кондиционирования при медленных изменениях тепловых нагрузок не имеет по существу практического значения.
Наиболее сложным с точки зрения динамики объектом регулирования в установке кондиционирования воздуха является камера орошения. В процессе регулирования температура точки росы после камеры орошения может изменяться с изменением следующих регулирующих воздействий:
энтальпии воды, разбрызгиваемой через форсунки;
соотношения объёмов свежего и рециркуляционного воздуха (изменением энтальпии воздушно-паровой смеси);
тепловой мощности калорифера первого подогрева. При единичных возмущениях по этим каналам кривые разгона будут различными и, следовательно, будут различаться параметры камеры орошения как объекта автоматического регулирования.
Таким образом, динамика камеры орошения не может описываться одним дифференциальным уравнением, и при определении настроечных параметров регулятора необходимо учитывать особенности камеры орошения как объекта с изменяющейся структурой. В первом приближении следует усреднять параметры объекта по всем каналам регулирующих воздействий. Система регулирования температуры точки росы после камеры орошения приведена на рис.
Переходные
функции камеры орошения достаточно
хорошо аппроксимируются дифференциальными
уравнениями второго порядка
(3.1)
Передаточная функция камеры орошения, полученная путем составления тепло-влажностных балансов в установившемся и переходном режимах,
(3.2)
Эта передаточная функция позволяет представить камеру орошения как интегрально-дифференцирующее звено.
Решение дифференциального уравнения, соответствующего передаточной функции, имеет вид
(3.3)
Теоретически кривая разгона 1, построенная по этому уравнению, показана на рис., а кривая 2 соответствует апериодическому звену с передаточной функцией
(3.4)
Как
видно из полученных кривых, наличие
производной в числителе передаточной
функции сказывается в скачкообразном
изменении параметра в момент времени
,
затем обе кривые практически не
различаются.
Камеры орошения кондиционеров большой тепловой мощности могут с достаточной для практических расчетов точностью аппроксимироваться апериодическим звеном и звеном запаздывания с передаточной функцией
(3.5)
Рассмотрим передаточные функции камеры орошения при различных режимах работы.

При понижении энтальпии воздуха
(3.6)
где
(3.7-3.8)
- коэффициент
орошения;
-
расход обрабатываемого воздуха, кг/с;
-
расход разбрызгиваемой воды, кг/с;
-
удельная теплоемкость воды, Дж/(кг*К);
,
- начальная и конечная температура воды,
;
-
масса воды в поддоне камеры, кг;
-
температура воздуха по сухому термометру
после камеры,
;
,
здесь (3.9)
-
безразмерный коэффициент, учитывающий
начальные параметры воздуха и воды.
;
(3.10)
-
температурный критерий.
;
(3.11)
-
температура точки росы,
;
-
постоянный коэффициент;
,
- показатели степени;
-
отношение масс или объемов рециркуляционной
и разбрызгиваемой воды;
- температура
поступающей холодной воды,
;
;
-
температура воздуха по сухому термометру
до камеры орошения,
.
Характерной
особенностью постоянной времени
и коэффициента усиления
является их зависимость от соотношения
масс или объемов холодной и рециркуляционной
воды и начальных параметров воздуха и
воды. При
величина
и в этом решении камера орошения может
рассматриваться как усилительное звено.
При
увеличивается, и переходный процесс
приближается к апериодическому.
При изменении расхода воздуха (количественное регулирование)
,
(3.12)
однако значения постоянных времени в этом случае другие.
При адиабатических процессах
.
(3.13)
Когда возмущающим воздействием является изменение влагосодержания воздуха до камеры, а выходной параметр – изменение температуры воздуха после камеры орошения,
.
(3.14)
Исследования динамических свойств измерительных преобразователей температуры при их работе в воздушных потоках различной скорости показали, что они могут описываться передаточной функцией апериодического звена,
.
(3.15)
Постоянная
времени
является
функцией скорости воздушного потока
,
омывающего преобразователь, и в общем
случае определяется из выражения
,
(3.16)
где
-
постоянная времени при
;
,
-постоянные
величины, зависящие от конструкции и
теплофизических свойств измерительного
преобразователя.
Динамика электрических измерительных преобразователей влажности описывается передаточной функцией вида
,
(3.17)
где
- начальное сопротивление измерительного
преобразователя при
заданной влажности воздуха;
-
начальная влажность воздуха;
-
постоянная времени измерительного
преобразователя.
Передаточная функция объектов регулирования секций подогрева в каждой точке диапазона регулирования может быть приведена к виду
,
(3.18)
где
- коэффициент усиления регулирующего
органа (регулирующий орган является
безынерционным звеном);
- коэффициент
усиления секции камеры подогрева;
- комплексная
переменная;
- запаздывание
(секции подогрева совместно с измерительным
преобразователем температуры);
- постоянная
времени (секции подогрева совместно с
измерительным
преобразователем температуры).
Температуру приточного воздуха можно регулировать путем изменения расхода горячей воды, проходящей через калорифер; расхода воздуха через калорифер со сдвоенным воздушным клапаном; температуры воды (добавлением к горячей воде холодной из постороннего источника).
Секция подогрева может описываться передаточной функцией вида
.
(3.19)
Сдвоенный воздушный и регулирующий клапаны на линии теплоносителя приближенно можно считать безынерционными элементами системы регулирования
.
(3.20)
Коэффициенты усиления клапанов рассчитываются по их рабочим расходным характеристикам с учетом переменных давлений на клапанах и характеристик сочленений.
Таким образом, передаточная функция объекта регулирования
.
(3.21)
В
общем случае коэффициент усиления
,
время запаздывания
,
постоянная времени
являются величинами, изменяющимися
внутри диапазона регулирования, и,
следовательно, получить одинаковое
качество регулирования во всем диапазоне
регулирования без принятия специальных
мер невозможно.
Если
величины
и
в заданном диапазоне регулирования
изменяются незначительно, то можно
линеаризовать статическую характеристику
за счет, например, специально подобранного
сочленения исполнительного механизма
с регулирующим органом и получить
практически одинаковое качество
регулирования во всем диапазоне
регулирования. Если величины
и
изменяются значительно, то речь может
идти об обеспечении качества «не хуже»
заданного в диапазоне регулирования.
С учетом вышесказанного передаточные функции по основным каналам регулирования имеют вид:
«влажность наружного воздуха – влажность воздуха на выходе из установки кондиционирования»
;
«влажность наружного воздуха – влажность воздуха в помещении»
;
«температура наружного воздуха – температура на выходе из установки кондиционирования»
;
«температура наружного воздуха – температура воздуха в помещении»
;
«соотношение холодной и рециркуляционной воды – температура воды»
.

Рис. 3.2 – Кривая разгона малоинерционного объекта (температура воздуха на выходе из установки кондиционирования)

Рис. 3.3 - Кривая разгона инерционного объекта (температура воздуха в помещении)

Рис 3.4. - Кривая разгона малоинерционного объекта (влажность воздуха на выходе из установки кондиционирования)

Рис. 3.5 - Кривая разгона инерционного объекта (влажность в помещении)

Рис. 3.6 - Кривая разгона инерционного объекта (изменение соотношения «холодная-рециркуляционная вода).
4. Разработка системы регулирования
4.1 Автоматические системы регулирования температуры воздуха
На рис. 4.1 приведены структурные схемы автоматических систем регулирования температуры воздуха с помощью теплообменника (калорифера), типичные для установок кондиционирования воздуха. К объекту регулирования в этом случае относятся кондиционируемое помещение, воздуховод, воздухонагреватель и регулирующий вентиль; к регулятору – измерительный и управляющий элементы и исполнительный механизм.
Как видно из схем, при установке преобразователя после теплообменника (в объекте регулирования) система регулирования замкнута, при установка преобразователя перед теплообменником (в потоке наружного воздуха) – разомкнута, так как изменение температуры в объекте регулирования не вызывает изменений положения регулирующего органа. При наличии двух преобразователей, один из которых установлен в регулируемом объекте, а другой – в потоке наружного воздуха, регулирующее воздействие является алгебраической суммой воздействий.
Основные автоматические системы регулирования температуры воздуха, применяемые в установках кондиционирования воздуха, показаны на рис. 4.2.
При размещении преобразователя в воздуховоде обеспечивается постоянная температура воздуха, поступающего в помещение, где температура воздуха не регулируется, и ее отклонения не могут вызвать изменений положения регулирующего органа (рис. 4.2, а).
Регулятор, преобразователь которого расположен в кондиционируемом помещении, при отклонении температуры от заданного значения воздействует на регулирующий вентиль, изменяющий количество пара, поступающего в воздухонагреватель (рис. 4.2, б).
Система регулирования, состоящая из двух теплообменников – калорифера подогрева воздуха и поверхностного охладителя, работающих последовательно (поверхностный охладитель включается при полностью закрытом вентиле, регулирующем подачу теплоносителя (рис. 4.2, в)), может быть также системой релейного регулирования, если в зависимости от знака отклонения температуры, включается калорифер подогрева или поверхностный охладитель.


Рис. 4.1 – Функциональные и структурные схемы автоматических систем регулирования температуры воздуха:
а –
при установке измерительного
преобразователя после калорифера; б –
при установке измерительного
преобразователя перед калорифером; в
– при наличии двух измерительных
преобразователей;
- регулируемая величина;
- заданное значение;

- отклонение регулируемой величины от
заданного значения;
- регулирующее воздействие; М – возмущение
по нагрузке.
В системе состоящей из теплообменника, регулятора и регулируемого клапана (рис. 4.2, г), регулирование осуществляется изменением соотношения между объемом воздуха, проходящего через нагреватель, и холодного воздуха. Преимущество этой схемы заключается в том, что небольшое изменение положения подвижных клапанов сразу сказывается на температуре приточного воздуха и таким образом уменьшается запаздывание системы регулирования.
Широко применяются автоматические системы регулирования температуры воздуха, состоящие из регулятора с преобразователем, калорифера и воздухоохладителя, двух регулирующих вентилей и одного воздушного клапана (рис. 4.2, д). Температура воздуха поддерживается постоянной регулированием соотношения между нагретым и охлажденным воздухом и смеси. Регулирующие вентили в системах тепло- и хладоносителей открываются в зависимости от знака отклонения температуры воздуха в воздуховоде.
В системе (рис. 4.2, е), состоящей из смесительно-регулирующего клапана и калорифера подогрева воздуха, исполнительные механизмы могут работать последовательно, т.е. калорифер подогрева воздуха включается тогда, когда температура не может быть обеспечена за счет изменения температуры смеси приточного и рециркуляционного воздуха.



Рис. 4.2 – Основные автоматические системы регулирования температуры воздуха, применяемые в установках кондиционирования воздуха:
а – с преобразователем в воздуховоде; б – с преобразователем в помещении; в – с калорифером и поверхностным охладителем; г – с регулируемым воздушным клапаном; д – с двумя теплообменниками и воздушным клапаном; е – со смесительно-регулирующим воздушным клапаном.
На рис. 4.3 приведены автоматические системы регулирования температуры воздуха одновременно с изменением соотношения количества наружного и рециркуляционного воздуха и последующей обработкой смеси и с помощью теплообменников. Изменение соотношения расходов наружного и рециркуляционного воздуха осуществляется регулятором, чувствительный элемент которого установлен в потоке наружного воздуха. Наличие соленоидного вентиля обеспечивает более быстрое охлаждение воздуха.

Рис. 4.3 – Автоматические системы регулирования температуры с последующей обработкой смеси наружного и рециркуляционного воздуха:
а – с моторными исполнительными механизмами; б – с соленоидным вентилем на подаче холодоносителя.
Приведенные схемы регулирования применяются в различных комбинациях почти во всех установках кондиционирования воздуха.
Регулирование температуры воздуха регулятором, преобразователь которого расположен непосредственно в объекте, обладающем большим емкостным запаздыванием, может привести к значительному перерегулированию за счет того, что регулирующий орган может занимать крайние положения (особенно при релейном регулировании). Специальный регулятор-ограничитель, расположенный в воздуховоде, обеспечивает изменение температуры приточного воздуха в заранее заданных пределах (рис. 4.4).

Рис. 4.4 – Автоматические система регулирования при минимальном и максимальном ограничениях температуры воздуха:
1 – регулятор температуры в помещении; 2 – регулятор-ограничитель.
Возможны два вида ограничения – по минимальной температуре и максимальной. Если температура воздуха в объекте регулирования при максимальном ограничении ниже значения, заданного регулятору-ограничителю, то управляющий сигнал в линии регулирующего органа определяется только отклонением от заданного значения температуры воздуха в объекте регулирования (управляющий сигнал проходит через регулятор-ограничитель неизменным). Если же температура воздуха достигает значения, заданного регулятору-ограничителю, то последний своим управляющим элементом (например, устройством сопло-заслонка) соответствующим образом изменит давление в линии регулирующего органа, вследствие чего уменьшится расход теплоносителя, поступающего в калорифер. Температура воздуха в объекте регулирования понизится, и регулятор- ограничитель не будет работать.
При минимальном ограничении и достижении температурой воздуха значения, заданного регулятору-ограничителю, этот регулятор увеличивает подачу теплоносителя, и дальнейшее регулирование осуществляется основным регулятором. Основной регулятор и регулятор-ограничитель включены в управляющую магистраль сжатого воздуха последовательно. На рис. 4.4 показано минимальное и максимальное ограничение с помощью двух регуляторов-ограничителей.

Рис. 4.5 – Автоматические системы регулирования температуры приточного воздуха:
а – разомкнутая система регулирования: 1 – регулятор температуры в воздуховоде; 2 – электропневмореле, блокирующее работу вентилятора и воздушных клапанов; б – регулирование температуры с минимальным ограничением: 1 – регулятор температуры в помещении; 2 – регулятор-ограничитель; 3 – электропневматическое реле; в – регулирование температуры воздуха с минимальным ограничением и изменением соотношения расходов наружного и рециркуляционного воздуха: 1 – регулятор температуры; 2 – регулятор-ограничитель; 3 – регулятор положения воздушных клапанов; 4 – электропневматическое реле.
Максимальное и минимальное ограничение возможно и с помощью одного регулятора-ограничителя. В этом случае регулирующим органом управляет только регулятор-ограничитель, а роль регулятора температуры воздуха в объекте регулирования сводится к изменению значения, заданного регулятору-ограничителю, при отклонениях температуры воздуха от заданного значения в объекте регулирования.
Рассмотрим несколько типовых схем автоматического регулирования температуры приточного воздуха (рис. 4.5)
Регулятор, преобразователь которого расположен в приточном канале, управляет степенью открытия регулирующего вентиля в калорифере.
Система регулирования температуры воздуха в объекте разомкнута, и изменение тепловой нагрузки не влияет на степень открытия регулирующего вентиля (рис. 4.5, а).
Регулятор температуры объекта управляет регулирующим вентилем калорифера, а регулятор, преобразователь которого расположен в канале, является минимальным ограничителем и включается в том случае, если температура воздуха ниже заданного минимума (рис. 4.5, б).
Система регулирования температуры воздуха в объекте с минимальным ограничением и регулированием соотношения расходов наружного и рециркуляционного воздуха (рис. 4.5, в), характеризуется наличием регулируемых воздушных клапанов. Регулирующие органы калорифера и воздушных клапанов включены последовательно. Порядок работы воздушных клапанов и калориферов определяется экономичностью работы системы и необходимым количеством свежего воздуха.
В системе регулирования температуры удаляемого воздуха при минимальном ограничении температуры приточного воздуха (рис. 4.6,а) регулирование температуры приточного и рециркуляционного воздуха осуществляется отдельным регулятором, преобразователь которого расположен в канале притока. Для предотвращения замерзания через калорифер проходит предварительно подогретый воздух. Последовательная работа регулятора температуры удаляемого воздуха и минимального регулятора-ограничителя обеспечивает регулирование по средней температуре объекта, однако в этом случае увеличивается запаздывание.

Рис. 4.6 – Автоматические системы регулирования температуры приточного воздуха:
а – регулирование температуры удаляемого воздуха; б – регулирование температуры удаляемого воздуха при наличии байпаса; в – многозональное регулирование при минимальном ограничении температуры приточного воздуха: 1-4 – регуляторы.
В системе регулирования температуры воздуха (рис. 4.6, б) значительная инерционность теплообменников (калориферов) может быть уменьшена применением клапана, изменяющего соотношение нагретого и ненагретого воздуха. При закрытии регулирующего вентиля калорифера одновременно закрывается дроссельный клапан, расположенный перед ним, и открывается обводной канал (байпас).
В системе многозонального регулирования температуры при минимальном ограничении температуры приточного воздуха (рис. 4.6, в) предварительный подогрев всего приточного воздуха осуществляется смешением наружного и рециркуляционного воздуха с помощью двух регуляторов с различными заданиями (летним и зимним режимами). Температура воздуха в каждом объекте регулируется независимо с помощью собственных воздухонагревателей при минимальном ограничении температуры приточного воздуха.
4.2 Автоматические системы регулирования влажности воздуха
По способу регулирования относительной влажности воздуха в объекте системы делятся на три типа:
системы с косвенным регулированием относительной влажности воздуха; в этом случае относительная влажность воздуха в объекте стабилизируется или изменяется по заданной программе в функции температуры точки росы после камеры орошения и температуры в самом объекте;
системы с прямым регулированием относительной влажности воздуха с помощью регулятора влажности, преобразователь которого установлен в самом объекте. Регулятор воздействует непосредственно на подачу соответствующих энергоносителей так, чтобы в объекте регулирования поддерживалось значение влажности воздуха.
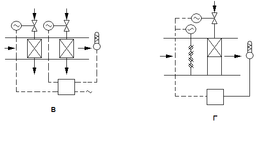
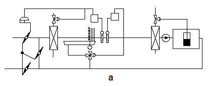
На рис. 4.7, а приведена система косвенного регулирования относительной влажности воздуха по двум режимам (летнему и зимнему).
Регулирование температуры воздуха осуществляется регулятором 1, преобразователь которого расположен в объекте (рис. 4.7, а). Минимальное ограничение температуры приточного воздуха обеспечивается регулятором-ограничителем 2. Температура смеси наружного и рециркуляционного воздуха
регулируется регуляторами 5 и 6, а температура воздуха после камеры орошения – автономным контуром регулирования для двух режимов (летнего и зимнего, причем регуляторы 3 и 4 включены по схеме ограничения).
На рис. 4.7, б показана схема регулирования температуры воды в камере орошения двух теплообменников – подогревателя и охладителя. Схема позволяет интенсивно воздействовать на температуру точки росы и в ряде случаев отказаться от предварительного нагрева или охлаждения воздуха. В качестве охладителя воды можно использовать испаритель холодильной машины. Для повышения точности работы исполнительные механизмы должны быть снабжены позиционерами. Графики работы элементов схемы приведены на рис. 4.7, в.

Рис. 4.7 – Система косвенного регулирования относительной влажности воздуха по двум режимам:
а – функциональная схема; б – схема регулирования температуры воды; в – графики работы элементов схемы: 1 – клапан горячей воды; 2 – компрессор; 3 – клапан холодной воды.
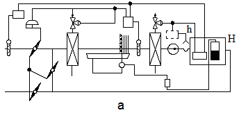
Схема с так называемой скользящей температурой точки росы показана на рис. 4.8. Схема обеспечивает два режима работы – летний и зимний. В зимнем режиме температура и влажность воздуха в объекте постоянны, а в летнем – температура точки росы и температура в объекте могут в заданных пределах изменяться, влажность воздуха в объекте постоянна. Отсутствие охладителя в схеме исключает нормальную работу при очень высокой наружной температуре воздуха и высокой относительной влажности.
Регулятор, преобразователь которого установлен в потоке наружного воздуха, летом изменяет заданные значения температуры точки росы и температуры воздуха в объекте. Смесительно-регулирующий воздушный клапан и калорифер предварительного подогрева включены последовательно. Регулятор температуры воздуха в объекте управляет подачей теплоносителя в калорифер. Возможно также применение регулятора минимального ограничения (показано пунктиром на рис. 4.8, а).





Рис. 4.8. – Схемы со скользящей температурой точки росы:
а – с камерой орошения; б – схема без камеры орошения; в – схема с регулятором влажности воздуха в объекте; г – графики работы элементов установки: 1 – клапан свежего воздуха; 2 – калорифер предварительного подогрева; 3 – байпас; д – схема с предварительным подогревом наружного воздуха.
Регулятор влажности в этой схеме является минимальным ограничителем влажности в объекте. При увеличении относительной влажности воздуха по сравнению с заданным значением регулятор влажности включает через промежуточное реле водяной насос циркуляции воды в камере орошения.
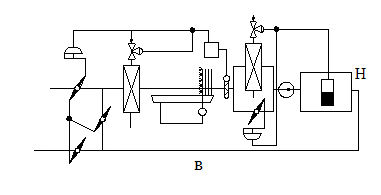
Скользящий режим без камеры орошения обеспечивает установка, схема которой показана на рис. 4.8, б. В зимний период обеспечивается постоянная температура в помещении при минимальном ограничении температуры приточного воздуха. В летний период температура воздуха изменяется в функции температуры наружного воздуха, регулятор температуры наружного воздуха автоматически изменяет задание регулятору объекта. Регулятор влажности воздуха в объекте является максимальным ограничителем. При превышении влажности в объекте относительно заданного значения увеличивается подогрев воздуха в калорифере.
При прямом регулировании влажности воздуха регулятор влажности, расположенный непосредственно в объекте, воздействует на регулирующие органы элементов установки, влияющих на величину относительной влажности в объекте. Схема такой установки показана на рис. 4.8, в. В этом случае температура и относительная влажность воздуха поддерживаются постоянными. Графики работы элементов показаны на рис. 4.8, г.



Рис. 4.9. – Схемы регулирования влажности воздуха:
а – прямое регулирование влажности подмешиванием холодной воды в камере орошения; б – каскадная схема регулирования влажности воздуха; в – зависимость заданного значения температуры точки росы от изменения относительной влажности воздуха в объекте.
Другая схема прямого регулирования влажности воздуха показана на рис. 4.8, д. Регулятор температуры в объекте включает подогреватель воздуха тогда, когда температура воздуха становится ниже заданного значения, и таким образом устраняется поступление влажного воздуха.
Расположение калорифера предварительного подогрева в канале наружного воздуха возможно в зонах с мягкими климатическими условиями.
В схеме, приведенной на рис. 4.9, а, понижение температуры точки росы достигается подмешиванием холодной воды в камере орошения. Регулятор относительной влажности управляет клапаном калорифера второго подогрева воздуха. На рис. 4.9, б регулятор влажности в объекте непрерывно изменяет задание регулятору температуры точки росы и таким образом «следит» за относительной влажностью в объекте. Регулятор температуры точки росы управляет работой калорифера предварительного подогрева воздуха (или охладителя) и воздушных смесительных клапанов.
Регулятор температуры в объекте изменяет значение, заданное регулятору-ограничителю, который управляет работой калорифера второго порядка.
Диаграммы работы этой системы показаны на рис. 4.9, в.

Рис. 4.10 – Структурная схема каскадной АСР температуры воздуха в помещении

Рис. 4.11 – Структурная схема каскадной АСР влажности воздуха в помещении

Рис. 4.12 – Структурная схема одноконтурной АСР температуры воды

Рис. 4.13 – Переходный процесс регулирования по каналу «изменение температуры наружного воздуха – изменение температуры в помещении».

Рис. 4.13 – Переходный процесс регулирования по каналу «изменение влажности наружного воздуха – изменение влажности в помещении».

Рис. 4.14 – Переходный процесс регулирования по каналу «изменение соотношения холодная-рециркуляционная вода – изменение температуры воды».
5. Выбор технических средств автоматизации.
5.1 Выбор и обоснование контролируемых технологических переменных
Поддержание постоянной температуры приточного воздуха
Управление температурой приточного воздуха (регулирование температуры воздуха в канале) используется при подаче в помещение нагретого воздуха с постоянной температурой. Датчик температуры расположен в приточном воздуховоде.
Регулирование температуры в помещении
Регулирование температуры в помещении (постоянная температура в помещении, регулирование температуры вытяжного воздуха) используется для поддержания в помещении постоянной температуры. Регулирование температуры в помещении применяется также при изменении температуры воздуха из-за сквозняков, нагрева оборудования и т. п. Температура приточного воздуха будет изменяться в зависимости от необходимости прогрева или охлаждения помещения. Вспомогательный датчик температуры расположен в приточном воздуховоде и управляет минимальной и максимальной температурой приточного воздуха для того, чтобы в помещение не поступал переохлажденный или перегретый воздух. Главный датчик находится в помещении или в вытяжном воздуховоде (если необходимо определить среднее значение температуры в нескольких комнатах).
Защита от замерзания
Датчик защиты от замерзания в основном предназначен для предотвращения замерзания теплоносителя в водяном калорифере. При образовании льда медные трубки в калорифере могут лопнуть с последующим нанесением ущерба в результате утечки воды. Место расположения температурного датчика является особенно важным, т.к. он должен находиться в зоне наиболее низкой температуры нагревателя.
Компенсация наружной температуры
В некоторых случаях необходимо, чтобы изменение наружной температуры вызывало определенное изменение уставки температуры главного регулятора. Это означает, что если наружная температура переходит через определенное значение, то заданная уставка температуры должна постепенно возрастать.
В этом случае датчик, контролирующий температуру наружного воздуха, подключается к главному регулятору через отдельный блок. Такая компенсация может выполняться как летом, так и зимой. Компенсация в летний период означает, что если температура наружного воздуха поднимется выше определенного значения, то значение уставки температуры тоже возрастет. Компенсация в зимний период года означает, что значение уставки температуры увеличится, если температура наружного воздуха опустится ниже определенного значения.
Влажность воздуха
Наиболее оптимальной считается относительная влажность воздуха в диапазоне от 30% до 60%. Верхняя граница влажности составляет около 70%.
5.2 Выбор средств измерения температуры
Для измерения температуры приточного воздуха используется канальный датчик температуры TG-K3/Pt1000 производства фирмы «Regin»:
Диапазон измерения__________________________-30…+70С;
Погрешность измерения_______________________0,5С;
Инерционность_______________________________38 с.
Для измерения температуры воздуха в помещении используется комнатный датчик температуры TG-R5/Pt1000 производства фирмы «Regin»:
Диапазон измерения__________________________0…+50С;
Погрешность измерения_______________________0,5С;
Для измерения температуры наружного (атмосферного) воздуха используется наружный датчик температуры TG-R6/Pt1000 производства фирмы «Regin»:
Диапазон измерения__________________________-40…+60С;
Погрешность измерения_______________________0,5С;
Для измерения температуры воды на выходе теплообменника используется накладной датчик температуры TG-А1/Pt1000 производства фирмы «Regin»:
Диапазон измерения__________________________-40…+60С;
Погрешность измерения_______________________0,5С;
5.3 Выбор средств измерения влажности
Для измерения влажности в помещении используется комнатный преобразователь влажности HRT250 производства фирмы «Regin»:
Диапазон измерения__________________________0…100%;
Погрешность измерения_____________2% (при влажности 0…90%);
3% (при влажности 90…100%);
5.4 Выбор электропривода заслонки наружного воздуха
Электрические приводы POLAR BEAR® разработаны специально для использования с воздушными заслонками, выполняющими защитные функции, и предназначены, например, для защиты от замораживания и для гарантированного полного закрытия. При поступлении управляющего сигнала привод перемещает заслонку в нормальное рабочее положение, постепенно натягивая встроенную пружину. При предусмотренном, либо аварийном отключении питания привода энергия пружины моментально устанавливает заслонку в закрытое положение. Компактность и универсальный адаптер, имеющий функцию ограничения угла вращения, наделяют привод многофункциональными свойствами.
Технические характеристики электропривода DA2.F:
Момент вращения_______________________________________16 Н*м
Площадь заслонки_______________________________________3 м2
Время срабатывания двигатель_________________________90 с
пружина________________________________________10 с
Рабочее напряжение______________________________________24 В
Частота_________________________________________________50 Гц
Потребляемая мощность в рабочем положении_________________7 Вт
в конечных положениях_________________________________0,6 Вт
Угол поворота рабочий__________________90°
ограниченный диапазон_______________________________0°…30°
________________________________60°…90°
Масса___________________________________________________2,9 кг
Управляющий сигнал____________________________________0…10 В
Индикация положения______________________________механическая,
5.5 Выбор электропривода переточной заслонки и заслонки рециркуляционного воздуха
Для управления заслонками рециркуляции и перетока применяется электропривод DM1.1 производства фирмы POLAR BEAR®.
Технические характеристики электропривода DМ1.1:
Момент вращения_______________________________________16 Н.м
Площадь заслонки_______________________________________3 м2
Время срабатывания____________________________80…110 с
Рабочее напряжение______________________________________24 В
Частота_________________________________________________50 Гц
Потребляемая мощность в рабочем положении_________________4 Вт
в конечных положениях_________________________________0,6 Вт
Угол поворота рабочий_________________________90°
ограниченный диапазон_______________________________5°…85°
Масса___________________________________________________1,1 кг
Управляющий сигнал____________________________________0…10 В
Индикация положения____________________механическая, с помощью указеля
Число циклов срабатывания________________________________60 000
Уровень шума_________________________________________45 дБ (А)
Класс защиты_____________________________________________II
Степень защиты___________________________________________IP 44
Температура эксплуатации_______________________-20…+50°C
Относительная влажность окружающей среды__________________5…95 %
5.6 Выбор контроллера
CORRIGO С30 – это новый контроллер, легкий в использовании и эксплуатации. Он разработан для использования в системах управления центральным кондиционированием воздуха. Контроллер имеет дисплей и встроенный индикатор на передней панели для сигнализации; управление контроллера - посредством кнопок.
Контроллер разработан для крепления на DIN-рейку в шкаф или на шкаф.
Необходимые функции выбираются с помощью текстовых меню или значением кода конфигурации меню в зависимости от типа используемого приложения.
У контроллера есть годовые часы и автоматический переключатель лето/зима.
Система меню позволяет работать пользователям с различными уровнями доступа, показывает уставки и позволяет их изменять, в зависимости от степени доступа. Это сделано для предотвращения неквалифицированного обращения с контроллером, т.е. на нижнем пользовательском уровне невозможно ввести некорректные уставки при просмотре текущего состояния, значений параметров, аварий и т.д. При нормальной работе, без нажатия каких-либо кнопок, дисплей сам показывает наиболее важные показатели, такие как установленные/текущие значения, логическое управление выходами, время/дата и т.д.
AI Аналоговые входы
У контроллера C30 шесть аналоговых входов AI3...AI8. Входы AI3, AI4 предназначены для использования преобразователей влажности с выходным сигналом 0...10В. Входы AI5…I8 предназначены для использования датчиков температуры типа Pt1000.
AI3 Комнатный преобразователь влажности HRT
AI4 Канальный преобразователь влажности HRT250
AI5 Датчик температуры наружного воздуха TG-R6/Pt1000
AI6 Датчик температуры приточного воздуха TG-K3/Pt1000
AI7 Датчик температуры воздуха в помещении TG- R5/Pt1000
AI8 Датчик температуры обратной воды TG-А1/Pt1000.
Цифровые входы DI
У контроллера С30 десять цифровых входов АI1...АI2 и DI1…DI8 для активизации соответствующих функций и мониторинга аварий.
Эти входы должны быть присоединены только к потенциально свободным закрывающимся реле.
АI1 Контроль работы приточного вентилятора или реле давления.
АI2 Контроль работы вытяжного вентилятора или реле давления.
DI1 Контроль загрязненности фильтра.
DI2 Контроль циркуляционного насоса, контур нагревателя.
DI3 Аварийный вход чиллера (чиллеров).
DI4 Контроль вращения роторного рекуператора.
Контроль обледенения на теплообменнике.
DI5 Пожарная тревога.
DI6 Внешняя авария. Внешние переключатели не в положении “Auto”.
DI7 Кнопка или таймер для задержки выключения (для одной скорости) /
Задержка выключения работы для двухскоростных систем вентиляции.
DI8 Кнопка или таймер для задержки выключения на низкой скорости (для
двухскоростных систем).
Аналоговые выходы AO
У контроллера С30 три аналоговых выхода, AO1...AO3. Выходы имеют сигнал 0...10 V DC, 5 mA и защищены от короткого замыкания.
АО1 Y1 – охлаждение, нагрев или заслонка.
АО2 Y2 – нагрев, пластинчатый теплообменник, роторный рекуператор, тепловой насос, охлаждение или заслонка.
АО3 Y3 – нагрев или охлаждение.
АО6 Увлажнение/осушение.
Цифровые выходы DO
У контроллера С30 семь дискретных выходов, DO1...DO7. Выходы имеют сигнал 0...10 V DC, 5 mA и защищены от короткого замыкания.
DO1 Управление приточным вентилятором.
Высокая скорость приточного вентилятора для двухскоростных систем.
DO2 Управление вытяжным вентилятором.
Высокая скорость вытяжного вентилятора для двухскоростных систем.
DO3 Управление циркуляционным насосом.
Блокировка электрического нагрева.
DO4 Управление компрессором 1 (DX-охлаждение).
Низкая скорость приточного вентилятора для двухскоростных систем.
DO5 Управление компрессором 2 (DX-охлаждение).
Низкая скорость вытяжного вентилятора для двухскоростных систем.
DO6 Управление внешней защиты от обмерзания.
Срабатывание противопожарной заслонки.
DO7 Аварийный выход.

Рис.5.1 Пример системы управления с контроллером серии С30
Функции контроля С30
Прикладное управление температурой воздуха
Датчик температуры приточного воздуха(AI3) управляет последовательностью для достижения установленной температуры.

Управление воздухом с компенсацией внешней температуры
Датчик температуры приточного воздуха(AI3) управляет последовательностью для достижения заданной температуры. Задатчик компенсирован, учитывая сенсор внешней температуры (AI1). Параметры, установленные в меню «Установки», в меню для внешней компенсации, становятся доступными, когда выбор сделан.
Компенсация внешней температуры может быть установлена с помощью двух начальных двух конечных позиций, см. раздел «Установки».

Управление температурой в помещении с каскадным контролем температуры воздуха
Датчик температуры приточного воздуха (AI3) управляет последовательностью, поэтому задатчик достигается, так же как и управление воздухом.
Датчик температуры Приточного воздуха (AI3) управляет последовательностью, так что задатчик достигается точно так же, как и контроль приточного воздуха. Задатчик для приточной температуры определяется Датчиком Комнатной температуры (AI2), который при необходимости нагревания увеличивает задатчик для приточного воздуха в соответствие с установленными параметрами или, при необходимости охлаждения понижает задатчик.
Каскадный фактор (насколько задатчик температуры помещения должен быть изменен (поградусно)) устанавливается в «Установках», см. соответствующий выбор.
ПРИМЕЧАНИЕ: каскадное управление является PI-управлением с устанавливаемым I-временем (фабричные установки 10 минут) и работает с установками между установленным минимальным и максимальным ограничением.
(Текущая установка температуры помещения отражена в меню каскадного фактора).

Управление температурой в помещении с мин/макс ограничением температуры приточного воздуха.
Датчик управления температурой Room (AI2) управляет последовательностью для достижения установленных параметров. Температура поддерживается этим датчиком с ограничением минимального и максимального значений.

Управление температурой в помещении без датчика приточного воздуха.
Датчик температуры Room (AI2) управляет последовательностью для достижения значений установок.

Управление температурой воздуха с компенсацией внешней температуры или управление температурой помещения с мин/макс ограничениями. Переключатель, зависимый от внешней температуры.
Датчик внешней температуры управляет переключением между управлением воздухом (зима) и управлением в помещении (лето).
Датчик приточного воздуха (AI3) управляет последовательностью для достижения установленных параметров. Установки – внешняя температура компенсируется датчиком внешней температуры (AI1). Параметры устанавливаются в меню «Установки».
Датчик в помещении (AI2) управляет последовательностью для достижения установленных параметров. Температура может быть макс/мин лимитирована. Параметры устанавливаются в меню «Установки».

Выбор регулирующего органа и исполнительного механизма
Необходимая мощность для подогрева приточного воздуха в зимний период составляет 381 кВт; для охлаждения в летний период – 123 кВт. Разность температур теплоносителя 80…60С, хладоносителя 7…12С. Расход теплоносителя составляет:

хладоносителя:

В качестве регулирующего органа на подаче теплоносителя применен трехходовой клапан типа NMTR производства фирмы Regin. Подбор клапана производится при условии перепада давления на нем не выше 20 кПа. Подбор производится по диаграмме, изображенной на рис.6.1.

Рис. 6.1 Диаграмма подбора трехходового клапана типа NMTR
В качестве регулирующего органа на подаче хладоносителя применен трехходовой клапан типа BGTR производства фирмы Regin. Подбор клапана производится при условии перепада давления на нем не выше 20 кПа. Подбор производится по диаграмме, изображенной на рис. 6.2.

Рис. 6.2. Диаграмма подбора трехходового клапана типа BGTR
На подаче теплоносителя установлен трехходовой клапан NMTR50-39 (рис. 5) с условным проходом DN=50мм и условной пропускной способностью Кv=39 м3/ч. На подаче хладоносителя установлен трехходовой клапан BGTR65-63 (рис. 6) с условным проходом DN=65 мм и условной пропускной способностью Кv=63м3/ч.
В качестве исполнительного механизма на клапане теплоносителя применен электропривод AQM24-1R (рис.7) производства фирмы Regin. Технические характеристики электропривода AQM24-1R:
Напряжение питания______________________________________24 В.
Частота_________________________________________________50 Гц.
Управляющий сигнал________________________________0…10 В.
Потребляемая мощность__________________________________6 Вт.
Длина штока_______________________________________20 мм.
Время хода штока_________________________________10 с/мм.
Фактическое усилие____________________________________500 Н.
В качестве исполнительного механизма на клапане хладоносителя применен электропривод AV24-MFT (рис.8) производства фирмы Belimo. Технические характеристики электропривода AV24-MFT:
Напряжение питания____________________________________24 В.
Частота________________________________________________50 Гц.
Управляющий сигнал___________________________________0…10 В.
Потребляемая мощность___________________________________6 Вт.
Длина штока____________________________________________50 мм.
Время хода штока________________________________________3 с/мм.
Фактическое усилие_____________________________________2000 Н.

Рис. 6.3 Трехходовой регулирующий клапан NMTR50-39
А=160 мм
В1=100 мм
В2=73 мм
С=G 2”
D=126 мм
Масса – 5,0 кг.

Рис. 6.4 Трехходовой регулирующий клапан BGTR65-63
А=260 мм
В1=170 мм
В2=190 мм
С=185 мм
D=200 мм
Масса – 23 кг.

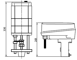
Рис. 6.5 Электропривод AQM24-1R

Рис. 6.6 Электропривод AV24-MFT
8. Технико-экономическое обоснование
8.1 Введение
Автоматизированные системы кондиционирования приводят, в конечном счете, к экономии потребляемой электроэнергии. Это происходит за счет равномерного потребления. В нашем случае экономия электроэнергии оценивается в 5% от годового потребления. Предполагается, что экономия электроэнергии покроет затраты на приобретение и установку АСУ.
8.2 Расчет капитальных вложений, необходимых для реализации проекта.
Табл. 8.1 - Расчет капитальных вложений
|
Оборудование и затраты |
Кол.-во |
Цена за ед., грн. |
Общая стоимость, грн. |
|
1. Контроллер “Corrigo-C30” |
1 |
4947.6 |
4947.6 |
|
2. Трехходовой регулирующий клапан NMTR50-39 |
2 |
1407.4 |
2814.8 |
|
3. Трехходовой регулирующий клапан BGTR65-63 |
1 |
3087.6 |
3087.6 |
|
4. Электропривод AQM24-1R |
2 |
1686.4 |
3372.8 |
|
5. Электропривод AV24-MFT |
1 |
6280.6 |
6280.6 |
|
6. Канальный датчик температуры TG-K3/Pt1000 |
1 |
198.4 |
198.4 |
|
7. Комнатный датчик температуры TG-R5/Pt1000 |
1 |
204.6 |
204.6 |
|
8. Наружный датчик температуры TG-R6/Pt1000 |
1 |
285.2 |
285.2 |
|
9. Накладной датчик температуры TG-А1/Pt1000 |
1 |
161.2 |
161.2 |
|
10. Комнатный преобразователь влажности HRT |
1 |
1227.6 |
1227.6 |
|
11. Канальный преобразователь влажности НDТ 3200 |
1 |
1159.4 |
1159.4 |
|
12. Капиллярный термостат ТС3 |
1 |
83.7 |
83.7 |
|
13. Дифференциальный датчик давления DPS500 |
3 |
272.8 |
818.4 |
|
14. Электропривод DA2.F |
1 |
1277.2 |
1277.2 |
|
15. Электропривод DМ1.1 |
2 |
923.8 |
1847.6 |
|
16. Щит управления и питания |
1 |
5580 |
5580 |
|
17. Монтаж оборудования |
1 |
8336.7 |
8336.7 |
|
18. Пусконаладочные работы |
1 |
1667.4 |
1667.3 |
|
19. Непредвиденные расходы |
1 |
3334.7 |
3334.7 |
|
20. Накладные расходы |
1 |
2667.7 |
2667.7 |
Итого: 49353.1 грн.
8.3 Расчет годовых эксплуатационных расходов, связанных с эксплуатацией АСУ
Для того, чтобы АСУ выполняла свои функции, необходимы расходы по содержанию и эксплуатации АСУ. В нашем случае такие годовые расходы определяются следующим образом:
,
(8.1)
где
-
амортизация,
-
затраты на ремонт,
-
зарплата,
-
затраты на электроэнергию,
-
прочие затраты.
Амортизация определяется по формуле
,
(8.2)
где
-
норма амортизации, составляющая 25%,
-
общая стоимость АСУ.
Ремонтные затраты составляют
,
(8.3)
Затраты на заработную плату составляют
,
(8.4)
где
-
численность по штату,

-
заработная плата с начислениями одного
человека.
Затраты на электроэнергию определятся по формуле
(8.5)
Прочие затраты составляют
(8.6)
8.4 Расчет экономии электроэнергии
Экономия электроэнергии составляет
,
где

- годовая потребляемая электроэнергия,
- потребляемая
мощность,
-
число часов работы кондиционера за год;
-
коэффициент загрузки электродвигателя;
-
коэффициент одновременного включения.
9. Техника безопасности
Здоровье, работоспособность, да и просто самочувствие человека в значительной степени определяются условиями микроклимата и воздушной среды в жилых и общественных помещениях, где он проводит значительную часть своего времени.
По мере насыщения зданий современными отопительно-вентиляционными системами, осветительной техникой и разнообразным электробытовым оборудованием все более очевидным становится выражение: «Дом – это машина для жилья».
Если говорить о физиологическом воздействии на человека окружающего воздуха, то следует напомнить, что человек в сутки потребляет около 3 кг пищи и 15 кг воздуха. Что это за воздух, какова его свежесть и чистота, душно, жарко или холодно человеку в помещении, во многом зависит от инженерных систем, специально предназначенных для обеспечения воздушного комфорта.
Среди инженерных систем здания можно выделить: систему вентиляции, систему отопления (либо комбинированную отопительно-вентиляционную систему) и систему кондиционирования воздуха (СКВ). Воздушное отопление, совмещенное с вентиляцией, создает в помещении вполне удовлетворительный микроклимат и обеспечивает благоприятные условия воздушной среды. СКВ представляет собой систему более высокого порядка (с большими возможностями). Принципиальное преимущество состоит в том, что, помимо выполнения задач вентиляции и отопления, СКВ позволяет создать благоприятный микроклимат (комфортный уровень температур) в летний, жаркий период года, благодаря использованию в своем составе фреоновой холодильной машины.
Таким образом, подготовка воздуха в СКВ может включать его охлаждение, нагрев, увлажнение или осушку, очистку (фильтрацию, ионизацию и т.п.), причем система позволяет поддерживать в помещении заданные кондиции воздуха независимо от уровня и колебаний метеорологических параметров наружного (атмосферного) воздуха, а также переменных поступлений в помещение тепла и влаги.
9.1 Определение параметров внешнего воздуха и оптимальных микроклиматических условий
Расчетные параметры внешнего воздуха определяются климатическими условиями местности, в которой будет работать СКВ, и ее назначением. Расчет принято вести по параметрам, определяемым следующим образом:
- для холодного времени года – средняя температура наиболее холодной пятидневки и энтальпия воздуха, соответствующая этой температуре и средней относительной влажности наиболее холодного месяца в 13 ч;
- для теплого времени года – температура воздуха, наиболее высокое значение которой наблюдается в данном пункте на протяжении 220 ч, и соответствующая энтальпия воздуха (в среднем по многолетним наблюдениям).
Для г. Одессы параметры внешнего воздуха приведены в табл. 9.1.
Таблица 9.1
|
период года |
температура |
энтальпия |
влагосодержание |
относительная влажность |
|
холодный и переходный |
- 15 |
- 3,1 |
16,4 |
68,0 |
|
теплый |
30,5 |
14,5 |
11,7 |
41,5 |
Системы кондиционирования воздуха комфортного назначения рассчитываются на поддержание параметров воздуха в кондиционируемых помещениях, оптимальных для самочувствия людей, находящихся в них. Параметры определяются условиями тепло- и влагообмена, которые в свою очередь зависят от состояния здоровья человека, характера выполняемой им работы, нервного напряжения, одежды, а также от температуры, влажности, скорости движения окружающего воздуха и других факторов. Учет всех перечисленных условий для каждого конкретного случая весьма громоздок. Значения оптимальных параметров воздуха для различных производственных, общественных и жилых помещений регламентированы соответствующими нормами.
В табл. 9.2 приведены параметры внешнего воздуха для легких условий.
Табл. 9.2 - параметры внешнего воздуха для легких условий
|
период года |
температура |
энтальпия |
влагосодержание |
относительная влажность |
|
холодный и переходный |
20 |
13,7 |
14,7 |
30 |
|
теплый |
22 |
15,3 |
16,6 |
30 |
Подачу СКВ необходимо рассчитывать отдельно для теплого, переходного и холодного периодов года.
Для каждого из периодов согласно инструкциям производят расчеты по излишкам явной теплоты, по излишкам влаги, по излишкам полной теплоты и по количеству выделяющихся вредных веществ. Для упрощения расчета параметры удаляемого воздуха – температура, влагосодержание, энтальпия и концентрация вредных веществ – принимаются равными соответствующим параметрам воздуха в помещении.
9.2 Расчет по излишкам явной теплоты
Количество
воздуха, удаляемого из помещения,
,
,
(9.1),
где
-
излишек явной теплоты в помещении,
;
,
(9.2),
-
явная теплота, выделяемая организмами
людей, находящихся в помещении;
=
=
=0
- теплота от солнечной радиации
(инсоляции), работающих электродвигателей
и источников освещения соответственно;
,
- температура удаляемого и приточного
воздуха соответственно,
.
Явная
теплота, выделяемая организмами людей,
,
,
(9.3),
где
-
количество явной теплоты, выделяемой
одним человеком в спокойном состоянии:
при
=
20
=
85
,

;
при
=
22
=
70
,

.
Таким образом, для холодного и переходного периодов года количество удаляемого воздуха составляет


Для теплого периода

9.3 Расчет по излишкам влаги
Количество
воздуха, удаляемого из помещения,
,
,
(9.4)
где
-
излишек влаги в помещении,
;
,
(9.5)
-
количество людей, находящихся в помещении;
-
количество влаги, выделяемой одним
человеком (в спокойном состоянии):
при
=
20
=75
;
при
=
22
=100
;
,
-
влагосодержание удаляемого и приточного
воздуха соответственно,
.
Таким образом, для холодного и переходного периодов года количество удаляемого воздуха составляет

Для теплого периода

9.4 Расчет по излишкам полной теплоты
Количество
воздуха, удаляемого из помещения,
,
,
(9.6)
где
-
излишек полной теплоты в помещении,
;
,
(9.7)
-
явная теплота, выделяемая организмами
людей, находящихся в помещении;
=
=
=0
- теплота от солнечной радиации
(инсоляции), работающих электродвигателей
и источников освещения соответственно;
,
- энтальпия удаляемого и приточного
воздуха соответственно.
Полная
теплота, выделяемая организмами людей,
,
,
(9.8),
где
-
количество полной теплоты, выделяемой
одним человеком в спокойном состоянии:
при
=
20
=
130
;
при
=
22
=
125
.
Таким образом, для холодного и переходного периодов года количество удаляемого воздуха составляет

Для теплого периода

9.5 Определение категории помещения по пожарной опасности и расчет установок пожаротушения
Согласно [7] здание относится к категории Д (в помещении находятся материалы в холодном состоянии, кабельные электропроводки и оборудование, отдельные предметы мебели). Исходя из этого, расчетная масса комбинированного углекислотно-хладонового состава (УХС) для объемного пожаротушения определяется по формуле
,
(9.9)
где
- коэффициент компенсации не учитываемых
потерь УХС, для помещений с дверными и
оконными проемами принимается
=1.2;
- нормативная
массовая огнетушащая концентрация УХС,
при времени заполнения помещения, равном
60
,
принимается
=
0.4
;
-
объем защищаемого помещения,
.
Расчетное
число баллонов
определяется из расчета вместимости в
40-литровый баллон 25
УХС:

Внутренний диаметр магистрального трубопровода определяется по формуле
,
(9.10)
где
=12
- диаметр сифонной трубки баллона,
;
=245
- число одновременно разрежаемых
баллонов.
Эквивалентная длина магистрального трубопровода определяется по формуле

,
(9.11)
где
-
коэффициент увеличения длины трубопровода
для компенсации не учитываемых местных
потерь, принимается
=
1.05;
=120
- длина трубопровода по проекту,
.
Площадь
сечения выходного отверстия оросителя
определяется по формуле
,
,
(9.12)
где
- площадь сечения магистрального
трубопровода,
;
20
- число оросителей.
Расход
УХС
,
для
трубопровода диаметром 35
определяется в зависимости от эквивалентной
длины; при
= 120
и
=
4.4
.
Удельный расход УХС составляет:

(9.13)
Площадь сечения трубопровода:
(9.14)
Расход УХС составляет

(9.15)
Расчетное время подачи УХС:
,
где
-
расчетная масса УХС,
;
-
расход УХС,
.
Масса основного состава запаса УХС определяется по формуле

,
(9.16)
где
-
коэффициент, учитывающий остаток УХС
в баллонах и трубопроводах, принимается
