Этапы производства печатной продукции
Допечатная подготовка
Процесс производства печатной продукции разделяется на три стадии: допечатная подготовка, печатные процессы и послепечатная обработка.
Допечатная подготовка охватывает этапы работ, начиная от идеи оформления, подготовки текстовой информации, изобразительных оригиналов и графики и заканчивая изготовлением готовых печатных форм, которые используются для печати тиража.
Информационное содержание и профессиональное графическое оформление печатной продукции одновременно являются основой и для публикаций в области электронных средств информации, например, домашних страниц в Интернете или в форме CD ROM. Поэтому кроме понятия "допечатные процессы" появилось понятие о домедийной подготовке – premedio. Этим термином обозначают цифровую подготовку текста и изображения, пригодных для вывода на любой конечный носитель информации. Как представлено на рис. 1-1, собственно допечатным процессам может предшествовать подготовительный этап домедийной подготовки.
В допечатных процессах произошли значительные изменения, связанные с переходом от традиционных к цифровым технологиям. Тем не менее, в течение пока непродолжительной переходной стадии фотоформа как носитель информации используется еще многими предприятиями. В книге описываются обе допечатные технологии и традиционные допечатные процессы
Технология набора
Исходной информацией для набора является авторская рукопись. Однозначность и отсутствие ошибок в тексте являются более важными, чем формальные и эстетические моменты его оформления. Необходимую корректуру лучше всего проводить при подготовке рукописи. В целях унификации корректура должна осуществляться в соответствии с инструкциями, ее регламентирующими (например, в соответствии с DIN 16511 или ISO 5776).
Ввод текста – первый этап процесса изготовления набора (раздел 1.1). Все чаще эту работу выполняет автор. Так как оборудование и программное обеспечение для обработки текстовых данных на компьютере весьма разнообразны, в типографии может возникнуть проблема совместимости массивов данных, полученных из разных источников. Поэтому полиграфические предприятия должны иметь большое количество программ (фильтров импорта) для преобразования документов, поступающих в разных цифровых форматах, в приемлемую для последующей обработки форму. После ввода текста следует его обработка, которая реализует особенности оформления, заданные макетом, таких как выбор шрифта и его кегля, длины строк, окон для последующего включения иллюстраций и т.д. . Особенности макета задаются автором и издательством или согласовываются совместно автором, издательством и типографией.
После обработки следует вывод текста (раздел 1.2). Оформленные текстовые блоки отображаются на пленке или бумаге. В этом виде они подлежат верстке, т. е. объединению с полутоновыми изображениями и графикой, и, в итоге, получаются сверстанные полосы. Если вёрстка текстовой и изобразительной информации выполняется электронными способами, то на фотопленку или бумагу выводится готовая полоса. Цифровые данные полос являются необходимой исходной точкой для осуществления дальнейших процессов вывода информации, например, по технологиям "Компьютер – фотоформа", "Компьютер – печатная форма" и цифровой печати DI и т.п., или для использования в электронных средствах информации.
Корректура экспонированного набора является трудоемким и дорогостоящим процессом, поэтому ее следует по возможности избегать. По этой причине в процессе работы до вывода текста на фотопленки, формный материал или на печать в цифровой машине многократно выполняется корректура, с помощью распечатки на бумаге текста обрабатываемого в цифровом виде. Авторская корректура проводится в гранках, доставляемых автору. После выполнения корректуры следует верстка полос. Правильное размещение иллюстраций, расположение подписей, наличие сносок, ссылок на другие страницы, колонтитулов и колонцифр – это главный предмет процесса корректуры при верстке.
Рукопись
В классическом смысле рукопись – это написанный от руки текст, который в полиграфически воспроизведенной форме должен появиться на оттиске. Чем меньше в рукописи ошибок и чем четче она написана, тем быстрее и безошибочнее может произойти последующий ввод оператором ее содержания с клавиатуры. Автор должен сдавать рукопись в типографию в законченном виде. После этого не должно вноситься в содержание значительных дополнительных изменений.
Сегодняшние программные средства позволяют вести разнообразную подготовку и обработку текста. С их помощью легко заверстывать в текст таблицы, графики, рисунки. С помощью программных средств хорошего результата в манипуляции текстом могут достичь и непрофессионалы, каковыми в большинстве своем являются авторы. В настоящее время в типографии от них поступают распечатки текста на бумаге и носители с его электронной версией.
Ввод текста
На предприятии или в организации, выпускающих печатную продукцию (чаще всего в издательстве или в отделе допечатной подготовки), перед набором рукопись сначала попадает на вычитку. На этом этапе в рукописи выполняются необходимые исправления, а также добавляются технические указания по набору, определяются размеры шрифтов для основного текста, заголовков, выделений, сносок и указания по монтажу, касающиеся вставок иллюстраций, абзацных отступов и т.д.
На этапе ввода текста он преобразуется в компьютере в цифровые данные. Ввод текста выполняется в основном с клавиатуры, а также с помощью OCR технологий (оптического считывания) или реже посредством речевого ввода.
Клавиатурный ввод
Текст вводится с помощью клавиатуры в виде бесконечного текста до конца абзаца или до соответствующего наборного знака. Разбивка строк сначала не проводится. Тем самым создается предпосылка для автоматической "выключки" текста, что означает получение строк в виде отрезков заданной длины. Кроме того, текст в процессе корректуры может автоматически "течь", т.е. строка, начиная с исправленного места, перевыключается и далее будет соответствовать заданному формату. Процесс идет вплоть до конца абзаца. Применяемая для ввода текста клавиатура является частью периферийного оснащения компьютеров.
Сегодня одной из наиболее часто используемых программ ввода и обработки текста является Microsoft Word. С ее помощью тексты, набранные и сохраненные на носителе данных, могут далее без проблем использоваться в технологическом процессе. Известны и другие пакеты, например Word Perfect и Macintosh Word. Для набора научных текстов с формулами и специальными знаками особенно подходят программные продукты TEX.
Указания по оформлению текста должны быть ограничены в рукописи характеристиками заголовков, абзацев, порядком расположения иллюстраций, если они помещаются в определенном месте текста, а также необходимой разметкой начала новой страницы (предпочтительнее – правой).
Автор может передать текст издательству или типографии через сеть данных (например, по электронной почте через сеть ISDN). Это экономит время и повышает актуальность информации. Коммуникации служат, главным образом, для общения автора и издательства. Для этого определяются форматы данных, протоколы и интерфейсы взаимодействия.
Ввод при помощи оптических методов (OCR)
С помощью технологии OCR (Optical Character Recognition – оптическое распознавание знаков) текст, представленный в рукописной или машинописной форме, преобразуется в цифровую форму и тем самым становится пригодным для обработки. Сначала в "процессе отображения" документа, находящегося на бумаге, осуществляется его ввод оптоэлектронными считывающими системами. Документ предстает в виде битовой карты. В дальнейшем битовая структура знака конвертируется в текстовый код [1-2].
В процессе считывания документ сканируется и описывается определенной матричной структурой. Значения яркости и цвета каждой точки матрицы записываются в цифровой форме. Чернобелые документы при сканировании описываются одним битом информации на точку изображения. При сканировании цветных оригиналов с разложением на 4 краски необходимо использовать до 32 бит на точку. Разрешение устройств, осуществляющих сканирование, определяет, насколько точно считанное изображение соответствует оригиналу. Для большинства текстовых оригиналов разрешение 300 dpi позволяет получить высокую надежность распознавания знаков при использовании процессов OCR (кегль шрифта, начиная примерно с 4 мм, в зависимости от четкости начертания элементов шрифта). Иллюстрации и текст, набранный шрифтами малых кеглей, требуют разрешения считывания 600 dpi. Для цифрового представления изображения обычно используют формат TIFF (Tagged-Image File Format). Процесс OCR охватывает 5 этапов:
идентификация текстовых и иллюстрационных блоков с исключением последних;
распознавание знака при помощи анализа его формы и сравнения с характерными признаками эталона; идентификация слова с помощью массивов словарей;
корректура нераспознанных слов или знаков путем отображения их на экране с подтверждением или исправлением оператором;
форматирование данных в одном из форматов для вывода, например, ASCII, Word, RTF или PDF, а также запись данных для сохранения (форматы данных).
В результате использования способа OCR текстовая информация преобразуется в цифровые данные, пригодные для последующей компьютерной обработки, подобно тексту, введенному с клавиатуры.
Технология OCR чаще всего используется для распознавания машинописных авторских оригиналов, для создания банков данных переиздаваемых книг, доступных только в виде предыдущих изданий. Доля ошибок оборудования OCR составляет менее 1%. При загрязнении оригинала, плохо пропечатанных знаках или наличии пятен на оригинале количество ошибок увеличивается. В таких случаях более эффективным может оказаться клавиатурный ввод. Критериями выбора того или иного метода распознавания являются шрифты оригинала, необходимая скорость распознавания, объем и качество словаря, используемые форматы данных и, естественно, цена. Распространенные в настоящее время программные продукты для реализации OCR – это, например, Omni-PagePro (Caere Corp.), Optopus (Makrolog GmbH), Adobe Capture (Adobe Systems).
Речевой ввод
Непосредственное машинное распознавание устной речи – особенно удобная форма подготовки текста. Однако технология распознавания речи пока что не стала главной альтернативой клавиатурному вводу. Приемлемая производительность достигается в том случае, если используется ограниченный запас слов и терминов, например, при работе только с научной специальной литературой. Кроме того, система распознавания речи должна быть приспособлена к тембру голоса оператора, вводящего текст. В области машинного распознавания речи ведутся интенсивные разработки [1-3–1-6]. Повышающаяся мощность систем и расширение при этом удобств для авторов дают повод ожидать, что речевой ввод найдет применение в будущем.
Прием документов/пересылка данных
Как правило, в настоящее время автор приносит текст в издательство или типографию на дискете с приложенной распечаткой ее содержания на бумаге. (Как уже упоминалось, бумажная распечатка необходима для обсуждения содержания и оформления страниц). Можно также направлять в типографии тексты через сети и службы данных. Перед типографией при этом стоит задача принять в собственную систему файлы с данными, которые чаще всего записаны в одной из компьютерных программ обработки текстовой информации. Таким образом, файлы с данными, как правило, должны быть конвертированы. Для этих целей используются специальные программы – так называемые "фильтры" или "интерпретаторы", которые проводят конвертирование. Несмотря на то, что типографии располагают подобными программными средствами, для документов, составляемых по заказу издательств и типографий, целесообразнее предварительное согласование форматов и носителей данных. Распространенными операционными системами являются Macintosh (Mac OS) и MS-Windows, а программными прикладными пакетами – MS Word, Star Office и MS Works. Некоторые проблемы возникают при передаче данных в формате PostScript из одной системы в другую. Массивы данных PDF (Portable Document Format) в значительной степени позволяют передавать информацию без проблем и в будущем найдут широкое применение
Набор и обработка - шрифты, параметры, характеристики
Для обработки введенного текста применяются компьютерные издательские системы (DTP) (DTP – Desktop Publishing). DTP – это технология подготовки изданий, при которой полностраничный документ обрабатывается на автономном рабочем месте, которым может служить персональный компьютер или рабочая станция. Текст, графика и изображения оформляются в соответствии с макетом и объединяются на полосе. Недорогие технологии издательских систем в настоящее время вытеснили предшествующую им фотонаборную технику. Программные средства имеют широкие возможности обработки текстовой информации и большой выбор шрифтов, поэтому позволяют получить результаты, не уступающие прежним, достигавшимся с помощью фотонаборной техники. Ведущими программами верстки являются Design (Adobe Systems) и QuarkXPress.
Кодирование знаков
Кодирование текста – необходимое условие его обработки в электронных системах. Каждому знаку шрифта соответствует цифровой машинный код. Во всем мире для текстов применяется стандарт представления символов ASCII (American Standard Code for Information Interchange). 7-битовое описание символаявляется стандартом, с помощью которого можно закодировать 128 различных знаков. При этом идентифицируется 96 знаков, используемых для создания содержимого полосы, а 32 кода используются для знаков контрольной информации. Умлауты и специальные знаки определяются комбинацией с восьмым битом, способ применения которого обычно определяется производителем программного продукта. Это часто приводит к проблемам при конвертировании в процессе пересылки данных.
Шрифты
Для набора текста существует множество различнооформленных шрифтов , т.е. наборов знаков, объединенных языковыми и художественны ми особенностями. Каждый шрифт включает все строчные и прописные буквы алфавита, знаки препинания, цифры от 0 до 9 и другие элементы (скобки, подчеркивания и т.д.). Под компьютерным "шрифтом" подразумевается совокупность всех знаков, находящихся в памяти и периферийных устройствах.
Существует несколько принципов описания формы знаков шрифта, включая основные: растровые шрифты (bitmapfonts) и векторные шрифты (outline fonts). В растровом шрифте все знаки представлены битовыми картами для каждого кегля. Для любого знака, соответствующего данному кеглю и начертанию, хранится пиксельный образец. Каждая из представленных на рис. 1-2,а точек, образующих "изображение", задана адресом (т.е. координатами х и у). Точность воспроизведения должна соответствовать требуемому качеству печатной продукции и максимальному разрешению выводной системы. Растровые шрифты требуют большой емкости памяти.
Векторные шрифты – это набор знаков, у которого начертание каждого отдельного элемента знака описывается линиями, заданными математически. Для их описания используют математические зависимости. Векторная графика основывается на выстроенных друг за другом направленных прямых, векторах (рис. 1-2,б). Каждый из этих векторов имеет начальную и конечную точку. Для описания вектора требуются лишь эти две точки с их координатами. И хотя знаки шрифта построены из нескольких векторов выстроенных друг за другом, по сравнению с растровыми шрифтами достигается очень большая экономия в плане объема данных.
Разновидностью векторной графики является контурная графика. Она позволяет, дополнительно к прямолинейным соединениям, использовать кривые линии, которые описываются способами математического приближения. Например, плавное сочленение криволинейных участков описывается отрезками парабол, кривыми функций Безье или сплайнфункциями (рис. 1-2,г). Данный метод, в отличие от других, являются аппаратнонезависимыми. И, следовательно, позволяет неограниченно изменяется масштаб.
Произвольное изменение масштаба векторных шрифтов обеспечивает экономию в смысле количества кеглей шрифта, сохраняемых в памяти системы. Кроме того, математическое описание штриховых шрифтов позволяет независимо от типов выводных устройств при конвертировании получать истинный вид оформления. В связи с этим вошел в обиход акроним WYSIWYG: "Что видишь на экране, то и получишь" (What You See Is What You Get). Собственную технологию отображения шрифта имеет язык описания полос PostScript фирмы Adobe Systems. Шрифт PostScript состоит из контурных шрифтов, масштаб которых можно произвольно изменять.
Параметры, применяемые при формировании полос, определяют форматирование текста. Технически проблема решается так, что длины строк, их порядок в блоке, абзацные отступы, расположение заголовков, сносок, индексации и т.д. снабжаются формальными атрибутами, которые играют роль переключателя функций в программном обеспечении. Важнейшими функциями являются следующие:
оформление заголовков и промежуточных заголовков, применением шрифтов различного кегля и размещением их соответственно установленной в макете иерархии заголовков;
образование строк из сплошного текста (соответственно заданной их длине с учетом переносов, кегля шрифта, выбранного начертания);
расположение строк с выключкой текстового блока по левому или правому краю, или по центру;
приведение строк к одинаковой длине, если нужно изготовить блочный набор;
группировка строк при наборе с выключкой влево (строки должны заканчиваться в заданной допустимой области; чем меньше размер этой области по сравнению с шириной колонки, тем лучше общее впечатление от рисунка шрифта);
автоматический перенос слов. Развитые программные продукты являются незаменимым средством для того, чтобы подготовить выключенный набор с хорошим результатом. Несмотря на то, что разбивка слов во многих случаях является подходящим способом для создания выключенных строк, в принципе нужно стараться обходиться наименьшим количеством переносов. Слишком большое количество знаков переноса портит картину текста и снижает его удобочитаемость.
Вывод текста для изготовления фотоформы или печатной формы
В процессе обработки текста его представление или отображение постоянно находится перед оператором на экране монитора компьютера. Для корректуры изготавливаются распечатки на бумаге.

Рис. 1-3. Качество контуров при цифровом выводе /фотовыводные устройства: a низкое разрешение; б улучшение качества контуров благодаря использованию более высокого разрешения (увеличение разрешения и уменьшение диаметра пятна в два раза)
Если предусмотрена дальнейшая обработка текста для изготовления фотоформы (вывод фотоформы для изготовления печатной формы) традиционным способом, т.е. посредством ручного монтажа, необходимо осуществить экспонирование фототехнические пленки. Текстовая информация может выводиться либо в виде гранок, либо как текстовые полосы со свободными местами под иллюстрации, которые затем монтируются вручную, либо в виде готовой полосы, включающей иллюстрации. Гранки содержат исключительно текст, выключенный по ширине колонки или полосы. При этом затраты ручного труда на верстку полос (создание макета полосы) очень велики. Целесообразнее предварительно обработать текстовую полосу с помощью программы верстки, которая позволяет оставить площади, на которые затем будут монтировать уже имеющиеся на фотоформах изображения. Электронное составление полностью сверстанных полос с отображением текста и изображений, а также одновременный их вывод на фотопленку предполагают, что все изображения представлены в цифровой форме в компьютере и могут обрабатываться вместе с текстом в программе верстки.
Построение выводных устройств
Выводные устройства для экспонирования фототехнических пленок называются также "устройствами записи на фотопленку" (имиджсеттерами).
Экспонирующие устройства (ЭУ) могут иметь планшетное исполнение с протяжкой фотоматериала по плоскости через оптическую систему (Capstan), а также конструкцию барабанного типа (ЭУ с размещением материала внутри или на поверхности барабана. Текстовые знаки и элементы изображений создаются из отдельных световых пятен. При непрерывном экспонировании пятно образует прямые линии в направлении строчной развертки, а вместе с элементами последующих строк формирует картину сплошных участков изображения. Этим способом создаются буквы и символы. Каждый знак шрифта представляется множеством "микрострок".
Если текст и изображения выводятся вместе, то последние, которые также состоят из микрострок, построчно засвечиваются вместе со шрифтом. Разложение шрифта и изображений на микростроки происходит в растровом процессоре (RIP – Raster Image Processor).
Чтобы иметь возможность получать знаки с максимально гладкими контурами и изображения с высокой четкостью, минимальная экспонируемая точка (пятно) должна иметь очень маленький диаметр. Размер пятна определяет разрешение системы вывода: 7 мкм соответствуют примерно 5000 dpi, а 30 мкм – примерно 1200 dpi (dpi = dots per inch = точек на дюйм). Расстояния между точками в строке и расстояния между строками должны быть достаточно малыми для того, чтобы получать сплошное почернение.
Распространенные на рынке экспонирующие устройства имеют размеры пятна от 7 до 45 мкм; это соответствует разрешению в интервале примерно между 5080 и 800 dpi или соответственно 2000 и 315 см-1 (315 точек на см). Устройства с высоким качеством экспонирования имеют разрешения до 8000 dpi, т.е. 3150 см-1.
На рис. 1-3 схематически представлено, как за данная фигура воспроизводится пятнами круглой формы. На рис.1-3,а фигура воспроизведена лишь в грубом приближении. На рис. 1-3,б расстояние между пятнами и их диаметр уменьшены вдвое. В результате наблюдается явное улучшение воспроизведения контуров, но одновременно увеличивается количество пятен и, соответственно, необходимый объем памяти.
Большое количество и маленький диаметр отдельных пятен, экспонируемых одно за другим, требуют высокой частоты световых пучков и высокоэнергетических источников света. В качестве источников используются лазерные диоды и газовые лазеры в видимом диапазоне длин волн, подобранные в соответствии со светочувствительностью фотопленки (например, лазерные диоды с длиной волны 670 нм, гелиевонеоновые лазеры – 633 нм и аргоновые лазеры – 488 нм).
Планшетные экспонирующие устройства
В планшетных устройствах экспонируемый материал размещается в виде плоских листов (рис. 4.37). Тем самым обеспечивается простое конструктивное построение блока экспонирования и держателя фото материала. С увеличением формата записи ЭУ усложняется конструкция оптической системы, так как необходимо обеспечить точное позиционирование пятен с сохранением их диаметра по всей площади экспонирования. Планшетные экспонирующие устройства малых и средних форматов отличаются простотой конструкции, высокой надежностью и большой производительностью, что делает их особенно подходящими для газетного производства.

Рис. 1-4. Фотовыводное устройство капстанового типа (AGFA)
Планшетные экспонирующие устройства с непре рывной протяжкой фотоматериала через оптическую систему (Capstan)
На рис. 1-4 представлено экспонирующее устройство с непрерывной протяжкой материала через оптическую систему. Здесь используются материалы рулонного формата, которые транспортируются валиками. Экспонирование осуществляется с помощью устройства, которое перемещается по заданной программе. Оптические элементы направляют лазерный луч вдоль образующей вала по всей ширине фотопленки. Лазерный луч и транспортирующие элементы синхронизированы таким образом, что экспонирование производится строка за строкой, причем образуются прямолинейные строки. Специальный транспор тирующий механизм и применение рулонного материала позволяют получить практически неограниченную запись по длине формата фотопленки. Большой диапазон форматов отличает устройства типа Capstan от устройств других типов.

Рис. 1-5. Примеры ошибок синхронизации в фотовыводном устройстве типа Capstan (на примере устройства AGFA)
Для обеспечения высокого качества записи решающей является точная синхронизация протяжки фотопленки и отклонения лазерного луча, которое непосредственно влияет на расстояние между пятнами, а также строками. Неравномерности движения ведут к дефектам, несовмещению цветоделенных фотоформ. Особенно сильно на качество изображения влияют ошибки синхронизации, появляющиеся при прерывании записи на участках текста и изображения. Типичные дефекты, связанные с такими остановками экспонирования при строчной развертке – так называемые ошибки быстрой развертки ("Fast-scan-Fehler"), а в направлении подачи материала – ошибки медленной (кадровой) развертки (Slow-scan-Fehler"), – представлены на рис. 1-5.

Рис. 1-6. Фотовыводное устройство с записью на внешней поверхности барабана (фотопленка поверх барабана) (AGFA)
Изображение записывается только в направлении сканирования (но не при обратном ходе луча), а также после протяжки материала посредством шаговых двигателей. Совершенные конструкции позволяют избежать дефектов записи, вызванных чередованием пусков и прерываний записи.
Экспонирующие устройства с креплением фотопленки поверх барабана
Подлежащая экспонированию фотопленка закрепляется на барабане, который в процессе экспонирования вращается с большой частотой. Лазерный луч с постоянной скоростью движется вдоль оси барабана таким образом, что траектория его движения равномерно перекрывает поверхность барабана по винтообразной линии. При использовании данного принципа записи решающим для качества является точная синхронизация двух перемещений с частотой экспонирования (рис. 1-6).
Простой принцип функционирования и короткий потоянный оптический путь лазерного луча по сравнению с другими типами экспонирующих устройств обеспечивают наивысшее качество экспонирования.
Экспонирующие устройства с креплением фотопленки внутри барабана
Экспонирующие устройства с размещением материала на внутренней поверхности барабана (рис. 1-7) чаще всего работают с рулонным фотоматериалом, который для засветки лазерным лучом размещается и позиционируется на поверхности светонепроницаемого пленкодержателя, имеющего форму полого цилиндрического сегмента. Фотоматериал в процессе экспонирования находится в неподвижном состоянии. В зависимости от конструкции экспонирующего устройства держатель фотоматериала может представлять собой цилиндрический сегмент с углом примерно от 180 до 270°. Лазерный луч движется точно вдоль оси цилиндра, преломляется под прямым углом призмой или зеркалом, вращающимися с большой скоростью вокруг оси полого цилиндра, и проецируется на его внутреннюю поверхность. Скорость вращения дефлектора достигает 30 000 об/мин, так что посредством его синхронного перемещения вдоль оси вся площадь пленки может быть засвечена в течение короткого времени (рис. 1-2).

Рис. 1-7. Фотовыводное устройство с записью на внутреннюю поверхность барабана (фотопленка внутри барабана (AGFA)
Требования к фотопленкам
К различным сортам фотопленок (особенно к использующимся в экспонирующих устройствах) предъявляются следующие требования:
стабильность размеров;
хорошая кроющая способность (оптическая плот ность D=4);
высокая прозрачность в незасвеченных участках (оптическая плотность D=0,05);
очень малое время экспонирования, так как точки засвечиваются одна за другой, и должно быть соблюдено приемлемое общее время экспонирования,
хорошая резкость края;
высокая разрешающая способность;
возможность автоматической химикофотографической обработки.
Принципы работы и варианты процессоров для обработки фотопленок описаны в разделе 1.4.
В новых технологиях фотографической промышленности вместо гидрохиноновых проявителей используется изосалициловая кислота, более безопасная для окружающей среды. При использовании абляционных фотопленок, которые не нуждаются в жидкостной химической обработке, загрязнение окружающей среды уменьшается.
Фотомеханические процессы обработки изображений и изготовление
В фотомеханических процессах (обычно с записью на фотографическую пленку) для переноса изображений используются оптические устройства (фоторепродукционные аппараты, оптика, фильтры и т.п.) и дополнительные составляющие (светофильтры, оптические растры, фототехнические пленки со специальными свойствами и т.д.). Цифровая обработка здесь не используется, она применяется в так называемой "электронной репродукционной технологии" (раздел 1.4).
Изобразительные оригиналы могут быть чернобелыми или цветными, штриховыми (графика) (рис. 1-2 и 1-33) и тоновыми (рис. 1-8 и 1-9). Оригиналом является входной сигнал, содержащий данные изобразительной информации. Наиболее часто встречающийся случай полутонового изобразительного оригинала – фотография. Чернобелая фотография содержит большое количество градаций от черных деталей изображения, так называемых "теней", до белых участков, называемых "светами" (рис. 1-8). Цветная фотография (рис. 1-9) в зависимости от фотоматериала и метода его химикофотографической обработки может воспроизводить практически все встречающиеся в природе видимые цвета, причем каждый цвет может быть представлен в виде непрерывной шкалы от темных до светлых участков и от ненасыщенных (неярких, сероватых) до насыщенных (чистых) цветов.
Для того, чтобы при печати передавать полутона по возможности близко к оригиналу, полутоновые оригиналы в зависимости от способа печати должны быть преобразованы либо в растровые изображения, либо, как в случае глубокой печати, в структуру элементов, передающих различную толщину красочного слоя. Цветные изображения перед растрированием нужно разложить на три основных цвета (в соответствии с особенностями восприятия человеческого глаза), которые затем, часто дополненные черным цветом, формируют цветное изображение в процессе печатного синтеза.
Наряду с правильной цветовой передачей для оттисков важна передача деталей структуры или контуров изображения, являющихся неотъемлемой составной частью информационного содержания оригинала. Четкие контуры оригинала должны и на оттиске получаться четкими. Кроме того, они должны оставаться видимыми в светлых, средних и темных участках изображения. Равномерные серые или цветные участки при воспроизведении не должны иметь колебаний плотности или быть искажены инородными структурами. То же самое верно и для плавных, равномерных цветовых переходов.

Рис. 1-8. Полутоновое изображение, черно-белое (растровая репродукция)

Рис. 1-9 Полутоновое изображение, многоцветное (растровая репродукция)
Репродукция отвечает высоким требованиям качества лишь в том случае, когда изображение на оттиске наиболее полно соответствует содержанию оригинала. Так как интервал оптических плотностей диапозитива, часто выступающего в роли оригинала, как правило, больше, чем интервал оптических плотностей печатного оттиска, необходимо в процессе обработки осуществить ряд операций. Имеют место: масштабирование (увеличение или уменьшение), коррекция изображения (удаление нежелательных деталей, сглаживание контуров, добавление или устранение элементов изображения и т.д.), цветокоррекция и уже упомянутое выше растрирование. Весь этот спектр работ должен быть выполнен в репродукционном процессе. Для этого применяют два принципиально различных способа:
аналоговую обработку изображений;
цифровую обработку изображений.

Рис. 1-10. Допечатные технологические процессы (аналоговые и цифровые технологии)
Аналоговая обработка изображений использует, главным образом, фотомеханические, химические и физические средства, а цифровая – электронные.
Применение и назначение аналоговой репродукционной техники
Отличительным признаком аналоговой репродукционной техники является применение фотопленок, фоторепродукционных аппаратов, копировальной техники и фотомеханических (задубливаемых светом или растворяющихся под действием света) копировальных слоев, а также механических и химических способов изготовления печатных форм. Материалы и устройства аналоговой репродукционной техники достигли совершенства в своем развитии.
Несмотря на высокую автоматизацию, аналоговые технологии требуют большой доли ручного труда. Однако некоторые фотомеханические и химические процессы оказывают отрицательное влияние на окружающую среду. Стоимость экологического оснащения, оборудования для повторного использования сырья и расходы на обеспечение экологических требований все время растут. Условия работы осложняются обращением с частично агрессивными химикатами и работой в темных помещениях. Наборное производство, с одной стороны, и обработка изобразительной информации, с другой, связаны с применением принципиально различной аналоговой техники, отдельных технологических путей вплоть до этапа верстки или монтажа текста и изображений и поэтому требуют больших технологических и организационных затрат.
Цифровые методы обработки изображений (раздел 3.2) предоставляют эффективную альтернативу, которая принципиально ни в чем не уступает, а иногда и превосходит аналоговую технологию по достигаемому качеству информации, подготавливаемой к полиграфическому воспроизведению. Преимущества и огромный потенциал цифровых способов проявляются в безопасности взаимодействия техники и человека, автоматизации, экологичности, использовании и объединении с другими средствами информации, локальной независимости и многом другом. Новые возможности растрирования и операций с изображением также играют большую роль. Электронная интеграция текста и изображений облегчает технологический процесс допечатной подготовки, так как позволяет осуществлять их совместную обработку.
Переход от аналоговых способов обработки изображения к цифровым происходит весьма быстро. Доля аналоговых способов обработки изображения снижается.
Тем не менее, аналоговая обработка изображений все же еще используется на многих предприятиях, так как она хорошо изучена и освоена. Ее применяют в таких областях, как:
крупноформатные работы (если имеющееся цифровое выводное оборудование не покрывает требуемые форматы);
использование имеющихся фотоформ (особенно, если на этом настаивает заказчик);
аварийные варианты при сбоях системы цифровой обработки изображений;
особые заказы (например, художественная ручная ретушь фотоформ);
возможность долгосрочного хранения заказа в виде фотоформ;
аналоговая цветопроба.
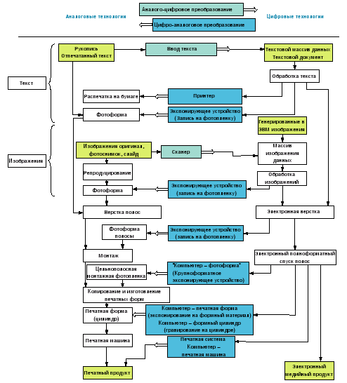
Очевидно, в определенных случаях использование аналоговой техники вполне целесообразно. Например, аналоговый монтаж полос и копирование на форму могут иметь место при цифровом выводе фотоформ самих полос. На рис. 1-10 изображены процессы допечатной подготовки как для аналоговой, так и для цифровой технологий.
Цифровые допечатные процессы
Различаются они по способу изготовления фотоформ. Все варианты, использующие технологии создания полос или спуска полос из отдельных фотоформ, требуют механических или ручных операций верстки или монтажа, и относятся к категории "традиционных допечатных процессов". В отличие от них в разделе 3.2 описываются процессы цифровой обработки информации, так называемые "Компьютер – фотоформа" и "Компьютер – печатная форма" (Computer to Film, Computer to Plate) и т.д. (На рис. 1.230 они представлены схематично для сравнения.)
Изобретение в 1440 г. Гутенбергом подвижных литер не только произвело революцию, открывшую возможности массового выпуска печатной продукции, но одновременно дало толчок для продолжающегося и сегодня поиска решений более общей задачи – рационального переноса на печатную форму текстовой и изобразительной информации всё более оперативными, менее дорогими способами.

Рис. 11. Изготовление фотоформ или печатных форм в общей технологической цепочке выпуска печатной продукции
Первый этап изготовления печатных форм – это производство фотоформ для последующего получения печатных форм (рис. 1-1). Фотоформы – это прозрачные пленки, несущие информацию, которую необходимо передать на печатном оттиске посредством соответствующей краски. Фотоформы используются также для выполнения однокрасочных печатных работ при воспроизведении чернобелых оригиналов. В отличие от цифровых, традиционные способы допечатной подготовки предполагают изготовление интегрированной фотоформы из отдельно полученных текстовой и изобразительной фотоформ.
Для обработки изображений используются фотомеханические методы. Они применяются при воспроизведении как штриховых, так и полутоновых изображений. В последнее время доля аналоговых процессов уменьшается, они все более вытесняются цифровыми. Так, набор полностью производится на компьютерах, входящих в издательские системы (на пример, Apple Macintosh, IBM-PC), имеющие мощное программное обеспечение и автоматизированные экспонирующие устройства для вывода фотоформ. На заключительном этапе традиционной технологии текст и изображения соединяются в готовую полноформатную фотоформу в процессе монтажа (обрезка, позиционирование, наклеивание и т.д.).