Моделирование динамических процессов в пневмоцилиндре
Министерство образования и науки Украины
Донецкий национальный технический университет
Немецкий технический факультет
Мехатроника
БАКАЛАВРСКАЯ РАБОТА
на тему:
«Моделирование динамических процессов в пневмоцилиндре»
Выполнил Скорик Т.Ю.
Руководитель к.т.н. Деркач А.В.
Донецк 2006
Содержание
Введение
1. Характеристика объекта проектирования и постановка задачи исследования
Схема и циклограмма дифференциального привода
Процесс наполнения сжатым воздухом рабочей полости привода
Процесс истечения сжатого воздуха из выхлопной полости привода
Динамический расчет дифференциального привода
Разработка математической модели объекта
Создание модели внешних нагрузок
4. Передаточная функция
Заключение
Список литературы
Введение
Пневматические системы получают все большее распространение в промышленности как наиболее надежные средства автоматизации. Пневмоустройства используют в качестве приводов зажимных и транспортирующих механизмов, для дистанционного управления и регулирования, в контрольно-измерительных приборах, при автоматизации машин и устройств, работающих в агрессивных средах, в условиях пожаро- и взрывоопасности, радиации, а также при значительной вибрации и высоких температурах и т.д. Пневмосистемы распространены в автомобильной промышленности, в самолетостроении, в космонавтике, где они применяются для автоматизации сборочных работ, для управления аварийными системами и т.д. Пневмоустройства используют для управления также в нефтяной, газовой, химической, пищевой промышленности, в горном деле, в строительстве и т.д. Элементы пневмоавтоматики все больше внедряются в медицинские приборы различного назначения (для искусственного дыхания, кровообращения, инъекций и т.д.)
Повышение производительности машин применительно к пневматическим системам означает увеличение их быстродействия. Так как пневматические системы являются частью машины, то время их срабатывания входит в общее время рабочего цикла машины и влияет таким образом на производительность машины в целом. Проблема повышения производительности непосредственно связана с разработкой методов динамического исследования машин и выбора их оптимальных параметров и структуры. Эти проблемы составляют основное направление как общей теории машин, так и теории пневматических систем машин.
Теория пневматических систем имеет свои характерные черты и особенности. Если в теории механизмов с твердыми звеньями задача динамики состоит в решении уравнения движения последних, то в теории пневматических систем это уравнение всегда решается совместно с уравнениями, характеризующими термодинамические процессы, протекающие в полостях рабочих цилиндров. При составлении этих уравнений используются законы термо- и газодинамики. Так как полости большинства пневмотических устройств постоянно соединены либо с магистралью, либо с атмосферой, то при составлении расчетных уравнений используются методы термодинамики переменной массы газа. Таким образом, в теории пневматичесикх систем кроме методов механики твердого тела применяются методы механики упругой жидкости.
В машиностроении получили широкое распространение пневматические системы разных типов. Их можно разделить на следующие основные группы: пневмоприводы, пневматические системы управления и пневматические устройства.
Широкое применение пневмоприводов и систем управления объясняется их преимуществами по сравнению с другими средствами автоматизации, в первую очередь надежностью функционирования, которая в современных автоматизированных системах управления играет важную роль. Преимуществом пневмоустройств по сравнению с электрическими исполнительными устройствами является возможность воспроизведения поступательного движения без каких-либо передаточных механизмов. Благодаря этому они получили широкое распространение в тех случаях, когда требуется осуществить возвратно-поступательное движение. Пневмоустройства вращательного движения отличаются от электромоторов меньшими габаритами, нечувствительностью к длительным перегрузкам, простотой регулирования скорости вращения и крутящего момента, полной безопасностью для оператора, но их работа сопровождается большим шумом.
По сравнению с гидравлическими пневматические приводы обладают такими преимуществами: их исполнительные устройства имеют большие скорости срабатывания и более низкую стоимость, возвратные линии значительно короче, так как воздух может быть удален в атмосферу из любой точки системы; наличие неограниченного запаса воздуха в качестве рабочего тела также способствует широкому распространению пневмоустройств. Вместе с тем пневматические приводы при равных габаритах с гидравлическими развивают меньшие усилия, что объясняется более высоким давлением жидкости в последних. Пневмоустройства следует применять в тех случаях, когда требуется обеспечить высокие скорости движения рабочего органа при относительно небольших рабочих усилиях. Неизбежные утечки воздуха из системы значительно понижают к.п.д. пневмоустройств.
1. Характеристика объекта проектирования и постановка задачи исследования.
1.1 Схема и циклограмма дифференциального привода
Схема одностороннего привода с дифференциальным поршнем 1, площади которого с обеих сторон значительно отличаются друг от друга, приведена на рис. 1. Штоковая полость привода постоянно соединена с магистралью (со сжатым воздухом давлением р>м>), а поршневая в исходном состоянии соединена с атмосферой (р>а>), благодаря чему создается начальный перепад давления сжатого воздуха, и поршень 1 занимает крайнее левое положение.
После срабатывания управляющего устройства 2 распределитель 3 сообщает с магистралью поршневую полость, давление воздуха в ней повышается, и когда сила давления со стороны этой полости превысит силу сопротивления привода, поршень начинает двигаться вправо (положение, показанное на рисунке). Как только поршень совершит свой рабочий ход s, управляющее устройство переключит распределитель 3, который соединит поршневую полость с атмосферой для того, чтобы поршень 1 мог вернуться в исходное состояние. Дроссели 4 и 5 служат для регулирования скорости движения поршня. Другие обозначения на чертеже будут объяснены позднее.

Рис. 1. Схема дифференциального привода
Односторонние приводы с начальным перепадом давления называют также дифференциальными. Рассмотрим последовательность действия этого привода, т. е. его циклограмму. В циклограмму пневмопривода кроме интервалов времени перемещения и остановки поршня для наглядности включены также интервалы времени изменения давления р>l> и р>2> В полостях рабочего цилиндра в виде диаграммы (рис. 2).
Началом циклограммы является момент включения управляющего устройства, время срабатывания которого относится ко времени срабатывания распределителя (см. рис. 1). Процессы открытия отверстий для сжатого воздуха в управляющем устройстве и распределителе могут происходить одновременно с процессом распространения волны сжатого воздуха и заканчиваться в разные моменты времени.
В первом приближении предположим, что волна давления воздуха возникает после полного открытия отверстия распределителя, так как у большинства пневмоприводов время открытия распределителя невелико по сравнению с временем всего рабочего цикла.

Рис. 2. Циклограмма дифференциального привода
Указанное допущение позволяет отдельно определять интервалы времени t>1 >(время открытия распределителя) и t>2> (время распространения волны давления от распределителя до цилиндра, см. рис. 2). Горизонтальные прямые на верхней диаграмме соответствуют интервалам времени выстоев поршня, а наклонные - интервалам времени его движения. Кривые на нижней диаграмме отражают процессы изменения давлений р>l> и р>2> воздуха соответственно в поршневой и штоковой полостях. Давление в первой из них начинает расти после открытия распределителя и этот процесс продолжается до начала движения поршня (давление р>lд>, интервал t>3>). Сумма интервалов t>1>, t>2> и t>3> составляет подготовительное время t>І.>
В период движения поршня t>ІІ> давление в этой полости может
монотонно увеличиваться (уменьшаться) или колебаться в зависимости от соотношения конструктивных параметров привода и нагрузки. В штоковой полости давление воздуха, равное магистральномy в исходном положении, при движении поршня несколько возрастает, в результате чего часть воздуха перетекает в магистраль, последний процесс может закончиться уже в период остановки поршня (штриховая линия). В поршневой полости после того, как поршень закончит рабочий ход, давление р>l> обычно уравнивается с магистральными р>м> или с давлением, требуемым технологическим процессом, которому соответствует время t>техн>.
После выполнения заданной технологической операции управляющее устройство снова переключается (время t>техн> технологической "операции не рассматривается). Затем в той же последовательности начинается обратный ход поршня, при этом вначале давление падает в обеих полостях: в поршневой - за счет соединения с атмосферой, а в штоковой - за счет увеличения ее объема при движении поршня влево. После возвращения поршня в исходное положение давление в поршневой полости падает до атмосферного, а в штоковой - поднимается до магистрального.
1.2 Процесс наполнения сжатым воздухом рабочей полости привода
Наполнение сжатым воздухом рабочей полости двигателя объемом V>1> (см. рис. 1) происходит из магистрали, баллона или какого-либо другого источника питания, давление в котором принимаем постоянным (р>м> = const), имея в виду, что на входе в привод находится стабилизатор давления. Термодинамические процессы в пневматических приводах в первом приближении рассматриваем как квазистационарные и протекающие при установившихся режимах истечения.
При поступлении сжатого воздуха в полость рабочего цилиндра или при истечении из нее давление в различных точках объема будет неодинаковым. Сначала меняется давление вблизи входного (или выходного отверстия), затем изменение давления постепенно распространяется на весь объем.
Учитывая, что выравнивание параметров воздуха происходит достаточно быстро по сравнению с рассматриваемым процессом и большой разницы в их значениях для разных точек объема не наблюдается, в теории пневматических систем процессом выравнивания пренебрегают. Все процессы рассматривают как квазистационарные, т.е. такие, при которых во всех точках объема полости предполагаются одинаковые параметры (давление, температура и плотность). Принимаем, что рабочая полость имеет индекс 1.
Считая согласно первому закону термодинамики, что вся подведенная с газом тепловая энергия dQм расходуется на изменение внутренней энергии dU>1> и на работу расширения газа dL>1>, запишем уравнение энергетического баланса
dQм = dU>1> + dL>1> (1.1)
Имея в виду, что количество тепловой энергии, поступившей в полость с газом, равно произведению его массы m>м> на удельную энтальпию (dQ>M> = i>M>dm>M>), а внутренняя энергия U>1> газа и совершаемая им работа L>1> равны соответственно dU1 = d (u> l>m>l>) и
dL>1> = р>1>dV>1>,
представим уравнение (1.1) в следующем виде:
i>M >dm>M> = u> l>dm>l> + m>l> dUl + р>l> dV>1>, (1.2)
где u> l> – удельная внутренняя энергия.
Выразим в уравнении (1.2) значения энтальпии и внутренней энергии через произведение температуры на теплоемкость соответственно при постоянных давлении с>р> и объеме с>v>:
с>p>T>M>dm>M >= с>v>T>l>dm>l> +c>v>m>l>dT>l> + р>l>dV>l> (1.3)
Рассматривая воздух как идеальный газ, молекулярными силами сцепления которого можно пренебречь, опишем его состояние с помощью уравнения Клапейрона:
р>l> V>1>= m>1>RT>1>, (1.4)
где R - газовая постоянная, R = 287 Дж/(кг, К) для воздуха (при Т>м> = 290 К).
Подставляя
в уравнение
(1.3) значение m>1>
dT>1>,
полученное из уравнения (1.4), и полагая
в нем
и
=
R, где k - показатель адиабаты, после
несложных преобразований получаем
следующее выражение:
kRT м dm>M> = V>1> dp>1> + kp>1> dV>1>.(1.5)
Заменим в уравнении (1.6) массу сжатого воздуха dm>M>, поступающего в полость V>1> в течение времени dt, соответствующим значением G>M> расхода dm>M> = G>M> dt и выразим полученное уравнение относительно давления:
(1.6)
Расход G>M> воздуха из неограниченного объема (магистрали) определяют чаще всего по формуле Сен-Венана и Ванцеля:
,
(1.7)
где μ>1> - коэффициент расхода;
f1 - площадь входного отверстия;
Т>М> - температура воздуха в магистрали.
Из решения (1.5) совместно с уравнением (1.7) и определяют давление Р>1> в полости как функцию времени. Из формулы (1.7) следует, что расход G>M> является функцией отношения давлений σ, в числителе которого всегда находится давление той среды, куда истекает газ, а в знаменателе - давление среды, откуда вытекает этот газ.
Представим формулу (1.7) расхода воздуха из магистрали σ>М> в более удобном виде:
,
(1.7)
где
;
;
.
При
Т м = 293 К расход G>M>
= 0,00912
,
причем Рм в Па. Чтобы найти максимум
расходной функции
ер
(а), приравняем нулю ее производную
,
откуда получим, критическое отношение
давлений
=
0,5282 (при к
= 1,4). (1.9)
Подставим в уравнение (1.6) значение расхода G>M >из выражения (1.8), получим уравнение для определения давления в полости наполнения в общем виде:
(1.10)
Объем
V>1
>рабочей
полости равен произведению площади
поршня F>1
>на
перемещение поршня х (с учетом его
начальной координаты х>01>),
т.е.
.
Подставим это значение в (1.10), получим
,
(1.11)
где
,
V>01> - начальный объем рабочей плости,
F>1 >– площадь поршня.
Если
это уравнение выразить относительно
>1,>
то после интегрирования найдем время
наполнения постоянного объема от
начального безразмерного давления σ>11
>до
заданного давления σ>12>:
(1.12)
Значения функций Ψ>1> (σ>11>) и Ψ>1 >(σ>12>) определяем по графику, приведенному на рис.3.

Рисунок 3
Формулу
(1.13) применяют для определения времени
наполнения полости постоянного объема
до заданного давления, в том числе и для
определения времени
>3
>(см.
циклограмму на рис. 3).
1.3 Процесс истечения сжатого воздуха из выхлопной полости привода
При перемещении поршня 1 (см. рис. 1) в дифференциальном приводе давление сжатого воздуха в выхлопной полости 2 может повышаться вследствие уменьшения ее объема. В этом случае происходит истечение воздуха в магистраль.
Здесь также может быть применен первый закон термодинамики (1.1), но в этом уравнении следует поставить знак минус в левой части, так как происходит истечение воздуха
-dQ2 = dU2 + dL2.(1.14)
Соответственно изменяем индекс 1, относящийся к рабочей полости, на индекс 2 выхлопной полости. Далее, выкладки будут аналогичны приведенным в формулах (1.1) - (1.5). Остановимся на последнем выражении
-k∙R∙Т>2> dm>2> = V>2> dР>2> + k∙Р>2> dV>2>. (1.15)
Имея в виду, что
dm2 = -
d (
)
=
,
получаем
>2>
dР>2>
+ k∙Р>2>
d
>2>
= 0 или после интегрирования и потенцирования
этого выражения - P>2>∙
= const - уравнение адиабаты.
Расход воздуха из ограниченного объема V>2> в магистраль описывается также формулой Сен-Венана и Ванцеля, однако в ней следует положить Т>М> = Т>2>, Рм =Р>2> имея при этом в виду, что все эти величины являются переменными:
,
(1.16)
где
при 0,528 < σ < 1.
Подставив
в уравнении (1.15) dm>2>
=
>2>
dt и
>2>
из (1.16), получим уравнение для определения
давления в выхлопной полости, соединенной
с магистралью:
,
(1.17)
где
-
площадь поршня со стороны штоковой
полости.
Температура Т>2> в уравнении (1.17) может быть выражена через давление Р>2> на основании уравнения адиабаты:
.(1.18)
Тогда получим следующее уравнение для определения давления воздуха при истечении его из ограниченного объема:
(1.19)
При обратном ходе подготовительное время t>3>’ будет характеризовать время истечения полости до необходимого давления, определяемого нагрузкой.
Однако при обратном ходе эта полость становится выхлопной, соединенной с атмосферой. Давление будет изменяться по уравнению (1.19), в котором следует вместо 1/σ>2> подставить σа/σ>2> так как истечение будет происходить в атмосферу пропорционально отношению давлений Ра/Р>2> = σа/σ>2> где σа = Ра/Р>м>, σ>2>= Р>2>/Р>М>.
Так как при обратном ходе поршневая полость становится выхлопной, присвоим ей индекс 2:
,(1.20)
где
при 0 < σ < 0,528;
при 0,528 < σ < 1.
Расход воздуха при истечении из ограниченного объема полости в атмосферу определяем по формуле (1.16), в которой принимаем Р>М> = Ра:

,
(1.21)
где
.
При
Т>м>
= 293 К расход
>2>
= 0,00912
.
Для определения подготовительного и заключительного времени в уравнение (1.20) следует подставить х = 0, dx = 0. Если полученное уравнение выразить относительно t, то получим после интегрирования время истечения воздуха из постоянного объема в диапазоне изменений давлений σ>21> (Р>21>) до σ>22> (Р>22>):
.
(1.22)
Значения
Ψ>2
>(
)
и Ψ>2
>(
),
определяем по графику на рис.3, стр. 11.
1.4 Динамический расчет дифференциального привода
Уравнение движения поршня дифференциального привода имеет вид:
Р,
(1.23)
где
- масса поршня;
Р>1 >– сила вредного сопротивления (трения);
Р>2 >– сила полезного сопротивления
Р - результирующая всех сил, приложенных к поршню;
;
(1.24)
;
(1.25)
;
(1.26)
.
(1.27)
Рассмотрим обратный ход поршня. Уравнение его движения при обратном ходе, когда поршневая полость 2 соединяется с атмосферой имеет вид:
Р,
(1.28)
Р = Р1 + Р2 + Рз + Ра (Р1 - Р2),
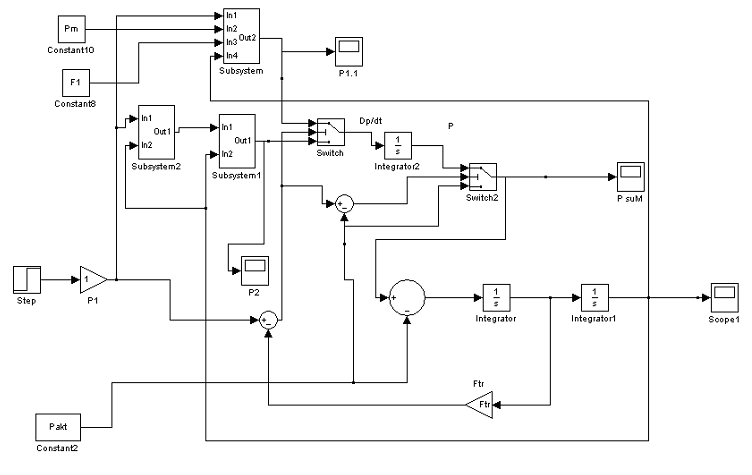
2. Разработка математической модели объекта
На основании дифференциальных уравнений, которые описывают поведение пневмоцилиндра в процессе работы, была составлена динамическая модель пневмоцилиндра. Далее выполняем моделирование (исследование) составленной модели. Нагружаем модель единичным ступенчатым воздействием, который воздействует на поршневую полость.
Таблица 1 Обозначения переменных, используемых в дин.модели
|
Описание |
Обознач. |
В схеме |
Ед. |
|
Давление в поршневой полости пневмоцилиндра |
P>1> |
P1 |
Па |
|
Давление в поршневой полости пневмоцилиндра |
P>2> |
P2 |
Па |
|
Начальная координата поршня |
Х>01> |
Х01 |
м |
|
Начальный объем рабочей полости |
V>01> |
V01 |
м3 |
|
Площадь поршня |
F>1> |
F1 |
м2 |
|
Давление в магистрали |
P>M> |
Pm |
Па |
|
Газовая постоянная |
R |
R |
|
|
Температура воздуха в магистрали |
T>M> |
Tm |
К |
|
Показатель адиабаты |
|
|
|
|
Коэффициент расхода |
|
My1 |
|
|
Площадь входного отверстия |
f>1> |
f1 |
м2 |
|
Функция расхода |
|
Fi1 |
|
|
Коэффициент расхода |
|
My2 |
|
|
Площадь входного отверстия |
f>2> |
f2 |
м2 |
|
Площадь поршня со стороны штоковой части |
F>2> |
F2 |
м2 |
|
Рабочий ход |
s |
s |
м |
|
Конечная координата поршня |
Х>02> |
Х02 |
м |
|
Перемещение поршня |
>Х> |
Х |
м |
Давление в штоковой полости Р>2 >находится с помощью давления Р>1>:


Рисунок 2.1 – Подсистема для уравнения нахождения Р>2.>
Представим каждое уравнение динамической модели в виде схемы:

Рисунок
2.2 – Подсистема для уравнения
.

Рисунок
2.3 - Подсистема для уравнения
.
Окончательная схема приведена на рисунке 2.4:

Рисунок 2.4 – Схема, описывающая поведение объекта.
Исходные данные:
P1=0,0010 Pakt=0,003 Ftr=0.15 S=0,2 x01=0,01 k=1,4 My1=0.9
f1=0,5 K=14 R=278 Tm=290 F1=0,6 Pm=3 Fi1=0,5282
x02=0,1 My2=0.9 f2=0,5 F2=0,6 F,2=0.5282
Графики, которые были получены:
Р>sum >– поведение силы

Рисунок 2.5 – График изменения суммарных сил, действующих в поршне, от воздействия силы изменяющейся ступенчато
Перемещение поршня

Рисунок 2.6 – График, показывающий перемещение пневмоцилиндра от воздействия всех факторов
3. Создание модели внешних нагрузок
3.1 Скачкообразно изменяющиеся нагрузки
Воздействие нагрузки, меняющейся скачком, соответствует воздействию на пневмоцилиндр однократного усилия, связанного, например, с наполнением поршневой полости цилиндра сжатым воздухом, что повлечет за собой возрастание давления в рабочей полости на определенную величину.
Для имитации будем использовать функцию Step системы MatLab:


Рис 3.1 Схема изменения силы для функции Step
Произведем тестовый расчет поведения системы. Получим:

Рисунок 3.2 – График изменения давления в поршневой полости, от воздействия силы изменяющейся ступенчато

Рисунок 3.3 – График изменения давления в штоковой полости, от воздействия силы изменяющейся ступенчато
4. Передаточная функция
;
Введем преобразователь Лапласа



Принимаем такие значения: масса поршня 3 кг, коэффициент трения 0,14.


Рисунок 4.1 – График нулей и полюсов системы
Как видим полюса системы находятся на одной линии, что означает, что в системе отсутствуют колебания.
Переходный процесс имеет вид:

Рисунок 4.2– График переходного процесса

Рисунок 4.3 – График АЧХ и ФЧХ характеристик
Импульсное воздействие

Рисунок 4.4– График импульсного воздействия на систему
При воздействии импульсной силы на систему амплитуда меняется без скачков, без колебаний, равномерно. Переходный процесс также меняется без колебаний.
Заключение
В результате выполнения данной работы была составлена расчётная схема, а также составлены дифференциальные уравнения, описывающие динамические процессы в пневмоцилиндре. На основании дифференциальных уравнений была разработана модель пневмоцилиндра.
Получены графики, описывающие изменение перемещения поршня в зависимости от изменения наполнения поршневой полости сжатым воздухом.
Решение вышеперечисленных задач было реализовано посредством программного пакета MatLab.
Пневмоприводом называют систему взаимосвязанных пневматических устройств, предназначенных для приведения в движение одного или нескольких твердых тел, входящих в состав машины или механизма. В состав пневмопривода входят: исполнительные устройства (двигатели), предназначенные для преобразования энергии сжатого воздуха в механическую энергию движения рабочих органов машины, которые выполняют заданную технологическую операцию; распределительные устройства, предназначенные для направления потоков воздуха из магистрали в рабочие цилиндры исполнительных устройств и из рабочих цилиндров в атмосферу, и управляющие устройства, предназначенные дл обеспечения последовательности перемещения рабочих органов машин в соответствии с требуемым законом их движения.
В зависимости от структуры исполнительных устройств различают пневмоприводы поршневые, мембранные, сильфонные, пневмомоторы, комбинированные. Наибольшее распространение получили поршневые и мембранные приводы, большинство их образует группу так называемых типовых приводов, у исполнительного устройства которых имеется не более двух полостей. Приводы поступательного и вращательного движения с большим числом полостей у исполнительных устройств образуют сложные приводы.
Различают также приводы дискретного и непрерывного действия.
Типовые приводы в зависимости от вида входящих в них исполнительных устройств разделяются на односторонние и двусторонние. Односторонним пневмоустройством называют устройство, в одну полость которого в период работы подается (или из которой вытекает) сжатый воздух, при этом вторая полость соединена с полостью постоянного давления (магистралью или атмосферой).
Двусторонним пневмоустройством называют устройство, в обе полости которого попеременно поддается сжаты йвоздух, вследствие чего рабочий орган совершает возвратно-поступательное движение. Как односторонние, так и двусторонние устройства разделяются на устройства с начальным перепадом давления воздуха на поршне и без него.
Основными разделами теории пневматических систем следует считать динамический анализ и синтез приводов, структурный анализ и синтез систем управления. Первый из этих разделов построен на базе механики твердого тела и жидкости, второй – на основе кибернетики.
Список использованной литературы
Герц Е.В. Динамика пневматических систем и машин. – М.: Машиностроение, 1985. – 256с., ил.
Иринг Ю. Проектирование гидравлических и пневматических систем/Пер. со словац.Д.К.Рапопорта.- Л.: Машиностроение. Ленингр. отд-ние, 1983. – 363 с., ил.
Герц Е.В., Крейнин Г.В. Расчет пневмоприводов. Справочное пособие. М., «Машиностроение», 1975.



