Дослідження властивостей технологічного агрегата як многомірної системи
Розрахунково-пояснювальна записка
До курсової роботи з основ теорії систем та системного аналізу:
Дослідження властивостей технологічного агрегата як многомірної системи
Одеса - 2010
1. Еквівалентні та апроксимаційні перетворення моделі
1.1 Нелінійна модель агрегату
На прикладі розглянемо конкретну технічну систему - змішувальний бак:

Рисунок 1. Модель бака.
F>1>,F>2>,F - витрати рідини на притоці і витоці системи, м3/с;
C>1>,C>2>,C - концентрація на витоці і притоці системи, кмоль/м3;
h - рівень рідини в бакові, м; S - площа бака, м2;
V - об'єм рідини в бакові, м3;
Запишемо рівняння системи в стаціонарному (встановленому) стані, коли притік дорівнює витоку (рівняння матеріального балансу):
F>10>+F>20>-F>0>=0;
C>1>
,
де індекс 0 означає встановлений стан.
Записавши умови балансу кінетичної і потенціальної енергії на виході із бака
,
де
p - густина рідини, кг/м3;
w - швидкість витоку, м/с;
q - прискорення вільного падіння,q=9.81 м/с2;
і припускаючи, що
d - діаметр вихідного трубопроводу, м.
Одержимо:
чи, відповідно,
,
де
k - коефіцієнт.
При зміні витрат у системі відбувається накопичення речовини і перехід до нового встановленого стану. Цей перехідний процес описується диференціальними рівняннями

де
dv/dt - приріст об'єму рідини,
- приріст маси рідини.
Наведемо цю систему у стандартному вигляді:

Позначимо:

−
зміна у часі відхилення
витрати від номінального щодо першого
каналу
− теж щодо другого каналу

− зміна у часі відхилення
об'єму від номінального у бакові;
−
відхилення концентрації від
номінальної;

- зміна втрати на виході;
- зміна концентрації на виході.
1.2 Нелінійна модель в стандартній формі
Розглянемо поповнення бака від 0 до номінального значення витрати з урахуванням приросту поданого лінеаризованій моделі. Таким чином, розглянемо стрибок u>1>=0,03; u>2>=0.
Позначивши
,
рівняння бака запишемо у вигляді системи:

Перше рівняння є нелінійним зі змінними що розділяються

З
урахуванням того, що
запишемо:
,
чи підставляючи

Виразимо

Підставляємо
та

Таблиця 1.
|
y1 |
0.141 |
0.142 |
0.143 |
0.144 |
0.145 |
0.146 |
0.147 |
0.148 |
0.149 |
0.150 |
0.151 |
|
t, с |
0 |
1.5 |
3.188 |
5.116 |
7.357 |
10.026 |
13.315 |
17.585 |
23.643 |
34.072 |
68.958 |


1.3 Отримання квадратичної моделі
Рівняння квадратичної моделі має вигляд:

Матриці з підстановкою номінального режиму:


1.4 Запис білінійної моделі








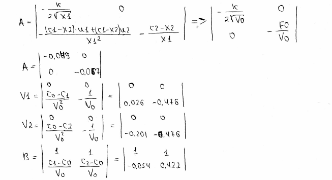
1.5 Лінеаризована модель
Лінеаризуємо
залежність
,
розклавши її на ряд Тейлора.


З урахуванням раніше викладеного запишемо:

;
(т.к
),
где
;

Припустивши
у випадку остатку
.
Тоді підставивши похідну
,
отримаємо
;


В результаті маємо

Представивши цю систему в матричній формі:

Тоді матриці А і В запишуться в вигляді
,

Для
визначення матриці С необхідно встановити
зв'язок між векторами x и y. Оскільки
,
,
то
;
,
то

Тоді

Система буде мати вигляд

Коефіцієнти моделі системи:


1.6 Модель в дискретному часі
система в дискретному часі має вид:

dt=14,89 c.


Таким чином

Задавшись
,
,
тоді

Результати подальших ітерацій представлено в таблиці:
Таблиця 3.
|
Збурення |
Реакція виходу системи y (t) |
|||||||
|
u1=0 u2=0,01 |
y1 y2 |
0 0 |
0,003298 0,00452 |
0,005299 0,00469 |
0,00773 0,006183 |
0,006512 0,006795 |
0,00725 0,00702 |
0,00769 0,00713 |
|
час t, с |
0 |
14,894 |
29,787 |
44,681 |
59,574 |
74,468 |
89,362 |
1.7 Перетворення моделі у форму Ассео








1.8 Обчислення МПФ системи

;
;
;
n=2; i=1;





Таким чином




1.9 Структурні схеми системи в початковій формі, формі Ассео, ЗЗП



Рисунок 2. Структурна схема системи в початковій формі.


Рисунок 3. Структурна схема системи в формі Ассео.


Рисунок 4. Структурна схема системи у зовнішньозв'язанному поданні.
1.10 Лінеаризована модель в непереривному і дискретному часі з датчиками і ВМ
a) в непереривному часі


Рисунок 5. Структурна схема системи в неперервному часі з датчиками і ВМ.


б) в дискретному часі

Рисунок 6. Структурна схема системи в дискретному часі з датчиками і ВМ.



1.11 Умова правомірності децентралізації
Система в формі Ассео:

,
,
,



Спектральна
норма матриці
,
тобто максимальне сингулярне число
матриці:
,
.
Спектральна норма матриці F:

Тоді:


Похибка складає:

Можна допустити, що децентралізація є допустимою.
2. Аналіз якісних властивостей системи
А)

Матриця являється гурвіцевою.
Б)


max s1 (A) =||A||2=0.067<1
Відповідно, матриця А є нільпотентною.
Перевірити, чи є система (А, В, С) сталою, керованою, спостережною, ідентифікованою з вектором-стовпцем х = (1; 1.25), параметрично інваріантною, мінімально фазовою, розчеплюваною, мінімально.
А) сталість:

Відповідно система являється сталою.

Відповідно система являється сталою.
Б) керованість:

;

По першому входу:


Система керована по першому входу.
По другому входу:


Система керована по другому входу.
В) спостережність:

Система спостережна.
Г) ідентифікованість:

Система є ідентифікована.
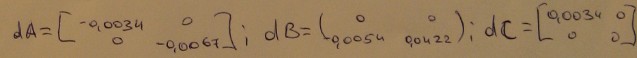
Д) параметрична інваріантність:

Система не інваріантна відносно відхилення dA.

Система не інваріантна відносно відхилення dB.
Система не інваріантна відносно відхилення dС.
Е) мінімальнофазовість і астатичність:


система
являється мінімально фазовою і статичною.
Ж) розчеплюваність:



det=0.016
Система є розчеплюваною.
3. Дослідження процесів в системі і аналіз кількісних властивостей системи
3.1 Побудова графіків розгінних кривих непереривної системи
Побудова графіку розв'язання у (t) для системыи {А, В, С}, якщо
и




Таблиця 4.
|
Збурення |
Реакція виходу системи y (t) |
|||||||
|
u1=0,01 u2=0 |
y1 y2 |
0 0 |
0,00435 0,00445 |
0,00681 0,00609 |
0,00820 0,0067 |
0,00898 0,00692 |
0,00942 0,00700 |
0,00967 0,00703 |
|
u1=0 u2=0,01 |
y1 y2 |
0 0 |
0,00435 0,037 |
0,00681 0,051 |
0,00820 0,056 |
0,00898 0,058 |
0,00942 0,059 |
0,00967 0,059 |
|
час t, с |
0 |
14,3 |
28,6 |
42,9 |
57,2 |
71,5 |
85,8 |

Рисунок 7. Розгінна крива витрати рідини для неперервної системи при збуренні 0 і 0,01.

Рисунок 8. Розгінна крива концентрації для неперервної системи при збуренні 0.

Рисунок 9. Розгінна крива концентрації для неперервної системи при збуренні 0,01.
3.2 Побудова графіків кривих разгону дискретної системи
Система в дискретному часі має вид:

dt=14,89 c.


Таким чином

Задавшись
,
,
тоді

Результати подальших ітерацій представлено в таблиці:
Таблиця 5.
|
Збурення |
Реакція виходу системи y (t) |
|||||||
|
u1=0 u2=0,01 |
y1 y2 |
0 0 |
0,003298 0,00452 |
0,005299 0,00469 |
0,00773 0,006183 |
0,006512 0,006795 |
0,00725 0,00702 |
0,00769 0,00713 |
|
час t, с |
0 |
14,894 |
29,787 |
44,681 |
59,574 |
74,468 |
89,362 |

Рисунок 10. Характеристика витрати рідини в дискретному часі.

Рисунок 11. Характеристика концентрації в дискретному часі.
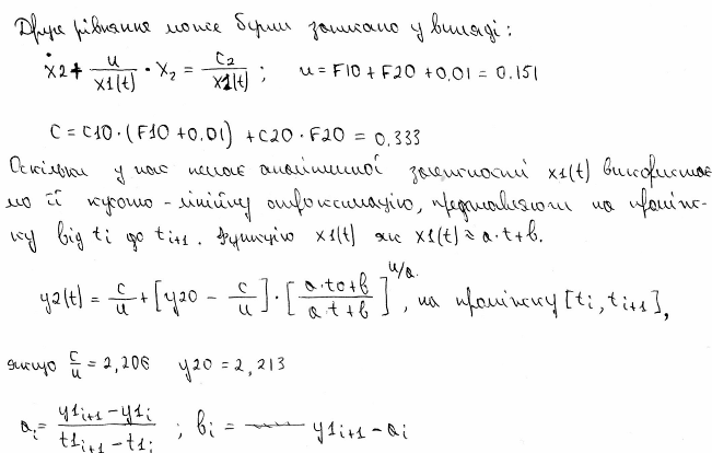
3.3 Побудова графіків кривих разгону нелінійної системи
Розглянемо поповнення бака від 0 до номінального значення витрати з урахуванням приросту поданого лінеаризованій моделі. Таким чином, розглянемо стрибок u>1>=0,03; u>2>=0.
Позначивши
,рівняння
бака запишемо у вигляді системи:

Перше рівняння є нелінійним зі змінними що розділяються

З
урахуванням того, що
запишемо:
,
чи підставляючи

Виразимо

Підставляємо
та

Таблиця 6.
|
y1 |
0.141 |
0.142 |
0.143 |
0.144 |
0.145 |
0.146 |
0.147 |
0.148 |
0.149 |
0.150 |
0.151 |
|
t, с |
0 |
1.5 |
3.188 |
5.116 |
7.357 |
10.026 |
13.315 |
17.585 |
23.643 |
34.072 |
68.958 |
По отриманим даним побудуємо графік:

Рисунок 12. Лінійна та нелінійна характеристика витрати води.
Так
як немає аналітичної залежності
,
використаємо її кус очно-лінійну
апроксимацію, представляючи на проміжкові
від
до
функцію
как
.
Тоді,
;


Отримані дані занесемо в таблицю:

Рисунок 13. Лінійна та нелінійна характеристика концентрації.
3.4 Сталий стан системи
Вичислимо постійне значення системи при умовах

І порівняємо його з результатом розрахунку.


4. Ідентифікація багатомірної математичної моделі по даним експеремента
4.1 Активна ідентифікація
Для дискретної форми системи (F, G, C) провести реалізацію системи.
Запишемо систему у вигляді:


Подавши імпульс по першому входу, розрахуємо:








Із власних векторів від (
)
і (
)
побудуємо:






При

Знайдемо передаточну функцію системи:
.
4.2 Пасивна ідентифікація
Для дискретної форми системи (F, G, C) провести пасивну ідентифікацію системи:
Таблиця 7.
|
Такт, n |
0 |
1 |
2 |
3 |
4 |
5 |
|
U (n) |
0.01 |
0 |
0 |
0.04 |
0 |
0 |
|
0 |
0.01 |
0.02 |
0 |
0.03 |
0 |



Використовуючи матриці системи в дискретній формі для заданих значень вектора входу, розрахуємо значення вектора виходу

Результати розрахунку занесемо до таблиці:
Таблиця 8.
|
Такт, n |
1 |
2 |
3 |
4 |
5 |
6 |
|
y (n) |
0.117 |
0.188 |
0,349 |
0.68 |
0.765 |
0.464 |
|
-0.00509 |
0.03787 |
0.09342 |
0.01402 |
0.12438 |
0.04577 |
Тогда



Следовательно,

5. Конструювання багатомірних регуляторів, оптимізуючи динамічні властивості агрегату
5.1 Конструювання П-регулятора, оптимізую чого систему по інтегральному квадратичному критерію
Регулятор стану який оптимізує систему по критерію:


Визначається по співвідношенню: P=LR1 (A,B,Q,R);


Притом Q=R=I

Так як матриця С є інвертованою, для створення регулятора виходу немає

Необхідно
конструювати спостерігач стану
-недосяжний стан вичислюється по формулі
.
Відповідно регулятор виходу має вид


Позначивши
через z задане значення виходу у і
припускаючи, що
,
отримаємо


5.2 Конструювання компенсаторів завдань і вимірюваних збурень
Прийнявши до уваги, що А=В

Якщо при компенсації збурень і завдань зчитувати "вартість" управління, записавши критерій в виді
,
то компенсатори визначаються залежностями

Значення виходу при дії збурення f в системі без компенсаторів при z=0

З оптимальною компенсацією
f

5.3 Конструювання регулятора з компенсатором взаємозв'язків




Следовательно,

Перевіримо чи регулятор дійсно розчіплює систему, тобто матриця передаточних функцій являється діагональною


,
,
де
,
.
Знайдемо
1.


2.

.
5.4 Конструювання аперіодичного
Аперіодичний
регулятор для дискретної системи може
бути отриманий із умови
.
Запишем



5.5 Конструювання децентралізованого регулятора
Використовуючи форму Ассео, запишем:


Відповідно,
отримаємо

,

Розв'яжим рівняння Ляпунова.
T=B


5.6 Конструювання надійного регулятора
Якщо
матриця G моделяє відмови каналів
вимірювання, то регулятор знаходиться
в виді


нехай s=0.041



Відповідно, система являеться постійною при любих відхиленнях.
5.7 Конструювання блочно-ієрархічного регулятора
Використаємо регулятор стану і перевіримо чи можна створити послідовність регуляторів стану.
;
;
;
;










Рисунок 14. Схема блочно-ієрархічного регулятора.
5.8 Конструювання регулятора для білінійної моделі








5.9 Конструювання регулятора для нелінійної системи
Сконструювати нелінійний регулятор, використовуючи початкову не спрощену модель бака.
,

Розрахункове
співвідношення для регулятора -
,
де

При s=4, W=1 запишемо

Підставивши
запишемо


5.10 Конструювання програмного регулятора
Використовуючи
лінеаризовану модель в дискретному
часі, запишемо програму переходу системи
із стану
в стан
.

При
;

Отримаємо

6. Аналіз властивостей зконструйованої системи з оптимальним П-регулятором
6.1 Побудова процесу в системі з П-регулятором
Стале значення виходу при дії збурення f у системі без компенсаторів при z=0

З оптимальною компенсацією
f

Рисунок 15. Графіки перехідних процесів та кривих розгону по першому та другому виходах з оптимальним П-регулятором з компенсатором і без.
6.2 Обчислення критерію оптимальності в системі
Величина
критерію оптимальності обчислюється
за залежністю
.
Для обчислення величини критерію з
довільним регулятором слід використовувати
формулу
,
де
.
розв'язавши рівняння Ляпунова отримаємо



розв'язавши рівняння Ляпунова отримаємо


При 10% та 5%
,
,
,

Розв'яжемо
для всіх матриць при нових значеннях
,

,
,
,

При 10% та 5%
,

,
,
.
6.3 Обчислити чуйність системи










6.4 Проаналізувати робастність системи


6.5 Розв'язати зворотну задачу конструювання
Знайти за яким критерієм є оптимальний регулятор з компенсаторів взаємозв'язків.


де W - довільна матриця яка задовольняє умові S>0

розв'язавши отримаємо



Висновок
Таким чином, в ході виконання курсової роботи на прикладі моделі змішувального бака була розгляне на технологічна послідовність конструювання систем: побудова та перетворення моделей системи, аналіз властивостей початкової системи, конструювання регуляторів, аналіз властивостей і порівняння сконструйованих систем. Також при виконанні були отримані ряд кривих розгону та перехідних процесів для моделі бака, були побудовані структурні схеми моделі в початковій формі, Ассео, зовнішньо зв’язаній формі. Отримали навики конструювання систем з використанням регулятора з компенсатором взаємозв”язків, аперіодичного, децентралізованого, надійного, блочно-ієерархічного регуляторів, програмного регулятора, регулятора для нелінійної моделі, регулятора для білінійної моделі.
Література
Методические указания к практическим занятиям по курсу "Основы системного анализа и теория систем", А.А. Стопакевич
"Сложные системы: анализ, синтез, управление", А.А. Стопакевич
Додаток
Розв'язання рівняння Рікарті
Розв'язання
рівняння Рікарті
визначення
матриці Р.
Сформуємо матрицю


Для
обчислення власних значень розкриємо
визначник






.
Розв'язання
рівняння Ляпунова





.
Обчислення матричної експоненти


,

.
Фробеніусові матриці





Вандермордова матриця
