Автоматизация экстрактора противоточного типа
МИНИСТЕРСТВО СЕЛЬСКОГО ХОЗЯЙСТВА И ПРОДОВОЛЬСТВИЯ РЕСПУБЛИКИ БЕЛАРУСЬ
УЧРЕЖДЕНИЕ ОБРАЗОВАНИЯ
«БЕЛОРУССКИЙ ГОСУДАРСТВЕННЫЙ АГРАРНЫЙ ТЕХНИЧЕСКИЙ УНИВЕРСИТЕТ»
Агроэнергетический факультет
Курсовой проект
по дисциплине «Технические средства автоматизации»
Тема: « Автоматизация экстрактора противоточного типа»
Студент 4 курса 2 эа группы
Алейчик Д.В.
Руководитель Павловский В.А.
Минск 2010
Содержание
ВВЕДЕНИЕ
1. ЗАДАНИЕ НА ПРОЕКТИРОВАНИЕ
2. ОБОСНОВАНИЕ ПРИБОРОВ И УСТРОЙСТВ АВТОМАТИЧЕСКОГО КОНТРОЛЯ И РЕГУЛИРОВАНИЯ
2.1 Выбор датчика давления в теплообменнике 1
2.2 Выбор датчика концентрации
2.3 Выбор расходомера
2.4 Выбор датчика температуры
2.5 Выбор регуляторов
2.6 Выбор уровнемера
3. ТЕХНИЧЕСКИЕ ХАРАКТЕРИСТИКИ КОНТРОЛЛЕРА
4. СПЕЦИФИКАЦИЯ НА ВЫБРАННЫЕ СРЕДСТВА ИЗМЕРЕНИЯ
СПИСОК ЛИТЕРАТУРЫ
Введение
В настоящее время развитие научно - технического прогресса позволяет людям чувствовать себя более комфортно. Научно-технический прогресс связан с комплексной механизацией технологических процессов и широким применением средств автоматизации. Современные научно-технические преобразования в технологии производства приводят к тому, что информационных данных даже квалифицированным специалистам недостаточно для того, чтобы эффективно управлять сложными технологическими процессами на животноводческих комплексах, птицефабриках, тепличных комбинатах. Для выполнения поставленных задач по повышению эффективности производства необходимо широкое внедрение современных приборов и средств автоматизации, создание эффективных систем управления технологическими процессами. Новые возможности для высокоэффективной автоматизации технологических процессов производства открывает применение микропроцессорных средств автоматизации в системах управления. Создаются предпосылки для применения в сельскохозяйственном производстве в больших масштабах высокопроизводительных энерго- и ресурсосберегающих технологий.
Внедрение и эксплуатация современной техники автоматизации, повышение эффективности ее использования возможно лишь с участием высококвалифицированного персонала, владеющего технической базой автоматизации, основами разработки и проектирования автоматических и автоматизированных систем управления технологическими процессами в различных отраслях сельскохозяйственного производства.
Задачей данного курсового проекта является наиболее оптимальный выбор технических средств автоматизации для реализации технологического процесса экстрактора противоточного типа
1. ЗАДАНИЕ НА ПРОЕКТИРОВАНИЕ
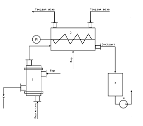
АВТОМАТИЗАЦИЯ ЭКСТРАКТОРА ПРОТИВОТОЧНОГО ТИПА

Извлечение целевого компонента из твердой фазы происходит в горизонтальном шнековом экстракторе 2, обогреваемом паром. Растворитель (вода) перед подачей в экстрактор подогревается в теплообменнике 1 паром (Р=20кПа). Экстракт сливается в промежуточный сборник3, откуда откачивается на дальнейшую переработку центробежным насосом 4.
-
Регулирование:
Концентрация экстракта (расходом воды)
Расход пара в аппарате 1 (по расходу воды)
Регистрация:
Концентрация экстракта
Расход экстракта
Измерение:
Температура экстракта
Расход воды
Расход пара в аппарате 2
Давление пара в аппарате 2
Давление пара перед аппаратом 2
Сигнализация:
Уровень в сборнике 3
Давления воды перед теплообменником
Давление пара перед теплообменником
Автоматическая блокировка:
Отключение пара в аппарате 1 при снижении P воды
Отключение воды при повышении Н в сборнике 3
Отключение электродвигателя экстрактора при снижении давления воды
Управление:
Включение и отключение насоса 4
Включение и отключение электродвигателя экстрактора
2. ОБОСНОВАНИЕ ПРИБОРОВ И УСТРОЙСТВ АВТОМАТИЧЕСКОГО КОНТРОЛЯ И РЕГУЛИРОВАНИЯ
При выборе технических средств автоматизации экстрактора противоточного типа требуется учитывать следующие факторы: повышенная агрессивность среды и все датчики, регуляторы, трубопроводы и другие средства автоматизации имеющие контакт с продуктом должны быть выполнены из нержавеющей стали, с нанесением на них антикоррозионных покрытий. Также необходимо учитывать возможное влияние материалов, из которых они изготовлены, на качество пищевого продукта.
Класс точности измерительных приборов составляет 0,25 – 1,5, порог чувствительности – 0,05 – 0,1 % от диапазона измерения, быстродействие – не более 16. Для нашей установки примем:
класс точности измерительных приборов – 1;
порог чувствительности – 0,07 %;
быстродействие – не более 10 с.
Достижение этих показателей возможно при использовании малоинерционных чувствительных измерительных элементов.
2.1 Выбор датчика давления
В данной работе нужно выбрать два измеряющих датчика давления. Первый измеряет давления воды из сети на входе в теплообменник 1. Второй измеряет давление пара в шнековом экстракторе.
Характеристики датчика давления x|act ci:
Диапазоны давления: от 0…0,16 до 0…10 бар, абсолютное, избыточное, разрежение

Основная погрешность: 0,2 % ДИ
Выходной сигнал: 4…20 мА, HART-протокол
Сенсор: емкостной керамический
Диапазон температур измеряемой среды: -25…+125°C
Класс защиты: IP 67
Механическое присоединение: VARIVENT®, M20x1.5, G½", G¾", G1", G1½", фланец (DN25-DN80), пищевые исполнения (DIN 11851, Clamp)
Электрическое присоединение: M12x1, кабельный ввод
Применение датчика давления x|act ci:
Пищевая и химическая промышленность
Датчик давления x|act ci был разработан с учётом высоких требований современной промышленности. Основной элемент датчика - керамический сенсор DSK 701 из 99,9% Al2O3 (до 1 бар) или 96% Al2O3.
Благодаря применяемому типу сенсора x|act ci может использоваться в агрессивных и густых средах, а также в средах, содержащих сухой остаток вещества. Порт для подключения давления выполнен из нержавеющей стали 1.4571 (316Ti). По запросу возможно применение других материалов. Различные варианты механических присоединений и материалы уплотнений позволяют использовать датчик в пищевой и химической промышленности.
Преимущества и особенности датчика давления xact ci:
-влияние температуры менее 0,1% ДИ/10К в температурном диапазоне -25…85°С
-штампованный алюминиевый корпус по классу защиты IP 67 для работы в сложных условиях
-различные варианты расположения дисплея для датчика в корпусе из нержавеющей стали
-настройка прибора при помощи клавиш на модуле дисплея
-долговременная стабильность калибровочных характеристик
-продолжительный срок службы
2.2 Выбор датчика концентрации
прибор датчик теплообменник экстрактор
Датчик выберем из каталогов или интернета, главное чтобы датчики соответствовали данному технологическому процессу
Преобразователь концентрации IET40

Датчик концентрации может комбинировать два коэффициента измерения и, используя ПО под ОС Windows™ для конфигурации выходов 4-20мА, измерять проводимость, % концентрации раствора, температуру, PPM или солёность.
Интерфейс RS485 обеспечивает управляемый доступ ко всем конфигурационным параметрам и измерениям датчика проводимости в режиме on-line.
Работу оператора облегчает наличие 3-строчного монохромного ЖК-дисплея с подсветкой, который отображает измеряемые значения и состояние системы.
Разработан для пищевой, молочной, пивоваренной промышленности
Особенности:
-Два аналоговых выхода 4-20 мА и интерфейс RS485
-ЖК-дисплей, 3 строки по 12 символов
-Полная настройка устройства через ПО под ОС Windows™
-Измерение проводимости, % концентрации раствора, солёности и температуры
-IP66 корпус из нержавеющей стали
-Безэлектродный съёмный датчик проводимости
-Сопротивление тепловым всплескам до 135 °С при паровой стерилизации
-Быстрый отклик температуры t 90 < 10 сек
-Недорогой кабель подключения
-Работает на низком напряжении
-Прост в установке
-Сохранение и загрузка файла конфигурации датчика на ПК.
-Постоянное измерение концентрации, проводимости, температуры .
|
Параметр |
Значение |
|
Максимальная постоянная температура |
100°С |
|
Кратковременная максимальная температура |
135°С |
|
Максимальное рабочее давление |
100 psi (6.5 бар) |
|
Минимальный размер трубы для установки датчика |
63.5 мм |
|
Диапазоны измерений датчика проводимости |
0 - 1000 mS/cm автоматическое переключение диапазонов от -20 до +150°С или 0 - 272°F |
|
Класс точности |
±1% |
|
Выходы преобразователя проводимости |
2 х 4-20 мА с изоляцией до 2 кВ от измер. среды и трубопровода. Нагрузка до 750 Ом (ограничено питанием). Последовательный интерфейс RS485. |
|
Дисплей |
Встроенный 3-строчный, Зб-символьный ЖК-дисплей с подсветкой для отображения измеряемых значений, аналоговых выходов и сообщений об ошибках |
|
Окружающая температура |
-20 to +50°С |
|
Корпус |
Нержавеющая сталь |
|
Напряжение питания преобразователя концентрации |
12 - 30 В DC, 14 - 24 В AC RMS макс, нагрузка 150 мА при 12 В DC |
|
Габариты/вес |
125 х 125 х 185 мм, около 2 кг. |
2.3 Выбор расходомера
Технические характеристики IET40
В данной работе необходимо подобрать расходомер на выходе из шнекового экстрактора. Выберем уже знакомый нам, по курсу лабораторных работ по техническим средствам автоматизации, РСМ-05.
РСМ-05 предназначен для измерения объемного расхода и объема с нарастающим итогом электропроводящих жидкостей, питьевой воды, жидких пищевых продуктов. РСМ-05 применяется как самостоятельный прибор, так и в составе теплосчетчиков для коммерческого и технологического учета расхода жидкости в системах тепловодоснабжения жилых, общественных, коммунально-бытовых зданий, промышленных предприятий, а также для использования в системах автоматического учета, контроля и регулирования параметров в химической, пищевой, перерабатывающей, фармацевтической и других отраслях промышленности.
Отличительные особенности и преимущества:
- отсутствие дополнительного гидравлического сопротивления потоку жидкости у первичных преобразователей расхода счетчиков РСМ-05;
- низкая восприимчивость к изменению физико-химических свойств измеряемой среды (плотность, вязкость, температура, электропроводность, режим течения), что позволяет с высокой точностью измерять расход различных электропроводных сред: вода, водные растворы кислот и щелочей, молоко, пиво, соки и т.д.;
- наличие дополнительных каналов для подключения термометров сопротивления позволяет иметь информацию о температуре потока;
- передача данных о всех измеряемых и вычисляемых параметрах по последовательным интерфейсам RS-232C и (или) RS-485, что позволяет применять расходомеры в автоматизированных системах любой сложности и конфигурации.
2.4 Выбор датчика температуры
Датчики температуры выбираем из каталогов или интернета, главное чтобы датчики соответствовали данному технологическому процессу и применялись в пищевой промышленности. На технологической линии используется один термопреобразователь.
Для измерения примем ТПУ 0304. Датчик погружной, включая погружную гильзу из высококачественной стали.

Рис. Термопреобразователь марки ТПУ 0304.
TP Термопреобразователи универсальные ТПУ 0304 (далее – термопреобразователи) предназначены для измерения и непрерывного преобразования температуры, твердых, жидких, газообразных и сыпучих веществ в унифицированный выходной сигнал постоянного тока 4÷20 мА.
Термопреобразователи применяются в различных технологических процессах в промышленности и энергетике.
В состав термопреобразователей входят:
первичный преобразователь (термопреобразователи сопротивления (ТС) по ГОСТ 6651-94 или DIN № 43760 или преобразователи термоэлектрические (ТП) по ГОСТ Р 8.585-2001) и преобразователь измерительный типа ИП 0304.
Питание термопреобразователей ТПУ 0304 выполняется:
от источника постоянного тока напряжением 15 ÷27 В (21 ÷37 В) для ТПУ 0304/М1, 15 ÷36 В для ТПУ 0304/М2; питание взрывозащищенных ТПУ 0304Ех с маркировкой взрывозащиты ЕхiaIICT6 Х (размещение во взрывоопасной зоне) должно осуществляться от источника с выходной искробезопасной цепью уровня «ia» и электрическими параметрами, соответствующими электрооборудованию подгруппы IIC, напряжением 24 В.
по числу преобразуемых входных и выходных сигналов – одноканальными;
по зависимости выходного сигнала от входного – с линейной зависимостью;
по связи между входными и выходными цепями: ТПУ 0304/М1 – с гальванической связью, ТПУ 0304/М2 – без гальванической связи и обеспечивает гальваническую развязку электрических цепей при размещении взрывозащищенных термопреобразователей (ТПУ 0304Ех, ТПУ 0304Ехd) во взрывоопасной зоне от электрических цепей вторичного источника питания, цепей обработки, преобразования и регистрации измеряемой температуры;
термопреобразователи ТПУ 0304/М2 имеют различные варианты конструктивного исполнения: как без индикации текущих значений измеряемых величин (ТПУ 0304/М2, ТПУ 0304А/М2, ТПУ 0304Ех/М2, ТПУ 0304Ехd/М2), так и с их индикацией с добавлением в шифр заказа индексов И1 для ЖК индикации или И2 для СД индикации.

2.5 Выбор регуляторов
Регулятор давления устанавливается на входе в однокорпусный аппарат.
Регулятор давления РД-НО и РД-НЗ

Регулятор расхода и давления РР и РД прямого действия с нормально открытым (НО) или нормально закрытым (НЗ) регулирующим клапаном (в дальнейшем регуляторы) предназначены для регулирования давления, расхода (перепада давлений) пара, жидких и газообразных сред, неагрессивных к материалам деталей регулятора, из которых он изготовлен (чугун СЧ18 ГОСТ 1412).
Регуляторы с нормально открытым клапаном (НО) регулируют давление "после себя", с нормально закрытым (Н3) - "до себя".
Принцип действия основан на уравновешивании силы упругой деформации пружины настройки усилием, создаваемым регулируемой средой на мембранном узле.
Принцип действия регуляторов основан на уравновешивании силы упругой деформации пружины настройки силой, создаваемой регулируемым давлением на мембране чувствительного элемента мембранного узла. В сборке регуляторов давления с нормально открытым или нормально закрытым регулирующим клапаном импульс регулируемого давления подаётся в верхнюю полость мембранного узла. В сборке регуляторов расхода (перепада давлений) импульсы регулируемого давления, соответствующие заданному расходу, подаются в обе полости мембранного узла, при этом условие равновесия усилий на мембране обеспечивается суммой усилий, развиваемое разностью регулируемых давлении и силой упругой деформации пружины
Основные технические характеристики:
|
Наименование |
Значения |
|||||
|
Диаметр условного прохода, Ду, мм |
25 |
32 |
40 |
50 |
80 |
100 |
|
Условная пропускная способность, Кv, м³/ч |
6,3 |
10 |
16 |
25 |
60 |
80 |
|
Диапазоны настройки, МПа |
0,04-0,16; 0,1-0,4; 0,16-0,63 |
|||||
|
Зона пропорциональности в % от верхнего предела настройки, не более |
20 |
|||||
|
Зона нечувствительности в % от верхнего предела настройки, не более |
4 |
|||||
|
Относительная нерегулируемая протечка в % от Кv, не более |
0,1 |
|||||
|
Температура регулируемой среды, ºС |
от 0 до 180 |
|||||
|
Температура окружающей среды, ºС |
от 5 до 50 |
|||||
|
Условное давление, МПа (кгс/см2) |
1,6 (16) |
2.6 Выбор уровнемера
УПТ-А (AM) Уровнемер поплавковый

ОБЩИЕ СВЕДЕНИЯ
Датчики уровня РУПТ-А предназначены для непрерывного преобразования уровня жидкости в стандартный токовый выходной сигнал.
Датчики уровня состоят из первичного преобразователя(ПП) и передающего преобразователя (ППР).
РУПТ-А в комплекте с ЭП-0010 имеет следующие преимущества:
-высокая точность;
-удобный монтаж на емкости;
-отсутствие пневматических линий, проложенных на открытом воздухе;
-простота настройки при первичной установке и в процессе эксплуатации;
-значительно меньшее число вероятных неисправностей;
-меньшая стоимость.
УСЛОВИЯ ЭКСПЛУАТАЦИИ
По устойчивости к климатическим воздействиям части датчика соответствуют по ГОСТ 15150 виду климатического исполнения УХЛ и категории размещения: 1.1 для ПП, но для работы при температуре окружающего воздуха от -50 до +50°С; 4.2 - ППР, но для работы при температуре окружающего воздуха от +5 до +40°С для ППР.
Степень защиты оболочки ПП и ППР IP54 по ГОСТ14254.
ПП выполнен с видом взрывозащиты "Искробезопасная электрическая цепь", имеет уровень защиты "Взрывобезопасный" и маркировку"1ExibIIBT6 в комплекте РУПТ-А" в соответствии с ГОСТ Р 51330.10. ПП может устанавливаться во взрывоопасных зонах помещений и наружных установок согласно гл. 7.3 ПУЭ, гл. 3.4 ПЭЭП,ПТБ и другим директивным документам, регламентирующим применение электрооборудования во взрывоопасных зонах.
ППР имеет маркировку"[Exib]IIB в комплекте РУПТ-А" в соответствии с ГОСТ Р 51330.10 и предназначен для установки вне взрывоопасных зон помещений и наружных установок.
ТЕХНИЧЕСКИЕ ДАННЫЕ
Метрологические характеристики:
предел допускаемой основной приведенной погрешности, в % от диапазона измерения уровня (диапазона изменения выходного сигнала), не более ±0,15; ±0,25
вариация выходного сигнала не превышает абсолютного значения предела допускаемой основной приведенной погрешности.
Верхние пределы измерения уровня (диапазоны измерений), м:
1,0; 1,6; 2,0; 2,5; 3,0;4,0; 6,0; 8,0; 10,0; 16,0
Нижний неизмеряемый уровень, мм, не более: 260
Верхний неизмеряемый уровень, мм, не более: 300
Характеристика рабочей среды:
нефть, нефтепродукты, сжиженные газы, вода и другие жидкости, не агрессивные к стали 12X18H20T ГОСТ 5632, вязкость которых не ограничивается при отсутствии застывания на них, препятствующих перемещению поплавка;
температура от минус 50 до плюс 50°С;
предельно допускаемое рабочее давление не более 1,6 МПа;
плотность от 500 до 1100 кг/м3 (от 0,5 до 1,1 г/см3).
Пределы изменения токовых выходных сигналов
(0-5) мА или (4-20) мА или (0-20) мА.
Сопротивление нагрузки (включая сопротивление линии связи), кОМ:
для датчика с выходным сигналом (0-5) мА 0,2 - 2,5
для датчика с выходным сигналом (0-20) мА или (4-20) мА 0,1 - 1,0
Параметры питания:
напряжение переменного тока, В 220 (+22; -33)
частота, Гц 50 (+1;-1) или 60 (+1;-1)
Потребляемая мощность, ВА, не более: 9
Средний срок службы, лет 12
КОНСТРУКЦИЯ И ПРИНЦИП РАБОТЫ
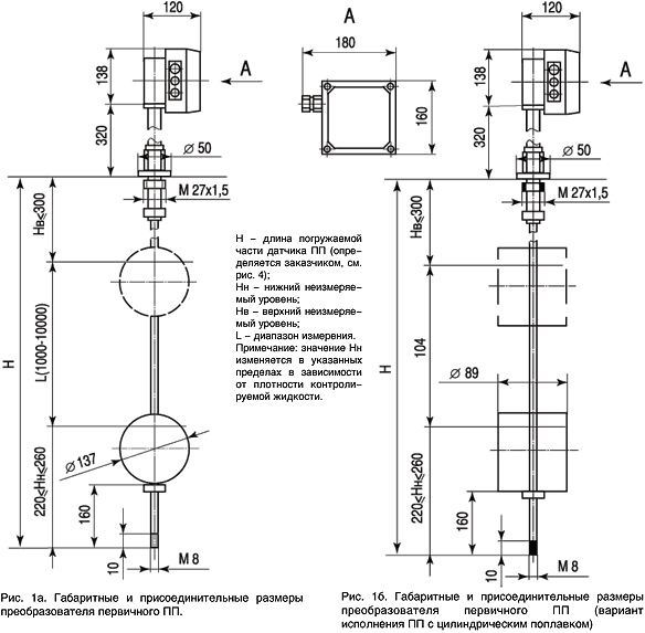
Общий вид, габаритные и присоединительные размера ПП и ППР датчика приведены на рис. 1, 2.

Рис. 1. Общий вид ПП. Рис. 2. Общий вид ППР.
ПП состоит из следующих частей:
корпус;
погружной элемент;
преобразователь электромеханический (в дальнейшем - ПЭ);
поплавок с постоянными магнитами.
Корпус имеет съемную крышку и кабельный ввод для подвода кабеля связи с ППР.
ПП состоит из корпуса, погружной трубы и поплавка с постоянными магнитами.
Погружной элемент может иметь жесткую или гибкую (свыше 4 м) конструкцию. Поплавок ПП может быть изготовлен из стали 12Х18Н10Т, титана (для сжиженных газов) или из вспененного эбонита. Минимальный диаметр поплавка составляет 48 мм.
ПП устанавливается на емкость с измеряемой средой с помощью резьбового штуцера с наружной резьбой М27х1,5
Принцип действия датчика основан на измерении времени распространения ультразвуковой волны доопорного магнита и до магнита, расположенного впоплавке с последующим преобразованием временного интервала в информационный сигнал. Информационный сигнал пропорционален измеряемому уровню среды.
3. ТЕХНИЧЕСКИЕ ХАРАКТЕРИСТИКИ КОНТРОЛЛЕРА
Промышленные контроллеры Alpha имеют 3 модификации, различающиеся числом каналов ввода/вывода. Это модификации на 6 каналов ввода и 4 вывода, 8 ввода и 6 вывода, а также 15 ввода и 9 вывода. Две последние модификации имеют слот для установки одного модуля расширения, а также разъем для подключения модема или панели оператора. В слот расширения может устанавливаться один из следующих модулей: четырехканальный модуль ввода дискретных сигналов 24 В, два канала которого могут использоваться как счетчики импульсов с максимальной частотой следования до 1 кГц; четырехканальный модуль ввода дискретных сигналов ~220 В; четырехканальный релейный модуль вывода 24 В/~220 В с нагрузочной способностью до 2 А на канал; четырехканальный транзисторный модуль вывода 5–24 В с нагрузочной способностью до 1 А на канал; двухканальный модуль аналогового вывода сигналов 0–10 В или 4–20мА.
Благодаря входным каналам с режимом ввода аналоговых сигналов и возможности установки модуля аналогового вывода, а также наличию программного блока ПИД-регулятора можно реализовать такие задачи как управление тепловым пунктом или небольшой котельной управление вентиляцией, регулирование температурного режима в теплицах, камерах хранения, нагревательных емкостях и т.п. А благодаря возможности установки модуля со счетными входами можно объединять промышленный контроллер с приборами учета. Входные каналы промышленных контроллеров с напряжением питания ~220 В имеют только режим дискретного ввода, при этом за значение логической единицы принимается сигнал выше ~100 В, что очень удобно для контроля и управления оборудованием с питанием 220 В, таким как освещение, вентиляция и т.д. Для задач удаленного управления и мониторинга объектов, предусмотрена возможность непосредственного подключения к промышленным контроллерам Alpha обычных модемов, а также радиомодемов, работающих в стандарте GSM. По получению команды, промышленный контроллер реагирует в соответствии со своей программой, например, включает или выключает выходные реле или изменяет уставки. Для подтверждения выполнения команды, а также для проверки статуса системы, может высылаться SMS сообщение. Функция автоматической посылки SMS при изменении состояния регистров промышленного контроллера, позволяет успешно использовать промышленные контроллеры Alpha для мониторинга удаленных объектов, таких как насосные станции, подвалы и чердаки многоквартирных домов с установленным в них оборудованием, и вплоть до дачных домиков, где можно реализовать удаленное управление включением/выключением отопления, освещения и т.п., а также получать данные о температуре внутри помещения или о нежелательном проникновении. Из новых функций, появившихся сравнительно недавно, стоит отметить ставшее возможным подключение графических сенсорных панелей оператора GT1020 или GT1030. Данные панели оператора с диагоналями экранов 3.7” или 4.5” обладают достаточно большим разрешением матрицы, изменяемым цветом светодиодной подсветки (зеленый-желтый-красный), а также поддержкой шрифтов True Type, в том числе и кириллических. Данные панели прекрасно расширяют функционал промышленных контроллеров Alpha в тех случаях, когда возможностей встроенного дисплея недостаточно для отображения информации. Для удобства программирования (помимо возможности программирования непосредственно с клавиш панели управления) предлагается полностью русифицированная среда разработки с простым и понятным интерфейсом, рассчитанная на пользователей, не знакомых с программированием контроллеров, но обладающих базовым уровнем.
Компания Mitsub>ishi Electric, одним из приоритетных направлений деятельности которой является производство продукции для промышленной автоматизации, представила свой первый компактный моноблочный промышленный контроллер в 1980 году. С тех пор номенклатура моноблочных промышленных контроллеров Mitsub>ishi Electric постоянно расширялась, и на сегодняшний день представлена на рынке семейством контроллеров FX, состоящем из серий FX1N, FX3U и FX3UC, а также серией недорогих микроконтроллеров Alpha, ставшей одной из наиболее популярных серий компактных промышленных контроллеров Mitsub>ishi Electric в России. Наряду с моноблочными промышленными контроллерами компания уже несколько десятилетий производит классические модульные промышленные контроллеры (семейство System Q), применяющихся для задач автоматизации высокой сложности. Благодаря богатым техническим возможностям и невысокой стоимости, промышленные контроллеры Alpha и младшие модификации промышленных контроллеров FX находят широкое применение в небольших задачах автоматизации, где использование комплекта из отдельных элементов релейной автоматики не отвечает современным требованиям, а применение мощных многоканальных промышленных контроллеров (ПЛК) избыточно. Создание решений на базе единого логического модуля позволяет значительно сократить затраты на создание системы управления, повысить ее гибкость, упростить монтаж и тиражирование, а также минимизировать занимаемое пространство.
Промышленные контроллеры Alpha, выпускаемые уже на протяжении 9 лет, непрерывно модернизируются, приобретая все новые и новые функции, востребованные заказчиками. Начав свое существование как промышленный контроллер, предназначенный для реализации простой дискретной логики, после модернизации 2003 года промышленный контроллер обзавелся поддержкой аналоговых каналов, поддержкой передачи данных через GSM-модем, новыми функциональными блоками среды программирования, включая ПИД-регулятор.
В проекте используется 7 датчиков с аналоговыми выходными сигналами, с этой целью целесообразно использовать контроллер Alpha 2 второй модификации с 8 каналами ввода и 6 вывода. Для преобразования величин от первичных датчиков используется нормирующий преобразователь AL 2-2PT-ADP который полностью удовлетворяет требованиям технологического процесса.
4. СПЕЦИФИКАЦИЯ НА ВЫБРАННЫЕ СРЕДСТВА ИЗМЕРЕНИЯ
|
Позиция |
Наименование и техническая характеристика |
Тип |
Количество |
Примечание |
|
6 |
Датчик давления |
x|act ci |
2 |
- |
|
9 |
Датчик концентрации |
IET40 |
2 |
- |
|
4,9 |
Расходомер |
PCM-05 |
3 |
- |
|
10,11 |
Датчик температуры |
ТПУ 0304 |
1 |
- |
|
3,4,12 |
Регулятор давления |
Т РД-НО и РД-НЗ |
1 |
- |
|
2,8 |
Магнитный пускатель |
ПМ1201 |
2 |
- |
|
5 |
Регистратор: расход, температура, давление, концентрация |
РП160МП |
1 |
- |
|
5,6 |
Уровнемер |
УПТ-А (AM) |
1 |
- |
|
Центробежный насос |
2 |
- |
||
|
Асинхронный двигатель |
1 |
- |
||
|
PLC |
AL-2 |
1 |
- |
СПИСОК ЛИТЕРАТУРЫ
1. Автоматизация технологических процессов сельскохозяйственного производства, Методические рекомендации к первому циклу лабораторных работ, Минск 2008.
2. Якубовская, Е.С. Автоматизация технологических процессов/ Е.С.Якубовская, С.Н.Фурсенко, Е.С.Волкова,- Минск 2007.
3. «Альфа-2» простой прикладной контроллер. Руководство по аппаратной части.
4. Якубовская, Е.С. Автоматизация технологических процессов сельскохозяйственного производства, приктикум./Е.С.Якубовская, Е.С.Волкова,- Минск 2008.