Проект ректификационной установки для разделения смеси ацетон-метиловый спирт
Министерство образования РФ
ИРКУТСКИЙ ГОСУДАРСТВЕННЫЙ ТЕХНИЧЕСКИЙ УНИВЕРСИТЕТ
Кафедра химической технологии
ПОЯСНИТЕЛЬНАЯ ЗАПИСКА
К курсовому проекту по дисциплине
Процессы и аппараты химической технологии
Проект ректификационной установки для разделения смеси ацетон–метиловый спирт
Иркутск 2008 г.
СОДЕРЖАНИЕ
ВВЕДЕНИЕ
1. ТЕХНОЛОГИЧЕСКАЯ СХЕМА УСТАНОВКИ И ЕЕ ОПИСАНИЕ
2. ТЕХНОЛОГИЧЕСКИЙ РАСЧЕТ АППАРАТА
2.1 Материальный баланс колонны
2.2 Пересчет массовых долей
2.3 Расчет рабочего флегмового числа
2.4 Скорость пара и диаметр колонны
2.5 Определение высоты колонны
2.6 Определение числа и размеров колпачков
2.7 Расчет гидравлического сопротивления
2.8 Расчет патрубков и штуцеров
СПИСОК ЛИТЕРАТУРЫ
ВВЕДЕНИЕ
Ректификация – частичное или полное разделение гомогенных жидких смесей на компоненты в результате различия их летучести и противоточного взаимодействия жидкости, получаемой при конденсации паров, и пара, образующегося при перегонке.
Так, смесь состоит из двух компонентов, то при испарении компонент с наиболее низкой температурой кипения (низкокипящий компонент) переходит в пары, а компонент с наиболее высокой температурой кипения (высококипящий компонент) остается в жидком состоянии.
В настоящее время в химической и нефтехимической промышленности для проведения ректификации применяют насадочные и тарельчатые колонны. Тарельчатым аппаратам обусловлена высокая производительность и широкий диапазон нагрузок по пару и жидкости. Существует большое разнообразие контактных тарелок (колпачковые, ситчатые, клапанные, решетчатые).
Колпачковые тарелки снабжены патрубками, накрытыми сверху колпачками. Газ проходит через слой жидкости, уровень которой на тарелке поддерживается переливными трубками. Нижние концы переливных трубок опущены под уровень жидкости следующей тарелки, благодаря чему создается гидрозатвор, предотвращающий прохождение газа через переливные трубы. Жидкость с тарелки на другую тарелку перетекает через переливные трубы.
1. ТЕХНОЛОГИЧЕСКАЯ СХЕМА УСТАНОВКИ И ЕЕ ОПИСАНИЕ
Исходную смесь из промежуточной емкости-1 центробежным насосом-2 подают в теплообменник-3, где подогревают до температуры кипения и подают в колонну на ту тарелку, где кипит смесь того же состава х>F>, т.е. на верхнюю тарелку нижней исчерпывающей части колонны. Верхняя часть колонны называется укрепляющей по легколетучему компоненту.
ректификационный колонна патрубок гидравлический

Рис. 1. Технологическая схема ректификационной установки
Внутри ректификационной колонны-4 расположены контактные устройства в виде тарелок. Снизу вверх по колонне движется пар, поступающий из выносного куба – испарителя (кипятильника)-5 (куб – испаритель может размещаться и непосредственно под колонной). Начальный состав пара примерно равен составу кубового остатка х>W>, т.е. обеднен легколетучим компонентом. Таким образом, пар, выходящий из куба – испарителя и представляющий собой почти чистый труднолетучий компонент, по мере движения вверх обогащается легколетучим компонентом и покидает колонну в виде почти чистого пара легколетучего компонента. Для полного обогащения верхнюю часть колонны орошают в соответствии с заданным флегмовым числом жидкостью (флегмой) состава х>Р>, получаемой в дефлегматоре-6 путем конденсации пара, выходящего из колонны. Пар конденсируется в дефлегматоре, охлаждаемом водой. Часть конденсата выводится из дефлегматора в виде готового продукта разделения – дистиллята, который охлаждается в теплообменнике-7 и направляется в промежуточную емкость-8. Флегма, стекая по колонне и взаимодействуя с паром, обогащается труднолетучим компонентом.
Из куба – испарителя отводят нижний продукт или кубовый остаток.
Из кубовой части колонны насосом-9 непрерывно выводится кубовая жидкость – продукт, обогащенный труднолетучим компонентом, который охлаждается в теплообменнике-10 и направляется в емкость-11.
2. ТЕХНОЛОГИЧЕСКИЙ РАСЧЕТ АППАРАТА
2.1 Материальный баланс колонны
Производительность колонны по дистилляту Р и кубовому остатку W определяется из уравнений материального баланса:
,
где F, P, W – расход исходной смеси, дистиллята, кубового остатка, кг/с.
F = 10 кг/с,
= 5,97 кг/с,
= 4,03 кг/с.
2.2 Пересчет массовых долей
Пересчет массовых долей в мольные:
x =
,
где M>A> и M>Б> – молярные массы низкокипящего и высококипящего компонентов, соответственно, кг/кмоль.
Ацетон С>3>Н>6>О М>А> = 58 кг/кмоль [1, табл. XLIV], t>кип> = 56,1°С – низкокипящий компонент.
Метиловый спирт СН>3>ОН> >М>Б> = 32 кг/кмоль, t>кип> = 64,6°С – высококипящий компонент.
X>F>
=
= 0,191 кмоль/кмоль смеси,
X>P>
=
= 0,563 кмоль/кмоль смеси,
X>W>
=
= 0,017 кмоль/кмоль смеси.
2.3 Расчет рабочего флегмового числа
Для технологического расчета ректификационной колонны необходимо построить равновесную зависимость между жидкостью и паром для смеси ацетон - метиловый спирт в координатах y-x и t-x,y. Эти графики строятся на миллиметровке по опытным данным таблицы 1:
Таблица 1
|
х |
у |
t |
х |
У |
t |
|
0 |
0 |
64,6 |
60 |
65,5 |
55,8 |
|
2,0 |
4,7 |
64 |
65,0 |
69,1 |
55,6 |
|
5,0 |
10,8 |
63,0 |
70,0 |
72,6 |
55,5 |
|
10,0 |
19,6 |
61,6 |
75,0 |
76,3 |
55,4 |
|
15,0 |
27,0 |
60,6 |
80,0 |
80,02 |
55,4 |
|
20,0 |
33,5 |
59,5 |
80,1 |
80,1 |
55,4 |
|
25,0 |
38,8 |
58,7 |
85,0 |
83,6 |
55,4 |
|
30,0 |
43,2 |
58,1 |
87,0 |
85,3 |
55,5 |
|
35,0 |
47,6 |
57,4 |
90,0 |
88,5 |
55,6 |
|
40,0 |
51,4 |
56,9 |
95,0 |
94,1 |
55,8 |
|
45,0 |
54,9 |
56,5 |
98,0 |
97,7 |
56,0 |
|
50,0 |
58,8 |
56,2 |
100 |
100 |
56,1 |
|
55,0 |
62,1 |
56,0 |
Нагрузки ректификационной колонны по поднимающему пару и стекающей вниз жидкости определяются рабочим флегмовым числом R, которое показывает соотношение между количеством флегмы, подаваемой на орошение колонны (Ф) и количеством отбираемого дистиллята (Р):
.
Предварительно определяют минимальное флегмовое число, которое можно рассчитать аналитически:

= 1,78.
где
- концентрация легколетучего компонента
в паре, находящегося в равновесии с
исходной смесью X>F>
(находится из графика рис. 1).

Рабочее флегмовое число определяется как
,
где β – коэффициент избытка флегмы (β = 1,02 ÷ 3,5).
Задаваясь различными значениями коэффициента избытка флегмы β для каждого из них определяется флегмовое число R, отрезок B, число теоретических тарелок в колонне n>T>, путем вписывания "ступенек" между равновесной и рабочими линиями. Данные заносим в таблицу 2.
Таблица 2
|
β |
1,03 |
1,2 |
1,5 |
1,8 |
2,1 |
|
|
R |
1,83 |
2,14 |
2,67 |
3,20 |
3,74 |
|
|
В |
0,199 |
0,179 |
0,153 |
0,134 |
0,119 |
|
|
n>Т> |
- |
14 |
11 |
10 |
9 |
|
|
п>Т> (R + 1) |
- |
44 |
40,4 |
42,0 |
42,7 |
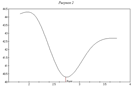
Строится график в координатах
и из точки минимума на кривой определяется
оптимальное рабочее флегмового число
R:
R>опт>
= 2,67,


Для найденного рабочего флегмового числа R строятся рабочие линии процесса ректификации.
Уравнение рабочей линии верхней части колонны имеет вид:

= 0,728х +
0,153
2.4 Скорость пара и диаметр колонны
Предварительно определяются средние концентрации жидкости и пара для верхней и нижней частей колонны:
- средние концентрации жидкости:

,

.
- средние концентрации пара:




По диаграмме
при средних концентрациях пара
и
определяются средние температуры пара
,
,°С.
= 0,477 →
=
57,4 °С,
= 0,185 →
=
61,7 °С.
Далее определяются следующие параметры для верхней и нижней частей колонны:
- средние мольные массы паров, кг/кмоль:
;
,
где M>1> и M>2> – мольные массы соответственно низкокипящего и высококипящего компонентов.
кг/кмоль,
кг/кмоль.
- средние плотности пара, кг/м3:
;
,
где T>0> – абсолютная температура, равная 273K
кг/м3;
кг/м3.
- средние вязкости пара
и
,
мПа·с:
;
,
где
и
– среднее мольные массы пара в верху и
низу колонны, кг/кмоль;
и
- вязкости низкокипящего и высококипящего
компонентов паровой смеси при температурах
и
,
мПа·с:
Ацетон μ>1>
= 0,82 · 10-2
мПа·с при
=
57,4 °С [2, прил. 5]
Метиловый спирт μ>2> = 1,09 · 10-2 мПа·с
Ацетон μ>1>
= 0,83 · 10-2
мПа·с при
=
61,7 °С
Метиловый спирт μ>2> = 1,1 · 10-2 мПа·с
= 0,0090 мПа·с;
= 0,0100 мПа·с.

;
,
где ρ>1>
и ρ>2> –
плотности массы соответственно
низкокипящего и высококипящего
компонентов при температурах
и
;
M>1> и М>2> – мольная масса низкокипящего и высококипящего компонентов, кг/кмоль;
M>ж> – средняя мольная масса жидкой смеси, кг/кмоль.
;
.
Ацетон ρ>1>
= 748,9 кг/м3
при
=
57,4 °С [1, табл. IV]
Метиловый спирт ρ>2> = 758,3 кг/м3
Ацетон ρ>1>
= 743,7 кг/м3
при
=
61,7 °С
Метиловый спирт ρ>2> = 754,3 кг/м3.
= 753,3 кг/м3,
= 752,3 кг/м3.
- средние вязкости жидкости
и
,
мПа·с:
;
,
где
и
- вязкости низкокипящего и высококипящего
компонентов паровой смеси при температурах
и
,
мПа·с.
Ацетон μ>1>
= 0,235 мПа·с при
=
57,4 °С [1, табл. VI]
Метиловый спирт μ>2> = 0,363 мПа·с
Ацетон μ>1>
= 0,227 мПа·с при
=
61,7 °С
Метиловый спирт μ>2> = 0,345 мПа·с
;
0,308 мПа·с,
;
0,330 мПа·с.
Средние массовые расходы жидкости для верхней и нижней частей колонны определяются из соотношений:
,
,
где Р и F – производительность колонны по дистилляту и исходному веществу, кг/с,
R – оптимальное рабочее флегмовое число,
М>F>, М>Р> – мольные массы исходной смеси и дистиллята.
Мольная масса дистиллята принимаем равной мольной массе легколетучего компонента – ацетона:
М>Р> = 58 кг/кмоль.
.
=
7,75 кг/с,
=
15,82 кг/с.
Средний расход пара по колонне постоянен:
G =
=
= 14,79 кг/с.
Для тарельчатых колонн с колпачковыми тарелками предельную скорость пара определяют:

где d>k> – диаметр колпачка, принимаем 80 мм,
Н>Т> – расстояние между тарелками, м,
h>k> – высота колпачка, принимаем 55 мм.
Расстояние между тарелками – 600 мм.
Верхней части колонны:
= 1,43 м/с.
Нижней части колонны:
= 1,47 м/с.
Средняя рабочая скорость пара в колонне:
= 1,45 м/с.
Средняя плотность пара в колонне:
= 1,49 кг/м3.
Диаметр колонны рассчитывают отдельно для верхней, нижней частей колонны:
,
= 2,95 м.
Рассчитанные диаметры верхней и нижней частей колонны отличаются друг от друга не более чем на 10%, принимаем колонну единого диаметра, равную большему из рассчитанных: D = 3000 мм [3, с. 197].
Выбираем для разделения смеси колпачковые тарелки типа ТСК – Р [3, с. 214]:
Свободное сечение колонны 7,07 м2
Рабочее сечение тарелки 0,849 м2
Относительное свободное сечение тарелки 12,1 %
Сечение перелива 0,902 м2, Периметр слива 2,39 м
Рабочая скорость пара в колонне при выбранном диаметре:
.
= 1,38 м/с,
= 1,42 м/с.
2.5 Определение высоты колонны
Нахождение числа теоретических тарелок графоаналитическим методом. При построении ступенчатой линии между кривой равновесия и рабочей определяем 11 теоретических тарелок.
Из графика х – у определяем тангенс угла наклона равновесной линии и количество тарелок в колонне:
- в верхней части колонны т
=

т>1> =
= 1,15, т>2> =
= 0,85
т>3> =
= 0,74, т>4> =
= 0,71
т>5> =
= 0,67, т>6> =
= 0,74
т>7> =
= 0,82, т>8> =
= 0,97.
- в нижней части колонны
т>9> =
= 1,30, т>10> =
= 1,48
т>11>
=
= 1,76.
Определяем коэффициент массотдачи для паровой фазы:
,
где Nu>n> – критерий Нуссельта:
,
Re>n> – критерий Рейнольдса,
ω – скорость пара в колонне, м/с,
D>n> - коэффициент диффузии для паровой фазы:
,
h – определяющий размер, принятый при обработке опытных данных,
Т – средняя температура пара в соответствующей части колонны, К,
Р – абсолютное давление в колонне, кгс/см2,
М>А> и М>Б> – молекулярные массы компонентов,
V>А> и V>Б> – мольные объемы компонентов смеси, определяемые как сумма атомных объемов элементов, входящих в состав вещества, см3/атом:
С>3>Н>6>О V>А> = 14,8 · 3+ 3,7 · 6 + 7,4 = 74 см3/атом [1, с. 288]
СН>3>ОН V>Б> = 14,8 · 1 + 3,7 · 4 + 7,4 = 37 см3/атом
= 209759,
= 161421.
97,07 · 10-7
м2/с = 0,035
м2/ч,
98,97 · 10-7
м2/с = 0,036
м2/ч.
= 327,7 кмоль/(м2
· ч),
= 259,4 кмоль/(м2
· ч).
Коэффициент массотдачи для жидкой фазы определяем по формуле:
,
где Nu>ж> – критерий Нуссельта:
,
D>t> – коэффициент диффузии газа в жидкости, м2/ч.
Коэффициент диффузии газа в жидкости связан с коэффициентом диффузии при 20 °С:
D>t>> >= D>Ж20> [1 + b · (t - 20)],
где b
– температурный коэффициент
,
ρ – плотность жидкости, кг/м3
D>Ж20> - коэффициент диффузии для жидкой фазы (по высококипящему компоненту) при температуре 20 °С:
,
где μ – динамический коэффициент вязкости жидкости при t = 20 °С, мПа · с,
А и В – коэффициенты, зависящие от свойств растворенного вещества (н.к) и растворителя (в.к.).
= 0,016.
=
1,34 ·10-5 м2/ч.
= 1,34 · 10-5 ·
[1 + 0,016 · (57,4 - 20)] = 2,14 · 10-5
м2/ч,
>
>= 1,34 · 10-5 ·
[1 + 0,016 · (61,7 - 20)] = 2,02 · 10-5
м2/ч.
= 524051,
= 566878.
= 202,1 кмоль/(м2
· ч),
= 248,3 кмоль/(м2
· ч).
Рассчитываем коэффициент массопередачи по паровой фазе:
.
Для верхней части колонны:
= 114,4
= 137,8
= 149,0
= 152,3
= 157,1
= 149
=
140,7
=
127,4.
Для нижней части ректификационной колонны:
= 110,0
= 101,9
= 91,4.
Определяем число единиц переноса тарелки и коэффициент С>у>:
,

где t – температура пара для данного значения Х находим по графику t – x, у;
φ - отношение рабочей площади тарелки к свободному сечению колонны:
= 0,120
Для верхней части колонны:
= 0,074
= 1,077
= 0,090
= 1,094
= 0,097
= 1,102
= 0,099
= 1,104
= 0,102
= 1,107
= 0,097
= 1,102
= 0,092
= 1,096
= 0,084
= 1,088.
Для нижней части колонны:
= 0,071
= 1,074
= 0,066
= 1,068
= 0,059
= 1,061.
Находим отрезок
(сверху
колонны)
= 0
= 0
=
2,0
= 5,0
= 5,6
= 5,5
= 4,5
= 2,5
= 3,1
= 3,2
= 3,8.
Общее число действительных тарелок в колонне равно 32. Верхняя часть колонны содержит 16 тарелки, а нижняя – 16.
Высота колонны определяется по формуле:

где
,
,
- высота соответственно сепарационной
части колонны, расстояние между днищем
колонны и тарелкой.
= 22,5 м
2.6 Определение числа и размеров колпачков
Согласно выбранной колпачковой тарелки типа ТСК - Р принимаем [3, с. 214]: диаметр парового патрубка колпачка d>п> = 100 мм = 0,10 м
Количество колпачков на тарелке:
= 90 колпачков.
Высота части колпачка над паровым патрубком:
h = 0,25 · d>n> = 0,25 · 0,1 = 0,025 м.
Расстояние от нижнего края зубца колпачка до тарелки δ = 15 мм. Высота уровня жидкости над верхним обрезом прорезей колпачка h>1> = 30 мм.
Диаметр колпачка:

= 164 мм.
Высота прорезей вычисляют из условий оптимального барбатажа, соответствующего полному открытию прорезей для пара:
,
,
где ω>0> – скорость пара, соответствующая полному открытию прорезей, м/с;
ξ – коэффициент сопротивления колпачковых тарелок, принимаем 1,75.
Средняя плотность пара и жидкости в колонне:
= 1,49 кг/м3,
= 752,8 кг/м3.
=
14,05 м/с,
=
0,070 м = 70 мм,
Количество прорезей в колпачке:
,
где а – расстояние между прорезями, равное 4 мм
=
100 прорезей
Ширина прорезей в колпачке – 5 мм.
2.7 Расчет гидравлического сопротивления
Общее гидравлическое сопротивление работы колонны:
ΔР = ΔР>сух> + ΔР>σ> + ΔР>ст>
Гидравлическое сопротивление неорошаемой тарелки вычисляют:

где ρ>п>> >– средняя плотность пара, кг/м3;
ξ – коэффициент сопротивления сухой тарелки.
= 480 Па,
= 415 Па.
Гидравлическое сопротивление, обусловленное силами поверхностного натяжения:
ΔР>σ>
=
,
где σ – поверхностное натяжение жидкости, Н/м [2, табл. 4];
d>0> – эквивалентный диаметр отверстия, м:
м,
П – периметр прорези, м,
S - площадь поперечного сечения прорези, м2 [3, с. 214].
=
0,06 Па.
Гидравлическое сопротивление жидкостного слоя на тарелке:
ΔР>ст>
=
,
где l – высота прорези, принимаем 70 мм;
k – относительная плотность пены, принимаем 0,5;
е – расстояние от верхнего края прорези до сливного порога, равное 20 мм;
ρ>ж> - плотность жидкости, кг/м3;
∆h – высота слоя над сливной перегородкой, м:
,
V>ж> – объемный расход газовой смеси при рабочих условиях, м3/с:


П – периметр сливной перегородки, м
= 0,0103 м3/с,
= 0,028 м.
= 0,0210 м3/с,
= 0,045 м.
Для верхней части колонны:
ΔР>ст>
=
= 399 Па.
Для нижней части колонны:
ΔР>ст>
=
= 480 Па.
Полное гидравлическое сопротивление:
ΔР = ΔР>сух.> + ΔР>σ >+ ΔР>п>
ΔРВ = 480 + 0,06 + 399 = 879,06 Па,
ΔРН = 415 + 0,06 + 480 = 895,06 Па.
Минимальная скорость пара в отверстиях колпачковой тарелке:
и

= 8,78 м/с ,
= 11,57 м/с.
,
тарелка работает всеми отверстиями.
Гидравлическое сопротивление всех тарелок абсорбционной колонны:
ΔР = ΔР · п
ΔР = 879,06 · 16 + 895,06 · 16 = 28385,9 Па.
2.8 Расчет патрубков и штуцеров
Внутренний диаметр патрубка определяется из уравнений расхода:
,
откуда
,
где G – массовый расход перекачиваемой среды, кг/с
ρ – плотность среды, кг/м3.
Расход перекачиваемой среды известен, а скорость среды в трубопроводе задаются, исходя из следующий значений скоростей, обеспечивающих близкий к оптимальному диаметру трубопровода, при котором суммарные затраты на перемещение среды минимальны [3, с. 16].
Внутренний диаметр штуцера на выходе пара из верхней части колонны и на входе пара в нижнюю часть колонны:

=
0,496 м принимаем d
= 500 мм.
Внутренний диаметр штуцера на входе исходной смеси в колонну (массовый расход перекачиваемой среды равен производительности исходной смеси):
,
,
где ρ>1>
и ρ>2>
– плотности массы соответственно
ацетона и этилового спирта при температурах
:
х>F>
= 0,191 →
= 59,8 ºС,
Ацетон ρ>1> = 746 кг/м3
Метиловый спирт ρ>2>
= 756 кг/м3 при
=
59,8 °С [2, табл. 2].
ρ>F>> >= 0,30 · 746 + (1 – 0,30) · 756 = 753 кг/м3,
=
0,106 м принимаем d
= 125 мм.
Внутренний диаметр штуцера на входе флегмы в колонну (массовый расход перекачиваемой среды равен расходу жидкости в верхней части колонны):

=
0,162 м принимаем d
= 200 мм.
Внутренний диаметр штуцера на выходе кубового остатка из колонны (массовый расход перекачиваемой среды равен производительности кубового остатка):
,
,
где ρ>1>
и ρ>2> –
плотности массы соответственно ацетона
и этилового спирта при температурах
:
х>W>
= 0,017 →
= 64,1 ºС,
Ацетон ρ>1> = 740,5 кг/м3
Метиловый спирт ρ>2>
= 751,9 кг/м3
при
=
64,1 °С [2, табл. 2].
ρ>W>> >= 0,03 · 740,5 + (1 – 0,03) · 751,9 = 751,6 кг/м3,
=
0,142 м принимаем d
= 150 мм.
Внутренний диаметр штуцера на выходе жидкости из колонны (массовый расход перекачиваемой среды равен расходу жидкости в нижней части колонны):

=
0,231 м принимаем d
= 250 мм.
СПИСОК ЛИТЕРАТУРЫ
К.Ф. Павлов, П.Г. Романков, А.А. Носков. Примеры и задачи по курсу процессов и аппаратов химической технологии. – Л.: Химия, 1987
Б. А. Ульянов, А. В. Бадеников, Б. И. Щелкунов, В. Г. Ликучев. Процессы и аппараты химической технологии. Учебное пособие – Ангарск: Изд-во АГТА, 2003
Основные процессы и аппараты химической технологии: Пособие по проектированию. Под ред. Ю.И. Дытнерского, 2-е изд., перераб. и дополн.- М.: Химия, 1991
Процессы и аппараты химической промышленности: Учебник для техникумов. Под ред. П.Г. Романков, М.И. Курочкина, Ю.Я. Мозжерии и др. - Л.: Химия, 1989
