Схема сопряжения датчика с ISA
Схемотехника
1. Базовые элементы ТТЛ 155-й серии. Схемы, принцип работы, назначение элементов ИЛИ К155ЛА3 и К155ЛР1.
ТТЛ
Обеспечивает требование быстродействия и потребляемой мощности. В интересах согласования с ЛЭ других типов используются преобразователи уровня в виде схемы с простым инвертором или со сложным инвертором. Для реализации можно использовать диодно-резисторную логику (Шотки) со сложным инвертором.
ЛЭ ТТЛ с простым инвертором
Достоинства
Простота технической реализации (на одном кристалле).
Малые паразитные емкости, следовательно большое быстродействие.
Недостатки
Более низкая помехоустойчивость по сравнению с ДТЛ (U+>пом ТТЛ> < U+>пом ДТЛ>, U->пом ТТЛ> < U->пом ДТЛ>)
Малый K>раз >(K>раз>> >— число единичных нагрузок, одновременно подключенных к выходу ЛЭ)
Применяется в тех случаях, когда не требуется высокие устойчивость от статических помех и K>раз.>
Схема с открытым коллектором.
Можно включать резистор, светодиод, реле, обмотку мощного трансформатора. Схема ТТЛ явл. дальнейшим развитием ДТЛ. Так ДРЛ (диодно-резисторная логика) заменена на МЭТ (многоэмиттерный транзистор) с резистором.

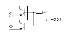
Рис.1
Для реализации операции y=x>1>x>2>

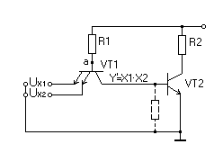
Рис.2

Рис.3
База–коллектор VT1 выполняют функцию смещающего диода VD3 с схеме ДТЛ. Эквивалент диода VD4 ДТЛ в схеме ТТЛ отсутствует.
Достоинства
Отсутствует сопротивление утечки (в ДТЛ R2).
МЭТ обеспечивает рассасывание неосновных носителей из области базы VT2
Условия
Положительная логика



1 случай
x>1>=x>2>=1, т.е. U>x1>=U>x2>=U1 “1”
МЭТ выполняет следующие функции:
Операция
“И”

Усиление сигнала.
VD1, VD2.
VD3 в схеме ЛЭ ДТЛ.
VD1 (база-эмиттер VT1)х>1>,
VD2 (база-эмиттер VT1)х>2.>
Диод смещения VD3 база-коллектор VT1
Переход база-эмиттер VT1 смещённый в обратном направлении; переход база-коллектор VT1 смещён в прямом направлении, режим активный инверсный
U>к-э МЭТ> 0,1 В
Uа = U>б-к >>VT1 >>о> + U>б-э>>VT2>> о> – U>к-э>>VT1>> > 1,5 В
VT2, R2 реализуют “НЕ”. Принцип такой же, как в ДТЛ (VT2 открыт, насыщен. Rвых мало ( 5..40 Ом) Uy = U0 0,2В
2 случай
Ux>1> = 0,2В Ux>2> = 4В
(Up – Un)>VT1 x1 >= U>ИП> – Ux>1 >=5 – 0,2 = 4,8В
Открыт, т.о. Ua = U>б-э>>VT1 x1 >>откр. >+ Ux>1> = 0,8 + 0,2 = 1В
Для того, чтобы открыть VT1>б-к>
и VT2>э-б >требуется

VT2 закрыт.
МЭТ находится в открытом и насыщенном состоянии. Режим активный и насыщенный.
ЛЭ ТТЛ-типа серии К155
К>раз> мало в ТТЛ с простым инвертором
Rвых Rк VT
Для устранения недостатка применяют ТТЛ со сложным инвертором.
Рис.4 ЛЭ ТТЛ-типа со сложным инвертором.
Состав схемы
На VT1 МЭТ и R1
собран коньюнктор
.
Сложный инвертор (VT2-VT5, R2-R5).
Демпфирующий диод VD3.
Сложный инвертор включает в себя:
VT2 c R2, R3, R4, VT5. С одной стороны фазоразделительный каскад с корректирующей цепочкой VT5, R3, R4.
Выходной каскад (VT3, VT4, VD3, R5).
Эмиттерный повторитель на VT3 (ЭП).
Инвертор на VT4.
Назначение VD1, VD2.
Это так называемые демпфирующие диоды
— для шунтирования (на корпус) сигнала
отрицательной полярности с уровнем
более 0,6В. При положительной логике
уровни сигналов
и
при U>ИП> = +5В.
Входные цепи имеют паразитное С и паразитное L.
Наводки (наведённые статические помехи).
Первые создает колебательный контур
(к/к)


Рис. 5
В момент окончания сигнала (Ua – Uk)>VD1,2> = 0 – (-0,8) = 0,8В > U>VD3> = 0,6В
VD1 открыт и R>VD >>О >= R>пр> = 5..20 Ом и устраняется отрицательная полярность в помехе. Положительная помеха влияния не оказывает вследствие своей малости.
МЭТ
VT1, R1 предназначены для реализации операции “И”. Он представляет собой диодную сборку. Сравним с ДТЛ
(б–э)>х1> VD1 (ДТЛ).
(б–э)>х2> VD2 (ДТЛ).
(б–к)>VT1> VD3 (диод смещения ДТЛ)
Выполняет операцию усиления.
При закрывании VT2 c области базы (p) осуществляется рассасывание неосновных носителей VT1 заменяет R>утечки>, включенную в цепь базы транзистора VT1 ДТЛ (R3).
Режим работы транзистора VT1
Режим насыщения.
Активный инверсный.
Происходит в случае воздействия на вход сигнала низкого уровня. В этом случае б–э смещаются в прямом направлении, R мало, транзистор открыт и насыщен; б–к смещен в обратном направлении, но открыт.
Если на x>1 >и x>2> подана “1”, то б–э смещены в обратном направлении, R велико, а б–к смещен в прямом направлении (R мало).
Рассмотрим назначение VT2
Если замкнуть R3 на корпус и сделать два разрыва (как показано на рис.4). VT2 предназначен для управления VT3 и VT4. В насыщенном состоянии ток I>э>>VT2>=I>к>+I>б >(I>н>>VT2 >< I>н>>VT4>). Если в точке k «–», то в точке с «–».
VT3(ЭП)
ЭП имеет R>вых> малое при любой нагрузке в эмиттерной цепи. R>вых> при выключенном ЛЭ также мало. В случае воздействия на вход «0» закрывается VT3. Этим исключается возможность протекания сквозного тока от источника питания через открытые VT3 и VT4. В случае открытого VT3 VD3 закрывается, т.е. отсутствует недостаток простого инвертора, т.е. мощность потребления меньше.
1 случай
U>1>> >= U>2>> >= U1 “1”
(б-э)VT1 смещены в обратном направлении.
(б-к)VT1 смещён в прямом направлении. VT1 работает в активном инверсном режиме. Потенциал т. а достаточен, чтобы открыть переход (б-к)VT1, (б-э)VT2, (б-э)VT5 и (б-э)VT4.
> >
При открытом p-n переходе > >
> >
VT2 открыт и насыщен
Ток протекает по цепи: «+»ИП R2 (к-э)VT2>о.н.> R3 VT5 корпус
R4
VT4 открывается напряжением U>c>. Оно создается после открытия VT2 и VT5 током эмиттера VT2.
Корректирующая цепочка предназначена для защиты от статических помех (для увеличения > >) по сравнению с ЛЭ без корректирующей цепочки за счет изменения формы. В интересах повышения помехоустойчивости используется VT2 (это VD4 в схеме ДТЛ)
(б-э)>VT1> VD4 ДТЛ
(б-э)>VT2> VD3 ДТЛ
U>коллектора насыщения >>VT4>=0,1В
2 случай
Если на один из входов подать уровень напряжения, соответствующим логическому «0», то через переход (б-э)>VT1> ток протечет по цепи: «+»ИП R1 (б-э)>VT2> X>1> корпус
Ua = U>(>>б-э>>)откр.VT1> + U>X1> = 0,8 + 0,2 = 1В
U>k> = Ua – U>(>>к-э>>)VT1 >= 1 – 0,1 = 0,9В
VT2-VT4 – закрыты
При VT2 закрытом U>б>> > U>ИП> = 5В. VT3, VD3 открыты, U>y> = U>ИП> – U>(>>б-э>>)>>VT3 >– U>VD3>>о> = = 5–1,6 = 3,4В
Параметры ТТЛ со сложным инвертором
Основным параметром в статическом режиме является > >, > >, Р>пот.ср.> (средняя потребляемая мощность).
> > на VT3 мало K>раз> высок!
Рис. 6
> >
> >
при X>2>
> >
> >
> >
> >
ЛЭ включен, т.е. VT2 и VT4 открыты и насыщены. VT3 и VD3 закрыты.
При U>вых> = U0 > >
> >
> >
ЛЭ ТТЛ-типа с открытым коллектором
Применение: в случае включения в выходной каскад таких компонентов, как реле, светодиод, трансформатор и т.д. и в случае включения резистора в коллекторную цепь с подачей более высокого напряжения питания (до 30В).
Рис.7
ЛЭ ТТЛ-типа с 3-мя состояниями выхода
R>off> — высокое выходное сопротивление
Рис.8
Фрагмент таблицы истинности:
|
X1 |
X2 |
X3 |
Y |
|
1 |
1 |
1 |
R>off> |
|
0 |
1 |
0 |
1 |
Состав схемы:
Коньюнктор (VT1, R1). В точке 1 > >.
Сложный инвертор с корректирующей цепочкой: фазоразделительный каскад, корректирующая цепочка, ЭП.
Кроме этих компонентов в схему включены VT6, R6, R7. Коллекторная цепь VT6 включена в коллекторную цепь VT2 в точке а. Это необходимо для реализации третьего состояния схемы. Рассмотрим принцип работы с использованием таблицы истинности. Пусть на входах высокий уровень (1 поз. таблицы). В этом случае VT6 открыт и насыщен. Сопротивление VT6 мало (составляет r>вых >>VT6 >= r>н >=5..20 Ом). Из этого следует, что U>(>>к-э)н>>VT6> 0,2В. U>a> = 0,2В. Определим, какое U в т.1 U>к> = U>б>>VT2>>. >VT1 – активный инверсный режим. U>1 >> U>a > VT2 – активный инверсный режим. Ток течет по цепи:
«+»ИП R1 б-к VT1 б-к VT2 к-э VT6 корпус «–»ИП.
U>1> = U>(б-к)о>>VT2> + U>(>>к-э>>)>>нас>>VT6> = 1В
В этом случае закрыт VT5. Дальше цитата Тимошенко В.С.: «А в каком же состоянии VT4 и VD1? Да они же закрыты!!!». на выходе высокое сопротивление R>off>.
2 позиция таблицы. VT6 закрыт, R>к-э> высокое.
Вывод: в случае подачи на вход X3 U0 при положительной логике VT6 закрыт и схема ЛЭ может иметь 2 состояния – включенное и выключенное.
Базовые ЛЭ ЭСЛ-типа 500-ой серии.
Достоинства: ЛЭ ЭСЛ-типа применяются в быстродействующих устройствах, т.к. она (ЭСЛ) имеет малое t>здр> (время задержки). Это обусловлено:
> > (1), где U>л> – логический перепад. (Примечание. Для ТТЛ с простым инвертором > >)
Если в (1) при C>н>> >= const уменьшить U>л>, то t>здр> уменьшается.
ЛЭ ЭСЛ имеет малый уровень логического перепада, дост. Большой ток зарада C>пар>, длительность положительного перепада схемы мала. Рассмотрим состав, принцип работы и назначение элементов схемы. При положительной логике U1 = – 0,9В, U0 = – 1,7В, опорное напряжение > >.
«ИЛИ–ИЛИ–НЕ»
Рис.9
Токовый переключатель.
Источник опорного напряжения.
Эмиттерные повторители.
VT1, VT2 – левое плечо дифференциального усилителя.
R1, R2, R5
R3, R4 – сопротивления утечки.
На б VT1 и VT2 подаются входные сигналы.
На б VT3 поступает опорное напряжение –1,3В.
U>л> = U1 – U0 = 0,8В
Делитель R7R8, диоды VD1 и VD2, ЭП VT4R6, VT3.
VT5R9 (R9 и R10 в схему ЛЭ в интегральном исполнении не входят).
VT6R10
U>(б-э)о>>VT5,6> = 0,8В
Работа
X1 = X2 = 0
U1 = – 0,9В
U0 = – 1,7В
U>оп> = –1,3В
VT1 и VT2 закрыты. Iк>1,2> = 0. VT3 открыт. При этом U>c>=–(U>оп>) + (–U>(б-э)>>VT3>) = (–1,3) + (–0,75) = = –2,05В
Что с VT3? Проверим: (U>б> – U>э>)>VT3> = (–1,3) – (–2,05) = 0,75 — он открыт.
(U>б>> >– U>э>)>VT1,2> = (–U0) – (–U>c>) = (–1,7) – (–2,05) = 0,35В < U>эз> = 0,6В VT1,2 – закрыты.
Т.к. через R1 при закрытых VT1 и VT2 протекает ток I>б>>VT5> (ЭП) по цепи:
«+»ИП R1 б-э VT5 R9 «–»ИП
> >
Режим работы VT5 подобран так, что он всегда открыт и через него течет ток:
«+»ИП R1 к-э VT5 R9 «–»ИП
U>б-э>>VT5o> = –0,8В
U>y1> = (U>a> + U>б-э>>VT5>) = (–0,1) + (–0,8) = –0,9В U1 = – 0,9В
U>c> = U>б-э>>VT3o>> >+ U>оп> = (–0,75) + (–1,3) = –2,05В
через R2 протекает ток I>к>>VT3>, I>б>>VT>>6. > Т.о. создается напряжение U>б> = (I>к>>VT3> + I>б>>VT6>) R2 = –0,9В
U>y2> = U>б> + U>б-э>>VT6o> = (–0,9) + (–0,8) = –1,7В
> > ИЛИ–НЕ В этом случае y>2> = «0»
> > ИЛИ y>1> = «1»
X1 = X2 = 1
В этом случае VT1,2 открыты, но ненасыщены отсутствует избыточность зарядов в цепи базы t>здр> мало.
VT3 закрыт
U>c> = U>X1,2> + U>б-э>>VT1,2o> = (–0,9) + (–0,75) = –1,65В. Через R2 протекает только I>б>.
y>1> = «0»
y>2 >= «1»
Источник опорного напряжения предназначен для создания стабильного напряжения (–1,3В). Включаются R7, R8.
Т.к. температура изменяется, то требуется температурная компенсация VD1,2, VT4, R6
VD1,2 — для термокомпенсации (для обеспечения пропорционального изменения тока делителя). В точке d в зависимости от toC меняется потенциал.
Работа источника опорного напряжения (ИОН).
Если соединить базу VT3 с точкой d и убрать VD1,2 (закоротить), т.е. исключить VT4 (ЭП) и R6, чтобы мы имели > >.
Когда VT3 открыт, то имеем недостаток: через R7 кроме I>дел> протекает I>б>>VT7>
(I>дел >+ I>б>>VT>>3>) R>7> = > >, I>б>>VT3 >= I ( to )
> >
Как видно, постоянство опорного напряжения на базе VT3 не обеспечивается. Для ликвидации этого недостатка вкл. VT4R6. Тогда через делитель R7R8 всегда протекает ток равный I>дел> + I>б>>VT4>. Но и в этом случае не обеспечивается стабильность напряжения, т.к. I>б>>VT4> = I ( to ). Существует необходимость ввести диоды VD1,2, в которых R меняется в зависимости от изменения to изменяется ток I>дел. >Этим компенсируется изменение токов I>б>>VT4> и I>б>>VT>>3> от температуры и обеспечивается температурная стабилизация.
Определим потенциал т. d.
Т.к. U>б>>VT3> = U>d> + U>б-э>>VT4>, то
U>d>> >=> >–U>б-э>>VT4> + U>б>>VT3> = –(U>оп>) – (–U>б-э>>VT4>) = –1,3 – (–0,75) = –0,55В
U>оп>