ТЭС - расчет канала
Министерство Связи РФ
Сибирский Государственный Университет
Телекоммуникаций и Информатики
Хабаровский филиал
КУРСОВАЯ РАБОТА
По дисциплине
"Теория Электрической Связи"
тема: "Расчет канала"
Выполнил: ст. зо РРТ 4 курс
Жиров А. Г.
шифр: 983р-037
Проверил: Доцент
Кудашов В.Н.
г. Хабаровск 2002
Содержание
стр.
Техническое задание ………………………………………………………………………...
Расчетная часть ………………………………………………………………………………
Система связи ……………………………………………………………………….
Выбор схемы приемника ……………………………………………………………
Расчет вероятности ошибки на выходе приемника ……………………………….
Сравнение выбранной схемы приемника с оптимальным приемником …………
Передача аналоговых сигналов методом ИКМ ……………………………………
Статическое кодирование …………………………………………………………..
Пропускная способность ……………………………………………………………
Заключение …………………………………………………………………………………..
Список используемой литературы
1. Техническое задание.
Разработать структурную схему системы связи, предназначенной для передачи данных и передачи аналоговых сигналов методом ИКМ для заданного вида модуляции и способа приема сигналов. Рассчитать основные параметры системы связи. Указать и обосновать пути совершенствования разработанной системы связи.
Исходные данные.
Способ приема – ФМ, КГ.
Мощность сигнала на входе приемника Рс, Вт – Рс = 4,2 Вт;
Длительность элементарной посылки Т, мкс – Т = 15,0 мкс;
Спектральная плотность помехи N0, Вт/Гц – N0 = 10-5 (Вт/Гц);
Вероятность передачи сигнала "1" Р(1) – Р(1) = 0,90
Число уровней квантования N – N = 128
Пикфактор аналогового сигнала (n) – n = 3
Помеха – белый шум с Гауссовским законом распределения
2. Расчетная часть
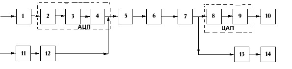
2.1 Система связи
С
овокупность
передатчиков, приемников и каналов
связи, обеспечивающих передачу сообщений
с определенными свойствами, называются
системой связи.
Рис.1
Источник непрерывных сообщений;
Дискретизатор – устройство, которое заменяет непрерывное сообщение на множество его мгновенных значений;
Квантователь - устройство, которое квантует непрерывное сообщение на множество его мгновенных значений по уровню;
Кодер – устройство в котором последовательность элементов сообщения заменяется последовательностью кодовых символов;
Передатчик (модулятор) – устройство в котором первичный сигнал преобразуется во вторичный (высокочастотный) сигнал пригодный для передачи по используемому каналу;
Линия связи;
Приемник (демодулятор) – обрабатывает принятое колебание и восстанавливает переданное сообщение;
Декодер – устройство предназначенное для преобразования кодовых комбинаций в квантованую последовательность отсчетов;
Фильтр – устройство в котором восстанавливается непрерывное сообщение по квантованным значениям;
Получатель сообщения;
Источник дискретных сообщений;
Кодер – устройство в котором происходит оптимальное кодирование сообщения;
Декодер – устройство в котором происходит декодирование сообщения;
Приемник дискретных сообщений.
2.2 Выбор схемы приемника.
Дискретная фазовая манипуляция является оптимальной когерентной системой передачи двоичных сигналов. По сравнению с ЧМ применение ФМ обеспечивает при одинаковой помехоустойчивости примерно двукратный выигрыш по мощности и такой же выигрыш по полосе частот, занимаемой сигналом. В двоичных системах: ФМ разность фаз манипулированных сигналов выбирается равной 180 градусам. Поскольку при ФМ необходимо получать информацию о фазе принимаемого сигнала, то здесь обязательно используется метод когерентного приема.
Предположим, что все искажения в канале строго детерминированы и случайным является только гауссовских спектральной плотностью. Это значит, что приходящий сигнал можно описать моделью:
x(t), S(t), n(t)
Будем также предполагать, что в системе обеспечена надежная тактовая синхронизация, то есть границы тактового интервала, на котором приходит сигнал точно известны.
Выберем такой интервал времени наблюдения, чтобы эти два значения сигнала были некоррелированы (без памяти) и после этого найдем и определим функцию отношения правдоподобия.
После ее решения получим неравенство:

Устройство, непосредственно вычисляющее скалярное произведение: называют активным фильтром или коррелятором.
Если напряжение сигналов и колебания гетеродина определяется выражениями:

то низкочастотное напряжение на выходе фазового детектора будет равно:


таким образом, знак выходного напряжения V>1> определяется фазой принятого сигнала.
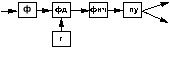
Структурная схема приемника имеет вид:
рис.2
где, - Ф – полосовой фильтр
Г – опорный гетеродин
ФД – фазовый детектор
ФНЧ – фильтр нижних частот
ПУ – пороговое устройство.
Полосовой фильтр предназначен для предварительной фильтрации сигналов, для уменьшения влияния помех, с полосой пропускания 2\Т, в присутствии только гауссовских помех не обязателен;
Фазовый детектор выполняет роль корректора;
Фильтр нижних частот выполняет роль интегратора;
Опорный гетеродин, частота и фаза колебаний его полностью совпадают с частотой и фазой одного из сигналов;
Если сообщение может принимать ряд дискретных значений, то параметры переносчика при модуляции будут изменяться скачком. Такое изменение фазы относительно фазы немодулированной скачкообразное изменение параметров называется дискретной модуляцией. При дискретной фазовой модуляции несущей обычно выбирается равной n\2. Тогда два элементарных сигнала отличаются по фазе на градусов. Такие 180 сигналы обеспечивают наибольшую верность передачи. Вид сигнала при модуляции прямоугольными импульсами со скважностью 2:
рис.
3
Для отыскания спектра сигнала ДФМ запишем:

С
пектры
сигналов для различных значений:
Рис. 4
2.3 Расчет вероятности ошибки на выходе приемника.
Вероятность ошибки на выходе приемника определяется формулой
где
Ф() – функция Крампа
q – отношение мощности сигнала к мощности помехи
q = P\P>n>
- мощность помехи определяется
как f N>0>,
где N>0> спектральная
плотность помехи
-
полоса пропускания фильтра f=2/Т,
где Т – длительность импульса

2.4 Сравнение выбранной схемы приемника
с оптимальным приемником.
Идеальный приемник - демодулятор, обеспечивающий потенциальную помехоустойчивость при заданном виде модуляции. Потенциальная помехоустойчивость - максимум вероятности правильного приема символа.
Оптимальный приемник - приемник Котельникова, либо когерентный приемник с оптимальным фильтром. Оптимальность приема - наилучшее из возможных качество приема.
Правило оптимального приема, используемое приемником Котельникова:
, то
S>1 >-
для P(S>1>)=
P(S>2>)=0.5
Для P(S>1>) P(S>2>):
, то S>1 >
Схема структурная для данного
правила приема изображена на рис. 4.1.

Рис. 5 Структурная схема оптимального приемника.
Алгоритм работы приемника Котельникова: На вход схемы поступает сигнал x(t)=S>i>(t)+n(t), где n(t) - помеха. Два опорных генератора Г вырабатывают сигналы S>1>(t) и S>2>(t) - гармонические сигналы, аналогичные сигналам S>1>(t) S>2>(t) - на выходе модулятора. Из входного сигнала в вычитающих устройствах вычитаются сигналы опорных генераторов S>1>(t) и S>2>(t). полученная разность поступает на квадраторы, интегрируются в интеграторах за период элементарной посылки Т. затем два полученных сигнала сравниваются схемой сравнения, которая принимает решение и выдает на выходе декодированный сигнал (число) S>1> или S>2>. Если вероятности сигналов неодинаковы, то в схеме добавляется 2 выравнивателя (показаны пунктиром)
На схеме обозначены: НЕ - инвертор (вычитающее устройство);
КВ - квадратор;
- интегратор; РУ - решающее устройство.
Таким образом оптимальный приемник для разделения бинарных сигналов состоит из двух одинаковых ветвей, на которые заводятся ожидаемые (или известные) значения уровней сигналов «0» и «1» и решающее устройство перебрасывается в сторону большего значения среднего уровня мощности в той или иной ветви.
Вероятность ошибки в таком приемнике определяется формулой:
(4.1)
где
- эквивалентная энергия.
Для сравнительного анализа Р>ош> при различных видах модуляции вводят величину h>o>2=E>1>/N>o>
Следовательно, в приемнике Котельникова зависит вероятность ошибки не от отношения мощности сигнала к мощности помехи, а от отношения энергии сигнала к спектральной плотности помехи.
Рассмотрим различные виды модуляции:
АМПЛИТУДНАЯ МОДУЛЯЦИЯ.

S>1>(t)=Acos>o>t; S>2>(t)=0; 0 < t < Т
Значит
(4.2)
окончательная формула
(4.3)
ЧАСТОТНАЯ МОДУЛЯЦИЯ

Сигналы «0» и «1» равны по амплитуде, но отличаются по частоте, при этом спектральные линии полезной информации различаются на /2 (выполняется условие ортогональности) - S>1> и S>O> комплексно сопряжены.
S>1>(t)=Acos>1>t; S>2>(t)= Acos>2>t; 0 < t < Т
Так как сигналы S>1> и S>2> взаимоортогональны, то их функция взаимокореляции B>S>>1>>S>>2>(0) = 0 E>1>=Е>2 >E>Э>=2Е>1>
> >Значит:
(4.4)
Окончательная формула :
(4.5)
ФАЗОВАЯ МОДУЛЯЦИЯ
S>1>(t)=Acos>1>t; S>2>(t)= - Acos>1>t; 0 < t < Т
Сигналы S>1 >и S>2 >равны по амплитуде и противофазны, т.е.

Значит
(4.6)
(4.7)
Из сравнения (4.2, 4.4, 4.6) можно сделать вывод переход от амплитудной (пассивная пауза) к активным методам передачи «0» и «1» (ЧМ и ФМ) в энергетическом отношении приводит к выигрышу в соотношении сигнал/шум. Этот выигрыш равен 2 при ЧМ сигнала и 4 при ФМ по сравнению с АМ, и сложность состоит в том, удается ли полностью реализовать это преимущество на практике.
Например, "чистую" фазовую модуляцию организовать на практике невозможно из-за ухода частоты передатчика (наличия изменения фазы в/ч колебаний по времени), т.е. посылка S>0> c >0>=0o в течении длительного времени невозможна. Поэтому фазовая манипуляция на практике трансформировалась в относительную фазовую манипуляцию (ОФМ), при которой сравниваются две соседних посылки на наличие фазового сдвига: если он есть значит вслед за первой посылкой идет сигнал другого рода («1» вслед за «0»). Таким образом требование долговременной стабильности частоты (фазы) замещается стабильностью частоты (фазы) за время посылки одного символа. Появляется возможность организации системы связи с активной паузой при наличии медленных флюктуаций частоты (фазы) передаваемого сигнала.
Для определения отношения энергии сигнала к спектральной плотности и мощности помехи воспользуемся формулой:
для заданного варианта (ДФМ)
Е=4*Е1 Е1=Е/4,
где Е -энергия сигнала Е= Р>с >*
Т. Отсюда получаем:


Для определения вероятности ошибки при использовании оптимального приемника Котельникова воспользуемся формулой:

Оптимальный приемник, не является корреляционным, сигнал на его выходе представляет
собой функции корреляции принимаемого сигнала и ожидаемого, благодаря чему
обеспечивается максимально возможное отношение сигнал шум.
Поскольку операция определения функции корреляции является линейной ее можно реализовать в некотором линейном фильтре, характеристики которого (комплексная передаточная характеристика К(jw) и импульсная характеристика g(t) являются такими, что отношение сигнал/ шум на его выходе получается максимальным.
Пусть сигнал на входе фильтра имеет комплексный спектр S(jw). Тогда сигнал на выходе
фильтра у(t) можно определить с помощью преобразования Фурье:

Чтобы получить максимальную величину у(t), нужно найти оптимальную характеристику
фильтра k(jw). Для этой цели воспользуемся неравенством Шварца- Буняковского:
(3.6.)
данное неравенство превращается в равенство только при условии:
,
где а –
некоторая постоянная. (3.7.)
Подставляя неравенство (3.6.) в (3.7.), замечаем, что максимум величины h2 обеспечивается при выполнении условия:
(3.8.)
из последнего выражения получим:
K(w)=aS(w), >K>(w)+>S>(w)+wt>0>=0
Откуда находим:
>K>(w)+>S>(w)+wt>0>=0
>K>(w)=->S>(w)-wt>0>.
Таким образом, передаточная функция оптимального фильтра должна определяться выражением:
(3.9.),
где * обозначает комплексно-сопряженную
величину. Тогда отношение сигнал/шум в
момент времени t>0>
будет равно:
,
где E – энергия
сигнала на входе фильтра. Величина h>m>2
определяется только энергией сигнала
и не зависит от его формы.
Пояснения к полученным результатам.
АЧХ оптимального фильтра отличается постоянным множителем от амплитудного спектра сигнала, поэтому оптимальный фильтр пропускает различные частотные составляющие сигнала неравномерно с тем большим ослаблением, чем меньше интенсивность этих составляющих, в результате полная мощность шума на выходе фильтра получается меньшей, чем при равномерной АЧХ.
Заметим, что член выражения wt>0> для фазовой характеристики означает сдвиг во времени на величину t>0> всех частотных составляющих сигнала. Приведенные равенства означают, что в момент времени t>0> все спектральные составляющие сигнала фильтра имеют одну и ту же начальную фазу. Оптимальный фильтр обеспечивает компенсацию начальных фаз составляющих сигнала. Складываясь в фазе, спектральные составляющие сигнала образуют в момент времени t>0> пиковый выброс выходного сигнала. На составляющие шума, имеющие случайные начальные фазы, оптимальный фильтр таково влияния не оказывает.
Вследствие этих двух причин оптимальный фильтр обеспечивает максимум пикового напряжения сигнала к среднеквадратичному значению шума.
Так как частотные характеристики оптимального фильтра, обеспечивающего максимум отношения сигнал/шум, полностью определяются спектром (т.е. формой) сигнала, то говорят, что они согласованы с сигналом, а такой фильтр называют согласованным для данного сигнала. Следует отметить, что оптимальный фильтр для сигнала S(t) будет являться оптимальным и для всех сигналов той же формы, но отличающихся от него амплитудой, временным положением и начальной фазой заполнения (для радиоимпульсов).
Полученные выше результаты относятся к случаю приема сигналов с белым шумом. Рассматривая более общий случай, когда шум имеет неравномерную спектральную плотность G>n>(w), можно показать, что передаточная функция оптимального фильтра должна определяться выражением
(3.10.)
Оптимальный фильтр в этом
случае можно представить в виде
последовательного соединения двух
фильтров. Первый из них имеет
амплитудно-частотную характеристику
,
его назначение – “обелить” шум, который
поступает на вход фильтра. Второй фильтр
с передаточной характеристикой K>2>(jw)
является оптимальным для искаженного
сигнала (после первого фильтра), но уже
при белом шуме.
Здесь интересно отметить
следующее обстоятельство.Если квадрат
амплитудно-частотного спектра сигнала
совпадает по форме со спектральной
плотностью шума, т.е.
,
то АЧХ оптимального фильтра должна быть
равномерной (K(w)=K=const).
Определим импульсную переходную функцию согласованного фильтра. Импульсной переходной функцией называется отклик цепи на короткий импульс (дельта-функция). Она связана с передаточной характеристикой преобразование Фурье:
(3.11.)
Так как для согласованного
фильтра
,
то для g(t) получим
(3.12)
Таким образом, импульсная переходная функция согласованного фильтра для сигнала S(t) отличается от временной функции, описывающей этот сигнал, только постоянным множителем, смещением во времени на величину t>0> и знаком аргумента t. Другими словами, импульсная переходная функция согласованного фильтра является зеркальным отражением временной функции сигнала, сдвинутым на величину t>0>.












Величина t>0> выбирается из условия физической реализуемости фильтра, согласно которому отклик цепи не может опережать воздействие. Если на вход фильтра подается дельта-функция в момент времени t=0, то отклик (импульсная реакция) фильтра может появиться лишь при t>0. Только при выполнении этого условия может быть использована вся энергия сигнала для создания пикового выброса в момент времени t=t>0>. Обычно выбирают t>0>=T. Можно сделать вывод, что согласование сигналов возможно лишь для сигналов конечной длительности, т.е. импульсных сигналов.
2.5 Передача аналоговых сигналов методом ИКМ.
Как уже отмечалось ранее, для передачи непрерывных сообщений можно воспользоваться дискретным каналом, если непрерывное сообщение преобразовать в дискретный сигнал, т.е. в последовательность символов, сохранив содержащуюся в сообщении существенную часть информации, определяемую его эпсилон-энтропией. Примерами цифровых систем передачи непрерывных сообщений являются системы с импульсно-кодовой модуляцией.
ИКМ складывается из трех операций – дискретизация по времени в соответствии с теорией Котельникова, квантования отсчетов и кодирования квантованных отсчетов блочным равномерным двоичным кодом.
При этом каждый отсчет кодируется в одну комбинацию представлением отображающей его m>a>> >- ной цифры в двоичной системе счисления.
Для полного использования кода
число квантованных значений m>a>=К
обычно выбирают
.
Прием при ИКМ состоит в декодировании квантовых отсчетов по принимаемым комбинациям и восстановлении непрерывности времени.
При приеме ИКМ сигнала даже при отсутствии помех в канале связи, восстановленное сообщение будет отличаться от исходного ввиду наличия шума квантования. Уменьшить уровень шума квантования до допустимой величины можно за счет увеличения числа уровней квантования и за счет применения оптимального неравномерного квантования.
Преобразование непрерывного сообщения в цифровую форму позволяет повысить помехоустойчивость их передачи. В этом преимущество этих систем. В ИКМ имеет место порог помехоустойчивости, т.е. верность приема резко ухудшится, если мощность сигнала упадет ниже пороговой, но пороговая мощность увеличивается с ростом числа ретрансляторов, но очень медленно, так же пороговая мощность увеличивается и с ростом числа уровней квантования. Высокая помехоустойчивость ИКМ систем достигается за счет расширения спектра ИКМ сигнала по сравнению со спектром исходного сообщения.
Дискретизация по времени осуществляется амплитудным импульсным модулятором. Обратная операция, полностью восстанавливающая функцию, должна представлять собой пропускание последовательности отсчетов через фильтр НЧ (по Котельникову). Практически это не реально, поэтому в реальных условиях мы говорим лишь о приблизительном восстановлении непрерывной функции после дискретизации по времени.
Дискретизация по значениям, или квантование непрерывного сообщения состоит в замене, по тем или иным правилам, его значений, принадлежащих непрерывному множеству, дискретными значениями. Чаще при квантовании шкала возможных значений сообщения разбивается на равные интервалы и непрерывное значение заменяется ближайшим дискретным. Но может быть шаг шкалы квантования неравномерным.
Во всех случаях каждому дискретному значению соответствует множество непрерывных, поэтому операция квантования является необратимой. Искажения характеризуются шумом квантования, понимая под ним разность исходного и квантованного сообщения. Чем меньше шаг шкалы квантования, тем меньше шум квантования.
Чаще квантование осуществляется после дискретизации по времени. Квантование осуществляет нелинейный безинерционный четырехполюсник с постоянными параметрами. Квантованное сообщение чаще всего пропускается через ФНЧ для сглаживания.
Определим число разрядов применяемого двоичного кода по заданному количеству уровней квантования N=128.
m>a>=128 n=7
N=
.
Шум квантования не связан с помехами в канале и целиком определяется выбором числа уровней квантования. Его можно уменьшить, увеличивая число уровней, при этом увеличивая число кодовых символов, сокращать длительность символа и расширять спектр сигнала в канале.
Отношение средней мощности сообщения и шума квантования

,
где П – пик – фактор сообщения
;
.
Из этого следует, что верность квантованного сообщения зависит от числа уровней квантования.
Выбирая его достаточно большим можно уменьшить относительное значение шума квантования до любой допустимой величины. Для нашего случая N=128; n=7.
Относительная мощность шума квантования равна -37,842 дБ. Добавление каждого двоичного символа кодовой комбинации улучшает отношение Р>В>/Р>> на 6 дБ.
С другой стороны увеличение разрядности требует повышения быстродействия многоразрядных кодирующих устройств и соответствующего расширения полосы частот канала передачи.
Важной особенностью шума квантования является то, что он возникает одновременно с появлением сообщения. Это нелинейное искажение, возникающее в процессе квантования. Этот шум не накапливается. Основное преимущество ИКМ перед системами непрерывного типа состоит в их высокой помехоустойчивости. Это преимущество наиболее сильно проявляется в системах ретрансляции.
Высокая помехоустойчивость ИКМ позволяет осуществить практически неограниченную по дальности связь при использовании каналов сравнительно невысокого качества. Другим существенным преимуществом ИКМ является широкое использование в аппаратуре преобразования сигналов современной элементной базы ЭВМ и микроэлектроники.
На цифровой основе могут быть объединены в единой системе сигналы передачи данных с сигналами передачи речи и телевидения. Это позволяет осуществить интеграцию систем передачи и систем коммутации.
Простота сочленения цифрового канала с ЭВМ позволяет существенно расширить область использования ЭВМ при построении аппаратуры связи и автоматизации управления сетями связи.
Пикфактор гармонического
сигнала П=
,
для телефонного сообщения П3,
симфонической музыки П=10.
Определим по выведенной формуле отношение мощности сигнала к мощности шума квантования для телефонного сообщения при заданном числе уровней квантования N=128

2.6 Статистическое (эффективное) кодирование.
Статистическое кодирование – прямая противоположность помехоустойчивому кодированию.
При помехоустойчивом кодировании увеличивается избыточность за счет введения дополнительных элементов в кодовой комбинации (например, проверка на четность) благодаря чему повышается избыточность кода.
При статистическом кодировании наоборот, уменьшается избыточность, - наиболее часто встречающиеся сообщения (с большей вероятностью) представляются в виде коротких комбинаций, реже встречающимся сообщениям присваиваются более длинные комбинации, благодаря чему уменьшается избыточность кода.
Производительность источника сообщений определяется количеством передаваемой информации за единицу времени.
Количество информации i(a) - это логарифмическая функция вероятности logP(a), где а - конкретное сообщение из ансамбля А (а А)
i(a)= -logP(a)=log(1/P(a)).
Основание логарифма берут равным
2. Количество информации, содержащейся
в сообщении с вероятностью Р(а)=0.5;
i(a)= log
>2 >(1/0.5) = 1 называется двоичная
единица, или бит. Энтропия источника
сообщений H(A)
- это математическое ожидание (среднее
арифметическое) количества информации
H(A)=
,
или усреднение по всему ансамблю
сообщений. Рассчитаем энтропию заданного
источника Рассчитаем значение энтропии
для случая, когда количество сообщений
К = 2, а вероятности этих сообщений
распределены следующим образом: р(1)=0.1,
р(0)=0.9, тогда

Максимальное значение энтропии (Н(А) = 1) для двух сообщений можно получить только в том случае, когда их вероятности равны друг другу, т.е. р(1)= р(0)=0.5. А сравнивая нашу полученную энтропию с максимальной видим, что максимальная больше в два раза. Это достаточно плохо, потому что энтропия связана с производительностью источника Н'(А), которая определяет среднее количество информации, выдаваемое источником в единицу времени:
Н'(А) = Н(А)/Т
где Т – длительность элементарной посылки.
Рассчитаем значение Н'(А) для Т = 5 мкс: Н'(А) = 0.469/510-6 = 93800 бит.
Повышение значения производительности источника в нашем случае можно сделать за счет применения статистического кодирования. Пусть ансамбль сообщений А содержит К=8 сообщений, К - объем алфавита. Вероятности этих сообщений будут следующие:
Р(000)=0.90.90.9= 0,729
Р(001)= Р(010)= Р(100)= 0.90.90.1 = 0,081
Р(011)= Р(101)= Р(110)= 0.90.10.1 = 0,009
Р(111)= 0.10.10.1 = 0,001
Осуществим статистическое кодирование 8 трехбуквенных комбинаций, состоящих из элементов двоичного кода 0 и 1, методом Хаффмена.
Методика Шеннона-Фано не всегда приводит к однозначному построению кода. От указанного недостатка свободна методика построения кода Хаффмана. Она гарантирует однозначное построение кода с наименьшим, для данного распределения вероятностей, средним числом символов на группу.
Суть его сводится к тому, что наиболее вероятным исходным комбинациям присваиваются более короткие преобразованные комбинации, а наименее вероятным - более длинные. За счет этого среднее время, затраченное на посылку одной кодовой комбинации, становится меньше.
Для двоичного кода методика сводится к следующему:
1. Буквы алфавита выписываются в основной столбец в порядке убывания вероятностей.
2. Две последние буквы, с наименьшими вероятностями, объединяют в одну и приписывают ей суммарную вероятность объединяемых букв.
3. Буквы алфавита сортируются заново.
4. Операции 1-3 повторяются.
Процесс повторяется до тех пор, пока не получим единственную букву с вероятностью равной 1.
Таблица 1
|
Комбинации |
Буквы |
Вероятности |
Вспомогательные столбцы |
||||||
|
1 |
2 |
3 |
4 |
5 |
6 |
7 |
|||
|
000 |
Z0 |
0,729 |
0,729 |
0,729 |
0,729 |
0,729 |
0,729 |
0,729 |
1 |
|
001 |
Z1 |
0,081 |
0,081 |
0,081 |
0,081 |
0,081 |
0,162 |
0,271 |
|
|
010 |
Z2 |
0,081 |
0,081 |
0,081 |
0,081 |
0,081 |
0,109 |
||
|
100 |
Z3 |
0,081 |
0,081 |
0,081 |
0,081 |
0,109 |
|||
|
011 |
Z4 |
0,009 |
0,009 |
0,018 |
0,028 |
||||
|
101 |
Z5 |
0,009 |
0,009 |
0,010 |
|||||
|
110 |
Z6 |
0,009 |
0,010 |
||||||
|
111 |
Z7 |
0,001 |
Согласно таблице 6.1. строим граф кодового дерева по следующему правилу:
Из точки с вероятностью «1» направляем две ветви. Ветви с большей вероятностью приписываем 1 и откладываем влево, а ветви с меньшей вероятностью приписываем 0 и откладываем вправо. Такое последовательное ветвление продолжим до тех пор, пока не дойдем до вероятности каждой отдельной буквы. Кодовое дерево изображено на рисунке 6.1. Теперь двигаясь по кодовому дереву с верху вниз можно для каждой буквы записать новую кодовую комбинацию.
1 0 0.271 0 0.109 0 0.028 0 0.010 0 Z7(0.001)
1 1 1 1 1









Z0(0.729)
0.162 Z3 (0.081) 0.018
Z6(0.009)
1 0 1 0
Z1(0.081) Z2(0.081) Z4(0.009) Z5(0.009)
Рис. Граф кодового дерева.
Получили новые кодовые комбинации:
|
Z0 |
Z1 |
Z2 |
Z3 |
Z4 |
Z5 |
Z6 |
Z7 |
|
1 |
011 |
010 |
001 |
00011 |
00010 |
00001 |
00000 |
Определим среднюю длину полученных комбинаций по формуле:
lср = kp(а>0>)+...+ kp(а>К-1>); где К - объем алфавита источника, к - число повторений элемента в кодовом дереве, р(..) - вероятности элементов.
Для полученного кода средняя
длина комбинаций
=1p(Z0)+
3p(Z1)+
3p(Z2)+
3p(Z3)+
5p(Z4)+5p(Z5)+5p(Z6)+5p(Z7)=
0,729+(30,081)+(30,081)+(30,081)+(50,009)+(50,009)+(50,009)+(50,001)=
1,59(бит/элемент)
Эта средняя длина меньше 3Т, но
фактически полученные комбинации
содержат информацию о трех элементарных
сигналах, поэтому средняя длина новых
комбинаций в расчете на 1 букву
первоначального двоичного кода
составляет: 1,59/3= 0,53. В результате средняя
длительность полученных комбинаций в
расчете на 1 элементарную посылку Т'
меньше
Т - заданной длительности
элементарной посылки.
Средняя длительность полученных комбинаций будет равна:
Тэф= НсрТ=0.53510-6=2.6510-6
Таким образом, средняя длина символа, после статического кодирования, стала меньше.
Найдем производительность источника после кодирования :
Производительность источника при эффективном кодировании
Н'эф(А)= Н(А)/Т = 0.469 /2.6510-6 = 176981.13 = 1.77105 бит/с.
Полученное значение выше найденного ранее, то есть в результате применения эффективного кодирования повышается производительность источника.
2.7 Пропускная способность
Для симметричного канала пропускная способность С (бит/с) определяется выражением для непрерывного канала:
С= fкC>1>> >= 5Fclog>2>(1+Рс/Рш) – формула Шеннона.
Значение отношения мощности сигнала к мощности помехи Рс/Рш= h2=160 найдено в разделе 3.
С> >= 5 3.4 103log>2>(1+160) = 124625.587 (бит/с).
Для канала с ИКМ
С= fкC>1>> >= 5/Тlog>2>(1+Рс/Рш)
Значение отношения мощности сигнала к мощности шума Рс/Рш= h2=2.8, найдено также в разделе 3.
С> >= 5 / 510-6 log>2>(1+1)= 1925999,419 = 2106(бит/с).
Из последнего значения С видно, что пропускная способность канала связи тем выше, чем меньше время элементарной посылки.
Сравним производительность источника с пропускной способностью канала
1.77105 бит/с=Н'(А) << C=2106 бит/с.
Т.е. канал связи с пропускной способностью С пригоден для передачи информации от источника с производительностью H'(A).
2.8 Помехоустойчивое кодирование
Разрабатываемая система связи предназначена для ИКМ передачи аналоговых сигналов, либо для передачи данных. Для уменьшения вероятности ошибок можно применить помехоустойчивое кодирование. Его сущность - введение при кодировании дополнительной избыточности, что увеличивает возможность обнаружения и исправления ошибок. Применяемые при этом коды называются корректирующими.
Искаженная кодовая последовательность может иметь нулевую, или очень близкую к нему вероятность, что позволяет обнаружить и в некоторых случаях исправить ошибки. Для того чтобы код обладал корректирующими способностями, в кодовой последовательности должны содержаться дополнительные (избыточные) символы, предназначенные для корректирования ошибок. Чем больше избыточность кода, тем выше его корректирующая способность.
По полученным выше данным определим, сколько дополнительных символов мы можем использовать для помехоустойчивого кодирования для нашей системы. Полоса пропускания f = 5/Т = 5nFc, используя данную формулу выразим n – количество двоичных символов, которые можно поместить между двумя соседними значениями закодированного передаваемого сигнала.
.
Из этих 58 символов 7 являются информационными, как было вычислено в главе 5. Поэтому для помехоустойчивого кодирования можно использовать 51 символ.
Кратность ошибки
- количество неверно принятых символов
кодовой комбинации (вес вектора ошибки).
Вероятность ошибочного декодирования
при коррекции ошибок P>ош
>.
Вероятность необнаруженной ошибки P>но>
при обнаружении ошибок P>но
>,
где d>min>/2
– наибольшая целая часть этого
соотношения;
- биноминальный коэффициент, равный
числу различных сочетаний
ошибок в блоке длиной n.
Простейший способ кодирования блочного кода – систематический линейный код с проверкой на четность (нечетность). Если сумма всех информационных символов по модулю 2() равна "0", то комбинация четная. Если же равна "1", то – нечетная. В коде с проверкой на четность к информационным элементам добавляется один проверочный, чтобы новая комбинация была четной, на нечетность – чтобы комбинация была нечетной.
Четный код обнаруживает все ошибки нечетной кратности, четные не обнаруживает. Нечетный код - наоборот. Для четного d>min>=2. С учетом вышеизложенного просчитаем вероятность Рно для кода с n=7+1 и Рош = 0.123 (рассчитывается в главе 3).
Рно = С2>8>Рош2(1-Рош)8-2 + С4>8>Рош4(1-Рош)8-4 + С6>8>Рош6(1-Рош)8-6 =

Классификация помехоустойчивых кодов:
1. По основанию кода m. Наиболее простые – двоичные (бинарные); m=2.
2. Блочные и непрерывные коды. Блочные коды – последовательность элементарных сообщений источника разбивается на отрезки, каждый из них преобразуется в последовательность (блок) кодовых импульсов. В непрерывных кодах последовательность кодовых символов не распределяется на кодовые комбинации: в процессе кодирования символы определяются всей последовательностью элементов сообщения.
3. Блочные коды бывают равномерными и неравномерными. В равномерных кодах каждый блок содержит одинаковое количество разрядов.
4. Блочные равномерные коды бывают линейными и нелинейными.
ЗАКЛЮЧЕНИЕ
Передача сообщений из одного пункта в другой составляет основную задачу теории и техники связи. Система связи - совокупность средств и среды распространения сигналов. обеспечивающих передачу некоторых сведений, или информации, от источника к потребителю. Если посмотреть прохождение сигнала по каналу связи, в который входит источник сигнала, АЦП, модулятор, линия связи, демодулятор. ЦАП. потребитель, то наиболее низкой помехозащищенностью обладает линия связи. Линия связи может представлять собой различные среды передачи сигнала, например для передачи электрического сигнала используют проводную линию, для передачи радио сигнала используют радиосвязь (начиная с простейшего радиоприемника и заканчивая сложной спутниковой связью), для передачи светового сигнала используют волоконно-оптическую линию связи. При передаче сигнала по линии связи на него воздействует, в основном, низкочастотный, случайный во времени шум. который является результатом деятельности человека (трение щеток электромотора, искрение замыкающихся и размыкающихся контактов, искрение контактной сети электровоза, взаимное влияние различных видов связи), а также природных явлений (атмосферные влияния, космические радиоизлучения), и в теории связи мы пытаемся избавиться от этих шумов путем повышения помехоустойчивости канала. Путями повышения помехоустойчивости являются: модуляция сигнала, кодирование сигнала с применением дополнительной проверки пришедшего сигнала с помощью проверочных символов, различные виды приема сигналов, повышение рабочей частоты канала.
Как уже было сказано выше, на сигнал воздействует низкочастотный шум, поэтому стараются уйти в область высоких частот. Для этого используют в качестве несущей - высокочастотный сигнал. Процесс наложения низкочастотного сигнала на высокочастотный называется модуляцией.
Рассматривая различные виды модуляции, можно выделить АМ. ЧМ и ФМ. Наиболее простая и дешевая модуляция - амплитудная, однако она обладает самой низкой помехозащищенностью. Ее обычно применяют там, где безошибочный прием не очень стужен. Далее следует частотная модуляция. Этот вид модуляции обладает более повышенной помехоустойчивостью, но он и сложней в реализации. И, наконец, последний вид модуляции - ФМ. Он обеспечивает наибольшую помехозащищенность, однако, этот вид самый сложный в реализации. Модуляция также обеспечивает наименьшие габариты антенны, минимальную мощность передатчика, дает возможность введения многоканальной связи. Если говорить о кодировании, то это позволяет автоматизировать процесс, повысить помехоустойчивость, однако это может привести к нежелательным последствиям, таких, как, например, расширение спектра.
В данной работе был рассчитан канал связи с заданными параметрами. Для проверки правильности расчета требовалось найти пропускную способность канала, которая определяет предельные возможности скорости передачи информации по каналу. Сравнивая пропускную способность с производительностью источника сообщений, мы получили излишки пропускной способности канала связи , которые можно использовать либо путем ввода дополнительных корреспондентов, что выгодно с экономической точки зрения . либо использовать дополнительные проверочные коды. Однако это приведет к усложнению аппарату ры. а также к денежным затратам.
Список использованной литературы
1. Зюко А.Г., Кловский Д.Д., Назаров М.В., Финк Л.М. Теория передачи сигналов: учебник для вузов. М.: Связь, 1980г.
2. Кловский Д.Д. Теория передачи сигналов . М.: Связь, 1973г.
3. Зюко А.Г., Коробов Ю.Ф. Теория передачи сигналов. М.: Связь, 1972г.
4. Назаров М.В. , Кувшинов Б.И. , Попов О.В. Теория передачи сигналов. М.: Связь, 1970г.
5. Зюко А.Г. Помехоустойчивость и эффективность систем связи. М.:
Связь, 1985г.
6. Финк Л.М. Теория передачи дискретных сообщений. М.: Сов. радио, 1970г.