Методы детерминированного и стохастического факторного анализа
Содержание.
|
Введение……………………………………………………………………... |
3 |
|
1. Факторный анализ…………………………………………………………... |
4 |
|
2. Задачи факторного анализа………………………………………………… |
6 |
|
3. Методы факторного анализа……………………………………………….. |
9 |
|
3.1. Детерминированный факторный анализ…………………………………... |
9 |
|
3.1.1. Модели детерминированного факторного анализа……………………….. |
10 |
|
3.1.2.Способы оценки влияния факторов детерминированном факторном анализе………………………………….. |
18 |
|
3.2. Стохастический факторный анализ………………………………………… |
19 |
|
3.2.1. Методы стохастического факторного анализа……………………………. |
21 |
|
Заключение…………………………………………………………………... |
22 |
|
Список используемой литературы…………………………………………. |
24 |
Введение.
Экономический анализ – система специальных знаний, обеспечивающая изучение хозяйственных процессов и явлений в их взаимосвязи и взаимозависимости. Только с помощью анализа можно научно обосновать технико-экономические показатели работы предприятия и определить их взаимосвязь и роль в хозяйственной деятельности предприятия, выявить влияние факторов, измерить их действие и оценить. Современный уровень производства требует повышения качества работы во всех его звеньях, усиления роли экономических рычагов управления с тем, чтобы способствовать повышению эффективности производства.
Всю систему управления можно разделить на три взаимосвязанные стадии: планирование, учет и анализ. Анализ занимает промежуточное положение между сбором экономической информации и принятием управленческих решений. Все виды учета представляют соответствующую информацию предприятию (статическую, оперативную, бухгалтерскую). Любая информация должна быть изучена и исследована, этим занимается экономический анализ, предъявляя соответствующие требования к качеству, достоверности, глубины информации.
Экономический анализ используется как при изучении народного хозяйства страны, так и хозяйственной деятельности предприятий.
Высшая математика имеет тесную связь, т.к. принятие оптимальных решений в анализе вытекает на основе экономико-статистических и математических приемов.
Широкое использование математических методов является важным направлением совершенствования экономического анализа, повышает эффективность анализа деятельности предприятий и их подразделений. Это достигается за счет сокращения сроков проведения анализа, более полного охвата влияния факторов на результаты коммерческой деятельности, замены приближенных или упрощенных расчетов точными вычислениями, постановки и решения новых многомерных задач анализа, практически не выполнимых вручную или традиционными методами.
Применение математических методов в экономическом анализе деятельности предприятия требует:
Системного подхода к изучению экономики предприятий, учета всего множеств существенных взаимосвязей между различными сторонами деятельности предприятий; в этих условиях сам анализ все более приобретает черты системного в кибернетическом смысле слова;
Совершенствование системы экономической информации о работе предприятий;
наличия технических средств (ЭВМ и др.), осуществляющих хранение, обработку и передачу экономической информации в целях экономического анализа;
организации специального коллектива аналитиков, состоящего из экономистов-производственников, специалистов по экономико-математическому моделированию, математиков-вычислителей, программистов-операторов и др.
Сформулированная математически задача экономического анализа может быть решена одним из разработанных математических методов.
1. Факторный анализ.
Методы элементарной математики используются в обычных традиционных экономических расчетах при обосновании потребностей в ресурсах, учете затрат на производство, разработке планов, проектов, при балансовых расчетах и т. д.
Выделение методов классической высшей математики обусловлено тем, что они применяются не только в рамках других методов, например методов математической статистики и математического программирования, но и отдельно. Так, факторный анализ изменения многих экономических показателей может быть осуществлен с помощью дифференцирования и интегрирования.
Под экономическим факторным анализом понимается постепенный переход от исходной факторной системы к конечной факторной системе, раскрытие полного набора прямых, количественно измеряемых факторов, оказывающих влияние на измерение результативного показателя.

Функционально - детерминированная связь – это связь, при которой каждому значению факторного признака соответствует вполне определённое неслучайное значение результативного признака. Связь, при которой каждому значению факторного признака соответствует множество значений результативного признака (т.е. определённое статистическое распределение) – стохастическая (вероятностная) связь. Соответственно типу связи аналитические приёмы и способы делятся на методы детерминированного факторного анализа и методы стохастического факторного анализа.
2. Задачи факторного анализа.
Рассмотрим примерную классификацию задач факторного анализа работы предприятий с точки зрения использование математических методов.
При прямом факторном анализе выявляются отдельные факторы, влияющие на изменение результативного показателя процесса, устанавливаются формы детерминированной (функциональной) или стохастической зависимости между результативным показателем и определенным набором факторов и, наконец, выясняется роль отдельных факторов в изменении результативного экономического показателя.
Постановка задачи прямого факторного анализа распространяется на детерминированный и стохастический случай.
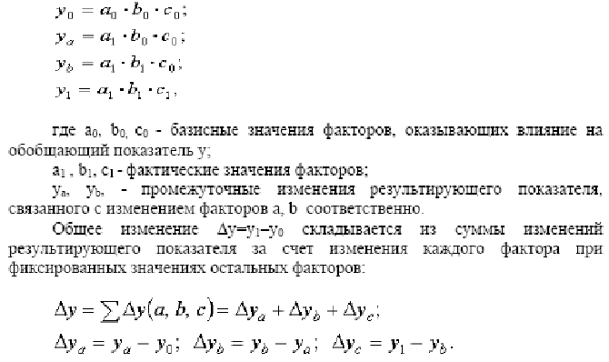
Пусть у=f(x) — некоторая функция, характеризующая изменение результативного показателя или процесса; х>1>, х>2>, ...,х>n>, — факторы, от которых зависит функция f(x>i>). Задана функциональная детерминированная форма связи изучаемого показателя у с набором факторов х>г> х>2,>,.., х>n>; у =f(х>1>, х>2>,…,х>n>). Пусть показатель у получил приращение (Δy) за анализируемый период. Требуется определить, какой частью, численное приращение функции у=f(x>1>,х>2>, ..., х>n>) обязано приращению каждого аргумента (фактора). Сформулированная таким образом задача есть постановка задачи прямого, детерминированного факторного анализа.
Примерами прямого, детерминированного, факторного анализа являются; анализ влияния производительности труда и численности работающих на объем произведенной продукции (у — объем продукции; х, z — факторы; задана функциональная форма связи y=х×z); анализ влияния величины прибыли, стоимости основных производственных фондов и нормируемых оборотных средств на уровень рентабельности (у - уровень рентабельности; х, z, v - соответствующие факторы; заданная функциональная форма связи y=x/(z+v)). Задачи прямого детерминированного факторного анализа — наиболее распространенная группа задач в анализе хозяйственной деятельности.
Рассмотрим особенности постановки задачи прямого стохастического факторного анализа. Если в случае прямого детерминированного факторного анализа исходные данные для анализа имеются в форме конкретных чисел, то в случае прямого стохастического факторного анализа заданы выборкой (временной или поперечной). Решения задач стохастического факторного анализа требуют: глубокого экономического исследования для выявления основных факторов, влияющих на результативный показатель; подбора вида регрессии, который бы наилучшим образом отражал действительную связь изучаемого показателя с набором факторов; разработки метода, позволяющего определить влияние каждого фактора на результативный показатель.
Если результаты прямого детерминированного анализа должны получиться точными и однозначными, то стохастического — с некоторой вероятностью (надежностью), которую следует оценить.
Примером прямого стохастического факторного анализа является регрессионный анализ производительности труда и других экономических показателей.
В экономическом анализе, кроме задач, сводящихся к детализации показателя, к разбивке его на составляющие части существует группа задач, где требуется увязать ряд экономических характеристик в комплексе, т. е, построить функцию содержащую в себе основное качество всех рассматриваемых экономических показателей-аргументов, т. е. задач синтеза. В данном случае ставится обратная задача (относительно задачи прямого факторного анализа) — задача объединения ряда показателей в комплекс.
Пусть имеется набор показателей х>1,>х>2>,...,x>n> характеризующих некоторый экономический процесс (L). Каждый из показателей односторонне характеризует процесс L. Требуется построить функцию f(x>i>) изменения процесса L, содержащую в ceбe основные характеристики всех показателей х>1>,х>2>,…,х>n> или некоторых из них в комплексе. В зависимости от цели исследования функция f(x>i>) должна характеризовать процесс в статике или в динамике. Данная постановка задачи называется задачей обратного факторного анализа.
Задачи обратного факторного анализа могут быть детерминированными и стохастическими. Примерами задачи обратного детерминированного факторного анализа являются задачи комплексной оценки производственно-хозяйственной деятельности, а также задачи математического программирования в том числе и линейного. Примером задачи обратного стохастического факторного анализа могут служить производственные функции, которыми устанавливаются зависимости между величиной выпуска продукции и затратами производственных факторов (первичных ресурсов).
Для детального исследования экономических показателей или процессов необходимо проводить не только одноступенчатый, но и цепной факторный анализ: статический (пространственный) и динамический (пространственный и во времени)
Пусть
исследуется экономический показатель
у, х>1>
х>2>,…,
х>n>
- факторы,
влияющие на этот показатель. В зависимости
от цели исследования анализируется
поведение показателя y
одним
из методов факторного анализа.
Если x>l>,
x>2>,
..., х>n>>
>->
>функции
более первичных факторов, то для анализа
у надо
объяснить поведение х>1>
х>2>,…,
х>n>;
для этого проводят дальнейшую
детализацию:
х>1>=l>1>(z>1>,z>2>,…z>m>);
х>2>=l>2>(λ>1>, λ> 2>,… λ> >>k>);
……………………..
х>n>=l>n>(p>1>, p> 2>,… p> >>e>);
Детализация факторов может быть продолжена и дальше. Закончив ее, решают обратную задачу факторного анализа, синтезируя результаты исследования для характеристики результативного показателя у. Такой метод исследования называется цепным статическим методом факторного анализа.
При применении цепного динамического факторного анализа для полного изучения поведения результативного показателя недостаточно его статического значения; факторный анализ показателя проводится на различных интервалах дробления времени, на которых исследуется показатель.
Экономический факторный анализ может быть направлен на выяснение действия факторов, формирующих результаты хозяйственной деятельности, по различным источникам пространственного или временного происхождения.
Анализ динамических (временных) рядов показателей хозяйственной деятельности, расщепление уровня ряда на его составляющие (основную линию развития — тренд, сезонную, или периодическую составляющую, циклическую составляющую, связанную с воспроизводственными явлениями, случайную составляющую) - задача временного факторного анализа.
Классификация задач факторного анализа упорядочивает постановку многих экономических задач, позволяет выявить общие закономерности в их решении» При исследовании сложных экономических процессов возможна комбинация постановки задач, если последние не относятся целиком к какому-либо типу, указанному в классификации.
3. Методы факторного анализа.
3. 1. Детерминированный факторный анализ
В основе детерминированного моделирования факторной системы лежит возможность построения тождественного преобразования для исходной формулы экономического показателя по теоретически предполагаемым прямым связям переднего с другими показателями-факторами. Детерминированное моделирование факторных систем - это простое и эффективное средство формализации связи экономических показателей; оно служит основой для количественной оценки роли отдельных факторов в динамике изменения обобщающего показателя.
Детерминированное моделирование факторных систем ограничено длиной факторного поля прямых связей. При недостаточном уровне знаний о природе прямых связей того или иного показателя хозяйственной деятельности часто необходим иной подход к познанию объективной действительности. Размах количественных изменений экономических показателей можно выяснить только стохастическим анализом массовых эмпирических данных.
При детерминированном факторном анализе модель изучаемого явления не изменяется по хозяйственным объектам и периодам (так как соотношения соответствующих основных категорий стабильны). При необходимости сравнения результатов деятельности отдельных хозяйств или одного хозяйства в отдельные периоды может возникать лишь вопрос о сопоставимости выявленных на основе модели количественных аналитических результатов.
3.1.1. Модели детерминированного факторного анализа.
Детерминированный факторный анализ представляет собой методику исследования влияния факторов, связь которых с результативным показателем носит функциональный характер, т.е. может быть выражен математической зависимостью. Детерминированные модели могут быть разного типа: аддитивные, мультипликативные, кратные, смешанные.
Аддитивные модели.
Аддитивные модели представляют собой алгебраическую сумму показателей и имеют следующую математическую интерпретацию:
>
>
В качестве примера
можно привести балансовую модель
товарного обеспечения: >
>
где N>p> – общий объём реализации;
N>зап.1> – запасы товара на начало периода;
N>n> – объём поступления;
N>выб> – прочее выбытие товаров;
N>зап.2> – запасы товаров на конец анализируемого периода.
Мультипликативная модель.
Мультипликативная
модель представляет собой произведение
факторов. >
>
Примером
мультипликативной модели является
двухфакторная модель объёма реализации:
>
>
где Ч – среднесписочная численность работников;
В – выработка на одного работника.
2.1.3 Кратные модели
Кратные модели
представляют собой отношение факторов
и имеют вид:
>
>
где Z – совокупный показатель.
Например:
>
>
где >
>
– срок оборачиваемости товаров (в днях);
>
>
- средний запас товаров;
n>р> – однодневный объём реализации.
Смешанные модели.
Смешанные модели представляют собой комбинацию перечисленных моделей. Примером смешанной модели является формула расчёта интегрального показателя рентабельности
>
>
где R>к> – рентабельность капитала;
R>np> – рентабельность продаж;
F>e> – фондоёмкость основных средств;
E>з> – коэффициент закрепления оборотных средств.
Логарифмический способ.
Логарифмический способ применим к кратным и мультипликативным моделям. Он основан на логарифмировании отклонения отчётного и базисного значений результативного признака, равного отношению соответствующих произведений факторов, так как изменение показателей может быть оценено с помощью как абсолютных, так и относительных показателей.
Способ долевого участия.
Способ долевого участия. Этот способ заключается в определении доли каждого фактора в общей сумме их приростов, которая затем умножается на общий прирост совокупного показателя. Этот метод применяется к аддитивным моделям и чаще всего для оценки влияния факторов второго или третьего порядков.
Для примера рассмотрим модель зависимости фонда заработной платы от средней заработной платы и численности персонала.
>
>
где ФЗ – фонд заработной платы;
ЗП – средняя заработная плата;
Ч - среднесписочная численность.
В свою очередь средняя заработная плата равна сумме средних выплат по тарифным ставкам, доплат, надбавок (ДН) и дополнительной заработной платы (ДЗ).
Модель примет вид:
>
>
Пользуясь способом разниц, рассчитаем влияние средней заработной платы и численности персонала на изменение фонда заработной платы по данным таблицы .
>
>
Итого: 68400 руб.
Данные для расчёта
|
Показатель |
Базисный период |
Отчётный период |
Отклонения |
|
Фонд заработной платы, руб. в том числе по тарифным ставкам доплаты, надбавки дополнительная зарплата |
240000
172000 44000 24000 |
308000
189000 81000 38000 |
+68000
+17000 +37000 14000 |
|
Среднесписочная численность, человек |
15 |
16 |
+1 |
|
Среднегодовая заработная плата, руб. том числе тарифные ставки (ТС) доплаты, надбавки (ДН) дополнительная заработная плата (ДЗ) |
16000
11467 2933 1600 |
19250
11813 5062 2375 |
+3250
+346 +2129 +775 |
Для определения влияния каждого вида выплат на изменение фонда заработной платы рассчитаем долю (D) влияния каждого вида выплат на среднюю заработную плату:
>
>
Влияние каждого вида выплат на фонд заработной платы составит:
>
>
Итого: 52000 руб.
Сведём
полученные результаты в таблицу.
Влияние факторов на фонд заработной платы
|
Фактор |
Размер влияния, руб. |
Доля влияния на фонд заработной платы, % |
Доля влияния на среднюю заработную плату, % |
|
Среднесписочная численность |
16000 |
23,5 |
|
|
Средняя заработная плата, В том числе: по тарифным ставкам выплаты, надбавки Дополнительная заработная плата |
52000
5538 34060 12402 |
76,5 |
10,65 65,5 23,85 |
|
Итого |
68000 |
100 |
100 |
Проведённый расчёт показывает, что увеличение фонда заработной платы на 23,5% вызвано ростом среднесписочной численности персонала и на 76,5% - изменением средней заработной платы.
Индексный метод.
Индексный метод основан на построении факторных (агрегированных) индексов. Применение агрегированных индексов означает последовательное элиминирование влияния отдельных факторов на совокупный показатель. Преимущество индексного метода заключается в том, что он позволяет произвести «разложение» по факторам не только абсолютное изменение показателя, но и относительное, что особенно важно при изучении факторных динамических моделей.
Так, индекс изменения выпуска продукции можно выразить через произведение индексов численности и выработки:
>
>
С помощью индексного метода можно определить влияние факторов, в том числе структурных сдвигов, на абсолютное отклонение результативного показателя.
Индексный метод целесообразно применять в том случае, когда каждый фактор является сложным (совокупным) показателем. Например, численность персонала предприятия представляет собой соотношение численности отдельных категорий работников или рабочих различных разрядов. Изменение объёма выпуска продукции происходит не только под влиянием численности и выработки, но и структурных сдвигов в составе персонала.
Интегральный способ.
Интегральный способ позволяет достичь полного разложения результативного показателя по факторам и носит универсальный характер, т.е. применим к мультипликативным, кратным и смешанным моделям.
Операция вычисления определённого интеграла по заданной подынтегральной функции и заданному интервалу интегрирования выполняется на ПЭВМ.
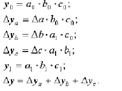
Метод цепных подстановок.
Метод цепных подстановок заключается в определении ряда промежуточных значений результативного показателя путем последовательной замены базисных значений факторов на отчетные. Данный способ основан на элиминировании. Элиминировать — значит устранить, исключить воздействие всех факторов на величину результативного показателя, кроме одного. Предполагается, что все факторы изменяются независимо друг от друга, т.е. сначала изменяется один фактор, а все остальные остаются без изменения, потом изменяются два при неизменности остальных и т.д.
В общем виде применение способа цепных постановок можно описать следующим образом:

Преимущества данного способа: универсальность применения; простота расчетов.
Недостаток метода состоит в том, что, в зависимости от выбранного порядка замены факторов, результаты факторного разложения имеют разные значения. Это связано с тем, что в результате применения этого метода образуется некий неразложимый остаток, который прибавляется к величине влияния последнего фактора. На практике точностью оценки факторов пренебрегают, выдвигая на первый план относительную значимость влияния того или иного фактора. Однако существуют определенные правила, определяющие последовательность подстановки:
- при наличии в факторной модели количественных и качественных показателей в первую очередь рассматривается изменение количественных факторов;
если модель представлена несколькими количественными и качественными показателями, то в первую очередь определяется влияние факторов первого порядка, затем второго и т.д.
Под количественным факторами при анализе понимают те, которые выражают количественную определенность явлений и могут быть получены путем непосредственного учета (количество рабочих, станков, сырья и т.д.).
Качественные факторы определяют внутренние качества, признаки и особенности изучаемых явлений (производительность труда, качество продукции, средняя продолжительность рабочего дня и т.д.).
Метод абсолютных разниц.
Метод абсолютных разниц является модификацией способа цепной подстановки. Изменение результативного показателя за счет каждого фактора определяется как произведение абсолютного прироста исследуемого фактора на базисную величину факторов, которые находятся справа от него и отчетную величину факторов, расположенных слева от него в модели.

Метод относительных разниц.
Метод относительных разниц также является одной из модификаций способа цепной подстановки. Применяется для измерения влияния факторов на прирост результативного показателя в мультипликативных моделях. Он используется в случаях, когда исходные данные содержат определенные ранее относительные отклонения факторных показателей в процентах.
Для мультипликативных моделей типа у = а. в . с методика анализа следующая:
находят относительное отклонение каждого факторного показателя:

определяют отклонение результативного показателя у за счет каждого фактора:

3.1.2.Способы оценки влияния факторов
в детерминированном факторном анализе.
Задача детерминированного факторного анализа заключается в определении или количественной оценке влияния каждого фактора на результативный показатель.
Наиболее часто применяется способ цепных подстановок, основанный, как и ряд других, на элиминировании. Элиминировать – это значит устранить, исключить воздействие всех факторов на величину результативного показателя, кроме одного.
Количество расчётов может быть несколько сокращено, если использовать модификацию способа цепных подстановок – способ разниц.
Изменение результативного показателя за счёт каждого фактора способом разниц определяется как произведение отклонения изучаемого фактора на базисное или отчётное значение другого (других) факторов в зависимости от выбранной последовательности подстановки.
3.2. Стохастический факторный анализ.
Стохастический анализ направлен на изучение косвенных связей, т. е. опосредованных факторов (в случае невозможности определения непрерывной цепи прямой связи). Из этого вытекает важный вывод о соотношении детерминированного и стохастического анализа: так как прямые связи необходимо изучать в первую очередь, то стохастический анализ носит вспомогательный характер. Стохастический анализ выступает в качестве инструмента углубления детерминированного анализа факторов, по которым нельзя построить детерминированную модель.
Стохастическое моделирование факторных систем взаимосвязей отдельных сторон хозяйственной деятельности опирается на обобщение закономерностей варьирования значений экономических показателей — количественных характеристик факторов и результатов хозяйственной деятельности. Количественные параметры связи выявляются на основе сопоставления значений изучаемых показателей в совокупности хозяйственных объектов или периодов. Таким образом, первой предпосылкой стохастического моделирования является возможность составить совокупность наблюдений, т. е. возможность повторно измерить параметры одного и того же явления в различных условиях.
В стохастическом анализе, где сама модель составляется на основе совокупности эмпирических данных, предпосылкой получения реальной модели является совпадение количественных характеристик связей в разрезе всех исходных наблюдений. Это означает, что варьирование значений показателей должно происходить в пределах однозначной определенности качественной стороны явлений, характеристиками которых являются моделируемые экономические показатели (в пределах варьирования не должно происходить качественного скачка в характере отражаемого явления). Значит, второй предпосылкой применяемости стохастического подхода моделирования связей является качественная однородность совокупности (относительно изучаемых связей).
Изучаемая закономерность
изменения экономических показателей
(моделируемая связь) выступает в скрытом
виде. Она переплетается со случайными
с точки зрения исследования (неизучаемыми)
компонентами вариации и ковариации
показателей. Закон больших чисел
гласит, что только в большой совокупности
закономерная связь выступает устойчивее
случайного совпадения направления
варьирования (случайной к
вариации).
Из этого вытекает третья предпосылка
стохастического анализа —достаточная
размерность (численность) совокупности
наблюдений» позволяющая с достаточной
надежностью и точностью выявить
изучаемые закономерности (моделируемые
связи). Уровень надежности и точности
модели определяется практическими
целями использования модели в управлении
производственно-хозяйственной
деятельностью.
Четвертая предпосылка стохастического подхода - наличие методов, позволяющих выявить количественные параметры экономических показателей из массовых данных варьирования уровня показателей. Математический аппарат применяемых методов иногда предъявляет специфические требования к моделируемому эмпирическому материалу. Выполнение данных требований является важной предпосылкой применяемости методов и достоверности полученных результатов.
Основная особенность стохастического факторного анализа заключается в том, что при стохастическом анализе нельзя составлять модель путем качественного (теоретического) анализа, необходим количественный анализ эмпирических данных.
3.2.1. Методы стохастического факторного анализа.
Способ парной корреляции.
Метод корреляционного и регрессионного (стохастического) анализа широко используется для определения тесноты связи между показателями, не находящимися в функциональной зависимости, т.е. связь проявляется не в каждом отдельном случае, а в определенной зависимости.
С помощью корреляции решаются две главные задачи:
1) составляется модель действующих факторов (уравнение регрессии);
2) дается
количественная оценка тесноты
связей (коэффициент
корреляции).
Матричные модели.
Матричные модели представляют собой схематическое отражение экономического явления или процесса с помощью научной абстракции. Наибольшее распространение здесь получил метод анализа «затраты-выпуск», строящийся по шахматной схеме и позволяющий в наиболее компактной форме представить взаимосвязь затрат и результатов производства.
Математическое программирование.
Математическое программирование - это основное средство решения задач по оптимизации производственно-хозяйственной деятельности.
Метод исследования операций.
Метод исследования операций направлен на изучение экономических систем, в том числе производственно-хозяйственной деятельности предприятий, с целью определения такого сочетания структурных взаимосвязанных элементов систем, которое в наибольшей степени позволит определить наилучший экономический показатель из ряда возможных.
Теория игр.
Теория игр как раздел исследования операций - это теория математических моделей принятия оптимальных решений в условиях неопределенности или конфликта нескольких сторон, имеющих различные интересы.
Заключение.
Факторный анализ параметров позволяет выявить на ранней стадии нарушение рабочего процесса (возникновение дефекта) в различных объектах, которое часто невозможно заметить путем непосредственного наблюдения за параметрами. Это объясняется тем, что нарушение корреляционных связей между параметрами возникает значительно раньше, чем нарушение уровня сигнала в одном измерительном канале. Такое искажение корреляционных связей позволяет своевременно обнаружить факторный анализ параметров. Для этого достаточно иметь массивы зарегистрированных параметров (информационный портрет объекта).
Установлено, что показателем технического состояния объекта может служить среднее расстояние между факторными нагрузками для выделенной группы параметров. Не исключено, что для этой цели могут использоваться и другие метрики нагрузок на общие факторы.
С целью определения критических значений контролируемых расстояний между факторными нагрузками следует накапливать и обобщать результаты факторного анализа для однотипных объектов. Исследование показало, что наблюдение за общими факторами и соответствующими факторными нагрузками - это выявление внутренних закономерностей процессов в объектах.
Применение методики факторного анализа не ограничено физическими особенностями процессов, происходящих в технических объектах, и поэтому она (методика) может быть использована при исследовании самых различных явлений и процессов в технике, биологии, психологии, социологии и т. п.
Список используемой литературы.
Артеменко В.Г,, Бллендир М.В. Финансовый анализ: Учебное пособие. - 2-е изд., перераб. и доп. - М.: «Дело и Сервис»; Новосибирск: «Сибирское соглашение», 1999;
Баканов М.И., Шеремет А.Д. Теория экономического анализа: Учебник. - 4-е изд., доп. и перераб., - М.: «Финансы и статистика», 1997;
3. Балабанов И.Т. Анализ и планирование финансов хозяйствующего субъекта. -М.: «Финансы и статистика», 1998;
4. Басовский Л.Е. Теория экономического анализа. -М.: Инфра-М, 2001 г;
5. Демченков B.C., Милета В.И. Системный анализ деятельности предприятий – М.: «Финансы и статистика», 1990;
6. Ковалев А.И., Привалов В.П. Анализ финансового состояния предприятия- М., 1999;
7. Методика анализа деятельности предприятий в условиях рыночной экономики: Учеб. пособие / В.Г. Лебедев, Д.Н. Томилина, Г.Н. Бургонова и др.; Под ред. Г.А. Краюхина; СПбГИЭА. - СПб., 1996.