Планирование мощности и материально-технического обеспечения строительного производства
2
Содержание
Введение
1. Планирование уровня механизации строительного производства и использования строительных машин
2. Планирование материально-технического обеспечения строительного производства
Заключение
Список использованных источников
Введение
Все более растущий в России объем и темп строительных работ для своего осуществления требует огромного количества материалов и квалифицированной рабочей силы. Малейшая экономия в каждом отдельном случае дала бы в общем масштабе огромные сбережения как материалов, так и рабочей силы, освобождая их тем самым для осуществления других задач.
Современное строительство невозможно без широкого применения машин и механизмов. Эффективность механизации определяется не только совершенством применяемых технических средств, но и рациональностью их подбора применительно к конкретным условиям.
Подбор машин и их количество зависят от конкретного вида работы, ее объема, условий выполнения и, естественно, технических характеристик и производительности каждой машины. Основная идея выбора вида и количества ведущих машин в таких расчетах обычно состоит в сопоставлении общей трудоемкости (машиноемкости) и желаемой продолжительности работ.
Целью планирования материально-технического обеспечения является бесперебойная, своевременная и комплектная поставка строительным организациям материальных и энергетических ресурсов для выполнения годовой производственной программы.
Таким образом, целью настоящей работы является изучение особенностей планирования уровня механизации и материально-технического обеспечения строительного производства.
Теоретическую и методологическую основу данной работы составила научная и учебная литература по экономике и планированию в строительстве таких авторов, как: В.В. Бузырев, Ю.П. Панибратов, И.В. Федосеев. Е.М. Ездакова, И.П. Савельева. Н.В. Чепаченко, Минина Л.С., Манаков Л.Ф. Шахпаронов В.В., Аблязов Л.П., Степанов И.В. и др.
1. Планирование уровня механизации строительного производства и использования строительных машин
Механизация работ крупной стройки представляет собой целую сеть взаимно переплетающихся между собой и связанных друг с другом процессов. Малейшая неувязка между ними немедленно вызывает простои тех или других механизмов. Поэтому механизация работ должна быть тщательно продумана и рассчитана не только в техническом и экономическом отношениях, но и в отношении возможности в данных реальных условиях применения тех или других механизмов. Но если система механизации должна соответствовать характеру сооружения и реальным условиям работы, то обратно — при составлении проекта сооружения необходимо в свою очередь считаться с имеющимся или возможным к получению оборудованием для механизации строительных работ.
В плане механизации строительного производства разрабатываются следующие показатели:
1. Уровень механизации
2. Определение потребности и строительных машинах на год.
3. Определение поставок и списание строительных машин.
4. Планирование годовых режимов работы строительных машин.
5. Планирование расходов на эксплуатацию строительных машин. Все показатели рассчитываются в натуральных единицах (кроме последнего).
В качестве исходных данных выступают:
1. Ведомость объемов работ.
2. Сведения о наличии машин и механизмов на начало планового года.
3. Проекты.
4. План технического развития.
5. Нормы выработки строительных машин. Уровень механизации:

Механизированный процесс предполагает, что все основные виды работ выполняются с помощью механизмов.
Комплексная механизация - это процесс, где все операции основные и вспомогательные выполняются с помощью механизмов.
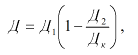
Уровень механизации планируется исходя из достигнутого уровня механизации в базовом году; предстоящего пополнения парка строительных машин; планируемого повышения выработки строительных машин1.

где Омех. - объем работ данного вида, выполняемый механизированным способом в базовом году;
Р - прирост технической мощности парка машин, применяемых в плановом году по сравнению с базовым, %;
Р - прирост выработки машин, применяемых на данном виде работ;
Ообщ - общий объем работ данного вида, который должен быть выполнен в плановом году.
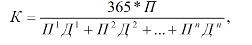
Расчет потребности в строительных машинах

Ообщ - общий объем работ, выполненный машинами данного вида в натуральных единицах;
Умех - уровень механизации, %;
Пгод - годовая эксплуатационная производительность машин на единицу технической мощности.

Для того чтобы определить общий объем работ необходимо располагать данными о физических объемах работ данного вида, способах их выполнения. Определяется исходя из ППР.
1. Определяются производственные процессы, требующие применения машин одного и того же вида.

где Умех - уровень механизации 1-го вида работ:
О - объем i-го вида работ;
Пчас часовая эксплуатационная производительность;
Тчас - количество часов работы в год.
Если в плановом году не намечается существенных изменений в структуре работ и в составе парка машин, то потребность можно определить:

где Н - среднесписочное количество машин данного вида в базовом году;
Ко - коэффициент, учитывающий изменение общего объема работ;
Ку- коэффициент, учитывающий изменение удельного веса данного способа производства работ (отношение удельного веса работ, выполняемых, машинами данного вида в отчетном периоде к удельному весу в плановом периоде);
Кв- коэффициент, учитывающий плановой изменение выработки машин по сравнению с фактическим.
Повышение выработки машин может достигаться в результате применения следующих мероприятий:
1. Для землеройных машин - возможность создания механизированных комплексов при разработке грунта экскаваторами.
При планировании комплексной механизации работ норма выработки комплекта машин определяется исходя из производительности ведущей машины. Остальные машины, входящие в состав данного комплекта, должны быть взаимосвязаны по основным параметрам таким образом, чтобы обеспечивалась бесперебойная работа всего комплекта
Число часов работы машины на год определяется в соответствии с установленным годовым и сменным режимами ее работы. Годовой режим работы представляет собой распределение общего календарного времени на время работы машин и время, когда она не работает, находясь в техническом обслуживании, ремонте, перебазировке и т.д.
2. Изменения категории разрабатываемых грунтов, изменения расстояния транспортировки грунта при использовании
землеройно-транспортных маши.
3. Изменение среднего возраста машин.
4. Изменение средней мощности машин.
5. Внедрение новых высокопроизводственных машин.
6. для кранов:
а) изменение уровня сборности;
Ъ) изменение этажности:
с) сокращение целосменных и внутрисменных потерь.
2. Планирование использования машин по времени и выработке.


Составляется баланс годового фонда времени работы машин.

Время перебазировки включает:
1. Простои машины после окончания работ на объекте до начала демонтажа.
2. Время на демонтаж, погрузку, транспортирование и разгрузку машины на новом объекте.
3. Время на монтаж и простои до начала работы:


Потери времени по метеоусловиям Новосибирска (V-температурная зона)



Техническое обслуживание и ремонт
Время нахождения машины в состоянии ремонта определяется в соответствии с графиком проведения планово-предупредительного ремонта.
ЕО - ежедневный осмотр, ТО - техобслуживание
ТР - текущий ремонт; КР - капитальный ремонт.


Определение коэффициента сменности парка



Итак, для обеспечения требующегося среднего числа машин необходимо рассчитать, какое их количество должно быть поставлено на объекты СО в течение планируемого периода дополнительно к имеющемуся на начало этого периода. Это количество определяется с учетом сроков поставки и необходимости замены машин, выбывающих в планируемом периоде вследствие физического износа по формуле:

где М - среднесписочное количество машин, требуемое на планируемый период;
М - наличие машин данного вида;
Кр- коэффициент, учитывающий равномерность поставок машин в течение планируемого периода;
А- количество машин, подлежащих списанию в связи с физическим и моральным износом.
Коэффициент использования парка машин по времени



Планирование поставок и списания машин
При увеличении объемов СК/ГР расчет потребности в строительных машинах производится в конечном итоге для определения величины поставки машин для пополнения действующего парка.

где П - количество машин, подлежащих поставке в течение года;
М - потребность в машинах данного вида на годовую программу работ:
Н - наличие машин на начало планируемого года;
К - коэффициент равномерности поставки машин в течение года.



Количество машин, подлежащих списанию в течение года, определяется на основании данных о техническом состоянии машин с учетом нормативных сроков их службы.





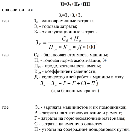
Порядок планирования расходов на эксплуатацию строительных машин
В расходы на эксплуатацию строительных машин в СО включаются;
1. Расходы по эксплуатации собственных машин.
2. Расходы, связанные с использованием арендуемых машин
В случае если для выполнения механизированных работ привлекаются субподрядные организации, либо заключаются договора по оказанию услуг, расходов, связанных с эксплуатацией машин, не возникает.
Рассчитывается планово-расчетная цена эксплуатации машино-часа.

Все рассчитывается на 1 час работы машины.
а) единовременные затраты связаны с доставкой, монтажом, демонтажем машин.
б) годовые затраты - амортизационные отчисления.
Заработная плата машинистов и их помощников определяется исходя из действующих в организации тарифных ставок, а также из требований, предъявленных к эксплуатации машин в соответствии с тарифно-квалификационным справочником: районные коэффициенты, все виды доплат в соответствии с трудовым законодательством (многосменная работа, выходные).




Накладные расходы определяются в % к прямым затратам по действующим нормам в данной организации.
Плановые накопления включаются в планово-расчетных ценах, если взаиморасчеты между организациями в ценах.
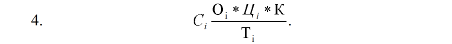
5. Формирование оптимальной структуры парка строительных машин.
Под рациональной структурой парка машин понимается их набор, в наибольшей мере соответствующий объемам и структуре выполняемых работ, условиям их выполнения, обеспечивающий выполнение запланированного объема работ в установленные сроки и с наименьшими закатами.
Имеется и различных групп работ; m - типоразмеров строительных машин.
Необходимо определить Хij - количество строительных машин го типоразмера, используемых на j-й группе работ, чтобы суммарные затраты по эксплуатации были минимальными.


2. Планирование материально-технического обеспечения строительного производства
Планирование МТО в составе годового плана решает следующие задачи:
1. Обеспечение бесперебойного снабжения качественными строительными материалами, деталями, конструкциями через систему связей с поставщиками.
2. Нормирование производственных запасов и оптимизация собственных оборотных средств в строительной организации. Проблемы текущего обеспечения строительными материалами решаются преимущественно на стадии оперативного планирования (месячное, декадное, идеальное).
При планировании материально-технического обеспечения решаются следующие основные задачи: определяется общая потребность строительной организации в материальных и энергетических ресурсах; объем поставок по объектам с выявлением форм снабжения (транзитной или с производственно-комплектовочных баз): источники поставки и закрепление строительных организаций за поставщиками, объем и сроки поставки материальных ресурсов в комплектах, контейнерах и пакетах.
Для определения потребности в материалах используются данные:
Годовой производственной программы.
2. Сведения о мощности собственных подсобных производств.
З. План технического развития.
4. Годовой план работы субподрядных организаций.
5. данные о фактических остатках материалов.
6. Производственные нормы расхода материалов.
7. Данные об уровне и динамике цен на основные виды ресурсов.
Планирование потребности в строительных материалах производится по объективной разбивке (на каждый объект отдельно).

Кроме общей потребности в материальных ресурсах на производство СМР, необходимо рассчитать потребность на следующие нужды:
1. Для работ, выполняемых за счет накладных расходов (техн. безопасности).
2. На производство работ в зимнее время.
3. На формирование производственных запасов.
4. На ремонтно-эксплуатационные нужды, исправление брака.
5. Страховой запас
Основные материально-технические ресурсы планируются в натуральных единицах измерения по укрупненной номенклатуры:
1. Конструкции бетонные и железобетонные.
2. Металлоконструкции.
3. Пиломатериалы, оконные и дверные блоки.
4. Металлопрокат.
5. Трубы.
6. Изоляционные материалы,
7. Кирпич.
8. Отделочные материалы.
9. Общестроительные материалы.
10. Электротехнические и кабельные материалы.
11. Сантехнические материалы и оборудование.
12. Строительные полуфабрикаты.
Основой для определения потребности в строительных материалах являются производственные нормы расхода, которые разработаны в разрезе отдельных видов СМР. При отсутствии всей необходимой информация по объектам допускается применение сметных норм.
Источниками покрытия потребности в строительных материалах являются следующие:
1. Поставки непосредственно с предприятий изготовителей.
2. Поставки через посреднические снабженческие организации.
3. Поставки заказчиков.
4. Продукция собственных подсобных производств.
5. Остатки на начало года:




Планирование производственных запасов материальных ресурсов осуществляется в рамках планирования оборотных средств (в денежном выражении), для получения необходимой информации о размерах запасов каждого вида материалов в натуральном выражении запасы рассчитываются в составе плана материально-технического обеспечения.
Для обеспечения непрерывности производства строительная организация должна иметь определенные запасы материалов. Запасы не должны быть большими, так как это приводит к росту расходов, связанных с хранением, замедлением оборачиваемости оборотных средств. С другой стороны, недопустимо и занижение запасов, так как это может привести к перерывам в работе и увеличению экономических потерь.
В связи с этим возникает проблема нормирования запасов. Нормы запасов могут определяться в днях или в абсолютном физическом выражении.

Текущий запас предназначается для обеспечения бесперебойного хода строительства между двумя очередными поставками (3 дня). Средневзвешенный, интервал поставок определяется:

Подготовительный запас - его норма равна минимально необходимому периоду для подготовки поступивших материалов к использованию в производстве.
Гарантийный (страховой) запас - предусмотрен для обеспечения бесперебойной работы в случае срыва очередной поставки (50% от текущего либо гарантийный запас устанавливается на основе анализа данных о срыве поставок за предшествующий период).
Сезонный запас - создается в отдаленных отдельных организациях (районах Крайнего Севера и т.д.).

Заключение
Итак, рассмотрев все поставленные перед данной работой вопросы, подведём итоги.
Механизированный процесс предполагает, что все основные виды работ выполняются с помощью механизмов. Применение механизмов в строительных процессах в первую очередь выявило огромное ускорение самого производства не только тех работ, которые выполняет денная машина, но и ряда других, с ней неразрывно связанных.
Механизация работ имеет еще и другое значение. При механизации резко меняется весь облик и характер производимых работ. При машинном способе обработки материалов, благодаря автоматичности и равномерности работы механизмов, получается более однородная и более высокого качества продукция, нежели в результате ручного труда.
Уровень механизации планируется исходя из достигнутого уровня механизации в базовом году; предстоящего пополнения парка строительных машин; планируемого повышения выработки строительных машин.
При планировании материально-технического обеспечения решаются следующие основные задачи: определяется общая потребность строительной организации в материальных и энергетических ресурсах; объем поставок по объектам с выявлением форм снабжения (транзитной или с производственно-комплектовочных баз); источники поставки и закрепление строительных организаций за поставщиками, объем и сроки поставки материальных ресурсов в комплектах, контейнерах и пакетах.
Кроме общей потребности в материальных ресурсах на производство СМР, необходимо рассчитать потребность на следующие нужды: (для работ, выполняемых за счет накладных расходов, на производство работ в зимнее время, на формирование производственных запасов, на ремонтно-эксплуатационные нужды, исправление брака, страховой запас).
Список использованных источников
В.В. Бузырев, Ю.П. Панибратов, И.В. Федосеев. Планирование на строительном предприятии. М., 2006.
В.В. Бузырев, И.В. Федосеев, Е.М. Ездакова, И.П. Савельева. Планирование на строительном предприятии. Практикум. М., 2007.
В.В. Бузырев, А.П. Суворова, И.В. Федосеев, Н.В. Чепаченко. Экономика строительства. М., 2007.
Материально-техническое обеспечение строительства в 2 томах. Т. 1. М.: Стройиздат. 1991.
Минина Л.С., Манаков Л.Ф. Особенности планирования деятельности строительного предприятия. Новосибирск: НГСАУ, 2004.-96 с.
Шахпаронов В.В., Аблязов Л.П., Степанов И.В. Организация строительного производства. Справочник строителя. М.: Стройиздат 1993.
Экономика строительства. / Под редакцией Степанова И.С. М.: Юрайт. 1997.
Экономия материальных ресурсов в строительстве / Н.Т. Архипец. М.: Стройиздат. 1988.
1 Минина Л.С., Манаков Л.Ф. Особенности планирования деятельности строительного предприятия. Новосибирск: НГСАУ, 2004.—96 с.