Коммуникации в малых группах
Содержание
введение 2
1. коммуникация: понятие, особенности, виды 4
1.1. Понятие о социальной коммуникации 4
1.2. Психологические особенности коммуникаций 5
1.3. Основные виды коммуникаций 8
1.4. Коммуникационные каналы как основной способ коммуникации 9
1.5. Роль коммуникации в управлении организацией 12
2. анализ коммуникаций в малых группах 15
2.2. Процессы коммуникации в малых группах 15
2.2.1. Простая коммуникационная модель с обратной связью 15
2.2.2. Модель сетевого анализа коммуникационных сетей 20
2.3. Коммуникационные каналы в малых группах 25
заключение 30
список литературы 31
введение
Актуальность курсовой работы обусловлена тем фактом, что среди социальных процессов одно из ведущих мест занимает коммуникация (от лат. Communicatio - способ сообщения, передачи) как необходимый элемент взаимодействия людей, групп, народов, государств, в ходе которого осуществляется передача и взаимопередача информации, чувств, оценок, значений, смыслов, ценностей и т.д. Без коммуникации невозможно конституирование социальных общностей, социальных систем, институтов, организаций и т.д., невозможно существование социальности, социума как такового. Коммуникация пронизывает все стороны жизни общества, социальных групп и отдельных индивидов. Всякое исследование социальной жизни затрагивает те или иные ее формы.
Понятие социальной коммуникации является межнаучным. В его разработке участвуют науки: герменевтика, лингвистика, логика, психология, социология, философия, эстетика, но главную роль должна сыграть обобщающая метатеория социальной коммуникации (МТСК), для которой это понятие является базовой научной категорией, служащей отправной точкой и основой для метатеоретического исследования
Коммуникация вообще - это опосредованное и целесообразное взаимодействие двух субъектов. В зависимости от пространственно-временной среды различаются четыре типа коммуникации: материальная, генетическая, психическая, социальная. Три последних образуют класс смысловой коммуникации.
Объектом исследования в работе выступают коммуникация в малых группах – видеоконференции (вербальные) интернет-чат, разного рода телемосты между городами, селекторные совещания, интернет-конференции - (невербальные).
Целью данной работы является рассмотрение и изучение коммуникаций в малых группах.
Для реализации вышеуказанной цели необходимо решить следующие задачи:
- рассмотреть понятие социальной коммуникации;
- изучить и охарактеризовать виды социальной коммуникации;
- подвергнуть рассмотрению коммуникационные каналы как способ коммуникации;
- выявить роль коммуникации в управлении организацией;
- исследовать особенности коммуникаций в малых группах.
Цель и задачи работы обусловили выбор ее структуры. Курсовая работа состоит из введения, двух глав, заключения, списка использованной при написании работы литературы.
Такое построение работы наиболее полно отражает организационную концепцию и логику излагаемого материала.
При написании работы возникли трудности с поиском библиографической базы, посвященной изучению исследуемого вопроса, однако глубокое и всестороннее изучение источников обусловило наиболее подробное освещение излагаемого вопроса.
1. коммуникация: понятие, особенности, виды
1.1. Понятие о социальной коммуникации
Коммуникация - явление, изучаемое многими науками, в том числе социологией, психологией, политологией, теорией коммуникации. Существуют различные виды коммуникации: массовая, межличностная, организационная, групповая и др. В связи с такой многоликостью, многосторонностью данного явления встает задача отбора материала, адекватного интересам и традициям социологического анализа. Эта задача может быть решена следующим образом: основное внимание уделить теориям и эмпирическим исследованиям в области массовой коммуникации, а также затронуть ту область неформальной коммуникации, которая ближе всего к межгрупповым взаимодействиям и обычно называется «функционирование слухов»1.
Существует большое количество определений коммуникаций. Представим несколько из них, наиболее близких социологическому пониманию.
Коммуникация есть передача информации, идей, эмоций, навыков и т.п. посредством символов - слов, картин, графиков и др. Коммуникация - это процесс, связывающий отдельные части мира друг с другом. Коммуникация - это процесс, который делает общеизвестным то, что было монополией одного или нескольких. И, наконец, коммуникация - это механизм, посредством которого реализуется власть. В 1948 г. американский политолог Г. Лассуэл предложил простую и наглядную модель коммуникативного процесса, включающую пять элементов.
1) Кто? (перелает сообщение) - коммуникатор
2) Что? (передается) - сообщение
3) Как? (осуществляется передача) - канал
4) Кому? (направлено сообщение) - аудитория
5) С каким эффектом? - эффективность
Термин «коммуникация» используется многими общественными, биологическими, техническими науками, и чаще всего имеется в виду элементарная схема коммуникации, приведенная на рис.1.

Рис.1. Элементарная схема коммуникации
Элементарная схема показывает, что коммуникация предполагает наличие не менее трех участников: передающий субъект (коммуникант) - передаваемый объект (сообщение) - принимающий субъект (реципиент). Стало быть, коммуникация - это разновидность взаимодействия между субъектами, опосредованного некоторым объектом2.
1.2. Психологические особенности коммуникаций
Каждый из элементов указанной схемы стал объектом многочисленных исследований. Например, выделяются характеристики коммуникатора, способствующие повышению эффективности воздействия. Для того чтобы выступление человека оказало нужный эффект, этот человек должен, по мнению слушателей, обладать такими качествами, как компетентность (наличие соответствующих знаний и навыков), надежность (способность вызывать доверие), динамизм (личностная открытость, активность, энтузиазм).
Всесторонне исследовались и особенности аудитории, располагающие к принятию сообщения. Так, обнаружено, что Я-включенность в содержание коммуникации (близость ее содержания наиболее значимым для аудитории проблемам) снижает эффективность убеждения: у людей в областях, наиболее близких им, существуют наиболее обоснованные и проверенные опытом мнения, изменить которые крайне сложно. Активное ролевое проигрывание изначально неприемлемой позиции способствует се принятию в будущем.
Важной является степень идентификации человека с группой. Люди, наиболее сильно привязанные к группе, вероятно, менее подвержены влиянию сообщения, не соответствующею групповым нормам. Влияние группы проявляется и в том плане, что мнения, которые люди сообщают публично, труднее изменить, чем те, которые широко не афишировались. Замечено также, что поддержка даже одного человека ослабляет давление большинства на индивидуальное мнение.
Для отграничения коммуникации от других процессов обратим внимание на следующие ее отличительные признаки:
1. В качестве участников коммуникации выступают два субъекта, которыми могут быть: отдельный человек или группа людей, вплоть до общества в целом, а также животные (зоокоммуникация). Согласно этому признаку из понятия коммуникации исключается взаимодействие неодушевленных объектов; так, взаимосвязи Солнца и Земли не есть коммуникационный процесс.
2. Обязательно наличие передаваемого объекта, который может иметь материальную форму (книга, речь, жест, милостыня, подарок и т.д.) или не иметь ее. Например, коммуникант может неосознанно воздействовать на реципиента, внушая ему доверие, симпатию, антипатию, любовь. Вырожденная форма коммуникации - общение человека с самим собой (внутренняя речь, размышления, воспоминания и т.п.).
3. Коммуникации свойственна целесообразность или функциональность, поэтому бред - не коммуникационный акт. Целесообразность может проявляться в трех формах:
Перемещение материального объекта в геометрическом пространстве из пункта А в пункт В - в этом заключается цель транспортной или энергетической коммуникации.
Цель взаимодействующих субъектов заключается не в обмене материальными предметами, а в сообщении друг другу смыслов, обладающих идеальной природой. Носителями смыслов являются знаки, символы, тексты, имеющие внешнюю, чувственно воспринимаемую форму и внутреннее, постигаемое умозрительно содержание.
Элементарная схема коммуникации (рис.1) пригодна для генетической связи "дети - родители". Как известно, эта связь осуществляется посредством генетической информации (передаваемый объект), представляющей собой особым образом закодированную программу воспроизводства (биосинтеза, репликации) определенного организма. Специфика ситуации состоит в том, что дитё, т.е. реципиент, отсутствует до появления генетической информации и синтезируется на ее основе. Зигота, т.е. оплодотворенная клетка, знаменующая образование зародыша, еще может рассматриваться как объединение частей родительского тела в виде половых клеток - гамет, но сам ребенок является не частью своих родителей, а их подобием, точнее - биологическим образом. В данном случае цель коммуникации заключается в передаче этого образа от поколения к поколению, допустим, передача «лошадности» от лошади к жеребенку3.
1.3. Основные виды коммуникаций
Общепринятой признана классификация видов коммуникации на основании уровня или контекста, в котором она осуществляется. Согласно этому критерию, наиболее часто выделяют следующие виды коммуникации: межличностную, групповую и массовую.
Межличностная коммуникация представляет собой непосредственный, «лицом к лицу» контакт людей. Такая коммуникация предполагает известную психологическую близость партнеров, наличие понимания и сопереживания. В межличностной коммуникации можно выделить три взаимосвязанных стороны: коммуникативную (в узком смысле слова «коммуникация»), перцептивную и интерактивную. Коммуникативная сторона (в узком смысле слова) межличностной коммуникации состоит в обмене информацией между партнерами по общению, передаче и приему мнений и чувств, передаче информации, содержащей знание о предметах и объектах действительности. Интерактивная сторона межличностной коммуникации (от слова «интеракция» - взаимодействие) заключается в обмене действиями между взаимодействующими сторонами (например, вопрос - ответ, просьба - отказ или согласие). Перцептивная сторона межличностной коммуникации затрагивает процесс восприятия и понимания людьми друг друга (на основе личностных установок, особенностей эмоциональной сферы и мировоззрения человека), формирование определенных межличностных отношений.
В тех ситуациях, когда люди вступают в общение в малых группах (количество их членов может быть от 3 до 20-30 человек), принято говорить о групповой коммуникации. В групповой коммуникации продолжают действовать все закономерности, присущие межличностной коммуникации, однако, появляются и специфические для данного типа коммуникации феномены, к которым относятся: лидерство и руководство в группе, т.е. процесс межличностного влияния, стимулирование группы, нацеливание ее на выполнение определенных задач; процесс принятия группового решения, т.е. обсуждение значимых для группы проблем, в процессе которого происходит выяснение позиции ее членов, оценка проблемы, поиск и выработка общего группового решения; структура коммуникации в группе, т.е. совокупность позиций членов группы относительно получения и хранения значимой для группы информации.
И, наконец, массовая коммуникация - это процесс распространения информации и влияния в обществе посредством специальных средств: печати, телевидения, радио, кино и т.д., в результате чего сообщение поступает сразу к большим группам людей4.
1.4. Коммуникационные каналы как основной способ коммуникации
Коммуникационный канал - это реальная или воображаемая линия связи (контакта), по которой сообщения движутся от коммуниканта к реципиенту. Наличие связи - необходимое условие всякой коммуникационной деятельности, в какой бы форме она ни осуществлялась (подражание, управление, диалог). Коммуникационный канал предоставляет коммуниканту и реципиенту средства для создания и восприятия сообщения, т.е. знаки, языки, коды, материальные носители сообщений, технические устройства.
Важно обратить внимание на следующее обстоятельство. Коммуникационные каналы обеспечивают движение не смыслов, а только материального воплощения сообщений, которое выражает смысловое содержание. Причем, движение происходит в физическом (геометрическом) пространстве и в астрономическом времени. Коммуникационная же деятельность, как известно, представляет собой движение смыслов в социальном пространстве, и результатом этой деятельности является распространение просвещения, формирование общественного мнения и общественных настроений и т.д. Коммуникационная деятельность суть деятельность духовная, но для ее реализации нужны материально-технические средства, в качестве которых выступают коммуникационные каналы. Итак, коммуникационные каналы - материальная сторона социальной коммуникации5.
Развитие человечества от первобытного варварства до постиндустриальной цивилизации сопровождалось постоянным увеличением количества коммуникационных каналов, благодаря дополнению естественных каналов, образовавшихся в ходе антропогенеза, каналами искусственными, сознательно созданными людьми.
Естественные коммуникационные каналы - это каналы, использующие врожденные, естественно присущие хомо сапиенс средства для передачи смысловых сообщений в физическом пространстве. Таких каналов два: невербальный (несловесный) и вербальный (словесный).
Невербальный канал - древнейший из коммуникационных каналов, возникший в ходе биологической эволюции задолго до появления человека. Он представляет собой наследие зоокоммуникации, свойственной высшим животным. Содержание зоокоммуникации - демонстрация переживаемых эмоциональных состояний - гнев, боль, страх и т.д. Животными используются звуковые сигналы, позы, движения, напоминающие жесты. Например, щенок виляет хвостом, когда он доволен, прижимает уши и оскаливает клыки, когда притворяется сердитым. Невербальный канал активно используется в процессе микрокоммуникации между людьми, и мы специально рассмотрим его особенности.
Вербальный канал доступен только роду человеческому, обладающему речевой способностью, способностью пользоваться естественным языком. Подчеркнем, что речевая способность - отличительный признак хомо сапиенс, для реализации этой способности потребовались нейрофизиологические и анатомические преобразования в телесности пралюдей: образование асимметрии головного мозга, выделение центров управления говорением и пониманием речи ("речевые зоны" в мозгу), развитие артикуляционного аппарата, грациализация челюстей и т.п. Домашние животные не могут говорить именно потому, что они не имеют природных предпосылок для этого. Поэтому вербальный канал, подобно невербальному каналу, правомерно считать естественным6.
XX век стал свидетелем второй технической революции, плодами которой явились фототелеграф и телевидение, видеозапись и компьютерная связь, электронная почта, выросшая в конце 90-х годов в глобальную коммуникационную систему Интернет. Вторая техническая революция знаменовала появление нового рода социальной коммуникации - электронной коммуникации. Становление электронной коммуникации еще не завершено. Многообещающи возможности мультимедиа (текст + движущееся изображение + звук), ведутся эксперименты по распознаванию текстов и изображений, по речевому вводу и выводу информации в компьютерных системах. Можно сказать, что мы находимся на пороге синтеза всех известных нам родов коммуникации: устной, документной, электронной.
Устная коммуникация, использующая, как правило, одновременно и в неразрывном единстве естественные невербальные и вербальные каналы; ее эмоционально-эстетическое воздействие может быть усилено за счет использования таких художественных каналов, как музыка, танец, поэзия, риторика. К устной коммуникации относятся путешествия с познавательными целями - экспедиции, туризм.
Документная коммуникация, применяющая искусственно созданные документы, первоначально - иконические и символьные, а впоследствии письменность, печать и различные технические средства для передачи смыслов но времени и пространстве.
Электронная коммуникация, основанная на космической радиосвязи, микроэлектронной и компьютерной технике, оптических устройствах записи.
Все три рода взаимодействуют друг с другом, образуя смешенные, гибридные коммуникационные каналы, которые появляются благодаря использованию различных технических средств в устной и документной коммуникации7.
Конечно, коммуникационные каналы эволюционировали не сами по себе, не спонтанно, а под действием социально-культурных и технико-экономических факторов, которые требуют особого разговора. В настоящей главе ограничимся подробным рассмотрением социальных функций, механизмов действия и социально-культурного значения перечисленных родов коммуникации. Кроме того, отметим их ограничения и коммуникационные барьеры, препятствующие их развитию.
1.5. Роль коммуникации в управлении организацией
Согласно ряду опросов, проведенных американскими исследователями организаций, около 250 тыс. рядовых работников 2000 различных компаний, а также 73% руководителей американских, 63% английских и 85% японских компаний считают, что недостаточная разработанность коммуникаций является главным препятствием на пути достижения эффективности деятельности их организаций.
Действительно, обмен информацией включен как важнейшее звено во все основные виды деятельности организации, следовательно, если коммуникационные связи (как внутренние, так и внешние) не существуют или не действуют, это отрицательно сказывается на функционировании всей организации. Это объясняется рядом причин:
руководителям подразделений организации приходится тратить много времени на поиск нужной информации и ее обработку;
происходит дублирование информации, поскольку одна и та же информация поступает в подразделения организации и к ее руководству из разных источников;
в одних подразделениях и у одних руководителей ощущается недостаток информации, тогда как в других подразделениях может произойти информационная перегрузка;
работники организации мало осведомлены о ее деятельности, планах, ориентации и положении во внешней среде, что отрицательно сказывается на процессах интеграции, точном выполнении распоряжений руководства и т.д.
В связи с этим одной из главных целей управления в организации является создание системы коммуникации, ее запуск и контроль за нормальным функционированием.
Процесс передачи и получения информации представлен ниже на схеме (рис.2). Это простая схема передачи информации в одном направлении.
Рис.2. Процесс передачи и получения информации.
В процессе управления постоянно происходит обмен информацией. Причём направление перемещения информации может быть вертикальным (от руководителя к подчинённым или от подчинённых к руководителю), так и горизонтальным (между начальниками подразделений, подчинёнными одного уровня). В качестве источника информации может быть уровень цен на рынке, размер прибыли фирмы в прошлом квартале или указание руководителя (рис.3).
г
де,
Iвх – входная информация о том, в каком
состоянии объект управления должен
быть
Iос – осведомляющая информация о текущем состоянии объекта управления
Iу – управляющая информация в результате сравнения
U – воздействие исполнительного органа на объект управления
V – отклонение состояния объекта управления под воздействием внешней среды
Рис.3 Система управления объектом.
2. анализ коммуникаций в малых группах
2.2. Процессы коммуникации в малых группах
2.2.1. Простая коммуникационная модель с обратной связью
Чтобы понять основные принципы осуществления процесса коммуникации в организациях, нужно уяснить принципиальные моменты этого процесса, т.е. необходимо по крайней мере знать, кто сообщает информацию; по какому каналу ее можно получить; какова надежность этого канала и есть ли возможность успешно обработать и понять эту информацию. Только зная эти моменты, руководитель может использовать информацию для влияния на поведение подчиненных8.
Согласно наиболее простой модели коммуникации, предложенной Г. Лассуэллом, акт коммуникации может рассматриваться только с точки зрения ответа на вопросы: кто сообщает, что сообщает, по какому каналу проходит сообщение, кому и с каким эффектом. Эта модель характерна для рациональной школы изучения организации. Здесь не придается значения содержанию сообщения, особенностям канала передачи, возможностям понимания сообщения и возможным искажениям информации в процессе коммуникации.
Недостатки подобного упрощенного взгляда на процесс коммуникации в известной степени исправлены американскими исследователями коммуникаций К. Шенноном и У. Уиверо.
Данная схема - безусловно, шаг вперед по сравнению с предложенной Лассуэллом, однако она пригодна только для жестко формализованных структур, где информация предельно проста, понятна и протекает только в одном направлении. Для изучения организации важно представить универсальную схему коммуникации, применимую во всех ситуациях управления. Такую коммуникационную модель предложил немецкий ученый В. Трам. В его модели коммуникация выступает как контакт между отправителем и получателем, устанавливаемый с помощью сообщения, которое направляется по определенному каналу, кодируется и декодируется получателем; кроме того, имеется канал обратной связи и выделен результат (эффект) коммуникационного процесса.
1. Отправитель - создатель сообщения, тот, кто выдвигает какие-либо идеи (самостоятельно создает информацию) или аккумулирует уже имеющуюся информацию для дальнейшей передачи. Решая, какая значимая информация (идея) может стать предметом передачи, как ее закодировать, по какому каналу направить информацию, отправитель тем самым начинает процесс коммуникационного обмена. При этом очень важна ориентация отправителя на ситуацию, т.е. учет всех основных компонентов процесса коммуникации. В противном случае информация может либо не дойти до получателя, либо дойти до получателя в искаженном виде, либо не приниматься получателем9.
2. Сообщение - подготовленная к передаче получателю информация, закодированная с помощью символов - слов, специальных знаковых символов, тона сообщения, рисунков, жестов, подтекста и т.д. В процессе кодирования (преобразования смысла идеи в символы) могут возникать проблемы, действие которых снижает эффективность процесса коммуникации. Например, отправитель составляет сообщение из символов, которые получатель не понимает, не встречал в своем прошлом опыте или неоднозначно трактует в контексте данного сообщения (т.е. отправитель не настроен на язык, культуру получателя и это ведет к искажениям в понимании).
3. Канал передачи информации - средство передачи информации, путь физической передачи сообщения. От качества канала передачи информации в коммуникационном процессе зависят понимание и принятие получаемой информации. Многое зависит от того, сможет ли руководитель настроиться на индивидуальную систему восприятия информации индивидом. При этом различают следующие каналы передачи информации: речевой канал; передачу письменных материалов; электронные средства связи (компьютерные сети, видеоконференции, электронная почта, видеоленты и т.п.).
Кроме того, каналы в организации могут подразделяться на формальные, передающиеся по официальным каналам организации; неформальные - на основе горизонтальных связей (передача из подразделения в подразделение, слухи и т.д.).
При выборе канала надо учитывать его совместимость с типами символов, используемых для кодирования информации, что поможет избежать деформации сведений, а также суть самого сообщения. Например, если надо проинформировать сотрудников о каком-либо нововведении в рамках всей организации, целесообразнее это сделать на общем собрании и использовать речевой канал, чем излагать суть дела каждому работнику по телефону.
В практической деятельности руководитель организации применяет, как правило, не один, а два или несколько каналов передачи информации для подчиненных (официальное сообщение и сообщение с помощью слухов), что в отдельных случаях позволяет повысить эффективность процесса коммуникации. Однако при этом также могут появиться проблемы. Например, процесс передачи информации нередко осложняется, возникает двойное толкование одного сообщения, а при сочетании речевых указаний с письменными уведомлениями поток информации может стать просто неуправляемым.
4. Получатель - лицо (группа, организация), которому передана информация и которое интерпретирует (декодирует) ее. Интерпретация сообщения получателем не всегда бывает успешной. Неправильная интерпретация часто обусловлена несхожестью языка, восприятия культуры, различия в интересах отправителя и получателя. Многочисленные эксперименты подтверждают, что коммуникация в гомофильных парах (здесь гомофилия - сходство получателя и отправителя по определенным признакам: языку, образованию, социальному статусу и т.д.) обычно более эффективна, чем в гетерофильных (когда отправитель и получатель различны по указанным признакам), которые много времени затрачивают на понимание и обработку сообщения, а также на подготовку ответа. Однако гетерофильная коммуникация обладает большей информативной ценностью для получателя.
5. Результат (эффект) коммуникационного воздействия - изменения в поведении и состоянии получателя информации, которые выражаются в изменении знания получателя; изменении установок (относительно объекта действия, оговоренного в сообщении); изменении в видимых действиях получателя (покупка товаров, отношение к трудовой деятельности, своевременный приход на работу и т.д.).
6. Обратная связь - “оперативная реакция на то, что услышано, прочитано или увидено; это информация (в вербальном и невербальном оформлении), которая отсылается назад к отправителю, свидетельствуя о мере понимания, доверия к сообщению, усвоении и согласии с ним” [59. С.174]. Обратная связь позволяет отправителю не только узнать результат акта коммуникации, но и скорректировать следующее сообщение для достижения большего эффекта. Если результат передачи сообщения достигнут (оно понято в подразделении организации и стало руководством к действию), говорят, что действует положительная обратная связь; в противном случае действует отрицательная обратная связь. Следует сказать, что налаживание обратной связи в организации - достаточно сложная задача. Особенно это касается вертикальных, властных коммуникаций при контроле через принуждение, когда получатель информации испытывает страх перед возможными санкциями и специально искажает сообщение, поступающее через каналы обратной связи.
7. Шум - то, что искажает смысл сообщения, элемент процесса, присутствующий практически на каждом этапе передачи информации. Источниками шумов, затрудняющих точное понимание смысла сообщения, являются различия в восприятии информации, влияющие на ясность смысла при кодировании и декодировании, несхожесть в должностном статусе (различное видение целей и задач организации и ее подразделений), особенности культуры и языка. В связи с этим одной из важных задач руководства организации и руководителей подразделений по формированию четкой системы управления, основанной на вертикальной коммуникации, является ликвидация шумов на всех этапах следования сообщения10.
Таким образом, в рамках такого подхода процесс коммуникации можно рассматривать как ряд этапов, последовательно осуществляемых участниками этого процесса. В табл.1 представлены основные этапы процесса коммуникации.
В процессе передачи, принятия и использования информации большое значение имеет форма включенности индивида в процесс коммуникации и общения, которая выражается в выполнении индивидом определенных функций общения.
Таблица 1. Этапы обмена информацией в организации
|
Этап |
Причины трудностей |
|
Зарождение идеи |
Непродуманность идеи Неадекватность информации конкретной ситуации |
|
Кодирование и выбор канала |
Отправитель не настроен на язык и культуру получателя Неоднозначность символов в сообщении Несовместимость канала и типа символов |
|
Передача и декодирование |
Различия в статусе, взглядах, образовании, наличие языковых барьеров и т.д. отправителя и получателя |
С этой точки зрения коммуникации представляют собой процесс обмена информацией между двумя (или более) социальными субъектами с целью обеспечения наиболее успешного приема и понимания информации, являющегося предметом обмена. С помощью такого подхода к процессу коммуникации можно решать следующие научно-практические задачи в организации:
изучать и совершенствовать информационные потоки в организации, поскольку при возникновении каких-либо нарушений в ходе обмена сообщениями (задержки, перегрузка канала и т.д.) можно проанализировать каждый определенный элемент или этап, выяснить, где именно произошел “разрыв”, и попытаться устранить его;
изучать процесс принятия управленческих решений, подбирать и создавать условия для наиболее эффективного управленческого воздействия, а также выявлять причины, мешающие принятию эффективных управленческих решений.
Наряду с положительными чертами, присущими рассмотренной модели, у нее есть ряд недостатков:
рассматриваются только парные, а не сетевые коммуникационные связи;
изучаются только линейные коммуникации - от источника к получателю, а не наоборот, т.е. только предельно простые коммуникационные связи.
Опыт изучения процессов коммуникации в организации показывает, что в действительности коммуникации - это сложные, переплетающиеся сети, а не простое общение отправителя и получателя.
2.2.2. Модель сетевого анализа коммуникационных сетей
Коммуникационные сети в малых группах могут иметь различные конфигурации, что оказывает значительное влияние на процессы коммуникации и поведение членов организации.
Каждая из коммуникационных сетей в малых группах приспособлена для решения определенных управленческих и производственных задач. Следует обратить внимание на положение лидера в группе. Функции лидера заключаются в обработке, коррекции информации и передаче ее другим членам малой группы “для исполнения”.
а) “Круг” - децентрализованная сеть в малой группе, что выражается в положении лидера, подобного всем членам группы. При такой форме сети информация циркулирует по кругу, постоянно обновляясь, и каждый член группы способен повлиять на общий ход коммуникационного процесса, а роль лидера заключается в регулировании циркулирующих потоков информации и соблюдении направления ее движения строго по кругу, исключении хаотичности. Сети такого типа наиболее эффективны при выполнении групповых задач, требующих творческого подхода, способствуют тому, что членов группы удовлетворяет их деятельность, поскольку соблюдаются формальное равенство в отношении принятия решений и демократизм в отношениях между членами группы и лидером. Многочисленные исследования, проведенные в малых группах, показали, что в коммуникационной сети типа “круг” (например, “круглый стол”) резко снижается возможность возникновения деструктивных конфликтов.
6) “Штурвал” - сильно централизованная сеть, т.е. информационный лидер группы находится в центре, к нему сходятся все коммуникационные потоки. Данная сеть не предусматривает общения членов группы между собой. Эта сеть идеально подходит для выполнения группой достаточно простых задач с высокой скоростью, когда каждый член группы получает четкое задание и предоставляет информацию о его выполнении только лидеру, не получая никакой дополнительной информации со стороны. Как правило, при такой конфигурации возникает большое количество ошибок вследствие слабости обратных связей и невозможности взаимных коррекций ошибок между членами группы. При усложнении заданий или увеличении численности членов группы, постоянно связанных с лидером, у последнего наступает информационная перегрузка, что приводит к еще большему количеству ошибок и некачественному выполнению заданий. Коммуникационная сеть “штурвал” эффективна при жесткой централизации власти в руках руководителя или лидера и слабой включенности рядовых членов группы в процесс принятия управленческих решений.
в) “Цепь” - сеть со слабой централизацией. Такая сеть используется в условиях многозвенных технологий (при большом количестве последовательно выполняемых операций). Здесь лидер фиксирует лишь конечный результат и дает указание на выполнение следующего технологического цикла. Поскольку “цепь” содержит большое количество звеньев, происходит сильное искажение информации (обратная связь осуществляется последовательно через все звенья цепи к лидеру), когда, например, исполнитель (последнее звено цепи) вносит какое-либо предложение и оно проходит “по инстанциям” к высшему руководству, причем каждый следующий член сети может внести коррективы в это предложение. Такая сеть, в которой лидер фактически не может осуществлять эффективный контроль на всех участках, применима только в случае, когда члены группы сами заинтересованы в выполнении порученных заданий и контролируют действия своих ближайших “соседей”.
Например, сети типа “цепь” используются в японской системе организации производства “точно вовремя”. Здесь каждый исполнитель получает строго определенное количество деталей мелкими партиями; так, если сборщик должен собрать двадцать узлов, то он получает строго двадцать болтов. Если в этой партии попадется один некачественный болт, то сборщик не сможет собрать один узел. Поскольку санкции осуществляются по конечному результату, то за некачественный болт ответственность должен нести сборщик. Поэтому он стремится сам контролировать деятельность рабочего, изготавливающего болты. Очевидно, что такой контроль возможен только при общей заинтересованности в результатах работы.
г) “Игрек”, или “цепь со сторожем” - сеть, имеющая разветвления. Здесь “сторож”, перерабатывающий информацию для лидеров, ставится на разветвлении сети. Присутствие “сторожа” исключительно важно для лидера, так как позволяет ему получать обобщенную информацию сразу из двух цепей без информационной перегрузки. Конфигурация “игрек” характерна, в частности, для линейных иерархических структур; в этом случае к руководителю поступает обобщенная информация о деятельности нескольких отделов от заместителя, помощника или диспетчера. При многих достоинствах разветвленных коммуникационных сетей они имеют ряд недостатков: наличие искажений в сетях и, самое главное, концентрация больших ресурсов информационной власти у “сторожей”, которые могут обобщать, перерабатывать и передавать информацию в нужном для них виде, что снижает значимость и возможности управления у руководителя или лидера. Например, руководитель поручает своему секретарю, выполняющему роль “сторожа”, контролировать потоки информации, которые стекаются к нему от многих подразделений. Секретарь, располагая слабой степенью контроля, может дозировать и распределять информацию, так как имеет дополнительные властные ресурсы.
Цепи типа “игрек” или “шпора” наиболее характерны для функциональных структур организации.
д) “Тент” - конфигурация сети, которая часто используется в продуктовых или многопрофильных структурах управления. Здесь предусматривается прохождение информации по отдельным ветвям структуры с разделением по отдельным регионам или продуктам.
е) “Палатка” - сеть, в которой наряду с вертикальными официально допускаются горизонтальные каналы коммуникации, но не все, а только между верхними эшелонами управленческой структуры; горизонтальные связи не предусмотрены на средних и низших уровнях управления. Таким образом, “палатка” не предусматривает участие низших слоев организации в управлении процессами в организации, но она позволяет образовывать коалиции между представителями высшего уровня руководства.
ж) “Дом” - сеть, в которой существует постоянный обмен информацией между руководителями всех структурных уровней управления. Здесь информация может исходить от высшего органа управления и контролируется им по каналу обратной связи. Однако обратная связь, в которой задействованы представители разных подразделений одного уровня управления, может оказывать отрицательное воздействие на качество управленческих решений, так как в большинстве случаев представители разных структурных подразделений имеют разные интересы в организации и могут находиться даже в состоянии конфликта по причине распределения и перераспределения ресурсов между данными подразделениями.
з) “Паутина” - сеть, характеризуемая большим количеством беспорядочных коммуникационных связей, хаотичным контролем и сложностями при передаче строго дозированной и надежной информации. Представление о “паутине” дает группа, в которой каждый говорит с каждым и со всеми, улавливая в этом огромном потоке информации только ту, которая необходима ему в настоящий момент, а контролирующая и управляющая роль лидера сведена к минимуму. Такая сеть однозначно признается исследователями неэффективной для организации, но это не значит, что она будет неэффективной в условиях неформальной коалиции или в дружеской компании.
В целом можно сказать, что в сетевой модели коммуникационного процесса в организации коммуникация рассматривается как “совокупность большого числа сетей, частично совпадающих и взаимосвязанных так, что они образуют глобальную организационную сеть, состоящую из меньших, относительно автономных сетей”. При этом главная задача, решаемая с помощью сетевого подхода, состоит в выявлении полных коммуникационных сетей (формальных и неформальных), исследовании их положения и условий существования в организации, а также возможных совмещений и дублирования при передачи информации. Такой подход позволяет ответить на следующие вопросы:
правильно ли организация разбита на структурные составляющие (подразделения и службы);
какие механизмы эффективны для координации действий работников;
достаточно ли в организации должностей (функциональных ролей) для осуществления регулирования, фильтрации и связывания информационных потоков, передачи идей и технологий.
Сетевой анализ позволяет понять также динамику коммуникационных процессов и особенности поведения членов организации, так как нередко сети в организации возникают спонтанно (в результате появления новых целей и в ходе повседневного общения членов организации) и постоянно меняются.
Вместе с тем использование сетевого подхода сопровождается рядом трудностей, обусловленных прежде всего тем, что при анализе взаимосвязей между подразделениями и индивидами в организации возникает сложная картина, напоминающая густую паутину, вследствие чего осложняется поиск оптимальных путей передачи информации. Единственный способ избежать этих затруднений - выделение значимых связей, которые оказывают наибольшее влияние на деятельность организации, однако при этом возникает опасность не заметить скрытые коммуникационные связи, которые могут изменить поведение работников и повлиять на деятельность социальных групп в организации11.
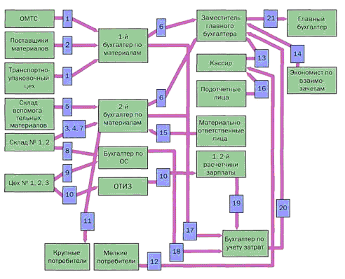
2.3. Коммуникационные каналы в малых группах
Коммуникационные каналы - это физическое перемещение информации от одного сотрудника предприятия к другому или от одного подразделения к другому. Преобразование информации (бухгалтерская проводка) не рассматривается в качестве информационных потоков.
Система коммуникационных каналов - совокупность физических перемещений информации, дающая возможность осуществить какой-либо процесс, реализовать какое-либо решение. Наиболее общая система информационных потоков - это сумма потоков информации, которая позволяет вести предприятию финансово-хозяйственную деятельность.
Коммуникационные каналы обеспечивают нормальную работу организации. Цель работы с информационными потоками - оптимизация работы предприятия.
Руководители предприятия (генеральный директор, финансовый директор, начальники служб) должны располагать оперативной информацией, чтобы при возникновении отклонений от плана, в первую очередь по затратам, иметь возможность своевременно принять корректирующие решения.
Каждый коммуникационный канал - единичное перемещение информации - имеет следующие признаки:
• документ (на чем физически содержится информация);
• проблематику (к какой сфере деятельности предприятия относится информация: к закупкам, к сбыту продукции, к закрытию месяца и получению сводных затрат, к планированию и т.д.);
• исполнителя (человека, который эту информацию передает);
• периодичность (частота передачи: ежемесячно, ежеквартально, ежедневно).
На предприятии выделяют два уровня детализации информационных потоков:
• на уровне предприятия детализация производится до уровня цеха (подразделения), т.е. информация передается между цехами и службами предприятия;
• на уровне цеха (подразделения) предприятия детализация производится до уровня рабочего места, т.е. информация передается между работниками цеха и связанных с цехом служб.
Пример графика коммуникационных каналов приведен на рис.4.

Рис.4. Коммуникационные канала предприятия.
К графику информационных потоков прилагают расшифровку информационных связей на предприятии или в подразделении (см. табл.3).
Таблица 3. Описание коммуникационных каналов предприятия
|
заключение
В заключении подведем основные итоги курсовой работы. Курсовая работа была посвящена изучению процесса коммуникаций в малых группах. На основании изученного материала можно сделать следующие выводы.
Для принятия эффективных управленческих решений в условиях динамичного развития рыночной экономики предприятию требуется целесообразная система коммуникационных каналов, объективно отражающая сложившуюся экономическую ситуацию. Выбранная мной тема является наиболее актуальной на сегодняшний день, так как эффективные коммуникации - это не только залог успеха и конкурентоспособности фирмы, но и порой выступает как средство выживания в условиях жесткой конкуренции.
Коммуникации в малых группах – это и связь информации с системами управления предприятием и управленческим процессом в целом. Они могут рассматриваться не только в целом, охватывая все функции управления, но и по отдельным функциональным управленческим работам, например прогнозированию и планированию, учету и анализу. Это дает возможность оттенить специфические моменты, присущие информационному обеспечению функционального управления, раскрыв в то же самое время его общие свойства, что позволяет направить исследования вглубь.
В современных условиях важной областью стало эффективное внедрение и использование коммуникационных каналов, которое состоит в сборе и переработке информации, необходимой для принятия обоснованных управленческих решений. Передача информации о положении и деятельности фирмы на высший уровень управления и взаимный обмен информацией между всеми взаимосвязанными подразделениями фирмы осуществляются на базе современной электронно-вычислительной техники и других технических средств связи.
список литературы
Андреева Г.М. Социальная психология. – М., Просвещение, 1994.
Богомолова Н.Н. Коммуникация малых групп и общение. – М., Знание, 1988.
Борисов А.В. Коммуникационные каналы: Учебное пособие. – М., ИНФРА-М, 2000.
Волочкова Т.Н. Общая теория социальных коммуникаций. – М., Просвещение, 1999.
Журавлев Г.Т. Прикладная социология: Учебно-практическое пособие / Московский государственный университет экономики, статистики и информатики. – М.: МЭСИ, 1998.
Кузнецова Т.В. Документационное обеспечение управления. Учебно-справочное пособие. - М.: ИМПЭ, 1998, 96 с.
Ларин М.В. Управление документацией и новые информационные технологии. - М.: Научная книга, 1998, 137 с.
Пятибратов А.П., Гудындо Л.П., Кириченко А.А. Вычислительные системы, сети и телекоммуникации. – М., Финансы и статистика, 2003.
Сергеев А.С. Социальные коммуникации. – М., Психология, 2001.
Социология. Основы общей теории: Учебное пособие/ Под. ред. Г.В. Осипова, Л.Н. Москвичева. – М.: Аспект Пресс, 1996.
1 Андреева Г.М. Социальная психология. – М., Просвещение, 1994. С.54
2 Андреева Г.М. Социальная психология. – М., Просвещение, 1994. С.46
3 Андреева Г.М. Социальная психология. – М., Просвещение, 1994. С.93
4 Андреева Г.М. Социальная психология. – М., Просвещение, 1994. С.122
5 Борисов А.В. Коммуникационные каналы: Учебное пособие. – М., ИНФРА-М, 2000. С.45
6 Борисов А.В. Коммуникационные каналы: Учебное пособие. – М., ИНФРА-М, 2000. С.49
7 Борисов А.В. Коммуникационные каналы: Учебное пособие. – М., ИНФРА-М, 2000. С.6
8 Богомолова Н.Н. Коммуникация малых групп и общение. – М., Знание, 1988.С.44
9 Богомолова Н.Н. Коммуникация малых групп и общение. – М., Знание, 1988.С.56
10 Богомолова Н.Н. Коммуникация малых групп и общение. – М., Знание, 1988.С.76
11 Волочкова Т.Н. Общая теория социальных коммуникаций. – М., Просвещение, 1999. С.55