Квантовая физика
ТЕМА "Квантовая оптика"
703. Светильник в виде цилиндра из молочного стекла имеет размеры: длину 25 см, диаметр 24 мм. На расстоянии 2 м при нормальном падении лучей возникает освещенность 15 лк. Определить силу света; яркость и светимость его, считая, что указанный излучатель косинусный.
Сила света по формуле:

-
световой поток
-
телесный угол
Яркость по формуле:

Светимость по формуле:
[люмен/м2]
S - освещаемая площадь
S определяем по формуле:

=15(лк)
– освещенность задана в условии
=15(лк)
-
расстояние задано = 2м
Отсюда:


=1



713. Температура абсолютно черного тела Т = 2 кК. Определить длину волны λ>m>, на которую приходится максимум испускательной способности и спектральную плотность энергетической светимости (r>λ,>)>max> для этой длины волны.
1-й закон Вина (смещения):

-
длина волны, соответствующая наибольшей
спектральной плотности энергетической
светимости
b – константа
T – температура

Находим по закону Стефана-Больцмана светимость:

M – энергетическая светимость
-
константа Стефана-Больцмана

-
спектральная энергетическая светимость
723. Фотон с энергией ε = 10 эВ падает на серебряную пластину и вызывает фотоэффект. Определить импульс р, полученный пластиной, если принять, что направления движения фотона и фотоэлектрона лежат на одной прямой, перпендикулярной поверхности пластин
p – импульс, полученный пластиной:

733. Определить постоянную Планке h, если известно, что фотоэлектроны, вырываемые с поверхности металла светом с частотой 2,2ּ 1011 с-1, полностью задерживаются обратным потенциалом 6,6 В, а вырываемые светом с частотой 4,6ּ 1011 c-1 - потенциалом 16,5 В.
Решение:
2,26 эВ = 2,26 х 1,6х10-19 Дж = 3,6х10-19 Дж
hυ=А+Ек
υ=


Дж≈
4,97х10-19 –
3,6х10-19 ≈
1,4х10-19 Дж
Ответ: 1,4х10-19 Дж.
ТЕМА "Квантовая механика. Строение атома и ядра"
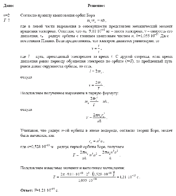
803. Вычислить по теории Бора период Т вращения электрона в атоме водорода, находящегося в возбужденном состоянии, определяемом главным квантовым числом n = 2.

823. Какова должна быть кинетическая энергия Т протона в моноэнергетическом пучке, используемого для исследования структуры с линейными размерами l≈10-15 см?
Ответ: Т=1,32*10-11Дж
Литература
Детлаф А.А., Яворский Б.М. Курс физики: Учеб. пособие для втузов..- М.: Высш. шк., 2000. - 718 с.
Савельев И.В. Курс общей физики: Учеб. пособие для втузов: В 5-ти кн. – 4-е изд. перераб. - М.: Наука; : Физматлит.2000. - 368 с.
Трофимова Т.И. Курс физики: Учеб. пособие для инж.-техн. спец. вузов.. - М.: Высш. шк., 1999. - 542 с.
Трофимова Т.И. Оптика и атомная физика: законы, проблемы и задачи: Учеб. пособие для втузов.. - М.: Высш. шк., 1999. - 288 с.
Александров Н.В., Яшкин А.Я. Курс общей физики. Механика. – М.: Просвещение,1978, с. 415.
Лисейкина Т.А., Пинегина Т.Ю., Серебрякова Т.К., Хайновская В.В. Методические указания по курсу физики для студентов заочников. - Новосибирск: Издательство НЭИС, 1992, с.57.