Отчет по практике на АО Белсвязь. Бухгалтерский учет (материалы)
Ознакомление с организацией, избранной для прохождения практики.
1.1 История и перспективы предприятия.
Объектом исследования отчета по практике является акционерное общество “Белсвязь” филиал Шебекинский Южный МРУЭС. Это одно из старейших предприятий города Шебекино. Шебекинский филиал является обособленным подразделением юридического лица - АО «Белсвязь», место нахождения филиала г. Шебекино Белгородской области, площадь Ленина д. 3.
|
О необходимости устройства телефонной сети в уездном городе Белгороде впервые официально прозвучало на заседании уездного Земского собрания 27 сентября 1901 года. По представлению гласного Н. И. Дмитриева собрание постановило считать желательным в принципе введение телефонной сети в уезде и поручило Земской управе определить порядок ее осуществления. Разрешение на устройство и эксплуатацию телефонного сообщения и о расходах на строительство было получено от Главного управления почт и телеграфов, Харьковского почтово-телеграфного округа и Курского губернского земства на условиях частного пользования, за счет займа 28 марта 1903 года, а 15 октября 1903 года была введена в действие Белгородская уездная земская телефонная сеть. В настоящее время в городской телефонной сети АО «Белсвязь» функционирует 70 телефонных станций общей монтированной емкостью более 260 тыс. номеров, на сельской телефонной сети – 377 автоматических телефонных станций общей монтированной емкостью более 60 тыс. номеров. 30 ноября 2002 года завершена процедура реорганизации ОАО "Белсвязь" в форме присоединения к ОАО "ЦентрТелеком". ОАО "Белсвязь" было создано в 1994 году в результате приватизации государственного предприятия связи и информатики "Россвязьинформ" Белгородской области. В этом году исполняется ровно 100 лет с начала работы телефонной сети Белгородской области. В 1903-м в Белгородском уезде заработали ручной коммутатор фирмы "Эрикссон" и первая станция на сто номеров. Список абонентов этой телефонной сети включал вначале 35 абонентов уездной сети и 6 - городской. В 1904-м телефоны заработали в Старооскольском, Грайворонском, Корочанском уездах, в 1910 году - в Валуйском, 1912-м - Новоникольском, Бирюченском (Красногвардейском) и в Бобровском (Губкинском) уездах. За последние годы, с момента образования ОАО "Белсвязь", компания сделала гигантский шаг вперед. Успех в бизнесе, продолжающийся рост и увеличение прибылей - результат того, что усилия были сосредоточены в правильном направлении. Сегодня "Белсвязь" обслуживает более трети миллиона номеров, предоставляет огромный спектр современных, востребованных услуг связи и основной своей целью считает развитие и реконструкцию телефонной сети области. Это подтверждается производственными показателями, а также тем, что "Белсвязь" сохранила свой кадровый потенциал и традиции. Благодаря четкой и слаженной деятельности сотрудников компании, а также долгому и плодотворному сотрудничеству Общества с ведущими мировыми и отечественными производителями телекоммуникационного оборудования, "Белсвязь" зарекомендовала себя современной, динамично развивающейся компанией. Присоединение к ОАО "ЦентрТелеком" изменило лишь структуру и статус компании. "Белсвязь" по-прежнему осталась надежным региональным оператором электросвязи Белгородчины. А объединение в единую межрегиональную компанию связи позволит более эффективно использовать финансовые ресурсы для реализации приоритетных проектов, обеспечить качество, соответствующее мировым стандартам, поможет расширить ассортимент предоставляемых телекоммуникационных услуг.
Сфера деятельности |
Основной вид деятельности предприятия - услуги телефонной, телеграфной связи и проводного вещания, коммерческая деятельность. (Свидетельство о государственной регистрации N 257 серия 0257 зарегистрированное Постановлением N 860 от 08.07.94 г.
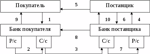
Основными видами деятельности АО «Белсвязь» являются:
• предоставление услуг по аренде каналов связи;
- предоставление услуг местной телефонной сети;
- предоставление услуг междугородной и международной телефонной
связи;
- предоставление услуг телеграфной связи;
- предоставление услуг передачи данных и телематических служб;
- предоставление услуг подвижной радиотелефонной связи;
- предоставление услуг персонального радиовызова;
- предоставление услуг сотовой связи;
• деятельность по связи в области проводного радиовещания и кабельного телевидения;
• разработка проектной документации по связи;
• строительство и реконструкция линий, сооружений и средств связи;
- коммерческая деятельность;
- внешнеэкономическая деятельность;
- поддержание в постоянной мобилизационной готовности органов управления, сетей и средств электросвязи для удовлетворения потребности в услугах электросвязи Вооруженных сил РФ, МВД РФ, ФСБ РФ и органов управления в военное время и при возникновении чрезвычайных ситуаций мирного времени;
- наладка и ремонт энергообъектов и энергоустановок потребителей;
- изготовление комплектующих изделий и материалов связи;
- проведение калибровки и ремонта средств измерений и осуществление
метрологического надзора за их состоянием;
- монтаж, настройка и ремонт электронного оборудования связи.
Основной целью АО «Белсвязь» является удовлетворение потребностей населения, органов государственной власти и управления, обороны, безопасности и правопорядка, других хозяйствующих субъектов и юридических лиц в услугах связи, а также получение прибыли.
Организационные основы построения и структура аппарата управления
Руководство деятельностью филиала осуществляет директор, назначаемый Генеральным директором АО «Белсвязь», он действует по доверенности, выданной предприятием, распоряжается средствами филиала в пределах предоставленных ему прав, совершает сделки в рамках филиала, издает приказы и указания, принимает и увольняет работников филиала в соответствии со штатным расписанием, применяет к ним поощрения и взыскания в соответствии с правилами внутреннего трудового распорядка и действующим трудовым законодательством РФ, а также совершает другие действия, необходимые для достижения целей и задач акционерного общества. Проверка финансово- хозяйственной и правовой деятельности филиала осуществляется ревизионной комиссией Общества.
Ф


илиал
учитывает результаты своей деятельности,
ведет бухгалтерскую и статистическую
отчетность в порядке, установленном
действующим законодательством РФ.
Главный бухгалтер филиала подчиняется
непосредственно директору филиала и
находится в оперативном подчинении у
главного бухгалтера Общества.
С
хема
управления Шебекинского ЮМРУЭС
Структура филиала и штатное расписание утверждены предприятием. Средняя численность работников филиала в 2002 году составила 268 человек.
Общее руководство бухгалтерской службой возложено на главного бухгалтера. Экономическая служба предприятия представлена: главным бухгалтером, экономистом, инженером по труду, бухгалтерами.
АО "Белсвязь" самостоятельно в соответствии с действующим законодательством определяет порядок приема и распорядок рабочего дня, формы и системы оплаты труда, устанавливает пределы компетенции и ответственность должностных лиц, размеры оплаты труда.
Значение и задачи основных подразделений организации.
1. Расчетный отдел по работе с клиентами осуществляет:
организацию подготовки и заключение договоров на услуги связи;
составление установленной отчетности;
Расчеты с абонентами за оказанные услуги связи.
Городской линейный участок обслуживает линейное хозяйство города, телеграфных линий и проводного вещания.
Сельский линейный участок обслуживает линии и станционное оборудование сельской зоны, АТС + линии.
Участок междугородней телефонно-телеграфной станции осуществляет предоставление услуг по телеграфной и телефонной связи.
Транспортный участок занимается обеспечением транспортных средств для основных цехов.
1








.2
Структура бухгалтерии
1.3 Должностные инструкции работников бухгалтерии
Бухгалтер назначается приказом директора по представлению главного бухгалтера АО «Белсвязь» и подчиняется непосредственно главному бухгалтеру.
Бухгалтер не должен привлекаться к какой-либо другой работе, не предусмотренной должностной инструкцией.
Основные задачи:
1. Формирование полной и достоверной информации о деятельности предприятия и его имущественном положении, необходимой внутренним пользователям бухгалтерской отчетности - руководителям, учредителям, участникам и собственникам АО «Белсвязь», а так же внешним – инвесторам, кредиторам и другим пользователям бухгалтерской отчетности.
2. Контроль за наличием и движением имущества, использованием материальных, трудовых и финансовых ресурсов ( в том числе, в соответствии с учрежденными нормами, нормативами и сметами).
3. Предотвращение отрицательных результатов хозяйственной деятельности организации и выявление внутрихозяйственных резервов обеспечения ее финансовой устойчивости.
4. Формирование информации, необходимой для правильного и своевременного исчисления, а так же уплаты налогов, сборов и др. обязательных платежей.
5. Подготовка специальных форм бухгалтерской отчетности для системы корпоративного управления компанией.
Ответственность:
Бухгалтер подчиняется главному бухгалтеру и отвечает за своевременное выполнение своих обязанностей.
Несет ответственность за выполнение и оформление документов по операциям, которые противоречат установленному порядку.
Несет ответственность за составление недостоверных документов и бухгалтерских отчетов и за нарушение положений и инструкций по организации бухгалтерского учета.
Несет ответственность за нарушение сроков месячных и квартальных отчетов.
Обязанности по охране труда и технике безопасности:
Строго выполнять все функции по ТБ, соблюдать правила работы с компьютерами и другой техникой, находящейся в эксплуатации в бухгалтерии
Бережно относиться к полученным для работы ценностям.
1.4 Права и обязанности бухгалтера
В соответствии с законом РФ « О бухгалтерском учете» главный бухгалтер назначается и увольняется руководителями организации. Он подчиняется руководителю организации и несет ответственность за оформление учетной политики, ведение бух. учета, своевременное и достоверное предоставление отчетности.
Права бухгалтера:
- Бухгалтер действует на основании должностной инструкции без особой на то доверенности;
- Бухгалтер имеет право ставить перед главным бухгалтером и перед администрацией вопрос о наказании работников, виновных в невыполнении инструкций, правил по учету и отчетности, нарушении сроков сдачи отчетов;
- Своевременно докладывать главному бухгалтеру и руководству предприятия о выявленных нарушениях и принимать меры по их исправлению;
Вносить предложения о проведении мероприятий по улучшению учета.
Обязанности бухгалтера: вести учет в строго установленном учетной политике порядке; принимать участие в составлении квартальных, годовых отчетов, отчетов по налогам.
1.5 Инструктаж по ТБ
С бухгалтером, прибывшим на рабочее место проводится вводный инструктаж инженером по технике безопасности по разработанной программе с учетом требований стандартов, правил, норм и инструкций по ТБ, а так же всех особенностей производства, утвержденной первым заместителем начальника Южного МРУЭС по согласованию с профсоюзным комитетом. Продолжительность инструктажа – 2 часа.
Первичный инструктаж на рабочем месте проводится индивидуально с практическим показом безопасных приемов и методов труда. Бухгалтер допущен к работе после проверки теоретических знаний и приобретенных навыков безопасных методов и способов работы и присвоения I группы по электробезопасности.
2. Учетная политика предприятия
Положение об учетной политике АО «Белсвязь» разработано в соответствии с требованиями бухгалтерского, налогового и гражданского законодательства РФ.
Под учетной политикой понимается, выбранная им основная и раскрытая для различных пользователей совокупность принципов, правил организации и технологии реализации способов ведения бух. учета первичного наблюдения, стоимостного измерения, текущей группировки и итогового обобщения фактов хозяйственной деятельности с целью формирования максимально оперативной, полной, объективной и достоверной финансовой и управленческой информации.
2.1 Рабочий план счетов
При ведении бухгалтерского учета всеми подразделениями Южного МРУЭС используется единый рабочий план счетов, обязательный к применению всеми работниками бухгалтерской службы. В процессе работы необходимо руководствоваться рабочим планом счетов и инструкцией к его применению.
Счета бухгалтерского учета тесно связаны с бухгалтерским балансом, т. к. открываются на основании статей баланса. В соответствии с делениями баланса на актив и пассив различают следующие виды счетов:
Активные – предназначены для учета имущества («Основные средства», «Материалы», «Касса», «Расчетный счет»)
Пассивные – предназначены для учета источников формирования имущества («Уставный капитал», «Добавочный капитал», «Кредиты банка»)
Активно-пассивные – предназначены для учета имущества и источников одновременно (прибыли и убытки)
Изменения, вносимые в рабочий план счетов, утверждается генеральным директором.
Используемый план счетов:
01 – Основные средства (ОС)
02 – Амортизация основных средств
03 – Доходные вложения в материальные ценности (по непрофильным видам деятельности)
04 – Нематериальные активы (НМА)
05 – Амортизация НМА
07 – Оборудования к установке
-01 – оборудования связи к установке
-02 – Оборудование связи, полученное в лизинг
-03 – Прочее оборудование
08 – Вложения во внеоборотные активы
-03 – Строительство, модернизация и реконструкция объектов ОС подрядным способом (производственные)
-04 - Строительство, модернизация и реконструкция объектов ОС собственными силами (производственные)
-11 – Приобретение отдельных объектов ОС по инвестиционным проектам (производственные)
-23 - Строительство, модернизация и реконструкция объектов ОС подрядным способом (непроизводственные)
-24 – Строительство, модернизация и реконструкция объектов ОС собственными силами (непроизводственные)
-31 – Приобретение отдельных объектов ОС по инвестиционным проектам (непроизводственные)
10 – Материалы
-01 – Кабель
-08 – Строительные материалы
-09 – Инвентарь и хозяйственные принадлежности
11 – Животные на выращивании и откорме
14 – Резерв под снижение стоимости материальных ценностей
15 – Заготовление и приобретение материальных ценностей
-09 – Инвентарь и хозяйственные принадлежности
-10 – Товары
16 – Отклонение в стоимости материальных ценностей
-09 – Инвентарь и хозяйственные принадлежности
19 – Налог на добавленную стоимость по приобретенным ценностям
-10 – Налог на добавленную стоимость, не подлежащий возмещению из бюджета
-11 – Налог на добавленную стоимость по нормируемым расходам
20 – Основное производство
23 – Вспомогательное производство
-04 – Ремонт
-07 – Полиграфическая, издательская деятельность
29 – Обслуживающие производства и хозяйства
30 – Основные производственные процессы
-01 – Распределение на оборудование
-02 – Распределяемые на услуги
31 – Вспомогательные производственные процессы
32 – Совместные производственные процессы
33 – Затраты на эксплуатацию оборудования
-10 – Сеть абонентского доступа (включая кроссы абонентских линий и линий к таксофонам, распределительные шкафы, абонентские линии, абонентские коробки)
41 – Товары
-01 – Товары в оптовой торговле
-02 – Товары в розничной торговле
42 – Торговая наценка
43 – Готовая продукция (по непрофильным видам деятельности)
44 – Расходы на продажу
-01 – Расходы на продажу товаров в оптовой торговле
-02 – Расходы на продажу товаров в розничной торговле
45 – Товары отгруженные
46 – Выполненные этапы по незавершенным работам
50 – Касса
-02 – Касса в валюте
51 – Расчетный счет
52 – Валютный счет
-01 – Валютный счет внутри страны
55 – Специальный счет в банках
-03 – Депозитные счета
57 – Переводы в пути
58 – Финансовые вложения
-01 – Долгосрочные финансовые вложения
-02 – Краткосрочные финансовые вложения
59 – Резервы под обесценение вложений в ценные бумаги (ц/б)
60 – Расчеты с поставщиками и подрядчиками
-01 – Расчеты с поставщиками и подрядчиками за внеоборотные активы
-02 – Расчеты с поставщиками и подрядчиками за капитальное строительство
-03 – Расчеты с поставщиками и подрядчиками за оборудования к установке
-04 – Расчеты с поставщиками и подрядчиками за материальные ценности
-05 – Расчеты с поставщиками и подрядчиками за коммунальные услуги
-06 – Расчеты с поставщиками и подрядчиками за услуги по электроэнергии
-08 – Расчеты с поставщиками и подрядчиками по прочему ремонту
-11 – Расчеты с поставщиками и подрядчиками по лизингу
-12 – Расчеты с поставщиками и подрядчиками свыше 12 месяцев
-13 – Расчеты с операторами связи
62 – Расчеты с покупателями и заказчиками
-01 – Расчеты с физическими лицами (по услугам связи)
-02 – Расчеты по возмещению расходов, связанных с предоставлением льгот ( по услугам связи)
-03 – Расчеты с бюджетными организациями (по услугам связи)
-04 – Расчеты с др. организациями (по услугам связи)
-08 – Расчеты с госзаказчиком по гражданской обороне
63 – Резервы по сомнительным долгам
66 – Расчеты по краткосрочным кредитам и займам
68 – Расчеты по налогам и сборам
-02 – Расчеты по налогу на прибыль
-04 – Расчеты по налогу с владельцев транспортных средств
-05 – Расчеты по налогу на имущество
-06 – Расчеты по земельному налогу
-07 – Расчеты по единому налогу в менянный доход
-08 – Расчеты по плате за загрязнение окружающей среды
-09 - Расчеты по плате за пользование недрами
69 – Расчеты по социальному страхованию и обеспечению
-06 – Расчеты с Пенсионным фондом по финансированию трудовой пенсии
70 – Расчеты с персоналом по оплате труда
71 – Расчеты с подотчетными лицами
73 – Расчеты с персоналом по прочим операциям
75 – Расчеты с учредителями
-02 – по выплате доходов
76 – Расчеты с разными дебиторами и кредиторами
-03 – Расчеты по отложенным налогам
-06 – Расчеты по имущественному страхованию
-08 – Расчеты по претензиям, по которым нет решения
-09 – Расчеты по непризнанным решениям
-10 – Расчеты по признанным претензиям
-11 – Расчеты по причитающимся доходам
-12 – Расчеты по инвестициям
-13 – Расчеты с поверенными
-21 – Расчеты с банками
79 – Внутрихозяйственные расходы
-01 – Внутреннее перемещение активов и обязательств
-02 – Централизованные закупки
80 – Уставный капитал
81 – Собственные акции (доли)
82 – Резервный капитал
83 – Добавочный капитал
84 – Нераспределенная прибыль
86 – Целевое финансирование
-01 – Бюджетные средства
90 – Продажи
-01 – Выручка от продаж
-02 – Себестоимость продаж
-05 – Налог на добавленную стоимость
-07 – Налог с продаж
91 – Прочие доходы и расходы
-01 – Операционные доходы
-02 – Операционные расходы
-03 – Операционные расходы по налогам и сборам, принимаемые в целях налогообложения
-04 – Операционные расходы по налогам и сборам, не принимаемые в целях налогообложения
-05 – Внереализационные доходы
-06 – Внереализационные расходы
-09 – Сальдо прочих доходов и расходов
94 – Недостачи и потери от порчи ценностей
97 – Расходы будущих периодов
98 – Доходы будущих периодов
99 – Прибыли и убытки
-07 – Чрезвычайные доходы
-08 – Чрезвычайные расходы
-10 – Штрафы и пени по налогам и сборам
001 – Арендованные ОС
002 – Товарно-материальные ценности, принятые на ответственное хранение
011 – ОС, сданные в аренду
012 – Инвентарь и хозяйственные принадлежности в эксплуатации
2.2 Форма организации учета
Применяемая форма бухгалтерского учета – журнально-ордерная при компьютерной форме обработки данных бухгалтерского учета.
Отличительной особенностью данной формы являются накопительные и группировочные ведомости. Составляются они по первичным документам.
Вторая особенность заключается в приложении журналов/ордеров. Записи в них производятся по кредиту конкретного счета в корреспонденции с дебетом нескольких счетов.
Каждый журнал-ордер имеет свой номер. После внесения необходимых сведений (суммы хозяйственных операций) в них подсчитываются итоги по вертикали и горизонтали. Они должны быть равны.
Ж











урнально-ордерная
форма бухгалтерского учета.

-
последовательность записей

- сверка (что с чем сверять)
2.3 Порядок и сроки проведения инвентаризации
Некоторые процессы хозяйственной деятельности не могут быть оформлены документально каждый день. Существуют такие процессы, как естественная убыль, злоупотребление, хищение. Данные о таких фактах могут быть получены с помощью инвентаризации.
Инвентаризация – проверка фактического наличия имущества, обязательств в организации и их сверка с данными бух. учета.
Порядок и сроки проведения инвентаризации определяет руководитель предприятия, за исключением, когда инвентаризация обязательна.
Инвентаризация проводится в несколько этапов:
Издается приказ руководителя, в котором указывается срок проведения инвентаризации, место, состав комиссии, в которую входит представитель администрации, представитель бухгалтерии и незаинтересованное лицо (экономист, техник, инженер).
Данный приказ является основанием выдать комиссии имеющиеся приходные и расходные документы у материально-ответственного лица. Материально-ответственное лицо предоставляет отчет, в котором содержатся данные об остатках на последнюю дату. Комиссия на каждом документе проставляет «До инвентаризации» на дату.
Пломбируются все запасные входы и начинается проверка путем подсчета, обмера или взвешивания. Результаты проверки заносятся в инвентаризационную опись.
Председатель комиссии определяет предварительный результат путем сверки фактических данных с последним отчетом материально-ответственного лица.
Окончательный результат определяет бухгалтерия путем проставления описи данных бух. учета.
Инвентаризации подлежит все имущество АО «Белсвязь», независимо от местонахождения, и все виды обязательств. Для ее проведения на уровне управления организацией и управлений филиалов создаются постоянно-действующие инвентаризационные комиссии, состав которых утверждается:
- для управления АО «Белсвязь» – генеральным директором;
- для филиалов – директором филиала.
Инвентаризация Южного МРУЭС проводится в следующие сроки:
ОС – не реже 1 раза в 2 года по состоянию на 1 ноября отчетного года;
НМА – ежегодно по состоянию на 1 декабря отчетного года;
Незавершенного капитального строительства и других капитальных вложений – ежегодно по состоянию на 1 ноября отчетного года;
Сырья, материалов, оборудования к установке, полуфабрикатов, товаров – ежегодно по состоянию на 1 ноября отчетного года;
Драгоценных металлов – 2 раза в год;
Доходов и расходов будущих периодов – ежегодно по состоянию на 31 декабря отчетного года;
Денежных средств на счетах в учреждениях банков – ежегодно по состоянию на 31 декабря отчетного года;
Денежных средств в кассе – не реже, чем 1 раз в месяц;
Долгосрочных финансовых вложений – ежегодно по состоянию 31 декабря отчетного года;
Краткосрочных финансовых вложений, денежных документов – ежеквартально по состоянию на конец квартала;
Расчетов с дебиторами и резерва по сомнительным долгам – в конце года
Расчетов с кредиторами (по расчетам с операторами связи) – ежеквартально по состоянию на конец квартала, с остальными кредиторами – 1 раз в год по состоянию на 31 декабря отчетного года;
Расчетов по налогам и обязательным отчислениям в бюджет и внебюджетные фонды – не реже 1 раза в год;
Расчетов по целевому финансированию – ежегодно по состоянию на 31 декабря отчетного года;
Внутрихозяйственных расчетов – не реже 1 раза в квартал;
Расчетов с персоналом, подотчетными лицами – 1 раз в год по состоянию на 31 декабря отчетного года.
Состав регистров бухгалтерского учета
Учетные регистры – это специальные формы, приспособленные для регистрации и группировки в них сведений о хозяйственных операциях.
Регистры бухгалтерского учета предназначены для систематизации и накопления информации, содержащейся в принятых к учету первичных документах, для отражения на счетах бухгалтерского учета и в бухгалтерской отчетности.
Регистры бух. учета ведутся в специальных книгах (журналах), на отдельных листах и карточках, в виде машинограмм, полученных при использовании вычислительной техники, а так же на магнитных лентах, дисках, дискетах и иных машинных носителях.
Хозяйственные операции должны отражаться в регистрах бух. учета в хронологической последовательности и группироваться по соответствующим счетам бух. учета. Правильность отражения хозяйственных операций в регистрах бух. учета обеспечивают лица,. Составившие и подписавшие их.
При хранении регистров бух. учета должна обеспечиваться их защита от несанкционированных исправлений. Исправление ошибки в регистрах бух. учета должно быть обосновано и подтверждено подписью лица, внесшего исправления, с указанием даты исправления.
По внешнему виду учетные регистры делятся на:
Книги – пронумерованные свободные листы определенного формата и графления. Листы прошиваются и на последней странице скрепляются сургучной печатью. Записывается прописью общее количество листов и подписи руководителя, гл. бухгалтера. Заводятся на год. Например: кассовая книга, главная книга.
Карточки – изготавливаются на плотной бумаге, между собой не скрепляются. Хранятся в специальных ящиках-картотеках. К ней прилагается список, в котором записаны все карточки по номерам. Используются для аналитического учета. Заводятся на год. Например: для учета ОС – инвентарные карточки, для учета материалов – карточка количественно-суммового учета.
Свободные листы – отличаются от карточек тем, что имеют большой формат. Изготавливаются на листе плотной бумаги. Хранятся в скоросшивателях и папках. Заводятся на месяц. Например: журналы-ордера, ведомости.
3. ПЕРВИЧНЫЕ УЧЕТНЫЕ ДОКУМЕНТЫ
3.1 Формы первичных документов
Все хозяйственные операции, проводимые организацией, должны оформляться оправдательными документами. Эти документы служат первичными учетными документами, на основании которых ведется бухгалтерский учет.
Бухгалтерский документ – это письменное свидетельство, подтверждающее факт совершения операции, право на ее совершение или устанавливает ответственность работников на доверенные им ценности.
Первичные учетные документы принимаются к учету, если они составлены по форме, содержащейся в альбомах унифицированных форм первичной учетной документации. Унифицированные формы первичных документов должны применяться в организации без изменений. Формы первичных документов, которые не предусматриваются альбомами унификации первичных документов, разрабатываются организацией самостоятельно. Они должны содержать следующие обязательные реквизиты:
а) наименование документа;
б) дату составления документа;
в) наименование организации, от имени которой составлен документ;
г) содержание хозяйственной операции;
д) измерители хозяйственной операции в натуральном и денежном выражении;
е) наименования должностных лиц, ответственных за совершение хозяйственной операции и правильность ее оформления;
ж) личные подписи указанных лиц.
Перечень лиц, имеющих право подписи первичных учетных документов, утверждает руководитель организации по согласованию с главным бухгалтером. Документы, которыми оформляются хозяйственные операции с денежными средствами, подписываются руководителем организации и гл. бухгалтером или уполномоченными ими на то лицами.
Первичный учетный документ должен быть составлен в момент совершения операции, а если это не представляется возможным – непосредственно после ее окончания. Своевременное и качественное оформление первичных учетных документов, передачу их в установленные сроки для отражения в бух. учете, а так же достоверность содержащихся в них данных обеспечивают лица, составившие и подписавшие эти документы.
Внесение исправлений в кассовые и банковские документы не допускается. В остальные первичные учетные документы исправления могут вноситься лишь по согласовании с участниками хозяйственных операций, что должно быть подтверждено подписями тех же лиц, которые подписали документы, с указанием даты внесения исправлений.
Существуют такие первичные документы, как: приходный кассовый ордер расходный кассовый ордер, оборотные ведомости, балансы и отчеты организаций и т. д.
График документооборота
(сроки предоставления в бухгалтерию)
Движение первичных документов в бух. учете (создание или получение от других предприятий, учреждений, принятие к учету, обработка, передача в архив – документооборот) регламентируется графиком.
Работу по составлению графика документооборота организует главный бухгалтер. График документооборота утверждается приказом руководителя предприятия, учреждения. Он должен способствовать улучшению всей учетной работы на предприятии, в учреждении, усилению контрольных функций бух. учета, повышению уровня механизации и автоматизации учетных работ.
График документооборота может быть оформлен в виде схемы или перечня работы по созданию, проверке и обработке документов, выполняемых каждым подразделением предприятия, учреждения, а также всеми исполнителями с указанием их взаимосвязи и сроков выполнения работ.
Работники предприятия, учреждения (начальники цехов, мастера, табельщики, работники планово-экономического, финансового отделов, отделов труда и заработной платы, снабжения, кладовщики, подотчетные лица, работники бухгалтерии и другие) создают и представляют документы, относящиеся к сфере их деятельности, по графику документооборота. Для этого каждому исполнителю вручается выписка из графика- В выписке перечисляются документы, относящиеся к сфере деятельности исполнителя, сроки их представления и подразделения предприятия, учреждения, в которые представляются указанные документы.
Ответственность за соблюдение графика документооборота, а также ответственность за своевременное и доброкачественное создание документов, своевременную передачу их для отражения в бухгалтерском учете и отчетности, за достоверность содержащихся в документах данных несут, лица, создавшие и подписавшие эти документы.
Контроль за соблюдением исполнителями графика документооборота по предприятию, учреждению осуществляет главный бухгалтер.
В целях своевременного составления всех видов отчетности АО «Белсвязь» установило следующие сроки представления документации исполнителям:
|
Наименование документа |
Кому представляется |
Дата исполнения |
Ответственный за исполнение |
|
Материальный отчет |
Бухгалтерия |
26 числа 26 числа 27 числа 28-29 числа 30 числа |
Центр. склад Городской линей-ный цех Сельский линей-ный цех Участок между-городней телефон-но-телеграфной станции Транспортный участок |
|
Табеля учета рабочего времени |
Бухгалтерия |
28 числа |
Руководители подразделений |
|
Справки для на-числения надбавки за разъездной характер |
Бухгалтерия |
29 числа |
Начальники цехов и участков |
|
Путевые листы |
Бухгалтерия |
ежедневно |
Начальник транспортного участка |
|
Сверка журнала№6 |
Бухгалтерия |
8 числа |
Отдел по работе с клиентами |
|
Отчет о выпол-нении доходов |
Экономисту Бухгалтерия |
До 3 числа До 30 числа |
Отдел по работе с клиентами |
|
Справки о начисленных доходах к отчету ф.12 |
Экономист |
1-3 числа |
Отдел по работе с клиентами, бухгалтерия |
|
Отчетные данные о начислении зар. платы к ф. 1Т |
Экономист |
10 числа |
Бухгалтерия |
|
Справки о производственных затратах с расшиф-ровкой по статьям |
Экономист |
15 числа |
Бухгалтерия |
|
Сведения о производственных взаиморасчетах с предприятьиями, организациями |
Отдел по работе с клиентами |
4 числа |
Бухгалтерия |
3.3 График сдачи журналов-ордеров и мемориальных ордеров
Применяемая форма бухгалтерского учета АО «Белсвязь» – журнально-ордерная при компьютерной форме обработки данных бухгалтерского учета. Мемориально-ордерная форма в данной организации не используется.
Сроком сдачи журналов-ордеров главному бухгалтеру считается 10 число каждого месяца.
4. УЧЕТ ОСНОВНЫХ СРЕДСТВ
4.1 Задачи учета основных средств
Основные средства(ОС) – это часть имущества, используемая в качестве средств труда при производстве продукции, выполнение работ или оказания услуг, либо для управления организациями в течение периода, превышающего 12 месяцев, или обычный операционный цикл, если он превышает 12 месяцев.
Главные задачи бухгалтерского учета основных средств:
контроль за их наличием и сохранностью с момента приобретения до момента выбытия;
правильное и своевременное исчисление износа;
получение сведений для правильного расчета налога на имущество, перечисляемого в бюджет;
контроль за правильным и эффективным использованием средств на реконструкцию, модернизацию и ремонт основных средств;
контроль за эффективным использованием основных средств по времени и мощности;
получение данных для составления отчетности о наличии и движении основных средств.
4.2 Перечислить какие средства имеются на предприятии
К ОС относятся активы АО «Белсвязь» при единовременном соблюдении специальных условий:
используются в производстве, при выполнении работ, оказании услуг, либо управленческих нужд предприятия;
имеют срок использования в течение длительного времени, то есть срок полезного использования продолжительностью более 12 месяцев или обычного операционного цикла, если он больше 12 месяцев;
последующая перепродажа их организацией не предполагается;
могут принести организации экономическую выгоду (доход) в будущем.
На данном предприятии имеются следующие ОС:
Здания
Сооружения
Передаточное устройство
Рабочие машины и оборудования
Вычислительная техника
Инструменты
Транспортные средства
Прочие ОС
4.3 Оформить инвентарную карточку
Основным регистром аналитического учета ОС являются инвентарные карточки. На лицевой стороне инвентарных карточек указывается наименование объекта, срок полезного использования, норма амортизации, инвентарный номер.
На оборотной стороне указываются сведения о дате и затратах по достройке, дооборудовании, реконструкции, о ремонтных работах, а так же краткая характеристика объекта.
Инвентарные карточки составляют в бухгалтерии на каждый инвентарный объект в одном экземпляре. Заполняют карточки на основании актов приемки-передачи, тех. паспортов, сопроводительных документов.
В бухгалтерии карточки хранятся в картотеках. Они составляются на один год. В них отражается информация о поступлении, о перемещении. В инвентарных карточках указывается инвентарный номер, по которым проводится инвентаризация объекта.
После списания объектов ОС карточки хранятся 3 года.
4.4 Оформить акт приемки-передачи и акт ликвидации ОС
Поступающие ОС принимает комиссия, назначенная руководством организации. Для оформления приемки комиссия составляет в одном экземпляре акт (накладную) приемки-передачи ОС на каждый объект в отдельности. Общий акт на несколько объектов можно составлять лишь в том случае, если объекты однотипны, имеют одинаковую стоимость и приметы одновременно под ответственность одного и того же лица.
В актах указывается наименование объекта, год постройки или выпуска заводом, краткую характеристику объекта, первоначальную стоимость, присвоенную объекту, инвентарный номер, место использования и услуг, сведения, необходимые для аналитического учета.
После оформления акта приемки-передачи ОС передают в бухгалтерию организации, к акту прилагают техническую документацию, относящуюся к данному объекту.
Акт утверждается руководителем предприятия.
При оформлении акта приемки-передачи использовалась бухгалтерская проводка Дт 01 Кт 08
Акт на списание (ликвидацию) ОС (форма № ОС-4) применяется для оформления полного или частичного списания ОС (кроме автотранспортных средств). Акт составляется в двух экземплярах, подписывается членами комиссии, утверждается руководителем организации или лицом на то уполномоченным. Первый экземпляр акта передается в бухгалтерию, второй остается у лица, ответственного за сохранность ОС, и является основанием для сдачи на склад и реализации оставшихся в результате списания запчастей, материалов, металлолома и т. п.
При списании комиссия обязана установить и указать в акте на списание технический состав объекта, причину списания, первоначальную стоимость, сумму износа, остаточную стоимость, затраты на списание, стоимость материальных ценностей, полученных при разборке и результат списания.
Затраты по списанию, а так же стоимость поступивших материальных ценностей после сноса и разборки зданий, сооружений, демонтажа оборудования и т. п. Отражаются в разделе « Справка о затратах, связанных со списанием ОС, и о поступлении материальных ценностей от их списания».
Акт на списание автотранспортных средств (форма № ОС-4а) применяется для оформления списания автотранспортных средств. Акт составляется в двух экземплярах и подписывается членами комиссии, назначенной руководителем организации, утверждается руководителем организации лил лицом, на то уполномоченным. Первый экземпляр с документом, подтверждающим снятие с учета в ГИБДД, передается в бухгалтерию, второй остается у лица, ответственного за сохранность автотранспортных средств, и является основанием для сдачи на склад и реализации материальных ценностей и металлолома, оставшихся в результате списания.
При списании ОС используется проводка Дт 01.02 Кт 01 – списана балансовая стоимость.
4.5 Начислить износ по одному из видов ОС
При линейном методе, сумма начисленной амортизации за месяц исчисляется, как произведение первоначальной стоимости объекта и нормы амортизации.
Норма амортизации определяется по формуле: К = 1 : n 100%, где К – норма амортизации в %, а n – срок полезного использования объектов.
Возьмем такое ОС, как Волоконно-оптическая линия связи «ПСК-АТС ТОС «Элком». Нам известно, что срок полезного использования этого объекта – 15 месяцев, следовательно можно узнать норму амортизации:
К = 1 : 15 100% = 6,7 %
Норма амортизации ВОЛС «ПСК-АТС ТОС «Элком» равна 6,7%, а первоначальная стоимость объекта составляет 18659 руб. 11 коп. Следовательно:
износа = 18659,11 0,067 = 1250 руб. 16 коп.
Начислен износ за месяц на объект ОС - Дт 20 Кт 02
Указать каким способом начисляется износ на предприятии и годовые нормы амортизации
В процессе эксплуатации основные средства утрачивают свои технические свойства и качества – изнашиваются. Любые объекты, входящие в состав основных средств, кроме земли, подвержены физическому и моральному износу, то есть под влиянием физических сил, технических и экономических факторов они постепенно утрачивают свои свойства и приходят в негодность. Это значит, что они не могут выполнять свои функции из-за технических причин или экономической невыгодности. Физический износ можно частично восстановить, произведя ремонт, реконструируя и модернизируя основные средства. Однако со временем затраты на ремонт не окупаются, становятся бесполезными.
Моральный износ проявляется иначе, чем физический. Основные фонды по своей конструкции, производительности, расходам на обслуживание и эксплуатацию отстают от своих новейших аналогов. Главное в том, что они не способны выпускать продукцию такого качества, которую можно выпускать на более современной технике. Следовательно, периодически возникает необходимость заменять основные фонды, прежде всего их активную часть, новыми, более современными экземплярами.
Денежные средства, возмещающие затраты на приобретение и создание основных средств и направляемые на замену их износившихся экземпляров новыми, могут быть получены только из выручки за реализуемые товары и услуги. В стоимость товаров, поступающих в обращение, включается и частичное погашение стоимости действующих основных фондов. Экономический механизм постепенного переноса стоимости основных фондов на готовый продукт и накопление денежного фонда для замены изношенных экземпляров называется амортизацией. Процесс накопления амортизационного фонда отражается на счетах бухгалтерского учета.
Для учета износа (амортизированной стоимости) основных средств на предприятиях всех форм собственности предусмотрен пассивный, регулирующий счет 02, в развитие которого при необходимости открываются субсчета; 1 "Износ собственных основных средств", 2 " Износ долгосрочно арендуемых основных средств".
Амортизационное имущество подразделяется на 10 групп в зависимости от срока полезного использования. В отличие от ныне используемого в целях налогообложения единственного линейного метода начисления амортизации по единым нормативам амортизационных отчислений на восстановление основных фондов народного хозяйства СССР, утвержден постановлением Совета Министров СССР от 22.10.90 г. № 1072, налогоплательщику предоставляется право выбора: можно использовать как линейный, так и не линейный метод.
Начисление амортизации по объектам ОС в АО «Белсвязь» производится линейным способом исходя из первоначальной стоимости или текущей (восстановительной) стоимости (в случае проведенных переоценок) объекта ОС и нормы амортизации, исчисленной исходя из срока полезного использования этого объекта.
При линейном методе норма амортизации определяется по формуле:
К = 1 : n 100% , где
К – норма амортизации;
n – срок полезного использования (месяц)
Сумма начисленной амортизации за месяц исчисляется, как произведение первоначальной стоимости объекта и нормы амортизации.
Срок полезного использования по группам однородных объектов ОС определяется в соответствии с рекомендациями методологического совета, рассматривается на совете директоров и утверждается генеральным директором.
По приобретенным ОС, ранее бывшим в эксплуатации предприятие определяет норму амортизации с учетом срока полезного использования уменьшенного на количество лет (месяцев) фактической эксплуатации данного объекта предыдущим собственником. Объекты ОС, стоимостью меньше установленного законодательством лимита, а так же приобретенные книги, брошюры и тому подобные издания списываются на затраты производства (расходы на продажу) по мере отпуска их в производство или в эксплуатацию. По ОС, полученным по договорам лизинга, применяется коэффициент ускоренной амортизации, определенный условиями договора.
5. УЧЕТ МАТЕРИАЛОВ
5.1 Привести примеры используемых материалов и порядок поступления на склад
К материальным производственным запасам (МПЗ) относятся активы:
Используемые в качестве сырья, материалов и т. п. При производстве продукции;
Предназначенные для продажи;
Используемы для управленческих нужд предприятия.
Не относятся к МПЗ активы предприятия, используемые при производстве продукции, выполнении работ или оказании услуг, либо для управленческих нужд организации в течение периода, превышающего 12 месяцев, или обычного операционного цикла, если он больше 12 месяцев.
На предприятии используют следующие материалы:
Запчасти (авто/запчасти, запчасти к оборудованию);
Медный кабель (счет 10.01.01)
Прочие виды кабеля (счет 10.01.02)
Строительные материалы (трубы, цемент и т. д.) (счет 10.08)
Спецодежда (счет 10.09)
Инструменты (счет 10.09)
Инвентарь и хоз. принадлежность (счет 10.09)
Прочие материалы счет (10.06)
Источники поступления материалов на склад:
от поставщиков;
от учредителей;
от ликвидации ОС;
из собственного производства;
в качестве дарения;
от подотчетного лица.
При поступлении материалов на склад должен быть составлен приходный ордер (акт). Поступившие материалы принимает комиссия, которая проверяет соответствие количества и качества поступивших материалов с сопроводительным документом. В составе комиссии должен быть представитель поставщика или представитель незаинтересованной организации.
Если все сходится, то комиссия подписывает приходный ордер, если есть расхождения, то составляется акт о приемки материалов, который служит основанием для предъявления претензии поставщику. Данный акт составляется, если материалы пришли без сопроводительного документа.
Поступившие материалы из собственного производства или от ликвидации ОС оформляется накладной внутреннего перемещения.
Материальные ценности поступают на склады и хранятся под наблюдением материально-ответственных лиц с которыми заключают договор о материальной ответственности.
При поступлении материалов на склад используются следующие проводки:
Дт 60 Кт 50,51 - Перечисление поставщику сумм авансом под ожидаемую поставку материалов. (РКО, Выписка банка, ПП)
Дт 15 Кт 60 - Отражена покупная стоимость материалов, по которым поступили расчетные документы поставщиков (Договор с поставщиком, расчетные документы поставщика).
Дт 19 Кт 60 - Отражена сумма НДС, уплаченная поставщику (причитающаяся к уплате), (Договор с поставщиком, расчетные документы поставщика, Счет-фактура)
Дт 15 Кт 60 - Отражена стоимость транспортно-заготовительных расходов (Договор с контрагентом, Акт выполненных работ).
Дт 10 Кт 15 - Оприходованы поступившие материалы от поставщиков по учетным ценам (Договор с поставщиком Приходный ордер (форма №4)).
Дт 16 Кт 15 - Списана разница между фактической и учетной стоимостью поступивших материалов (Бухгалтерская справка)
5.2 Организация складского учета
Для обеспечения производственной программы соответствующими материальными ресурсами на предприятиях создаются специализированные склады для хранения основных и вспомогательных материалов, топлива, запасных частей. Кроме центральных заводских складов в структурных различных подразделениях организации могут быть кладовые, выполняющие функции промежуточных складов. Каждому складу приказом по предприятию присваивается постоянный номер, который в последствии указывается на всех документах, относящихся к операциям данного склада. Склады должны быть обеспечены исправными весами, измерительными приборами и мерной тарой.
На складах материальной ценности размещают по секциям, а внутри них по группам, типа – и сорторазмером в штабелях, ящиках, контейнерах, на стеллажах, полках, ячейках, поддонах, что обеспечивает быструю их приемку, отпуск и контроль за соответствием фактического наличия установленным нормам запасом (лимиту).
На каждый номенклатурный номер материалов кладовщика заполняет материальный ярлык и прикрепляет его к месту хранения материалов. В ярлыке указывают наименование материалов, номенклатурный номер, единицу измерения, цену и лимит наличия материалов.
Учет движения и остатков материалов осуществляют в карточках учета материалов форма №М-17. На каждый номенклатурный номер открывают отдельную карточку, поэтому учет называют сортовым учетом и осуществляют его только в натуральном выражении и регламентируются «Основными положениями по учету материалов на предприятиях и стройках», утвержденным Минфином СССР 30.04.74г. №103. При первом поступлении какого-либо материала кладовщика извещает бухгалтера. Бухгалтер открывает карточку, регистрирует в оборотной ведомости и под роспись в ведомости выдает кладовщику. Такой порядок ставит целью обеспечить сохранность карточек. На предприятии может быть установлен и иной порядок открытия карточек. Из-за отдаленности склада от бухгалтерии или большой загрузки кладовщика, он сам открывает карточки, а в установленный период отчета он предъявляет новые карточки в бухгалтерию для выполнения процедуры их регистрации в установленном порядке. Материалы на складах учитываются в карточках складского учета, открываемых на каждое отдельное наименование материала. В карточках указывают наименование материала, номенклатурный номер, размер, сорт, место хранения, единица измерения, учетная цена, балансовый счет, норма запаса и другие данные.
Запись в карточках кладовщик делает на основания первичных документов в день совершения операций. После каждой записи по поступлению или выбытию материалов в карточке следует вывести остаток по материалу данного вида. Совокупность всех складских карточек составляют складскую картотеку. В картотеке карточки размещают по учетным группам – по однородным материалам (металлы, строительные материалы, запасные части, канцелярские товары и тому подобное). Ведение учета материалов допускается также в книге учета материалов, которая содержит те же реквизиты, что и карточка учета материалов.
Первичные документы после записи их данных в карточки учета передают в бухгалтерию; сюда те передают лимитно-заборные карты по мере использования лимита, но не позднее первого числа следующего месяца. Сдачу документов оформляют реестром, в котором указывают наименование и номера сдаваемых документов.
В цехах, имеющих кладовые, а также в подотчетных организациях (пункты, отделения) материально ответственные лица составляют месячные отчеты об остатках и движения материалов в подотчете и представляют их в бухгалтерию. В отчетах содержатся сведенья об остатках материалов на начало месяца, их поступления, расходе и остатке на конец месяца. В отчетах мастеров заводов наряду с фактическим расходом материалов указывают их расход по норме.
5.3 Связь складского учета материалов с синтетическим учетом в бухгалтерии
Все первичные документы по движению материалов со складов и подразделений предприятия поступают в бухгалтерию. Работники бухгалтерии обязаны осуществлять действенный контроль за законностью, целесо- образностью документального оформления операции по движению материалов. После проверки первичные документы подвергаются таксировке.
Существует несколько вариантов учета материалов в бухгалтерии:
При первом варианте в бухгалтерии открывают на каждый вид и сорт материалов карточки аналитического учета, в которых записывают на основании первичных документов операции по поступлению и расходу материалов. Эти карточки отличаются от карточек учета материалов лишь тем, что учет материалов в них ведут не только в натуральном, но и денежном выражении. По окончании месяца по итоговым данным всех карточек составляют сортовые количественно-суммовые оборотные ведомости аналитического учета и сверяют их с оборотами и остатками на соответствующих синтетических счетах и данными карточек складского учета.
При втором варианте все приходные и расходные документы группируют по номенклатурным номерам и в конце месяца подсчитанные по документам итоговые данные о поступлении и расходе каждого вида материалов записывают в оборотные ведомости, составляемые в натуральном и денежном выражениях по каждому складу отдельно по соответствующим синтетическим счетам и субсчетам.
Этот вариант значительно уменьшает трудоемкость учета, поскольку отпадает необходимость ведения карточек аналитического учета. Однако учет и в этом случае остается громоздким, поскольку в оборотную ведомость приходится записывать сотни, а иногда и тысячи номенклатурных номеров материалов.
Более прогрессивным является оперативно-бухгалтерский, или сальдовый, метод учета материалов, при котором бухгалтерия не дублирует складского сортового учета ни в отдельных карточках аналитического учета, ни в оборотных ведомостях, а используют в качестве регистров аналитического учета, карточки учета материалов, ведущиеся на складах.
Ежедневно или в другие установленные сроки работник бухгалтерии проверяет правильность произведенных кладовщиком записей в карточках учета материалов и подтверждает их своей подписью на самих карточках.
К концу месяца заведующий складом, а в отдельных случаях работник бухгалтерии, переносит количественные данные об остатках на 1-ое число месяца по каждому номенклатурному номеру материалов из карточек, учета материалов в ведомость учета остатков материалов на складе (без оборотов прихода и расхода).
После проверки и визирования работником бухгалтерии ведомость остатков передают в бухгалтерию, где остатки материалов таксируют по твердым учетным ценам и выводят их итоги по отдельным учетным группам материалов и в целом по складу.
При сальдовом методе учета материалов поступившие в бухгалтерию первичные документы по движению материалов после их проверки и таксировки раскладывают в контрольной картотеке отдельно по приходу и расходу с учетом складов и номенклатурных групп материалов. По данным контрольной картотеки документов составляют ежемесячную статистическую отчетность о движении и остатках важнейших видов материалов и топлива. Кроме того, по истечении месяца картотеку используют для составления групповых оборотных ведомостей в суммовом выражении по каждому складу в отдельности. Таких групп бывает несколько десятков. Данные этих ведомостей сверяют со стоимостными данными ведомости остатков и с итогами записей в регистрах синтетического учета.
Сальдовый метод учета материалов – один из наиболее эффективных, особенно в условиях ручной обработки учетных данных и малой механизации учета.
5.4 Порядок передачи со склада в эксплуатацию и документальное оформление
Материалы отпускают со склада предприятия на производственное потребление, хозяйственные нужды, на сторону, для переработки и в порядке реализации излишних и неликвидных запасов.
Расход материалов, отпускаемых в производство со склада оформляется следующими документами:
1. Лимитно-заборная карта (Форма М-8) - применяется для оформления отпуска материалов (при наличии лимита), систематически потребляемых при изготовлении продукции, а также для текущего контроля за соблюдением установленных лимитов отпуска материалов на производственные нужды. Выписывается в 2-х экз. на одно наименование материала, после чего выводится остаток свободного лимита. Один экземпляр лимитно-заборной карты вручают цеху-получателю, другой - складу.
При этом используется проводка Дт 10.05 Кт 10.05
2. Требование-накладная (Форма М-11) – применяется для учета движения материала внутри организации между структурными подразделениями и материально-ответственными лицами.
Этим же документом оформляется операция по сдаче на склад из производства неиспользованных материалов, а также сдача отходов и брака.
Внутренняя передача материалов со склада или под отчет материально-ответственным лицам - Дт 10 Кт 10
3. Накладная на отпуск материалов на сторону (Форма М-15) – применяется для учета отпуска материалов хозяйствам своей организации, расположенным за пределами ее территории или сторонним организациям на основании договоров или иных документов.
Выписывается в 2-х экз. Один - после письменного разрешения руководителя на отпуск и подписи гл. бухгалтера, передается складу как основание для отпуска, второй – получателю материалов. Подписывается лицами отпустившими, и получившими материальные ценности.
Списание отгруженных по договору мены материалов по средней себестоимости - Дт 45 Кт 10
Порядок документального оформления отпуска материалов зависит прежде всего от организации производства, направления расхода и периодичности их отпуска.
Отпуск материалов со склада производят в пределах установленного лимита. Сверхлимитный отпуск материалов и замену одного материала другим оформляют выпиской отдельного требования-накладной на замену или дополнительный отпуск.
Применение лимитно-заборных карт значительно сокращает количество разовых документов.
Если материалы со склада отпускаются нечасто, то их отпуск оформляют одно- или многострочными требованиями-накладными на отпуск материалов, которые выписываются цехом-получателем в двух экземплярах: первый, с распиской кладовщика, остается в цехе, второй, с распиской получателя - у кладовщика.
Учет реализации материалов и определение финансовых результатов от их реализации ведется на счете 91 «Прочие доходы и расходы».
При отпуске материалов на сторону используются следующие проводки:
Дт 50 Кт 62 – Получена предварительная оплата от покупателя (ПКО, Выписка банка, ПП)
Дт 62 Кт 68 – Начислен НДС с суммы авансов, полученных по ставке 16,67% (Счет-фактура, бух. справка)
Дт 91 Кт 10 – Списание материалов по средней себестоимости (расчетные документы, бух. справка)
Дт 91 Кт 16 – Списание суммы отклонений в стоимости материальных ценностей в части реализации материалов (Бух. справка)
Дт 62 Кт 91 – Отгружены материалы покупателям по продажной цене (Договор купли-продажи, Акт приемки-передачи материалов, накладная на отпуск материалов на сторону, расчетные документы)
Дт 91 Кт 68 – Начислен НДС к уплате в бюджет по ставке 20% (Договор купли-продажи, расчетные документы, Счет-фактура)
Дт 62 Кт 62 – Затраты предварительной оплаты, полученные ранее от покупателя. (Бух. справка)
Дт 68 Кт 62 - Восстановлен НДС с аванса (Счет-фактура, бух. справка)
Порядок проведения инвентаризации
Положение о бухгалтерском учете и отчетности обязывает предприятия проводить инвентаризацию товарно-материальных ценностей:
не реже одного раза в год с целью объективного отражения состояния этих средств в годовом отчете;
при смене материально-ответственных лиц и при стихийных бедствиях;
в случае расхождений между данными бухгалтерского и складского учета.
Основная цель инвентаризации - выявление фактического наличия товарно-материальных ценностей в натуральном и стоимостном выражении В процессе инвентаризации проверяются:
сохранность материальных ценностей;
правильность их хранения, отпуска, состояние весового и измерительного инструмента;
порядок ведения учета движения товарно-материальных ценностей.
Организует и руководит проведением инвентаризации руководитель предприятия или его заместитель, или главный бухгалтер. Работу по проведению инвентаризации осуществляет комиссия, состоящая из компетентных лиц, назначаемая приказом руководителя предприятия.
Бухгалтер к моменту проведения инвентаризации составляет инвентаризационную опись товарно-материальных ценностей по складам, в которой материальные ценности отражаются по каждому наименованию, виду, сорту. Складские операции в этот период не производятся; заведующий складом в данной описи дает расписку в том, что все документы склада записаны в карточку складского учета материалов и сданы в бухгалтерию предприятия.
ТМЦ, поступившие во время проведения инвентаризации принимают материально-ответственные лица в присутствии членов комиссии, оприходуют их после инвентаризации.
Инвентаризация проводится путем прямого пересчета, взвешивания, обмера ценностей. Ценности, пришедшие в негодность и не списанные в инвентаризационную опись, не включается, а составляется акт с указанием времени эксплуатации, причин негодности, возможность использования предметов в хозяйственных целях.
В результате проведения инвентаризации могут быть выявлены излишки и недостачи.
Излишки отражаются в учете, как внереализационные доходы Дт 10 Кт 91
Во всех случаях расхождения, выявленные в результате инвентаризации (излишки или недостачи), оформляются составлением сличительных ведомостей и оцениваются по фактической себестоимости. Ценности, оказавшиеся в излишке, подлежат оприходованию с уменьшением общехозяйственных расходов (дебет счета 10 - кредит счета 26). Недостача ценностей списывается на счет 94 «Недостачи и потери от порчи ценностей» с уменьшением стоимости и количества их по счета материальных ценностей. Данный счет должен быть закрыт путем списания стоимости недостающих материалов на счета издержек производства и обращения (Дт 20,24 Кт 94), если недостача в пределах нормы естественной убыли. Если недостача сверх нормы естественной убыли, то необходимо установить виновное лицо и причины недостачи.
5.6 Выписать счет на оплату за материалы и накладную на отпуск
Отпуск материалов сторонним организациям или хозяйствам своей организации, расположены за ее пределами, оформляют накладными на отпуск материалов на сторону форма№ М-15, которые выписывает отдел снабжения в двух экземплярах на основании нарядов, договоров и других документов. Далее работник бухгалтерии на основании учебных данных указывает в накладной цену и общую сумму отпускаемых на сторону материальных ценностей, а также рассчитывает налог на добавленную стоимость приходящую на них. Первый экземпляр накладной остается на складе и является основанием для аналогического или синтетического учета материалов, второй передается получателю материалов.
В накладной на отпуск материалов на сторону указывается наименование материальных ценностей, сорт, марка, размер; номенклатурный номер, количество и цена.
Подотчетные лица приобретают материалы в организациях торговли у других организаций и кооперативов. Документом, подтверждающим стоимость приобретенных материалов, является товарный счет или акт (справка), составляемый подотчетным лицом, в котором он изличает содержание хозяйственной операции с указанием даты, места покупки, наименования и количества материалов и цены, а также данных паспорта продавца товаров.
Отражена стоимость материалов на основании расчетных документов поставщика - Дт 15 Кт 60
6. УЧЕТ ПРОИЗВОДСТВА И КАЛЬКУЛЯЦИИ
СЕБЕСТОИМОСТИ ПРОДУКЦИИ
6.1 Прямые и косвенные затраты
Процесс производства занимает центральное место в деятельности организации и представляет собой совокупность технологических операций, связанных с созданием готовой продукции, выполнением работ, оказанием услуг. Производство обусловлено взаимодействием трех основных факторов — рабочей силы, средств труда и предметов труда. Участие этих факторов в производстве требует соответствующих расходов
Затраты – это средства, израсходованные на приобретения ресурсов, имеющиеся в наличии и регистрируемые в балансе как активы предприятия, способные принести доход в будущем.
Следует отметить, что затраты организаций, оказывающих так называемые услуги непроизводственного характера, формируют фактическую стоимость этих услуг.
Группировки затрат по экономическим элементам производится по первому признаку, охватывает производственное использование всех хозяйственных ресурсов организации и является единой для всех отраслей экономики. При формировании расходов по обычным видам деятельности должна быть обеспечена и группировка по следующим элементам:
материальные затраты (за вычетом возвратных отходов);
затраты на оплату труда;
отчисления на социальные нужды;
амортизация;
прочие затраты.
При журнально-ордерной форме бухгалтерского учета для обобщения затрат на производство но организации в целом в разрезе экономических элементов затрат и калькуляционных статей расходов применяется журнал-ордер № 10.
По способу включения в себестоимость продукта труда затраты на его производство подразделяются на прямые и косвенные. Такая классификация затрат используется в сложных производствах (машиностроении, легкой промышленности, сельском хозяйстве), отличающихся многономенклатурным производством.
Прямые затраты непосредственно относятся к конкретному объекту калькуляции (видам изделий или группам однородных изделий, работам, услугам) — это затраты сырья и материалов, заработной платы производственных рабочих, занятых изготовлением продукции, вместе с отчислениями на социальные нужды и другие затраты, которые можно отнести на себестоимость продукции на основании первичных документов.
Косвенные затраты не имеют непосредственного отношения к производству данного наименования продукции, в связи с чем не могут быть отнесены в их себестоимость прямым счетом, а распределяются косвенно (т.е. условно).
Классификация расходов на прямые и косвенные характерна для многопрофильных производств. В организациях электроэнергетики, добывающих отраслей и других производствах, выпускающих одно наименование продукции (т.е. в организациях, в которых существует только один объект калькуляции), все расходы считаются прямыми.
Рассмотрим основные синтетические счета для учёта затрат:
Наиболее значимыми счетами на предприятии для учёта затрат являются счет 20 "Основное производство" и счет 26 "Общехозяйственные расходы".
Счет 20 "Основное производство" открывается на предприятии для формирования информации о затратах по производству. Цель данного учёта – получение информации о плановых и фактических затратах, по незавершенному производству на начало и конец отчетного периода; расходах на брак и прочих затрат, влияющих на формирование фактической себестоимости продукции. Поэтому на этом счете отражаются все прямые расходы предприятия, связанные с выпуском продукции.
Прямые расходы, связанные непосредственно с выпуском продукции, выполнением работ и оказанием услуг, списываются на счет 20 "Основное производство" с кредита счетов учёта производственных запасов, расчётов с персоналом по оплате труда и амортизации основных средств, занятых в сфере производства.
По кредиту счета 20 "Основное производство" отражаются суммы фактической себестоимости завершенной производством продукции. Эти суммы списываются со счета 20 "Основное производство" в дебет счета 43 "Готовая продукция".
Полученный остаток по счету 20 "Основное производство" на конец месяца показывает стоимость незавершенного производства предприятия.
В плане счетов также указывается, с какими счетами могут корреспондировать счета затрат.
В свою очередь, в конце отчетного периода, списывается себестоимость реализованной продукции с кредита счета 43 «Готовая продукция» в дебет счета 90-2 «Себестоимость продаж» исходя из учетной цены (цены прямых затрат) и количества реализованной продукции.
В ранее действующем Плане счетов бухгалтерского учёта расходы, произведенные в данном отчетном периоде, но относящиеся к будущим периодам, отражались на счете 31 "Расходы будущих периодов". В отличие от счетов 25 и 26 аналитические показатели к счету 31 "Расходы будущих периодов" расширены и зависят от вида производства и от содержания произведенных предприятием единовременных расходов.
В новом Плане счетов 2000 г. счёт 31 был заменён на счет 97 "Расходы будущих периодов". Ими могут быть затраты: на горно-подготовительные работы, подготовительные к производству работы в связи с их сезонным характером; освоение новых производств, установок и агрегатов; рекультивация земель и осуществление иных природоохранных мероприятий; неравномерно производимые в течение года ремонты основных средств (когда организацией не создается соответствующий резерв или фонд) и другие расходы.
Экономическое содержание этого счёта не изменилось.
Учтенные на счете 97 "Расходы будущих периодов" расходы списываются в дебет счетов 20 "Основное производство", 23 "Вспомогательные производства", 25 "Общепроизводственные расходы", 26 "Общехозяйственные расходы", 44 "Расходы на продажу" и др.
Кроме этого, в Плане счетов появился счёт 91 "Прочие доходы и расходы", который в данной работе интересует нас в качестве отражения расходов организации. На этом счёте отражаются операционные и внереализационные расходы, такие как расходы, связанные с предоставлением за плату во временное пользование активов организации, прав; остаточная стоимость активов, по которым начисляется амортизация, и фактическая себестоимость других активов, списываемых организацией, – в корреспонденции со счетами учета соответствующих активов; расходы, связанные с продажей, выбытием и прочим списанием основных средств и иных активов, товаров, продукции, – в корреспонденции со счетами учета затрат; расходы по операциям с тарой – в корреспонденции со счетами учета затрат; проценты, уплачиваемые организацией за предоставление ей в пользование денежных средств (кредитов, займов), – в корреспонденции со счетами учета расчётов или денежных средств; расходы, связанные с оплатой услуг, оказываемых кредитными организациями, – в корреспонденции со счетами учета расчётов; штрафы, пени, неустойки за нарушение условий договоров; расходы на содержание производственных мощностей и объектов, находящихся на консервации, – в корреспонденции со счетами учета затрат и прочие расходы, признаваемые операционными или внереализационными.
6.2 Распределение косвенных затрат
Косвенные затраты – это затраты, которые не могут быть прямо отнесены на себестоимость продукции и распределяются косвенно (условно).
Косвенные затраты (затраты на освещение, обслуживание производственных цехов, зар. плату администрации и т. д.) в конце месяца распределяются между отдельными видами продукции пропорционально:
Зар. плате производственных рабочих;
Материальным затратам;
Прямым затратам;
Выручки от реализации.
Косвенные затраты, как правило, предварительно учитываются на собирательно-распределительных счетах: 25 «Общепроизводственные расходы», 26 «Общехозяйственные расходы», 44 «Расходы на продажу» (в учете поставщика), 28«Потери от брака». По дебету указанных счетов учитывают расходы, а по кредиту их списание. По окончании месяца учтенные на собирательно-распределительных счетах (25,26,28,31) затраты списывают на счета основного и вспомогательного производств. На счете 26 "Общехозяйственные расходы" учитываются затраты, непосредственно не связанные с производственным процессом (административно-управленческие расходы, содержание зданий управления, информационные услуги и т.д.).
Они распределяются между различными изделиями пропорционально предусмотренной учетной политикой показателям с помощью заранее рассчитанных коэффициентов. Так же качестве базы распределения могут быть выбраны: количество отработанных машино-часов, объем выпущенной продукции и т.д. Коэффициент распределения косвенных расходов рассчитывается путем деления величины косвенных расходов на общую сумму прямых расходов.
6.3 Определение фактической себестоимости продукции
Себестоимость продукции – выраженные в денежной форме затраты на ее производство и реализацию. В условиях перехода к рыночной экономике себестоимость продукции является важнейшим показателем производственно-хозяйственной деятельности предприятия. Исчисление этого показателя необходимо для оценки выполнения плана по данному показателю и его динамики; определения рентабельности производства и отдельных видов продукции; выявления резервов снижения себестоимости продукции; определения цен на продукцию; обоснования решений о производстве новых видов продукции и снятия с производства устаревших.
Величина себестоимости – это один из показателей эффективности производства. Определяет, во что обходится предприятию изготовление и сбыт продукции, чем ниже себестоимость, тем выше эффективное производство. В себестоимость продукции включаются только те затраты, которые относятся к производству.
Управление себестоимостью продукции предприятий – планомерный процесс формирования затрат на производство всей продукции и себестоимости отдельных изделий, контроль за выполнением заданий по снижению себестоимости продукции, выявления резервов ее снижения. Основными элементами системы управления себестоимостью являются прогнозирование и планирование, нормирование затрат, учет и калькулирование, анализ и контроль за себестоимостью. Все они функционируют в тесной взаимосвязи друг с другом.
Основные задачи бухгалтерского учета затрат на производство и калькулирования себестоимости продукции – учет объема, ассортимента и качества произведенной продукции, выполненных работ и оказанных услуг и контроль за выполнением плана по этим показателям; учет фактических затрат на производство продукции и контроль за использованием сырья, материальных, трудовых и других ресурсов, за соблюдением установленных смет расходов по обслуживанию производства и управлению; калькулирование себестоимости продукции и контроль за выполнением плана по себестоимости; выявление резервов снижения себестоимости продукции.
Учет затрат на производство и калькулирование себестоимости продукции являются составной частью общей единой системы бухгалтерского учета.
Калькуляция продукции – это учет затрат на производство продукции и определение ее себестоимости.
Существуют группировки затрат организаций по статьям калькуляции:
Сырье и материалы
Возвратные отходы
Покупные полуфабрикаты, услуги производственного характера других организаций
Топливо и энергия на технологические цели
Зар. плата производственных рабочих
Отчисление единого социального налога на фонд оплаты труда производственных расходов
Расходы на подготовку и освоение производства
Общепроизводственные расходы
Общехозяйственные расходы
Потери от брака
Прочие производственные расходы
Коммерческие расходы
Итог первых одиннадцати статей образует производственную себестоимость продукции, а итоги всех двенадцати – полную себестоимость продукции.
Готовая продукция входит в состав оборотных средств и должна отражаться в балансе по фактической производственной себестоимости.
Фактическая (отчетная) себестоимость продукции (работ, услуг) определяется в конце отчетного периода на основе данных бухгалтерского учета о фактических затратах на производство, зная расходы на изготовление и сумму незавершенного производства.
Плановая и фактическая себестоимость определяются по одной методике и по одним и тем же калькуляционным статьям, поскольку это необходимо для сравнения и анализа производственно-хозяйственной деятельности и разработки рациональной концепции развития предприятия в процессе изготовления изделий, выполнения работ или услуг, для анализа показателей себестоимости продукции (работ, услуг).
Фактическая себестоимость реализованной продукции Дт46 Кт40.
7. УЧЕТ ТРУДА И ЗАРАБОТНОЙ ПЛАТЫ
7.1 Задачи и значение учета труда и заработной платы
В условиях рыночного хозяйствования, в соответствии с изменениями в экономическом и социальном развитии страны существенно меняется и политика в области оплаты труда, социальной поддержки и защиты работников. Многие функции государства по реализации этой политики переданы непосредственно предприятиям, которые самостоятельно устанавливают формы, системы и размеры оплаты труда, материального стимулирования его результатов. Понятие «заработная плата» наполнилось новым содержанием и охватывает все виды заработков (а также различных премий, доплат, надбавок и социальных льгот), начисленных в денежной и натуральных формах (независимо от источников финансирования), включая денежные суммы, начисленные работникам в соответствии с законодательством за не проработанное время (ежегодный отпуск, праздничные дни и т.п.).
Заработная плата - это основная часть средств, направляемых на потребление, представляющая собой долю дохода (чистую продукцию), зависящую от конечных результатов работы коллектива и распределяющуюся между работниками в соответствии с количеством и качеством затраченного труда, реальным трудовым вкладом каждого и размером вложенного капитала.
В экономической теории существует две основных концепции определения природы заработной платы:
а) заработная плата есть цена труда. Ее величина и динамика формируются под воздействием рыночных факторов и в первую очередь спроса и предложения;
б) заработная плата - это денежное выражение стоимости товара «рабочая сила» или «превращенная форма стоимости товара рабочая сила». Ее величина определяется условиями производства и рыночными факторами - спросом и предложением, под влиянием которых происходит отклонение заработной платы от стоимости рабочей силы.
Основная задача учета зарплаты состоит в том, чтобы поставить оплату труда в зависимость от его коллектива и качества трудового вклада каждого работника и тем самым повысить стимулирующую функцию вклада каждого. Организация оплаты труда предполагает :
-определение форм и систем оплаты труда работников предприятия;
-разработку критериев и определение размеров доплат за отдельные достижения работников и специалистов предприятия;
-разработку системы должностных окладов служащих и специалистов;
-обоснование показателей и системы премирования сотрудников.
Будучи основным источником дохода трудящихся заработная плата является формой вознаграждения за труд и формой материального стимулирования их труда. Она направлена на вознаграждение работников за выполненную работу и на мотивацию достижения желаемого уровня производительности. Поэтому правильная организация заработной платы непосредственно влияет на темпы роста производительности труда, стимулирует повышение квалификации трудящихся. Заработная плата, являясь традиционным фактором мотивации труда, оказывает доминирующее влияние на производительность. Организация не может удержать рабочую силу, если она не выплачивает вознаграждения по конкурентоспособным ставкам и не имеет шкалы оплаты, стимулирующей людей к работе. Для того, чтобы обеспечить стабильный рост производительности, руководство должно четко связать заработную плату, продвижение по службе с показателями производительности труда, выпуском продукции. Система вознаграждения за труд должна быть создана таким образом, чтобы она не подрывала перспективные усилия на обеспечение производительности при краткосрочных негативный результатах. Особенно это относится к эшелону управления.
Зарплата может действовать как фактор, де стимулирующий развитие производительности труда. Медленная работа часто вознаграждается оплатой сверхурочных. Отделы, допустившие перерасход своей сметы в этом году могут надеяться на увеличение сметы на будущий год. Сам факт более крупных затрат времени не является автоматическим индикатором выполнения большего объема работ, хотя схемы оплаты труда часто исходят именно из этих предположений.
Для учета заработной платы и расчетов по ней предназначен пассивный счет 70 «Расчеты с персоналом по оплате труда». По кредиту этого счета отражаются суммы:
оплаты труда, причитающиеся работникам, в корреспонденции со счетами учета затрат на производство, издержек обращения;
оплаты труда, начисленные за счет образованного в установленном порядке резерва на оплату отпусков и вознаграждений за выслугу лет, в корреспонденции со счетом 89 «Резервы предстоящих расходов и платежей»;
начисленных пособий за счет на государственное социальное страхование, пенсий и аналогичные суммы, в корреспонденции со счетом 69 «Расчеты по социальному страхованию и обеспечению»;
начисленных доходов от участия в предприятии, а также поощрения за счет чистой прибыли, в корреспонденции со счетами 88 «Нераспределенная прибыль (непокрытый убыток)», 81 «Использование прибыли».
По дебету счета 70 отражаются:
выплаченные из кассы суммы заработной платы, пенсий, пособий, премий доходов от участия в предприятии, в корреспонденции со счетом 50 «Касса»;
стоимость выданной продукции в порядке натуральной оплаты, в корреспонденции со счетом 46 «Реализация продукции (работ, услуг)»;
различные удержания, как то:
а) суммы налогов с зарплаты, в корреспонденции со счетом 68 «Расчеты с бюджетом»;
б) 1% из заработной платы в Пенсионный фонд, в корреспонденции со счетом 69-2 «Расчеты по пенсионному обеспечению»;
в) в погашение подотчетных сумм - в корреспонденции со счетом 71 «Расчеты с подотчетными лицами»;
г) за товары, проданные в кредит за предоставление ссуды, по возмещению материального ущерба предприятию - в корреспонденции с соответствующими субсчетами счета 73 «Расчеты с персоналом по прочим операциям»;
д) по исполнительным документам ( штрафы, алименты), депонированные сумы, в корреспонденции со счетом 76 «Расчеты с разными дебиторами и кредиторами», соответствующие субсчета;
е) по договорам добровольного личного страхования (согласно письменным заявлениям работников), в корреспонденции со счетом 65 «Расчеты по имущественному и личному страхованию».
Таким образом сальдо счета 70, как правило кредитовое, показывает задолженность предприятия перед работниками по зарплате и другим указанным выплатам.
7.2 Классификация работников предприятия по составу и численности
Для организации учета труда, выработки и заработной платы, составления отчетности и контролем за фондом заработной платы и выплатами социального характера весь персонал, например, промышленного предприятия распределяется на три группы: промышленно-производственный, непромышленный и работники не списочного состава (выполняющие работы по договорам подряда и другим договорам гражданско-правового характера).
Кроме того, в отчетности по труду из группы промышленного производственного персонала выделяются две категории - рабочие и служащие (руководители, специалисты и другие служащие).
Показатели численности и состава персонала по указанным группам и категориям регламентируются в соответствии с Инструкцией по статистике численности и заработной платы рабочих и служащих.
На работников, принятых на постоянную, временную или сезонную работу, отдел кадров заполняет карточку , на руководящих работников и специалистов и личный листок по учету кадров. Каждому работнику при приеме на работу присваивается табельный номер, который в дальнейшем проставляется на всех документах по учету личного состава, выработки и заработной платы.
В случаях увольнения или перевода на другую работу его табельный номер, как правило, не может присваиваться другому работнику в течении одного-двух лет.
Бухгалтерия предприятия на основании первичных документов открывает на каждого работника карточку-справку с указанием справочных данных, для накапливания из месяца в месяц сведений о заработке или лицевой счет с последующим использованием их показателей для расчета среднего заработка.
Учет личного состава работников ведет отдел кадров. Основными первичными документами по учету численности и движения работников являются:
Приказ о приеме на работу (на основании заявления);
Приказ о переводе на другую работу;
Приказ об увольнении и прекращении трудового договора;
Приказ о предоставлении отпуска;
Личная карточка;
Табель учета использования рабочего времени;
Лицевой счет;
Расчетно-платежная ведомость;
Платежная ведомость;
Трудовое соглашение.
7.3 Познакомиться с ведением табеля учета рабочего времени
Для учета рабочего времени, а также для контроля над численностью работников на предприятии ведется табель учета рабочего времени, на основании которого начисляют оплату труда в расчетной ведомости.
Табели открываются или по предприятию в целом, или по его структурным подразделениям и категориям работающих.
Они необходимы не только для учета использования рабочего времени всех категорий работающих, но и для контроля за соблюдением персоналом уставного режима рабочего времени, расчетов с ним по заработной плате и получении данных об отработанном времени.
В табеле учета рабочего времени указывается дата составления, отчетный период, фамилия, инициалы, профессия (должность) работника, присвоенный ему табельный номер, отметки о явках и неявках на работу по числам месяца, сколько часов и дней отработано за месяц, данные для начисления заработной платы по видам и направлениям затрат, корреспондирующий счет и неявки по каким-либо причинам.
Подписывает табель ответственное лицо, руководитель структурного подразделения и работник кадровой службы.
7.4 Начислить зарплату работникам, включая аппарат управления
Размер начислений (заработная плата, аванс, премии, доплаты, пособия , отпускные и т.д.) производятся в соответствии с нормативными актами .
Основная заработная плата начисляется в соответствии со сдельными расценками ,тарифными ставками , окладами. Учитываются также доплаты в связи с отклонениями от нормальных условий работы, за работу в ночное время , за сверхурочные работы, за бригадирство, оплата простоев не по вине рабочих и т.п.
К дополнительной оплате относятся выплаты за не проработанное время : отпуска, перерывы в работе кормящих матерей, подростков, на выполнение общественных обязанностей, а также выходное пособие при увольнении, при нетрудоспособности и т.д
Для учета заработной платы на данном предприятии используется повременная форма оплаты труда.
Повременной называется такая форма платы, когда основной заработок работника начисляется по установленной тарифной ставке или окладу за фактически отработанное время, т.е. основной заработок зависит от квалификационного уровня работника и отработанного времени. Применение повременной оплаты труда оправдано, когда рабочий не может повлиять на увеличение выпуска продукции из-за строгой регламентации производственных процессов, и его функции сводятся к наблюдению, отсутствуют количественные показатели выработки, организован и ведется строгий учет времени, правильно тарифицируется труда рабочих, а также используются нормы обслуживания и численности. Повременная оплата может быть простой и повременно-премиальной.
При простой повременной системе оплаты труда размер заработной платы зависит от тарифной ставки или оклада и отработанного времени.
При повременно-премиальной системе оплаты труда работник сверх зарплаты (тарифа, оклада) за фактически отработанное время дополнительно получает и премию. Она связана с результативностью того или иного подразделения или предприятия в целом, а также с вкладом работника в общие результаты труда.
По способу начисления заработной платы данная система подразделяется на три вида: почасовую, поденную и месячную.
При почасовой оплате расчет заработка производится исходя из часовой тарифной ставки и фактически отработанных работником часов.
При поденной оплате расчет заработной платы осуществляется исходя из твердых месячных окладов (ставок), числа рабочих дней, фактически отработанных работников в данном месяце, а также числа рабочих дней, предусмотренных графиком работы на данный месяц.
Заработная плата начисляется исходя из тарифной ставки за час и фактически отработанного времени, которое отмечается в табелях учета рабочего времени. Затем на основе тарифной ставки рассчитывается повременная заработная плата.
При помесячной оплате заработная плата работникам начисляется согласно окладам, утвержденным в штатном расписании приказом по предприятию, и количеству дней фактической явки на работу. Такая разновидность повременной оплаты труда называется окладной системой. Таким образом, на предприятии оплачивается труда инженерно-технических работников и служащих..
Пример 1 .
Оклад работника составляет 2400 руб. Месяц отработан полностью. На иждивении 2 ребенка. Выдан аванс в размере 700 руб. Ежемесячные перечисления на книжку составляют 580 руб. Премия – 40%. Определить сумму к выдаче.
1. Определим начисленную премию:
2400 0,4 = 960
2. Определим сумму начисленной заработной платы + премия:
2400 + 960 = 3360
3. Определим необлагаемую базу:
400 + 300 + 300 = 1000
4. Определим облагаемую базу:
3360 – 1000 = 2360
5. Определим сумму налога:
2360 13% = 307
6. Определим сумму к выдаче:
3360 – 307 – 700 – 580 = 1774
Сумма к выдаче данного работника составит 1774 рубля.
Пример 2 .
Оклад работника составляет 1350 руб. В апреле 22 рабочих дня. Месяц отработан не полностью (20 дней). На иждивении 1 ребенок. Ежемесячные алименты составляют 580 руб. Премия – 35%. Тарифная ставка – 29,6 руб. Определить сумму к выдаче.
1. Определим среднедневной заработок:
2
.
Определим заработную плату за отработанное
время:
61,57 20 = 1231,40
3. Необлагаемая база:
400 + 300 = 700
4. Облагаемая база:
1231,40 – 700 = 531,40
5. Определим сумму налога:
531,40 13% = 69
6. Определим сумму к выдаче:
1231,40 – 69 – 240 = 922,4
Работник за отработанное время получит заработную плату в размере 922 руб. 40 копеек.
Пример 3 .
Оклад работника составляет 2370 руб. В апреле 22 рабочих дня. Месяц отработан не полностью (16 дней). Детей нет. Выдан аванс в размере 780 руб. Доплата за вредные условия труда – 20%. Премия – 25%. Работник является членом профсоюза. Определить сумму к выдаче.
1
.
Определим среднедневной заработок:
2. Определим заработную плату за отработанное время:
116,10 16 = 1857,60
3. Необлагаемая база составляет 400 руб.
4. Облагаемая база:
1857,60 – 400 = 1457,6
5. Определим сумму налога:
531,40 13% = 69
6. Определим сумму профсоюзного взноса:
1457,6 1% = 14,58
6. Определим сумму к выдаче:
1857,60 – 189 – 14,58 – 780 = 874,02
Заработная плата данного работника за отработанное время составляет
874 руб. 02 коп.
Выдача заработной платы производится кассиром по платежным ведомостям на выдачу аванса, заработной платы с составлением одного расходно-кассового ордера на общую сумму. Выдавать заработную плату кроме кассира могут раздатчики. При этом бухгалтером должны вестись специальные книги регистрации платежных ведомостей и сумм, выданных наличными. Выдача денег производится непосредственно работнику под личную роспись, либо другому лицу на основании выданной ему доверенности. В бухгалтерском учете выплата заработной платы отражается следующими проводками:
|
№ п/п |
Дебет |
Кредит |
Содержание хозяйственной операции |
Документальное обоснование |
|
1 |
30, 31, 32, 23, 29, 08 и др. |
70 |
Отражено начисление зарплаты за фактически отработанное время |
Табель, наряд |
|
2 |
30, 31, 32, 23, 29, 08 и др. |
70 |
Отражено начисление доплат и надбавок компенсационного характера за особые условия труда |
Табель, наряд, приказ руководителя |
|
3 |
30, 31, 32, 23, 29 и др. |
70 |
Отражена начисленная премия |
Приказ руководителя |
|
4 |
50 |
51 |
Получены в кассу ден. средства на выплату зарплаты |
ПКО, чек |
|
5 |
70 |
50 |
Выплата из кассы зарплаты |
Платежная ведомость, РКО |
|
6 |
51 |
50 |
Сдана на р/с сумма депонированной зарплаты |
РКО, квитанция, выписка банка |
|
7 |
50 |
51 |
Сумма депонированной зарплаты по запросу получена из банка в кассу |
ПКО, чек |
7.5 Начислить отпускные, премию, доплату за работу в ночь, праздничные дни
Расчет отпускных
Право на отпуск или выплату компенсации при неиспользовании его предоставляется работникам по истечении 11 месяцев непрерывной работы на данном предприятии. При уходе в отпуск за работником сохраняется право на получение среднего заработка, который определяется исходя из суммы зарплаты, начисленной за предшествующие 3 месяца; разрешено в отдельных случаях использовать 12 месяцев.
При подсчете среднего заработка для оплаты отпуска и выплаты компенсации за неиспользованный отпуск учитываются все виды оплаты труда, на которые начисляются страховые взносы независимо от систематичности их выплаты (производственные премии, доплаты за сверхурочные и за работу в ночное время, надбавки за выслугу лет и т.д.) При этом премии и другие выплаты стимулирующего характера включаются при подсчете среднего заработка по времени их фактического начисления. А годовые вознаграждения - в размере 1/12 за каждый месяц расчетного периода (в случаях, когда время, приходящееся на расчетный период, отработано не полностью, премии учитываются пропорционально отработанному времени).
Средний дневной заработок для оплаты отпускных (компенсаций за неиспользованный отпуск) подсчитываются путем деления фактического заработка за расчетный период (предшествующие 3 месяца) на 3 и на коэффициент 29,6 - среднемесячное число календарных дней при оплате отпуска установленного в календарных днях.
В случае если расчетный период отработан не полностью, отпуск оплачивается исходя из средне дневного заработка, определяемого путем деления заработка за фактически проработанное время: на число календарных дней (при подсчете в календарных днях).
Полученный таким образом среднедневной заработок умножается на количество дней отпуска в календарных днях. В случае повышения тарифных ставок (окладов) по отрасли или на предприятии при исчислении среднего заработка они, как премии и другие выплаты, корректируются на коэффициент повышения; но это не относится к изменению ставки (оклада) конкретному работнику. Кроме того, следует помнить, что из расчетного периода исключается время, в течении которого работник освобождался от работы с частичным сохранением зарплаты или без оплаты, а также время больничных; при этом в случае сохранения частичной оплаты эта часть исключается из подсчета среднего заработка. Для начисления отпускных используется проводка Дт 20 Кт 70 – начислены отпускные.
Пример:
Работник уходит в отпуск с 1.04 по 28.04 (28 календарных дней). Работник имеет оклад 1500 руб. Премия составляет 70%. На иждивении 2 ребенка. Определить сумму отпускных, полученных на руки.
1. Определим среднедневной заработок:

2. Сумма начисленных отпускных:
86,15 28 = 2412,2
3. Определим необлагаемую базу:
400 + 300 + 300 = 1000
4. Определим облагаемую базу:
2412,20 – 1000 = 1412,20
5. Определим сумму налога:
1412,20 13% = 183,56
6. Определим сумму полученных отпускных:
2412,20 – 183,56 = 2228,64
Расчет премии
Премия – форма материального поощрения работников и коллективов за успешный труд, которая носит регулярный или периодический характер независимо от источников их выплаты.
Пример:
Оклад работника составляет 1750 руб. Премия – 50%. Рассчитать сумму выданной премии в рублях.
1750 0,5 = 875 руб.
Сумма выданной премии работнику составляет 875 рублей.
Расчет доплаты за работу в ночь:
Если условия труда отклоняются от нормальных, работнику предусмотрены различные виды доплат. Одним из них является доплата за работу в ночь. Она не должна быть меньше 1/7-1/8 тарифной ставки. Размер доплаты определяется в коллективном договоре. В АО «Белсвязь» размер доплаты за работу в ночь составляет 40% от тарифной ставки.
Пример:
Отработанные работником ночные часы составляют 84 ч. Тарифная ставка – 18руб. 50 коп. Рассчитать сумму доплаты в рублях.
84 18,5 40% = 621,6 руб.
Сумма доплаты за работу в ночь составит 621 руб. 60 коп.
Расчет доплаты за праздничные дни
Доплата за праздничные дни – доплата в размере 100% от тарифной ставки. Так же может предоставляться дополнительный день отдыха в удобное для работника время.
Пример:
Отработанные работником праздничные часы составляют 12 ч. Тарифная ставка – 22 руб. Рассчитать сумму доплаты за праздничные дни в рублях.
12 22 100% = 268,84 руб.
Сумма доплаты за праздничные дни составляет 268 руб. 84 коп.
7.6 Сделать расчет двух листков временной нетрудоспособности
Пособие по временной нетрудоспособности оплачивается работникам за счет отчислений на социальное страхование при заболевании (травме), связанной с утратой трудоспособности, болезни члена семьи, санаторно-курортном лечении, временном переводе на другую работу в связи с профессиональным заболеванием. Основанием для назначения пособий служат выданные лечащим учреждением листки нетрудоспособности.
Размер пособия зависит от непрерывного стажа работы: при стаже до 5 лет положено оплатить 60% среднего заработка, от 5 до 8 лет - 80%, свыше 8 лет - 100%. Работникам имеющим 3-х иждивенцев до 16 лет (учащихся до 18лет), инвалидам войны, временно нетрудоспособным в связи с профзаболеванием и производственной травмой, по беременности и родам выплачивается 100% независимо от стажа.
Начисление пособий по временной нетрудоспособности, беременности и родам производится в зависимости от формы оплаты труда. Работникам-повременщикам пособия начисляются исходя из фактической оплаты труда за месяц, на которую начисляются страховые взносы, с включением в нее денежных премий, надбавок и доплат.
Пособия не исчисляются за работу по совместительству, за дни простоя, за сверхурочное время, за работу в праздничные дни, не учитываются также единовременные выплаты. Премии берутся в расчет в среднемесячном размере.
Листок нетрудоспособности состоит из двух частей:
1 часть – заполняется врачом лечебного учреждения. В ней указывается наименование и адрес лечебного учреждения (его штамп), дата выдачи, фамилия, имя и отчество нетрудоспособного, место работы – наименование предприятия или учреждения.
Так же в этой части указывается вид нетрудоспособности (заболевание, несчастный случай и т. п.), прописью и цифрами указывается дата прекращения работы и когда он приступил к работе.
2 часть – заполняется лицом (лицами), уполномоченным администрацией. Она находится на обратной стороне листка. В этой части указывается наименование предприятия, отдел, должность работника, его табельный номер. Так же указывается число с какого и по какое не работал, выходные за период нетрудоспособности, когда приступил к работе. Проставляется подпись мастера или начальника цеха, а так же табельщика.
Ниже указывается непрерывный стаж работы, общий трудовой стаж, должность, фамилия и подпись ответственного лица.
Для расчета причитающегося пособия в нижней половине листка находится справка о заработной плате. В ней указывается: месячный оклад, дневная тарифная ставка. Расчеты ведутся в таблице:
|
С какого и по какое время |
Число дней |
Размер пособия в % к зарплате |
Размер дневного пособия, руб. |
Сумма к выдаче |
Сумма к выдаче с учетом заработка при переводе на др. работу |
Так же сумма к выдаче указывается прописью ниже таблицы. И подписывается главным бухгалтером.
Для начисления пособий по временной нетрудоспособности используется проводка Дт 69 Кт 70 – пособие по временной нетрудоспособности (листок нетрудоспособности), по беременности и родам (листок нетрудоспособности), единовременное пособие при рождении ребенка (заявление на выдачу пособия, справка ЗАГСа), пособие работникам за частичную потерю трудоспособности (акт о несчастном случае на производстве, медицинское заключение).
Пример 1:
Оклад работника составляет 1750 руб. Работник болел в апреле с 7.04 по 15.04 (7 дней). Стаж – 8 лет 3 месяца. Премия – в размере 30%. В апреле 22 рабочих дня, остальные 15 – отработано. Рассчитать сумму начисленного пособия.
1
.
Определим среднедневной заработок:
Процент пособия от среднедневного заработка составляет 100%, т. к. стаж работника > 8 лет.
Следовательно, размер начисленного пособия составит:
103,41 7 = 723 руб. 87 коп.
Пример2:
Оклад работника составляет 2100 руб. Работник болел в январе с 8.01 по 31.01 (18 дней) и в феврале с 1.02 по 4.02 (2 дня). Стаж – 2 года. Премия – в размере 45%. В январе – 20 рабочих дней, а в феврале – 19 рабочих дней. Рассчитать сумму начисленного пособия.
1. Определим среднедневной заработок за январь:

2
.
Определим среднедневной заработок за
февраль:
Процент пособия от среднедневного заработка составляет 60%, т. к. стаж работника < 5 лет.
Процент пособия за январь составит:
152,25 60% = 91,35
Процент пособия за февраль составит:
160,26 60% = 96,16
Размер начисленного пособия за январь:
91,35 18 = 1644,30
Размер начисленного пособия за февраль:
96,16 2 = 192,32
Таким образом, общая сумма начисленного пособия составит 1836 руб. 62 коп.
7.7 Составить согласно вышеприведенных расчетов расчетно-платежную ведомость.
В бухгалтерии на основании табеля учета рабочего времени и других расчетов определяют сумму оплаты труда за отработанное время, а также за неотработанное, но подлежащее оплате, премии, пособия, после чего составляется расчетно-платежная ведомость. В данном документе отдельно по каждому работнику указывается фамилия, имя, отчество, табельный номер, оклад, разряд, сумма начисленной оплаты, раздельно по видам оплат, производственные удержания, сумма к выдаче на руки. Документ подписывает бухгалтер тот, кто произвел выплату. Данные расчетной ведомости переносятся в платежную ведомость, по которой выдается зарплата.
7.8 Удержания из заработной платы, порядок их расчета и отражение в учете.
Из начисленной заработной платы производятся различные вычеты и удержания, которые можно разделить по двум направлениям:
Обязательное удержание – к ним относятся: налог на доход физических лиц (в размере 13% от облагаемой базы) и по исполнительным листам (алименты);
Для учета расчетов по обязательным удержаниям используются проводки:
Дт 70 Кт 68 – сумма удержанного налога на доходы физических лиц, подлежащего перечислению в бюджет (исп. Налоговая карточка)
Дт 70 Кт 76 – сумма, удержанная из заработной платы работников в пользу третьих лиц (алименты)
Удержания по инициативе предприятия – к ним относятся: ранее выданный аванс, квартплата, содержание ребенка в детском саду, за брак в производстве, недостачу, хищение, выявленное при инвентаризации, выплата ссуды, начислений на сбер. книжку, профсоюзный взнос ( в размере 1%) и т. д.
Для учета удержаний по инициативе предприятия используются проводки:
Дт 70 Кт 94 – сумма, удержанная из заработной платы подотчетных лиц в погашение долга по невозвращенным авансам, выданным под отчет (авансовый отчет, приказ руководителя об удержании)
Дт 70 Кт 76 – удержание членских профсоюзных взносов сотрудников (заявление сотрудников)
Объектом налогообложения является совокупный доход за 1 год, начисленный нарастающим итогом. В состав совокупного дохода включаются суммы, полученные за выполнение трудовых обязанностей, по договорам гражданско-правового характера, компенсационные выплаты сверх установленных правительством норм. Также облагаются налогом суммы материальных и социальных благ, представляемых предприятием (оплата коммунально-бытовых услуг; питания; лечения; проезда на работу; путевок на лечение и отдых; товаров реализованных работникам по ценам ниже рыночных - на сумму разницы; премии; суммы, получаемые в виде дивидендов по акциям и т.д.).
По новому кодексу работникам при удержании налога предоставляется необлагаемые вычеты, которые делятся на:
Стандартные –
в размере 3000 рублей за каждый месяц налогового периода. Вычеты предоставляются инвалидам Чернобыля, инвалидам ВОВ.
в размере 500 рублей вычеты предоставляются героям СССР, инвалидам детства, инвалиды I и II группы по труду.
в размере 400 рублей предоставляется работающим до момента пока совокупный доход не превысил 20000 рублей.
в размере 300 рублей вычеты предоставляется на каждого ребенка.
Социальные
Имущественные
Профессиональные
Не облагаются налогом следующие виды доходов:
гос. пособия, кроме больничных листов
пособие по беременности и родам
пособие по безработице
алименты
пенсии
и др.
Пример:
Оклад работника составляет 2500 руб. Месяц отработан полностью. На иждивении 2 ребенка. Работник является членом профсоюза. Выдан аванс 700 руб. Определить сумму к выдаче в марте месяце.
1. Совокупный доход:
2500 3 мес. = 7500 (< 20000)
2. Необлагаемая база:
400 + 300 + 300 = 1000
3. Облагаемая база:
2500 – 1000 = 1500
4. Определим сумму налога:
1500 13% = 195 руб.
5. Профсоюзный взнос:
2500 1% = 25 руб.
6. Сумма к выдаче:
2500 – 195 – 25 – 700 = 1590 руб.
7.9 Ознакомиться с книгой учета депонентов и порядок ее ведения.
Сотрудники получают заработную плату в кассе предприятия.
Для выплаты заработной платы из кассы установлены жесткие сроки - три дня с момента получения наличных денежных средств в учреждении банка.
Если заработная плата не получена в установленные сроки, то в платежной ведомости против Ф.И.0. работника специальным штампом иди от руки делается отметка "депонировано", а не выданные суммы называются депонентскими.
На лицевой стороне платежной ведомости кассир делает запись о ее закрытии. При этом указываются суммы, выданной наличными и депонированной заработной платы.
Учет расчетов с депонентами ведут в книге учета депонированной зарплаты или реестре не выданной зарплаты.
Книга учета депонированной заработной платы открывается на год. Для каждого депонента отводится отдельная строка, по которой указывается табельный номер, фамилия, имя и отчество, депонированная сумма, а в дальнейшем делается отметка о ее выдаче. Для отметок о выдаче сумм предусмотрены двенадцать граф по количеству месяцев; отметки о выдаче производятся в соответствующей графе, в зависимости от того, в каком месяце была произведена выплата причитающейся суммы. Суммы, оставшиеся на конец года неоплаченными, переносятся в новую книгу, открываемую так же на год.
Реестр депонированной заработной платы открывается на месяц, применяется для составления перечня работников организации, заработная плата которых депонирована.
Невостребованная депонированная заработная плата хранится на расчетном счете в течение 3-х лет. По истечении этого срока невостребованные суммы относятся на финансовый результат предприятия.
Учет депонированной заработной платы ведется на счете 76 «Расчеты с разными дебиторами и кредиторами», на котором для этих целей открывается субсчет «Депоненты».
7.10 Произвести расчет отчислений от фонда оплаты труда в ПФ – 28%, ФСС – 4%, ФОМС – 3,6%
Предприятия и организации с 1.01.2001 года должны начислять и перечислять от суммы оплаты труда единый социальный налог, который заменил страховые взносы во внебюджетные фонды (ст. Налогового кодекса РФ)
Единый социальный налог составляет 35,6% и зачисляется в следующие фонды:
Пенсионный фонд – 28%. Средства фонда необходимы для обеспечения работникам пенсии по старости, по инвалидности или в случае потери кормильца, пенсий за выслугу лет. Начисления производятся на сумму начисленной зарплаты за вычетом больничного листа.
Фонд социального страхования и обеспечения – 4%. Средства данного фонда используются на
выплату пособий по временной нетрудоспособности
выплата пособий по беременности и родам
при рождении ребенка (15 МРОТ)
на погребение (10 МРОТ)
ежемесячные пособия по уходу за ребенком до 1,5 лет
3. Фонд обязательного медицинского страхования – 3,6%, в том числе:
федеральный фонд – 0,2%
территориальный фонд– 3,4%
Средства данного фонда обеспечивает всем гражданам равные возможности в получении медицинской и лекарственной помощи.
Налогоплательщиками являются работодатели, производящие выплаты наемным работникам. При определении налоговой базы учитываются любые доходы, начисленные работникам в денежной или натуральной форме, в виде предоставленных работникам материальных, социальных и иных благ.
Сумма налога исчисляется отдельно в отношении каждого фонда и определяется как соответствующая процентная доля налоговой базы.
В налоговую базу не включаются выплаты, начисляемые организацией в пользу работников, если они производятся за счет средств, остающихся в распоряжении организации после уплаты налога на прибыль.
Единый социальный налог не удерживается с суммы пособия по временной нетрудоспособности.
Все отчисления включаются в себестоимость готовой продукции и устанавливается предприятием, а не работником.
Организация должна вести учет налога по каждому работнику, передавать сведения в Пенсионный фонд РФ об индивидуальном персонифицированном учете в системе государственного пенсионного страхования.
Пример:
Фонд оплаты труда составляет 700 000 руб. Произвести расчет отчислений от фонда оплаты труда в ПФ, ФСС и ФОМС.
1. Сумма отчислений в ПФ составит:
700000 28% = 196000 руб.
2. Сумма отчислений в ФСС составит:
700000 4% = 28000 руб.
3. Сумма отчислений в ФОМС составит:
700000 3,6% = 25200 руб.
В том числе:
в федеральный фонд:
700000 0,2% = 1400 руб.
в территориальный фонд:
700000 3,4% = 23800 руб.
Таким образом, сумма отчислений ЕСН от фонда оплаты труда составит 249 200 руб.
Отчисления в фонды производятся платежными поручениями. Дата их составления должна совпадать с датой получения наличных денег по чеку.
Операции по начислению и уплате ЕСН учитывают на счете 69 «Расчеты по социальному страхованию и обеспечению», предназначенном для обобщения информации о расчетах по социальному страхованию, п5енсионному обеспечению и обязательному медицинскому страхованию работников организации.
Для начисления и уплаты единого социального налога используются проводки:
Дт 30, 31, 32, 23, 29 и др. Кт 69.01 – Начислен взнос в ПФ РФ
Дт 30, 31, 32, 23, 29 и др. Кт 69.02 – Начислен взнос в ФСС РФ
Дт 30, 31, 32, 23, 29 и др. Кт 69.03 – Начислен взнос ФОМС РФ
Дт 69.01 Кт 51 – Перечислен взнос в ПФ РФ
Дт 69.02 Кт 51 – Перечислен взнос в ФСС РФ
Дт 69.03 Кт 51 – Перечислен взнос в ФОМС РФ
8. УЧЕТ ДЕНЕЖНЫХ СРЕДСТВ В КАССЕ
8.1 Положение о ведении кассовых операций предприятия
Порядок ведения кассовых операций в нашей стране довольно строго регламентирован. Он определен в Порядке ведения кассовых операций в Российской Федерации.
Для хранения , приема и выдачи денежных средств каждый хозяйствующий субъект имеет кассу. Помещение кассы должно быть изолировано и оборудовано в соответствии с требованиями по технической укреплености касс и оснащению средствами охранно-пожарной сигнализации. Руководители субъектов обязаны обеспечить сохранность денег в кассе, а также при доставке их из банка и сдаче в банк. Хранение в кассе наличных средств и других ценностей, не принадлежащих данному субъекту, не допускается.
Кассир – материально ответственное лицо . Он должен быть ознакомлен с порядком ведения кассовых операций. После этого с ним заключается договор о его полной индивидуальной материальной ответственности. Если для выдачи оплаты труда и других выплат привлекаются по письменному приказу руководителя субъекта другие лица, то с ними также заключается договора об их полной индивидуальной материальной ответственности.
Прием наличных денег предприятиями при осуществлении расчетов с населением производится с обязательным применением контрольно-кассовых машин.
Выдача наличных денег под отчет производится из касс предприятия. При временном отсутствии у предприятия кассы разрешается выдавать по согласованию с банком кассирам предприятий или лицам, их заменяющим, чеки на получение наличных денег непосредственно из кассы банка.
Кассовые работники приходных и расходных касс снабжаются образцами подписей операционных работников, уполномоченных подписывать приходные и расходные документы, а операционные работники, связанные с оформлением приходно-расходных кассовых документов снабжаются подписями кассовых работников. Образцы заверяются управляющими и главным бухгалтером банка.
Передача приходных и расходных документов между кассирами и операционными работниками банка производится в соответствии с внутренним порядком.
Операции по обработке денежной наличности осуществляется с использованием механизации и автоматизации.
Кассовые операции оформляются типовыми межведомственными формами первичной учетной документации для предприятий и организаций, которые утверждаются Госкомстатом РФ по согласованию с ЦБ РФ и Министерством финансов РФ.
Счет 50 «Касса» предназначен для обобщения информации о наличии и движении денежных средств в кассах организации. По дебету 50 «Касса» отражается поступление денежных средств и денежных документов в кассу организации. По кредиту счета 50 «Касса» отражается выплата денежных средств и выдача денежных документов из кассы организации.
Когда организация производит кассовые операции с иностранной валютой, то к счету 50 «Касса» должны быть открыты соответствующие субсчета для обособленного учета движения каждой наличной иностранной валюты.
8.2 Заявление на установление лимита остатка наличных денег в кассе и порядок внесения суммы на расчетный счет сверх лимита кассы.
Для установления лимита остатка наличных денег в кассе, порядка и срока сдачи выручки в банк, учреждения в начале I квартала предоставляют в банк письменное заявление и расчет по форме № 0408020 «Расчет на установление предприятию лимита остатка кассы и оформление разрешения на расходование наличных денежных средств из выручки, поступающей в кассу».
В поданной заявке предприятие указывает:
трехмесячный объем денежных поступлений;
предполагаемый расход из выручки наличными деньгами;
сумма среднедневной выручки;
порядок и сроки сдачи выручки в банк:
лимит остатка кассы.
Филиалам предприятия, имеющим самостоятельный баланс и расчетный счет, лимит кассы устанавливается предприятием самостоятельно.
Если предприятие состоит из подразделений, не имеющих самостоятельный баланс и счета в банке, то устанавливается единый лимит остатка кассы с учетом этих подразделений.
Если предприятие имеет несколько расчетных счетов, открытых в разных банках, лимит остатка кассы устанавливается только в одном из них, о чем уведомляют другие банки.
Предприятие, не предоставившее расчет на установление лимита кассы ни в одно из обслуживающих учреждений банка, лимит остатка кассы в таком предприятии равен нулю, а не сданная организацией в учреждения банков денежная наличность считается сверхлимитной.
Лимит остатка кассы определяется исходя из объема наличного денежного оборота предприятий с учетом особенностей режима его деятельности, порядков и срока сдачи наличных денежных средств в банк, обеспечение сохранности и сокращения встречных перевозок ценностей:
1 случай – при сдаче выручки ежедневно, лимит остатка равен сумме, необходимой предприятию для обеспечения нормальной работы сутра следующего дня.
2 случай – при сдаче выручки на следующий день – в пределах среднедневной выручки наличными деньгами.
3 случай – не ежедневно, в зависимости от установленных сроков сдачи и суммы денежной выручки.
4 случай – для предприятий, не имеющих денежной выручки – в пределах среднедневного расхода наличных денег.
Лимит кассы может быть превышен в дни выдачи зарплаты, стипендий в течение 3-х рабочих дней, включая день получения денег в банке. Обычно лимит устанавливается на 1 год. Но по просьбе предприятий может изменяться в течение года, а так же пересматриваться банком по условиям договора банковского счета.
Денежная наличность сверх установленных лимитов остатка наличных денежных средств в кассе сдается на расчетные счета организации в порядке и сроки, согласованные с обслуживающими банками. Первичным документом при этом выступает объявление на взнос наличными. Объявление на взнос наличными – письменное распоряжение организации банку зачислить на расчетный счет наличные денежные средства, сдаваемые из кассы организации.
Не допускается накопление организацией в кассах наличных денег сверх установленных лимитов для осуществления предстоящих расходов, в том числе на оплату труда, только если это не согласовано с обслуживающими банками.
Для сдачи денежной наличности сверх лимита используется проводка Дт 51 Кт 50 - сдан сверхлимитный остаток свободных денежных средств кассы.
8.3. Оформление ПКО, РКО, объявление на взнос наличными, денежного чека за несколько дней.
Оформление приема наличных (ПКО)
Прием наличных денег кассами предприятий производится по приходным кассовым ордерам (форма № КО-1). Приходный кассовый ордер должен обязательно содержать следующие разборчиво заполненные реквизиты:
- наименование предприятия, структурного подразделения, код предприятия по ОКПО и код структурного подразделения;
- регистрационный номер и дату заполнения;
- номер корреспондирующего счета, субсчета;
- в графе «Принято от» пишется наименование лица, вносящего деньги в кассу, а если это юридическое лицо, то обязательно указывается фамилия лица, через которого приняты деньги;
- в графе «Основание» пишется либо номер и дата договора, либо за что осуществляется прием денег и основание для начисления задолженности (номер и дата счета-фактуры);
- указывается сумма цифрами и прописью, причем выделяется отдельной строкой суммы налога с продаж и суммы налога на добавленную стоимость с указанием ставок налогов;
- в графе «Приложение» должны быть указаны дата, номер накладной, по которой отпущены товарно-материальные ценности (квитанции, по которой оказаны услуги) и т.п.
Приходный кассовый ордер должен быть подписан главным бухгалтером.
Кроме того, в главную кассу предприятия может поступать выручка от торговой точки. В этом случае также оформляется приходный кассовый ордер. Порядок заполнения приходного кассового ордера такой:
- в графе «Принято от» указывается фамилия лица, сдающего выручку;
- в графе «Основание» пишется «Торговая выручка за (число, месяц, год);
- в графе «Приложение» пишется «Отчет кассира за (число, месяц, год);
и прилагается Отчет кассира.
Поступление наличных денег в кассу отражаются следующими бухгалтерскими проводками:
Получены наличные деньги со счетов в банках: Дт 50 Кт 51, 52 , 55
Возврат в кассу ранее выданных авансов, излишне выплаченных сумм заработной платы, неизрасходованных подотчетных сумм: Дт 50 Кт 61, 70, 71
Получены наличными краткосрочные и долгосрочные кредиты банков: Дт 50 Кт 90, 92 , 93
Оформление выдачи денег из кассы (РКО)
Оформление выдачи денег из кассы осуществляется по расходным кассовым ордерам (форма КО-2).
В расходном кассовом ордере должны быть заполнены следующие реквизиты:
- наименование предприятия и структурного подразделения, а также код предприятия по ОКПО и код структурного подразделения;
- регистрационный номер и дата выписки расходного кассового ордера;
- номер корреспондирующего счета, субсчета;
- в графе «Выдать» указывается наименование получателя денежной суммы;
- в графе «Основание» пишется либо номер и дата договора, либо за что осуществляется выдача денежной суммы и основание для начисления задолженности (номер и дата счета-фактуры);
- сумма указывается цифрами и прописью;
- в графе «Приложение» должны быть перечислены все прилагаемые к ордеру документы. В качестве приложений могут выступать, например, доверенность, копия приказа руководителя о командировке работника (на основании данного распорядительного документа бухгалтерией производится определение суммы, подлежащей выдаче подотчетному лицу на командировочные расходы).
Расходный кассовый ордер также должен быть подписан главным бухгалтером предприятия, и, кроме того, он должен содержать распорядительную подпись руководителя или уполномоченного лица.
При выдаче денег по расходному кассовому ордеру одному человеку кассир должен потребовать предъявить документ, который удостоверяет личность получателя.
На предприятии таким документом может быть и внутреннее удостоверение, если на нем есть фотография и подпись владельца.
Далее кассир должен записать наименование и номер документа, кем и когда он был выдан, и получить подпись о получении денег. Она делается получателем собственноручно, причем чернилами или шариковой ручкой с указанием суммы: рублей – прописью, копеек – цифрами.
Выбытие наличных денег оформляются следующими бухгалтерскими проводками:
Оплачены из кассы расходы по приобретению материалов Дт 10 Кт 50
Сданы в кассу денежные средства для зачисления на расчетный и валютный счета: Дт 51 ,52 Кт 50
Выданы из кассы заработная плата, подотчетные суммы, займы работникам, начисленные дивиденды сторонним работникам, суммы по исполнительным документам: Дт 70, 71, 73, 75, 76 Кт 50
Оформление объявления на взнос наличными
Прием от клиентов денежной наличности производится по объявлению на взнос наличными. И только с зачислением суммы на его расчетный счет. Объявление состоит их трех частей. Верхняя часть остается в банке, средняя часть (квитанция) передается кассиру. Нижняя часть объявления (ордер) тоже возвращается кассиру, но только после проведения банком соответствующей операции и вместе с банковской выпиской.
На каждой из трех частей проставляются: дата, от кого приняты деньги, банк получателя и получатель, назначение взноса. В правом верхнем углу первой и второй части проставляем номер нашего расчетного счета и сумму цифрами. Та же сумма записывается прописью в следующем порядке. Начинать запись надо вплотную к началу отведенного для ее поля с заглавной буквы. Оставшиеся на поле места следует прочеркнуть горизонтальной линией. Третья часть заполняется несколько иначе. В ордере нужно указать код банка-получателя и сумму по кредиту ( у нас на расчетном счете эта сумма пройдет по дебету, а в банке – по кредиту).
Последовательность работы при внесении наличных денег в кассу:
Операционный работник проверяет правильность заполнения объявления и регистрирует сумму денег в кассовом журнале по приходу, затем передает объявление в кассу.
Кассир приходной кассы проверяет реальность подписи операциониста, соответствующую сумму цифрами и прописью, вызывает вносителя денег и принимает от него банкноты.
Кассир сверяет принятую сумму с суммой, указанной в объявлении. При совпадении подписывает 3 части документа: квитанцию, ордер, само объявление; выдает квитанцию вносителю денежных средств, передает ордер операционисту, объявление оставляет у себя.
Кассир приходной кассы ведет книгу учета принятых от клиентов и сданных заведующему кассой денежных сумм и ценностей.
В конце операционного дня кассир на основании приходных документов составляет справку о сумме принятых денег и количестве поступивших в кассу денежных документов.
Деньги, полученные от клиентов должны быть зачислены на расчетный счет в тот же день.
Оформление денежного чека
Чек денежный - является приказом предприятия банку о выдаче с расчетного счета предприятия указанной в нем суммы наличных денег, необходимых на выплату заработной платы, пособий или пенсий, командировочные расходы, хозяйственные нужды. Чек действителен в течение 10 дней с момента его выписки.
Чек должен иметь следующие необходимые реквизиты:
название банка;
безусловный приказ об уплате суммы;
получатель денег;
дата и место выписки чека;
подпись чекодателя.
При решении вопроса о выдаче наличных денег на цели, указанные в чеке, банки могут запросить от обслуживаемых предприятий необходимые документы.
Порядок получения чековой книжки
Чеки находятся в специальной чековой книжке. Чтобы получить чековую книжку, следует заполнить соответствующее заявление, в котором указывается фамилия, имя и отчество кассира и дается образец его подписи. Заявление подписывается руководителем и главным бухгалтером и заверяется печатью предприятия. Согласно этому заявлению кассир получает чековую книжку на 25 или 50 чеков. Чтобы снять наличные деньги со своего расчетного счета в банке, бухгалтер заполняет денежный чек, подписывает его вместе с руководителем и передает кассиру. Кассир предварительно заказывает требуемую сумму оправдательным документом для записей кассовых операций в учетных регистрах.
Порядок заполнения
Получает предприятие наличные деньги из банка по денежному чеку, выписанному на его имя. В день получения сумы бухгалтер заполняет все реквизиты одного чека и корешок к нему и под роспись в корешке выдает чек кассиру. Чек представляется в банк. Работник банка проверяет правильность заполнения чека, отрывает от него и передает предприятию контрольную марку по которой выдают деньги из кассы банка. На каждую полученную в банке сумму в бухгалтерии выписывается приходный кассовый ордер на имя получателя денег с указанием номера чека.
Чек выписывается от руки чернилами или шариковой ручкой, при этом Ф.И.О. получателя средств и сумма пишутся с заглавной буквы, обязательно с начала строки, а свободные места в строках прочеркиваются сплошной чертой. На оборотной стороне чека необходимо указать назначение суммы. Полученные деньги должны быть расходованы на те цели, которые указаны в чеке.
Обязательна подпись руководителя предприятия и главного бухгалтера.
Ошибки, допускаемые при заполнении и способ исправления
Никаких помарок, исправлений в чеках не допускается. Если при заполнении чека была допущена ошибка, то чек заполняется заново. Неправильно заполненный чек перечеркивается и пишется «ИСПОРЧЕНО», складывается и остается в чековой книжке.
Последовательность получения наличности в банке по денежному чеку
Клиент предъявляет денежный чек операционисту, который проверяет наличие на расчетном счете требуемой суммы денег, обрабатывает чек и производит запись суммы в кассовый журнал по расходу, выдает клиенту контрольную марку от денежного чека для предъявления в кассу и передает чек кассиру.
Кассир проверяет наличие подписей должностных лиц банка на чеке, сумму прописью и цифрами, наличие на чеке подписи клиента в получении денег и данные его паспорта, затем подготавливает сумму к выдаче, указанную в чеке.
Кассир вызывает получателя денег по номеру чека и запрашивает у него сумму получаемых денег, сверяет номер чека с номером контрольной марки, подклеивает контрольную марку к чеку и повторно проверяет выдаваемую сумму в присутствии клиента, отдает ее клиенту и подписывает чек.
Наличие оправдательного документа о совершении операции
Одновременно с заполнением чека его реквизиты переносятся в корешок, остающийся у предприятия в чековой книжке и являющийся оправдательным документом. Сам чек остается в банке.
8.4 Оформить кассовую книгу по заполненным документам
Учет кассовых операций кассир ведет в Кассовой книге (ф.№ КО-4), которая должна быть пронумерована, прошнурована и опечатана сургучной печатью на последней странице, где делается запись «В этой книге пронумеровано и прошнуровано ________ листов». Общее количество листов в ней заверяется подписями руководителя и главного бухгалтера.
Каждый лист кассовой книги состоит из двух равных частей: одну их них (с горизонтальной линовкой) заполняет кассир как первый экземпляр, она остается в книге; вторую (без горизонтальных линеек) заполняют с лицевой и оборотной стороны через копировальную бумагу. Как отчет кассира, она является отрывной частью листа. Первые и вторые экземпляры листов нумеруются одинаковыми номерами. Записи кассовых операций начинаются на лицевой стороне неотрывной части листа (после строки «Остаток на начало дня»). Предварительно лист необходимо свернуть пополам по линии отреза так, чтобы отрывная часть листа была подложена под ту часть, которая остается в книге. Для ведения записей после «Переноса» отрывную часть листа накладывают на лицевую сторону неотрывной части и продолжают записи по горизонтальным линейкам оборотной стороны неотрывной части листа. Бланк отчета до конца операций за день не отрывается. По строке «в том числе на зарплату» указывается сумма по платежным ведомостям на заработную плату, не списанная в расход по кассе.
Записи в кассовую книгу производятся кассиром сразу же после получения и выдачи денег по каждому ордеру или другому заменяющему его документу. Ежедневно в конце рабочего дня, кассир подсчитывает итоги операций за день, выводит остаток денег в кассе на следующее число и передает в бухгалтерию в качестве отчета кассира второй отрывной лист с приходными и расходными кассовыми документами под расписку в кассовой книге. При незначительном объеме кассовых операций, кассовые отчеты допускается составлять один раз в 3-5 дней.
В кассовой книге указывают номер документа, от кого получены и кому выданы деньги, корреспондирующий счет, сумму (приход, расход). Ежедневно, в конце рабочего дня, кассир подсчитывает в книги итоги и выводит остаток на конец дня. Подчистки и не оговоренные исправления в книге не допускаются. Исправления заверяются подписями кассира и главного бухгалтера. Контроль за ведением кассовой книги и кассовых операций возлагается на главного бухгалтера.
С согласия кассира кассовая книга может вестись автоматизированным способом. Ее листы формируются в виде машинограммы «Вкладной лист кассовой книги». Одновременно с ней формируются машинограмма «Отчет кассира». Эти машинограммы проверяются и подписываются кассиром и передаются с кассовыми документами в бухгалтерию под расписку во вкладном листе кассовой книги. Последние в течении года хранятся кассиром отдельно за каждый месяц. Общее количество листов за год заверяется подписями руководителей и главного бухгалтера, и книга опечатывается.
8.5 Составить журнал-ордер №1
Журнал-ордер №1 счета 50 «Касса» составляется по кассовой книге. В нем указывается дата совершения операции, сумма, которая относится на конкретный счет. В журнале-ордере №1 ведется журнал-ордер по кредиту счета 50 – в дебет счетов и ведомость по дебету счета 50 – с кредита счетов. Так же указывается сальдо на начало месяца по Главной книге и по окончании заполнения рассчитывается сальдо на конец месяца.
На последней странице журнала-ордера указывается дата окончания заполнения журнала ордера и ведомости, и дата отражения суммы оборотов в Главной книге.
Журнал-ордер №1 подписывается исполнителем и главным бухгалтером.
8.6 Порядок инкассации выручки, документальное оформление
Своевременное поступление наличных денег в кассу банка обеспечивается главным образом инкассацией выручки торговых, транспортных и других организаций.
Инкассация осуществляется согласно договору. Для инкассации денег выдается в зависимости от объема выручки четное количество инкассаторских сумок с дробным номером на них. В числителе показывается закрепленный за организацией номер. В знаменателе – порядковый номер сумки. Предприятие представляет банку образцы оттиска пломб, которыми будут пломбироваться сумки с деньгами. Учреждение банка заверяет образец оттиска пломб и 1 экземпляр передает обратно организации, а 2-й экземпляр – в кассу банка для контроля при приеме сумки от инкассатора.
На каждое предприятие или организацию ежемесячно составляется явочная карточка, которая вместе с удостоверением личности и доверенностью предъявляется инкассатором представителю организации, сдающей деньги.
Организация, сдающая выручку к каждой сумке составляет препроводительную ведомость, накладную и копию препроводительной ведомости - 3 экземпляра, заполняется под копирку:
1-й – вкладывается в сумку;
2-й – вручается инкассатору;
3-й – остается в организации, как квитанция.
В явочную карточку записывается сумма денег, находящихся в сумке. Сумка с выручкой, явочная карточка и накладная инкассатором сдается в вечернюю кассу или дежурному кассиру и контролеру. Контролер вскрывает сумку в присутствии кассира, а препроводительную ведомость оставляет у себя. Деньги передаются кассиру для пересчета.
После пересчета суммы денег сверяются с препроводительной ведомостью, если обнаружена недостача или излишек, то на ведомость и накладную составляется акт.
В операционном отделе на основании накладных фактическая сумма отражается в кассовом журнале и зачисляется на счета клиента (ответственность несет главный бухгалтер).
9. УЧЕТ ОПЕРАЦИЙ ПО РАСЧЕТНОМУ СЧЕТУ
Расчетные счета открываются предприятиям, являющимся юридическими лицами и имеющим самостоятельный баланс и др.
Порядок открытия расчетного счета регламентирован инструкцией, в соответствии с которой каждому предприятию может быть открыт только один расчетный счет в одном из банков по его выбору.
На расчетном счете сосредотачиваются свободные денежные средства и поступления за реализованную продукцию, выполненные работы и услуги, краткосрочные и долгосрочные ссуды, получаемые от банка, и прочие зачисления.
С расчетного счета производятся почти все платежи предприятия: оплата поставщикам за материалы, погашение задолженности бюджету, соцстраху, получение денег в кассу для выдачи заработной платы, материальной помощи, премий и т.п. Выдача денег, а также безналичные перечисления с этого счета банком осуществляются, как правило, на основании приказа предприятия - владельца расчетного счета или с его согласия (акцепта).
Счет 51 «Расчетные счета» предназначен для обобщения информации о наличии и движении денежных средств в валюте РФ на расчетных счетах организации, открытых в кредитных учреждениях. Это активный счет, по дебету которого записываются остаток свободных денежных средств предприятия на начало месяца, поступления наличных денег из кассы предприятия, денежные средства, зачисленные от покупателей продукции, заказчиков, дебиторов, полученные ссуды. По кредиту этого счета отражаются денежные средства в погашение задолженности предприятия поставщикам материальных ценностей (услуг), подрядчикам за выполненные работы, бюджету, банку за полученные ссуды, органам социального страхования и прочим кредиторам, а также суммы, выданные предприятию наличными в кассу.
9.1 Расчеты платежными поручениями (виды расчетов, производимых платежными поручениями; порядок составления, количество экземпляров, передача банку для исполнения)
Платежное поручение - письменное распоряжение плательщика банку на перечисление суммы денежных средств со своего расчетного счета на счет получателя.
Платежными поручениями рассчитываются по взносам с органами страхования и социального обеспечения, при переводе заработной платы на счета работников в Сбербанке, погашении задолженности, по предварительной и последующей оплате счетов за товарно-материальные ценности, выполненные работы и услуги.
Поручения составляются в 3 – 5 экземплярах и действительны в течение десяти дней со дня выписки (день выписки в расчет не принимается).
Платежное поручение принимается банком от плательщика к исполнению только при наличии средств на расчетном счете, если иное не оговорено между банком и владельцем счета. По договоренности сторон платежные поручения могут быть срочными, досрочными и отсроченными.
Срочный платеж совершается в следующих вариантах: авансовый платеж (т.е. до отгрузки товара); после отгрузки товара (т.е. путем прямого акцепта товара); частичные платежи при крупных сделках.
Досрочный и отсроченный платежи могут иметь место в рамках договорных отношений без ущерба для финансового положения сторон.
Платежными поручениями осуществляется 95% платежей.
В платежном поручении предусмотрено указание следующих реквизитов: по плательщику и получателю средств - идентификационного номера налогоплательщика, наименования и номера счета в кредитной организации (филиале) или подразделении расчетной сети Банка России, по кредитным организациям - их наименования и места нахождения, банковского идентификационного кода и номера счета для проведения расчетных операций.
Номера счетов плательщика и получателя денежных средств, а также номера счетов банков плательщика и получателя, по которым проводятся расчетные операции, проставляются в соответствующих полях платежного поручения.
В случае, если плательщиком или получателем является кредитная организация, в полях «Плательщик» или «Получатель» указывается наименование кредитной организации, в полях «Банк плательщика» или «Банк получателя» соответственно наименование кредитной организации указывается повторно.
Значение реквизита «Вид платежа» указывается прописью: «почтой», «телеграфом», «электронно».
Плательщиком выступает банк, в котором открыт расчетный счет предприятия, в этой же части указывается наименование предприятия и номер его расчетного счета.
Ниже указываем код, который присвоен нашему банку в Центральном банке Российской Федерации, а в графе “дебет” – шифр расчетного счета банка в ЦБ РФ.
Сумма печатается прописью с заглавной буквы. Ее цифровое значение повторяется в правом верхнем углу.
Внизу подробно указывается назначение платежа, ставится подпись распорядителя средств и главного бухгалтера и печать предприятия.
С
хема
расчетов платежными поручениями
отгрузка продукции;
передача банку платежного поручения;
перечисление денег с р/с покупателя на р/с поставщика;
извещение поставщика о зачислении денег на р/с;
извещение о получении денег;
выписка банка о списании средств по платежному поручению.
При операциях с платежными поручениями используются проводки:
ПОСТАВЩИК. Дт 51 Кт 62 – зачисление выручки на р/с от покупателя;
Дт 62 Кт 45 – реализация продукции;
Дт 46 Кт 40 – отгрузка продукции;
ПОКУПАТЕЛЬ. Дт 60 Кт 51 – отправлены деньги;
Дт 10 Кт 60 - оприходованы мат. ценности.
9.2 Расчеты платежными требованиями-поручениями (оформление, действия плательщика при согласии или отказе от оплаты, виды акцепта)
До недавнего времени эта форма была наиболее распространенных, сейчас ситуация сильно изменилась. Предприятие поставщик выписывает платежное требование на отгружаемую продукцию (на практике такая форма расчетов называется акцептной). Существует две разновидности акцептной формы:
предварительный акцепт,
последующий акцепт (согласие на оплату).
Предварительный акцепт: банк плательщика ставит его в известность о том, что пришло платежное требование и ждет в течение 3-х дней. До истечения срока покупатель дает указание банку о перечислении ден. ср-в с расчетного счета плательщика на р.с. поставщика. Если ответа нет в течении 3-х дней - банк плательщика воспринимает это как согласие и перечисляет деньги.
Последующий акцепт: при поступлении счета в банк плательщика он перечисляет деньги с расчетного счета плательщика на р.с. поставщика и в течении 3-х дней ждет несогласия плательщика. Если оно поступило, банк изучает причины отказа и возвращает деньги.
Существует полный и частичный отказ от акцепта. Полный отказ возможен: при ошибке счета адресом, при поступлении не того товара. Если указанная в платежном сумма уже перечислена банком, то в день получения заявления об отказе от акцепта она восстанавливается. Акцепт может быть так же положительным или отрицательным. При положительном акцепте плательщик представляет в банк письменное согласие на оплату. При отрицательном – не полученный в установленный срок отказ означает согласие на оплату.
Платежные требования выписываются поставщиком на установленном бланке и вместе с документами направляются в трех экземплярах в банк покупателя, который передает платежное требование плательщику, а отгрузочные документы оставляет в картотеке к счету плательщика.
Банк принимает платежные требования вместе с их реестром с целью контроля со стороны поставщика за их оплатой. Платежное требование принимается при наличии средств на счете плательщика. Об отказе полностью или частично оплатить платежное требование плательщик уведомляет обслуживающий его банк в течении трех дней.
Расчеты платежными требованиями-поручениями сводятся к тому, что поставщик, отгрузив продукцию, выписывает платежное требование на покупателя-плательщика, отсылает ему или доставляет нарочным. Получив платежное требование, плательщик обязан заполнить вторую часть - платежное поручение, поручив банку списать с его расчетного счета указанную сумму, так как обязанности (условия договора) поставщиком выполнены. Предприятие-плательщик сдает этот документ в свой банк для оплаты. Банк после списания средств пересылает документы в банк поставщика для зачисления платежа.
В бухгалтерском учете рассматриваемая форма расчетов оформляется следующими записями на счетах:
ПОСТАВЩИК: 1) в момент отгрузки - Дт 45, 46, 62 Кт 40 или 20;
2) в момент зачисления денежных средств на расчетный счет - Дт 51 Кт 46 или 62;
ПОКУПАТЕЛЬ: 1) в момент акцепта платежных документов, при поступлении материалов - Дт 10 Кт 60;
2) в момент списания средств с расчетного счета - Дт 60 Кт 51.
9.3 Расчеты по аккредитивам
Аккредитив – поручение банка покупателя банку поставщику производить оплату счетов поставщика за отгруженный товар или оказанные услуги на условиях, предусмотренных в аккредитивном заявлении.
Аккредитивная форма расчетов используется в иногороднем обороте. Аккредитив может быть предоставлен для расчетов только с одним поставщиком. Срок действия аккредитива установлен в договоре между поставщиком и покупателем. При данной форме расчетов платеж совершается по месту нахождения поставщика. В отличии от др. форм расчетов данная форма гарантирует платеж поставщику либо замен собственных средств покупателя, либо замен средств его банка.
Использование аккредитивной формы расчета предусматривает заключение договора между плательщиком и поставщиком. В договоре оговариваются условия расчетов:
срок действия
вид аккредитива
наименование банков поставщика и покупателя
перечень документов, по которым отгружена продукция и произведена оплата
сумма аккредитива
Аналитический учет по субсчету 55-1 «Аккредитивы» ведут по каждому выставленному аккредитиву.
На субсчете “Аккредитивы” учитываются безналичные денежные средства в случае, когда плательщик поручает обслуживающему его банку произвести за счет своих средств или ссуд, депонированных в банке плательщика, оплату товарно-материальных ценностей и оказанных услуг по месту нахождения получателя средств. Условия расчетов называются в заявлении на выставление аккредитива. По заявлению предприятия обслуживающий банк снимает с расчетного счета указанную в заявлении сумму и перечисляет на особый счет в банк поставщика. Банк поставщика по предъявлении отгрузочных документов проверяет соблюдение всех условий аккредитива и зачисляет на расчетный счет поставщика сумму, указанную в счете. Неиспользованный остаток аккредитива возвращается на расчетный счет покупателя. Аккредитивная форма расчетов успешно используется, когда поставщик товара, не имеющий действенных мер воздействия на далекого покупателя, требует предварительной оплаты, а покупатель сомневается в надежности поставщика и боится производить предоплату. Для выставления аккредитива банк может предоставить кредит.
Аккредитивная форма расчетов оговаривается в договоре на поставки. Каждый аккредитив может открываться по почте или телеграфу с указанием срока действия аккредитива. Выплата наличными деньгами с аккредитива запрещена. Эта форма применяется в основном с предприятиями, которые могут оказаться неплатежеспособными. Сейчас наиболее распространенная в России и в расчетах с Россией.
При аккредитивной форме расчетов используются проводки:
Дт 55.1 Кт 51 (выставление аккредитива)
Дт 60 Кт 55.1 (расчеты аккредитивами)
Дт 10 Кт 60 (оприходованы мат. ценности)
Дт 51 Кт 55.1 (возврат неиспользованного аккредитива).
Оформление открытия аккредитива в банке покупателя, документация, ее проверка.
Для открытия аккредитива плательщик предоставляет в свой банк заявление на аккредитив. Заявление составляется в 5 экземплярах:
1 экз. – с подписями и оттиском печати покупателя, являющийся основанием для списания средств с его расчетного на специальный счет и остается в документах для банка плательщика
2 экз. – с подписями должностных лиц и печатью банка плательщика, используемые для депонирования средств счета «аккредитив».
3 экз. – выдается поставщику и служит основанием для отгрузки продукции.
4 экз. – используется в качестве лицевого счета поставщика по данному аккредитиву.
5 экз. – возвращается плательщику в качестве расписки банка в совершении операций по счету.
В случае открытия покрытого аккредитива банк-эмитент при его открытии обязан перечислить сумму аккредитива за счет плательщика, либо предоставляемого ему кредита в распоряжение исполняющего банка на весь срок действия обязательства банка-эмитента.
В случае открытия непокрытого аккредитива исполняющему банку предоставляется право списывать всю сумму аккредитива с ведущегося у него счета банка-эмитента.
Открытие аккредитива отражается следующей проводкой:Дт 55-1 Кт 51, 52, 90 .
Оплата расчетных документов за счет аккредитива
Порядок осуществления расчетов по аккредитиву регулируется законом, а так же установленными в соответствии с ним банковские правила.
С
ХЕМА
РАСЧЕТОВ АККРЕДИТИВАМИ
1 – Заявление на открытие аккредитива
2 – Депонирование сумм с р/с на с/с
3 – Передача суммы аккредитива со с/с покупателя на с/с поставщика (вместе с документами об отгрузке)
4 – Извещение поставщика об открытии в его адрес аккредитивного счета
5 – Отгрузка продукции
6 – Передача документов об отгрузке
7 – Зачисление (оплата аккредитива) со с/с на р/с
8 – Извещение банку покупателя о зачислении суммы
9, 10 – Извещение выпиской банка о совершении операции.
Выполнение и учет операций по изменению условий и отзыву аккредитива
В зависимости от степени ответственности банков аккредитивы подразделяются на отзывные и безотзывные.
Отзывным признается аккредитив, который может быть изменен или отменен банком-эмитентом без предварительного уведомления получателя средств. Отзыв аккредитива не создает каких-либо обязательств банка-эмитента перед получателем средств. Исполняющий банк обязан осуществить платеж или иные операции по отзывному аккредитиву, если к моменту их совершения им не получено уведомление об изменении условий или отмене аккредитива. Аккредитив является отзывным, если в его тексте прямо не установлено иное.
Безотзывным признается аккредитив, который не может быть отменен без согласия получателя средств. По просьбе банка-эмитента исполняющий банк, участвующий в проведении аккредитивной операции, может подтвердить безотзывной аккредитив. Такое подтверждение означает принятие исполняющим банком дополнительного к обязательству банка-эмитента обязательства произвести платеж в соответствии с условиями аккредитива. Безотзывной аккредитив, подтвержденный исполняющим банком, не может быть изменен или отменен без согласия исполняющего банка.
Если исполняющий банк отказывает в принятии документов, которые по внешним признакам не соответствуют условиям аккредитива, он обязан незамедлительно проинформировать об этом получателя средств и банк-эмитент с указанием причин отказа.
Если банк-эмитент, получив принятые исполняющим банком документы, считает, что они не соответствуют по внешним признакам условиям аккредитива, он вправе отказаться от их принятия и потребовать от исполняющего банка сумму, уплаченную получателю средств с нарушением условий аккредитива, а по непокрытому аккредитиву отказаться от возмещения выплаченных сумм.
Ответственность за нарушение условий аккредитива перед плательщиком несет банк –эмитент, а перед банком –эмитентом исполняющий банк.
9.4 Расчеты чеками
Расчетный чек — это документ установленной формы, содержащий безусловный письменный приказ чекодателя своему банку о перечислении определенной денежной суммы с его счета на счет получателя средств (чекодержателя). Расчетный чек, как и платежное поручение, оформляется плательщиком, но в отличие от платежного поручения, чек передается плательщиком предприятию-получателю платежа в момент совершения хозяйственной операции, который и предъявляет чек в свой банк для оплаты.
Расчетные чеки с грифом «Россия» могут быть покрытыми и непокрытыми. Покрытые расчетные чеки— это чеки, средства по которым предварительно депонированы клиентом-чекодателем на отдельном банковском счете, что обеспечивает гарантию платежа по данным чекам.
Непокрытые расчетные чеки— чеки, платежи по которым гарантируются банком. В этом случае банк гарантирует чекодателю при временном отсутствии средств на его счете оплату чеков за счет средств банка. Сумма гарантий банка, в пределах которой могут быть оплачены чеки, учитывается в банке-гаранте на внебалансовом счете ¹ 9925 «Гарантии, поручительства, выданные банком».
В настоящее время согласно указаниям ЦБР предусматривается использование в расчетах только покрытых расчетных чеков.
Порядок приобретения (выдачи) чековых книжек, документальное оформление
Сейчас в расчеты за товары и услуги клиенты могут использовать чеки из лимитированных чековых книжек.
Лимитированная чековая книжка – сброшюрованные в виде книжки расчетные чеки по 10, 20, 25, 50 листов, которые могут быть выписаны предприятием на общую сумму, не превышающую установленный по этой книжке лимит.
Лимит чековой книжки ограничен суммой предварительно задепонированных в банке средств на отдельном банковском счете. Депозит создается на основании предоставленных предприятием в банк заявления и ПП о списании соответствующей суммы с его р/с и зачисление его на отдельный лицевой счет на балансовом счете 40903 «Расчетные чеки».
Для получения расчетных чеков клиент обращается в обслуживающий его коммерческий банк с заявлением по установленной форме, где указываются количество чеков и сумма общей потребности в расчетах чеками. На основании этих данных определяется лимит одного чека, который должен быть проставлен на оборотной стороне каждого чека. Заявление на выдачу чеков подписывается руководителем предприятия, главным бухгалтером и заверяется печатью.
Одновременно с заявлением клиент представляет в банк платежное поручение на перечисление заявленной денежной суммы с его расчетного счета на счет «Расчетные чеки» и только после депонирования этих средств имеет право на получение чеков.
Кроме того, работник банка должен под расписку проинформировать клиента о правилах пользования чеками и предупредить об ответственности за утраченные или похищенные чеки. Убыток, произошедший в результате утраты или похищения чеков, несет сам чекодатель, если не будет доказано, что чек был оплачен по неосторожности или умыслу самого банка.
Вместе с чеками банк обязан выдать клиенту идентификационную карточку (чековая карточка). Она выдается в одном экземпляре независимо от количества чеков, и идентифицирует чекодателя по каждому выданному им чеку.
Если клиент использовал все расчетные чеки, чековая карточка должна быть возвращена в банк и подлежит уничтожению. Карточка может быть оставлена предприятию в том случае, если предприятие заявило новую потребность в чеках и лимит одного чека при этом не изменился.
Оформление платежей за товары и услуги, прием их банком к оплате
С
ХЕМА
РАСЧЕТА ЧЕКАМИ
1 – Заявление на покупку чековой книжки
2 – ПП о депонировании суммы средств для расчетов чеками
3 – Зачисление средств с р/с клиента на с/с, 40903 «Расчеты чеками»
4 – Извещение покупателя о депонировании средств и выдаче чековой книжки с указанием лимита.
5 – Отгрузка продукции, оказание услуг
6 – Выписка чека и вручение его поставщику в момент получения товара
7 – Сдача чека в банк поставщика на инкассо регистром.
8 – Пересылка чека в банк покупателя
9 – Оплата чека путем перевода средств со счета 40903 на корр. счет банку поставщику.
10 – Извещение покупателя об оплате расчетного чека
11 – Вручение поставщику выписки с р/с о зачислении средств.
Убыток, произошедший в результате неправильной проверки чека, несет само предприятие, принявшее чек в оплату (поставщик). Представитель последнего расписывается на обороте чека и проставляет оттиск штампа. Далее поставщик как чекодержатель может предъявлять этот чек в свой банк для получения платежа. Срок предъявления чека в банк — 10 календарных дней (не считая дня выписки).
Чекодержатель сдает чеки в банк при реестре в 4 экземплярах, который должен содержать полную информацию о чеках: номера чеков, счетов чекодателя и чекодержателя, а также обслуживающих их банков, сумму чеков. Реестр заверяется подписями двух первых лиц чекодержателя и печатью.
Зачисление средств на счет чекодержателя производится обслуживающим его банком только после поступления средств от чекодателя и обслуживающего его банка. Расчеты между банками чекодателя и чекодержателя идут через РКЦ и ЦБР.
Возврат чековой книжки с неиспользованными чеками после истечения срока чековой книжки
Срок действия чековой книжки устанавливается учреждением банка по согласованию с предприятием.
По истечении срока действия чековой книжки составляется заявление, в котором указываются номера с какого и по какой расчетный чек не был использован. И вместе с заявлением просроченная чековая книжка сдается обратно в банк.
9.5. Обработать банковские выписки за 5 дней, проставить корреспонденцию счетов
Выписка – второй экземпляр лицевого счета клиента, предназначенный для выдачи или отсылки клиенту.
Выписки выдаются в порядки и в сроки, указанные в карточках образцов подписей и оттиска печати.
По суммам, проведенным по Кт к выписке должны прилагаться документы (копии), на основании которых совершены записи по счету.
При осуществлении операций по Дт счетов к выпискам прилагаются мемориальные ордера по конкретной сумме. На документах, прилагаемых к выпискам должны проставляться штампы и календарный штемпель даты провода документа по лицевому счету. Владелец счета обязан в течение 10 дней после выдачи ему выписок письменно сообщить кредитной организации о суммах ошибочно записанных в Дт или Кт счета.
При непоступлении от клиента в указанные сроки возражений совершенные операции и остаток средств на счете считаются подтвержденными.
В случае утери клиентом выписки из лицевого счета, ее дубликат может быть выдан клиенту только с письменного распоряжения руководителя банка (заместителя) по заявлению клиента. В заявлении клиент обязан указать причины утраты выписки с подписями руководителя и гл. бухгалтера организации.
Проставим корреспонденцию счетов в банковских выписках за 5 дней.
Выписка за 5.04.2003 г. В этой выписке выполняется 3 операции.
Дт 57 «Переводы в пути» Кт 51 «Расчетный счет»
Дт 51 «Расчетный счет» Кт 50 «Касса»
Дт 57 «Переводы в пути» Кт 51 «Расчетный счет»
Выписка № 1
Выписка за 5.04.2003 г.
Лицевой счет: 40702810707600100612
Клиент: Центртелеком филиал АО «Белсвязь» Шебекинский ЮМРУЭС
Операционист: 5
ДПД: 30.03.2003 г.
Входящий остаток пассив 215 815.00
|
во |
№ док. |
Корреспондентский счет |
БИК |
Счет |
Дт |
Кт |
|
09 01 01 |
36 66 189 |
30101810100000450783 30101810100070000381 30101810100130000788 |
041430644 041430645 041430644 |
40702810707000103151 40702810800020000003 40702810700010259802 |
97,90 7530 |
1800 |
|
Итог оборотов: |
7627,9 |
1800 |
||||
|
Исходящий остаток пассив на 6.04.2003 г. |
209987,1 |
Выписка за 6.04.2003 г. В этой выписке выполняется 3 операции:
Дт 69 «Расчеты по специальному страхованию и обеспечению» Кт 51 «Расчетный счет»
Дт 51 «Расчетный счет» Кт 79 «Внутрихозяйственные расходы»
Дт 51 «Расчетный счет» Кт 79 «Внутрихозяйственные расходы»
Выписка № 2
Выписка за 6.04.2003 г.
Лицевой счет: 40702810707600100612
Клиент: Центртелеком филиал АО «Белсвязь» Шебекинский ЮМРУЭС
Операционист: 5
ДПД: 5.04.2003 г.
Входящий остаток пассив 209 987.10
|
во |
№ док. |
Корреспондентский счет |
БИК |
Счет |
Дт |
Кт |
|
02 01 01 |
16 215 237 |
30101810200070000635 30101810200070000635 30101810100000000788 |
041430000 041430000 041430644 |
70107810107601720202 40702810870700010303 40702810870700010303 |
36,54 |
1000 1250 |
|
Итог оборотов: |
36,54 |
2250 |
||||
|
Исходящий остаток пассив на 7.04.2003 г. |
212200,56 |
Выписка за 7.04.2003 г. В этой выписке выполняется 3 операции:
Дт 57 «Переводы в пути» Кт 51 «Расчетный счет»
Дт 51 «Расчетный счет» Кт 79 «Внутрихозяйственные расходы»
Дт 51 «Расчетный счет» Кт 57 «Переводы в пути»
Выписка № 3
Выписка за 7.04.2003 г.
Лицевой счет: 40702810707600100612
Клиент: Центртелеком филиал АО «Белсвязь» Шебекинский ЮМРУЭС
Операционист: 5
ДПД: 6.04.2003 г.
Входящий остаток пассив 212 200.56
|
во |
№ док. |
Корреспондентский счет |
БИК |
Счет |
Дт |
Кт |
|
09 01 3 |
35 097 16 |
30101810200070000635 30101810700130000738 30101810135000400736 |
041430634 041430738 041430781 |
40702810870700010303 40702810850700010028 20202810307060100921 |
13000 |
1500 3930 |
|
Итог оборотов: |
13000 |
5430 |
||||
|
Исходящий остаток пассив на 8.04.2003 г. |
204630,56 |
Выписка за 8.04.2003 г. В этой выписке выполняется 2 операции:
Дт 60 «Расчеты с поставщиками и подрядчиками» Кт 51 «Расчетный счет»
Дт 76 «Расчеты с разными дебиторами и кредиторами» Кт 51 «Расчетный счет»
Выписка № 4
Выписка за 8.04.2003 г.
Лицевой счет: 40702810707600100612
Клиент: Центртелеком филиал АО «Белсвязь» Шебекинский ЮМРУЭС
Операционист: 5
ДПД: 7.04.2003 г.
Входящий остаток пассив 204 630.56
|
во |
№ док. |
Корреспондентский счет |
БИК |
Счет |
Дт |
Кт |
|
02 01 |
16 112 |
30101810200070000635 30101810200070000635 |
041430634 041430634 |
60309810407060100012 40703810850700010047 |
60,33 6512 |
|
|
Итог оборотов: |
6572,33 |
0 |
||||
|
Исходящий остаток пассив на 9.04.2003 г. |
198058,23 |
Выписка за 7.04.2003 г. В этой выписке выполняется 2 операции:
Дт 57 «Переводы в пути» Кт 51 «Расчетный счет»
Дт 51 «Расчетный счет» Кт 79 «Внутрихозяйственные расходы»
Выписка № 4
Выписка за 8.04.2003 г.
Лицевой счет: 40702810707600100612
Клиент: Центртелеком филиал АО «Белсвязь» Шебекинский ЮМРУЭС
Операционист: 5
ДПД: 7.04.2003 г.
Входящий остаток пассив 204 630.56
|
во |
№ док. |
Корреспондентский счет |
БИК |
Счет |
Дт |
Кт |
|
09 01 |
060 418 |
30101810200070000635 30101810200230000148 |
041430634 041437890 |
40702810707000130729 40602810307700010014 |
115912 |
7200 |
|
Итог оборотов: |
115912 |
7200 |
||||
|
Исходящий остаток пассив на 10.04.2003 г. |
89346,23 |
9.6. Составить журнал-ордер №2 по выпискам банка
Журнал-ордер № 2 по счету 51 «Расчетный счет» составляется по выпискам банка. В нем указывается дата выписки и сумма, которая относится на конкретный счет. Заполняется журнал-ордер по кредиту счета 51 – в дебет счетов и ведомость по дебету счета 51 – с кредита счетов. Также указывается сальдо на начало месяца по Главной книге, которое совпадает с входящим остатком первой выписки, а по окончанию заполнения выводится сальдо на конец месяца. Если журнал-ордер правильно составлен, то исходящий остаток последней выписки должен совпадать с сальдо на конец месяца.
На последней странице журнала-ордера №2 указывается дата окончания заполнения журнала-ордера и ведомости, сверки данных листков-расшифровок и сальдо и отражения суммы оборотов в Главной книге.
Подписывается журнал-ордер №2 главным бухгалтером и исполнителями.
10. УЧЕТ КРЕДИТНЫХ (ССУДНЫХ) ОПЕРАЦИЙ
10.1. Общие правила и порядок оформления, открытия ссудных счетов в банке
Кредитные операции - это отношения между кредитором и заёмщиком (дебитором) по предоставлению первым последнему определённой сумы денежных средств на условиях платности, срочности, возвратности. Банковские кредитные операции подразделяются на две большие группы:
-активные, когда банк выступает в лице кредитора, выдавая ссуды;
-пассивные, когда банк выступает в роли заёмщика(дебитора), привлекая деньги от клиентов и других банков на условиях платности, срочности, возвратности.
Выделяются и две основные формы осуществления кредитных операций: ссуды и депозиты. Соответственно активные и пассивные кредитные операции могут осуществляться как в форме ссуд, так и в форме депозитов.
В настоящее время некоторые кредитные операции, проводимые российскими коммерческими банками, можно отнести к косвенному, нетрадиционному кредитованию (вексельные, факторинговые, лизинговые, сделки депо и т.д.) Эти формы финансирования имеют существенные особенности и могут рассматриваться как альтернативы традиционному банковскому кредитованию, значение которого в последнее время растёт.
Метод кредитования обуславливает форму, вид ссудного счёта, используемого для выдачи и погашения кредита в зависимости от потребностей клиента и интересов банка. В каждом конкретном случае клиенту могут быть открыты:
- обычные (простые) ссудные счета;
- специальный ссудный счёт;
- контокоррентный (расчётно-ссудный) счёт.
Рассмотрим особенности каждого вида ссудного счёта.
Обычные (простые) ссудные счета используются в банковской практике преимущественно для выдачи разовых ссуд. Погашение задолженности по этим счетам осуществляется в согласованные с заёмщиком сроки на основании срочных обязательств- поручений.
Предприятию может быть открыто сразу несколько простых ссудных счетов, если оно одновременно пользуется кредитом под несколько объектов и, следовательно, ссуды выдаются на разных условиях, на разные сроки и под неодинаковые проценты. Такой обособленный учёт ссуд имеет значение для осуществления банковского контроля за своевременным их погашением заёмщиком.
Специальный ссудный счёт открывается, как правило, заёмщикам, испытывающим постоянную потребность в банковском кредите, когда кредитом опосредуется большая часть платёжного оборота хозорганов. Специфика выдачи кредитов по этому счёту заключается в том, что выдача ссуд каждый раз документально не оформляется, а производится на основе заявления-обязательства, которое предоставляется банку заёмщиком. При открытии специального ссудного счёта ссуды выдаются по мере необходимости путём оплаты расчётных документов, а их погашение происходит путём оплаты направления выручки непосредственно на специальный ссудный счёт, минуя расчётный. Расчётный счёт выполняет здесь роль вспомогательного счёта, поскольку по нему совершается ограниченный круг операций, связанных, главным образом, с распределением прибыли и выплатой зарплаты. Для этого периодически со специального счёта на расчётный счёт клиента перечисляется содержащаяся в выручке плановая доля нематериальных затрат и прибыли. Клиенту в банке может быть открыт только один специальный ссудный счёт, по которому выдаются ссуды под многие объекты. Но при этом не исключается возможность открытия ему параллельно простых ссудных счетов, если банк сочтёт необходимым прокредитовать у предприятия отдельно какие-то операции.
Путём использования единого расчётно-ссудного (активно-пассивного) счёта, называемого в банковской практике контокоррентным, происходит кредитование первоклассных платёже- и кредитоспособных заёмщиков. Этот счёт является высшей формой доверия банка клиенту. По дебету этого счёта идут все платежи клиента, связанные с его производительной деятельностью и распределением прибыли, а в кредит зачисляется выручка и все другие поступления в пользу предприятия. Кредитовое сальдо счёта свидетельствует о наличии у предприятия в обороте в данный момент собственных средств, а дебетовое сальдо - о привлечении в оборот банковского кредита, за который взимается процент. Контокоррентный счёт не исключает оформления клиентом в банке других видов банковского кредита (в основном средне- и долгосрочных), которые предоставляются с простых ссудных счетов, а зачисляются либо в кредит контокоррентного счёта, либо направляются непосредственно на оплату счетов поставщиков. Основанием для открытия контокоррентного счёта является заключение договора с клиентом о предоставлении контокоррентного кредита.
Для открытия ссудного счета в банке составляется кредитный договор. Кредитный договор является главным правовым документом, регулирующим кредитные отношения заёмщика и банка, защищающим экономические интересы сторон и определяющим их права, обязанности, степень материальной ответственности за нарушение его основных условий.
Современный кредитный договор, как правило, содержит следующие разделы:
1. Общие положения.
2. Права и обязанности заёмщика.
3. Права и обязанности банка.
4. Ответственность сторон.
5. Порядок разрешения споров.
6. Срок действия договора.
7. Юридические адреса сторон.
Заключение кредитных договоров проходит в несколько этапов.
1. Формирование содержания кредитного договора клиентом-заёмщиком (вид кредита, сумма, срок, обеспечение и т.д.).
2. Рассмотрение банком предоставленного клиентом проекта кредитного договора и составление заключения о возможности предоставления кредита вообще и об условиях его предоставления в частности (при положительном решении вопроса). На этом этапе банки определяют:
а)кредитоспособность потенциальных заёмщиков.
б)свои возможности предоставить кредит хозорганам в требуемых им суммах исходя из имеющихся в наличии кредитных ресурсов, возможностей их увеличения за счёт своей депозитной и процентной политики, привлечения межбанковских кредитов, рефинансирования в ЦБ РФ и т.д.
3. Совместная корректировка кредитного договора клиентом и банком до достижения взаимоприемлемого варианта и представления его на рассмотрение юристов.
4. Подписание кредитного договора обеими сторонами, т.е. придание ему силы юридического документа.
За нарушение условий кредитного договора предусматривается ответственность сторон, в том числе и имущественная.
В качестве дополнительных условий к кредитному договору могут выступать, например, требования банка к заёмщику: без согласия до погашения кредита по данному договору не давать взаймы; не выступать гарантом по обязательствам третьих лиц; не продавать и не передавать в любую форму собственности своих активов , а также не передавать их в залог в качестве обеспечения по ссудам других кредиторов; не допускать слияния или консолидации с другими предприятиями.
Для учета кредитных операций используются счета 66 «Расчеты по краткосрочным кредитам и займам» и 67 «Расчеты по долгосрочным кредитам и займам», которые делятся по видам кредитов и займов.
10.2. Порядок погашения задолженности по ссудам.
Погашение задолженности по ссудам производится предприятием в сроки, оговоренные с банком, путем зачисления с расчетного счета на ссудный счет свободного остатка денежных средств. Например, для двухлетнего кредита может быть назначен срок платежа раз в квартал на первое число месяца. Сумма основного долга, как правило, погашается равными долями в течение всего срока.
При погашении просроченных ссуд. списание денежных средств с расчетного счета клиента производится банком без согласования с клиентом, принудительно инкассовым поручением.
На практике встречаются случаи, когда ссуды умышленно своевременно не погашаются и по истечении срока исковой давности списываются за счет предприятия (один из многих способов ухода от налогообложения физических лиц).
При погашении кредита используется проводка Дт 90, 92 Кт 51, 52, 55.
10.3. Порядок взыскания процентов по ссуде.
Плата за кредит взимается по ставкам, сложившимся на денежном рынке по краткосрочным кредитам и на рынке капиталов - по долгосрочным кредитам.
При начислении и взыскании процентов коммерческие банки руководствуются инструкцией Госбанка СССР от 22.04.94г. №338. Проценты начисляются в размере и в сроки, предусмотренные договором, но не реже одного раза в квартал. Начисление и взыскание процентов авансом в момент выдачи кредита не допускается.
Кредиты банков, не оплаченные в срок, учитываются отдельно. % по кредитам в пределах ставок, установленных ЦБ РФ, включаются в с/с продукции, выполненных работ и услуг, а % сверх ставок ЦБ возмещаются за счет прибыли, остающейся в распоряжении предприятия.
Погашение % за счет прибыли: Дт 81”Использование прибыли”, Кт 51.
Погашение %, включаемых в с/с: Дт 20”Основное производство”, 26”Общехоз. расходы”; Кт 51.
11. УЧЕТ РАСЧЕТОВ С ПОДОТЧЕТНЫМИ ЛИЦАМИ
11.1 Список лиц, имеющих право получать наличные денежные средства в подотчет (лимит выдачи наличными)
Подотчетными лицами являются работник предприятия, получившие авансом наличные суммы на предстоящие административно-хозяйственные и командировочные расходы.
Приказом директора по предприятию утверждается список лиц, имеющих право получать деньги под отчет.
Предприятие выдает наличные деньги под отчет в размерах и на сроки, определенные руководством предприятия и, в отдельных случаях, согласованные с учреждениями банка.
Остатки подотчетных сумм должны быть возвращены в кассу не позднее 3-х дней по истечению срока.
Деньги выдаются под отчет при условии полного расчета по ранее выданным суммам.
К учету принимаются расходы подотчетных лиц, подтвержденные оправдательными документами.
В АО «Белсвязь» лимит выдачи наличными из кассы подотчет составляет 10000 рублей.
11.2 Обработать несколько авансовых отчетов, включая командировочные расходы (3 – 4 шт.)
Подотчетное лицо отчитывается перед бухгалтерией авансовым отчетом, к которому прилагаются все оправдательные документы (кассовые чеки и копии товарных чеков, проездные документы, счета гостиниц, общежитий, квитанции в подтверждение почтово-телеграфных расходов и квитанции по предварительному заказу билетов). Авансовый отчет составляется в одном экземпляре подотчетным лицом и работником бухгалтерии. Он может составляться на бумажном и машинном носителях информации.
На оборотной стороне формы подотчетное лицо записывает перечень документов, подтверждающих производственные расходы (командировочное удостоверение, квитанции, транспортные документы, чеки КММ, товарные чеки и другие оправдательные документы), и суммы затрат по ним (графы 1 – 6). Документы, приложенные к авансовому отчету, нумеруются подотчетным лицом в порядке их записи в отчете.
В бухгалтерии проверяется целевое использование средств, наличие оправдательных документов, подтверждающих произведенные расходы, правильность их оформления и подсчета сумм, а так же на оборотной стороне указываются суммы расходов, принятые к учету (графы 7 – 8), и счета (субсчета), которые дебетуются на эти суммы (графа 9).
Реквизиты, относящиеся к иностранной валюте (строка 1а лицевой стороны формы и графы 6 и 8 оборотной стороны), заполняются лишь в случае выдачи подотчетному лицу денежных средств в иностранной валюте в соответствии с установленным порядком.
Проверенный авансовый отчет утверждается руководителем или уполномоченным на это лицом и принимается к учету. Остаток неиспользованного аванса сдается подотчетным лицом в кассу организации по приходному кассовому ордеру в установленном порядке. Перерасход по авансовому отчету выдается подотчетному лицу по расходному кассовому ордеру.
11.3 Составить журнал-ордер № 7, по вышеприведенным расчетам
Журнал-ордер №7 по счету 71 «Расчеты с подотчетными лицами» составляется по авансовым отчетам. В нем указывается номер авансового отчета, фамилия, имя и отчество подотчетного лица, порядковый номер по журналу-ордеру за прошлый месяц, дата возникновения задолженности, остаток на начало месяца по дебету (сумма, оставшаяся в подотчете) и по кредиту (сумма не возмещенного перерасхода), дата выдачи в подотчет, сумма, корреспондирующий счет (в данном случае 50 «Касса», т. к. сумма под отчет поступает из кассы), сумма, которая израсходована из подотчетных сумм с кредита счета 71 в дебет конкретных счетов.
Далее подсчитывается сальдо на конец месяца по каждому подотчетному лицу по дебету (если сумма осталась в подотчете) или по кредиту (если есть перерасход).
Ниже высчитываются итоги, учетная стоимость приобретенных материальных ценностей и итог по кредиту согласно документам.
По окончании заполнения ставится дата, когда журнал-ордер закончен и отражения суммы оборотов в Главной книге.
Подписывают журнал-ордер №7 исполнители и главный бухгалтер.
12. УЧЕТ РАСЧЕТОВ С РАЗНЫМИ ДЕБИТОРАМИ И КРЕДИТОРАМИ
12.1 Аналитический учет расчетов
Расчеты с разными дебиторами и кредиторами возникают по различным причинам. Предприятие обязуется быть посредником между рабочими и служащими и третьими лицами, организациями, учреждениями (по исполнительным листам, за товары, проданные в кредит), оно хранит своевременно не полученную рабочими и служащими заработную плату, ведет расчеты по претензиям, по возмещению материального ущерба и т.п.
Расчеты с разными дебиторами и кредиторами учитываются на счетах 63, 73, 76 и др.
Аналитический учет по счетам 61, 64, 65, 75, 78, 79, 62 ведется в ведомости №7, а по счету 76 такая ведомость открывается для каждого субсчета.
В конце месяца по ведомости аналитического учета подсчитывают итоги оборотов и выводят сальдо на следующий месяц.
Кредитовые обороты в разрезе корреспондирующих счетов из ведомостей №7 записывают в журнал-ордер №8 по кредиту счетов 61, 62, 63, 68, 73, 76, 78, 79 и др. Записи по счетам 61, 63, 73 производят в журнале-ордере одной строкой за месяц, а по счету 76 - итогами за месяц по субсчетам. По счетам 68, 78, 79 синтетический учет в журнале-ордере №8 совмещается с аналитическим.
Современные условия развития экономики позволяют использовать такую форму сотрудничества предприятий, как совместная деятельность. Она не предполагает образования юридического лица и осуществляется на основе договора между участниками. Ведение общих дел участников поручается одному из них - доверенному лицу, которое ведет учет совместной деятельности на отдельном балансе. Результаты совместной деятельности распределяются в порядке, предусмотренном договором.
Учет расчетов по нетоварным операциям осуществляется на счете 76 ”Расчеты с разными дебиторами и кредиторами”. Он имеет сложное строение. Сальдо начальное по дебету означает непогашенную на начало месяца дебиторскую задолженность. Обороты по Дт показывают увеличение, а по Кт уменьшение дебиторской задолженности. Сальдо начальное по кредиту- непогашенная на начало месяца кредиторская задолженность. Обороты по К показывают увеличение кредиторской и уменьшение дебиторской задолженности. В развитие счета 76 ведется ряд субсчетов.
12.2 Расчеты с бюджетом
В соответствии с законодательством Российской Федерации налогообложение предприятий предполагает:
- определение размера объекта налогообложения;
- расчет суммы причитающегося с предприятия налога на основе сформировавшегося в учете показателя базы налогообложения и установленной налоговой ставки (как правило, процентной);
- осуществление расчетов с бюджетом по начисленным налоговым платежам;
- составление и представление в налоговые органы налоговых деклараций.
Подавляющее число показателей, составляющих базу налогообложения, в том числе главные из них - объем реализации продукции (товаров, услуг) и сумма полученной прибыли, отражаются в системном бухгалтерском учете предприятия.
В соответствии с Положением о бухгалтерском учете и отчетности в РФ (п. 64) отражаемые в отчетности суммы расчетов с налоговыми органами и внебюджетными государственными фондами должны быть согласованными с ними и тождественными. Оставление на балансе не отрегулированных сумм по этим расчетам не допускается.
В системе расчетных взаимоотношений предприятий денежные расчетные отношения с государственным бюджетом и государственными, внебюджетными фондами (социальными, дорожными, экологическими и др.) занимают особое место.
Организация их аналитического учета должна строиться таким образом, чтобы получить необходимую информацию по каждому виду налогов в бюджет и платежей во внебюджетные государственные фонды. Поэтому каждое предприятие открывает по соответствующим синтетическим счетам субсчета в их развитие (см. Приложение).
Для учета этих операций используется счет 68 "Расчеты с бюджетом", к которому открываются субсчета по видам налоговых платежей. Счет 68 на конец отчетного месяца может иметь развернутое сальдо (дебетовое и кредитовое) по налоговым платежам.
В зависимости от источников, за счет которых предприятия уплачивают налоги (дебет счета 68, кредит счетов 51, 52), различают налоги и сборы:
уплачиваемые потребителями продукции, работ, услуг (дебет счета 46, кредит счета 68) — НДС и акцизы.
включаемые в себестоимость продукции, работ, услуг (дебет счетов 08, 20. 23, 25, 26, 29, 31, 43, кредит счета 68) — транспортный налог, земельная пошлина, таможенная пошлина, арендная плата за землю, налог на воду;
уплачиваемые за счет балансовой прибыли (дебет счета 80, кредит счета 68) до ее налогообложения — налог на имущество, на содержание жилищного фонда и объектов социально-культурной сферы, сбор на нужды образовательных учреждений, налог на рекламу, сбор за парковку автомашин;
уплачиваемые из балансовой прибыли (дебет счета 81 кредит счета 68) — налог на прибыль; уплачиваемые за счет чистой прибыли (дебет счета 81, кредит счета 68) — сбор за право торговли, за право винно-водочной торговли, сбор со сделок купли-продажи иностранной валюты, за использование наименований («Россия», «Российская федерация")и образованных на их основе слов и словосочетаний, сбор за использование местной символики, налог на перепродажу автомобилей, вычислительной техники и персональных компьютеров, целевые сборы на содержание милиции, благоустройство территорий, на нужды образования и другие цели.
13. УЧЕТ ФИНАНСОВЫХ ВЛОЖЕНИЙ
13.1 Акции
Акция - ценная бумага, свидетельствующая о внесении пая в капитал акционерного общества. Дает ее владельцу право на присвоение части прибыли в форме дивиденда.
В современном капиталистическом мире основной формой организации бизнеса являются корпорации или акционерные общества, которые имеют значительные преимущества по сравнению с другими формами. Два наиболее важных из них это - ограниченная ответственность их участников , которые несут убытки лишь в размере своего взноса, сильно упрощенная процедура передачи прав собственности (продажа акций), а также (и это, наверное, основное преимущество) огромные возможности по мобилизации капитала через эмиссию акций и облигаций, что, в свою очередь, составляет основу быстрого и продуктивного роста компании.
Акционерные общества являются наиболее удобной формой деловой организации для субъектов, не занимающихся мелким бизнесом, в силу целого ряда причин.
1) акционерные общества могут иметь неограниченный срок существования, в то время как период действия предприятий, основанных на индивидуальной собственности или товарищества с участием физических лиц, как правило, ограничен рамками жизни их учредителей.
2) акционерные общества благодаря выпуску акций получают более широкие возможности в привлечении дополнительных средств по сравнению с некорпорированным бизнесом.
3) поскольку акции, как правило, обладают достаточно высокой ликвидностью, их гораздо проще обратить в деньги при выходе из акционерного общества, чем получить назад долю в уставном капитале товарищества с ограниченной ответственностью.
Акции можно рассматривать как единицы измерения собственнических интересов членов акционерного общества - акционеров. Собственнический интерес - это объем правомочий, получаемых акционером в обмен на передаваемый ими акционерному обществу капитал. Таким образом, акция как объект права собственности по своему характеру представляет собой категорию прав, а не вещей в их телесном виде. Право собственности на акцию это право собственности на права, которые ее обладатель имеет.
Существует несколько видов стоимости акций. Среди них выделяются: номинальная стоимость, объявленная стоимость, бухгалтерская стоимость, рыночная стоимость.
Номинальная стоимость представляет собой стоимость, которая печатается на бланках акций. Она используется для целей учета. В некоторых странах, например в США, акции могут выпускаться без номинальной стоимости. В этом случае для того чтобы провести ценные бумаги по учету, используют так называемую объявленную стоимость акций, которая отражается (объявляется) в проспекте эмиссии.
Бухгалтерская стоимость в отличие от номинальной и объявленной изменяется год от года. Она определяется путем вычета из всех активов компании ее пассивов и деления результата (количественно равного собственности акционеров) на общее число обыкновенных акций, находящихся в обращении. Бухгалтерская стоимость отображает величину капитала, приходящегося на одну акцию.
Рыночная стоимость акций представляет собой ту цену, за которую они могут покупаться или продаваться на рынке. Она является определяющей для инвестора. Акция стоит столько, сколько покупатель согласен за нее заплатить.
Различают обыкновенные и привилегированные акции. Как и обыкновенные акции, привилегированные акции представляют собой ценную бумагу, указывающую на долю участия ее держателя в корпорации. От обыкновенных акций их отличает следующее:
дивиденды на привилегированные акции, как правило, устанавливаются по фиксированной ставке;
они выпускаются с указанием номинала и размера дивиденда в процентах или в долларах на акцию;
дивиденды по привилегированным акциям выплачивается до выплат по обыкновенным акциям и не зависят от прибыли акционерного общества;
держатели привилегированных акций имеют преимущественное право на определенную долю активов акционерного общества при ее ликвидации;
как правило, держатели привилегированных акций не имеют преимущественных прав на покупку акций нового выпуска и права голоса.
На данном предприятии применяются акции.
Акции и другие финансовые вложения учитываются на счете 58 «Финансовые вложения». По Дт счета отражают финансовые вложения организации, а с Кт счета списывают финансовые вложения на счет 91 «Прочие доходы и расходы»
13.2 Облигации
Облигация - ценная бумага, удостоверяющая внесение ее владельцем денежных средств и подтверждающая обязательство возместить ему номинальную стоимость этой ценной бумаги в предусмотренный в ней срок, с уплатой фиксированного процента (если иное не предусмотрено условиями выпуска).
Облигации могут выпускаться государством, а также частными компаниями с целью привлечения заемного капитала. Выпускаются они обычно под залог определенного имущества. Облигации, обеспеченные закладной, дают их держателям дополнительную гарантию по потери своих средств, поскольку закладная дает право держателю облигаций продавать заложенное имущество в случае, если предприятие не в состоянии осуществить надлежащие платежи. Однако существуют и беззакладные облигации, представляющие собой долговые обязательства, основанные лишь на доверии к кредитоспособности предприятия, но не обеспеченные каким - либо имуществом. Выпускают такие облигации предприятия с устойчивым финансовым положением.
Предприятие, выпускающее облигации, принимает на себя обязательства выплатить проценты на каждую облигацию, указать места, в которых облигации и купонные листы будут вручены их держателям, определить юридический титул и закладную собственность, застраховать заложенную собственность против пожара и других возможных потерь; заплатить налоги, раскрыть информацию об предприятии и правовых основаниях его деятельности.
Если предприятие не выполняет свои обязательства перед держателями облигаций, то последние, наряду с доверенным представителем, могут предпринять некоторые действия для того, чтобы восстановить свои потери. Так, в соглашении о выпуске обычно предусматривается возможность досрочного погашения облигаций по требованию их владельцев в случае невыплаты процентов. В указанном случае держатели облигаций также могут получить право участвовать в выборах лиц, управляющих компанией.
Виды облигаций:
1. Купонные облигации или облигации на предъявителя.
К ним прилагаются специальные купоны, которые должны откалываться два раза в год и представляться платежному агенту для выплаты процентов. Фактически купон - своеобразный простой вексель на предъявителя. Эти облигации обратимы, а купон и сертификат выступают в качестве титула собственности. Поскольку эти облигации оформляются на предъявителя, предприятие не регистрирует, кто является их собственником.
2. Именные облигации.
Большинство облигаций регистрируются на имя их владельца, при этом ему выдается именной сертификат. Эти облигации не имеют купонов, а платежи по процентам осуществляет платежный агент в соответствии с установленным графиком. При продаже или обмене именных облигаций старый сертификат аннулируется и выпускается новый - с указанием нового владельца облигаций.
3. "Балансовые" облигации.
Этот вид облигаций приобретает все большее распространение, поскольку их выпуске не сопряжен с такими формальностями, как выдача сертификатов и т. п. : просто все необходимые данные об облигационеров вводятся в компьютер.
13.3 Сертификаты
Термин сертификат как ценная бумага имеет два значения:
1) документ - свидетельство кредитного учреждения о депонировании денежных средств, удостоверяющее право вкладчика на получение депозита (депозитные сертификаты), или свидетельство банка о получении денег от граждан для долгосрочного их сбережения (сберегательные ; сертификаты);
2) вид облигаций государственных займов. Сертификаты дают возможность банкам привлечь вкладчиков свободных денежных средств.
В зависимости от категории вкладчиков сертификаты бывают депозитными и сберегательными.
В соответствии с правилами, депозитный сертификат может быть выдан только юридическому лицу, зарегистрированному на территории России или иного государства, использующего рубль в качестве официальной единицы.
Сберегательные сертификаты выдаются только физическим лицам.
Преимущество их перед обычными депозитными вкладами в том, что они могут перепродаваться на вторичном рынке.
Владелец сертификата получает доход либо в виде процента, либо в виде разницы между суммой, подлежащей выплате, и покупной ценой сертификата.
Виды сертификатов:
именные и на предъявителя. Последние могут обращаться на вторичном рынке. В продажную цену включается и начисленный на момент продажи процент;
до востребования и срочные. Депозитные сертификаты до востребования дают владельцу право на изъятие определенных сумм по предъявлении сертификата. На срочных депозитных сертификатах указаны срок отплаты и размер причитающегося процента.
Срок обращения по депозитным сертификатам установлен в пределах одного года, а по сберегательным в пределах 3-х лет.
Если срок получения депозита или вклада просрочен, то такой сертификат считается документом до востребования и должен быть оплачен банком по первому требованию вкладчика.
Владелец сертификата может уступить право требования по сертификату другому лицу. По сертификату на предъявителя эта уступка осуществляется простым вручением, по именному – оформляется на оборотной стороне сертификата двусторонним соглашением, посредством передаточной надписи – цессии.
При наступлении срока востребования денежной суммы владелец сертификата должен предъявить его в банк вместе с заявлением, содержащим указания способа погашения.
13.4 Векселя
Вексель - ценная бумага, удостоверяющая безусловное денежное обязательство векселедателя уплатить владельцу векселя (векселедержателю) определенную сумму в определенный срок. Вексель выполняет кредитную и расчетную) функции; он применяется как средство платежа.
Вексель является не только удобной формой расчета, но и видом коммерческого кредита, поскольку оплата по векселю происходит, как правило, не сразу, а через определенное время, в течение которого сумма по векселю находится в распоряжении векселедателя.
Основными свойствами векселя является денежная ликвидность, односторонность, формальность, передаваемость.
Виды векселей:
простой и переводной (тратта). Простой вексель - ничем не обусловленное обязательство векселедателя уплатить векселедержателю по наступлении срока определенную сумму денег. Переводной вексель - приказ векселедержателя (трассанта), адресованный плательщику (трассату), об уплате указанной в векселе суммы денег третьему лицу - первому держателю векселя (ремитенту);
домицилированный - имеет оговорку о том, что он подлежит отплате третьим лицом (домицилиатом) по месту жительства плательщика или в другом месте;
торговый вексель - основан на торговой сделке;
финансовый вексель - плательщиками по такому векселю выступают банки.
Реквизиты простого векселя: наименование (вексель, простое и ничем не обусловленное обещание оплатить определенную сумму), указание срока платежа; указание места, в котором должен совершиться платеж; наименование того, кому или по приказу кого платеж должен быть совершен; указание даты и места составления векселя; подпись векселедателя.
В переводном векселе вместо ничем не обусловленного обещания уплатить определенную сумму содержится ничем не обусловленное предложение уплатить определенную сумму и дополнительно к реквизитам простою векселя указывается плательщик.
Держатель векселя до истечения срока уплаты может передать его другому лицу посредством передаточной надписи (индоссамента); может также предложить вексель банку. Банк выплатит ему обозначенную в векселе сумму за вычти процентов за время с момента уплаты до срока платежа по ваксою и банковской комиссии. Банк же либо ждет срока платежа и получает сумму, указанную в векселе, либо перепродает вексель на рынке ценных бумаг (со скидкой), либо переучитывает вексель в центральном (государственном) банке с уплатой ему официальной учетной процентной ставки.
Как расчетный инструмент, благодаря свойству индоссирования, вексель может служить платежным средством, заменяя наличные деньги при платежах.
Гарантией платежей по траттам и простым векселям является их авалирование (подтверждение) банками. Аваль означает гарантию платежа по векселю со стороны банка, если должник не выполнил в срок обязательств по векселю. Аваль дается на лицевой стороне векселя.
Различают следующие сроки платежа:
1) по предъявлении. Платеж должен быть произведен при предъявлении векселя, что оговаривается фразой: “Оплатите по предъявлении”. В векселе могут быть оговорены максимальные и минимальные сроки предъявления, например “по предъявлении, но не позднее (ранее) 16 июня 2003г. При просрочке этого срока владелец векселя теряет право на требование платежа.
Срок предъявления векселя может быть сокращен его получателями по индоссаменту. Векселедатель также может установить, что вексель может быть предъявлен к платежу не ранее определенной даты. В этом случае срок для предъявления отсчитывается начиная с этой даты;
2) во столько-то времени от предъявления (вексель “аviso”). Запись в тексте векселя в этом случае имеет вид: “Платите через (число дней) после предъявления”. Днем предъявления считается дата отметки плательщика на векселе о согласии на оплату (фактический акцепт тратты) или дата протеста по этому поводу. Если иное не оговорено в векселе, то аналогично пункту а) срок от составления до оплаты не должен превышать одного года, т.е. предъявление его должно учитывать, что дата оплаты должна приходиться на годовой отрезок со дня составления. Например, вексель с оплатой через два месяца со дня представления, составленный 1 сентября 2002г. должен быть представлен к оплате не позже 1 июля 2003г.;
3) во столько-то времени от составления. Отсчет времени начинается со следующего дня после даты составления векселя. Срок платежа считается наступившим в последний день, указанный в векселе, а не на следующий после него. Если срок платежа определяется месяцами от даты составления, то он наступает в то число последнего месяца, которое соответствует числу написания векселя, а если такого числа нет, то в последнее число этого месяца. Если срок платежа назначен на начало, середину, конец месяца, то под этим подразумеваются первое, пятнадцатое и последнее число месяца. Фразы, соответствующие условию платежа во столько-то времени от составления, имеют вид: “Оплатите вексель через 3 месяца” или “Срок 2 месяца со дня выставления”;
4) срок платежа - нерабочий день. Платеж по такому векселю может быть потребован в первый следующий рабочий день.
Если в векселе какой-либо срок платежа не указан, то он считается согласно “Положению о переводном и простом векселе” векселем на предъявителя. Однако согласно рекомендациям Центрального банка РФ такой вексель считается недействительным.
Вексельная сумма должна быть точно указана в тексте векселя прописью или цифрами. В случае разногласий между суммой, указанной цифрами и прописью, верной считается сумма, указанная прописью. Если в векселе присутствует несколько сумм, то он считается выписанным на меньшую.
В переводном векселе, который подлежит оплате сроком по предъявлении или во столько-то времени от предъявления, на вексельную сумму могут начисляться проценты. В векселях с фиксированной датой платежа это условие считается не написанным.
14. УЧЕТ ФОНДОВ И ФИНАНСОВЫХ РЕЗУЛЬТАТОВ
14.1 Виды фондов на предприятии, условия их образования
Финансовые результаты деятельности предприятия характеризуются суммой полученной прибыли и уровнем рентабельности. Прибыль предприятия получают от реализации продукции и других видов деятельности.
Прибыль – это часть чистого дохода, созданного в процессе производства и реализованного в сфере обращения, который непосредственно получает предприятие. Только после продажи продукции чистый доход принимает форму прибыли. Непосредственно она представляет собой разность между выручкой за вычетом всех налогов и полной себестоимостью реализованной продукции. Поэтому финансовые результаты деятельности следует изучать в тесной связи с использованием и реализацией продукции.
Объем реализации и величина прибыли, уровень рентабельности зависят от производственной, снабженческой, сбытовой и коммерческой деятельности предприятия, другими словами, эти показатели характеризуют все стороны хозяйствования.
При создании предприятия учредители формируют уставный капитал, экономический смысл которого заключается в наделении «стартовыми», основными оборотными средствами и капиталов вновь созданного предприятия для успешного начала предпринимательской деятельности, оговоренной в уставе.
В зависимости от формы организации предприятия понятие уставного капитала имеет разный смысл.
Уставный капитал – совокупность в денежном выражении вклада (долей, акций по номинальной стоимости) учредителей в имущество организации при ее создании для обеспечения деятельности в размерах, определенных в учредительных документах.
Государственные и муниципальные унитарные организации формируют уставный фонд, под которым понимают совокупность выделенных государством организацией или муниципальными органами основных и оборотных средств.
Учет уставного фонда ведется на пассивном счете 80 «Уставный капитал». Сальдо этого счета должно соответствовать размеру уставного капитала, указанного в учредительных документах.
Паевой фонд – совокупность паевых взносов, членов производственного кооператива для совместного ведения предпринимательской деятельности.
На предприятии имеются так же такие фонды, как резервный фонд, добавочный капитал и другие фонды.
Характерной особенностью и порядок использования резервного фонда установлены положением «О порядке формирования и использования резервного фонда в организации». Назначение резервного фонда сводится к покрытию непредвиденных убытков и потерь, возникших в результате уставной деятельности предприятия.
Источником формирования является прибыль отчетного года, оставшаяся в распоряжении организации после уплаты налогов и других платежей (чистая прибыль). Она определяется после утверждения общим собранием учредителей годового отчета и отчета о распределении прибыли. Размер ежегодного отчисления в резервный фонд устанавливается уставом предприятия.
Средства резервного фонда учитываются на балансовом счете 82 «Резервный фонд» Сальдо начальное по Кт означает сумму резервного капитала, сформированного на начало или конец месяца. Обороты кредитовые отражают сумму отчислений от прибыли в резервный фонд.
Добавочный капитал, в отличие от уставного капитала не подразделяется на доли, внесенные конкретными участниками.
Добавочный капитал показывает общую собственность всех участников и складывается из:
Эмиссионного дохода, возникающего при реализации акций по цене, которая превышает их номинальную стоимость и дополнительной эмиссии акций.
Прироста стоимости имущества при переоценке
Курсовых разниц, образовавшихся при внесении учредителями вкладов в уставный капитал организации.
Учет добавочного капитала ведется на счете 83 «Добавочный капитал»
Средства добавочного капитала могут быть направлены:
На увеличение УК (Дт 83 Кт 80)
Погашение снижение стоимости внеоборотных активов, выявившихся по результатам переоценки (Дт 83 Кт 01)
Распределение между учредителями (Дт 83 Кт 75)
К другим фондам, образуемым предприятием относятся:
Фонд специального назначения – для получения материальной помощи, премий, путевок и т. п.
Фонд накопления – для приобретения нового оборудования, расширения площади.
Другие фонды.
В зависимости от учетной политики, принятой предприятием образование фондов может производиться ежеквартально или ежегодно, за счет прибыли.
14.2 Ознакомиться с порядком ведения операций по движению уставного капитала
В соответствии с формой организации происходит движение уставного капитала по разному. На данном предприятии, т. е. созданном, как акционерное общество, для увеличения уставного капитала могут выпускать дополнительное количество акций и распродать их между юридическими лицами и гражданами.
Учет уставного капитала ведется на пассивном счете 80 «Уставный капитал». Увеличение или уменьшение уставного капитала отражается на счете 80 только после отражения изменений в учредительных документах.
После государственной регистрации организации, созданной на средства учредителей, уставный капитал отражается по Кт счета 80, корреспондирующий со счетом 75 «Расчеты с учредителями». При поступлении вкладов счет 75 закрывается в корреспонденции со счетами 01 «Основные средства», 04 «Нематериальные активы», 10 «Материалы», 50 «Касса», 51 «Расчетный счет», 52 «Валютный счет». Например, при движении уставного капитала используются следующие проводки:
Дт 75 Кт 80 – образован УК предприятия;
Дт 51 Кт 75 – в счет вклада в УК внесены денежные средства на расчетный счет от учредителя;
Дт 50 Кт 75 – внесены денежные средства в кассу предприятия в счет вклада в УК от учредителя
Дт 01 Кт75 – внесены ОС в счет вклада в УК от учредителя.
15. ОТЧЕТНОСТЬ ПРЕДПРИЯТИЯ
15.1 Виды отчетности
Отчетность делится по видам, периодичности составления и предоставления и степени обобщения отчетных данных.
1.По
экономическому содержанию отчетность
бывает:
1.1. бухгалтерская
1.2.
статистическая
1.3. оперативная
Бухгалтерская отчетность — единая система данных об имущественном и финансовом положении организации и о результатах его хозяйственной деятельности, составляемая на основе данных бухгалтерского учета по установленным формам.
Статистическая отчетность - комплекс показателей (обобщенных) по, как правило, отраслям или видам хозяйственных операций. Цель - предоставление информации в органы государственной статистики для ее обобщения на региональном и федеральном уровне.
Оперативная отчетность – сведения по основным показателям за небольшие промежутки времени. Используется для оперативного контроля и управления процессом снабжения, производства и реализации.
2. По степени
обобщения отчетных данных:
2.1. Первичная
отчетность – составляется филиалами
2.2.
Сводная отчетность – составляется
головной организацией на основании
первичной отчетности
3. По
пользователям:
3.1. Внутренняя –
необходима для получения информации
участникам деятельности
3.2. Внешняя
– необходима для получения информации
внешними пользователями (территориальными
органами статистики, органами
государственной налоговой инспекции,
учредителям, кредитными организациями.
4. По периодичности составления:
4.1 Текущая
4.2 Годовая
15.2 Состав и сроки предоставления месячной, квартальной и годовой бухгалтерской отчетности
В 1996 г. разработан пакет нормативных документов, касающихся составления, представления и публикации бухгалтерской отчетности.
Базовым документом является ПБУ 4/96, в котором на несколько лет установлены:
состав бухгалтерской отчетности и общие требования к ней; структура бухгалтерского баланса и отчета о финансовых результатах;
пояснения к бухгалтерскому балансу и отчету о финансовых результатах;
общие правила оценки статей бухгалтерской отчетности; требования к аудиту и публичности бухгалтерской отчетности. В развитие этого Положения утверждены типовые формы годовой бухгалтерской отчетности и Инструкция по их составлению — приказ Минфина России от 12 ноября 1996 г. № 97; в Приложении 1 к приказу даны формы годовой отчетности, а в Приложении 2 приведена Инструкция по заполнению этих форм.
Начиная с отчета за 1996 г. в состав годовой бухгалтерской отчетности включаются:
а) Бухгалтерский баланс — форма № 1;
б) Отчет о финансовых результатах — форма № 2;
в) Пояснения к бухгалтерскому балансу и отчету о финансовых результатах:
- Отчет о движении капитала — форма № 3;
- Отчет о движении денежных средств — форма № 4;
- Приложение к бухгалтерскому балансу — форма № 5;
- Пояснительная записка;
г) Специализированные формы;
д) Отчет об использовании бюджетных ассигнований;
е) Итоговая часть аудиторского заключения, выданного по результатам обязательного по законодательству Российской Федерации аудита бухгалтерской отчетности.
Датой представления бухгалтерской отчетности для организации считается день фактической передачи ее по принадлежности или дата ее отправления, обозначенная на штемпеле почтовой организации. Если дата представления отчетности приходится на нерабочий (выходной) день, сроком представления отчетности считается первый следующий за ним рабочий день.
Отчетной датой для составления бухгалтерской отчетности считается последний календарный день отчетного периода. Отчетным годом является календарный год с 1 января по 31 декабря включительно. Первым отчетным годом для вновь созданных предприятий считается период с даты их государственной регистрации по 31 декабря соответствующего года, а для организаций, созданных после 1 октября, — по 31 декабря следующего года.
Отчетной датой для представления месячной бухгалтерской отчетности является 15 число каждого месяца.
Отчетной датой для представления квартальной бухгалтерской отчетности является 15 число месяца по истечении каждого квартала.
15.3 Составить Бухгалтерский баланс, Отчет о прибылях и убытках
Бухгалтерский баланс
Проанализируем общий порядок составления бухгалтерского баланса — основной формы в составе годового отчета.
Бухгалтерский баланс должен характеризовать имущественное и финансовое положение организации по состоянию на отчетную дату путем представления данных о хозяйственных средствах (актив) и их источниках (пассив).
Существуют определенные правила составления баланса:
данные бухгалтерского баланса на начало года должны соответствовать данным на конец прошлого года;
не допускается зачета между статьями активов и пассивов, статьями прибылей и убытков, кроме случаев, когда такой зачет предусмотрен соответствующими Положениями по бухгалтерскому учету;
отдельные показатели отражаются в нетто-оценке, т.е. за минусом регулирующих величин (износа, амортизации, оценочных резервов и др.);
активы и пассивы показываются в зависимости от срока их обращения с подразделением на задолженности со сроком платежа в течение 12 месяцев включительно (краткосрочные) и со сроком платежа более чем через 12 месяцев (долгосрочные).
Актив баланса состоит из двух разделов (I и II):
РАЗДЕЛ I - В разделе "Внеоборотные активы" отражается имущество организации, которое используется в течение длительного периода: основные средства, нематериальные активы, незавершенное строительство, долгосрочные финансовые вложения и прочие внеоборотные активы.
В РАЗДЕЛЕ II "Оборотные активы" отражаются:
оборотные средства организации, обслуживающие процесс производства (счета 10, 12, 13, 15, 16);
незавершенное производство (счета 20, 21, 23, 29, 30, 36, 44); расходы будущих периодов (счет 31); готовая продукция и товары (счета 40, 41); товары отгруженные (счет 45).
дебиторская задолженность;
краткосрочные финансовые вложения;
денежные средства;
прочие оборотные активы.
Пассив баланса состоит из 3-х разделов (III, IV, V). В пассиве баланса отражаются: обязательства организации перед собственниками (учредителями, участниками, акционерами), членами трудового коллектива по оплате труда и связанными с ней расчетами, бюджетом и внебюджетными фондами, поставщиками и разными кредиторами, перед банками по полученным кредитам и заимодавцами (по полученным займам), а также фонды, резервы, арендные обязательства, нераспределенная прибыль прошлых лет и отчетного года.
Отчет о прибылях и убытках
Отчет о прибылях и убытках (ф. № 2) характеризует финансовые результаты деятельности предприятия за отчетный период и аналогичный период предыдущего года.
В отчете о прибылях и убытках доходы и расходы показываются с подразделением на обычные и прочие (операционные, внереализационные и чрезвычайные). В нем отражается расчет следующих показателей финансовых результатов: валовая прибыль, прибыль (убыток) от продаж, прибыль (убыток) до налогообложения, прибыль (убыток) от обычной деятельности, чистая прибыль (нераспределенная прибыль (убыток) отчетного периода).
Некоторые виды доходов и расходов предприятия, имевшие место в отчетном периоде и в аналогичном периоде предыдущего года, детализируются в «Расшифровке отдельных прибылей и убытков». К ним относятся: штрафы, пени и неустойки, признанные или по которым получены решения суда (арбитражного суда) об их взыскании; прибыль (убыток) прошлых лет; возмещение убытков, причиненных неисполнением или ненадлежащим исполнением обязательств; курсовые разницы по Операциям в иностранной валюте; снижение себестоимости материально-производственных запасов на конец отчетного периода; снижение дебиторских и кредиторских задолженностей, по которым истек срок исковой давности.
Пояснения к бухгалтерскому учету и отчету о прибылях и убытках должны раскрывать сведения, относящиеся к учетной политике и обеспечивать пользователей дополнительной информацией, которую нецелесообразно включать в бухгалтерский баланс и отчет о прибылях и убытках, но которая необходима для формирования полного представления о финансовом положении и финансовых результатах деятельности организации. В частности, здесь приводятся данные:
— о чрезвычайных фактах хозяйственной деятельности и их последствиях;
— о событиях после отчетной даты и условных фактах хозяйственной деятельности;
— о прекращенных операциях;
— об аффилированных лицах;
— о государственной помощи;
— о прибыли, приходящейся на одну акцию.
Здесь также указываются юридический адрес организации, основные виды деятельности, среднегодовая численность работающих за отчетный период или численность работающих на отчетную дату; состав (фамилии и должности) членов исполнительных и конкретных органов организации.
15.4 Содержание и формы оперативной и статистической отчетности
Формы статистической отчетности и инструкции по их заполнению также утверждаются Госкомстатом РФ. Круг субъектов, представляющих государственную статистическую отчетность, адреса, сроки и способы ее представления, указанные в формах отчетности, являются обязательными для всех отчитывающихся субъектов и не могут быть изменены без санкции утвердившего эти формы статистического органа. Статистическая отчетность организации может быть условно разделена на два вида:
общая, представляемая всеми организациями;
специальная, представляемая организациями, осуществляющими определенные виды деятельности.
Статистическую форму представляют все юридические лица, являющиеся коммерческими организациями, а так же некоммерческие организации, осуществляющие производство товаров и услуг для реализации их на сторону.
В форму включаются сведения в целом по юридическому лицу, т. е. по всем филиалам и структурным подразделениям данного юридического лица независимо от их местонахождения.
Статистическая форма отчетности состоит из 4-х разделов:
I Раздел. По основному виду деятельности. В данном разделе отражаются сведения о выпуске продукции (работ, услуг), затратах на их производство и реализацию, другие показатели по организации в целом и в том числе по основному виду деятельности. Для АО «Белсвязь» в качестве основного вида деятельности является связь.
II Раздел. По неосновным видам деятельности. В данном разделе отражается выпуск товаров и услуг и затраты на их производство и реализацию по неосновным видам деятельности. Организации не должны заполнять в данном разделе строки, соответствующие их основному виду деятельности.
III Раздел. Заполняется предприятиями и организациями, осуществляющими производство электрической и (или) тепловой энергии и услуги по их передаче. На данном предприятии этот раздел не заполняется.
IV Раздел. Всего по основным и неосновным видам деятельности объема продукции (работ, услуг) и затрат на производство и реализацию продукции (работ, услуг).
Подписывает статистическую отчетность руководитель организации и главный бухгалтер.
Оперативную форму отчетности представляют юридические лица (кроме субъектов малого предпринимательства, бюджетных организаций, банков, страховых и прочих финансово-кредитных учреждений)
органу государственной статистики по месту, установленному территориальным органом Госкомстата России в республике, крае, области, городе федерального значения;
органу регулирования естественных монополий в соответствующей отрасли экономики.
органу, осуществляющему государственное регулирование в соответствующей отрасли экономики.
Так же, как и в статистической отчетности указывается код формы по ОКУД, код отчитывающейся организации по ОКПО, наименование организации и ее почтовый адрес.
Оперативная форма также состоит из 4-х разделов:
I Раздел. Показатели финансового состояния и расчетов. В этом разделе указывается прибыль предприятия, дебиторская задолженность, кредиторская задолженность и задолженность по полученным займам и кредитам.
II Раздел. Доходы и расходы. В нем указывается выручка от продажи товаров, работ, услуг; себестоимость товаров, работ, услуг; прибыль/убыток от продаж, выручка от продажи ОС за период с начала отчетного года. Раздел заполняется в отчете за январь-март, январь-июнь, январь-сентябрь, январь-декабрь.
III Раздел. Активы организации. В разделе указываются внеоборотные активы и оборотные активы. Раздел заполняется в отчете за январь-март, январь-июнь, январь-сентябрь, январь-декабрь по состоянию на конец квартала, полугодия, 9 месяцев, года.
IV Раздел. Состояние расчетов с организациями и предприятиями России и зарубежных стран.
Оперативную форму отчетности подписывает руководитель организации, главный бухгалтер и должностное лицо, ответственное за составление формы.
ЗАКЛЮЧЕНИЕ
В процессе написания отчета по практике были раскрыты поставленные задачи и вопросы. В первой главе работы подробно дана организационно-экономическая характеристика АО «Белзвязь» филиал Шебекинский Южный МРУЭС, раскрыты вид деятельности предприятия, его организационная структура. Определено, что основной целью предприятия является предоставление услуг телефонной, телеграфной и других видов электрической связи, а также получение прибыли.
Для обеспечения четкого управления работой предприятия, предупреждения возможных диспропорций в выполнении производственной программы, для анализа и контроля за состоянием хозяйственных средств и их источников, за результатами хозяйственной деятельности, за сохранностью коллективной собственности необходима учетная информация. Поэтому данное предприятие ведет бухгалтерскую и статистическую отчетность в установленном государством порядке и несет ответственность за ее достоверность.
В условиях перехода предприятия к рынку значительно возрастает роль бухгалтерского учета как важнейшего средства получения полной и достоверной информации об имуществе предприятия и его обязательствах и своевременного доведения этих сведений до пользователей.
Данный отчет рассматривает широкий круг вопросов, связанных с организацией ведения учета основных средств, материалов, производства и калькуляции себестоимости продукции; труда и заработной платы; денежных средств в кассе; операций по расчетному счету и т. д.
Бухгалтерия АО «Белсвязь» полностью автоматизирована и компьютеризирована, но в дальнейшем для улучшения бухгалтерского учета желательно:
Совершенствовать программу 1-С «Бухгалтерия», в частности, увязать заработную плату и кадры предприятия; сделать программу переноса из 1-С «Заработная плата и кадры» в 1-С «Предприятия»
Создать новые налоговые регистры
Максимально приблизить российские стандарты и налоговый учет к международным стандартам.