Оценка и анализ эффективности использования нематериальных активов
СОДЕРЖАНИЕ
ВВЕДЕНИЕ
ГЛАВА 1. Теоретические аспекты оценки и анализа эффективности использования нематериальных активов
1.1 Понятие нематериального актива
1.2 Оценка нематериальных активов при принятии их к бухгалтерскому учету
1.3 Анализ эффективности использования нематериальных активов
ГЛАВА 2. Анализ эффективности использования нематериальных активов в ОАО "Вермани"
2.1 Краткая характеристика ОАО "Вермани"
2.2 Анализ и оценка эффективности использования нематериальных активов в ОАО "Вермани"
2.3 Оценка нематериальных активов
2.4Оценка деловой репутации
ВЫВОДЫ И ПРЕДЛОЖЕНИЯ
СПИСОК ИСПОЛЬЗОВАННОЙ ЛИТЕРАТУРЫ
ПРИЛОЖЕНИЕ
ВВЕДЕНИЕ
Одним из составляющих элементов внеоборотных активов предприятия являются нематериальные активы. Нематериальные активы являются относительно новым объектом наблюдения, учета, анализа и управления в российской практике.
Нематериальные активы – это хозяйственные средства, не имеющие материально-вещественной структуры, используемые в хозяйственный деятельности более 12 месяцев, приносящие доход организации в будущем.
Тема курсовой работы является актуальной потому что российские предприятия проявляют все больший интерес к нематериальным активам, потому что они способны улучшить финансовые показатели деятельности предприятия. Инвестиции в нематериальные активы окупаются в течение определенного периода времени за счет дополнительной прибыли, получаемой организацией в результате их применения.
Целями курсовой работы являются изучение теоретических аспектов оценки и анализа эффективности использования нематериальных активов и применения данного анализа на примере действующей организации.
Основными задачами, которые вытекают из цели курсовой работы являются:
- дать определение понятию "нематериальный актив";
- изучить как происходит оценка нематериальных активов при принятии их к учету;
- определить цели и задачи анализа эффективности использования нематериальных активов;
- проанализировать эффективность использования нематериальных активов на примере ОАО "Вермани";
- определить пути совершенствования эффективности использования нематериальных активов на основе анализа нематериальных активов ОАО "Вермани".
Объектом анализа является открытое акционерное общество "Вермани", которое занимается производством макаронных изделий.
Структура курсовой работы представлена 2 главами. В первой главе рассмотрены теоретические аспекты оценки и анализа эффективности использования нематериальных активов, дано определение нематериальным активам и рассмотрен порядок оценки нематериальных активов при принятии их к бухгалтерскому учету. Также определены цели и задачи анализа эффективности использования нематериальных активов и рассмотрен порядок проведения данного анализа и оценки нематериальных активов.
Вторая глава начинается с краткой характеристики организации, на примере которой проводится анализ. В п.2.2. представлен сам анализ эффективности использования нематериальных активов. Также в этой главе рассмотрена оценка деловой репутации, которая также является нематериальным активом, так как она имеет особый порядок оценки. В конце главы сделаны выводы на основе анализа эффективности использования нематериальных активов.
Методологической и теоретической основой курсовой работы являются Федеральные законы РФ по данной области учета и анализа, а также труды российских ученых и ресурсы Интернет.
ГЛАВА 1. Теоретические аспекты оценки и анализа эффективности использования нематериальных активов
1.1 Понятие нематериального актива
В соответствии с п.3 ПБУ 14/2007 "Учет нематериальных активов", утвержденного приказом Минфина от 27.12.07 № 153н, для принятия к бухгалтерскому учету объекта в качестве нематериального актива необходимо единовременное выполнение следующих условий:
а) объект способен приносить организации экономические выгоды в будущем, в частности, объект предназначен для использования в производстве продукции, при выполнении работ или оказании услуг, для управленческих нужд организации либо для использования в деятельности, направленной на достижение целей создания некоммерческой организации (в том числе в предпринимательской деятельности, осуществляемой в соответствии с законодательством Российской Федерации);
б) организация имеет право на получение экономических выгод, которые данный объект способен приносить в будущем (в том числе организация имеет надлежаще оформленные документы, подтверждающие существование самого актива и права данной организации на результат интеллектуальной деятельности или средство индивидуализации - патенты, свидетельства, другие охранные документы, договор об отчуждении исключительного права на результат интеллектуальной деятельности или на средство индивидуализации, документы, подтверждающие переход исключительного права без договора и т.п.), а также имеются ограничения доступа иных лиц к таким экономическим выгодам (далее - контроль над объектом);
в) возможность выделения или отделения (идентификации) объекта от других активов;
г) объект предназначен для использования в течение длительного времени, т.е. срока полезного использования, продолжительностью свыше 12 месяцев или обычного операционного цикла, если он превышает 12 месяцев;
д) организацией не предполагается продажа объекта в течение 12 месяцев или обычного операционного цикла, если он превышает 12 месяцев;
е) фактическая (первоначальная) стоимость объекта может быть достоверно определена;
ж) отсутствие у объекта материально-вещественной формы.
В гражданском законодательстве объекты промышленной собственности разделены с 01.01.2008 на результаты интеллектуальной деятельности и средства индивидуализации. К первым относятся объекты патентного права – изобретение, полезная модель, промышленный образец и ноу-хау. В качестве средств индивидуализации выделены фирменное наименование, товарный знак и знак обслуживания, наименование места происхождения товара и коммерческое обозначение.
В связи с этим в ПБУ 14/2007 вместо применявшегося ранее понятия "объекты интеллектуальной собственности" используются новые термины: "результат интеллектуальной деятельности" и "средство индивидуализации". Важным изменением представляется включение в состав НМА секретов производства (ноу-хау), которые до этого выделялись в качестве НМА только в налоговом учете.
К нематериальным активам относятся, например, произведения науки, литературы и искусства; программы для электронных вычислительных машин; изобретения; полезные модели; селекционные достижения; секреты производства (ноу-хау); товарные знаки и знаки обслуживания.
В составе нематериальных активов учитывается также деловая репутация, возникшая в связи с приобретением предприятия как имущественного комплекса (в целом или его части).
Нематериальными активами не являются: расходы, связанные с образованием юридического лица (организационные расходы); интеллектуальные и деловые качества персонала организации, их квалификация и способность к труду.
1.2 Оценка нематериальных активов при принятии их к бухгалтерскому учету
Оценка нематериальных активов особенно важна для предприятий высокотехнологических отраслей. Как правило, для крупных и "известных" компаний именно стоимость нематериальных активов вносит заметный вклад в общую стоимость предприятия.
Нематериальный актив принимается к бухгалтерскому учету по фактической (первоначальной) стоимости, определенной по состоянию на дату принятия его к бухгалтерскому учету.
В соответствии с п.6 ПБУ 14/2007, фактической (первоначальной) стоимостью нематериального актива признается сумма, исчисленная в денежном выражении, равная величине оплаты в денежной и иной форме или величине кредиторской задолженности, уплаченная или начисленная организацией при приобретении, создании актива и обеспечении условий для использования актива в запланированных целях.
Расходами на приобретение нематериального актива признаются:
- суммы, уплачиваемые в соответствии с договором об отчуждении исключительного права на результат интеллектуальной деятельности или на средство индивидуализации правообладателю (продавцу);
- таможенные пошлины и таможенные сборы;
- невозмещаемые суммы налогов, государственные, патентные и иные пошлины, уплачиваемые в связи с приобретением нематериального актива;
- вознаграждения, уплачиваемые посреднической организации и иным лицам, через которые приобретен нематериальный актив;
- суммы, уплачиваемые за информационные и консультационные услуги, связанные с приобретением нематериального актива;
- иные расходы, непосредственно связанные с приобретением нематериального актива и обеспечением условий для использования актива в запланированных целях;
- суммы, уплачиваемые за выполнение работ или оказание услуг сторонним организациям по заказам, договорам подряда, договорам авторского заказа либо договорам на выполнение научно-исследовательских, опытно-конструкторских или технологических работ;
- расходы на оплату труда работников, непосредственно занятых при создании нематериального актива или при выполнении научно-исследовательских, опытно-конструкторских или технологических работ по трудовому договору;
- отчисления на социальные нужды (в том числе единый социальный налог);
- расходы на содержание и эксплуатацию научно-исследовательского оборудования, установок и сооружений, других основных средств и иного имущества, амортизация основных средств и нематериальных активов, использованных непосредственно при создании нематериального актива, фактическая (первоначальная) стоимость которого формируется;
иные расходы, непосредственно связанные с созданием нематериального актива и обеспечением условий для использования актива в запланированных целях. [9]
В расходы не включаются:
- возмещаемые суммы налогов, за исключением случаев, предусмотренных законодательством Российской Федерации;
- общехозяйственные и иные аналогичные расходы, кроме случаев, когда они непосредственно связаны с приобретением и созданием активов;
- расходы по научно-исследовательским, опытно-конструкторским и технологическим работам в предшествовавших отчетных периодах, которые были признаны прочими доходами и расходами.
- расходы по полученным займам и кредитам, за исключением случаев, когда актив, фактическая (первоначальная) стоимость которого формируется, относится к инвестиционным.
Фактической (первоначальной) стоимостью нематериального актива, внесенного в счет вклада в уставный (складочный) капитал (в том числе в случае внесения государственного или муниципального имущества в качестве вклада в уставные капиталы открытых акционерных обществ), уставный фонд, паевой фонд организации, признается его денежная оценка, согласованная учредителями (участниками) организации, если иное не предусмотрено законодательством Российской Федерации. [9]
Фактическая (первоначальная) стоимость нематериального актива, принятого к бухгалтерскому учету при приватизации государственного и муниципального имущества способом преобразования унитарного предприятия в открытое акционерное общество, определяется в порядке, предусмотренном для реорганизации организаций в форме преобразования.[9]
Фактическая (первоначальная) стоимость нематериального актива, полученного организацией по договору дарения, определяется исходя из его текущей рыночной стоимости на дату принятия к бухгалтерскому учету в качестве вложений во внеоборотные активы.[9]
Под текущей рыночной стоимостью нематериального актива понимается сумма денежных средств, которая могла бы быть получена в результате продажи объекта на дату определения текущей рыночной стоимости. Текущая рыночная стоимость нематериального актива может быть определена на основе экспертной оценки.
Фактическая (первоначальная) стоимость нематериального актива, приобретенного по договору, предусматривающему исполнение обязательств (оплату) не денежными средствами, определяется исходя из стоимости активов, переданных или подлежащих передаче организацией. Стоимость активов, переданных или подлежащих передаче организацией, устанавливается исходя из цены, по которой в сравнимых обстоятельствах обычно организация определяет стоимость аналогичных активов. [9]
При невозможности установить стоимость активов, переданных или подлежащих передаче организацией по таким договорам, стоимость нематериального актива, полученного организацией, устанавливается исходя из цены, по которой в сравнимых обстоятельствах приобретаются аналогичные нематериальные активы.
Фактическая (первоначальная) стоимость нематериального актива, по которой он принят к бухгалтерскому учету, не подлежит изменению, кроме случаев, установленных законодательством Российской Федерации и настоящим Положением.
Изменение фактической (первоначальной) стоимости нематериального актива, по которой он принят к бухгалтерскому учету, допускается в случаях переоценки и обесценения нематериальных активов.
Коммерческая организация может не чаще одного раза в год (на начало отчетного года) переоценивать группы однородных нематериальных активов по текущей рыночной стоимости, определяемой исключительно по данным активного рынка указанных нематериальных активов.
При принятии решения о переоценке нематериальных активов, входящих в однородную группу, следует учитывать, что в последующем данные активы должны переоцениваться регулярно, чтобы стоимость, по которой они отражаются в бухгалтерской отчетности, существенно не отличалась от текущей рыночной стоимости. [9]
Переоценка нематериальных активов производится путем пересчета их остаточной стоимости. Результаты переоценки принимаются при формировании данных бухгалтерского баланса на начало отчетного года. Результаты переоценки не включаются в данные бухгалтерского баланса предыдущего отчетного года, но раскрываются организацией в пояснительной записке к бухгалтерской отчетности предыдущего отчетного года.
Сумма дооценки нематериальных активов в результате переоценки зачисляется в добавочный капитал организации. Сумма дооценки нематериального актива, равная сумме его уценки, проведенной в предыдущие отчетные годы и отнесенной на счет учета нераспределенной прибыли (непокрытого убытка), зачисляется на счет учета нераспределенной прибыли (непокрытого убытка).
Сумма уценки нематериального актива в результате переоценки относится на счет учета нераспределенной прибыли (непокрытого убытка). Сумма уценки нематериального актива относится в уменьшение добавочного капитала организации, образованного за счет сумм дооценки этого актива, проведенной в предыдущие отчетные годы. Превышение суммы уценки нематериального актива над суммой его дооценки, зачисленной в добавочный капитал организации в результате переоценки, проведенной в предыдущие отчетные годы, относится на счет учета нераспределенной прибыли (непокрытого убытка). Сумма, отнесенная на счет учета нераспределенной прибыли (непокрытого убытка), должна быть раскрыта в бухгалтерской отчетности организации.
При выбытии нематериального актива сумма его дооценки переносится с добавочного капитала организации на счет учета нераспределенной прибыли (непокрытого убытка) организации.
Нематериальные активы могут проверяться на обесценение в порядке, определенном Международными стандартами финансовой отчетности.
1.3 Анализ эффективности использования нематериальных активов
Основными задачами анализа эффективности использования нематериальных активов хозяйствующего субъекта являются:
- анализ объема и динамики нематериальных активов;
- анализ структуры и состояния нематериальных активов по видам, срокам полезного использования, по степени правовой защищенности;
- анализ доходности (рентабельности) и фондоотдачи нематериальных активов;
- анализ ликвидности нематериальных активов. [15]
Для целей учета, анализа и оценки нематериальных активов используется система экономических показателей, характеризующих состояние и динамику изучаемого объекта.
Для управления хозяйствующим субъектом особое значение имеют показатели эффективности использования нематериальных активов, отражающее степень влияния их на финансовые результаты и финансовое состояние.
Информационной базой для анализа нематериальных активов служит бухгалтерская отчетность организации:
форма № 1 "Бухгалтерский баланс";
форма № 2 "Отчет о прибылях и убытках";
форма № 3 "Отчет об изменениях капитала";
форма № 4 "Отчет о движении денежных средств";
форма № 5 "Приложение к бухгалтерскому балансу".
Анализ нематериальных активов начинается с оценки их динамики в разрезе классификационных групп, так как они неоднородны по своему составу, характеру использования в процессе производства, по степени влияния на финансовые результаты и результаты хозяйственной деятельности.
Анализ и оценка нематериального актива осуществляется:
- по видам;
- по источникам поступлений;
- по срокам полезного использования;
- по степени престижности;
- по степени ликвидности и риска вложений капитала в нематериальные активы;
- по направлениям выбытия;
- по степени использования в производстве и реализации продукции.
Для анализа изменений структуры нематериальных активов составляется таблица, в которой отражены нематериальные активы по видам за анализируемый период в абсолютном и относительном выражении, отражено относительное и абсолютное отклонение, характеризующие изменение за период по видам.
По результатам проведенных расчетов нужно сделать выводы. Следует учитывать, что благоприятное влияние на финансовое состояние оказывает повышение доли средств в объектах интеллектуальной собственности.
Аналогичным образом проводится анализ и оценка структуры нематериальных активов по другим признакам группировки.
Проводя анализ динамики структуры нематериальных активов по источникам поступления, следует обратить внимание на изменение доли нематериальных активов, полученных за счет средств, приобретенных за плату или в обмен на другое имущество, внесенных учредителями, полученных безвозмездно от юридических и физических лиц, субсидий государственных органов.
При оценке динамики структуры по степени правовой защищенности следует проанализировать изменение удельного веса нематериальных активов, защищенных патентами и авторскими правами.
По результатам проведенных расчетов дается оценка.
Для анализа структуры нематериальных активов по срокам полезного использования составляется таблица, в которой нематериальные активы ранжируются по годам в течение десяти лет и выше. Чем выше доля нематериальных активов с более длительным сроком использования, тем больше экономический эффект, полученный хозяйствующим субъектом.
Анализ структуры выбытия нематериальных активов осуществляется по следующим направлениям:
- списание после окончания срока службы;
- списание ранее установленного срока службы;
- продажа исключительного права;
- безвозмездная передача нематериальных активов.
Анализ по степени ликвидности осуществляется следующим образом:
- нематериальные активы разбиваются на три группы: высоколиквидные, среднеликвидные, низколиквидные.
- определяется удельный вес каждой группы в общей величине нематериальных активов.
- дается оценка нематериального актива по степени ликвидности.
ГЛАВА 2. Анализ эффективности использования нематериальных активов в ОАО "Вермани"
2.1 Краткая характеристика ОАО "Вермани"
ОАО "Вермани" - макаронная фабрика. На сегодняшний момент это предприятие, имеющее наиболее богатый опыт по производству макаронных изделий в России.
Благодаря высокому качеству продукции предприятие завоевало место, ведущего специалиста в Нижегородском регионе.
Фабрика расположена в центре города на площади 3,7 гектара. На ее территории находятся: корпус основного производства, административный корпус, склад муки на 700 тонн, бункера для муки на 90 тонн, склады готовой продукции на 500 тонн и вспомогательные помещения.
Опыт, накопленный ОАО "Вермани" в течение 67-летней деятельности, чётко отлаженный механизм производства и поставок, ответственность и профессионализм руководителей, работников, специалистов - всё это обеспечивает ОАО "Вермани" стабильность и успех.
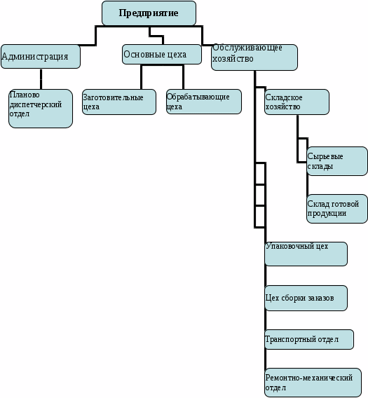
В организации ОАО "Вермании" используется комплексная производственная структура (многостадийная). При ней на предприятии существуют все стадии производственного процесса: заготовительная, обрабатывающая и выпускающая (рис.2.1).


Рис. 2.1. Производственная структура ОАО "Вермани"
Основные цеха являются самыми важными из всей производственной структуры, так как в них происходит основной процесс деятельности предприятия ОАО "Вермани" переработка сырья в готовую продукцию.
Как видно из таблицы 2.1 выручка от реализации услуг без учета НДС от основной деятельности составляет – 94 576 тыс. рублей, в том числе по видам:
Таблица 2.1.
-
от реализации основной продукции, макарон
88 187 т.р.
от давальческих услуг
1 046 т.р.
от поставок теплоэнергоресурсов
1573 т.р.
от автоуслуг
655 т.р.
разное
630 т.р.
от реализации товара
2 485 т.р.
ОАО "Вермани" использует автоматизированную форму бухгалтерского учета, которая обеспечивает:
- автоматизацию учетного процесса;
- высокую точность учетных данных;
- оперативность данных учета;
- освобождение работников бухгалтерии от выполнения простых технических функций и предоставление большей возможности заниматься контролем и анализом хозяйственной деятельности.
2.2 Анализ и оценка эффективности использования нематериальных активов в ОАО "Вермани"
Как сказано в п.1.3, для управления организацией особе значение имеют показатели эффективности использования нематериальных активов.
При анализе эффективности использования нематериальных активов необходимо провести анализ структуры и динамики нематериальных активов. Информационной базой для проведения анализа эффективности использования нематериальных активов служит Бухгалтерский баланс ОАО "Вермани" за 2008 год (приложение 1).
При наличии отчетных данных за ряд периодов проводится трендовый анализ, т.е. рассчитываются абсолютные и относительные отклонения по отношению к предыдущим периодам, а также определяются средние отклонения (см. табл. 2.2).
Проведем анализ структуры и динамики нематериального актива (табл.2.2). Как видно из табл.2.2. объем нематериальных активов возрос на 53,3% и составил 23 тыс.руб, что на 8 тыс руб больше, чем в 2007 году
Таблица 2.2. Анализ объема и динамики нематериальных активов за 2008 год
|
Показатели |
Базисный год |
Отчетный год |
Абсолютное отклонение |
Темпы роста, в % к базисному году |
|
1. Нематериальные активы, тыс. руб. |
15 |
23 |
8 |
153,3 |
|
В том числе: |
|
|
|
|
|
Товарные знаки и знаки обслуживания |
15 |
23 |
8 |
153,3 |
Для анализа структуры нематериального актива по видам составляется табл. 2.3.
Таблица 2.3 Анализ изменений структуры нематериальных активов
|
Показатели |
Сумма, тыс руб. |
Структура, % |
||||
|
|
Базисный год |
Отчетный год |
Изменение |
Базисный год |
Отчетный год |
Измене-ние |
|
Нематериальные активы, всего, |
15 |
23 |
8 |
100 |
100 |
– |
|
в т.ч. по видам: |
|
|
|
|
|
|
|
Товарные знаки и знаки обслуживания |
15 |
23 |
8 |
100 |
100 |
- |
Как видно из таблицы 2.3. структура нематериального актива представлена одним видом нематериального актива: товарные знаки и знаки обслуживания.
Товарные знаки и знаки обслуживания были внесены учредителями ОАО "Вермани" в счет вклада в уставный капитал (табл.2.4.)
Таблица 2.4. Анализ структуры нематериальных активов по источникам поступления
|
Показатели |
Сумма, тыс. руб |
Структура, в% |
||||
|
Базисный год |
Отчетный год |
Изменение |
Базисный год |
Отчетный год |
Изменение |
|
|
Нематериальные активы, всего |
15 |
23 |
||||
|
в том числе по источникам поступления: |
||||||
|
внесенные учредителями |
15 |
23 |
8 |
100 |
100 |
- |
|
приобретенные за плату |
- |
- |
- |
- |
- |
- |
|
полученные безвозмездно от юридических или физических лиц |
- |
- |
- |
- |
- |
- |
По степени правовой защищенности выделяют несколько групп нематериальных активов. Они могут быть защищены:
- патентами на изобретение;
- зарегистрированными лицензиями;
- патентами на промышленные образцы;
- свидетельствами на товарный знак;
- свидетельствами на право пользования наименованием места происхождения товара;
- авторскими правами;
- свидетельствами об официальной регистрации программ ЭВМ, баз данных.
ОАО "Вермани" владеет нематериальными активами на основе свидетельства на товарный знак (табл.2.5):
Таблица 2.5. Анализ структуры нематериальных активов по степени правовой защищенности
|
Показатели |
Сумма, тыс. руб |
Структура, в% |
||||
|
Базисный год |
Отчетный год |
Изменение |
Базисный год |
Отчетный год |
Изменение |
|
|
Нематериальные активы, защищённые: |
15 |
23 |
||||
|
Свидетельством на товарный знак |
15 |
23 |
8 |
100 |
100 |
- |
По степени ликвидности и риска инвестиций нематериальные активы могут быть оценены по трем категориям:
- высоколиквидные;
- среднеликвидные;
- низколиквидные.
Однако эта классификация относительна, т.к. оценить престижность или значимость нематериального актива можно только экспертным путем. А эксперты используют в качестве основного критерия престижности нематериального актива спектр возможного полезного использования их свойств на трех уровнях – международном, общенациональном и отраслевом.
Вообще нематериальные активы при оценке ликвидности имущества предприятия принято относить к низколиквидным, так как реализовать их значительно труднее, чем основные средства и оборотные активы. Необоснованное увеличение доли нематериального актива в активах предприятия приводит к снижению показателей текущей ликвидности, снижению фондоотдачи внеоборотных активов и замедляет оборот всего капитала предприятия. Из-за уменьшения величины собственного оборотного капитала ухудшаются показатели обеспеченности предприятия оборотными средствами, что создает финансовое напряжение и вызывает трудности в финансировании текущей деятельности предприятия.
Эффект от использования нематериального актива выражается в общих результатах хозяйственной деятельности – в снижении затрат на производство, увеличении объемов сбыта продукции, увеличении прибыли, повышении платежеспособности и устойчивости финансового состояния. Поэтому необходимо наращивать темпы роста отдачи капитала, а это возможно в том случае, если динамика темпов роста выручки от реализации продукции будет опережать темпы роста нематериального актива.
Так как нематериальные активы приобретаются с целью получения экономического эффекта от их использования в процессе производства, выполнения работ, оказания услуг, то эффективность этих вложений необходимо рассматривать с точки зрения повышения доходности производства – по уровню дополнительного дохода на рубль вложенного в нематериального актива капитала (рентабельность нематериального актива).
Рентабельность нематериального актива оценивается по общепринятой формуле::
RНА = Прибыль / Средняя за период стоимость НА,
где RНА – рентабельность нематериального актива.
Величина этого показателя зависит от рентабельности продаж и фондоотдачи нематериального актива за период.
С помощью методов факторного моделирования можно преобразовать исходную модель доходности нематериального актива:
RНА = Прибыль / Объем продаж (выручка от реализации продукции, работ, услуг) * Объем продаж / Средняя стоимость НА
Таким образом, доходность нематериального актива может быть увеличена за счет повышения рентабельности продаж и увеличения их фондоотдачи (см. табл. 2.6).
Таблица 2.6 Расчет влияния факторов на изменения доходности нематериального актива в 2008году
|
№ п/п |
Показатель |
2007 год |
2008 год |
Изменение |
|
1 |
Прибыль от реализации, тыс. руб. |
3884 |
11235 |
+7351 |
|
2 |
Выручка от реализации продукции (работ, услуг), тыс. руб. |
94756 |
226300 |
+131544 |
|
3 |
Средняя стоимость нематериального актива, тыс. руб. |
15 |
23 |
+8 |
|
4 |
Рентабельность продаж (стр. 1 : стр. 2), % |
0,04 |
0,05 |
+0,01 |
|
5 |
Фондоотдача нематериального актива (стр. 2 : стр. 3) |
6317 |
9839,13 |
+3522,13 |
|
6 |
Доходность нематериальных активов (стр.1 : стр.3) |
258,9 |
488,47 |
+229,57 |
Как видно из анализа эффективности использования нематериального актива улучшились (табл.2.6.), доходность нематериального актива выросла с 258,9 до 488,47, изменение составило +229,57, изменения рентабельности продаж незначительные +0,01%, фондоотдача нематериального актива в 2008 году составила 9839,13.
Но следует отметить, что эффективность нематериального актива возрастает при условии более высоких темпов роста прибыли и выручки над темпами роста нематериального актива.
2.3 Оценка нематериальных активов
На первый взгляд кажется невозможным оценить такие активы, как информационные технологии, организационный климат и культура, которые характеризуются своей неосязаемостью. Однако некоторые принципы такой оценки достаточно ясны.
Нематериальные активы не могут и не должны измеряться таким показателем, как сумма затраченных на их развитие денег, равно как и независимыми параметрами, описывающими их ценность (человеческие ресурсы или информационные технологии). Ценность нематериальных активов определяется их соответствием стратегическим приоритетам предприятия, но не объемами денежных средств, затраченных на их создание, или тем, сколько они стоят сами по себе. Если нематериальные активы полностью отвечают стратегии, то их ценность для организации существенно возрастает. И наоборот, если нематериальные активы не соответствуют стратегии компании, то даже пусть на их развитие была затрачена большая сумма денежных средств, ценность их несравнимо мала.
Некоторые принципы оценки материальных и финансовых активов организации, используемые при подготовке баланса, можно в определенной степени применить и к нематериальным активам. В балансе активы отражены такими категориями, как наличные денежные средства, счета к получению, товарно-материальные запасы, имущество, здания, оборудование и долгосрочные инвестиции. Активы выстроены по иерархическому принципу — по степени ликвидности, то есть по легкости, с которой их можно превратить в наличные (см. рис.2.2). Счета к получению более ликвидны (быстрее могут быть обращены в деньги), чем товарно-материальные запасы, и обе эти категории относятся к краткосрочным активам (оборотным средствам), поскольку, как правило, конвертируются в денежные средства в течение 12 месяцев. Для окупаемости средств, вложенных в активы длительного пользования (основные средства), как следует из их названия, и превращения их в наличные требуется значительно больше времени. Например, собственность, здания и оборудование (основные средства) обеспечивают возможность превращения сырья в запасы готового продукта, которые после реализации, через счета к получению становятся наличными. Однако в данном случае прежде чем окупятся первоначальные инвестиции, должно пройти множество подобных циклов.
На рис.2.2. представлена наиболее эффективная модель оценки нематериальных активов.

Рис. 2.2 Модель оценки нематериальных активов
2.4 Оценка деловой репутации
Деловая репутация фирмы – это преимущества, которые получает покупатель при покупке уже существующей и действующей компании, по сравнению с организацией новой фирмы. Однако для оценки деловой репутации продажа компании не является обязательным условием.
Для большинства задач оценка деловой репутации фирмы заключается в определении совокупности тех элементов бизнеса или персональных качеств, которые стимулируют клиентов обращаться именно к данному предприятию и которые приносят фирме прибыль сверх требуемой для получения разумного дохода на все остальные активы компании, включая доход на нематериальные активы, которые могут быть идентифицированы и отдельно оценены.
Оценка деловой репутации фирмы базируется на двух основных методах:
избыточных прибылей – оценка деловой репутации как бренда, который помогает компании извлекать больше прибыли по сравнению с ситуацией, если бы она продавала небрендированный товар;
балансовом – стоимость деловой репутации равняется разнице между стоимостью бизнеса в целом и стоимостью его активов, как материальных, так и идентифицируемых нематериальных.
Для многих компаний деловая репутация фирмы является самым значительным активом, которому не присущи идентифицируемость и обособленность.
Оценку деловой репутации и других неидентифицируемых активов целесообразно связывать с какими-то идентифицируемыми активами, в том числе с товарным знаком.
В соответствии с ПБУ 14/2007, для целей бухгалтерского учета стоимость приобретенной деловой репутации определяется расчетным путем как разница между покупной ценой, уплачиваемой продавцу при приобретении предприятия как имущественного комплекса (в целом или его части), и суммой всех активов и обязательств по бухгалтерскому балансу на дату его покупки (приобретения).
Положительную деловую репутацию следует рассматривать как надбавку к цене, уплачиваемую покупателем в ожидании будущих экономических выгод в связи с приобретенными неидентифицируемыми активами, и учитывать в качестве отдельного инвентарного объекта.
Отрицательную деловую репутацию следует рассматривать как скидку с цены, предоставляемую покупателю в связи с отсутствием факторов наличия стабильных покупателей, репутации качества, навыков маркетинга и сбыта, деловых связей, опыта управления, уровня квалификации персонала и т.п.
Приобретенная деловая репутация амортизируется в течение двадцати лет (но не более срока деятельности организации).
Отрицательная деловая репутация в полной сумме относится на финансовые результаты организации в качестве прочих доходов.
ВЫВОДЫ И ПРЕДЛОЖЕНИЯ
Нематериальные активы – это хозяйственные средства, не имеющие материально-вещественной структуры, используемые в хозяйственный деятельности более 12 месяцев, приносящие доход организации в будущем
Для оценки и анализа нематериальных активов разработана система экономических показателей, которые характеризуют состояние изучаемого объекта.
Анализ и оценка нематериального актива осуществляется:
- по видам;
- по источникам поступлений;
- по срокам полезного использования;
- по степени престижности;
- по степени ликвидности и риска вложений капитала в нематериальные активы;
- по направлениям выбытия;
- по степени использования в производстве и реализации продукции.
В курсовой работе был проведен анализ и оценка эффективности использования нематериального актива на примере ОАО "Вермани".
В ОАО "Вермани" в составе нематериального актива – товарные знаки и знаки обслуживания, которое ими на основе свидетельства.
На основе проведенного анализа можно сказать, что нематериальные активы являются фактором повышения эффективности деятельности организация, с помощью них организация может получить дополнительный доход, который в будущем может помочь увеличить прибыль организации.
Нематериальные активы отличаются от других видов реального имущества предприятия:
— от основных средств – отсутствием материально-вещественной формы;
— от товаров – предназначением не для продажи;
— от производственных запасов – длительным сроком полезного использования (свыше года);
— от монетарных активов – более низкой ликвидностью, свойственной всем внеоборотным активам.
Таким образом можно сделать выводы о том, что нематериальные активы – наиболее перспективная и управляемая часть имущества капитального характера. Посредством наращивания нематериальных активов достигается эффект капитализации имущества компании.
Нематериальные активы представляют собой бесспорное конкурентное преимущество. Их стоимостная оценка и отражение в учете – приемлемый инструмент капитализации, с помощью которого можно формировать привлекательный с маркетинговой точки зрения образ компании.
СПИСОК ИСПОЛЬЗОВАННОЙ ЛИТЕРАТУРЫ
Федеральный закон "О бухгалтерском учете" от 21 ноября 1996 г. № 129-ФЗ.
Федерального закона от 08.08.2001 № 128-ФЗ "О лицензировании отдельных видов деятельности"
Закон "О товарных знаках, знаках обслуживания и наименованиях мест происхождения товаров" от 23 сентября 1992 г. № 3520-1.
Закон "О правовой охране программ для ЭВМ и баз данных" от 23 сентября 1992 г. № 3523-1.
Закон "Об охране топологии интегральных микросхем" от 23 сентября 1992 г. № 3526-1.
Закон "Об авторском праве и смежных правах" от 9 июля 1993 г. № 5351-1.
Закон "О селекционных достижениях" от 6 августа 1993 г. № 5605-1.
Положение по ведению бухгалтерского учета и бухгалтерской отчетности в РФ (приказ Минфина РФ от 29 июля 1998 г. № 34н).
Положение по бухгалтерскому учету "Учет нематериальных активов" ПБУ 14/2007 (приказ Минфина РФ от 27 декабря 2007 г. № 153н).
План счетов бухгалтерского учета и Инструкция по его применению (приказ Минфина РФ от 31 октября 2000 г. № 94н).
Методические указания по инвентаризации имущества и финансовых обязательств (приказ Минфина РФ от13 июня 1995 г. № 49).
Баканов М.И., Шеремет А.Д. Теория экономического анализа. – М.: Финансы и статистика. – 2005. – 248 с
Любушин Н.П. Комплексный экономический анализ хозяйственной деятельности: Учебное пособие. – 2-е изд., перераб. и доп. – М.: ЮНИТИ-ДАНА, 2005. – 448с
Любушин Н.П. Экономический анализ. Контрольно-тестирующий комплекс: учеб. пособие для студентов вузов, обучающихся по специальностям 080109 "Бухгалтерский учет, анализ и аудит", 080105 "Финансы и кредит" / Н.П. Любушин, Н.Э. Бабичева. – М.: ЮНИТИ-ДАНА, 2007. – 159с
Савицкая Г.В. Методика комплексного анализа хозяйственной деятельности: Краткий курс. – 2-е изд., испр. – М.: ИНФРА-М, 2007. – 303 с
Шеремет А.Д., Сайфулин Р.С. Финансы предприятий. – М.: ИНФРАМ М. – 2006 – с. 263
Чечевицына Л.Н. Экономический анализ: Учебное пособие. – Ростов н./Дону: изд-во "Феникс", 2001. – 448с.