Понятие и содержание права собственности (работа 1)
Содержание
1. Понятие и содержание права собственности
2. Филиалы и представительства
3. Составьте схему «Виды объектов гражданских прав»
Список литературы
1. Понятие и содержание права собственности
Право собственности является комплексным правовым институтом. Отношения собственности регулируются нормами конституционного, гражданского, административного, налогового, трудового и других ветвей права. Наиболее принципиальные положения, относящиеся к законодательной, исполнительной и правоприменительной деятельности государства в вопросах о собственности, прежде всего формах собственности, субъектам, объектам и защите права собственности, содержатся в Конституции РФ (ст. ст. 8, 9, 35, 36, 40, 46, 53, 71, 72, 76, 90, 105, 114, 115, 118, 125, 130). Основу правового регулирования содержания права собственности, его приобретения и прекращения, функционирования правоотношений собственности составляют нормы гражданского права.
В гражданском праве понятие права собственности употребляется в двух значениях: как объективное право собственности и как субъективное право собственности.
Под объективным правом собственности понимается совокупность правовых норм, регулирующих отношения собственности в их статическом состоянии. В данных нормах моделируется юридическое отношение собственности, которое должно сопровождать экономическое и иное отношение, регулируемое правом. Они включают в себя нормы о содержании субъективного права собственности, приобретении и прекращении права собственности, защите права собственности и других компонентах, относящихся к характеристике юридического отношения собственности.
Субъективное право собственности определяет содержание правомочий собственника, которыми он наделяется в рамках возникающего на основании закона конкретного правоотношения собственности.
В отличие от субъективных прав участников других гражданских правоотношений субъективное право собственности имеет следующие особенности1.
1. Субъективное право собственности - первоначальное право, непосредственно вытекающее из закона при наличии соответствующего юридического факта (договор, наследование и др.). Между законом и собственником не имеется какого-либо иного субъекта права, наделенного промежуточным правом. До момента вступления собственника в договорное отношение с третьими лицами или нарушения ими прав собственника путем совершения деликта субъективное право собственности функционирует в качестве автономного права в рамках действующего в стране правопорядка, находясь за пределами гражданских правоотношений. Субъективное право собственности в данном случае входит в состав публично-правового отношения, одной из сторон которого является государство, обеспечивающее защиту права собственности.
2. Субъективное право собственности закрепляет за его обладателем экономическую власть над имуществом, являющимся его объектом. В праве это выражается в возможности собственника по своему усмотрению совершать в отношении принадлежащего ему имущества любые действия, не запрещенные законом (п. 2 ст. 209 ГК РФ2).
3. Субъективное право собственности - наиболее полное имущественное право, предусмотренное гражданским законодательством. Оно значительно шире возникающих на его основе других вещных прав, закрепленных в ГК РФ и других федеральных законах. Оно может быть ограничено: 1) на основании федерального закона и только в той мере, в какой это необходимо в целях защиты основ конституционного строя, нравственности, здоровья, прав и законных интересов других лиц, обеспечения обороны страны и безопасности государства; 2) при осуществлении права исключительно с намерением причинить вред другому лицу, а также злоупотребления правом в иных формах (п. 1 ст. 10 ГК РФ); 3) при нарушении собственником прав других лиц, с которыми он состоит в гражданских правоотношениях (вещных и обязательственных прав).
Наряду с принадлежащими ему правами собственник несет определенные обязанности, называемые в ст. 210 ГК РФ бременем содержания имущества. Он, в частности, обязан содержать имущество в надлежащем состоянии, соблюдать в отношении его правила пожарной безопасности, платить установленные законом налоги и сборы и выполнять другие требования, исходящие от уполномоченных законом органов государства и местного самоуправления.
4. Право собственности действует в течение всего времени существования имущества, являющегося объектом этого права. В отношении определенных видов объектов, таких, например, как ценные бумаги (векселя, чеки и т.д.), период существования права собственности может быть определен заранее. Возможно также установление времени существования субъективного права собственности на имущество, предоставляемое конкретному лицу на ограниченный отрезок времени, при продолжении существования данного имущества. В этом случае право собственности по истечении указанного отрезка времени переходит к другому лицу. Подобного рода последовательное (распределение по времени) обладание имуществом на праве собственности несколькими лицами широко применяется во многих зарубежных странах в отношении жилых помещений. Не имеется запретов на применение такой системы и в законодательстве Российской Федерации. Широко распространенное в юридической литературе мнение о бессрочном характере права собственности следует воспринимать, по меньшей мере, весьма условно.
5. Право собственности является основополагающей разновидностью прав, генерирующей другие категории вещных прав, а также обязательственных прав. В конечном счете все они имеют зависимый от права собственности характер.
Содержание субъективного права собственности определяется в законе путем перечисления правомочий собственника. В соответствии со ст. 209 ГК к ним относятся правомочия владения, пользования и распоряжения.
Право собственности без правомочий (возможностей) существовать не может.
Объектом права собственности, как указано в п. 1 ст. 209 ГК РФ, является имущество. Речь идет об имуществе, которое имеется в наличии на время существования права собственности и которое может быть индивидуализировано и присвоено собственником с исключением всех других лиц от обладания им. Поэтому, например, космическое пространство, Солнце, другие небесные тела, не освоенные человеком, атмосферный воздух не рассматриваются как имущество, могущее быть объектом права собственности. По этой же причине весьма сомнительно относить к объектам права государственной собственности животный мир как совокупность живых организмов всех видов, постоянно или временно населяющих территорию РФ и находящихся в состоянии естественной свободы (ст. 4 Федерального закона от 24 апреля 1995 г. N 52-ФЗ "О животном мире")3.
Объекты права собственности не могут выходить из владения собственника помимо его воли, за исключением случаев, прямо указанных в законе. Это необходимое условие отсутствует в части многих диких животных, которые свободно могут мигрировать из одной страны в другую. Дикие животные могут быть объектом права собственности в случаях, когда они обитают в закрытых природных территориях, охраняемых государством (заповедниках и т.п.), или когда они изъяты из естественной среды обитания. По мере развития науки и техники круг объектов, могущих быть объектами права собственности, постоянно расширяется.
По своему составу имущество, являющееся объектом права собственности, состоит не только из вещей, но и имеющихся в связи с вещами определенных имущественных прав. Помимо этого, имущественные права, право собственности могут возникать и не в отношении определенной вещи, но и, например, объекта интеллектуальной собственности. Имущество, составляющее объект права собственности, уже того понятия имущества, которое может быть объектом гражданских прав (ст. 128 ГК РФ). К такому имуществу не относятся будущие вещи и многие имущественные права, выступающие в качестве объектов прав в обязательственных отношениях. В подобных случаях говорить о праве собственности на вещи или права (интеллектуальные объекты) неверно.
Объектом права собственности может выступать не только имущественное право (интеллектуальная собственность), но и материально существующий предмет, который трудно определить в качестве вещи. В данном случае такими объектами могут выступать, например, электрическая и тепловая энергия. Все данные объекты в природе в их естественном состоянии существуют, однако использовать их в таком состоянии невозможно, поэтому с помощью технических средств человечество научилось извлекать полезные свойства из данных объектов и использовать их. Например, тот же газ не может быть использован в его естественном состоянии, он должен быть подан по специальному трубопроводу под определенным давлением для того, чтобы конечный потребитель мог использовать его по назначению. Несомненно, право собственности на подобные объекты по своему содержанию несколько отличается от права собственности на иные материальные предметы, которые могут долго, без вмешательства человеком специальными техническими приспособлениями оставаться в своем виде, пригодном для использования по назначению. В чем же заключаются особенности содержания права собственности на некоторые подобные объекты?
В отношении таких объектов (газа, воды, электричества, жидкого топлива) их использование обусловлено рядом условий, которые необходимо соблюдать собственнику, в противном случае он может утратить данный материальный объект. Кроме того, в силу своих физических свойств данные объекты не всегда могут выбывать из собственности человека помимо его воли. Конечно же, с каждой вещью может произойти несчастный случай, и она будет утрачена собственником, однако именно в отношении данных объектов вероятность наступления подобных случаев наиболее частая4.
Правомочие владения, пользования и распоряжения. Указание в Законе на права владения, пользования и распоряжения вещью собственником не может пониматься как исчерпание этими правомочиями всего права собственности, а также как расщепление права собственности на три или иное количество правомочий. Право собственности является единым, цельным правом и не распадается на какое-то конечное число правомочий. В законе говорится именно о праве собственности, а не об отдельных правомочиях собственника5.
Право собственности представляет собой наиболее широкое по содержанию вещное право, которое дает возможность своему обладателю-собственнику и только ему определять содержание и направления использования принадлежащего ему имущества, осуществляя над ним полное "хозяйственное господство". В п. 1 ст. 209 ГК правомочия собственника раскрываются с помощью традиционной для русского гражданского права "триады" правомочий: владения, пользования и распоряжения, охватывающих в своей совокупности все возможности собственника.
Правомочие владения - это законодательно закрепленная в нормах права и обеспеченная силой принуждения в отношении всех третьих лиц, незаконно посягнувших на права собственника, возможность господства над вещью. Иными словами, в данном случае формально (внешне это никак не выражается) все третьи лица обязаны в силу каких-либо оснований считать именно данное лицо собственником принадлежащего ему имущества. Речь при этом идет о хозяйственном господстве над вещью, которое вовсе не требует, чтобы собственник находился с ней в непосредственном соприкосновении, просто все третьи лица должны относиться к данной вещи как к чужой. Например, уезжая в длительную командировку, собственник продолжает оставаться владельцем находящихся в его квартире вещей6.
Владение может быть законным и незаконным. Законным называется владение, которое опирается на какое-либо правовое основание, по которому данная вещь была приобретена в собственность.
Незаконное владение на правовое основание его приобретения не опирается. Вещи по общему праву находятся во владении тех, кто имеет то или иное право владения ими. Указанное обстоятельство позволяет при рассмотрении споров по поводу вещи исходить из презумпции законности фактического владения. Иначе говоря, тот, у кого вещь находится, предполагается имеющим право на владение ею, пока не доказано обратное.
Закон в целях установления последствий для незаконного собственника выделяет добросовестных и недобросовестных владельцев. Владелец добросовестен, если он не знал и не должен был знать о незаконности своего владения. К примеру, это все те варианты собственности, когда, например, ранее похищенную (украденную вещь) перепродают новому собственнику, который ничего не знает о происхождении и судьбе данной вещи. Если владелец вещи недобросовестный, то это влечет для него последствия в виде принудительной и безвозмездной передачи вещи законному собственнику. Если собственник вещи добросовестный, то истребовать у него вещь невозможно, за исключением случая, когда у законного собственника данная вещь выбыла из собственности помимо его воли (например, украли).
Владелец недобросовестен, если он об этом знал или должен был знать. В соответствии с общей презумпцией добросовестности участников гражданских прав и обязанностей (п. 3 ст. 10 ГК РФ) следует исходить из предположения о добросовестности владельца. Истребовать вещь у недобросовестного собственника можно, например, посредством предъявления в суд виндикационного иска.
Правомочие пользования представляет собой основанную на законе возможность эксплуатации, хозяйственного или иного использования имущества путем извлечения из него полезных свойств, его потребления.
В пользовании выражается производительное или личное потребление средств и продуктов производства в целях удовлетворения соответствующих потребностей, извлечение из вещи ее полезных свойств. В принципе, право пользования можно фактически наблюдать при использовании собственником вещи по ее целевому назначению.
Правомочие пользования тесно связано с правомочием владения, ибо в большинстве случаев можно пользоваться имуществом, только фактически владея им.
Иногда можно пользоваться вещью и не владея ею. Например: ателье по прокату музыкальных инструментов сдает их напрокат с тем, что пользование инструментом происходит в помещении ателье, скажем, в определенные часы и дни. Тоже и при пользовании игровыми автоматами7.
Если пользование выражается в потреблении вещи, как это имеет место в отношении продуктов питания, минерального сырья и др. то акт потребления приводит к уничтожению вещи. Поэтому потребление вещей многие отечественные авторы, как М.М. Агарков, А.В.Венедиктов, С.М.Корнеев, относят к одновременному осуществлению и права пользования, и права распоряжения.
Право пользования вещью может передаваться собственником другому лицу, в определенных случаях передачу права собственности может осуществлять и не собственник, если он пользуется вещью на надлежащем право основании, в частности, наниматель может сдавать помещение или его часть иному лицу в поднаем, если это не противоречит закону или положениям договора8.
Правомочие распоряжения - это юридически закрепленная возможность определить судьбу вещи путем совершения юридических актов в отношении этой вещи. Если обратить внимание, например, на право аренды имуществом, то можно увидеть, что в определенной степени у арендатора с разрешения арендодателя может частично возникать и право распоряжения вещью. Речь идет о том случае, когда арендатор имеет право передать вещь в субаренду, передать ее в уставный (складочный) капитал хозяйственного общества или товарищества, передать в залог права аренды. Разве такое использование вещи нельзя отнести к ее распоряжению? Не вызывает сомнений, что в тех случаях, когда собственник передает вещь в долг, сдает в аренду, в безвозмездное пользование, он осуществляет распоряжение вещью. Следует обратить внимание и на случай, когда собственник вещи передает некоторые права в отношении нее по доверенности, например доверенность на управление автомобилем, если это генеральная доверенность, то поверенный сможет и распорядиться доверенным ему имуществом. Однако, эти все примеры "ограниченного" права распоряжения вещью возможны под определенным условием, если собственник разрешил. В случае именно права собственности на определенную вещь право распоряжения у собственника ни чем не ограничено, представлено в наиболее полном объеме полномочий.
Некоторые вопросы могут возникнуть при определении такой формы выражения правомочия по распоряжению вещью, как ее потребление в процессе использования или уничтожение (умышленное). Если собственник уничтожает вещь или выбрасывает ее, то он распоряжается вещью путем совершения односторонней сделки, поскольку воля собственника направлена на отказ от права собственности. Но если право собственности прекращается в результате однократного использования вещи (например, вы съедаете яблоко, сжигаете дрова в камине), то воля собственника направлена вовсе не на то, чтобы прекратить право собственности, а на то, чтобы извлечь из вещи ее полезные свойства. Поэтому в указанном случае имеет место осуществление только права пользования вещью, но не права распоряжения ею.
Собственник вправе по своему усмотрению совершать в отношении принадлежащего ему имущества любые действия, не противоречащие закону и иным правовым актам и не нарушающие права и охраняемые законом интересы других лиц, в том числе отчуждать свое имущество в собственность другим лицам, передавать им, оставаясь собственником, права владения, пользования и распоряжения имуществом, отдавать имущество в залог и обременять его другими способами, распоряжаться им иным образом (п. 2 ст. 209 ГК). Недопустимо самовольное распоряжение собственностью иного субъекта.
2. Филиалы и представительства
Юридические лица вправе создавать филиалы и открывать представительства на территории РФ и за ее пределами.
Помимо ГК положения о создании филиалов и открытии представительств содержатся в федеральных законах, регулирующих деятельность юридических лиц различных организационно-правовых форм и видов; например, Закон о банках (ст. ст. 22 и 35) устанавливает ряд особенностей, касающихся филиалов и представительств кредитных организаций, независимо от организационно-правовой формы последних.
Пункты 1 и 2 статьи 55 ГК РФ9 определяют основные организационные признаки филиала и представительства.
Филиал и представительство являются подразделениями юридического лица, его составными частями. Данные подразделения должны быть организационно обособлены в составе юридического лица и располагаться вне его места нахождения.
Отличие обоих подразделений друг от друга заключается в круге выполняемых задач. Филиал осуществляет функции юридического лица, под которыми следует понимать виды производственной и иной деятельности юридического лица, которыми оно вправе заниматься в соответствии с законом и учредительными документами юридического лица. Задачи представительства носят ограниченный характер. Они состоят в представительстве и защите интересов юридического лица, т.е. в функциях, осуществляемых в рамках института представительства, в силу полномочия, основанного на доверенности (см. гл. 10 ГК). Так, например, представительство кредитной организации в отличие от филиала кредитной организации не вправе осуществлять банковские операции10.
Дополнительно следует отметить, что филиал юридического лица может иметь индивидуализирующее его наименование, включающее наименование создавшего его юридического лица. Применительно к филиалу банка об этом определенно говорится в п. 1 ст. 843 ГК, предусматривающем необходимость указания и удостоверения в сберегательной книжке наименования и места нахождения банка, а если вклад внесен в филиал, то и его соответствующего филиала.
В соответствии с п. 3 статьи 55 ГК РФ подразделения, считающиеся филиалом или представительством, не являются юридическими лицами. Они не обладают самостоятельным правовым статусом, отделенным от правового статуса создавшего их юридического лица. Правоспособность филиала и представительства производна от правоспособности юридического лица, ее пределы определяются в соответствии с законом самим юридическим лицом в положении о филиале или представительстве, на основании которого последние и действуют.
Для выполнения своих функций филиал и представительство наделяются создавшим их юридическим лицом необходимым имуществом. Данное имущество закрепляется за соответствующим филиалом или представительством, но находится либо в собственности юридического лица, либо принадлежит юридическому лицу на ином правовом основании. В бухгалтерском учете указанное имущество отражается одновременно и на отдельном балансе филиала или представительства, и на балансе юридического лица.
В соответствии с действующим налоговым законодательством филиалы и представительства не являются самостоятельными плательщиками налогов и (или) сборов. Вместе с тем в порядке, предусмотренном НК, филиалы и представительства выполняют обязанности создавшей их организации по уплате налогов и сборов по месту нахождения этих филиалов и представительств (см. ст. 19 НК).
Руководитель филиала и руководитель представительства назначаются органом юридического лица, уполномоченным на это в соответствии с учредительными документами юридического лица.
Представительства и филиалы юридического лица не являются его органами.
Полномочия руководителя должны быть удостоверены доверенностью, выданной юридическим лицом; полномочия не могут основываться лишь на указаниях, содержащихся в учредительных документах юридического лица, положении о филиале или представительстве и т.п., либо явствовать из обстановки, в которой действует руководитель филиала или руководитель представительства.
ВС РФ и ВАС РФ определили, что при разрешении спора, вытекающего из договора, подписанного руководителем филиала или руководителем представительства от имени соответственно филиала или представительства и без ссылки на то, что договор заключен от имени юридического лица и по его доверенности, следует выяснить, имелись ли у руководителя филиала или руководителя представительства на момент подписания договора соответствующие полномочия, выраженные в положении о филиале или представительстве и доверенности. Сделки, совершенные руководителем филиала и руководителем представительства при наличии таких полномочий, следует считать совершенными от имени юридического лица (см. п. 20 Постановления Пленумов ВС РФ и ВАС РФ N 6/8).
Необходимо также учитывать, что руководитель филиала и руководитель представительства вправе передоверить совершение действий, на которые он уполномочен доверенностью, другому лицу с соблюдением правил, предусмотренных ст. 187 ГК.
Поскольку филиал и представительство действуют от имени создавшего их юридического лица, т.е. не выступают в качестве самостоятельного субъекта гражданского оборота, то и ответственность за их деятельность несет создавшее их юридическое лицо. По сути, обязательства филиала и представительства являются обязательствами самого юридического лица.
Филиал и представительство могут предъявлять иски, вытекающие из их деятельности, только от имени юридического лица. Иски третьих лиц, вытекающие из деятельности обособленных подразделений, должны предъявляться не к филиалу или представительству, а к создавшему их юридическому лицу.
К исковому заявлению, которое подписывается руководителем филиала или представительства, должна быть приложена доверенность юридического лица (или ее копия), подтверждающая полномочия руководителя соответствующего обособленного подразделения на подписание искового заявления от имени юридического лица. При удовлетворении иска, предъявленного руководителем филиала или представительства от имени юридического лица, исполнительный лист направляется юридическому лицу.
В соответствии с ч. 3 п. 3 статьи 55 ГК РФ сведения о созданных филиалах и открытых представительствах должны быть указаны в учредительных документах юридического лица (место нахождения и другие необходимые сведения). Данная норма позволяет осуществлять государственный контроль за деятельностью юридического лица вне места его нахождения в целях налогообложения, защиты интересов кредиторов и в иных предусмотренных законом целях.
Все обособленные подразделения юридического лица, отвечающие признакам, предусмотренным статьей 55 ГК РФ, независимо от их названия (отделение, агентство, корреспондентское бюро и т.п.) подчиняются правовому режиму либо представительства, либо филиала.
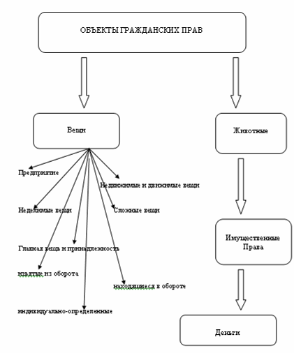
3. Составьте схему «Виды объектов гражданских прав»



Список литературы
Конституция Российской Федерации принята всенародным голосованием 12 декабря 1993 года. - М.: Юридическая литература. 1993.
Гражданский Кодекс РФ. Часть первая от 30.11.1994 N 51-ФЗ (ред. от 30.12.2008), (с изм. и доп., вступающими в силу с 11.01.2009)// Собрание законодательства РФ.1994. N 32. Ст. 3301.
Гражданский кодекс РФ. Часть вторая от 26.01.1996 N 14-ФЗ (ред. от 25.12.2008) // Собрание законодательства РФ.1996. N 5. Ст. 410.
Батяев А.А. Справочник собственника, или институт собственности от начала до конца// СПС «Консультант Плюс».
Безбах В.В., Пучнихин В.К. Основы Российского гражданского права М.: ТЕИС. 1995.
Гражданское право. Том I. / Под ред. доктора юридических наук, профессора Е.А.Суханова - М.: Волтерс Клувер, 2004.
Гражданское право. Учебник / Под ред. С.С. Алексеева. - М.: ТК Велби., 2006.
Гражданское право. Часть первая: Учебник / Под ред. В.П. Мозолин, А.И. Масляев, М.: Юристъ, 2005.
Гражданское право: Учебник / Под ред. А.П. Сергеева, Ю.К. Толстого. М.: Проспект, 2001.
Гражданское право: Учебник. Том I / Под ред. доктора юридических наук, профессора О.Н. Садикова. – М.: Юридическая фирма "Контракт": "ИНФРА-М", 2006.
Комментарий к Гражданскому кодексу РФ, части первой (постатейный),издание третье, исправленное, дополненное и переработанное/ Под общ. ред. О.Н. Садикова. М.: ИНФРА-М, 2005.
Комментарий к Гражданскому кодексу РФ: В 3 т. Т. 1. 3-е изд., перераб. и доп. / Под ред. Т.Е. Абовой, А.Ю. Кабалкина. – М.: Юрайт-Издат, 2007.
Лихачев Г.Д. Гражданское право. Общая часть: Курс лекций. – М.: ЗАО Юстицинформ, 2005.
Сумской Д.А. Статус юридических лиц: учебное пособие для вузов, М.: Юстицинформ, 2006.
1 Гражданское право. Часть первая: Учебник / Под ред. В.П. Мозолин, А.И. Масляев, М.: Юристъ, 2005.С.112.
2 Гражданский Кодекс РФ. Часть первая от 30.11.1994 N 51-ФЗ (ред. от 30.12.2008), (с изм. и доп., вступающими в силу с 11.01.2009)// Собрание законодательства РФ.1994. N 32. Ст. 3301.
3 Батяев А.А. Справочник собственника, или институт собственности от начала до конца// СПС «Консультант Плюс».С. 65.
4 Батяев А.А. Справочник собственника, или институт собственности от начала до конца// СПС «Консультант Плюс».С. 69.
5 Комментарий к Гражданскому кодексу РФ, части первой (постатейный),издание третье, исправленное, дополненное и переработанное/ Под общ. ред. О.Н. Садикова. М.: ИНФРА-М, 2005.С.78.
6 Батяев А.А. Справочник собственника, или институт собственности от начала до конца// СПС «Консультант Плюс».С. 72.
7 Гражданское право: Учебник / Под ред. А.П. Сергеева, Ю.К. Толстого. М.: Проспект, 2001.С.166.
8 Безбах В.В., Пучнихин В.К. Основы Российского гражданского права М.: ТЕИС. 1995. С.94.
9 Гражданский Кодекс РФ. Часть первая от 30.11.1994 N 51-ФЗ (ред. от 30.12.2008), (с изм. и доп., вступающими в силу с 11.01.2009)// Собрание законодательства РФ.1994. N 32. Ст. 3301.
10 Комментарий к Гражданскому кодексу РФ: В 3 т. Т. 1. 3-е изд., перераб. и доп. / Под ред. Т.Е. Абовой, А.Ю. Кабалкина. – М.: Юрайт-Издат, 2007.С.83.