Правовое регулирование предпринимательской деятельности в России
МОСКОВСКАЯ ФИНАНСОВО-ЮРИДИЧЕСКАЯ АКАДЕМИЯ
ВЫПУСКНАЯ
КВАЛИФИКАЦИОННАЯ
РАБОТА
Гражданско-правовая специализация
Тема: «Правовое регулирование предпринимательской деятельности в России»
Калининград 2007г.
СОДЕРЖАНИЕ
ВВЕДЕНИЕ
1.ПРЕДПРИНИМАТЕЛЬСКОЕ ПРАВО В СИСТЕМЕ ПРАВА
1.1. Понятие предпринимательского права
и его источники
1.2. Понятие имущества. Имущественные фонды
1.3. Предприятие как субъект предпринимательской
деятельности и имущественный комплекс
2. ПРАВОВЫЕ АСПЕКТЫ РЕГУЛИРОВАНИЯ ПРЕДПРИНИМАТЕЛЬСКОЙ ДЕЯТЕЛЬНОСТИ
2.1. Правовое регулирование
несостоятельности (банкротства )
2.2. Предпринимательский договор:
понятие, виды и сфера применения
2.3. Исполнение предпринимательского договора
3. ПРАВОВОЕ РЕГУЛИРОВАНИЕ ПРЕДПРИНИМАТЕЛЬСКОЙ ДЕЯТЕЛЬНОСТИ СУБЪЕКТАМИ РФ
(на примере Калининградской области
3.1. Краткая история предприятия ООО «БТ Янтарь
3.2. Внешние факторы рынка
3.3. Взаимоотношения предприятия с бюджетом
3.4. Повышение управляемости
ЗАКЛЮЧЕНИЕ
Список литературы
Приложение
ВВЕДЕНИЕ
Предпринимательская деятельность и складывающиеся в связи с ее осуществлением общественные отношения.
Функцию такого регулирования выполняют нормы самых различных отраслей права: конституционного, международного, гражданского, административного, трудового, финансового, экологического, земельного и др. Совокупность таких норм, имеющих отношение к регулированию предпринимательства, часто объединяют под общим названием «предпринимательское право».
Особо важное значение, в таком регулировании имеют конституционные гарантии предпринимательства. Согласно Конституции РФ (ст. 34) каждый имеет право на свободное использование своих способностей и имущества для предпринимательской и иной не запрещенной законом экономической деятельности. Тем самым на конституционном уровне установлена необходимая предпосылка свободного предпринимательства - всеобщая предпринимательская правоспособность граждан. Кроме того, признавая право частной собственности, в том числе на землю и другие природные ресурсы, Конституция РФ закрепляет важнейшую экономическую гарантию предпринимательской деятельности (ст. 35, 36).
И все же основная роль в регулировании предпринимательства принадлежит нормам гражданского и административного права. Гражданским правом определяется правовое положение индивидуальных предпринимателей и юридических лиц в имущественном обороте, регулируются отношения собственности и договорные отношения. Нормы административного права устанавливают порядок государственной регистрации субъектов предпринимательства, порядок лицензирования отдельных видов предпринимательской деятельности и т. д. При этом гражданское право является основой частноправового регулирования предпринимательской деятельности, а административное - публично-правового. Ведущая роль в механизме правового регулирования предпринимательства принадлежит нормам частного права, и в первую очередь гражданского.
Это и не удивительно, если вспомнить характеризующие предпринимательскую деятельность признаки- организационную и экономическую независимость, инициативность, осуществление на свой риск, направленность на получение прибыли. Совершенно очевидно, что эта деятельность по самой своей природе не терпит императивных, административно-командных методов воздействия: они абсолютно несовместимы с ее самостоятельностью, другими внутренне присущими ей качествами. Управляемая подобными методами, производственная деятельность перестает быть свободной, инициативной, а экономика, утрачивая механизм саморегуляции, превращается в плановую. Практика такого подхода к регулированию производственных отношений, когда государство предписывало предприятиям, что им нужно производить, кому и по каким ценам продавать, уже была известна нашей экономике и ничего хорошего не принесла. Напротив, диспозитивный метод, используемый гражданским правом, как нельзя более соответствует самому характеру предпринимательской деятельности.
Дипломная работа по теме: «Правовое регулирование предпринимательской деятельности в России» выполнялась по материалам ООО «БТ Янтарь» одного из дистрибуторов крупной российской компании «Бизнес – Табак», табачных изделий и товаров FMCG - главным стратегическим партнером которой является Japan Tobacco International (JTI)- один из лидеров мирового рынка по производству табачных изделий.
Актуальность темы – изменение экономических отношений в России, возникновение многообразных форм собственности, развитие предпринимательской деятельности. Все это повлияло на формирование законодательства, в том числе и на систему государственного регулирования в области производства продукции, работ, услуг, и их качества. В данное время активно осуществляется процесс реформирования системы законодательства в сфере правового регулирования. По масштабам ожидаемых изменений данная реформа вполне сопоставима с такими преобразованиями первой половины 90-х годов прошлого века как либерализация цен и приватизация. В этой связи с реформой правового регулирования связаны не только большие надежды, но и очень большие риски.
Целью исследования является определение основных направлений развития основ правового регулирования в сфере производства и реализации продукции и связанных с ними процессов.
В соответствии с поставленной целью, были решены следующие задачи:
Рассмотрены обязательственные отношения и деятельность органов управления в сфере регулирования качества товаров, работ, услуг и связанными с ними процессами;
Рассмотрены проблемы связанные с процессом реформирования системы законодательства в сфере правового регулирования.
Проведен анализ, существующей нормативно–правовой базы, соответственно были сделаны различные выводы и предложения по правовому регулированию организационно–правовых проблем.
Объектом исследования являются обязательственные отношения и деятельность органов управления в сфере правового регулирования производства и реализации товаров и связанных с ними процессами.
Предметом исследования стала система правового регулирования в сфере производства продукции, работ, услуг и связанных с ними процессами.
Методологической основой дипломной работы является научная теория познания и ее диалектический метод изучения явлений и процессов реальной действительности, системный подход, а также, методы: анализа, синтеза, сравнения. Теоретическую основу исследования составляют отдельные положения общей теории управления, экономические теории, гражданское право.
Приводится анализ понятий правовых средств, механизма технического регулирования производства продукции, и их классификация. Обосновывается значимость юридических фактов в механизме технического регулирования, необходимость углубленного изучения данной темы для всесторонней и эффективной реализации норм права и построения правового государства в российском обществе.
Положения, выносимые на защиту:
Сущность правового регулирования производства продукции и услуг в целях повышения качества и безопасности и его организации в России.
Определение проблем в сфере реформирования правовой системы технического регулирования.
Предложения по совершенствованию правового регулирования юридической ответственности за нарушение требований технического регулирования.
ПРЕДПРИНИМАТЕЛЬСКОЕ ПРАВО В СИСТЕМЕ ПРАВА
1.1. Понятие предпринимательского права и виды его источников.
С переходом российской экономики на рыночные отношения произошли существенные изменения и в сфере правового регулирования. Командно-административная система, основой которой было огосударствление экономики и ограничение самостоятельности участников имущественных отношений, в настоящее время уступают свои позиции рыночным регуляторам. В этой связи заметно повышается роль частноправового регулирования общественных отношений.
Идеи частного права получили закрепление в новом Гражданском кодексе, который некоторые ученые именуют и «кодексом цивилизованного рынка», и «рыночной конституцией», и «первым среди равных». Однако дело не только в хвалебных словах, высказанных в адрес этого уникального продукта цивилистической мысли.
Действительно, принятие нового ГК — это исключительное по своей значимости событие в процессе реформирования нашего общества и российской правовой системы. Часть первая ГК РФ, введенная в действие с 1 января 1995 г. (гл. 4 — с момента официального опубликования, т. е. с 8 декабря 1994 г.), представляет принципиально новый законодательный акт, призванный оказать значительное воздействие на развитие рыночных отношений в России и формирование частного права. Первая часть ГК РФ — главная, ее идеям и принципам подчинены вторая и третья части. Без первой части Гражданского кодекса РФ не могут быть поняты институты и правила остальных его частей1.
Вот почему сформулированные в Кодексе основные положения (правила) являются, на наш взгляд, исходной базой для уточнения и переосмысления современных теорий правового регулирования экономики, в том числе и концепции предпринимательского права.
В свое время проф. О. А. Красавчиков, подводя итоги проблемам правового регулирования хозяйственной жизни, выделил пять основных концепций хозяйственного права, каждая из которых отличалась и оригинальностью взглядов ученых и соответствовала реальной действительности на определенном этапе развития советского государства2.
В первые годы советской власти, когда произошел слом царской государственной машины и ниспровержение старого права, отмечается отрицательное отношение ко всякому праву. Действительно, зачем нам закон (право), если у нас есть диктатура пролетариата. Концепция «отрицания правового регулирования хозяйственной деятельности» открывает своеобразную пирамиду теоретических воззрений. Она предшествует концепции «двухсекторного права».
Основоположник теории «двухсекторного права» — видный государственный и общественный деятель П. И. (Петерис Янович)
Довоенная (единая) теория хозяйственного права появилась на свет благодаря стараниям двух крупных ученых советского периода — Е. Б. Пашуканиса и Л. Я. Гинцбурга. Стремясь преодолеть недостатки и устранить противоречия концепции «двухсекторного права», представители рассматриваемой теории впали, со слов О. А. Красавчикова, в другую крайность. Они объединили в рамках хозяйственного права отношения не только между социалистическими организациями, но и между гражданами. Отсюда гражданин (частное лицо) был низведен до уровня потребителя.
Министерством науки и технологий РФ (приказ от 25 января 2000 г. № 17/4) утверждена новая номенклатура специальностей научных работников, в которой не нашлось места специальности 12.00.04 — предпринимательское право; арбитражный процесс. Она (специальность) плавно «перекочевала» в специальность 12.00.03 — гражданское право; предпринимательское право; семейное право; международное частное право. Иначе говоря, теоретические споры о наличии или отсутствии предпринимательского права решены административным путем. Научная специальность «Предпринимательское право» получила (благодаря лоббированию группы московских ученых-цивилистов) «юридическую прописку» в семействе частного права. Коль так, о чем спорить и дискутировать. Некоторым утешением для представителей теории предпринимательского права может служить то, что названная специальность сохранила свою относительную самостоятельность и не растворилась в специальности «Гражданское право», хотя такая перспектива была в ходе обсуждения и согласования номенклатуры специальностей с руководителями и членами рабочих групп.
Вслед за этим последовали и другие административные решения. Так, под видом «укрупнения» были упразднены диссертационные советы по специальностям 12.00.04 и 12.00.12.
Подводя итог краткому обзору теорий правового регулирования отношений в сфере хозяйствования, можно сделать следующие выводы. Во-первых отметим, что живой интерес ученых различных взглядов и убеждений к теоретическим проблемам хозяйственного права был обусловлен прежде всего объективными причинами, связанными с реальными потребностями социалистической экономики. В поисках научной истины были сформулированы концепции хозяйственного права при активном участии и ученых-цивилистов. Во-вторых, современные теории предпринимательского (коммерческого, торгового) права во многом предопределены научными концепциями прошлых лет и могут при определенных обстоятельствах рассматриваться в качестве продолжения и интерпретации последних, с учетом новейших достижений правовой мысли. Мы уже писали выше, что теория правового нигилизма оказалась крайне живучей. В реальной действительности можно обнаружить достаточно примеров, наглядно свидетельствующих о фактах грубого попирания законов и правового беспредела. Знаменитый призыв «Обогащайтесь!» любимца партии Н. И. Бухарина оказался наредкость пророческим. Современная Россия, пережившая тотальную приватизацию государственного и муниципального имущества, серию скандальных процедур банкротства, приобрела дурную славу страны, где балом правят чиновничий произвол и беззаконие.
Теперь перейдем к исследованию вопроса о предпринимательском праве. В первую очередь, необходимо разобраться в понятийном аппарате. Дело в том, что в юридической литературе нередко понятия «предпринимательское право», «торговое право» и «коммерческое право» рассматриваются в качестве синонимов. Практически ставит знак равенства между указанными понятиями В. Ф. Попондопуло, с точки зрения которого предпринимательское (торговое, коммерческое) право — это составная часть гражданского права.
Аналогичной позиции придерживается В. В. Ровный, который, исходя из тождественности предпринимательской и коммерческой деятельности, приходит к выводу о терминологическом единстве предпринимательского и коммерческого права.
Спорен и вопрос о юридической природе предпринимательского права. Господствующим является мнение, согласно которому предпринимательское право есть составная; часть гражданского права. Оно не имеет предмета и метода правового регулирования в их традиционном понимании, а также особых принципов в сфере предпринимательской деятельности. Практически здесь речь идет о коммерческом праве.
Существует множество взглядов относительно определения понятия источника права и их классификации в зарубежной литературе. В частности, термин «источник права» может означать: а) конкретный документ, обратившись к которому можно обнаружить ту или иную норму права (например, статут парламента); б) формальный источник права — это орган власти, который принимает правовое решение; в) исторический источник права (например, общее право и право справедливости).
Нормативный правовой акт — основной источник права Росссии в целом и предпринимательского в частности. Официальна, доктрина не признает индивидуальные акты, которые рассчитаны на конкретный случай и обращены к отдельным лицам, в качестве источника права.
Такой подход базируется на общем понимании права как совокупности юридических норм. С точки зрения нормативной теорий права огромная сфера ненормативной правовой деятельности оказывается вне права. Так, за его пределами остаются индивидуальные правовые акты, другие ненормативные правовые средства. Безусловно, следует отграничивать нормативные акты от ненормативных (индивидуальных) правовых средств, поскольку такое разграничение имеет большое практическое значение. Смешение Ванных актов ведет к необоснованному расширению компетенции тех органов, на которые по закону возложены только функции по применению права. Указанное смешение имеет место в правовой деятельности, на что уже обращалось внимание в литературе. Думается, что здесь нужно отметить следующее.
Договор (прежде всего гражданско-правовой договор) — это правовое средство индивидуального регулирования общественных отношений3. Через договор его участники приходят к соглашению о деталях конкретного правоотношения, в частности, определяют предмет, его количественные и качественные характеристики, сроки осуществления прав и обязанностей. Так, применительно к цене товара (работ, услуг) гражданско-правовой договор выполняет ряд функций, а именно: а) называет размер (уровень) цены или способ его определения; б) регулирует порядок изменения цены; в) осуществляет «перевод» соответствующих предписаний нормативных правовых актов, в которых государством определены размеры (уровни) цен, в плоскость конкретных имущественных отношений; г) определяет порядок и срок реализации цены (уплаты денег, передачи имущества, иного встречного предоставления); д) обозначает валюту цены и валюту платежа; е)обеспечивает исполнение условия о цене. Здесь договор не устанавливает новых норм права, а осуществляет регулирование конкретных правоотношений.
Признавая договор в качестве индивидуального правового акта, следует также отметить, что договор в этом качестве не обладает такими свойствами права, как нормативность и общеобязательность. По этой причине нельзя полностью согласиться с распространенным в литературе мнением о том, что источником права является нормативный договор. В большинстве случаев договор играет роль индивидуального регулятора общественных отношений. Он заключается на принципах равенства, автономии (независимости) сторон и их свободного волеизъявления, имущественной! ответственности за нарушение обязательства.
Причем сказанное относится в равной степени и к публичным договорам в области гражданского права. В силу ст. 426 ГК РФ публичный договор — это договор, заключаемый коммерческой организацией и устанавливающий ее обязанность по продаже тоя варов, выполнению работ или оказанию услуг, которую такая организация по характеру своей деятельности должна осуществлять в отношении каждого, кто к ней обратиться. По общему правилу цена товаров (работ, услуг), а также иные условия публичного договора одинаковы для всех потребителей.
Таким образом, публичный договор относится к разновидности гражданско-правового договора, хотя и содержит элементы публичного права. Поэтому вряд ли можно признать верным утверждение проф. В. С. Нерсесянца о том, что нормативно-правовое значение (в смысле источника права) имеет так называемый публичный договор. По мнению авторитетного ученого, положения публичного договора распространяются на неопределенное множество лиц и обязательны для сторон всех конкретных договоров, которые могут быть заключены на основе общих правил (норм) соответствующего публичного договора.
В данном случае произошло, на наш взгляд, смешение разных понятий — публичного договора и публичной оферты. Именно положения (существенные условия) последней распространяются на неопределенное множество лиц, т. е. на тех, кто отзовется (п. 2 ст. 437 ГК РФ).
Публичный договор представляет собой конкретный гражданско-правовой договор, заключенный между коммерческой организацией и потребителем (например, договор банковского вклада). От публичного договора, юридическая конструкция которого очерчена ст. 426 ГК РФ, надо отличать публично-правовой договор, используемый в конституционной (государственной), административной, финансовой, бюджетной, налоговой и других отраслях публичного права.
Подводя итог в отношении судебной практики, можно в сжатом виде сформулировать следующие выводы. Во-первых, хотя формально судебная практика не является источником права, вместе с тем она, наряду с правоконкретизирующей функцией, играет роль фактора, оказывающего существенное влияние на совершенствование и развитие предпринимательского законодательства. Судебная практика служит своеобразным «барометром» тех изменений и дополнений, которые надо внести в действующее законодательство. Так, появление в ГК РФ таких институтов договорного права, как финансовый лизинг, финансирование под уступку денежного требования (факторинг), хранение на товарной складе, тесно связано с юридической практикой в целом и судебной в частности. Во-вторых, в настоящее время наблюдается активный процесс сближения англосаксонской и континентально: правовых систем. При этом надо особо подчеркнуть, что речь идет не о слиянии двух систем, а лишь о их сближении. В странах общего права в связи с изданием законов и актов делегирование законодательства сужается сфера применения судебного прецедента. И, напротив, в государствах с континентальной правовой системой заметно повышается значение судебной практики в регулировании общественных отношений.
Понятие имущества. Имущественные фонды.
ГК РФ (ст. 48) в качестве одного из обязательных признаков юридического лица называет его имущественную обособленность. «Юридическим лицом признается организация, которая имеет и собственности, хозяйственном ведении или оперативном управлении обособленное имущество...» Имущественная обособленность как признак юридического лица позволяет отграничить имущество данной организации от имущества всех иных субъектов гражданского права (публичных образований, физических м юридических лиц). Указанное обособление получает свое правовое закрепление в соответствующих бухгалтерских документах. В п. 1 ст. 48 ГК прямо говорится, что юридические лица должны иметь самостоятельный баланс или смету. Наличие самостоятельного баланса у юридического лица — внешний показатель экономического обособления коммерческих организаций; самостоятельная смета — призрак имущественной обособленности некоммерческих организаций. Правда, не всегда такое разграничение получает четкое закрепление в законодательстве и на практике. Гак, в Федеральном законе от 10 июля 1992 г. № 3266-1 «Об образовании» (в ред. ФЗ от 20 июля 2004 г. № 68-ФЗ) установлено (ст. 43), что образовательное учреждение (в том числе государственное) самостоятельно осуществляет финансово-хозяйственную деятельность, имеет самостоятельный баланс и расчетный счет.
Субъекты предпринимательской деятельности, будучи коммерческими по своей направленности, обладают, как правило, имуществом на праве собственности. К ним относятся хозяйственные товарищества и общества, производственные кооперативы. При их создании в форме унитарного предприятия необходимое имущество закрепляется на праве хозяйственного ведения или праве оперативного управления.
Имущественное обособление у различных субъектов носит не* одинаковый характер. Существует разная степень имущественной обособленности коммерческой организации в зависимости от формы принадлежности имущества (право собственности, право хозяйственного ведения, право оперативного управления). На наш взгляд, признак имущественной обособленности характерен не только для юридического лица, но и для «неправосубъектных образований» (ФПГ, холдинги), а также структурных подразделений. Рассмотрим эти вопросы более подробно.
В соответствии с п. 4 Порядка ведения сводных (консолидированных) учета, отчетности и баланса финансово-промышленной группы, утвержденного постановлением Правительства РФ от 9 января 1997 г. № 24, сводные (консолидированные) бухгалтерская и статистическая отчетности отражают имущественное и финансовое положение ФПГ, а также результаты ее инвестиционной деятельности. При условии принятой участниками финансово-промышленной группы учетной политики ведение сводной (консолидированной) бухгалтерской отчетности осуществляется на основе следующих принципов:
— показатели активов и пассивов бухгалтерских балансов участников финансово-промышленной группы складываются;
— в указанной отчетности отражается инвестиционная деятельность ФПГ в целом. Инвестиции, направленные участниками группы в центральную компанию, и средства, внесенные ими в ее уставный капитал, в отчетности не отражаются;
— показатели бухгалтерского баланса и финансовые результат ты, отражающие объемы реализации товаров (работ, услуг), обязательства и расчеты между центральной компанией и участниками ФПГ в отчетность не включаются;
— прибыль и убытки каждого участника ФПГ показываются в отчетности в развернутом виде;
— показатели бухгалтерской отчетности участников ФПГ включаются в отчетность с даты регистрации финансово-промышленной группы;
— показатели финансово-хозяйственной деятельности банков и иных кредитных и страховых организаций, а также инвестиционных институтов (за исключением центральной компании) в отчетность не включаются. При наличии в составе ФПГ двух и более банковских или страховых организаций либо инвестиционных институтов составляется отдельная сводная (консолидированная) отчетность по видам деятельности этих организаций (п. 5 названного Порядка).
Как видно, имущественная обособленность ФПГ имеется, но не до степени (уровня) обособленности юридического лица.
Обособленные структурные подразделения юридического лица также обладают имуществом, необходимым для осуществления поставленных перед ними производственно-хозяйственных задач (ст. 55 ГК РФ). В литературе выделяют (наряду с территориальной, организационной) и имущественную обособленность.
Большие возражения возникают в части использования конструкции «обязательства по доверительному управлению имуществом». Здесь вообще трудно представить, как можно заключить договор доверительного управления между юридическим лицом и его обособленным подразделением. Такая ситуация была допустима в советское время, когда представители концепции хозяйственного права считали внутрихозяйственные отношения предметом правового регулирования и распространяли порой на них (отношения) гражданско-правовые нормы об отдельных видах обязательств. Повторять пройденный урок в условиях рыночной экономики было бы неправильно. Более сдержанная позиция по статусу обособленных подразделений высказана И. В. Бессоновой, которая отмечает неудачность термина «имущественная обособленность филиала и представительства». Поскольку наличие обособленного имущества — характерный признак юридического лица, то в отношении филиала (представительства), по мнению названного автора, уместно говорить об имущественной отдаленности обособленного подразделения.
Важно подчеркнуть, что современные исследователи стали обращать внимание на нестандартные ситуации, связанные со статусом тех или иных образований. Научный поиск их решений продолжается.
Термин «имущество» также по-разному толкуется различными учеными. Нет единого понимания данного термина и в законодательстве.
В сравнительном плане возьмем два кодекса: ГК РФ и НК РФ. С точки зрения НК РФ (п. 2 ст. 38) под имуществом в настоящем Кодексе понимаются виды объектов гражданских прав, относящихся к имуществу в соответствии с Гражданским кодексом РФ. Статья 128 ГК РФ к объектам гражданских прав относит вещи, включая деньги и ценные бумаги, иное имущество, в том числе имущественные права.
Таким образом, в содержание понятия «имущество» помимо вещей (в их натуральной форме) могут включаться также и имущественные права. Так, в п. 3 ст. 63 ГК РФ под имуществом ликвидируемого юридического лица, продаваемым с публичных торгов, понимаются и вещи, и имущественные права. Аналогичный смысл имеет термин «имущество», когда речь идет об ответственности юридического лица или индивидуального предпринимателя по своим обязательствам всем принадлежащим им имуществом. Имущественные права как вид имущества возникают при заключении договора банковского счета и осуществлении безналичных расчетов. К числу имущественных прав относятся право собственности, иные вещные права, права на результаты интеллектуальной деятельности и приравненные к ним средства индивидуализации юридического лица (продукции, работ, услуг), обязательные права требования к должнику и т. д. Иначе говоря, термин «имущество» охватывает различные объекты и явления, а потому не имеет четких границ.
В науке гражданского права под вещами понимают чаще всего ценности материального мира: физически осязаемые и имеющие экономическую форму товара. Последние (предметы материального мира) противопоставляются нематериальным объектам. Хотя такая точка зрения не бесспорна, на что в литературе обращалось внимание. Состав имущества субъектов предпринимательской деятельности представляет собой совокупность основных и оборотных средств, нематериальных активов, а также капиталов, фондов и резервов. Наука предпринимательского права в отличие от теории гражданского права употребляет специальные понятия, такие как «фонд», «средство», «резерв». Было бы некорректно говорить об имущественной основе коммерческой организации как совокупности вещей. Равным образом предусматривать в уставе юридического лица правило о том, что вещами акционерного общества являются основные фонды, оборотные средства, ценные бумаги (акции) и т. п. Слово «вещь» носит цивилистическую окраску и не вписывается в правовое регулирование Общественных отношений в сфере предпринимательства.
В равной степени сказанное относится и к классификации вещей. Так, в силу ст. 134 ГК РФ сложная вещь — единое целое разнородных вещей, предполагающее их использование по общему назначению. Однако если перевести гражданско-правовое понятие «сложная вещь» в русло хозяйственно-правовой тематики, то, безусловно, данное понятие не срабатывает. Применительно к купле-продаже товаров категория «сложные вещи» проявляется через комплект товаров (ст. 479 ГК РФ) и комплектность товара (ст. 478). Поэтому принято говорить не о поставке сложной вещи, а о поставке, скажем, комплектной продукции.
Основные фонды — это материально-вещественные ценности, используемые в качестве средств труда при производстве продукции, выполнении работ или оказании услуг, либо для управления организации, и которые длительное время участвуют в производственном процессе и постепенно, по мере физического и морального износа, переносят свою стоимость на стоимость готовой продукции (работ и услуг). С экономических позиций основные фонды относятся к средствам труда.
Кроме того, законодательство о бухгалтерском учете и отчетности для квалификации основных средств субъектов предпринимательской деятельности использует и юридический критерий1. Во-первых, они используются в течение периода, превышающего 12 месяцев. И во-вторых; это — предметы стоимостью на дату приобретения более 100-кратного размера установленного законодательством минимального размера месячной оплаты труда за единицу (исходя из их стоимости, предусмотренной в договоре) независимо от срока их полезного использования, за исключением сельскохозяйственных машин и орудий, строительного механизированного инструмента, оружия, а также рабочего и продуктивного скота, которые относятся к основным средствам.
Использование юридического критерия не дает, на наш взгляд, права рассматривать основные средства (равно как оборотные и др.) в качестве правового понятия. Здесь вряд ли уместен тезис: поскольку основные и оборотные средства вовлечены в сферу правового регулирования, постольку они (средства) являются категориями права. Если пойти по этому направлению, тогда можно все объекты окружающего мира считать юридически значимыми. В 1980 г. автор настоящего исследования защитил кандидатскую диссертацию на тему «Правовое обеспечение качества поставляемых машин и оборудования». Понятие машин (оборудования), являясь предметом изучения технических наук, имело и формальное (легальное) определение. В частности, соответствующее определение понятия машины было дано в примечании к п. 6.3 ГОСТ 23004—78 «Механизация и автоматизация технологических процессов в машиностроении и приборостроении. Основные термины, определения и обозначения». Но наличие нормативного определения понятия «машина» не означает, что технический термин превращается в правовой.
К основным средствам относятся здания, сооружения, рабочие и силовые машины и оборудование, измерительные и регулирующие приборы и устройства, вычислительная техника, транспортные средства, инструмент, производственный и хозяйственный инвентарь и принадлежности и прочие основные средства. Перечень основных фондов содержится в Общероссийском классификаторе основных фондов (ОК 013-94).
Симптоматично, что названный Классификатор выделяет две группы основных фондов: материальные и нематериальные (секреты производства, торговые знаки, патенты и др.). По существу, в состав нематериальных фондов Классификатор включил нематериальные активы.
Это подтверждается прямым указанием во введении Классификатора: к нематериальным основным фондам (нематериальным активам) относятся компьютерное программное обеспечение, базы данных, оригинальные произведения развлекательного жанра, литературы или искусства, наукоемкие промышленные технологии, прочие нематериальные основные фонды, являющиеся объектами интеллектуальной собственности, использование которых ограничено установленными на них правами владения.
Считаем, что близость в правовом режиме основных фондов и нематериальных активов тем не менее не позволяет поставить между ними знак равенства, о чем пойдет речь ниже. С точки зрения ГК РФ (ст. 138) признается исключительное право (интеллектуальная собственность) гражданина или юридического лица на результаты интеллектуальной деятельности и приравненные к ним средства индивидуализации юридического лица, продукции (работ и услуг). Выходит, что фирменное наименование, товарный знак, знак обслуживания и др. являются основными фондами (нематериальными основными средствами).
Итак, в законодательстве и на практике (наряду с понятием «основные фонды») используется термин «основные средства». Уже несколько лет на страницах юридической литературы не угасает спор о существовании двух этих понятий. Распространено мнение о том, что основные средства — это основные фонды в денежном выражении. Согласно иной точки зрения данные понятия являются синонимами.
Рассматриваемый случай не единственный. Точно такой же вариант присутствует в использовании терминов «несостоятельность» и «банкротство». Закон о банкротстве употребляет их в качестве синонимов, хотя в литературе ряд исследователей указывают на необходимость разграничения терминов «несостоятельность» и «банкротство».
На наш взгляд, здесь мы вновь возвращаемся к проблеме ис-1 пользования различных терминов для обозначения одного и того же явления. Считаем, что основные фонды есть материально-вещественные ценности, а основные средства — собирательное понятие, включающее основные фонды и денежные средства, находящиеся у организации для образования фондов (в том числе денежная оценка основных фондов). В составе основных средств учитываются также капитальные вложения на коренное улучшение земель (осушительные, оросительные и другие мелиоративные работы), в арендованные объекты основных средств.
Дело остается за законодателем: либо отказаться от борьбы за чистоту используемой терминологии в целях сохранения существующей стабильности в использовании терминов, либо, напротив, довести ее (борьбу) до логического завершения. Судя по имеющейся тенденции, законодатель предпочел первый вариант, что едва ли правильно.
Правовой режим основных фондов особо проявляется в правилах бухгалтерского учета имущества, погашения его стоимости, списания и переоценки. Так, основные фонды принимаются к бухгалтерскому учету по первоначальной стоимости, однако в бухгалтерском балансе они отражаются по остаточной стоимости, г. е. по фактическим затратам их приобретения, сооружения и изготовления (за исключением налога на добавленную стоимость и иных возмещаемых налогов). Организация имеет право не чаще одного раза в год (на начало отчетного года) переоценивать объекты основных средств по восстановительной стоимости путем индексации или прямого пересчета по документально подтвержденным рыночным ценам. Переоценка объекта основных средств производится путем пересчета его первоначальной или текущей (восстановительной) стоимости, если данный объект переоценивался ранее, и суммы амортизации, начисленной за все время использования объекта.
Стоимость основных средств организации погашается путем начисления амортизации. Амортизация представляет собой процесс постепенного перенесения стоимости средств труда по мере их физического и морального износа на производимый продукт. Переносимая стоимость в денежной форме есть амортизационные отчисления, которые отражаются в бухгалтерском учете путем накопления соответствующих сумм на отдельном счете. В Российской Федерации применяются единые нормы амортизационных отчислений на полное восстановление основных средств. Не подлежат амортизации объекты основных средств, потребительские свойства которых с течением времени не изменяются (например, земельные участки и объекты природопользования).
В отличие от основных фондов, участвующих в производстве длительное время, оборотные фонды переносят свою стоимость на готовую продукцию (работы, услуги), как правило, в одном производственном цикле. Причем оборотные фонды нередко утрачивают свои физические, химические и другие свойства. Поэтому не случайно с экономической точки зрения средства в обороте относятся к предметам труда.
При характеристике оборотных средств надо учитывать и юридический критерий: срок полезного использования и стоимость за единицу изделия. В состав средств в обороте входят: материально-производственные запасы (сырье, основные и вспомогательные материалы, топливо, запасные части и другие материальные ресурсы), дебиторская задолженность, финансовые вложения, денежные средства.
Таким образом, мы в очередной раз сталкиваемся с использованием разных терминов «оборотные фонды», «средства в обороте» для обозначения конкретного явления (объекта). По нашему мнению, оборотные средства (средства в обороте) представляют собой оборотные фонды в их вещественно-натуральной форме!] и оборотные средства (фонды обращения) как денежная оценка определенного имущества организации.
Правовой режим оборотных средств определяется Положением по ведению бухгалтерского учета и бухгалтерской отчетности Положением по бухгалтерскому учету «Учет материально-производственных запасов» ПБУ 5/01, утвержденным приказом Минфина РФ от 9 июня 2001 г. № 44Н, иными правовыми актами. Так, материально-производственные запасы принимаются к бухгалтерскому учету по фактической себестоимости. В свою очередь, при отпуске материально-производственных запасов (кроме товаров, учитываемых по продажной стоимости) в производство и ином выбытии их оценка производится одним из следующих способов: по себестоимости каждой единицы; сред- 1 ней себестоимости; себестоимости первых по времени приобретения материально-производственных запасов (способ ФИФО); себестоимости последних по времени приобретения материально-производственных запасов (способ ЛИФО). Материально-производственные запасы отражаются в бухгалтерской отчетности в соответствии с их классификацией, исходя из способа -использования в производстве продукции, выполнения работ, оказания услуг либо для управленческих нужд организации.
Нематериальные активы — вид имущества организации. В законодательстве отсутствует определение понятия, однако можно найти перечень признаков, характеризующих нематериальные активы.
Положение по бухгалтерскому учету «Учет нематериальных активов» ПБУ 14/2000, утвержденное приказом Минфина РФ от 16 октября 2000 г. № 91Н1, устанавливает (п. 3) следующие при-таки (для целей данного Положения при принятии к бухгалтерскому учету активов) нематериальных активов: а) отсутствие материально-вещественной (физической) структуры; б) возможность идентификации (выделения, отделения) организацией от другого имущества; в) использование в производстве продукции, при выполнении работ или оказании услуг либо для управленческих нужд организации; г) использование в течение длительного времени, т. е. срока полезного использования продолжительностью свыше 12 месяцев или обычного операционного цикла, если он превышает 12 месяцев; д) организацией не предполагается последующая перепродажа данного имущества; е) способность приносить организации экономические выгоды (доход) в будущем; ж) наличие надлежаще оформленных документов, подтверждающих существование самого актива и исключительного права у организации на результаты интеллектуальной деятельности (патенты, свидетельства, другие охранные документы, договор уступки (приобретения) патента, товарного знака и т. п.). Причем важно, чтобы все указанные условия существовали единовременно.
К нематериальным активам могут быть отнесены следующие объекты:
— исключительное право патентообладателя на изобретение, промышленный образец, полезную модель;
— исключительное авторское право на программы для ЭВМ, базы данных;
— имущественное право автора или иного правообладателя на топологии интегральных микросхем;
— исключительное право владельца на товарный знак и знак обслуживания, наименование места происхождения товаров;
— исключительное право патентообладателя на селекционные достижения (п. 4 Положения ПБУ 14/2000).
В составе нематериальных активов учитываются также деловая репутация организации и организационные расходы (расходы, связанные с образованием юридического лица, признанные в соответствии с учредительными документами частью вклада участников (учредителей) в уставный (складочный) капитал организации). Не включаются интеллектуальные и деловые качества персонала организации, их квалификация и способность к труду, поскольку они неотделимы от своих носителей и не могут быть использованы без них. Такова логика ведомственного акта в области бухгалтерского учета нематериальных активов.
Такой же перечень нематериальных активов содержится в п. 3 ст. 257 НК РФ. Но в нем можно обнаружить и такой объект нематериальных активов, как владение ноу-хау, секретной формулой или процессом, информацией в отношении промышленного, коммерческого или научного опыта. И хотя определение нематериальных активов сформулировано в целях налогообложения, тем не менее указанное добавление имеет большое значение. С точки зрения Кодекса к нематериальным активам отнесены права на ноу-хау, коммерческие идеи и другую информацию.
Категория «нематериальные активы» вызывает значительные трудности на практике. Это продиктовано прежде всего ее собирательным характером; в состав нематериальных активов входят и имущественные права на объекты интеллектуальной собственности, и расходы (затраты) организации, и деловая репутация. Кроме того, при определенных условиях в качестве нематериальных активов могут выступать коммерческая информация, коммерческая идея и даже бизнес-план. Однако правовой режим некоторых объектов в законодательстве не определен.
Так, в Патентном законе РФ от 23 сентября 1992 г. № 3517-1 (с изменениями и дополнениями на' 24 декабря 2002 г.) содержатся определения таких понятий, как «изобретение», «полезная модель», «промышленный образец». Но в названном Законе нет легального определения ноу-хау, коммерческой идеи и др. В результате появляются трудности в правоприменительной и судебной практике.
Спорным в теоретическом и практическом плане является вопрос о возможности внесения учредителями (участниками, акционерами) нематериальных активов в счет их вкладов в уставный (складочный) капитал организации. По этому поводу содержится разъяснение высших судебных органов (п. 17 постановления Пленума Верховного Суда РФ и Пленума Высшего Арбитражного Суда РФ от 1 июля 1996 г. № 6/8). Необходимо учитывать, что в качестве вклада в имущество хозяйственного товарищества или общества могут вноситься имущественные права либо иные права, имеющие денежную оценку. В связи с этим таким вкладом не может быть объект интеллектуальной собственности (патент, объект авторского права, включая программу для ЭВМ, и т. п.) или ноу-хау. Однако в качестве вклада может быть признано право пользования таким объектом, передаваемое обществу или товариществу в соответствии с лицензионным договором, который должен быть зарегистрирован в порядке, предусмотренном законодательством.
Стоимость объектов нематериальных активов погашается путем начисления амортизации в течение установленного срока их полезного использования. В свою очередь, начисление амортизации нематериальных активов производится независимо от результатов деятельности организации в отчетном периоде (разд.. 3 Положения ПБУ 14/2000).
Определение срока полезного использования объекта нематериальных активов производится исходя из срока действия патента, свидетельства и (или) из других ограничений сроков использования объектов интеллектуальной собственности в соответствии с законодательством или применимым законодательством иностранного государства, а также с учетом полезного срока использования нематериальных активов, обусловленного соответствующими договорами. По нематериальным активам, по которым не возможно определить срок полезного использования объекта нематериальных активов, нормы амортизации устанавливаются в расчете на десять лет (но не более срока деятельности налогоплательщика). Данное правило получило закрепление в п. 2 ст. 258 НКРФ.
Итак, нематериальные активы являются имуществом организации, а потому в соответствии с налоговым законодательством операции, связанные с наличием и движением активом, подпадают под действие НК РФ и иных налогово-правовых актов. Равно и прибыль, полученная организацией (предприятием) от реализации нематериальных активов, подлежит налогообложению по правилам гл. 25 НК РФ. Кроме того, организация уплачивает налог на добавленную стоимость (НДС) по приобретенным нематериальным активам.
Амортизационные отчисления на нематериальные активы могут существенно повлиять на величину налогооблагаемой базы при исчислении налога на прибыль (доход). За счет сокращения срока амортизации (например, ускоренная амортизация для малых предприятий) организация может максимально быстро перенести амортизационные отчисления на себестоимость продукции (работ, услуг) и тем самым уменьшить налогооблагаемую базу. Поэтому в реальном секторе экономики нематериальные активы служат не только объектом интеллектуальной собственности, но и средством оптимизации налогообложения.
Наряду с основными фондами и оборотными средствами имущество коммерческой организации состоит из специальных фондов (резервов). Правовой режим последних обладает собственной спецификой, которая предопределяется видом и характером имущества. В первую очередь отметим, что специальные фонды неоднородны и с учетом целевого использования могут быть подразделены на различные виды (например, фонд материального поощрения, фонд развития производства, фонд социального развития, резервный фонд, фонд акционирования работников общества и др.). Однако независимо от видовой принадлежности указанные фонды представляют собой денежные средства, предназначенные для расходования на определенные цели.
Формирование средств того или иного фонда происходит по усмотрению организации (предприятия). Каждая организация самостоятельно определяет вид фонда, его размер, а также иные параметры формирования и расходования денежных средств. Исключение из общего правила составляют случаи, прямо предусмотренные законом. Так, в соответствии с п. 1 ст. 35 Закона об акционерных обществах в обществе создается резервный фонд к размере, предусмотренном уставом общества, но не менее 5% от сто уставного капитала. Резервный фонд общества формируется путем обязательных ежегодных отчислений до достижения им размера, установленного уставом общества. Размер ежегодных отчислений предусматривается уставом общества, но не может быть менее 5% от чистой прибыли до достижения размера, установленного уставом общества. Резервный фонд общества предназначен для покрытия его убытков, а также для погашения облигаций общества и выкупа акций общества в случае отсутствия иных средств.
Таким образом, формирование резервного фонда акционерного общества — это не право, а обязанность общества. Право выбора появляется в отношении размера фонда, но лишь в определенных пределах.
По сравнению со старой редакцией ст. 35 Закона об акционерных обществах новая императивная норма о минимальном размере резервного фонда изменена: размер уменьшен с 15% до 5. Можно предположить, что такое уменьшение вызвано стремлением законодателя несколько уменьшить бремя имущественных (денежных) потерь акционерного общества. Ведь средства резервного фонда не могут быть использованы для иных целей. Поэтому акционерное общество вправе по своему усмотрению в уставе увеличить размер резервного фонда.
1.3 Предприятие как субъект предпринимательской деятельности и имущественный комплекс
Современное гражданское законодательство России (ст. 132 I К РФ) определяет понятие «предприятие» как имущественный комплекс, используемый для осуществления предпринимательской деятельности. При этом названная статья рассматривает предприятие в качестве объекта гражданских прав. Такая законодательная позиция существенно изменила правовой статус предприятия, что в целом нашло одобрение (даже восхищение) у представителей цивилистической науки. Иногда вопрос о предприятии как имущественном комплексе даже не комментируется по принципу: зачем что-либо обсуждать, если и так все понятно. Предприятие — объект гражданских прав, и этим многое сказано.
Действительно, термин «предприятие» имел длительное время иное значение. В советский период законодатель под словом «предприятие» усматривал фигуру субъекта права, в том числе гражданского. В начале 90-х годов определение предприятия было (формулировано в Законе РСФСР «О предприятиях и предпринимательской деятельности». Согласно п. 1 ст. 4 предприятие — самостоятельный хозяйствующий субъект, созданный в порядке, установленном настоящим Законом, для производства продукции, исполнения работ и оказания услуг в целях удовлетворения общественных потребностей и получения прибыли. Вместе с тем понятие «предприятие» и связанные с ним проблемы продолжают вызывать научные споры среди ученых-юристов (и не только). Не случайно данному правовому институту западные цивилисты уделили повышенное внимание раньше и продолжают делать это сейчас. По мнению некоторых исследователей, наступила эра предприятия, которая затрагивает все сферы действующей правовой системы. Появление предприятия в правовом регулировании сравнивают с приходом в конце XVIII в. к политической власти третьего сословия.
Более того, современное законодательство промышленно развитых стран чаще всего использует для обозначения коллективного образования термин «предприятие», а не понятие «юридическое лицо». На это обстоятельство указывают и сторонники хозяйственного (предпринимательского) права, и их научные оппоненты. Так, во Франции действует Закон № 85-98 о восстановления предприятий и ликвидации их имущества в судебном порядке, Закон № 85-99 о конкурсных управляющих, ликвидаторах и экспертах по определению состояния предприятий. Закон об ипотеки предприятия был принят в Швеции. Закон об акционерных обществах ФРГ 1965 г. посвятил специальную книгу регламентации отношений между связанными предприятиями. Термин «предприятие» стал фигурировать в текстах международных соглашений и конвенций.
Поэтому вряд ли можно огульно утверждать, что понятия «предприятие» используется в законодательстве иностранных государств ошибочно, что более правильно было бы употребляя! термин «юридическое лицо». Ведь нельзя критерием истины считать правовую модель предприятия, сформулированную в ГК РФ (при всем уважительном отношении к этому продукту цивилистической мысли).
Экономическая природа предприятия проявляется, в частности, в том, что предприятие представляет собой имущественный комплекс (совокупность имуществ). Указанная принадлежность позволила ряду ученых-правоведов отнести предприятие к категории вещей.
Такой вывод корреспондируется с правилом ст. 128 ГК РФ, соответствии с которым к объектам гражданских прав относятся пещи, включая деньги и ценные бумаги, иное имущество, в том числе имущественные права. Надо согласиться с мнением о том, что предприятие — объект, который «выпадает» из классификации недвижимых и движимых вещей, поскольку оно вещью, даже сложной, не является. Следовательно, предприятие есть особый объект гражданских прав, а потому было бы целесообразно дополнить ст. 128 ГК РФ нормой о предприятии.
По смыслу правила ст. 132 Кодекса предприятие — не просто имущественный комплекс. Это комплекс, используемый для осуществления предпринимательской деятельности. В этом качестве (когда участие субъекта-собственника в гражданском обороте позволяет извлекать стабильный и определенно прогнозируемый доход) имущественный комплекс становится предприятием. Отсюда можно сделать два принципиально важных вывода. Понятия «имущественный комплекс» и «предприятие» соотносятся как род и вид. Сказанное означает, что сфера применения понятия имущественного комплекса не должна ограничиваться коммерческими организациями, основная цель создания которых — извлечение прибыли. Данное понятие применятся и в отношении некоммерческих организаций с той лишь разницей, что имущественный комплекс не используется по общему правилу для предпринимательской деятельности. С другой стороны, некоммерческие организации могут заниматься предпринимательской деятельностью лишь постольку, поскольку это служит достижению целей, ради которых они созданы (п. 3 ст. 50 ГК РФ). В этом случае следовало бы называть имущественный комплекс некоммерческой организации (скажем, учреждения) предприятием. Именно такой подход обнаруживается в Законе об образовании (ст. 47). В своей предпринимательской деятельности образовательное учреждение приравнивается к предприятию и подпадает под действие законодательства в области предпринимательской деятельности, в том числе налогового.
В то же время принадлежность предприятия к объекту гражданских прав, т. е. имущественному комплексу без человеческого фактора и других составляющих компонентов, характеризует рассматриваемую категорию односторонне. Показательна типичная ситуация, возникающая при осуществлении процедур несостоятельности (банкротства), когда на первом месте — имущественный комплекс, предназначенный для осуществления предпринимательской деятельности. Что же касается трудового коллектива как составной части предприятия, то он практически не принимается во внимание. В Законе о банкротстве 2002 г. нет ни одной статьи, где бы получили отражение права и обязанности трудового коллектива должника на стадии несостоятельности (банкротства).
Односторонний подход имел место и в ходе тотальной приватизации государственного и муниципального имущества. Основной акцент при этом был сделан на вопрос смены формы собственности в предельно сжатые сроки. Интересы трудового коллектива были преданы забвению.
Предприятие в целом как имущественный комплекс признается недвижимостью, а потому на него распространяются общие положения ГК РФ, а также иных федеральных законов о правовом режиме недвижимого имущества. Правда, Кодекс не подчиняет его (предприятие) автоматически всем правилам о недвижимости, а устанавливает для сделок с предприятиями особый, более формализованный и строгий режим.
В состав предприятия как имущественного комплекса входят все виды имущества, предназначенные для его деятельности, включая земельные участки, здания, сооружения, оборудование, инвентарь, сырье, продукцию, права требования, долги, а также права на обозначения, индивидуализирующие предприятие, его продукцию, работы и услуги (фирменное наименование, товарные знаки, знаки обслуживания), и другие исключительные права, если иное не предусмотрено законом или договором. Иначе говоря, состав предприятия включает не только имущество (основные и оборотные средства), но и нематериальные блага. Возникает парадоксальная ситуация: средства индивидуализации, такие как фирменное наименование, товарные знаки и др., в силу ст. 138 ГК РФ относятся либо к юридическому лицу, либо к продукции, выполняемой работе или оказанной услуге. В ст. 54 ГК РФ говорится об обязанности юридического лица — коммерческой организации иметь фирменное наименование. Таким образом, право на фирменное наименование одновременно принадлежит и предприятию — объекту гражданских прав, и юридическому лицу — коммерческой организации.
К числу существенных противоречий между отдельными статьями ГК РФ можно отнести и правило ст. 132 ГК РФ о том, что предприятие как имущественный комплекс включает в себя права требования и долги. Непонятно, если предприятие есть объект гражданского права, то почему он может иметь имущественные и связанные с ним личные права. Известно, что такими правами с точки зрения ГК РФ обладают только юридические лица. В противном случае следует предположить о существовании у предприятия органов, реализующих эти требования. То же самое можно сказать и в отношении нормы ст. 132 Кодекса о том, что имущественный комплекс предназначен для осуществления предпринимательской деятельности.
Итак, предприятие рассматривается в первую очередь как объект права, представляющий собой имущественный комплекс, используемый для осуществления предпринимательской деятельности. С учетом этого (легального) определения понятие «предприятие» прямо не связано с той или иной организационно-правовой формой коммерческой или некоммерческой организации. Отсюда можно сделать, на наш взгляд, интересный вывод: любое образование (со статусом юридического лица либо без него), осуществляющее предпринимательскую деятельность, является предприятием.
Скажем, например, филиал, представительство, индивидуальный предприниматель, крестьянское (фермерское) хозяйство — имущественный комплекс, именуемый предприятием.
Под режим предприятия подпадают и имущественные комплексы финансово-промышленных групп (ФПГ) и холдингов. Поскольку ФПГ и холдинги представляют собой совокупность юридических лиц, постольку они обладают имуществом. Не случайно постановлением Правительства РФ от 9 января 1997 г. № 24 утвержден Порядок ведения сводных (консолидированных) учета, отчетности и баланса финансово-промышленной группы. Так, в п. 4 названного Порядка читаем: «Сводные (консолидированные) бухгалтерская и статистическая отчетности отражают имущественное и финансовое положение финансово-промышленной группы, а также результаты ее инвестиционной деятельности».
Будучи объектом гражданских прав, предприятие служит предметом (объектом), по поводу которого возникают различного рода общественные отношения. Эти отношения регулируются не только нормами гражданского права, но и других отраслей права. Необходимо согласование нормативного массива, устранение внутренних (в рамках одного закона) и пограничных (межотраслевых) разночтений в сфере правового регулирования отношений, связанных с правовым режимом предприятия.
Проблемы предприятия как объекта права и субъекта предпринимательской деятельности остро обсуждаются в юридической литературе. При этом выдвигаются различные научные концепции и взгляды, в том числе по вопросу юридического признания предприятия субъектов права. Зарубежные исследователи отмечают, что указанные концепции отражают «социальный заказ» со стороны производственных обществ и компаний, с одной стороны, и банков — с другой. Считается, что производственные фирмы (компании) стремятся ограничить свою ответственность по обязательствами только активами предприятия, а потому их интересам отвечает признание предприятия в качестве юридического лица. В свою очередь, интересам коммерческих банков отвечает трактовка предприятия как имущественного (производственно-хозяйственного) комплекса, включающего все элементы, т. е. объекта права.
И последнее замечание теоретического плана. Соотношение понятий «предприятие», «юридическое лицо», «организация» представляет собой сложный вопрос, нуждающийся в специальном исследовании. Мы же ограничимся констатацией следующих положений. Если предприятие есть прежде всего объект гражданских прав, то организация обладает совокупностью признаков, необходимых и достаточных для признания за ней качества субъекта права. В литературе называются такие признаки организации, как: а) внутреннее организационное единство; б) самостоятельное участие организации в правоотношениях; в) наличие определенного комплекса имущества и (или) совершение ею определенных имущественных операций (имущественная обособленность); г) самостоятельная ответственность организации за нарушение законодательства. И хотя эти признаки характеризуют организацию как субъект налогового права, они (признаки) могут быть Использованы и в отношении иных организаций. Так, понятие «организация» охватывает, на наш взгляд, такие коллективные образования как финансово-промышленные группы, холдинги, концерны, консорциумы, филиалы и представительства юридических лиц. Иначе говоря, понятие организации значительно шире понятия юридического лица, на что справедливо обращают внимание представители различных отраслевых наук.
В области исследований налогового права значительный вклад в разработку идеи и концепции организации как субъекта налогового права внес проф. Д. В. Винницкий. Справедливо утверждая, что категория «юридическое лицо» не в состоянии охватить всех коллективных субъектов налогового права, он предлагает весь комплекс коллективных субъектов налогового права, не обладающих властными полномочиями в сфере налогообложения, дифференцировать на три вида организации: 1) сложные; 2) простые; 3) с ограниченными налоговыми правами. При такой классификации в число простых организаций будут включены все не обладающие налоговым иммунитетом в Российской Федерации и не имеющие территориально обособленных подразделений юридические лица (российские и иностранные) и иные корпоративные образования, обладающие гражданской правоспособностью. К сложным организациям отнесены указанные выше юридические лица и иные корпоративные образования, обладающие гражданской правоспособностью (в том числе если они имеют в своем составе территориально обособленные подразделения). И под организациями с ограниченными налоговыми правами понимаются территориально обособленные подразделения. С учетом сказанного можно утверждать, что юридическое лицо — это определенное свойство организации. Поэтому корректно говорить о видах организаций, обладающих статусом юридического лица и не обладающих таким статусом. Это основная классификация организации.
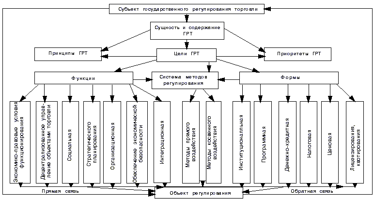
2. Правовые аспекты регулирования предпринимательской деятельности: понятие и пределы
Место и роль государства в экономике каждой страны определяется эффективностью применяемых мер и средств государственного регулирования, с помощью которых решаются различные социально-экономические и иные задачи. В современных условиях наблюдается усиление государственного воздействия на экономические процессы, меняются организационные формы взаимодействия государственных органов с хозяйствующими субъектами, происходят существенные сдвиги в целях, механизме, аппарате управления, в сочетании государственного и рыночного механизмов регулирования. Это — общая тенденция, характерная для большинства стран с развитой экономикой.
Как уже отмечалось в литературе, регулирование экономики осуществляется системами, которые (по институциональным типологическим признакам) разделяются на товарно-денежный и иерархический механизмы. Первый (товарно-денежный) механизм воздействует на уровень и структуру производства главным образом через рынок, при использовании второго применяются различные формы, методы и средства государственно-правового воздействия на экономику. В реальной экономике эти механизмы взаимодействуют между собой, дополняют друг друга.
Вместе с тем степень соотношения товарно-денежного и иерархического механизмов в разных странах различна. В тех странах, в которых используется преимущественно административно-командная модель регулирования экономики, действия товарно-денежного механизма существенно ограничены. И наоборот, в промышленно развитых странах широко применяются рыночные механизмы саморегулирования экономики. Едва ли здесь уместно говорить о каком-либо количественном соотношении между товарно-денежным и иерархическим механизмами. Доля участия государства в регулирований экономики определяется самим государством в лице его компетентных органов и конкретными потребностями общества. Наглядно это можно продемонстрировать на процессах приватизации, деприватизации и национализации.
С другой стороны, нельзя смешивать разнопорядковые явления: указанные механизмы, модель экономики и национальную3 экономику. Существуют страны с административно-командной моделью экономики, многоукладной экономикой, рыночной экономикой. В реальной действительности «чистая» экономика встречается крайне редко, будь то рыночная или командно-бюрократическая, она малоэффективна, а потому недолговечна. Например, страны с рыночной экономикой официально признаны таковыми. Но дело не только в этом (хотя данный факт имеет существенное значение). Государство с устойчивой рыночной экономикой использует наряду с рыночными механизмами и иерархические механизмы управления. Однако при этом не происходит смешение абстрактных моделей экономик. О смешанной экономике можно говорить, на наш взгляд, в отношении государств переходного периода (российская экономика характеризуется, с одной стороны, сломом старой административно-командной системы, с другой — развитием рыночной экономики). Спорно утверждение о том, что для смешанной экономики характерно многообразие форм собственности и наличие двух регуляторов (рыночного и государственного). Смешанная (публично-частная) форма собственности — один из показателей смешанной экономики. Равным образом упрощенным выглядит также взгляд на смешанную экономику через призму основных регуляторов.
Необходимость государственного регулирования предпринимательской деятельности по-разному обосновывается в экономической и юридической литературе. Важно в решении данного вопроса указать на необходимость охраны публичных интересов. Государство в лице компетентных органов осуществляет экономическую функцию, что выражается в следующих направлениях:
— обеспечение государственных и общественных нужд, приоритетов в экономическом и социальном развитии;
— формирование государственного бюджета;
— защита окружающей среды и пользование природными ресурсами;
— обеспечение занятости населения;
- обеспечение безопасности и обороны страны;
— реализация свободы предпринимательства и конкуренции, обеспечение защиты от монополизма;
— соблюдение правопорядка во внешнеэкономической деятельности предпринимателей и иностранном инвестировании.
Этот перечень охраняемых публичных интересов не является исчерпывающим. Существуют и такие публичные интересы, как необходимость эффективного управления государственной собственностью; необходимость обеспечения качества и безопасности товаров, работ, услуг; обеспечение интеграции экономики России и мировую экономику.
На наш взгляд, при формировании основных направлений государственного регулирования предпринимательской деятельности следует определить критерии для такой классификации. Пока что не понятно, почему одни направления включены в указанный перечень, другие — нет. Здесь явно отсутствует научный подход к рассматриваемой проблеме.
В юридической литературе различают формы государственного воздействия на рыночную экономику. К ним относятся: государственное регулирование хозяйственной деятельности и контроль за нею; создание и прекращение субъектов хозяйственной деятельности; планирование. Регулирование хозяйственной деятельности представляет собой государственное воздействие в отношении определенных субъектов хозяйствования с целью недопущения, изменения или прекращения хозяйственной ситуации определенного рода или, напротив, поддержания ее в соответствующем состоянии.
С этой точки зрения можно говорить, например, о государственном регулировании банковской, биржевой, инвестиционной, страховой деятельности. Кроме того, можно выделить такие сферы государственно-правового регулирования, как бухгалтерский учет хозяйственных операций, финансирование предпринимательства, аудит, стандартизация и сертификация продукции (работ и услуг), ценообразование и др. Эти и другие виды регулирования получили отражение в федеральных законах, иных правовых актах.
В рамках данного исследования более подробно проанализируем такие направления, как обеспечение национальной экономической безопасности страны, конкурентоспособности российской экономики, государственно-правовое регулирование несостоятельности (банкротства), приватизации государственных и муниципальных предприятий, деприватизации и национализации. Особое место в исследовании занимает вопрос о роли государства в регулировании предпринимательства в условиях глобализации. Учитывая большой объем исследуемых вопросов, в настоящей работе предпринята попытка очертить узловые проблемы.
Государственное регулирование предпринимательской деятельности не подрывает основные начала гражданского законодательства (ст. 1 ГК РФ). Принцип недопустимости произвольного вмешательства в частные дела означает, что законодатель в целом допускает государственное вмешательство в экономику. Допустимое (непроизвольное) вмешательство основано на законе — государственное регулирование предпринимательской деятельности. Произвольное вмешательство — незаконное явление. Одним словом, вмешательство вмешательству рознь.
В силу ч. 1 ст. 34 Конституции РФ любой гражданин вправе заниматься не запрещенной законом экономической деятельностью. Поэтому любая экономическая деятельность (включая и предпринимательскую) предполагает законные основания. Нельзя заниматься теми видами предпринимательства, которые прямо запрещены законом. Государственное регулирование предпринимательства ограничено рамками закона.
Сложнее обстоит дело с пределами вмешательства государства в регулирование предпринимательской деятельности.
Представители конституционного права считают, что эти пределы должны соответствовать принципу соразмерности (пропорциональности) и сбалансированности. Однако в Конституции РФ данный принцип (равно как и другие) не сформулирован, хотя, по мнению Г. А. Гаджиева, принцип соразмерности (пропорциональности) и сбалансированности вытекает из анализа отдельных конституционных положений. Весьма интересная позиция: конституционный принцип не явно выражен, а подразумевается.
Руководствуясь этим принципом, органы власти не могут возлагать на граждан и юридические лица обязательства, превышающие установленные пределы необходимости, вытекающей из публичного интереса, для достижения цели, преследуемой данной мерой.
В противном случае вмешательство государства в сферу предпринимательства будет чрезмерным. Остается выработать на этот счет критерии и создать судебную практику, включая правовые позиции Конституционного Суда РФ.
В этой связи можно выделить основные направления государственно-правового регулирования экономики в целом и предпринимательской деятельности в частности.
Это, например, государственная собственность и предпринимательство, использование форм и методов государственного планирования и нормирования (нормы, нормативы, квоты, система государственных, региональных и муниципальных заказов); государственное регулирование национального рынка России, государственное регулирование международных экономических отношений
2.1. Правовое регулирование несостоятельности (банкротства)
Российское законодательство характеризуется своей нестабильностью. Принятие нового (третьего по счету) Закона о несостоятельности 2002 г. — еще один показатель такого непостоянства. На смену еще не успевшего «постареть» Закона о несостоятельности 1998 г. пришел новейший законодательный акт.
В литературе ученые и практические работники почти в один голос утверждали о существенных дефектах Закона о несостоятельности 1998 г. Позитивный тон публикаций, посвященных реформированному институту несостоятельности, стал меняться в ответ на критику Закрепленных Законом о несостоятельности 1998 г. нововведений. «Новое оружие в борьбе за передел собственности». Именно таким эпитетом наиболее часто награждали новый (читай: уже старый) Закон о несостоятельности авторы юридических и экономических публикаций.
Понятие, критерии и признаки несостоятельности (банкротства). Легальное определение несостоятельности (банкротства) содержится в ст. 2 Закона о несостоятельности. Несостоятельность (банкротство) — признанная арбитражным судом неспособность должника в полном объеме удовлетворить требования кредиторов по денежным обязательствам и (или) исполнить обязанность по уплате обязательных платежей. Во-первых, это неспособность должника удовлетворить в полном объеме требования кредиторов по денежным обязательствам. Во-вторых, это неспособность должника уплатить налоги в бюджет и иные обязательные платежи во внебюджетные фонды. В-третьих, состояние неплатежеспособности должника трансформируется в несостоятельность (банкротство) только после того, как арбитражный суд конкретизирует наличие признаков неплатежеспособности должника, являющихся достаточным основанием для применения к нему процедур, предусмотренных Законом.
В отличие от Закона о несостоятельности 1998 г. в новом определении несостоятельности отсутствует ссылка на возможность должника объявить о своей неплатежеспособности. Это сделано, по всей вероятности, с тем, чтобы исключить какую-либо видимость процедурной самостоятельности должника по объявлению себя неплатежеспособным. Только арбитражный суд может признать его (должника) несостоятельным (банкротом). Должник как процессуальная сторона вправе обратиться в суд в случае предвидения банкротства при наличии обстоятельств, очевидно свидетельствующих о том, что он не в состоянии будет исполнить денежные обязательства и (или) обязанность по уплате обязательных платежей в установленный срок (ст. 8 Закона). В случаях, предусмотренных ст. 9 Закона о несостоятельности, должник обязан подать заявление в арбитражный суд. Редакция названной статьи несколько отличается от соответствующих правил ст. 8 Закона о несостоятельности 1998 г.
Экономическая сущность несостоятельности (банкротства) проявляется в двух критериях: неоплатности и неплатежеспособности. Критерий неоплатности — соотношение активов и пассивов в имуществе должника. Он использовался в старом Законе о несостоятельности предприятий 1992 г., согласно ст. 1 которого приостановление текущих платежей предприятия признавалось лишь внешним признаком банкротства. Внутренний, сущностный признак банкротства заключался именно в неспособности удовлетворить требования в связи с превышением обязательств над имуществом, а также при наличии неудовлетворительной структуры баланса предприятия-должника.
Другой критерий несостоятельности — неплатежеспособность. Она (неплатежеспособность) представляет собой прекращение должником платежей по денежному обязательству и (или) обязательных платежей (в форме прямого отказа платить, уклонения от платежа и в других формах). Использование этого критерия означает возможность объявления лица несостоятельным (банкротом) независимо от того, достаточно ли в принципе у него имущества, чтобы рассчитаться со всеми кредиторами или нет. Главное — это | допущение просрочки в исполнении денежных обязательств и (или) недоплата обязательных платежей (налогов, сборов в государственные внебюджетные фонды). Закон о несостоятельности 1998 г. применительно к юридическим лицам взял на вооружение в качестве основного именно критерий неплатежеспособности должника. Однако для определения признаков банкротства гражданина в силу ст. 3 Закона о несостоятельности 1998 г. использовался критерий неоплатности. Хотя для установления признаков несостоятельности индивидуальных предпринимателей и крестьянских (фермерских) хозяйств Закон использует критерий неплатежеспособности должника.
В Законе о несостоятельности 2002 г. сохранен в качестве основного критерий неплатежеспособности. Наглядно это видно из содержания п. 2 ст. 3 Закона: «Юридическое лицо считается неспособным удовлетворить требования кредиторов по денежным обязательствам и (или) исполнить обязанность по уплате обязательных платежей, если соответствующие обязательства и (или) обязанность не исполнены им в течение трех месяцев с даты, когда они должны были быть исполнены». Для определения признаков несостоятельности (банкротства) физического лица (гражданина) используется критерий неоплатности (п. 1 ст. 3 Закона).
Закон о несостоятельности 2002 г. воспроизводит нормы старого. Закона о несостоятельности 1998 г. в части использования критерия неплатежеспособности в качестве основания для признания индивидуального предпринимателя банкротом. В силу ст. 214 Закона таким основанием является его (предпринимателем) неспособность удовлетворить требования кредиторов по денежным обязательствам и (или) исполнить обязанность по уплате обязательных платежей.
Аналогичная норма применяется в случае признания банкротом крестьянского (фермерского) хозяйства (ст. 217 Закона), которое с точки зрения ГК РФ (п. 2 ст. 23) не обладает статусом юридического лица.
Признаки несостоятельности (банкротства) представляют собой приемы выражения (воплощения) в тексте закона критерия несостоятельности, избранного законодателем в отношении той или иной категории потенциальных банкротов. Существуют различные элементы признаков банкротства.
Первый элемент — неспособность удовлетворить требования кредиторов по денежным обязательствам и (или) исполнить обязанность по уплате обязательных платежей. Как и раньше, Закон о несостоятельности 2002 г. проводит разграничение между понятиями «денежное обязательство» и «обязанность по уплате обязательных платежей». Денежное обязательство — это обязанность должника уплатить кредитору определенную денежную сумму по гражданско-правовой сделке и (или) иному предусмотренному ГК РФ основанию. Раскрытие содержания денежного обязательства происходит в п. 2 ст. 4 Закона о несостоятельности.
Здесь нет ничего нового. Законодатель сохранил принципиальный подход к денежному характеру гражданско-правового обязательства. Он (характер) выражается в том, что денежное обязательство возникает в силу оснований, предусмотренных ГК РФ. В соответствии с п. 1 постановления Пленума Верховного Суда РФ и Пленума Высшего Арбитражного Суда РФ от 8 октября1998 г. № 13/14 «О практике применения положений Гражданского кодекса Российской Федерации о процентах за пользование чужими денежными средствами» денежным может быть как обязательство в целом (в договоре займа), так и обязанность одной из сторон в обязательстве (оплата товаров, работ или услуг).
В противовес понятию «денежное обязательство» Закон о несостоятельности 2002 г. называет понятие «обязательные платежи». С позиции Закона нельзя использовать термин «обязательство» применительно к налогам и неналоговым платежам, что вызывает спор в юридической науке. Ряд представителей конституционного права и налогового права считают, что использование в налоговом (финансовом) законодательстве цивилистического понятия «обязательство» означает, что последнее приобретает комплексный (межотраслевой) характер.
Воспроизведена норма, запрещающая включать в размер денежного обязательства подлежащие применению за неисполнение или ненадлежащее исполнение обязательства неустойки (штрафы, пени), проценты за просрочку платежа, убытки, подлежащие возмещению за неисполнение обязательства, а также иные имущественные санкции. При этом добавлено правило, согласно которому при определении наличия признаков банкротства должника не учитываются финансовые санкции, взыскиваемые за неисполнение обязанности по уплате обязательных платежей (п. 2 ст. 4 Закона о несостоятельности).
И еще один аспект, связанный с составом и размером денежных обязательств и обязательных платежей. Размер денежных обязательств или обязательных платежей считается установленным, если он определен судом в порядке, предусмотренном настоящим Законом. В частности, право на обращение в арбитражный суд возникает у конкурсного кредитора, уполномоченного органа по денежным обязательствам по истечении тридцати дней с даты направления (предъявления к исполнению) исполнительного документа в службу судебных приставов и его копии должнику. В свою очередь, право на обращение в арбитражный суд возникает у уполномоченного органа по обязательным платежам по истечении тридцати дней с даты принятия решения налогового органа, таможенного органа о взыскании задолженности за счет имущества должника. Это — весьма принципиальные положения.
Бывший руководитель Федерального управления по делам о несостоятельности (банкротстве) П. Мостовой считает, что новелла Закона о несостоятельности 2002 г. может привести к затягиванию процесса подачи заявления о банкротстве должника. По его мнению, обязательность исполнительного производства не уменьшает (как иногда утверждают сторонники данного подхода) риск сговора между менеджментом должника и отдельными кредиторами, а, напротив, увеличивает его. Ведь можно вывести активы предприятия без банкротства. Как говорится, без комментариев. Профессионалам виднее, они лучше владеют ситуацией.
Второй элемент признака несостоятельности (банкротства) — размер денежного требования к должнику. В силу п. 2 ст. 6 Закона о несостоятельности эти требования к должнику — юридическому лицу в совокупности составляют не менее 100 тыс. руб., а к должнику — гражданину — не менее 10 тыс. руб., если иное не предусмотрено Законом.
В Законе о несостоятельности 1998 г. (п. 2 ст. 5) величина минимальной суммы задолженности составляла не менее 500 минимальных размеров оплаты труда (МРОТ) для должника — юридического лица, и не менее 100 МРОТ для должника-гражданина. В литературе при обсуждении этого вопроса предлагалось увеличить данный размер денежных требований до 1—2 МРОТ. Как видно, новый Закон пошел по иному пути: величина минимальной суммы задолженности была уменьшена и в настоящее время определена в твердой сумме. Видимо, в условиях тотального общения экономики России 100 тыс. руб. — большой долг для многих юридических лиц. Поэтому законодатель решил опустить планку минимальной суммы задолженности (ниже низшего).
Кстати, остался на прежнем уровне и срок задержки платежа, по истечении которого должник приобретает признаки банкротства. Не прошли предложения некоторых ученых увеличить его до шести месяцев.
Статус арбитражного управляющего вызвал наибольшее количество претензий со стороны ученых-юристов, практических работников, депутатов Государственной Думы РФ. Не случайно Президент РФ в апреле 2000 г. наложил вето на Федеральный закон «О внесении изменений и дополнений в Федеральный закон «О несостоятельности (банкротстве)». По оценкам аналитиков, слабое звено в отклоненном Законе — именно статус арбитражных управляющих. Вот что по этому поводу писал проф. В. Ф. Яковлев: «Резко обострилась борьба вокруг кандидатов в арбитражные управляющие. Это стало чуть ли не основной проблемой данной категории дел. Через управляющих происходит захват управления чужым капиталом, в том числе и своих конкурентов». Закон о несостоятельности 2002 г. содержит новые положения, направленные на совершенствование механизмов регулирования ответственности арбитражных управляющих. Рассмотрим их более подробно.
Отметим, что арбитражный управляющий (временный управляющий, административный управляющий, внешний управляющий или конкурсный управляющий) — гражданин Российской Федерации, утверждаемый арбитражным судом для проведения процедур банкротства и осуществления иных установленных настоящим Федеральным законом полномочий и являющийся членом одной из саморегулируемых организаций (ст. 2 Закона о несостоятельности). Из нормативного определения арбитражного управляющего вытекают следующие признаки. Во-первых, Закон не допускает в качестве арбитражных управляющих юридических лиц. Как и раньше, арбитражным управляющим может быть только гражданин (физическое лицо). Причем арбитражный управляющий подлежит регистрации в качестве индивидуального предпринимателя. Во-вторых, круг арбитражных управляющих расширен за счет появления фигуры административного управляющего. Требования, предъявляемые к арбитражным управляющим, установлены ст. 20 Закона о несостоятельности. К ним относятся: а) наличие высшего образования; б) стаж руководящей работы не менее чем два года в совокупности; в) сдача теоретического экзамена по программе подготовки арбитражных управляющих; г) прохождение стажировки сроком не менее шести месяцев в качестве помощника арбитражного управляющего; д) отсутствие судимости за. преступления в сфере экономики, а также за преступления средней тяжести, тяжкие и особо тяжкие преступления; е) членство в одной из саморегулируемых организаций. Сразу же подчеркнем, что редакция ст. 20 Закона о несостоятельности 2002 г. существенно отличается от положений Закона 1998 г.
С 1 июля 2002 г. лицензирование деятельности арбитражных управляющих прекращено (п. 4 ст. 18 Федерального закона от 8 августа 2001 г. № 128-ФЗ «О лицензировании отдельных видов деятельности»). Отмена лицензирования деятельности арбитражных управляющих, на наш взгляд, — закономерный процесс. Вряд ли оно целесообразно при условии, когда к кандидатуре арбитражного управляющего предъявляются достаточно жесткие требования. Здесь происходит замена лицензирования деятельности на получение аттестата арбитражного управляющего.
Новый Закон о несостоятельности устанавливает меры ответственности арбитражного управляющего при осуществлении его деятельности. Правда, понятие «меры ответственности» не следует буквально понимать. Так, в соответствии с п. 1 ст. 25 неисполнение или ненадлежащее исполнение обязанностей, возложенных на арбитражного управляющего, правил профессиональной деятельности арбитражного управляющего, установленных Правительством РФ, является основанием для отстранения арбитражного управляющего арбитражным судом по требованию лиц, участвующих в деле о банкротстве.
Данное отстранение нельзя, по нашему мнению, однозначно отнести к мерам гражданско-правовой ответственности, даже если очень постараться.
Согласно п. 8 ст. 20 Закона о несостоятельности 2002 г. договор страхования должен быть заключен на срок не менее чем год с его обязательным последующим возобновлением на тот же срок. При этом минимальная сумма финансового обеспечения (страховая сумма по договору страхования) не может быть менее чем 3 млн руб. в год.
В целях дополнительной ответственности арбитражных управляющих Закон о несостоятельности 2002 г. возлагает на них следующую обязанность. В течение десяти дней с даты утверждения кандидатуры арбитражного управляющего арбитражным судом по делу о банкротстве он должен дополнительно застраховать свою ответственность на случай причинения убытков лицам, участвующим в деле о банкротстве, в размере, зависящем от балансовой стоимости активов должника по состоянию на последнюю отчетную дату, предшествующую дате введения соответствующей процедуры банкротства.
Закон дифференцированно установил: 3% балансовой стоимости активов должника, превышающей 100 млн руб., при балансовой стоимости активов должника от 100 до 300 млн руб.; 6 млн руб. и 2% балансовой стоимости активов должника, превышающей 300 млн руб., при балансовой стоимости активов должника от 300 млн руб. до 1 млрд руб.; 20 млн руб. и 1% балансовой стоимости активов должника, превышающей 1 млрд руб., при балансовой стоимости активов должника более чем 1 млрд руб.
Итак, Закон о несостоятельности вступил в силу. Соответственно мнения специалистов в оценке нового Закона разделились: скептики испытывают грустное отношение к Закону, оптимисты с надеждой заглядывают в будущее, говоря о том, что он является значительным шагом вперед.
Однако сказанное не исключает возможности реформирования законодательства о банкротстве. По ряду вопросов необходимо принятие специальных нормативных актов, без которых будет трудно реализовать отдельные положения Закона о несостоятельности.
В первой очереди стоит принятие Федерального закона «О саморегулируемых организациях арбитражных управляющих», постановлений Правительства РФ об утверждении правил профессиональной деятельности арбитражного управляющего и деятельности саморегулируемой организации.
Пока ясно, что применение Закона будет трудным делом.
2.2. Предпринимательский договор: понятие, виды и сфера применения
Понятие «предпринимательский договор» широко применяется в учебной и научной литературе. Однако оно не получило легальной прописки в действующем законодательстве, а также и правоприменительной практике. Если в советское время термин хозяйственный договор» часто встречался в нормативных правовых актах, то сейчас используются нейтральные словосочетания. Анализ положений Гражданского кодекса РФ позволяет очертить несколько групп норм, которые в скрытой форме подразумевают предпринимательский договор.
Предпринимательский договор — это правовая категория, имеющая как общие, так и специальные признаки договора. На наш взгляд, вряд ли удачны попытки рассматривать предпринимательский (хозяйственный) договор в качестве экономического понятия. Конечно, если очень постараться, то можно в нем (договоре) обнаружить экономические признаки, поскольку предпринимательский договор есть порождение и проявление внутренних свойств товара, в частности эквивалентно-возмездного обмена на основе волеизъявления товаровладельцев. Но в таком случае экономическую природу следует искать во всех юридических понятиях и конструкциях. И не только. В поисках научной истины ученые-юристы все чаще глобально увлечены комплексными экономико-правовыми исследованиями и соответственно разработками экономико-правовых понятий. Наблюдается и обратная тенденция, когда представители экономической науки используют юридическую терминологию и интерпретируют ее с позиции собственной науки. Так, А. В. Бусыгин определяет предпринимательский договор как волеизъявление сторон по поводу не организации, а осуществления предпринимательского процесса, не предполагающее объединение договаривающихся сторон в какую-либо единую организационно-правовую структуру.
Предпринимательский договор — это прежде всего волевой акт, т. е. взаимное соглашение двух и более сторон. Именно волевые действия составляют сущность любого договора. Задолго до принятия ГК РФ 1994 г. О. А. Красавчиков справедливо писал: «Договор, напомним еще и еще раз, — соглашение сторон». И лишь затем договор представляет собой юридический факт (сделку) и гражданское правоотношение.
Встречается мнение, согласно которому предпринимательский договор является собирательным понятием. В этом качестве он охватывает ряд гражданско-правовых договоров (самостоятельных правовых институтов). Вместе с тем такое мнение вызывает обоснованные возражения.
Собирательное понятие нейтрализует, как нам представляется, специфические свойства предпринимательского договора, а главное — утрачивается смысл его выделения в обособленную группу.
Конструкция предпринимательского договора — сложная для научного исследования. Считаем, что такие классификационные единицы, как «тип» и «вид», могут использоваться при квалификации предпринимательского договора. В отличие от классификации гражданско-правовых договоров типология предпринимательского договора базируется на других критериях. Более того, для выделения предпринимательского договора в самостоятельный договорный тип необходимо применять не один, а несколько (в совокупности) критериев. Возможно, такой подход способен повлечь за собой критические замечания, хотя бы по причине использования разного рода оснований для классификации договора. Но не надо забывать, что указанный подход часто применяется в правовых исследованиях. Достаточно вспомнить, что при делении права на публичное и частное целесообразно использовать группу критериев.
Критерии отнесения договора к разряду предпринимательского: Первый критерий — отношения, складывающиеся в сфере предпринимательской деятельности, по поводу которой возникают различного рода отношения. Предпринимательские (горизонтальные) отношения представляют собой имущественные отношения товарно-денежного характера, в рамках которых осуществляется предпринимательская деятельность между субъектами хозяйствования либо между последними и гражданами. В сфере названных отношений находят удовлетворение производственные и иные потребности субъектов хозяйствования. В свою очередь, предпринимательские (вертикальные) отношения складываются между управленческими органами и субъектами хозяйствования в процессе осуществления ими предпринимательской деятельности. Их содержание составляют организационные действия различных управленческих органов (антимонопольные, финансовые, налоговые органы, органы стандартизации, метрологии и др.). Особую группу отношений, регулируемых действующим законодательством, образуют внутрифирменные (внутрихозяйственные) отношения. Они являются самостоятельной сферой правового регулирования. Эти отношения регулируются предприятиями (организациями) путем издания локальных правовых актов.
Предпринимательский договор как индивидуальный акт регулирует прежде всего горизонтальные имущественные отношения. Спорен вопрос о возможности договорной регламентации управленческих связей. Здесь речь идет об административных договорах, которые характеризуются следующими признаками: а) они опосредуют горизонтальные административные отношения; б) договор оформляет, как правило, связь типа «орган управления — орган управления»; в) посредством договора реализуются властно-организационные функции органов управления; г) договор регулирует отношения сторон на основе их юридического равенства (эта точка зрения не бесспорна); д) административный до-случае резонно возникает вопрос о принадлежности учредительного договора к разряду предпринимательского. Едва ли можно признать такого рода отношения (возникающие между учредителями) внутрифирменными. Учредительный договор — это не локальный (внутренний) акт, а вид гражданско-правового договора, на который распространяются общие положения ГК РФ.
Субъектный состав — второй критерий принадлежности того или иного договора к предпринимательскому. Мы считаем, что договор является предпринимательским, если обе стороны — субъекты предпринимательской деятельности. Причем под субъектами предпринимательской деятельности надо понимать индивидуальных предпринимателей и коммерческие организации, основная цель которых — извлечение прибыли, а также некоммерческие организации, осуществляющие предпринимательскую деятельность лишь постольку, поскольку это служит достижению целей, ради которых они созданы (п. 3 ст. 50 ГК РФ).
Напротив, если в гражданско-правовом договоре одна сторона — субъект предпринимательской деятельности, а другая — физическое лицо, то такой договор нельзя, на наш взгляд, отнести к числу предпринимательского. Простой пример: покупатель, осуществляющий покупки в магазине розничной торговли, заключает гражданско-правовой договор с коммерческой организацией (универмагом). Такой договор следует считать потребительским, а не предпринимательским, даже если в последующем покупатель решил перепродать приобретенный товар в целях извлечения дохода. Другое дело, когда физическое лицо (без статуса индивидуального предпринимателя) систематически приобретает продукты для дальнейшей их реализации с целью получения прибыли, тогда в силу п. 4 ст. 23 ГК РФ гражданин не вправе ссылаться на то, что он не является предпринимателем. Это означает, что в каждой конкретной ситуации надо усматривать признаки предпринимательского договора или, напротив, увидеть отсутствие таковых.
Принадлежность участников договора к субъектам предпринимательской деятельности убедительно прослеживается на примере договора простого товарищества. В соответствии с п. 2 ст. 1041 ГК РФ сторонами договора простого товарищества, заключаемого для осуществления предпринимательской деятельности, могут быть только индивидуальные предприниматели и (или) коммерческие организации. Некоммерческие организации вправе участвовать в названном договоре, если они осуществляют предпринимательскую деятельность. Круг участников договора простого товарищества во всех иных случаях неограничен.
И, наконец, предпринимательская цель использования передаваемого имущества — следующий критерий отнесения договора к группе предпринимательского. Как уже отмечалось ранее, данный критерий применяется, например, при заключении договора финансовой аренды (лизинга). Аналогичные свойства договора применяются и в других случаях.
Подводя итоги сказанному, можно сформулировать следующее определение понятия «предпринимательский договор». Предпринимательский (частноправовой договор) есть дву- или многостороннее соглашение субъектов предпринимательской деятельности, направленное на осуществление предпринимательских целей в сфере предпринимательской деятельности. Эти признаки не распространяются на административный (публичный) предпринимательский договор.
Таким образом, предпринимательский договор — комплексный правовой институт, сочетающий нормы частноправовых и публичных начал. Поэтому можно утверждать, что предпринимательский договор представляет собой межотраслевое (комплексное) понятие.
Исполнение предпринимательского договора
Глава 22 ГК РФ содержит нормы об исполнении обязательств. В то же время Кодекс не дает определение понятия «исполнение обязательств».
Статья 309 гласит: «Обязательства должны исполняться надлежащим образом в соответствии с условиями обязательства и требованиями закона, иных правовых актов, а при отсутствии таких условий и требований — в соответствии с обычаями делового оборота или иными обычно предъявляемыми требованиями». Анализ содержания данной статьи позволяет ученым сформулировать принцип надлежащего исполнения обязательств. Однако до сих пор в литературе спорным является вопрос об определении понятия исполнения обязательств.
Присоединяясь к позиции исполнения обязательства в качестве правомерного волевого действия, направленного на прекращение обязанности должника. Исполнение обязательства (равно исполнение предпринимательского договора) является сделкой (совокупностью гражданско-правовых сделок).
Данный вывод приобретает практическое значение, поскольку к исполнению обязательства применяются общие положения о сделках, в том числе правила о недействительности сделок (ст. 166-181 ГК РФ).
Принципы надлежащего и реального исполнения обязательств — составная часть теории и практики правового регулирования исполнения обязательств (в нашем случае — исполнения предпринимательского договора). И хотя указанные принципы не получили легальной прописки в ст. 1 ГК РФ, тем не менее они выводятся из содержания отдельных норм Кодекса. Другой вопрос — соотношение этих принципов между собой.
В литературе существуют разные точки зрения на указанное соотношение. Одни ученые рассматривают надлежащее исполнение как более широкую категорию, а реальное исполнение — одно из частных требований. Поэтому принципы надлежащего и реального исполнения обязательств соотносятся между собой, как целое и часть.
По мнению других исследователей, надлежащее и реальное исполнение (равно и соответствующие принципы) имеют иное соотношение. Реальное исполнение охватывает надлежащее исполнение обязательств.
Реальное исполнение означает совершение обязанным лицом реальных действий по исполнению договора. При этом эти действия, подчеркнем, не сводятся только к обязанности исполнить обязательство в полном соответствии с условиями договора о предмете. Реальное исполнение предполагает также совершение должником других действий, как-то: отгрузка продукции, оплата ее покупателем и др.
В свою очередь, надлежащее исполнение обязательства есть количественная и качественная характеристика совершаемых должником действий. Надлежащее исполнение включает в себя следующие элементы: а) исполнение обязательства надлежащему лицу и надлежащим лицом; б) исполнение надлежащим предметом; в) исполнение в надлежащем месте; г) исполнение в надлежащий срок.
Например, поставщик обязан передать покупателю оговоренный в договоре товар, т. е. совершить определенные действия. Именно в этом проявляются свойства принципа реального исполнения обязательства. Однако с точки зрения надлежащего исполнения поставляемый товар должен отвечать определенным количественным и качественным показателям. В противном случае можно говорить о поставке товара ненадлежащего качества. Другой пример: покупатель обязан оплатить проданный товар; иначе говоря, реально совершить конкретные действия. С позиции же надлежащего исполнения обязательства такая оплата должна быть совершена в определенной сумме, в определенной форме расчетов и в определенный срок. Перечень примеров можно продолжить.
В отечественной литературе утвердилось мнение, согласно которому принцип реального исполнения обязательства сводится к следующему положению. Денежная компенсация не может заменить реального исполнения должником своих договорных обязательств. В практическом плане это означает обязанность участников экономических отношений исполнять обязательство в полном соответствии с условиями договора о предмете. Причем уплата неустойки (штрафа, пени) или возмещение убытков не освобождают стороны от исполнения обязательства в натуре, кроме случаев, предусмотренных законодательством или договором.
По нашему мнению, требование об исполнении обязательства в натуре есть одно из проявлений принципа реального исполнения. Но едва ли можно ставить знак равенства между ними. Так, указанное требование есть процессуальная форма обращения лица за защитой своих нарушенных прав. Присуждение к исполнению обязанности в натуре — один из способов защиты гражданских прав (ст. 12 ГК РФ).
В сфере предпринимательства имеется ряд особенностей исполнений обязательств. Так, исполнение обязательства с множественностью лиц по общему правилу является солидарным, если законом или договором не предусмотрено иное (п. 2 ст. 322 ГК РФ). Действительно, солидарный порядок исполнения в большей степени соответствует природе предпринимательства, чем долевое исполнение обязательства. В соответствии с п. 1 ст. 323 ГК РФ при солидарной обязанности должников кредитор вправе требовать исполнения как от всех должников совместно, так и от любого из них в отдельности, причем как полностью, так и в части долга. Солидарные должники остаются обязанными до тех пор, пока обязательство не исполнено полностью (п. 2 ст. 323 ГК РФ).
Другая особенность исполнения обязательств в области предпринимательских отношений связана со сроком исполнения. Статья 314 ГК РФ устанавливает общие правила о сроке исполнения обязательств, а ст. 315 регламентирует досрочное исполнение обязательств. Кодекс дифференцирует режим досрочного исполнения обязательств с учетом наличия или отсутствия предпринимательской деятельности. Так, досрочное исполнение обязательств, связанных с осуществлением его сторонами предпринимательской деятельности, допускается только в случаях, когда возможность исполнить обязательство до срока предусмотрена законом, иными правовыми актами или условиями обязательства либо вытекает из обычаев делового оборота или существа обязательства. Иначе говоря, в предпринимательской сфере досрочное исполнение обязательств не является с точки зрения ГК РФ общим правилом поведения сторон — участников договорных отношений. Более того, досрочное исполнение обязательств должником далеко не всегда приносит выгоду кредитору. Напротив, в большинстве случаев кредитор лишается определенных материальных благ, таких как, например, проценты за пользование кредитом, арендная плата и т. д. Поэтому, если должник осуществит досрочное исполнение обязательств и тем самым нарушит требования закона, он должен будет возместить кредитору понесенные им убытки.
Положения ГК о месте исполнения обязательств также отражают характер и специфику предпринимательства. Так, исполнение обязательств предпринимателя передать товар или иное имущество должно быть произведено в месте изготовления или хранения имущества, если это место было известно кредитору в момент возникновения обязательств.
Специфика исполнения предпринимательского договора дает о себе знать на стадиях исполнения конкретных договоров. Например, при поставке товаров ГК устанавливает правила о периодах такой поставки (ст. 508), доставке товаров (ст. 510), восполнении недопоставки товаров (ст. 511), принятии товаров покупателем (ст. 513). Статья 528 регламентирует порядок одностороннего отказа от исполнения договора поставки. В частности, односторонний отказ от исполнения договора поставки (полностью или частично) допускается в случае существенного нарушения договора одной из сторон (абз. 4 п. 2 ст. 450 ГК РФ).
Отдельная статья ГК РФ (ст. 531) посвящена исполнению государственного контракта. В тех случаях, когда в соответствии с условиями государственного контракта поставка товаров осуществляется непосредственно государственному заказчику или по его указанию (отгрузочной разнарядке) другому лицу (получателю), отношения сторон по исполнению государственного контракта регулируются по правилам ст. 506—523 ГК. При поставке товаров получателям, указанным в отгрузочной разнарядке, оплата товаров производится государственным заказчиком, если иной порядок расчетов не предусмотрен государственным контрактом.
Таким образом, исполнение предпринимательского договора имеет свою специфику, которая получила закрепление как в общих нормах (правилах), так и специальных. Причем не всегда ГК, иные федеральные законы отдельно выделяют положения об исполнении обязательств, связанных с осуществлением предпринимательской деятельности. Наглядный пример — правила ГК о перемене лиц в обязательстве.
Правовое регулирование предпринимательской деятельности субъектами РФ на примере Калининградской области.
Федеральное Собрание - парламент Российской Федерации -является представительным и законодательным органом Российской Федерации. Федеральное Собрание состоит из двух палат - Совета Федерации (приложение №1) и Государственной Думы (приложение №2).
Основным правовым рычагом регулирования предприятий в Калининградской области субъектами РФ является «Федеральный закон об особой экономической зоне в Калининградской области» Принят, 22 января 1996 года N 13-ФЗ Государственной Думой 15 ноября 1995 года.
Одобрен, Советом Федерации 5 января 1996 года (в ред. Федерального закона от 21.03.2002 N 31-ФЗ, с изм., внесенными Федеральными законами от 27.12.2000 N 150-ФЗ, от 30.12.2001 N 194-ФЗ, от 24.12.2002 N 176-ФЗ).
Настоящий Федеральный закон определяет правовые и экономические основы создания и функционирования Особой экономической зоны в Калининградской области, учитывая ее специфическое географическое положение, значение для национальных интересов Российской Федерации. Настоящий Федеральный закон направлен на создание благоприятных условий для социально - экономического развития Российской Федерации и Калининградской области.
Совет Федерации одобрил закон "Об особой экономической зоне в Калининградской области", продлевающий срок действия режима ОЭЗ в регионе на 25 лет.
Как отмечают в Совете Федерации, калининградская область является единственным в РФ регионом, который отделен от всех остальных субъектов страны и имеет госграницу. Закон разработан с целью ускорения социально- экономического развития области и с учетом политического положения региона. Документ устанавливает специальный правовой режим ОЭЗ, системы органов управления ОЭЗ, а также критерии отнесения юридических лиц к числу резидентов ОЭЗ.
Специальный правовой режим ОЭЗ включает в себя особый налоговый таможенный режим, особенности применения законодательства о валютном регулировании и валютном контроле, а также особый порядок въезда-выезда и пребывания на территории Калининградской области.
Особый налоговый режим предусматривает особый порядок уплаты резидентами налога на прибыль и имущество организаций.
3.1. Краткая история предприятия ООО «БТ Янтарь»
Крупный российский дистрибутор табачных изделий и товаров FMCG – Группа Компаний «Бизнес – Табак», образованная в 1993 году, представляет собой пример успешной, стабильно развивающейся отечественной компании. Группа компаний «Бизнес – Табак» предоставляет полный спектр услуг, связанных с управлением цепочками поставок во всех каналах дистрибуции.
Основные направления деятельности
· Дистрибуция табачных изделий JTI;
· Продажа сигар, трубочного табака, трубок и зажигалок;
· Дистрибуция жевательной резинки “Wrigley”;
· Создание и управление собственной розничной сетью, состоящей из павильонов в городах Центральной России.
Стратегические партнеры - Нашим главным стратегическим партнером является Japan Tobacco International (JTI)- один из лидеров мирового рынка по производству табачных изделий. С апреля 2004 «Бизнес-Табак» работает на условиях эксклюзивности в Москве, Московской и Калининградской областях, а также в ряде регионов Центральной России.
Региональное присутствие - Компания «Бизнес – Табак» обладает широкой филиальной сетью, гарантирующей определенный и стабильный уровень продаж. Региональные офисы компании «Бизнес – Табак» действуют в Калининграде, Ярославле, Калуге, Иваново, Костроме, Вологде, Туле, Владимире, Череповце, Рязани.
Персонал - В компании «Бизнес – Табак» работает более 400 сотрудников, которые формируют профессиональный и стабильный коллектив.
Положение на рынке - Успешная деятельность компании «Бизнес – Табак» в сфере дистрибуции табачной продукции и товаров FMCG на российском рынке подтверждена многочисленными наградами компаний-производителей.
«Бизнес-Табак» является учредителем и членом совета Ассоциации табачных дистрибуторов «Грандтабак».
ООО «БТ Янтарь» является региональным офисом БТ Альянс («Бизнес-Табак») в Калининграде. Офис действует с мая 2004 года, В компании «БТ Янтарь» работает около 20 сотрудников. Из них около 6 занимающиеся и контролирующие деятельность ООО «БТ Янтарь», а остальные 14 распространяющие продукцию на «точки» продаж в Калининграде. Успешная деятельность компании «БТ Янтарь» в сфере дистрибуции табачной продукции и товаров FMCG в Калининграде и Калининградской области подтверждена многочисленными наградами компаний-производителей.
На сегодняшний день «БТ Янтарь» является одним из основных дистрибуторов табачных изделий под марками «More», «Winston», «Kent», «Thesterfeeld» в Калининграде.
3.2 Внешние факторы рынка
После расширения Евросоюза ближайшие соседи области – Польша и Литва с 1 мая 2004 года стали членами ЕС, Калининградская область оказалась внутри ЕС со всеми вытекающими последствиями.
Для организации грузового и транспортного сообщения с остальной территорией России областные службы вынуждены работать по стандартам ЕС, условия хозяйственной деятельности области стали зависеть от законодательных норм и решений, принимаемых внутри Европейского Союза. Произошло усложнение процедур и удорожание транзитной перевозки грузов.
Вступление России в ВТО и присоединение Литвы и Польши к Шенгенской зоне прибавит Калининградской области новые проблемы.
Перед Губернатором и Правительством области стоят сложные задачи по формированию конкурентоспособной и устойчивой модели экономики анклава с учетом сложившихся реалий.
Стабильный рост экономики Калининградской области может быть обеспечен только при условии соответствующих решений на уровне Президента России об отнесении Калининградской области к точкам роста российской экономики, совершенствования институционального развития, существенного роста инвестиций в инфраструктуру области и развитие человеческого потенциала, создание инновационных полномасштабных производств, обеспечивающих рост производительности труда в несколько раз и выпускающих продукцию с высокой добавочной стоимостью с постепенной переориентацией этой продукции от импортозамещения на экспорт.
Анализ внешней среды представляет собой процесс, посредством которого выявляются внешние по отношению к организации факторы, чтобы определить новые благоприятные возможности и потенциальные угрозы.
В целом исследование внешних факторов рынка включает следующие составляющие: характеристика основных потребителей, возможности расширения целевых рынков, состояние конкуренции на рынке, организация взаимоотношений с поставщиками и партнерами.
Необходимым этапом маркетинговых исследований является изучение конкурентов, действующих на этом же рынке. Конкуренция присутствует почти во всех сферах деятельности, это самый очевидный фактор внешней среды предприятия. Целью исследований деятельности конкурентов является выявление сильных и слабых сторон у себя и у конкурентов, определение собственных позиций на рынке (позиционирование) и, в конечном счете, улучшение конкурентоспособности предприятия.
Основными конкурентами «БТ Янтарь» как дистрибутора компании «БТ Альянс», следовательно, главного дистрибутора JTI, на международном рынке являются, такие компании как «Philip Morris», «BAT», «Лиггетт-Дукат».
JTI имеет в России 22 региональных офиса, компании принадлежит производственный комплекс "Петро" в Санкт-Петербурге - одно из наиболее современных табачных производств в России, а также фабрика «Дж.Т.И. Елец» - единственное в России и СНГ предприятие по выпуску восстановленного табака. В портфеле марок JTI на российском табачном рынке более 30 наименований, среди них: Петр I, Русский Стиль, Золотой Лист. JT International является крупнейшим японским инвестором в России и ведущим инвестором в российской табачной отрасли. Общий объем прямых инвестиций в экономику Российской Федерации с 1992 года составляет 592 млн. долл. США. За этот же период времени компания перечислила свыше 1 млрд. долл. США в бюджеты всех уровней в виде налогов и таможенных пошлин.
3.3 Взаимоотношения предприятия с бюджетом
С целью оптимизации бюджетного процесса топ-менеджментом российского представительства JTI было принято решение о внедрении в компании современной системы бюджетирования. Сотрудники проектной группы JTI провели всесторонний анализ имеющихся на рынке предложений, в результате которого была выбрана система Geac Performance Management(Сбалансированная система показателей, реализованная в Geac Performance Management (Comshare MPC) корпорации Geac (Comshare Inc.) Выбор был обусловлен ее большой гибкостью, а также тем, что система, с одной стороны, работает с привычным для сотрудников JTI Excel-интерфейсом, а с другой - обеспечивает полноценный доступ к данным посредством Web-технологий. Важным фактором явилось и то, что в российском представительстве JT International и ранее успешно использовались продукты корпорации Geac (Comshare Inc.) – Comshare Planning и Comshare Prizm.
В качестве партнера для реализации проекта было решено привлечь компанию «КОРУС Консалтинг», специализирующуюся на постановке технологий регулярного менеджмента. Компания является Платиновым Сертифицированным Консалтинг-Партнером корпорации Geac (Comshare Inc.) К моменту начала проекта в ее активе уже было значительное число успешно завершенных проектов по постановке бюджетирования и внедрению системы в российских и западных компаниях. Кроме того, «КОРУС Консалтинг» имеет большой опыт работы на предприятиях с разветвленной сетью региональных офисов. В числе ее клиентов, такие компании как “Связьинвест”, “Северстальтранс”, сеть супермаркетов «Патэрсон» и др.
Благодаря тому, что Geac Performance Management (Comshare MPC) использует сервер реляционных баз данных, были обеспечены централизованное хранение и обработка бюджетной информации. С внедрением системы все эти данные были сведены в единую базу. Исчезла практика ручного переноса информации из одного приложения в другое. Это значительно упростило анализ данных и контроль над ходом исполнения бюджета.
Использующийся в Geac Performance Management (Comshare MPC) Web-интерфейс позволяет вводить информацию в базу данных из любой точки земного шара посредством обычного браузера. Поэтому региональные офисы компании JTI получили возможность работать с системой непосредственно на местах. Вследствие этого компания смогла отказаться от дополнительной пересылки Excel-файлов и двойного ввода информации, что помогло избежать связанных с этим неизбежных ошибок.
Механизм консолидации Geac Performance Management (Comshare MPC) позволяет предприятию сводить воедино бюджеты своих региональных подразделений. Кроме того, проведенная в рамках проекта систематизация и гармонизация бюджетных моделей помогла предприятию выработать общие стандарты создания финансовых планов. Теперь все подразделения JTI имеют возможность формировать свои бюджеты в соответствии с общей моделью, используя для этого единую систему Geac Performance Management (Comshare MPC). Единообразие региональных бюджетов значительно упрощает формирование общего финансового плана JTI в России.
В
процессе внедрения возникали некоторые
сложности, связанные с особенностями
работы компании JTI. Так, при реализации
проекта в систему пришлось ввести
дополнительные сложные формулы с целью
обеспечения т.н. «склеивания рваных
недель» (т.е. для тех случаев, когда одна
и та же неделя относится к двум разным
календарным месяцам).
Внедрение
Geac Performance Management (Comshare MPC) в
компании
JTI заняло
2,5 месяца.
В
ходе
реализации
проекта
были
внедрены
модули
Geac Budgeting (Comshare MPC Budgeting), Geac Management Reporting
And Analysis (Comshare MPC Management Reporting аnd
Analysis), Excel Services. Проектная
группа состояла из 5 человек: 3 консультантов
«КОРУС Консалтинг» и 2 сотрудников JTI.
Игорь Чернышев – менеджер проекта со
стороны JT International особо отметил
профессионализм специалистов “КОРУС
Консалтинг”, ставший залогом того, что
проект был выполнен точно в оговоренные
сроки и без превышения бюджета.
В
настоящее время пользователями Geac
Performance Management (Comshare MPC) в российском
подразделении JTI являются 27 человек. По
словам Игоря Чернышева, удобный интерфейс
системы позволил сотрудникам компании
адаптироваться к ней за считанные часы.
В процессе внедрения были созданы две
независимые базы данных: для автоматизации
процесса бюджетирования и для автоматизации
процесса планирования продаж. Системой
охвачены все региональные подразделения
компании.
Платежи в бюджет ООО «БТ Янтарь» осуществляются по следующим направлениям:
Налог на имущество
Налог на прибыль
Земельный налог
Налог на добавленную стоимость
Импортные таможенные пошлины
Подоходный налог
Транспортный налог
Прочие налоги
Отчисления на социальные нужды:
В пенсионный фонд
В фонд занятости населения
В фонд обязательного медицинского страхования
Фонд социального страхования
Взаимоотношения предприятия с бюджетом проходит через налоги в следующей последовательности:
После получения выручки от реализации в бюджет перечисляются налог на добавленную стоимость, специальный налог в фонд финансовой поддержки отрасли, таможенные пошлины.
Погашение текущих затрат: отчисляются налоги, включаемые в себестоимость. Это отчисления в социальные внебюджетные фонды (пенсионный, медицинского и социального страхования, фонд занятости), платежи за использование природных ресурсов, отчисления в дорожный фонд, сборы на содержание милиции, налог на рекламу и т.д.
Распределение прибыли: выплачивается налог на прибыль, сбор за право торговли и другие местные налоги.
3.4. Повышение управляемости
Повышение управляемости JTI основного дистрибутора ООО «БТ Альянс» ООО «БТ Янтарь», определяется следующими факторами:
Упрощение процесса формирования и согласования бюджетов
Благодаря внедрению в компании JTI системы Geac Performance Management (Comshare MPC) удалось значительно упростить процесс формирования и согласования бюджетов. В частности, появилась возможность автоматически загружать в систему данные из ERP-системы. Ранее эта информация переносилась вручную. Важным моментом для JTI явилось также то, что новая система бюджетирования позволила автоматически создавать отчеты. Внедрение Geac Performance Management (Comshare MPC) также привело к уменьшению трудозатрат, связанных с процессом планирования продаж.
Возможности дальнейшего самостоятельного расширения системы
Geac Performance Management (Comshare MPC) обладает большими возможностями для дальнейшего расширения. В ходе проекта специалисты «КОРУС Консалтинг» провели обучение всех пользователей системы и технических специалистов JTI. И теперь с помощью полученных знаний и навыков сотрудники JT International планируют самостоятельно реализовать централизованную систему сбора фактических данных различных аспектах деятельности компании.
Благодаря функциональным преимуществам Geac Performance Management (Comshare MPC) и профессионализму специалистов «КОРУС Консалтинг» внедрение системы бюджетирования стало важным этапом успешного развития компании JTI в России.
ЗАКЛЮЧЕНИЕ
Проблема административно-правового регулирования возникла сравнительно недавно, с момента перехода от административно-командной системы к рыночной. Целью данной работы являлось рассмотрение методов административно-правового регулирования, возможности сужения или наоборот расширения влияния государства на предпринимательскую деятельность. В последнее время, в связи с повышающимся ростом предпринимательской деятельности, все более насущней становится потребность в регулировании предпринимательства и предпринимательской деятельности. Но данное регулирование должно исходить из требований и потребностей предпринимателя, а не из «возможностей» государства. На данном этапе развития предпринимательства, у государства существует огромное количество способов и методов воздействия на предпринимательскую деятельность. И взаимодействие власти и предпринимательских структур приобретает все более важное значение как в экономическом так и в политическом контексте. Предпринимательство видит в устойчивости власти, в стабильности общества главную гарантию своего развития. А государство приобретает в их лице экономическую поддержку и эффективное содействование государству в достижении им социальных задач. Но экономические проблемы как предпринимателей, так и государства должны решаться не путем установления необдуманных и нерациональных «правил игры» одной стороной для другой, а путем нахождения компромиссов.
Уже сейчас государство, в лице государственных органов, начинает осознавать всю важность решения различных проблем путем согласования интересов, (консультации и круглые столы хорошее тому подтверждение).
Функции государства не замыкаются только в регулировании, государство должно еще и поддерживать предпринимательство (в особенности малое) для формирования среднего класса. Помощь субъектам предпринимательства может быть весьма разнообразной по своим формам. Она осуществляется и на государственном уровне и в регионах путем признания государственной поддержки одним из важнейших направлений экономической реформы. Для поддержки используются как комплексные программы, так и налоговые льготы, выделение кредитных ресурсов на льготных условиях. Организуется информационное и консультативное обслуживание.
Сейчас необходимым является изменение отношения власти к предпринимателю, нужно всеми силами осуществлять поддержку предпринимательства, ведь предприниматель является основой продвижения общества к более высокоразвитому, индустриальному государству, которое является основой благосостояния каждого гражданина страны.
Рассмотрение ранее перечисленных категорий механизма государственного регулирования торговли, проведение комплексного и системного исследования механизма государственного регулирования по уровням управления позволили разработать Концепцию государственного регулирования торговой деятельности в современных условиях перехода к рынку.
"Модель динамично развивающейся системы механизма государственного регулирования торговли (ГРТ)".
Динамика развивающейся системы регулирования определяет регулирование как процесс, в котором деятельность, направленная на достижение целей организаций, рассматривается не как единовременное действие, а как серия непрерывных взаимосвязанных действий — функций и методов регулирования. Объект управления рассматривается в диалектическом развитии, причинно следственных связях и соподчиненности, проводится ретроспективный анализ за прошлый период и перспективный анализ.
СПИСОК ЛИТЕРАТУРЫ
1. Атаманчук Г.В. «Теория государственного управления», М., Юридическая литература, 1997.
2. Андреев В. «Государственный контроль за хозяйственной деятельностью», Государственная юстиция, №2, 1997.
3. Бахрах Д.Н. «Административное право», М., Бек, 1993
4. Бельский Н.С. «К вопросу о предмете административного права», Государство и право, №11, 1997.
5. Козлов Ю.М. «Административное право РФ», М., Зерцало, 1992.
6. Пикулькин А.В. «Система государственного управления», М., Закон и право, 1997.
7.Сафиумшн Д. Н. Теория и практика правового регулирования хозяйственных связей в СССР. С. 5.
8. Тихомиров Ю.А. «Предприниматель и закон», М., Экономика, 1996.
9. Мамутов В.К. «Сближение современных систем правового регулирования хозяйственной деятельности», Государство и право, №8, 1996.
10. Хозяйственное право / отв. ред. В. П. Грибанов, О. А. Красавчиков. М.: Юрид. лит., 1977. С. 16-23.
11. Яни П.С. «Правоохранительные органы и предприниматель», М., Бизнес-школа, 1997.
12. Якушев В. С. Гражданский кодекс России (часть вторая) — продолжение формирования рыночного законодательства (общая правовая характеристика) // Российский юридический журнал. 1996. № 2. С. 13.
ПРИЛОЖЕНИЯ

1 Якушев В. С. Гражданский кодекс России (часть вторая) — продолжение формирования рыночного законодательства (общая правовая характеристика) // Российский юридический журнал. 1996. № 2. С. 13.
2 Хозяйственное право / отв. ред. В. П. Грибанов, О. А. Красавчиков. М.: Юрид. лит., 1977. С. 16-23.
3 Сафиумшн Д. Н. Теория и практика правового регулирования хозяйственных связей в СССР. С. 5.