Оценка результативности деятельности органов исполнительной власти
Содержание
Введение
1. Место и роль органов государственной власти в государственном аппарате управления
2. Оценка результативности деятельности органов исполнительной власти как инструмент повышения качества выполнения государственных функций
3. Основные методы и подходы к оценке деятельности государственных служащих
Заключение
Список использованной литературы
Приложение
государственный аппарат власть служащий
Введение
Государственная служба в России сегодня является больше сферой сосредоточения коммерческих интересов различных бизнес-элит, нежели областью применения и реализации действительных государственных интересов и планов. За последние 20 лет развития нашей страны происходила постепенная трансформация легитимных институтов управления обществом в громоздкую бюрократическую систему, которая не способна решать стратегические долгосрочные задачи. В данных условиях можно с уверенностью подвергнуть сомнению эффективность продекларированных реформ и концепций, прежде всего, направленных на модернизацию экономического комплекса и построение действенного гражданского общества в РФ.
Принцип разделения властей, являющийся центральным в теории построения справедливого и эффективного государства, к сожалению, в отечественной практике не всегда реализуем и применим. Многочисленные злоупотребления властью, использование так называемого административного ресурса в личных целях и совокупное общественное недовольство результатами деятельности большинства государственных институтов свидетельствуют о нарушениях данного принципа. Однако высокая степень конфликта интересов внутри государственных структур и отсутствие работающих механизмов общественного контроля не способствуют созданию адекватной системы оценки результативности деятельности органов государственной власти. Потребность в определении состава и структуры целевых ориентиров функционирования органов государственной власти определили актуальность курсовой работы.
Объектом исследования является сложившаяся в России на данном этапе система органов исполнительной власти. Предметом исследования выступили основные подходы к определению результатов деятельности указанных ранее объектов исследования.
Цель исследования – рассмотреть систему мониторинга результативности деятельности органов исполнительной власти. Для достижения выбранной цели необходимо решить следующие задачи:
- определить место и роль органов исполнительной власти в системе государственной власти РФ;
- рассмотреть показатели оценки деятельности органов исполнительной власти;
- обозначить основные методы и подходы к оценке деятельности государственных служащих.
Теоретической базой написания данной курсовой работы послужили в основном статьи и монографии авторитетных российских и зарубежных специалистов в области теории государства, права и финансов, кроме того, учебные пособия, периодические издания, нормативно-правовые источники и информационно-аналитические источники отечественных и иностранных электронных СМИ.
1. Место и роль органов государственной власти в государственном аппарате управления
Вначале исследования обратимся к сущности понятий “государственный аппарат” и “механизм государства” как образующих элементов системы государственной власти в целях дальнейшего определения положения органов исполнительной власти в ней.
Государственный аппарат – система специальных органов и учреждений, посредством которых осуществляется государственное управление обществом и защита его основных интересов. Наиболее общие характерные признаки государственного аппарата выражаются в следующем:
- механизм государства состоит из людей, специально занимающихся управлением (законотворчеством, исполнением законов, их охраной от нарушений);
- государственный механизм представляет собой сложную систему органов и учреждений, которые находятся в тесной взаимосвязи при осуществлении своих непосредственных властных функций;
- функции всех звеньев государственного аппарата обеспечиваются организационными и финансовыми средствами, а в необходимых случаях и принудительным воздействием;
- механизм государства призван надежно гарантировать и охранять законные интересы и права своих граждан. Сфера властных полномочий государственных органов ограничивается правом, которое максимально обеспечивает гармоничные, справедливые отношения между государством и личностью.
В юридической науке понятие “механизм государства” и “государственный аппарат” обычно употребляются как синонимы, хотя существует точка зрения, согласно которой под государственным аппаратом понимается система органов, непосредственно осуществляющих управленческую деятельность и наделенных для этого властными полномочиями, а в понятие “механизм государства” включаются наряду с государственным аппаратом еще и государственные учреждения и организации, а также “материальные придатки” государственного аппарата (вооруженные силы, милиция, уголовно-исполнительные учреждения и т. д.), опираясь на которые государственный аппарат действует. Существует научная позиция, в соответствии с которой под аппаратом государства понимаются все органы государства в статике, а под механизмом государства – те же органы, но в динамике. Изучая аппарат государства, говорят, прежде всего, о назначении, порядке образования, компетенции того или иного государственного органа, а изучая механизм государства – непосредственно о деятельности государственных органов, об их взаимосвязи между собой в процессе осуществления тех или иных функций государства.
Как уже было указано ранее, государственный аппарат не является синонимом механизму государства, поскольку механизм государства помимо государственных органов включает в себя также государственные учреждения и предприятия. Перечислим основные принципы организации и деятельности государственного аппарата:
- представительство интересов граждан во всех звеньях государственного аппарата;
- разделение властей;
- гласность и открытость в деятельности государственного аппарата;
- высокий профессионализм и компетентность;
- законность;
- демократизм;
- субординация и четкое взаимодействие между центром и государственной властью членов федерации (в федеративных государствах).
Как можно заметить, совокупность отмеченных выше принципов представляет собой совершенную систему управления, существование которой возможно лишь в теоретических концепциях и подходах государственного строительства. Хотя при этом именно такая модель в общем смысле должна являться высшим ориентиром при развитии любого современного государства.

Рис. 1.1. Концептуальная основа функционирования органов государственной власти в РФ
Таким образом, органы государственной власти предназначены для управления государством на разных уровнях. Их принято делить на центральные, региональные и местные. В различных странах конституциями или постановлениями высших государственных органов власти выделены различные органы и институты, отвечающие за повышение контроля над гражданами, федеральными, региональными, местными и иностранными организациями и органами власти, партиями. Например, службы финансового контроля, советы безопасности, прокуратуры, центральные избирательные органы.
На региональном и местных уровнях количество различных органов власти и самоуправления может быть различным и варьироваться в зависимости от конституции страны и регионов, указов и постановлений различных органов власти как высших, так и региональных.
В Российской Федерации к основным центральным органам власти относятся:
1. Глава государства — Президент Российской Федерации;
2. Федеральный законодательный орган — Федеральное собрание РФ;
3. Правительство — Правительство Российской Федерации во главе с Председателем Правительства;
4. Федеральные органы исполнительной власти: Министерства РФ, федеральные службы и федеральные агентства РФ, управляемые Президентом или подведомственные и управляемые Правительством РФ)
5. Судебные органы — Верховный Суд Российской Федерации, Конституционный суд, Высший Арбитражный суд.
На уровне субъектов РФ существуют органы исполнительной и законодательной власти субъектов РФ.
Далее перейдем к непосредственному рассмотрению положения органов исполнительной власти в системе государственной системы власти.
В соответствии с конституционным принципом разделения властей исполнительная власть является самостоятельной и независимой ветвью государственной власти. Ее основное назначение – организация практического исполнения Конституции и законов Российской Федерации в процессе управленческой деятельности, направляемой на удовлетворение публичных (общественных) интересов, запросов и нужд населения. Она осуществляется путем реализации государственно-властных полномочий методами и средствами публичного, преимущественно административного права.
Содержание исполнительной власти составляет исполнительно-распорядительная деятельность по непосредственному управлению всеми общественно значимыми сторонами жизни государства. Основными формами этой исполнительно-распорядительной деятельности являются:
- издание правовых актов управления использование распорядительных и контрольных полномочий,
- заключение административных договоров,
- проведение организационных мероприятий.
Структурными элементами исполнительной власти являются органы исполнительной власти, государственные служащие, юридическая (правовая) структура – система норм, определяющая степень компетенции органов власти и должностных лиц.
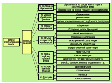
Орган исполнительной власти – это вид государственного органа, который наделен правом от имени государства осуществлять функции исполнительной власти и, в рамках закрепленной за ним компетенции, решать задачи, возникающие в процессе государственного управления. В композиционном плане орган исполнительной власти включает два основных элемента:
- объективный, характеризующий его статику. С объективной стороны он представляет собой определенный организационно-правовой институт публичного права, реализующий цели государственного управления на основе и во исполнение действующего законодательства путем использования распорядительных полномочий. Как институт публичного права он являет собой учреждение государственной власти, имеющее свою организационно-правовую форму и функции. Объективный компонент органа исполнительной власти включает его организационную структуру и закрепленную в правовых нормах компетенцию, которая характеризует меру его власти.
- субъективный, выражающий его динамику. Субъективный компонент органа исполнительной власти представлен людьми, находящимися на государственной службе. Именно они, выражая волю государственной власти, своими действиями обеспечивают осуществление его властных полномочий и возможность реального функционирования.
Исполнительная власть не может существовать иначе, как посредством своих органов. Способ образования, порядок деятельности, компетенция, функции, формы и методы деятельности органов исполнительной власти определены и закреплены в соответствующих законах, положениях и нормативных актах. Каждый орган создается для осуществления строго определенного вида государственно-управленческой деятельности.

Рис. 1.2. Способы и механизмы образования органов государственной власти
Таким образом, орган исполнительной власти – это публично-правовой институт, который представлен одним из должностных лиц, официально осуществляющих исполнительно-распорядительную деятельность и наделенных в законном порядке определенной компетенцией, материальными и правовыми средствами, необходимыми для реализации возложенных на них государственных задач и функций. В свою очередь, согласно принципу разделения властей, органы исполнительной власти играют центральную роль в осуществлении властных полномочий, выступая наравне с прочими ветвями власти, непосредственно реализуя при этом решения и требования законодательных и судебных органов власти.
2. Оценка результативности деятельности органов исполнительной власти как инструмент повышения качества выполнения государственных функций
Рассмотрим показатели оценки результативности деятельности органов исполнительной власти с позиции реализации ими своих публично-нормативных обязательств в части осуществления бюджетных расходов. В соответствии с распоряжением Правительства РФ “Об утверждении программы Правительства РФ по повышению эффективности бюджетных расходов на период до 2012 года” № 1101-р от 30.06.2010 г. представлена одноименная программа. Данная программа Правительства РФ по повышению эффективности бюджетных расходов на период до 2012 года разработана с целью создания условий для повышения эффективности деятельности публично-правовых образований по выполнению государственных (муниципальных) функций и обеспечению потребностей граждан и общества в государственных (муниципальных) услугах, увеличению их доступности и качества, реализации долгосрочных приоритетов и целей социально-экономического развития. В Программе сформулированы основные задачи, решение которых должно обеспечить достижение ее цели, а также определены направления деятельности Правительства РФ на 2010–2012 годы. Цель и задачи Программы свидетельствуют о том, что она будет реализовываться в рамках, проводимых в стране административной и бюджетной реформ.
Сроки и ответственные за выполнение Программы детально закреплены в “Плане мероприятий по реализации в 2010 году Программы Правительства РФ по повышению эффективности бюджетных расходов на период до 2012 года”, при этом во всех случаях в качестве исполнителей названы федеральные органы исполнительной власти, и в первую очередь Минфин России, Минэкономразвития России и Минрегион России. Для реализации своих полномочий органы исполнительной власти (ОИВ) имеют соответствующие организационные структуры (совокупность департаментов, управлений и отделов, а также территориальные органы) и аппараты сотрудников (совокупность государственных гражданских служащих и работников, замещающих должности, не являющиеся должностями федеральной государственной гражданской службы). В связи с этим возникает практическая потребность в декомпозиции и трансляции ответственности за выполнение мероприятий Программы с уровня ОИВ на уровни структурных подразделений и сотрудников ОИВ.
Программа предусматривает комплекс мероприятий по совершенствованию функционирования, как сектора государственного управления, так и государственного сектора экономики в целом. Серьезные изменения планируется провести также в оптимизации деятельности самих ОИВ — основных исполнителей реформ. Выполнение программы должно обеспечить повышение доступности и качества государственных услуг (функций) при сокращении бюджетных расходов на содержание ОИВ и оптимизации численности государственных гражданских служащих ОИВ, и это представляется непростой задачей. Для ее решения необходимо внимательно проанализировать роль и значение сотрудников в реализации полномочий ОИВ, а также установить зависимости между сокращением бюджетных расходов, оптимизацией численности гражданских служащих и получаемыми социальным и экономическим эффектами.
Следует отметить, что до настоящего времени остается открытым вопрос оценки эффективности и результативности деятельности федеральных ОИВ как с методологической, так и с практической стороны. В научной литературе авторы используют различные подходы к определению и оценке результатов функционирования государственного аппарата. Самое распространенное мнение по данному вопросу заключается в том, что деятельность ОИВ следует оценивать с применением трех укрупненных показателей: индекса социальной эффективности деятельности, индекса экономической эффективности деятельности и индекса результативности деятельности.
Индекс социальной эффективности деятельности следует рассматривать как показатель, отражающий соотношение запланированных и достигнутых социальных эффектов. Например, Концепцией долгосрочного социально-экономического развития Российской Федерации до 2020 года предусмотрено создание условий для повышения к 2025 году средней продолжительности жизни до 75 лет. В настоящее время средняя продолжительность жизни в России составляет 65,94 года, у мужчин — 59,19 лет, а у женщин — 73,1 года. Если правительством страны этот показатель будет достигнут, то следует говорить о социально эффективной деятельности правительства в данном направлении. Можно также определить и степень социальной эффективности деятельности. Так, например, если к 2025 году средняя продолжительность жизни россиян составит 75 лет, то индекс социальной эффективности будет равен 100 % ((75 — 65,94) : (75 — 65,94) х 100 = 100 %), а если средняя продолжительность жизни населения страны составит только 70 лет, то индекс социальной эффективности будет равен 44,81 % ((70 — 65,94) : (75 — 65,94) х 100 = 44,81 %).
Индекс экономической эффективности деятельности представляет собой стоимостное отношение результатов деятельности ОИВ и ресурсов, затраченных на обеспечение их деятельности. При этом следует отметить, что целями деятельности ОИВ является качественное выполнение соответствующих государственных функций и оказание государственных услуг, а не получение прибыли. Такой характер деятельности ОИВ не позволяет оценивать экономическую эффективность его деятельности по правилам, принятым в реальном секторе экономики, где основными индикаторами экономической эффективности деятельности хозяйствующего субъекта являются самоокупаемость, производительность и рентабельность. Но это обстоятельство не говорит о том, что нет возможности определять экономическую эффективность деятельности ОИВ, просто содержание этого индикатора иное, нежели чем для коммерческих организаций. Данный показатель должен отражать экономическую отдачу от деятельности ОИВ и оптимальность его внутренней организации. Для определения этого индекса необходимы значения двух индикаторов в стоимостном выражении: стоимости ресурсов на содержание ОИВ (затрат) и стоимости результатов деятельности ОИВ. Вопрос определения затрат на содержание ОИВ не представляется сложным, так как объем лимитов бюджетных обязательств ОИВ на текущий финансовый год как раз и является теми издержками, которые несет государство на осуществление соответствующих полномочий. Намного сложнее обстоит дело с определением стоимости результатов деятельности ОИВ (такая задача была поставлена еще на старте административной реформы в 2004 году и до настоящего времени окончательно не решена). Определение же этого показателя имеет ключевое значение для определения экономической отдачи от деятельности ОИВ.
Сегодня особую актуальность приобретают вопросы гармонизации целей деятельности гражданских служащих и ОИВ, а также механизмы оценки результативности деятельности сотрудников ОИВ, стимулирование их к более результативной деятельности при проведении правительственных реформ. Роль и значение сотрудников ОИВ в обеспечении выполнения полномочий ОИВ зависят от таких факторов, как направления деятельности ОИВ и статус сотрудника. Абстрактно направления деятельности ОИВ можно разделить на два вида: внешнее (политическое) и внутреннее (обеспечивающее) направления. К примеру, в настоящее время к внешнему (политическому) направлению деятельности Казначейства России относятся полномочия по кассовому обслуживанию исполнения бюджетов, предварительному и текущему контролю за операциями администраторов средств федерального бюджета. К внутреннему (обеспечивающему) направлению деятельности Федерального казначейства относятся полномочия по обеспечению защиты информации, внутреннему контролю и аудиту, финансовому, кадровому, правовому, информационно-техническому и административно-хозяйственному обеспечению. При такой группировке направлений деятельности ОИВ очевидно, что для внешней среды — субъектов, в чьих интересах выполняются государственные функции и оказываются государственные услуги, наибольшее значение имеют сотрудники ОИВ, осуществляющие свои полномочия в рамках политического направления деятельности ОИВ. Вместе с этим политические полномочия не могут быть успешно реализованы без надлежащей внутренней инфраструктуры ОИВ, и в этом плане — обеспечения функционирования ОИВ как надежного инструмента государственного управления — важная роль отводится сотрудникам ОИВ, работающим на внутреннем (обеспечивающем) направлении. В этой связи возникает практическая потребность определения оптимальных долей сотрудников ОИВ внешней и внутренней компетенции.
Статус сотрудников ОИВ различен в зависимости от того, кем они являются — государственными гражданскими служащими или работниками, замещающими должности, не являющиеся должностями федеральной государственной гражданской службы. Совокупность прав и обязанностей государственных гражданских служащих установлена Федеральным законом “О государственной гражданской службе Российской Федерации” № 79-ФЗ от 27.07.2004 г., в соответствии с которым гражданский служащий осуществляет профессиональную служебную деятельность на должности гражданской службы по обеспечению исполнения полномочий государственных органов.
Правовое положение работников, замещающих должности, не являющиеся должностями федеральной государственной гражданской службы, регламентируется Трудовым кодексом РФ. Согласно Закону № 79-ФЗ должности гражданской службы подразделяются на категории и группы. В законе установлены следующие категории:
- руководители — должности руководителей и заместителей руководителей государственных органов и их структурных подразделений, должности руководителей и заместителей руководителей территориальных органов федеральных органов исполнительной власти и их структурных подразделений, должности руководителей и заместителей руководителей представительств государственных органов и их структурных подразделений, замещаемые на определенный срок полномочий или без ограничения срока полномочий;
- помощники (советники) — должности, учреждаемые для содействия лицам, замещающим государственные должности, руководителям государственных органов, руководителям территориальных органов федеральных органов исполнительной власти и руководителям представительств государственных органов в реализации их полномочий и замещаемые на определенный срок, ограниченный сроком полномочий указанных лиц или руководителей;
- специалисты — должности, учреждаемые для профессионального обеспечения выполнения государственными органами установленных задач и функций и замещаемые без ограничения срока полномочий;
- обеспечивающие специалисты — должности, учреждаемые для организационного, информационного, документационного, финансово-экономического, хозяйственного и иного обеспечения деятельности государственных органов и замещаемые без ограничения срока полномочий.
Должности гражданской службы подразделяются на следующие группы:
1. высшие должности гражданской службы;
2. главные должности гражданской службы;
3. ведущие должности гражданской службы;
4. старшие должности гражданской службы;
5. младшие должности гражданской службы.
Применение данной нормы закона на практике означает, что численность работников, замещавших должности гражданской службы в федеральных государственных органах, составила на конец июня 2010 г. 38,7 тыс. человек, или 81,6 % от общей численности работников этих органов. На региональном уровне (в федеральных государственных органах и государственных органах субъектов РФ) в I полугодии 2010 года замещали должности государственной гражданской службы 782,8 тыс. человек, или 71,3 % от общей численности работников, занятых в этих органах. При этом в общую численность работников в соответствии со штатным расписанием кроме государственных гражданских (муниципальных) служащих включаются работники, замещавшие государственные (муниципальные) должности, должности иного вида федеральной государственной службы (сотрудники, имевшие специальные звания), должности, не являющиеся должностями государственной гражданской (муниципальной) службы, а также персонал по охране и обслуживанию зданий.
Данные цифры свидетельствуют о том, что количество гражданских служащих в ОИВ в настоящее время является подавляющим. В условиях реализации Программы поиск ответа на вопрос о целесообразности такой пропорции сотрудников ОИВ весьма актуален. Существует позиция, при которой для оптимизации численности гражданских служащих необходимо всесторонне учитывать их роль и значение в политической и обеспечивающей деятельности ОИВ. Необходимы четкие и аргументированные пропорции сотрудников ОИВ различного статуса. Основной объем компетенции гражданских служащих должен быть акцентирован на внешнем (политическом) направлении деятельности и наиболее важных полномочиях внутреннего (обеспечивающего) направления. Представляется, что гражданские служащие должны замещать только те должности, исполнение обязанностей по которым требует принятия соответствующих управленческих решений, влекущих за собой правовые последствия, и в этом контексте следует критически проанализировать положения Закона № 79-ФЗ, касающиеся целесообразности отнесения к должностям гражданской службы “младших должностей”. Исключение данного положения из Закона № 79-ФЗ позволит оптимизировать численность гражданских служащих и создать экономию бюджетных средств за счет уменьшения финансирования государственных гарантий на гражданской службе.
Другим важным итогом подобного решения станет повышение авторитета и значимости гражданской службы (так как изменятся квалификационные требования к начальным должностям гражданской службы), что послужит для сотрудников ОИВ дополнительным стимулом к повышению своего профессионально-этического уровня. Таким образом, оценка результативности деятельности органов исполнительной власти опирается главным образом на мотивацию персонала и результаты его труда. Рассмотрим подробнее данный подход оценки в следующей части работы.
3. Основные методы и подходы к оценке деятельности государственных служащих
Оценка персонала - процесс определения эффективности деятельности сотрудников в реализации задач организации с целью последовательного накопления информации, необходимой для принятия дальнейших управленческих решений.
Основные методы и процедуры комплексной оценки деятельности государственных служащих отражены в приложении 1.
Оперативная (текущая) оценка результативности деятельности государственных гражданских служащих представляет собой комплексную одномоментную оценку сотрудников органов государственной власти по уровню эффективности выполнения должностных обязанностей, функций и степени достижения определенных результатов.
Оперативная оценка при условии четко разработанной системы критериев предоставляет возможность для объективного (формализованного), наименее затратного и систематичного сбора данных о результатах деятельности государственных служащих. Данный вид оценки результатов деятельности способствует более успешному планированию деятельности и стимулированию сотрудников, поскольку выявление успешного достижения результатов позволяет предоставлять рекомендации о вознаграждении.
Цель аттестации государственного служащего - оценка уровня профессиональной подготовки и соответствия государственного служащего занимаемой должности государственной службы, однако возможность ее проведения в текущей практике на государственной службе ограничивается большими промежуточными интервалами. Такая периодичность формальной оценки деятельности не позволяет определить индивидуальный вклад государственного служащего в достижение целей и реализацию стратегических планов ведомства или департамента на определенный период, а также не предоставляет возможность корректировки процесса достижения результатов на промежуточном этапе.
Аттестация является наиболее комплексной формой оценки кадров, по результатам которой принимаются решения о дальнейшем служебном росте, перемещении или увольнении работника. Представляется, что рассмотрение и решение этих вопросов действительно должно осуществляться не реже, чем раз в год.
Оперативная оценка результативности деятельности государственных служащих проводится с целью мониторинга процесса достижения поставленных результатов и осуществления своевременной корректировки этого процесса либо поощрения за достижение успешных результатов. Оперативная оценка предоставляет возможность приведения в соответствие целей работы структурного подразделения с индивидуальными задачами сотрудников. Каждый руководитель должен помнить, что оценка деятельности подчиненного – обязательная составляющая его управленческой деятельности.
Основополагающими принципами для разработки системы оценки государственных служащих всех должностных уровней являются следующие аспекты:
1. Соответствие задач сотрудника запланированным целям подразделения.
2. Ежегодная постановка и определение задач.
3. Ежегодное определение необходимого уровня профессиональных навыков и соответствующих способов оценки уровня проявления этих навыков в деятельности государственного служащего.
4. Каждому руководителю следует способствовать повышению квалификации государственных служащих.
5. Регулярное совместное обсуждение текущих результатов достижения поставленных задач и выполнения принятых на себя обязательств.
6. Ежегодное проведение официальной встречи руководителя и сотрудника по обсуждению и оценке достигнутых результатов и продемонстрированного уровня профессиональных навыков.
Оперативная оценка может осуществляться с помощью различных механизмов и методов, которые можно сгруппировать следующим образом.
Качественные методы - методы описательного характера, определяющие качества работников без их количественного выражения. Наиболее распространенными в международной практике являются следующие:
- Метод оценки результатов деятельности. Экспертами могут быть также руководители, но оценивать они будут не яркие моменты деятельности сотрудника, а всю его работу за определенный период времени.
- Метод групповой дискуссии, наверное, наиболее часто используется отечественной практикой. Это беседа группы руководителей или экспертов с работниками относительно их деятельности. Метод групповой дискуссии позволяет по определенным критериям выбрать наиболее активных, самостоятельных, перспективных сотрудников.
- Метод “глубинного интервью” – интервью руководителя с сотрудником. В контексте оперативной оценки результатов деятельности государственных служащих используется для постановки и согласования задач и индикаторов, с целью оценки промежуточных результатов и модификации задач, а также для оценки конечного результата деятельности.
- Групповые фокусированные интервью проводится руководителем с группой сотрудников и используются для оценки деятельности группы по достижению результатов; также используется для выяснения качества предоставления услуг и возможностей для его улучшения, если услуга направлена на внешнего пользователя либо предоставляется гражданам.
- Прямое наблюдение - руководитель проводит прямое наблюдение за деятельностью сотрудников.
- Мини-опросы – могут использоваться руководителями среднего и высокого уровня в крупных департаментах.
- Деловая игра – успешно применяется в том числе в отечественной практике для выявления потенциала руководителя (лидерских качеств) при решении вопроса о назначении на руководящую должность и/или разработке кадрового резерва на замещение руководящих должностей.
- Экзамен (зачет, защита бизнес-плана) – контроль профессиональных знаний и умений, предусматривающий предварительную подготовку оцениваемого по определенной дисциплине (кругу проблем) и выступление перед экзаменационной комиссией. Успешно использовалось, например, в Главном управлении федерального казначейства по республике Чувашия для оценки руководителей и специалистов.
Оперативная оценка результативности деятельности государственных гражданских служащих с помощью качественных методов предусматривает также различные формы фиксации результатов. К ним могут относиться следующие виды:
- Матричная форма - одна из самых простых и распространенных описательных форм. Ее суть заключается в сравнении фактических качеств работников с набором качеств, требуемых в соответствии с занимаемой должностью.
- Система эталона сравнивает фактические данные не с положенными по должности навыками и поведением, а с характеристиками наиболее успешных работников данного направления.
- Система произвольных характеристик предусматривает достаточно свободную (устную или письменную) форму оценки сотрудников. Руководитель или группа руководителей (экспертов) описывают выдающиеся успехи и недостатки в работе подчиненных за определенный период их деятельности.
В результате применения количественных методов оценки можно определить уровень деловых качеств работников с достаточной степенью объективности. К ним относятся:
- Система квалификации по порядку, или метод рангового порядка - группа руководителей, исходя из определенных критериев оценки, располагает оцениваемых сотрудников по порядку - от самого лучшего до самого худшего. Итоговая оценка определяется суммой порядковых номеров, полученных работником за выполнение поставленных задач.
- Метод заданной балльной оценки заключается в присвоении заранее установленных баллов за каждое достижение работника с последующим определением его общего делового уровня в виде набранных очков.
- Метод свободной балльной оценки состоит в присвоении руководителем или экспертом определенного количества баллов каждому качеству работника. Общая оценка складывается как сумма баллов или как средний балл.
- Система графического профиля заключается в изображении каждого из деловых качеств сотрудника (в баллах) в виде точек на графике.
В основу комбинированных методов положены как описательный принцип, так и количественные характеристики.
- Тестирование – оценка работников по степени решения ими заранее подготовленных производственных задач (тестов) и личностных качеств (в том числе развития управленческих способностей и мотиваций деятельности).
- Метод суммируемых оценок заключается в определении экспертами частоты проявления (“постоянно”, “часто”, “иногда”, “редко”, “никогда”) у работников тех или иных качеств и присвоении определенных балльных оценок за тот или иной уровень частоты.
- Метод фотографии рабочего дня позволяет определить рациональность планирования и распределения рабочего времени сотрудников в течение рабочего дня.
- Метод ранжирования сотрудников по ограниченному набору факторов оценки и распределение их в соответствии с этими факторами по четырем уровням (слабый, удовлетворительный, хороший, отличный).
В любом случае выбранный способ или метод оценки должен обеспечивать возможно большую объективность измерения конкретных значений показателя. Очень важно соблюдать в методике оценки следующие условия: необходимость подробного описания количественной и качественной интерпретации возможных состояний показателя. При этом речь идет о стремлении максимально сократить субъективность оценок, так как вряд ли можно найти способ, позволяющий достигнуть их полной объективности. В большинстве случаев, при проведении оценки персонала, совмещают несколько методов.
- Метод шкалирования (графического шкалирования рейтингов). Предполагает балльное определение значений показателей, причем эти баллы характеризуют степень выраженности показателя. Этот метод не связан с большими затратами на разработку и потому удобен и экономичен. Однако он связан с рядом проблем. Числовое обозначение выраженности показателя предполагает широкое поле интерпретации у оценщика (в зависимости от уровня его собственных претензий).
Обратимся к зарубежному опыту построения системы оценок государственных служащих. В США и некоторых странах Европы применяется метод “оценочного центра”, в котором используются следующие критерии к государственным служащим:
1.способность к учебе (общие умственные способности);
2.умение делать устные обобщения (насколько хорошо человек может сделать устное сообщение перед небольшой группой на хорошо знакомую тему);
3.умение делать письменные обобщения (насколько успешно сотрудник может составить служебную записку на хорошо знакомую тему);
4.контактность (в какой степени данный человек вызывает к себе симпатии);
5.восприятие порогового социального мнения (насколько легко человек воспринимает незначительные замечания, касающиеся его поведения);
6.способность к творчеству (какова вероятность того, что человек способен решить задачу новым, отличным от других способом);
7.самооценка (насколько реалистично представление человека о соотношении своих достоинств и обязанностей, насколько глубоко его понимание мотивов собственного поведения);
8.общественная задача (отношение к расовым, этническим, социально-экономическим, образовательным и другим подобным вопросам);
9.гибкость поведения (насколько легко человек в случае принуждения изменяет свое поведение или модифицирует его для достижения поставленной перед ним цели);
10.необходимость одобрения со стороны вышестоящего лица (степень эмоциональной зависимости от руководства);
11.необходимость одобрения со стороны равных по социальному и должностному положению лиц (степень эмоциональной зависимости от мнения коллектива);
12.внутренние рабочие нормативы (насколько высоко качество, с которым сотрудник хочет выполнить какую-либо работу, по сравнению с более низким, но вполне приемлемым);
13.необходимость продвижения и карьерного роста (учитываются стремление к значительному продвижению по служебной лестнице и сроки, в которые человек надеется это продвижение осуществить, в сравнении с коллегами, занимающими равное с ним положение);
14.необходимость надежности положения (в какой степени сотрудник хочет быть обеспеченным работой);
15.гибкость при достижении цели (жизненные цели, их соответствие реальным возможностям и обстановке);
16.первостепенность работы (в какой степени удовлетворение, получаемое от работы, больше удовлетворения от других сфер деятельности в повседневной жизни);
17.терпимость к неопределенности и нестандартным условиям работы;
18.способность работать длительный период времени без достаточного вознаграждения с перспективой получить награду позже;
19.сопротивляемость стрессу (до какого предела напряженность работы совпадает с нормальным психологическим состоянием);
20.разнообразие интересов (различные сферы деятельности и увлечения - такие, как политика, музыка, искусство, спорт);
21.энергичность (как долго сотрудник может выдерживать высокий уровень нагрузки);
22.организованность и способность к адекватному планированию карьеры;
23.готовность принимать решения и умение их обосновывать.
В Финляндии используется меньшее количество критериев:
1. Теоретические знания и практические навыки. Подробное описание критериев определяется в соответствии со спецификой деятельности подразделения. Например, для оценки сотрудников налоговой системы Финляндии используются следующие конкретные показатели: знание тарифов и товаров; знание налогового законодательства; знание налоговых процедур в конкретной сфере; использование информационных технологий; заполнение соответствующих документов.
2. Качество достигнутых результатов/выполненной работы.
При проведении оперативной оценки также целесообразно использование дифференцированных критериев оценки по определенным группам.
Заключение
В результате исследования данной темы была проведена работа по обобщению и концентрации накопленных в отечественной и зарубежной практике подходов и принципов организации мониторинга деятельности органов исполнительной власти. Кроме того несомненна высокая степень актуальности данной проблемы вследствие укрепления внутренних противоречий среди структурных элементов отечественной системы органов исполнительной власти, а также нарастания конфликтных настроений в российском обществе, откровенно недовольного результатами деятельности высших государственных менеджеров.
Следует отметить, что процесс перехода от декларирования к построению реально действующей системы адекватной оценки деятельности органов исполнительной власти является затянувшимся во времени, что до сих пор отражено лишь в многочисленных дискуссиях на административном уровне. Хотя стоит признать, что многогранность и высокая доля субъективизма в подходах к оцениванию накладывает дополнительные трудности при её реализации.
Из позитивных моментом необходимо указать правильное направление в развитии подходов и методов оценивания, опирающиеся, прежде всего, на вопросы мотивации труда персонала, то есть государственных служащих и выставление их во главу угла проводимых административной и бюджетной реформ.
Список использованной литературы
1. Конституция РФ от 12.12.1993 г.: [электронный ресурс] // КонсультантПлюс – справочно-правовая система / www.consultant.ru
2. Постановление Правительства РФ “Об утверждении Положения о Правительственной комиссии по оценке результативности деятельности федеральных и региональных органов исполнительной власти” № 779 от 14.11.2007 г.: [электронный ресурс] // КонсультантПлюс – справочно-правовая система / www.consultant.ru
3. Распоряжение Правительства РФ “Об утверждении программы Правительства РФ по повышению эффективности бюджетных расходов на период до 2012 года” № 1101-р от 30.06.2010 г.: [электронный ресурс] // КонсультантПлюс – справочно-правовая система / www.consultant.ru
4. Барсенков, А. С. История России 1917—2007 / А.С.Барсенков, А.И.Вдовин. — М.: Аспект Пресс, 2008. — 772 с.
5. Демидов, А. Оценка результативности деятельности как инструмент повышения качества выполнения государственных функций / А.Демидов // Бюджет – 2011. № 3. С. 33
6. Лазарев, В. Проблемы общей теории права и государства / В.Лазарев. – М: Инфра-М, 2010. – 816 с.
7. Райзберг, Б.А. Современный экономический словарь, 5-е издание / Б.А.Райзберг, Л.Ш.Лозовский, Е.Б.Стародубцева. – М: Инфра-М, 2007. – 715 с.
8. Хропанюк, В.Н. Теория государства и права / В.Н.Хропанюк. – М: Омега-Л, 2008. – 384 с.
9. Управление федерального казначейства по Чувашской республике: [электронный ресурс] // Федеральное казначейство / chuvashia.roskazna.ru/page/9540
Приложение 1

Рис. 3.1. Содержание, методы и процедура комплексной оценки персонала