Сортировка массивов методом вставок
Министерство Образования и Науки Украины
Национальный Аэрокосмический Университет
им. Н. Е. Жуковского “ХАИ”
Кафедра 302
Домашнее задание по курсу
„Программирование и алгоритмические языки”
по теме:
„СОРТИРОВКА МАССИВОВ МЕТОДОМ ВСТАВОК”
Выполнил:
студент 326 группы
Чаплыгин В. И.
Проверил:
Момот М. А.
Харьков
2003
Содержание
Постановка задачи ……………………………………………………………… 3
Теоретическое обоснование и алгоритм решения задачи …………………… 3
Пример работы программы ……………………………………………………. 4
Исходный код программы с комментариями …………...……………………. 9
Список литературы …………………………………………………………… 13
Приложение 1: блок-схема программы ……………………………………... 14
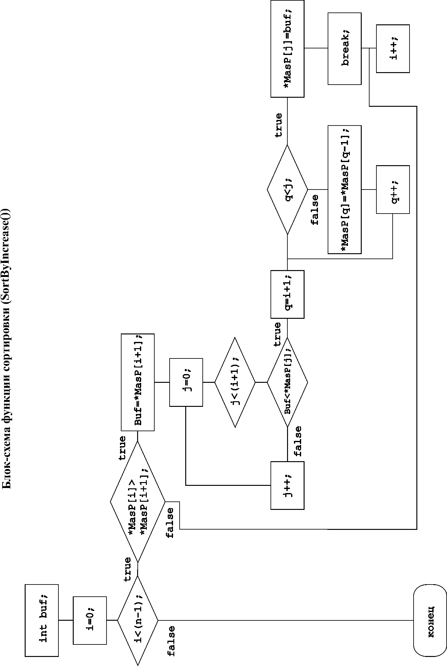
Приложение 2: блок-схема функции сортировки (SortByIncrease()) ……… 15
Постановка задачи
Задание:
Упорядочить массив x по убыванию или возрастанию (т.е. переставить его элементы так чтобы для всех k выполнялось x>k><=x>k>>-1 >или x>k>>=x>k>>-1> соответственно), используя следующий алгоритм сортировки (упорядочивания):
сортировка вставками: пусть первые k элементов массива уже упорядочены по не убыванию; берется (k+1)-й элемент и размещается среди первых k элементов так, чтобы упорядоченными оказались уже k+1 первых элементов; этот метод применяется при k от 1 до n-1.
Основные требования к программе:
В программе должны использоваться функции, для которых следует явно сопоставить прототипы (объявления, описания), определения и вызовы.
Как минимум в одной функции должны быть параметры по умолчанию и соответственно в программе должны быть вызовы такой функции в разной форме.
Использовать все циклы С++.
Доступ к элементам массива по [] и *.
Заполнение массива случайным образом.
Программа должна создаваться из проекта, содержащего несколько файлов исходного кода (*.h, *.срр).
Должны использоваться уловная компиляция (стражи включения).
Программа должна иметь дружественный интерфейс - основные операции должны вызываться через соответствующие элементы текстового меню.
Итерации в текстовый файл отчета.
Передача имени файла отчета в командной строке.
Считывание исходных данных из файла.
Использование параметров командной cтроки.
Теоретическое обоснование метода
«Сортировка при помощи прямого включения»
и алгоритм решения задачи
Метод основывается на следующем: считается, что перед рассмотрением записи R[j] предыдущие записи R[1],R[2],...,R[j-1] уже упорядочены, и R[j] вставляется в соответствующее место. Сортировка таблицы начинается со второй записи. Ее ключ сравнивается с ключом первой записи, и, если упорядоченность нарушена, то записи R[1] и R[2] переставляются. Затем ключ записи R[3] сравнивается с ключами записей R[2] и R[1]. Как только программа обнаруживает, что (j+1)-й элемент массива меньше (при сортировке по возрастанию) j-го элемента, она копирует значение этого элемента в буферную переменную и с начала массива до j анализирует, пока значение буферной переменной не будет меньше какого-либо элемента х. Затем кусок массива, начиная с х и до j, перемещается на одну ячейку в сторону возрастания, и на образовавшееся место х записывается значение перемещаемого элемента. Дальше продолжается перемещение по основному массиву до элемента n-1 (т.к. мы сравниваем j-й и (j+1)-й элементы):
41 54 10 66 27 42 80 61 43 37
^ <~~
10 41 54 66 27 42 80 61 43 37
^ <~~
10 27 41 54 66 42 80 61 43 37
^ <~~
10 27 41 42 54 66 80 61 43 37
^ <~~
10 27 41 42 54 61 66 80 43 37
^ <~~
10 27 41 42 43 54 61 66 80 37
^ <~~
10 27 37 41 42 43 54 61 66 80
см. приложение 2.
Пример работы программы
Запускаем программу InsetSort:

Программа прелагает нам выбрать один из пунктов меню для выполнения соответствующей операции. Итак, выбираем 1:

Введем желаемое количество элементов массива.

Массив создан. Теперь можно вывести массив на экран, добавить некоторое количество элементов, найти какой-либо элемент по значению и т.д. Выведем массив на экран.

Также эта программа предоставляет возможность удалить какой-либо элемент, введя его порядковый номер. Допустим, мы хотим удалить элемент под номером 7 со значением 89, затем выведем снова массив на экран:

Теперь добавим 6 элементов к существующему массиву:

В программе реализована функция чтения из файла. Если задано три параметра запуска программы, то она принимает argv[2], как название файла, из которого будет происходить считывание информации. Если же задано меньшее количество параметров, то InsetSort предложит ввести названии файла в течении выполнения программы.
Перед выбором пункта 7 (Open File) необходимо очистить массив (пункт 6), иначе программа сигнализирует об ошибке. А после выбора элемента меню 7 введем название считываемого файла данных, если это необходимо.
(Первым элементом файла должно быть число, значение которого равно количеству элементов в файле.) Проделаем вышеуказанные действия и выведем результат на экран:

При выборе пункта 9 у нас будет возможность отсортировать массив элементов, как по возрастанию, так и по убыванию. Например, отсортируем существующий массив по возрастанию и выведем результат на экран:

В итоге мы получили отсортированный массив и массу удовольствия при работе в этой чудотворной программе. А кроме этого еще и файл отчёта, в который были записаны все шаги к полной сортировке массива.
Помните, что файл будет создан только после корректного завершения программы InsetSort.
Исходный код программы с комментариями
Список литературы
Лафоре Р. Объектно-ориентированное программирование в С++, 4-е изд. - СПб.: Питер, 2003. – 928 с.: ил.
Дейтел Х.М., Дейтел П.Дж. Как программировать на С++.. – М.: Бином, 1999. - 1024 с.
Страуструп Б. Язык программирования С++, 3-е изд. - СПб.; М.: Невский Диалект - Бином, 1999. - 991 с.
4. Керниган Б., Ритчи Д. Язык программирования Си.\Пер. с англ., 3-е изд., испр. - СПб.: "Невский Диалект", 2001. - 352 с.: ил.

Примечание 1.

Примечание 2.