Корпоративна інформаційна система "Галактика"
Корпоративна інформаційна система "Галактика"
Зміст
Вступ 3
1. Характеристика та можливості управлінської системи КІС „Галактика” 5
2. Консолідація й аналіз Excel-звітності в інформаційній системі "Галактика" 10
3. Приклад рішення для державних підприємств 12
4. Приклад автоматизації розв’язання задачі „Облік основних засобів та необоротних матеріальних активів” із використанням програмного продукту „Галактика” 13
Висновки 30
Список використаної літератури 31
Вступ
Система Галактика ERP, розроблена спільно білоруськими і російськими фахівцями - це інструмент для рішення критичних для виживання бізнесу задач, корпоративна інформаційна система.
По-перше, застосування системи дозволяє значно знизити витрати. Система має всю необхідну для підприємств функціональність, включаючи виробниче і фінансове планування, керування бюджетами, усі види обліку, керування проектами, логістикою, персоналом, капітальними вкладеннями. У систему включені спеціальні рішення для керування витратами, зв'язаними з експлуатацією устаткування, транспорту. Комплексна підтримка цих задач дозволяє жорстко контролювати витрати в усіх напрямках діяльності підприємства.
По-друге, система Галактика ERP має більш низьку вартість в порівнянні з іншими рішеннями. Вартість західних продуктів і послуг по їхньому упровадженню вельми висока для вітчизняних підприємств, особливо в умовах кризи. Крім того, Галактика ERP - це апробоване тиражно-замовлене рішення, що має повну підтримку з боку розроблювача. Це стосується бізнес-функціоналу і змін законодавства. Відповідно, для реалізації проекту не потрібно великої кількості програмістів. Підприємство абсолютне незалежно від них і від диктату їхніх цін.
По-третє, ці технології дозволяють швидко впровадити рішення й одержати результат, що украй важливо в умовах кризи. Галактика і її партнери працюють по єдиних технологіях, корпорація несе відповідальність за сервіси, зроблені і своєму, і партнерському замовникам. Тому проекти виконуються в стислий термін, із запланованим результатом і вартістю.
По-четверте, Галактика ERP дає можливість гнучкого реагування на зміни, що неминучі в умовах кризи. У західних системах бізнес-процеси строго регламентовані, що особливо неефективно в умовах хитливої економічної ситуації, коли від підприємств потрібно мобільність і швидкість у прийнятті рішень.
По-п'яте, замовники одержують повну підтримку специфіки бізнесу і саме той функціонал, що їм потрібний. Поряд із загальною для більшості підприємств функціональністю по керуванню фінансами, виробництвом, логістикою, персоналом, Галактика пропонує замовлені розробки - рішення по підтримці специфічних задач підприємства. Важливо, що ці додаткові можливості зберігаються при зміні версій системи.
1. Характеристика та можливості управлінської системи КІС „Галактика”
Система автоматизації керування Галактика Enterprіse Resource Plannіng (ERP) - основа комплексу Галактика Busіness Suіte.
Можливості системи ERP дозволяють у єдиному інформаційному просторі оперативно вирішувати головні управлінські задачі, забезпечити менеджерів різного рівня керування необхідною і достовірною інформацією для прийняття управлінських рішень.
Побудова системи обліку і формування різних видів звітності
Керування матеріальними і фінансовими потоками (логістика)
Фінансове планування й оперативний фінансовий менеджмент, управлінський облік
Виробниче планування і керування виробництвом, контролинг
Керування персоналом і кадровою політикою
До складу системи автоматизації керування підприємством Галактика ERP входять засобу і для підтримки спеціальних управлінських задач:
Керування технічним обслуговуванням і ремонтами устаткування
Керування якістю продукції
Керування взаєминами з клієнтами
Керування нерухомістю
Система ERP має ті властивості, що затребувані підприємствами сьогодні і будуть необхідні завтра.
Відповідність концепції ERP і стандарту MRP - II
Підтримка національних і міжнародних стандартів фінансової звітності (сертифікат Інституту професійних бухгалтерів і аудиторів Росії)
Захист конфіденційної інформації (сертифікат ФСТЕК Росії)
Масштабуємість
Оптимальне для кожного замовника співвідношення "ціна/якість рішення"
Можливість швидкого впровадження.
Корпорація "Галактика" має ліцензію ФСБ РФ на здійснення робіт, зв'язаних з використанням зведень, що складають державну таємницю. Це дозволяє використовувати систему ERP в організаціях і підприємствах оборонно-промислового комплексу, а також у структурах, чия діяльність має стратегічно важливе значення для держави.
Для невеликих підприємств на базі системи ERP розроблене рішення Галактика Старт, що дозволяє швидко і з мінімальними витратами провести автоматизацію основних бізнес-процесів підприємства.
Автоматизовані системи керування корпорації "Галактика" дозволяють максимально ефективно здійснювати планування виробництва.
Середні по масштабах бізнесу, і ті, що динамічно розвиваються компанії можуть скористатися спеціальною пропозицією корпорації "Галактика" - рішенням Галактика Прогрес.
Торік 2008 "Галактика" одержала міжнародний сертифікат якості ІSO-9001. Це підтвердило, що система менеджменту якості проектування, розробки, упровадження, технічної підтримки і супроводу програмного забезпечення в "Галактиці" відповідає вимогам міжнародних стандартів.
Функціональна схема КІС "Галактика" наведена на рис.1.1

Рис.1.1
В цілому КІС „Галактика” включає п’ять контурів управління: фінансовий контур, контур бухгалтерського обліку, контур логістики, контур управління персоналом и контур системного адміністрування; чотирнадцяти модулів і пошуково аналітичної системи.
Але взагалі, рішення всього комплексу задач, на який орієнтований комплекс, може забезпечуватися чотирма функціональними контурами:
контур адміністративного керування;
контур оперативного керування;
контур керування виробництвом;
контур бухгалтерського обліку.
Контур адміністративного керування включає в себе підсистеми, спрямовані на забезпечення головного керівництва оперативною інформацію про стан справ на підприємстві, прийняття управлінських рішень, розробку стратегічних планів керування підприємством. До складу контуру входять наступні підсистеми.
Керування маркетингом (під яким прийнято розуміти одну з систем керування підприємством, що базується на комплексному врахуванні і прогнозуванні процесів, що відбуваються на ринку і спрямовану на одержання максимального прибутку від виробництва, збуту товарів і послуг).
Фінансове планування (призначене для упорядкування плану інвестицій капіталу підприємства і пов'язаних із цим витрат, а також для проведення контролю й аналізу ходу виконання складеного плану).
Господарське планування та керування проектами, що призначені для рішення задач керування діяльністю підприємства з використанням комп'ютерної мережі шляхом проведення планування робіт над проектами з наступним контролем виконання затверджених планів.
Фінансовий аналіз має на меті забезпечити керівника набором наочних графічних і текстових звітів для швидкого огляду господарсько-фінансового стану підприємства (групи консолідованих підприємств) і прийняття управлінських рішень. Дані для аналізу – результати роботи оперативних підрозділів, що пройшли бухгалтерське опрацювання (синтетична й аналітична інформація з рахунків бухгалтерського обліку). Накопичена інформація розглядається в динаміку з можливістю урахування індексу цін. Аналіз господарсько-фінансової діяльності підприємства провадиться на основі типових форм ("Баланс підприємства", "Звіт про фінансові результати" і інших), показників ефективності господарсько-фінансової діяльності підприємства і внутрішніх звітів підприємства. Підсистема орієнтована, насамперед, на фінансового директора, головного бухгалтера, фінансового менеджера/аналітика, співробітників відділу планування підприємства. При бажанні можна створювати звіти для податкових органів, потенційних партнерів і інвесторів.
Контур оперативного керування – до нього віднесені задачі, безпосередньо пов'язані з реалізацією виробничих планів підприємства. Серед цих задач можна виділити як актуальні для всіх типів організацій (постачання, складське урахування), так і характерні тільки для торгових організацій (операції з консигнаційним товаром, роздрібна торгівля). Цей контур для вирішення задач поліграфічного підприємства можна використати лише частково, і лише ту його частину, яка пов’язана безпосередньо з реалізацією.
До неї можна віднести наступні підсистеми:
складського обліку;
керування консигнаційним товаром;
розрахунки з постачальниками і покупцями;
роздрібна торгівля.
Контур бухгалтерського обліку – концепція програмного комплексу "Галактики", що припускає чіткий поділ функцій між спеціалістами оперативних підрозділів і бухгалтерією. Всі документи, сформовані в контурі оперативного керування при виконанні закупівель, продажів, прийманню і відпустці товарів і МЦ, рахуються первинними.
Для урахування господарських операцій і відображення їх у Головній книзі та у звітних документах робітники бухгалтерії повинні сформувати проводки по рахунках бухгалтерського обліку.
До складу контуру входять наступні підсистеми:
касові та фінансово-розрахункові операції;
облік матеріальних цінностей, малоцінних та швидкозношуваних предметів;
розрахунок заробітної платні;
облік основних засобів та нематеріальних активів;
проектування бухгалтерської та економічної звітності.
Аналізуючи відображені показники та модулі системи можна прийти до висновку, що описана система більш придатна для виробничих підприємств, пристосування її до дій торгівельного підприємства, є досить трудомісткою задачею, тому що.
Концепція ІС “Галактика” спочатку створювалась без урахування особливостей економічної діяльності України.
У системі існує спеціалізована мова для адаптації контурів під особливості діяльності підприємства, але це лише часткові адаптації, які не можуть у повній мірі гарантувати вирішення усіх нюансів, що виникають на підприємстві.
Крім того, хоча система є модульною і можна придбати модулі окремо, але дії модулів мають дуже багато точок дотику.
2. Консолідація й аналіз Excel-звітності в інформаційній системі "Галактика"
Корпорація "Галактика" випустила на ринок нове рішення "Консолідація й аналіз Excel-звітності" для аналізу вихідних даних у MS Excel. Рішення призначене для збору планових і фактичних даних з численних файлів у форматі Excel, консолідації їх у єдиному багатомірному сховищі OLAP з наступним аналізом у різних розрізах. Рішення "Консолідація й аналіз Excel-звітності" адресовано керівникам підприємств і фахівцям, що відповідають за зведення, вивірку звітності, а також за формування зведених підсумкових звітів.
Сьогодні задачі зведення звітності, аналізу даних і формування зведених звітів виникають на будь-якім підприємстві. При цьому наявність помилок і протиріч у вихідних звітах може істотно утрудняти процес консолідації звітності і приводити до прийняття невірних управлінських рішень. Використання рішення "Консолідація й аналіз Excel-звітності" дозволяє оперативно одержувати зведену і детальну інформацію з єдиного сховища даних, при цьому консолідована інформація не містить помилок і внутрішніх протиріч. Мається можливість у будь-який момент розкрити і деталізувати підсумкові цифри і перейти в первинні звіти; побачити, хто і коли зробив імпорт і вивірку даних.
Використовуючи рішення "Консолідація й аналіз Excel-звітності", керівники підприємства можуть оперативно контролювати процес формування бюджетів, планів, інвестиційних програм, звітів по їхньому виконанню й іншій звітності; аналізувати зведену інформацію і на основі аналізу приймати зважені управлінські рішення.
Нове рішення "Консолідація й аналіз Excel-звітності" поповнило групу спеціальних рішень КІС "Галактики", призначених для підтримки спеціалізованих процесів підприємства. Важливо, що спеціальні рішення корпорації "Галактика" доповнюють функціональні можливості системи ERP і можуть використовуватися в сполученні із системою Галактика ERP, а також з ERP системами інших виробників.
Рішення "Консолідація й аналіз Excel-звітності" уже використовується в режимі промислової експлуатації великими підприємствами - клієнтами корпорації "Галактика". В одного з замовників (великий холдинг) рішення застосовується для забезпечення збору заявок від філій, формування і контролю довгострокових інвестиційних програм, кожна з який збирається з заявок у форматі Excel і містить кілька сотень тисяч взаємозалежних числових показників. У результаті використання рішення "Консолідація й аналіз Excel-звітності" у холдингу істотно скоротилися витрати праці на вивірку і формування підсумкової звітності. Застосування рішення дозволило знайти внутрішні протиріччя вихідних даних, що було практично неможливо знайти вручну через великий обсяг даних. Упровадження рішення "Консолідація й аналіз Excel-звітності" дозволило оперативно змінювати довгострокову інвестиційну програму, на кожнім етапі забезпечуючи її коректність. Аналітичне сховище, отримане в результаті впровадження рішення "Консолідація й аналіз Excel-звітності", дозволило в оперативному режимі розраховувати показники, що відсутні у вихідних даних.
Одне з найважливіших властивостей рішення "Консолідація й аналіз Excel-звітності" - можливість підтримки різних процесів підприємства. Крім об'єднання й аналізу звітності, рішення може ефективно використовуватися для формування й узгодження зведених бюджетів, лімітних планів і планів продажів, а також контролю їхнього виконання в різних розрізах.
Відмінні риси "галактичного" рішення "Консолідація й аналіз Excel-звітності" - адекватне можливостям вітчизняних підприємств сполучення ціна/якість і стислі строки настроювання і впровадження. Середній по задачах проект по розгортанню рішення у великій компанії займає близько 50 днів.
3. Приклад рішення для державних підприємств
На державному підприємстві - заводі "Арсенал" (Київ) довершені роботи з упровадження системи Галактика ERP для підтримки процесів керування логістикою і бухгалтерським обліком. В даний час здійснюється досвідчена експлуатація системи для ряду задач:
Керування договорами на закупівлю матеріалів і продаж готової продукції
Постачання і збут
Взаєморозрахунки з постачальниками й покупцями
Рух матеріальних цінностей у підрозділах
Облік руху ресурсів у виробництві
Реалізація готової продукції
Облік основних засобів і спецобладнання
Каса і фінансово-розрахункові операції
Калькулювання собівартості готової продукції
Формування бухгалтерської і податкової звітності
Система Галактика ERP була обрана виходячи з цілого ряду критеріїв: великий досвід Центрального офісу корпорації "Галактика" в Україні (Київ) виконання проектів на підприємствах машинобудування; наявність успішних упроваджень; допомога постачальників послуг в адаптації системи; наявність необхідної функціональності й адекватна можливостям заводу вартість рішення.
На наступному етапі проекту планується впровадження системи Галактика ERP для керування персоналом і розрахунку заробітної плати. У перспективний напрямок проекту - автоматизація процесів виробничого планування.
4. Приклад автоматизації розв’язання задачі „Облік основних засобів та необоротних матеріальних активів” із використанням програмного продукту „Галактика”
Задача призначена для створення й підтримки масивів інформації про нематеріальні активи підприємства, їх придбання чи розробку, обмін, списання, амортизацію та переоцінку. Мета вирішення задачі – автоматизація обліку нематеріальних активів у КІС Галактика, яка повинна підвищити точність і якість обліку, зменшити кількість помилок, прискорити виконання типових операцій обліку, автоматизувати більшість рутинних операцій, які доводиться виконувати обліковим робітникам.
Техніко-економічна суть задачі полягає у тому, що облік нематеріальних активів є досить складним процесом; поточна вартість нематеріальних активів не може бути розрахована прямо, оскільки вона залежить від ряду факторів, що лежать за межами компетенції облікових робітників та за межами самого підприємства. Наприклад, репутація підприємства впливає на вартість основних засобів та НМА, які знаходяться в обігу на фінансовому ринку. Але репутацію досить важко оцінити як постійну величину, її можна тільки відслідковувати у певні моменти часу.
Загальна інформаційна модель розв’язання задачі з обліку ОЗ і нематеріальних активів наведена на рис.4.1
Рис.4.1 Схема інформаційних зв’язків.

Підмодуль Основні засоби (ОЗ) КІС Галактика призначений для організації обліку основних засобів за допомогою ведення картотеки об'єктів ОЗ, автоматизованого формування документів, що підтверджують виконання операцій з об'єктами ОЗ, одержання різноманітних звітів.
Підмодуль Нематеріальні активи (НМА) вирішує задачі обліку об'єктів НМА. Більшість функцій реалізована за аналогією з підмодулем "ОЗ", але в силу специфіки об'єктів НМА не ведеться класифікація по групах і видам, не виробляється переоцінка, відсутній облік дорогоцінних металів, існують також деяк відмінності в способі нарахування зносу.
Підмодуль "ОЗ" дозволяє:
створювати і вести картотеку об'єктів (ОЗ), у тому числі і для складних ієрархічних об'єктів; враховувати однотипні об'єкти ОЗ за допомогою групової інвентарної картки;
проводити всі операції з обліку основних фондів: надходження, нарахування амортизації, зміна вартості, переоцінка, вибуття, внутрішнє переміщення;
робити розрахунок амортизації як по всій картотеці, так і по групі обраних об'єктів обліку; розраховувати амортизацію в залежності від терміну використання об'єктів ОЗ, від вироблення, пробігу і т.п.;
зберігати історію нарахування зносу ОЗ і на її основі повертатися до попереднім звітним періодам для проведення коректувань і виправлення помилок;
прогнозувати суми амортизаційних відрахувань за будь-який майбутній період часу з розбивкою по місяцях і кварталам на основі даних попередніх періодів;
вести облік змісту дорогоцінних металів і каменів в об'єктах ОЗ.
Типові алгоритми розрахунку амортизації, що відповідають чинному законодавству, входять у комплект постачання системи КІС Галактика. Користувачу надаються засоби для самостійного настроювання і створення нових алгоритмів.
Реалізовано можливість рівнобіжного обліку об'єктів ОС і НМА на основі різних методів і формування бухгалтерських проводок по операціях з об'єктами в декількох планах рахунків. Це особливо актуально в зв'язку з необхідністю ведення податкового обліку.
Для кожного об'єкта основних засобів вказується перелік складових його матеріальних цінностей, обираних із системного каталогу. Матеріальні цінності можна вводити до складу основних засобів, переміщати з одного об'єкта обліку в іншій, виводити зі складу об'єкта в результаті його фізичного і морального зносу. Бухгалтеру для одержання інформації про вартість, дату введення, постачальнику комплектуючих (видаткових) матеріалів, а також перегляду накладної на їхнє придбання досить відкрити інвентарну картку об'єкта. Функція "Склад об'єкта" може використовуватися і працівниками відділу АСУ. У будь-який момент вони одержать інформацію за довільний період часу про переміщення комплектуючих їхніх одних об'єктів в інші, а також про їхнє вибуття зі складу основного засобу. Добір інвентарних карток по наявності комплектуючих у складі об'єктів дозволить організувати планомірну їхню заміну.
Система дозволяє одержати всі передбачені законодавством звіти по ОЗ і НМА.
Розглянемо спрощений загальний порядок формування і використання даних про надходження основних засобів на підприємство за перший тиждень звітного періоду. Мета оперативного (і єдиного) формування цих даних - своєчасний облік і аналіз прийнятих об'єктів на склад або до структурних підрозділів, а також контроль за повнотою і достовірністю даних, що вводяться до бази даних (як обліково-постійної інформації). Цей контроль треба робити зараз же тому, що, по-перше, первинний документ, на основі якого зроблені записи в оперативний масив, ще не переданий до архіву і тут же можна відновити відсутні або поправити перекручені показники; по-друге, відсутність тих чи інших даних, що характеризують прийнятий об'єкт, відобразиться в обліку, при складанні звітності, проведенні економічного аналізу тощо на довгі проміжки часу. Прийнятий об'єкт обліку оформлюється актом приймання основних засобів (типова форма NОС-1), дані якого заносяться в оперативний масив. Ця операція виконується відповідним бухгалтером на ПЕОМ, який відповідає за цю дільницю обліку. Якщо прийнятий варіант обліку передбачає одночасне проставлення у кожному записі масиву бухгалтерської проводки, то вона здійснюється таким чином: на суму балансової вартості прийнятих основних засобів зазначається така кореспонденція рахунків бухгалтерського обліку: дебет - синтетичний рахунок № 01 “Основні засоби”, кредит - синтетичний рахунок № 86 “Статутний фонд” та відповідна стаття аналітичного обліку (джерело надходження і стаття фінансування); на суму зносу, що надійшов з об'єктом обліку, зазначається така кореспонденція рахунків бухгалтерського обліку: дебет - синтетичний рахунок № 85 “Статутний фонд” та відповідна стаття аналітичного обліку зносу на повне відновлення, кредит - синтетичний рахунок № 02 “Знос основних засобів”. В одержаній вихідній формі значаться номер документа, дата надходження об'єкта, коди постачальника, виду, групи і підгрупи основних засобів та інвентарний номер об'єкта, сума (балансова вартість) і код рахунків бухгалтерського обліку по дебету і кредиту, сума зносу, яка надійшла, і код рахунків бухгалтерського обліку по дебету і кредиту, група ремонтної складності, фізичні параметри об'єкта і його енергопотужність. Загальні підсумки - балансової вартості і суми зносу. В ряді випадків для розрахунків амортизаційних відрахувань використовується постійний масив річних норм амортизації від первісної (балансової) вартості об'єкта обліку. Практика свідчить, що зручніше оперувати сумами амортизації, які обчислені на місяць і виражені в карбованцях. Ці дані також заносяться в зазначений масив по кожному об'єкту обліку. Розрахунки цих сум виконуються автоматично за допомогою, масиву норм амортизації зараз же після формування оперативного масиву. Повна наявність достовірних даних, що характеризують об'єкт обліку, дозволяє їх використовувати досить тривалий час (як умовно-постійну інформацію) як в обліку і звітності, так і у режимі інформаційно-довідкової системи. Так, ці записи використовуються, наприклад, в обліку для одержання даних про надходження основних засобів по постачальникам і за джерелами надходження, про наявність засобів, розрахунків амортизаційних відрахувань, нарахування сум плати в бюджет за основні фонди, заповнення відповідної звітності товар.
Автоматизоване рішення задач з обліку основних засобів базується на створенні і веденні інформаційної бази про наявність основних засобів, сформованої на підставі інвентарної картотеки. При веденні інвентарної картотеки на АРМ бухгалтера ручна обробка інформації відсутня.
Призначення АРМ бухгалтера з обліку основних засобів полягає у виконанні системних обліково-контрольних операцій:
автоматизації документування первинної інформації;
оперативного управління, контролю за наявністю і рухом основних засобів;
видачі на запит необхідної інформації до друку чи екран дисплея.
Для обробки інформації з обліку основних засобів доцільно використовувати трьохрівневу систему АРМ. Управління роботою кожним АРМ і вибір функції здійснюються автономно в діалоговому режимі через головний модуль. Інформаційний взаємозв'язок різних АРМ залежить від способу організації обліку основних засобів, територіального розташування АРМ, потужності технічних засобів і інформаційних потоків. Причому, на одному персональному комп'ютері може функціонувати одне АРМ.
Таким чином, правильно побудований облік основних засобів і, як наслідок, різнобічне використання наданої інформації, повинно сприяти ефективному управлінню виробничою діяльністю підприємства, а також проведення обґрунтованої зваженої інвестиційної політики щодо них [5, c.163].
Наведемо тепер спрощений загальний приклад автоматизованого вирішення задачі обліку НМА.
Задача призначена для створення й підтримки масивів інформації про нематеріальні активи підприємства, їх придбання чи розробку, обмін, списання, амортизацію та переоцінку. Мета вирішення задачі – автоматизація обліку нематеріальних активів, яка повинна підвищити точність і якість обліку, зменшити кількість помилок, прискорити виконання типових операцій обліку, автоматизувати більшість рутинних операцій, які доводиться виконувати обліковим робітникам.
Техніко-економічна суть задачі полягає у тому, що облік нематеріальних активів є досить складним процесом; поточна вартість нематеріальних активів не може бути розрахована прямо, оскільки вона залежить від ряду факторів, що лежать за межами компетенції облікових робітників та за межами самого підприємства. Наприклад, репутація підприємства впливає на вартість основних засобів та НМА, які знаходяться в обігу на фінансовому ринку. Але репутацію досить важко оцінити як постійну величину, її можна тільки відслідковувати у певні моменти часу.
Рішення даної задачі дозволить оперативно отримувати інформацію про наявність нематеріальних активів, як знаходяться у власності підприємства, про вартість активів, що були придбані у на стороні а також тих активів, що були розроблені власними силами Це повинно призвести до економії робочого часу відповідних робітників, а також підвищити швидкість видачі інформації для вищого керівництва, що повинно привести до більш виважених, своєчасних і ефективних рішень на рівні керівництва підприємством.
У вирішенні задачі приймають участь такі підрозділи підприємства:
Патентне бюро чи підрозділ у особі керівника підрозділу, що відповідає за облік нематеріальних активів, володіє інформацією про асортиментний перелік нематеріальних активів, їх можливості впливу на процес діяльності підприємства;
Бухгалтерія у особі бухгалтера, який веде облік розрахунків, пов’язаних з кошторисними показниками нематеріальних активів;
Вище керівництво у особі директора чи заступника директора по розвитку і перспективним напрямкам діяльності, який приймає рішення по доцільність чи недоцільність тієї чи іншої операції з нематеріальними активами.
Призначення й використання вихідної результатної інформації:
“Інвентарний список нематеріальних активів” призначений для обліку усіх нематеріальних активів, що знаходяться на балансі підприємства. Використовується керівництвом та відділом патентної інформації.
“Реєстр надходження нематеріальних активів за місяць” призначений для обліку надходження усіх нематеріальних активів на баланс підприємства за місяць. Використовується бухгалтерією.
“Реєстр вибуття нематеріальних активів за місяць” призначений для обліку вибуття усіх нематеріальних активів на баланс підприємства за місяць. Використовується бухгалтерією.
“Картка обліку нематеріального активу” використовується для ознайомлення з детальною інформацією про нематеріальний актив: початкова вартість, термін використання, місячна норма амортизації. Використовується керівництвом та відділом патентної інформації.
“Відомість обліку нематеріальних активів і нарахованої амортизації (зносу) за рік” призначена для аналітичного обліку руху нематеріальних активів і амортизації. Використовується керівництвом та бухгалтерією.
“Реєстр нарахованої амортизації за місяць” призначена для проведення бухгалтерських операцій по начисленню амортизації на нематеріальні активи. Використовується бухгалтерією.
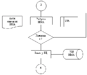
Інформаційна модель
Інформаційна модель розв’язання задачі з обліку нематеріальних активів наведена на рис.4.2

Рис.4.2
Умови за яких припиняється виконання задачі:
відсутня необхідна інформація з розв’язування задачі;
у загальносистемній базі даних виявлені недостовірні дані з задач, що сумісні з дано задачею;
виявлені порушення у базі даних унаслідок несанкціонованого доступу;
вийшло з ладу енергопостачання ЕОМ;
вийшло з ладу обладнання, в якому зберігались необхідні дані для розв’язування задачі тощо.
При розв’язанні задачі розподіл дій між персоналом і технічними засобами за різних ситуацій такий:
Функціями бухгалтера є:
введення й контроль правильності первинних даних;
складання, перевірка й підписування первинних документів;
друкування вихідних результатних документів, контроль і підписування їх;
ведення баз даних (додавання, вилучення, коригування записів у базі даних;
пошук даних
Функціями технічних засобів є:
ведення бази даних відповідно до команд СУБД;
обробка даних і друкування вихідної інформації відповідно до прикладних програм;
виведення повідомлень про системні та інші помилки (збої) на екран дисплея.
Вихідна інформація
У результаті розв’язування задачі формується вихідна інформація, представлена у вигляді:
машинограм (відомостей, регістрів, звітів) які використовуються бухгалтерами чи іншими спеціалістами для виконання їх функцій;
відеокадрів – для перегляду оперативної та довідкової інформації на моніторі комп’ютера;
файлів на машинних носіях, які формуються для розв’язання даної задачі у наступному місяці або розв’язання інших задач з управляння об’єктом.
Перелік та опис вихідних повідомлень наведено у таблиці 4.1:
Таблиця 4.1

Перелік та опис структурних одиниць інформації вихідних повідомлень.
Перелік та опис структурних одиниць інформації вихідних повідомлень задачі, які мають самостійне смислове значення, наведено в таблиці 4.2
Таблиця 4.2

Вхідна інформація.
Вхідна інформація для розв’язання задачі – первинні документи, файли з довідкової бази даних. Перелік і опис вхідних повідомлень для розв’язання задачі наведено в таблиці 4.3
Таблиця 4.3

Перелік та опис структурних одиниць інформації вхідних повідомлень наведений у таблиці 4.4
Таблиця 4.4

Математичний опис задачі.
Для опису задачі у математичному вигляді введемо такі показники:
V – початкова вартість i-го нематеріального активу, що надійшов по g-ій групі нематеріальних активів у m-ому місяці.
V - остаточна вартість i-го нематеріального активу, що списана по g-ій групі нематеріальних активів у m-ому місяці.
t - термін за який і-ий нематеріальний актив, що надійшов по g-ій групі у m-ому місяці повинен бути повністю амортизований, визначається в місяцях.
A - норма амортизації i-го нематеріального активу, що надійшов по g-ій групі нематеріальних активів у m-ому місяці.
Норма амортизації обраховується по формулі:

Вартість нематеріальних активів, що надійшли у m-ому місяці:

Вартість нематеріальних активів, що вибули у m-ому місяці:

Норма амортизації, яка була нарахована по нематеріальних активам, що знаходяться на балансі підприємства за m-ий місяць:

де N – нематеріальні активи, що мають амортизацію у місяці m.
Початкова вартість нематеріальних активів, що є на балансі підприємства по g-ій групі у місяці m:

Сума зносу i-го НМА за весь час його експлуатації:

де M – кількість місяців експлуатації НМА.
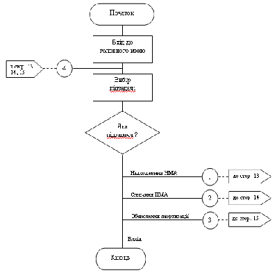
Структурно-логічна схема алгоритму
Структурно-логічна схема алгоритму розв’язання задачі наведено на рисунку 4.3
Розв’язання задачі починається з вибору у головному меню відповідного режиму роботи: надходження нематеріального активу, списання нематеріального активу, обчислення норми амортизації нематеріального активу.
При виборі режиму надходження нематеріального активу з первісного документу вводяться дані про нематеріальних актив – його код, назва, група, початкова вартість. Якщо помилок немає, то робиться запис у базу даних.
При виборі режиму списання нематеріального активу з первісного документу вводяться дані про нематеріальних актив – його код, назва, група, вартість реалізації нематеріального активу. Якщо помилок немає, то робиться запис у базу даних.
При виборі режиму обчислення амортизації нематеріального активу на екран виводиться нематеріальний актив, що є у базі, для нього вводиться термін амортизації, обирається метод розрахунку амортизації і виконується розрахунок. Інформація автоматично записується у БД.
Після обрахунку амортизації користувач може вивести на друк звіт про обраховану амортизацію нематеріального активу.




Рис.4.3 Схема алгоритму
Висновки
Як було доведено у дійсній роботі, корпоративна інформаційна система КІС „Галактика” має всю необхідну для підприємств функціональність, включаючи виробниче і фінансове планування, управління бюджетами, усі види обліку, у тому числі облік ОЗ і НМА, управління проектами, логістикою, персоналом, капітальними вкладеннями і т.п. До КІС „Галактика” включені спеціальні рішення для керування витратами, зв'язаними з експлуатацією устаткування, транспорту. Комплексна підтримка цих задач дозволяє жорстко контролювати витрати в усіх напрямках діяльності підприємства.
Інформаційна система "Галактика" має більш низьку вартість в порівнянні з іншими рішеннями. Вартість західних продуктів і послуг по їхньому упровадженню дуже висока для вітчизняних підприємств, особливо в умовах кризи. Крім того, Галактика ERP - це рішення, що має повну підтримку з боку розроблювача. Це стосується бізнес-функціоналу і змін законодавства. Відповідно, для реалізації проекту не потрібно великої кількості програмістів. Підприємство абсолютне незалежно від них.
Користувачі КІС „Галактика” одержують повну підтримку специфіки бізнесу і саме ті функціональні можливості, що їм потрібні. Поряд із загальною для більшості підприємств функціональністю по керуванню фінансами, виробництвом, логістикою, персоналом, Галактика надає замовлені розробки - рішення по підтримці специфічних задач підприємства. Важливо, що ці додаткові можливості зберігаються при зміні версій системи.
Список використаної літератури
1. Інформаційні системи в менеджменті: Навчальний посібник / Глівенко С.В., Лапін Є.В., Павленко О.О. та ін. . – Суми: ВТД "Університетська книга", 2005. – 407с.
2. Інформаційні системи і технології в економіці: Посібник для студентів вищих навчальних закладів / За редакцією В.С. Пономаренка. – К.: Видавничий центр "Академія", 2002. – 544с.
3. Автоматизація бухгалтерського обліку, контролю, аналізу та аудиту. – К.: А.С.К., 1998. – 768 с.
4. Автоматизированные информационные технологии в экономике: Учебник / Под ред. Проф. Г.А. Титоренко. – М.: Компьютер, ЮНИТИ, 1998. – 400с.
5. Информатизационные технологии в бизнесе / Под ред. М. Желены. – СПб: Питер, 2002. – 1120 с.
6. Карминский А.М., Нестеров П.В. Информатизация бизнеса. – М.: Финансы и статистика, 1997. - 416с.
7. Завгородний В.П. Автоматизация бухгалтерского учета, контроля, анализа и аудита. – К.: А.С.К., 1998. - 768 с.
8. Шафрин Ю.А. Информационные технологии: В 2 ч. . – М.: Лаборатория Базовых Знаний, 1999. – 320 с., 336 с.