Особенности подготовки отдельных компонентов книжного издания печати
Введение
Тема моей дипломной работы «Особенности подготовки отдельных компонентов книжного издания печати».
Целью моей дипломной работы является исследование отдельных компонентов книжного издания, предназначенных для печати. Рассмотреть компоненты книжного издания, особенности их оформления, а также процесс допечатной подготовки.
В наше время с помощью современных технологий и программ стало на много проще оформить книгу и придать изображением, иллюстрациям насыщенный, естественный цвет, появилась возможность подготавливать качественную полиграфическую продукцию намного быстрее, чем при традиционными видами печати и верстки.
С внедрение компьютерных технологий в издательское дело, набор средств оформления печатной продукции значительно увеличился, они стали более легкими в примени многим.
Современные программы создания и печати изображений обеспечивают широкое применение разнообразных иллюстраций в процессе книжного издания печати.
В своей практической части диплома я пытаюсь выяснить, какая программа актуальна на сегодняшний день для подготовки книжного издания и, какой компьютер необходим для удобной работы в ней.
Теоретическая часть заключается в изучении и сравнении устройств вывода, составных части книжного издания и видов печати.
В процессе написания данной дипломной работы можно выделить следующие этапы:
– Компоненты книжного издания и их компоненты
– Процесс допечатной подготовки изданий
– Оценка экономической целесообразности использования программ подготовки, отдельных компонентов книжного издания печати.
1. Компоненты книжного издания и особенности их оформления
1.1 Составные части книжного издания и их назначения
Авантитул
Первая, называемая иногда выходной, страница книги, предшествующая титульному листу. На авантитуле размещают некоторые выходные сведения: название издательства, место (город) и год издания, название серии, организации, от имени которой выпускается издание, либо печатают какой-нибудь особый текст (лозунг, крылатое выражение и т.п.) или изображение (в частности, издательскую марку).
Блинтовое тиснение
Бескрасочное тиснение (блинт) на тканевом или пластмассовом переплете. Под давлением медного штампа с рельефным изображением (рисунок, текст) на переплете образуется несколько углубленное изображение, хорошо заметное благодаря изменившейся (выглаженной) фактуре переплетного материала. См. также Тиснение.
Версо
В свитке – внешняя (незаписанная) часть, в кодексе (рукописном или печатном) – оборотная часть листа. При наличии в книге пагинации на версо проставляют четные числа. Если нумерованы лишь листы, при ссылках на оборотную часть листа вслед за числом проставляют срочную латинскую букву b. При работе с русскими книгами или актами в этом случае вслед за числом проставляют индекс «об.» (например, 5 об.).
Гравюра
Печатная форма, выполненная путем ручного гравирования оттиск с такой гравированной печатной формы. В современной книге наибольшее применение находит гравюра на дереве – ксилография. Различается гравюра на дереве обрезная (продольная, очерковая) – режется на досках, вырезанных вдоль ствола дерева; и торцовая, которая режется на досках, отпиленных поперек ствола дерева твердых пород (пальма, самшит и т.п.). Применяется в книге и линогравюра – гравюра на линолеуме.
Инициал, буквица
Заглавная буква первого слова книги, ее главы или иной части, увеличенная по сравнению с другими заглавными (прописными) буквами, подчеркивающая начало текста. Инициал набирают, или рисуют для последующего полиграфического воспроизведения, или гравируют (см. Гравюра). Кроме самой буквы, инициал может включать сюжетную иллюстрацию, орнамент.
Кант
Выступающие за обрез книжного блока края переплетной крышки (переплета). Переплет с кантом, в отличие от обрезного (т.е. без канта), надежнее предохраняет блок от повреждения.
Каптал Цветная тесьма с утолщенным краем, наклеиваемая на края корешка книжного блока, чтобы скрепить края его. Подобранный под цвет переплета каптал украшает книгу, выступает как элемент ее оформления.
Книжный блок
Так в типографии называют почти готовый экземпляр издания, который осталось только вставить в переплет. Это комплект скрепленных тетрадей или листов, содержащий все страницы и другие детали будущего издания. Процесс изготовления книжного блока включает ряд операций: сначала к первой и последней тетради прикрепляют (приклеивают или пришивают) форзацы, затем блок комплектуют, подбирая по одной все тетради (сложенные, сфальцованные листы) издания; подобранные тетради скрепляют (сшивают или склеивают), скрепленный блок обжимают, корешок его промазывают клеем для более прочного соединения тетрадей в корешке. Далее следует обрезка с трех сторон, после чего блок можно листать постранично. Корешок обрезанного блока круглят, благодаря чему корешок становится выпуклым, а передний обрез – вогнутым, или кэшируют (отгибают фальцы). Корешок может быть также прямым. К корешку приклеивают каптал. Для большей прочности на корешок после приклейки каптала нередко наклеивают полоску прочной бумаги или даже ткани. Блок, который предстоит покрыть обложкой, принято называть, в отличие от книжного, брошюрным. К первым и последним тетрадям его не прикреплены форзацы, и его изготовление заканчивается скреплением скомплектованных в блок тетрадей и обрезкой блока либо перед крытьем обложкой, либо после крытья ею.
Колофон
Строки, которыми писец или печатник заключали созданную ими книгу и которые содержат обычно сведения о месте и времени изготовления книги.
Конгревное тиснение
Тиснение на переплете, дающее изображение барельефного типа. Под переплетную крышку в месте тиснения подкладывают твердый контрштамп (матрицу) – копию рельефного изображения на переплете и на прессе вдавливают в переплет штамп с тем же, но углубленным изображением. Под давлением штамп и контрштамп деформирует переплет, вытискивая рельефное изображение.
Конволют
Совокупность рукописных или печатных документов и изданий, переплетенных вместе и составляющих один том.
Контртитул
Левая страница разворотного титульного листа. В многотомном издании на контртитуле размещают обычно сведения, относящиеся ко всему изданию (отводя правую страницу для сведений о данном томе). В переводных изданиях на контртитуле печатают титульные данные издания, с которого делался перевод (на языке оригинала).
Кодекс
Современная форма книги, пришедшая на смену свитку; блок из скрепленных в корешке тетрадей или отдельных листов. Общераспространенная форма кодекса – прямоугольный параллелепипед. Кодекс возник в I в. н.э. Среди древнейших кодексов – «Кодекс Синаитикус» (2-я пол. IV в.), содержащий список Библии.
Обложка
Четырехстраничная бумажная покрышка издания, которая скрепляет листы, предохраняет страницы издания от внешних воздействий, сообщает читателю основные данные об издании, служит элементом его художественного оформления, преследующим как рекламно-пропагандистские, так и чисто художественные цели. В России книги в обложках появились в середине XVIII в. Первые обложки были только защитными.
Изготовляется обложка из плотной бумаги. Чем больше объем издания, тем плотнее обычно бумага. Выпуск книги в обложке проще, чем в переплете.
Пагинация
Порядковая нумерация страниц или колонок (столбцов) в издании (от лат. pagina – страница); в книгах преобладает сквозная пагинация арабскими цифрами. Изредка встречается сочетание пагинации арабскими цифрами (основной) с пагинацией римскими цифрами (дополнительной – например, для подверстываемой к уже набранной и сверстанной книге вступительной статьи, полученной после того, как книга была набрана).
Палимпсест
Рукопись, воспроизведенная на ранее уже использовавшемся листе пергамента поверх смытого старого текста. Учеными разработаны различные химические и фотографические способы восстановления текстов на палимпсесте
Переплет
Прочная покрышка книги из цельного куска картона или составная, склеиваемая из двух кусков (сторонок) картона (в старину – дерева) и из различных материалов (ткани, бумаги, редко – кожи). Переплет прежде всего укрепляет книгу, предохраняет ее от повреждений, кроме того, он сообщает читателю самые общие сведения о книге (ее авторе, теме, названии издательства, годе издания), а изобразительными средствами – шрифтом, цветом материала, иногда украшением, рисунком – подсказывает читателю, к какому типу издания и виду литературы относится книга или какова ее тема. По строению переплеты можно разделить на три большие группы: 1) цельные – сделанные из цельного куска картона; 2) цельнооклеенные – с картонными сторонками, которые оклеивают цельным куском бумаги (цельнобумажные) или ткани (цельнотканевые); 3) составные – с картонными сторонками, которые соединены тканевым корешком и оклеены – каждая сторонка отдельно – бумагой или другой тканью. Различают также переплеты, сторонки которых несколько выступают за пределы книжного блока, – переплеты с кантом и переплеты, сторонки которых равны по площади странице издания, – обрезные переплеты, называемые так потому, что их обрезают вместе с книжным блоком. По степени гибкости сторонок переплеты делятся на твердые, или жесткие (сторонки не гнутся или гнутся с трудом), и гибкие. По сочетанию ряда признаков переплеты делятся на несколько типов, обозначенных номерами.
Разворотный титульный лист
Титульный лист, элементы лицевой части которого напечатаны не на 1-й странице издания, а на двух соседних – например, 2-й и 3-й; часть основных сведений об издании – на 2-ой (контртитуле), а часть – на 3-й. В отличие от распашного титульного листа, здесь нет перехода текста или изображения со страницы на страницу, когда текст или изображение начинается на одной, а заканчивается на другой, соседней странице. Каждая страница разворотного титульного листа скомпонована отдельно, самостоятельно. Например, в томе многотомного собрания сочинений на левой странице печатают сведения о всем собрании сочинений, а на правой – о данном томе.
Раскол книжного блока
Разъединение, расклеивание тетрадей в корешке книги при ее раскрытии. Внешний признак раскола – просвет между тетрадями в корешке раскрытого издания. Книга действительно как бы раскалывается на две, а то и на три-четыре части. Раскол книжного блока – один из грубых недочетов полиграфического исполнения издания, результат плохой заклейки (промазывания клеем) корешка книжного блока.
Распашной титульный лист
Титульный лист, элементы лицевой части которого напечатаны не на 1-й странице издания, а, как правило, на 2-й и 3-й таким образом, что либо текст, либо изображение, либо они вместе начинаются на левой странице разворота, а заканчиваются на правой (титульный лист как бы распахнут на обе страницы разворота).
Репринт
Вид издания, точное воспроизведение ранее выпущенного издания фотомеханическим путем без нового набора текста. Оригиналом для репродуцирования служит один из экземпляров старого издания.
Ректо
В свитке внутренняя (записанная) часть, в кодексе – лицевая часть листа. При наличии в книге пагинации на «ректо» проставляют нечетные числа.
Суперобложка
Обложка, надеваемая на переплет или на основную обложку, приклеенную к книжному блоку. Суперобложка держится на переплете или на обложке с помощью клапанов – широких отворотов, загибаемых на внутреннюю сторону передней и задней сторонки переплета или основной обложки. Иногда суперобложку приклеивают по корешку к основной обложке – такая суперобложка называется приклейной. Суперобложка оберегает переплет от грязи и повреждений, делает более весомой, плотной обложку, служит для рекламы книги, выступает как элемент книжного оформления.
Титульный лист
Как правило, первый двухстраничный лист книги, на лицевой стороне которого (титульная страница) печатают сведения, титулующие издание: фамилию автора, заглавие книги, подзаголовки, место и год издания, название издательства, т.е. выходные сведения. Первый в мире титульный лист (со всеми библиографическими элементами) появился в 1476 г. Его создатель – венецианский типограф Эрхард Ратдольт. См. также Разворотный титульный лист; Распашной титульный лист
Факсимиле
Очень точно воспроизведенное полиграфическим путем изображение, которое трудно отличить от подлинника.
Фальцовка
Один из процессов брошюровки издания, складывание (сгибание) отпечатанного листа в тетрадь. Из-за низкого качества фальцовки одноименные поля на страницах издания могут получиться неодинаковыми по размеру, а некоторые из них еще и перекошенными.
Фронтиспис
Страница с полосным изображением (портретом, иллюстрацией обобщенного характера), составляющая левую часть разворота с титульной страницей. Очень часто вклеивается в книгу (обычно в случаях, когда его печатают на лучшей бумаге, чем всю книгу, в несколько красок и т.п.).
Шмуцтитул
Буквально – «грязный титул». В старопечатной книге – двухстраничный лист, который предшествовал титульному листу или началу текста и предохранял их от загрязнения (отсюда название – «шмуцтитул»). В книге шмуцтитул появился раньше титульного листа. Чтобы предохранить начальную страницу книги от загрязнения и порчи, типографы стали вводить шмуцтитул с заголовком издания. С развитием книгопечатания шмуцтитул переродился в титульный лист. В современной книге шмуцтитул – это обычно страница с титулом (заглавием) крупной части издания, нечто вроде подтитула.
Форзац
Лист бумаги размером в развернутую книгу, соединяющий, скрепляющий переплет с книжным блоком. Буквально значит «перед» «набором» (от нем.» Vor «и «Satz»), т.е. идущий перед печатным текстом книги. В каждом переплетном издании два форзаца: передний (соединяет с книжным блоком переднюю сторонку переплета) и задний (соединяет с книжным блоком заднюю сторонку переплета). Половина каждого форзаца всей плоскостью наклеена на внутреннюю сторонку переплета, другая половина в большинстве книг узкой полоской вдоль корешка приклеена у переднего форзаца к первой странице книжного блока, у заднего – к последней. Форзац нередко используется как элемент оформления книги. Их делают из цветной бумаги либо запечатывают декоративным или сюжетным изображением. Нередко на форзаце печатают справочные или иные сведения, карты, схемы и т.п.
1.2 Исторические этапы развития книги и декоративные элементы
В позднее Средневековье крупным центром переплетного искусства стала Германия, где преобладал позднеготический стиль. В конце XV века по заказу Петера Угельгеймера из Франкфурта на Майне несколько книг были переплетены в Венеции. Их тонко и искусно изготовленные переплеты, выполненные, по всей вероятности, восточными мастерами, положили начало новому стилю оформления переплетов в Европе. Также на немецкое искусство переплета значительное влияние оказали книги Николауса фон Эбелебена и Дамиана Пфлуга, переплетенные во время их учебы в Париже и Болонье, а затем привезенные в Германию.
Вплоть до середины XVI века немецкие переплетчики использовали традиционные формы и старую технику. Попрежнему переплеты изготавливались преимущественно из досок, обтянутых телячьей или свиной кожей и украшенных блинтовым тиснением.
Для тиснения применяли ротационные (роликовые) и плоские штампы. При оформлении переплета в большинстве случаев придерживались следующей схемы: в центре располагался герб или какоелибо другое изображение, которое обрамлялось параллельными линиями, заполнявшими все остальное поле сторонки. Для тиснения изображения в центре использовался плоский штамп, а для рамок – роликовые штампы. Применение роликовых штампов часто было бессистемным и небрежным: предназначенные для тиснения вертикальных линий штампы могли использоваться и для формирования горизонтальных линий без учета характера орнамента. Эти линии могли сходиться на углах, а могли оставаться разъединенными, даже если э Тематика орнаментов отличалась разнообразием. Наряду с чистым орнаментом, который в известной мере был выдержан в готическом стиле, немецкие переплетчики применяли пальметты и украшения в стиле эпохи Возрождения. Нередко на ролике углубленно гравировалось несколько изображений, что позволяло получать повторяемый рисунок.
Переплеты украшались портретами, сценами из мифологии и истории, аллегорическими фигурами и изображениями современников (в первую очередь Мартина Лютера и деятелей реформационного движения). Народные бытовые сцены заимствовались из произведений графики. Довольно часто на центральном штампе гравировался портрет владельца книги или курфюрста. Часто приводилась монограмма владельца с указанием года, а также имена переплетчика и гравера.
В 30-х годах XVI века начала применяться техника золочения, которая утвердилась к середине столетия. Блинтовое тиснение сохраняло свое значение вплоть до XVII века – его продолжали применять для отделки в основном научных книг, переплетенных в белую свиную кожу или чистый пергамен.
В Германии переплетное искусство поддерживали некоторые курфюрсты и состоятельные бюргеры. Крупным центром переплетного дела была Саксония, в частности Виттенберг.
В середине XVI века в оформлении переплетов особенно заметным стало влияние стиля эпохи Возрождения. Воротами, через которые в Германию проникло новое искусство переплета, стал Аугсбург. Здесь переплетал книги для библиотеки Фуггеров Якоб Краузе (1531–1585) из Цвикау, который перенял стиль эпохи Возрождения во Франции и Италии. В 1566 году курфюрст Август Саксонский пригласил его в Дрезден и назначил придворным переплетчиком. Краузе стал самым выдающимся немецким переплетчиком своего времени. Его переплеты не уступали работам французских мастеров и отличались чрезвычайно богатой отделкой, для которой использовались выполненные с большим вкусом штампы. Он охотно применял заимствованную у восточных мастеров схему оформления с центральным и четырьмя угловыми полями, но часто заключал эти поля в многочисленные рамки и заполнял свободные места богатым и тонким ленточным орнаментом с арабесками. Наряду с позолоченными и посеребренными переплетами Краузе изготавливал более дешевые переплеты в немецком стиле XVI века, а также предназначенные для дорожной библиотеки курфюрста простые пергаменные обложки без вставок из картона, скупо украшенные золотым тиснением.
Некоторые переплеты Краузе помечены монограммой «JKF», другие – его знаком: кружкой, из которой растут цветы. За исключением нескольких томов, разошедшихся по различным собраниям, большая часть собрания переплетов Краузе сохранилась в Дрезденской земельной библиотеке. Во время войны эти книги были сильно повреждены, но сейчас они отреставрированы.
После смерти Краузе должность придворного переплетчика занял его помощник Каспар Мойзер. Он пытался работать в стиле своего учителя, но так и не смог достичь художественного уровня его лучших работ.
Искусство переплета развивалось и при дворах других курфюрстов. Достойны упоминания переплеты, изготовленные по заказу пфальц графа Отегенриха для книг его гейдельбергской библиотеки. Можно вспомнить и серебряные переплеты, изготовленные для книг кенигсбергской библиотеки герцогини Анны Марии Прусской.
В XVI–XVIII веках в Германии применялся и известный еще в эпоху Средневековья металлический переплет, изготавливаемый золотых дел мастерами. Со временем этот консервативный способ переплета претерпел некоторые изменения. Например, в XVIII веке для украшения малоформатных молитвенников вместо серебряных пластин стали использовать тонкую филигрань.
Новинкой XVII века стал веерный стиль «левантэль». Он возник в Италии, во Франции не нашел распространения, но широко применялся в Германии, а также в некоторых других европейских странах. Характерный для этого стиля орнамент состоит из точек, окружностей и дуг, которые образуют своеобразные фигуры, собранные в центре сторонок в розетки, а по краям и в углах образующие половины и четверти окружности.
В XVII и XVIII веках европейское искусство переплета находилось под французским влиянием. Среди работ, созданных в это время в Германии, следует выделить гейдельбергские переплеты для книг пфальцграфской библиотеки, для которых характерно применение веерного и пуантильного стилей.

Рисунок 1.1-Немецкий переплет
Немецкие переплеты не достигли элегантности французских образцов, они часто чересчур пышно украшены, а орнамент их слишком тяжел. Достойна упоминания группа северогерманских книг, снабженных пергаменными футлярами, скупо украшенными золотым и блинтовым тиснением. Подобные футляры широко применялись и в Голландии. Обычная книга для чтения этого времени чаще всего переплеталась в чистый пергамен. Поскольку такой переплет казался сделанным из рога, такие книги назывались роговыми.
В то время как в XVIII веке при саксонском дворе книги получали роскошное оформление, книги для прусского короля Фридриха II украшались простой тисненной золотом рамкой и лишь одной буквой, помещаемой в середине переплета, которая указывала на принадлежность книги к одной из дворцовых библиотек – в Сан-Сусси, Рейнсберге, Берлине или Вроцлаве.
В Нидерландах во второй половине XVII веке выдающиеся достижения продемонстрировали амстердамские переплетчики Магнусы. Они работали в основном для Эльзевиров и способствовали расцвету пуантильного стиля в Голландии.
Английские переплеты
Английский национальный стиль отделки переплета создал Сэмюэль Мирн (1683), работавший вместе со своим сыном Чарльзом. В первой половине XVI века в оформлении английских переплетов господствовал готический стиль, и только к середине столетия стало сказываться французское, итальянское и восточное влияние. При королеве Елизавете переплетное искусство переживало период подъема. В это время английские переплетчики равнялись на французские образцы. Хотя Сэмюэль Мирн и следовал стилю ле Гаскона, его переплеты все же отличаются заметным своеобразием. Работы Мирна принято делить на три группы: одни относятся к стилю «прямоугольный» (Rectangular), другие – к стилю «коттедж» (Cottage), третьи – к стилю «всё вместе» (All over). Для первой группы характерно наличие прямоугольного среднего поля, заключенного в широкие рамки, составленные из изображений цветов и листьев, а также декоративных украшений в углах переплета. Вторую группу отличает весьма своеобразное декоративное оформление по контуру. На участках, где оно примыкает к среднему полю, образуется крышеобразный контур, так что весь декор напоминает фронтон деревенского дома. В переплетах третьей группы сторонки полностью покрыты разработанными Мирном орнаментами.
Со времени правления королевы Елизаветы и вплоть до XVIII века в Англии оставались в моде переплеты с вышивкой, на которых могли изображаться разнообразные фигуры и портреты. Однако такие переплеты имели серьезный недостаток – они были недолговечны.
Во второй половине XVIII века в Англии работал еще один выдающийся переплетчик – Роджер Пейн (1797). Его коньком была обработка марокена. Кроме того, он ввел в употребление русскую юфть. Пейн считал необходимым самому выполнять все работы – от подготовки кожи до создания эскиза оформления переплета и гравирования штампов. Созданные им орнаменты отличаются сдержанностью в выборе деталей и уравновешенностью композиции. По стилю его переплеты близки к классицизму. Основными заказчиками Пейна были известные библиофилы лорд Спенсер и К.М. Крэчероуд.
В конце XVIII века сложился новый стиль, базирующийся на орнаментике этрусского и античного искусства. Его принято называть этрусским, или английским, стилем. В своей ранней форме он возник во Франции – в 1775 году его использовали Дером и современные ему парижские мастера, но широкое признание он получил только после революции, во время которой французское переплетное искусство переживало период застоя. Выдающимися мастерами этрусского стиля были братья Боцерианы.
Этрусский стиль является выражением стиля ампир в переплетном искусстве и характеризуется сдержанностью оформления и стремлением к использованию простых декоративных элементов, стилизованных под античные образцы. Чаще всего оформление ограничивается узкой полоской орнамента, протянутой вдоль кромки переплета, а среднее поле, как правило, свободно. При этом большое внимание уделяется декорированию корешка и богато украшается внутренняя сторона переплета. Отделка внутренней стороны крышки – дублюра – применялась уже в XVII веке, а в XVIII веке внутреннюю сторону нередко обтягивали шелком.
Переплет в XIX-ХХ веках
В эпоху романтизма в искусстве переплета появились орнаменты с готическими архитектурными мотивами. Этот стиль оформления переплета получил название соборного («а ля катедраль»). Отделка переплета производилась с помощью техники блинтового тиснения. Ведущим мастером соборного стиля был Тувенен. В сходной технике работали несколько мастеров во Франции, которые создавали превосходные по технике изготовления переплеты, отличавшиеся эклектично-ретроспективным стилем художественного оформления.

Рисунок 1.2 – Обложка Уильяма Морриса
В XIX веке искусство переплета в Германии пришло в упадок, а с середины столетия признаки упадка наблюдались и в других европейских странах. В конце XIX века были предприняты попытки найти для художественного переплета новые формы, отвечающие изменившимся техническим условиям и художественным требованиям.
Новые веяния в области искусства переплета связаны с деятельностью Уильяма Морриса и художников его круга. Начиная с 1893 года Т. Кобден Сэндерсон содержал при типографии «Доуэс Пресс» переплетную мастерскую, в которой сотрудничал и Моррис. В своих переплетах он вернулся к максимальной простоте отделки. Часто он использовал лишь скромные легкие пергаменные футляры, украшенные очень экономно. При этом он выступал как сторонник идеи стилистического единства переплета, содержания и оформления книги. Тем самым Моррис заложил основы современного художественного ручного переплета.
Новые элементы в искусство переплета принес югенд стиль, но затем переплет начал развиваться в рамках движения за обновление книжного искусства. Если переплетчики прошлого украшали книгу без учета ее содержания и думали лишь о ее внешней декоративности, то в современном ручном переплете выбор оформительских средств производится в зависимости от структуры книги и оформление определяется ее содержанием.
В Германии пионерами нового переплетного искусства стали Пауль Адам (1931) и Пауль Керстен (1865–1943). Пауль Адам был не только практиком, но и занимался обучением молодежи в профессиональных школах Дюссельдорфа, много публиковался и стал организатором Союза немецких переплетчиков. Пауль Керстен заменил фигурные элементы в оформлении переплетов линейно-символическими и вернул переплетному искусству его ремесленно-техническую основу. Таким образом, в современном переплетном искусстве линия и геометрическая форма во всем их многообразии, а также символический орнамент и шрифт снова стали основой оформления.
В последние десятилетия переплетное искусство в большинстве стран достигло значительного развития в техническом и художественном отношении. При этом отсутствуют какие либо единые стилевые признаки оформления. Для современного искусства переплета характерно невероятное разнообразие стилей.
Издательский переплет и суперобложка
Время появления издательского переплета точно не установлено. Уже в XV веке такие печатники издатели, как Альд Мануций, привлекали переплетчиков, но, очевидно, лишь для того, чтобы комплектовать книги. Известны примеры, когда издатели (А. Кобергер и Э. Ратдольт, а также лионские и базельские печатники) переплетали часть своих тиражей. Однако при этом переплетались, по видимому, книги с посвящениями, предназначенные для конкретных лиц, и переплетались они все по разному. Когда распространением книг начали заниматься книготорговцы, переплеты стали изготавливать по их заказам. Но даже при использовании штампов оформление переплетов осталось индивидуальным.

Рисунок 1.3 – Суперобложка
Первые издательские обложки появились у брошюр, которые выпускались в Аугсбурге, а также в Венеции и Ферраре. Возможно, что первым подобным изданием была брошюра, выпущенная Шёнспергером в 1482 году в Аугсбурге. Обложки таких брошюр, по сути дела, были прообразами современных суперобложек. Как правило, они украшались орнаментом, отпечатанным ксилографическим способом. Более поздние образцы таких брошюр не известны, так что их развитие проследить невозможно.
В XVI веке в крупных мастерских иногда переплетались партии книг. Однако такие переплеты издательскими считаться не могут, так они не были предназначены для одного тиража или для конкретного издательства. В начале XVII века появились первые переплеты с одинаковым оформлением, как, например, у атласов, выпущенных В.Я. Блау. Но основная масса книг по-прежнему продавалась в виде несброшюрованных листов.
Только в XVIII и в начале XIX века с появлением издательского дела в современном смысле этого слова в продажу начали поступать переплетенные книги. В большинстве случаев они больше напоминали брошюры, обложки которых частично украшались картинками и орнаментами. В переплетенном виде книготорговцы продавали календарную продукцию, а также распространявшиеся по предварительной подписке издания.
С развитием промышленных способов изготовления книг в XIX веке начал расти спрос на переплетенную книгу. В середине XIX века стали организовывать мастерские для изготовления издательских переплетов и разрабатывать переплетное оборудование. В качестве переплетного материала использовалось полотно, а позднее – коленкор.
Издатели стремились привлекать художников к оформлению переплетов, но стиль, который не имитировал бы ручную работу и отвечал возможностям машинного производства, был разработан далеко не сразу. Принцип единства содержания и оформления, определяющий для нового ручного переплета, был актуален и для переплета издательского.
Одновременно с издательским переплетом появилась и суперобложка. Если не принимать во внимание брошюрные обложки XV века, то ее возникновение можно отнести к первой половине XIX века. Возможно также, что за точку отсчета ее истории можно принять желтые обложки французских брошюр. После того как созданием суперобложки занялись такие художники, как Теофиль Стейнлен и Анри Тулуз-Лотрек – во Франции, Томас Теодор Гейне, Отто Экманн и др. – в Германии, она все чаще становилась обязательной принадлежностью художественного оформления книги.
В 90-е годы ХХ столетия, наряду с задачей предохранять книгу, суперобложка должна была служить ей рекламой и привлекать покупателей. С позиций современного книжного искусства она является неотъемлемой частью книги и по своему художественному оформлению должна соответствовать переплету. Современная суперобложка предоставляет художнику книги возможность использовать широкий спектр оформительских средств – от набора до высококачественной цветной графики.
Суперэкслибрис и экслибрис
Особым элементом украшения переплетов в прошлом был суперэкслибрис. Как и книжный знак – экслибрис, он является знаком владельца книги. Суперэкслибрис – герб владельца книги, который выдавливается на внешней стороне передней сторонки, а иногда, дополнительно, и на задней сторонке переплета. Нередко его покрывают позолотой.
Суперэкслибрис появился в XVI веке во Франции и часто был единственным украшением переплета, хотя мог служить и центральным элементом какого-либо богатого декоративного украшения.

Рисунок 1.4 – Суперэкслибрис
Экслибрису предшествовали рукописные пометки, использовавшиеся еще в Средние века и содержавшие имя владельца книги. Экслибрис представляет собой наклеиваемый на внутренней стороне передней сторонки переплета знак, который сначала рисовали от руки, а затем стали печатать в технике ксилографии, гравюры на меди, офорта, литографии и т.д. На нем часто изображается герб владельца книги, используются различные аллегорические изображения, символы, орнаменты, изречения и т.п. Как правило, в нем присутствует фраза: «Из книг…» («Ex libris…») и приводится имя владельца. Отсюда и возникло название данного книжного знака.
Если не учитывать более ранние одиночные примеры, то широкое распространение экслибрис получил во второй половине XV века, когда высокого уровня развития достигла гравюра на дереве и на меди. Одним из наиболее ранних образцов экслибриса является созданный около 1470 года знак капеллана Ганса Кнабенсберга по прозвищу Иглер (Любитель ежей), на котором изображен еж. В России первым известным экслибрисом является знак русского монаха Досифея (1490 – е годы) – основателя библиотеки Соловецкого монастыря. Позднее изготовлением экслибрисов занимались такие художники, как Альбрехт Дюрер, Лукас Кранах и др.
В зависимости от назначения различают разные виды экслибрисов, например экслибрисы-посвящения и универсальные экслибрисы, которые могут сразу же впечатываться в книгу. Изображения на знаках разнообразны и часто указывают на индивидуальные особенности владельца. В них находят отражение стили, характерные для разных периодов.
В XIX веке искусство экслибриса пришло в упадок и возродилось только в конце столетия, в основном усилиями собирателей.
В настоящее время изготовление экслибрисов является отдельной областью деятельности художников-графиков. Развитие экслибриса привело к созданию экслибрисоведения. Во многих странах организованы общества коллекционеров книжного знака, которые ведут издательскую деятельность. Уже сегодня экслибрис потерял прикладное значение и превратился в произведение искусства, став объектом собирательства.
Книжный переплет в России
На Руси книжный переплет стал известен только с появлением рукописных книг – кодексов. Вплоть до конца XVII века крышки переплетов делались исключительно из дерева. Переплетные доски обрезались вровень с книжным блоком и прикреплялись к нему с помощью кожаных ремней, к которым подшивались книжные тетради. С наружной стороны доски обтягивались кожей, которая загибалась внутрь. Каждый ремень последовательно пропускался через сделанные в досках переплета пропилы. Форзаца в древнерусской книге не было, внутреннюю часть переплетных крышек обклеивали, как правило, пергаменом. Корешок книги делали плоским или круглым, без отстава. Каждая книга снабжалась застежками или завязками, обрезы раскрашивались или обрабатывались специальными инструментами с целью изменения их фактуры.
В зависимости от целевого назначения рукописных книг их переплеты делились на окладные и обиходные. Окладные деревянные переплеты обтягивались кожей и / или тканью (атласом, бархатом) и украшались чеканкой, финифтью, драгоценными камнями или стразами. Окладами снабжались преимущественно литургические книги, которые использовались во время богослужения или религиозных церемоний. Наиболее ранним окладом считается переплет Мстиславова Евангелия, созданный в XII веке в Константинополе и по мере обветшания обновлявшийся русскими мастерами. Ныне эта книга хранится в Государственном историческом музее в Москве.
Первым русским, точно датированным произведением окладного искусства, является переплет Евангелия Недельного, созданный в 1392 году по заказу боярина Федора Кошки и ныне хранящийся в Российской государственной библиотеке.
Книги, предназначенные для повседневного пользования, «одевали» в простые обиходные переплеты. Обиходный деревянный переплет обтягивался кожей или холстом и имел минимум украшений (металлические наугольники, средники, тиснение по коже).
В Государственном историческом музее в Москве хранится экземпляр «Апостола» Ивана Федорова 1564 года, заключенный в необычный для того времени переплет: на верхней крышке цельнокожаного переплета, богато украшенной блинтовым тиснением, в прямоугольной рамке золотом воспроизведены двуглавый орел и надпись, свидетельствующая о том, что это личный экземпляр царя Ивана Грозного. Это первый известный нам случай употребления суперэкслибриса (владельческого знака, вытисненного на переплете) как элемента украшения переплета и первое тиснение золотом на коже в русском переплетном деле.
Развитие переплетного дела в России в XVI–XVII веках тесно связано с работой Московского печатного двора, при котором уже в конце XVI века начала функционировать переплетная мастерская. Основная часть продукции Московского печатного двора была предназначена для продажи и выпускалась в единообразных простых цельнокожаных переплетах, скромно украшенных блинтовым тиснением. В центре крышек переплетов, предназначенных для продажи, часто помещался фирменный знак Московского печатного двора – клеймо с изображением битвы между львом и единорогом, которое заключено в круговую надпись. Над кругом изображены две птицы, а под ними – цветы. Вся композиция заключена в прямоугольник, окаймленный бордюром из орнамента. Со временем этот знак претерпел многочисленные изменения. В мастерской печатного двора изготавливали и «подносные», то есть предназначенные для подарка, особо роскошные переплеты из дорогих материалов – сафьяна, тонкой, мягкой, прочной и красивой кожи, бархата, шелка, парчи – с золотым тиснением и искусно гравированными застежками. Переплетением книг на заказ занимались также мастерские посольского приказа и приказа тайных дел, при котором функционировал небольшой сафьяновый завод.
В XVII веке переплет изменился: переплетные доски теперь выступают над книжным блоком, а ровный и плоский корешок книги стал «бинтовым», то есть разделенным на части поперечными кожаными валиками (бинтами), скрывающими бечеву или дратву, которой скреплялся книжный блок. Впервые на корешок было вынесено название книги, пока еще в сокращенном виде. Усложнился рисунок тиснения на крышках переплета.
На рубеже XVII–XVIII веков деревянные крышки переплета заменили на картонные. В соответствии с духом петровских реформ в начале XVIII века распространение получили строго оформленные переплеты: крышки, как правило, обтягивались темной телячьей кожей без украшений, корешок бинтами делился на части, в одном из верхних его членений помещалось краткое название книги. Значительно реже встречаются цельнокожаные переплеты с узкой, тисненной золотом орнаментальной рамкой или украшенной брызгами краски поверхностью.

Рисунок 1.5 – Переплет XVII века с бинтовым корешком
В то же время происходили существенные изменения в технологическом процессе изготовления книжных переплетов. Для повышения прочности переплета была введена формовка корешка для придания ему грибообразной формы. Вместо толстых ремней для сшивания книги стали использовать тонкий и гибкий каптал.
В последующие десятилетия искусство переплета продолжало совершенствоваться. Особое развитие оно получило в связи с появлением библиофильства в России и созданием крупных дворянских библиотек. Крышки индивидуальных переплетов независимо от содержания книги обтягивались красным сафьяном и украшались бордюрной рамкой и суперэкслибрисом, вытисненным золотом на обеих сторонках переплетов. Богато декорировался бинтовой корешок, обрезы книг золотились, форзац выклеивался мраморной бумагой ручной выделки. Такое оформление индивидуальных переплетов называется стилем «дворцовых библиотек».
Во второй половине XVIII века в России получили распространение новые типы и виды переплетов. Полукожаный, или переплет в корешок, имел обтянутые кожей углы, в то время как крышки выклеивались пестрой бумагой ручной выделки («под мрамор», «павлинье перо», «птичий глаз»). Издательский картонаж, или переплет в папку, – цельнокартонный переплет, оклеенный одноцветной бумагой с печатным текстом заглавия книги и выходными сведениями. Появление новых видов переплета было вызвано расширением социального круга потребителей книги и постепенной демократизацией книжной культуры.
В XIX – начале XX века совершенствовались уже известные типы и виды книжных переплетов, оттачивались приемы и способы их художественно-полиграфического оформления. Появились новые переплетные материалы, изготовленные на тканевой основе механическим способом, в первую очередь коленкор. Изобретенный в Англии в 1825 году, коленкор уже с 40-х годов XIX века широко применялся в русском переплетном деле, практически вытеснив из употребления все другие переплетные материалы. Из коленкора можно было изготовлять прочные, дешевые и красивые переплеты, разнообразные по цвету, характеру и способу отделки. Он с одинаковым успехом использовался как для цельных, так и для составных переплетов (в сочетании с кожей или бумагой), как для дешевой массовой книги, так и для роскошных подарочных и библиофильских изданий.
На рубеже XIX–XX веков переплетное дело приобрело современные черты, сформировались типы и виды книжных переплетов, которые применяются до сих пор не было обусловлено композицией.
В первые годы советской власти количество книг, выпускавшихся в издательских переплетах, не превышало 10%. Обложки и переплеты тех лет не имеют единого стиля оформления, а отражают борьбу различных художественных направлений: конструктивистского, футуристического, реалистического – и решаются разными средствами: с помощью фотомонтажа, реалистической иллюстрации, обобщающего рисунка, носящего динамичный, плакатный характер, шрифта, наборных типографских украшений. Такие обложки в основном выполнены в технике литографии и ксилографии.
Автопия
Способ автотипии был изобретен в 1881 г. Георгом Мейзенбахом. Автотипия бывает однокрасочной, печатаемой с одного клише одной краской: дуплексавтотипией; трех- и четырехкрасочной, когда при печати с трех или четырех клише тремя или четырьмя красками на один и тот же лист бумаги получается многоцветное изображение.
Альдины
Книги, изданные в Венеции типографом и издателем Альдом Пием Мануцием (1449–1515), его сыном Паоло (1512–1574) и внуком Альдом младшим (1547–1597) с 1494 по 1597 гг. Общее число альдин – около 1100. Многие из них напечатаны в формате в 1/8 долю листа наклонным шрифтом – курсивом. Среди них – много изданий классиков античной литературы.
Гравюра
В изданиях XVIII и XIX вв. широко использовалась гравюра на металле (на меди, на стали) различных видов. В резцовой гравюре рисунок процарапывали иглой на поверхности полированной металлической пластины, покрытой смоляным грунтом, а затем углубляли линии и пятна различными инструментами с учетом силы тона. Пунктирная манера – вид гравюры, печатающие элементы которой – разной глубины точки – получаются ударами остроконечного инструмента. Сухая игла – гравюра, в которой печатающие элементы – штрихи – на металлической пластине процарапывают, прорезают различной толщины иглами, приподнимая металл по краям углубленных штрихов. Благодаря этому штрихи на оттиске кажутся бархатными. Меццо-тинто (черная манера) – особый вид гравюры на металле, изготовляемой таким образом: сначала полированную металлическую пластину покрывают многочисленными углублениями, ударяя по ней инструментом с острыми зубцами – качалкой, а затем выглаживают эти углубления в светлых местах рисунка: чем сильнее выгладят участок, тем светлее он будет на оттиске.
Инкунабулы
Произведения печати (книги, брошюры, листовки), выпущенные в свет с первых шагов типографского станка в Европе (с 40-х гг. XV в.) до 1 янв. 1501 г. За это время искусство книгопечатания узнали не менее 250 городов, в типографиях которых напечатано не менее 40 тыс. названий книг. Их общий тираж ориентировочно определяют в 12 млн. экз. До наших дней сохранилось не более 500 тыс. экз. инкунабул. Крупнейшее их собрание (около 20 тыс.) – в Баварской библиотеке (Мюнхен). Крупнейшие российские собрания – в Российской государственной библиотеке (РГБ), Российской национальной библиотеке (РНБ), Библиотеке Академии Наук (БАН).
Лубок (лубочная литература)
Дешевые массовые издания, предназначенные в XVIII–XIX вв. для распространения в народе. Первоначально бытовали в виде т.н. лубочных картинок, воспроизводимых средствами гравюры на дереве или металле. Для лубочных изделий позднего времени характерны яркие красочные обложки. В виде лубка выпускались сказки, былины, сборники анекдотов, жития святых и т.п.
Манускрипт
Рукопись, безотносительно к ее размеру и форме (в виде отдельных листов, свитка или кодекса), преимущественно древняя. В современной специальной литературе термин не употребляют, предпочитая говорить о «рукописях», «рукописных книгах».
Палеотипы
Произведения печати (книги, брошюры, листовки), выпущенные в свет в первой половине XVI в. Среди палеотипов – славянские книги кирилловского шрифта, напечатанные в Тырговиште Макарием, в Венеции – Божидаром Вуковичем, в Вильнюсе и Праге – Франциском Скориной и др.
Письмовник
Книга, содержащая образцы переписки личного и делового характера. Принадлежит к жанру так называемой эпистолографии. Письмовники известны в русской рукописной книжности. Старейший русский печатный письмовник – книга «Приклады како пишутся комплементы разные…» (М., 1708). Большой популярностью пользовался письмовник, составленный Н.Г. Кургановым (1725–1796), выдержавший в 1769–1837 гг. 11 изданий.
Скрипторий
Мастерская рукописной книги. В средние века существовали в монастырях и при дворах владетельных особ. В скриптории возникает первичное разделение труда в изготовлении книги, здесь работают писцы, переплетчики, а также мастера оформления книги – иллюминаторы, рубрикаторы и др.
Старопечатная книга
Условное название книг, выпущенных в той или иной стране в течение некоторого периода после возникновения в ней книгопечатания. Среди старопечатных книг – инкунабулы и палеотипы. Хронологические рамки применения термина в различных странах не совпадают. В нашей стране старопечатными называют книги, выпущенные в XVI–XVIII вв., в большинстве западноевропейских стран – в XV–XVII вв.
Эльзевиры
Книги, изданные в Лейдене нидерландскими издателями и типографами Эльзевирами. Начало этому издательскому дому положил Лодовейк Эльзевир (ок. 1540–1617), начавший издательскую деятельность в 1592 г. Общее число эльзевиров – около 5000.
Водяной знак
Видимое на просвет изображение на бумаге преимущественно ручного изготовления. Водяной знак используют для датировки рукописей и безвыходных старопечатных книг.
Политипаж
Декоративное или сюжетное изображение, печатаемое во многих изданиях с одного клише или гравюры. В русской книге политипаж широко применялся в XIX в., особенно в первой его половине.
Экслибрис
Книжный знак владельца книги.
1.3 Особенности печати различных компонентов
В зависимости от структуры ячеек имеется три разновидности печатных форм:
– в традиционной (обычной) глубокой печати изображение на формном цилиндре получают методом травления. Площадь ячеек печатающих элементов остается постоянной, а их глубина изменяется в соответствии с тоном. Темным тонам соответствуют глубокие ячейки, а светлым – неуглубленные, плоские;
– в автотипной глубокой печати изменяются размеры ячеек, а их глубина остается постоянной. Передача градации обеспечивается в процессе травления за счет изменения диаметра ячейки;
– в третьем варианте, полуавтотипной глубокой печати, изменяется как площадь, так и глубина, что достигается посредством механического гравирования печатающих элементов. Отличительной чертой данного способа является получение оттисков высокого качества. Управление процессом осуществляется непосредственно на базе электронных данных.

Рисунок 1.6 – Микрофотография печатной формы глубокой печати
Для обеспечения качества гравирования осуществляется как контроль толщины медной рубашки, получаемой электролитическим осаждением, так и хромированного покрытия. После гравирования с помощью микроскопа определяется размер ячеек и соответственно объем заполнения их краской. Естественно, в работе необходимо использовать качественный резец. Глубокая автотипия почти полностью вытеснила процессы травления печатных форм
Высокая печать, флексография
На печатной форме высокой печати печатающие элементы располагаются выше, чем пробельные. В прямой высокой печати фотоформой служит полученный на фотопленке прямой негатив, подвергающийся воздействию УФ излучения при контакте с формным материалом на основе фотополимеризуемого слоя. Фотополимеризуемый слой на облученных участках затвердевает, а неэкспонированные участки затем вымываются. В итоге формируется выраженный рельеф. Углом наклона профиля растровой точки или штриха можно управлять по средством правильно подобранной дополнительной за светки от диффузного источника излучения.

Рисунок 1.7 – Микрофотография печатной формы высокой печати
В случае непрямой высокой печати сначала печатная краска переносится с печатной формы на промежуточное полотно, а затем только на запечатываемый материал. Технология очень быстро вошла в печать бесконечных формуляров и стала известной под названием «сухого офсета», который часто путают с офсетом без увлажнения. Наряду с этим она также носит английское название «Letterset» («высокая офсетная печать»).
С точки зрения изготовления фотоформ и печатных форм суть различий между прямой и непрямой высокой печатью заключается в свойствах фотоформ. Так как наличие промежуточного звена приводит к изменению зеркальности изображения, фотоформы для прямой высокой печати должны иметь прямое изображение. Термин «прямое изображение» соответствует условиям рассматривания, при которых изображение всегда повернуто эмульсионной стороной к наблюдателю.
В последние годы применительно к задачам печати на упаковочных материалах стала развиваться флексографская печать. В отличие от высокой печати, описанной ранее, во флексографии печатная форма сама по себе является эластичной, а печать осуществляется с помощью жесткого печатного цилиндра. Флексографские печатные формы изготавливаются таким же образом, как и в высокой печати. При этом фотоформой должен служить прямой негатив.
Для получения рельефных печатных форм в виде резиновых клише используется предварительно изготовленная металлическая рельефная матрица, которая вдавливается в резиновое полотно. Однако способ прессования и данный тип печатных форм используются все реже.
Поскольку копировальный слой, применяемый в высокой печати, является негативно работающим слоем, то экспозиция контролируется с помощью полутонового клина. Таким путем, можно определить, во сколько раз должна быть изменена основная экспозиция. Это параметр, от которого зависит ход фотохимической реакции. Вместе с тем фотохимическая реакция является не только решающим фактором, влияющим на передачу градации. Протекание реакции зависит от степени расходимости облучающего светового пучка (направленный или диффузный).
Во флексографской печати передача градации определяется с помощью специальных денситометров, осуществляющих измерения на печатной форме, на которую нанесен слой краски. Другой метод оценки относится к микроскопическому анализу изображения, например, с использованием программного обеспечения Photoshop. Имеются также специальные приборы для измерения размеров растровых точек. Они регистрируют микроскопическое растровое изображение с помощью цифровой фотокамеры и автоматически его анализируют, т.е. оценивают размеры растровых точек.
Литография
Способ плоской печати, в котором изображение оттискивается с печатной формы непосредственно на бумагу. Печатная форма в литографии изготовляется либо на известняковом (литографском) камне, либо на металлической пластине. Способ изготовления может быть и ручным, и фотомеханическим (с применением фотографических процессов). При ручном способе изображение рисуют литографской тушью или литографским карандашом, либо непосредственно на камне, либо на бумаге с клеевым слоем, благодаря которому изображение может быть перетиснуто на поверхность камня. Входящие в состав литографской туши и карандаша мыло и сало способствуют образованию восприимчивых к краске печатающих (т.е. дающих отпечаток) элементов, а воск и шеллак защищают образовавшиеся печатающие элементы от кислот, которыми обрабатывают камень, чтобы получить отталкивающие краску пробельные (непечатающие) элементы. Если изображение на камне или бумаге перерисовывается литографом с оригинального рисунка художника, литографская печатная форма именуется репродукционной. Если на камне или бумаге рисует сам художник, то способ изготовления формы и оттиск с нее принято называть автолитографией. При фотомеханическом способе негатив или диапозитив копируют на покрытый светочувствительным слоем формный материал.
Плоская печать
Один из основных видов печати, его особенность в том, что печатающие (т.е. дающие красочный оттиск) элементы в печатной форме лежат с пробельными (не дающими оттиска) практически в одной плоскости. Благодаря специальной обработке пробельные элементы отталкивают жирную краску, а печатающие элементы ее хорошо воспринимают. Способы плоской печати – литография, офсетная печать, фототипия.
Автотипия
Так называют фотомеханический (т.е. с применением фотографирования и фотокопирования) способ воспроизведения изображений с тонами разной силы (напр., фотографии пейзажа). Суть способа – в изготовлении печатной формы, изображение на которой разбито на систематически расположенные (в виде сетки) микроточки большей или меньшей площади (центры точек находятся на равном расстоянии друг от друга). В темных участках изображения площадь точек такова, что они почти сливаются в сплошной черный фон, в серых – площадь точек меньше и между ними образуются просветы, что создает у зрителя ощущение более или менее серого тона (чем меньше просветы, тем тон сильнее), в светлых – точки настолько малы, что их почти не видно, а тон кажется близким к белому, лишь слегка сероватым. Отсюда общее впечатление передачи многих тонов со всеми переходами – от светлых до темных.
2. Процесс допечатной подготовки изданий
2.1 Устройства и принципы действия печатных установок
Построение выводных устройств
Выводные устройства для экспонирования фототехнических пленок называются также «устройствами записи на фотопленку» (имиджсеттерами).
Экспонирующие устройства (ЭУ) могут иметь планшетное исполнение с протяжкой фотоматериала по плоскости через оптическую систему (Capstan), а также конструкцию барабанного типа (ЭУ с размещением материала внутри или на поверхности барабана. Текстовые знаки и элементы изображений создаются из отдельных световых пятен. При непрерывном экспонировании пятно образует прямые линии в направлении строчной развертки, а вместе с элементами последующих строк формирует картину сплошных участков изображения. Этим способом создаются буквы и символы. Каждый знак шрифта представляется множеством «микрострок».
Если текст и изображения выводятся вместе, то последние, которые также состоят из микрострок, построчно засвечиваются вместе со шрифтом. Разложение шрифта и изображений на микростроки происходит в растровом процессоре (RIP – Raster Image Processor).
Чтобы иметь возможность получать знаки с максимально гладкими контурами и изображения с высокой четкостью, минимальная экспонируемая точка (пятно) должна иметь очень маленький диаметр. Размер пятна определяет разрешение системы вывода: 7 мкм соответствуют примерно 5000 dpi, а 30 мкм – примерно 1200 dpi (dpi = dots per inch = точек на дюйм). Расстояния между точками в строке и расстояния между строками должны быть достаточно малыми для того, чтобы получать сплошное почернение.
Распространенные на рынке экспонирующие устройства имеют размеры пятна от 7 до 45 мкм; это соответствует разрешению в интервале примерно между 5080 и 800 dpi или соответственно 2000 и 315 см-1 (315 точек на см). Устройства с высоким качеством экспонирования имеют разрешения до 8000 dpi, т.е. 3150 см-1.
На рисунке 2.2 схематически представлено, как за данная фигура воспроизводится пятнами круглой формы. Расстояние между пятнами и их диаметр уменьшены вдвое. В результате наблюдается явное улучшение воспроизведения контуров, но одновременно увеличивается количество пятен и, соответственно, необходимый объем памяти.
Большое количество и маленький диаметр отдельных пятен, экспонируемых одно за другим, требуют высокой частоты световых пучков и высокоэнергетических источников света. В качестве источников используются лазерные диоды и газовые лазеры в видимом диапазоне длин волн, подобранные в соответствии со светочувствительностью фотопленки (например, лазерные диоды с длиной волны 670 нм, гелиевонеоновые лазеры – 633 нм и аргоновые лазеры – 488 нм).
Планшетные экспонирующие устройства
В планшетных устройствах экспонируемый материал размещается в виде плоских листов. Тем самым обеспечивается простое конструктивное построение блока экспонирования и держателя фото материала. С увеличением формата записи ЭУ усложняется конструкция оптической системы, так как необходимо обеспечить точное позиционирование пятен с сохранением их диаметра по всей площади экспонирования. Планшетные экспонирующие устройства малых и средних форматов отличаются простотой конструкции, высокой надежностью и большой производительностью, что делает их особенно подходящими для газетного производства.

Рисунок 2.1 – Фотовыводное устройство капстанового типа (AGFA)
Планшетные экспонирующие устройства с непре рывной протяжкой фотоматериала через оптическую систему (Capstan)
На рисунке 2.3 представлено экспонирующее устройство с непрерывной протяжкой материала через оптическую систему. Здесь используются материалы рулонного формата, которые транспортируются валиками. Экспонирование осуществляется с помощью устройства, которое перемещается по заданной программе. Оптические элементы направляют лазерный луч вдоль образующей вала по всей ширине фотопленки. Лазерный луч и транспортирующие элементы синхронизированы таким образом, что экспонирование производится строка за строкой, причем образуются прямолинейные строки. Специальный транспор тирующий механизм и применение рулонного материала позволяют получить практически неограниченную запись по длине формата фотопленки. Большой диапазон форматов отличает устройства типа Capstan от устройств других типов.

Рисунок 2.2 – Примеры ошибок синхронизации в фотовыводном устройстве типа Capstan (на примере устройства AGFA)
Для обеспечения высокого качества записи решающей является точная синхронизация протяжки фотопленки и отклонения лазерного луча, которое непосредственно влияет на расстояние между пятнами, а также строками. Неравномерности движения ведут к дефектам, несовмещению цветоделенных фотоформ. Особенно сильно на качество изображения влияют ошибки синхронизации, появляющиеся при прерывании записи на участках текста и изображения. Типичные дефекты, связанные с такими остановками экспонирования при строчной развертке – так называемые ошибки быстрой развертки («Fast-scan-Fehler»), а в направлении подачи материала – ошибки медленной (кадровой) развертки (Slow-scan-Fehler»).

Рисунок 2.3 – Фотовыводное устройство с записью на внешней поверхности барабана (фотопленка поверх барабана) (AGFA)
Изображение записывается только в направлении сканирования (но не при обратном ходе луча), а также после протяжки материала посредством шаговых двигателей. Совершенные конструкции позволяют избежать дефектов записи, вызванных чередованием пусков и прерываний записи.
Экспонирующие устройства с креплением фотопленки поверх барабана
Подлежащая экспонированию фотопленка закрепляется на барабане, который в процессе экспонирования вращается с большой частотой. Лазерный луч с постоянной скоростью движется вдоль оси барабана таким образом, что траектория его движения равномерно перекрывает поверхность барабана по винтообразной линии. При использовании данного принципа записи решающим для качества является точная синхронизация двух перемещений с частотой экспонирования.
Простой принцип функционирования и короткий потоянный оптический путь лазерного луча по сравнению с другими типами экспонирующих устройств обеспечивают наивысшее качество экспонирования.
Экспонирующие устройства с креплением фотопленки внутри барабана
Экспонирующие устройства с размещением материала на внутренней поверхности барабана чаще всего работают с рулонным фотоматериалом, который для засветки лазерным лучом размещается и позиционируется на поверхности светонепроницаемого пленкодержателя, имеющего форму полого цилиндрического сегмента. Фотоматериал в процессе экспонирования находится в неподвижном состоянии. В зависимости от конструкции экспонирующего устройства держатель фотоматериала может представлять собой цилиндрический сегмент с углом примерно от 180 до 270°. Лазерный луч движется точно вдоль оси цилиндра, преломляется под прямым углом призмой или зеркалом, вращающимися с большой скоростью вокруг оси полого цилиндра, и проецируется на его внутреннюю поверхность. Скорость вращения дефлектора достигает 30 000 об/мин, так что посредством его синхронного перемещения вдоль оси вся площадь пленки может быть засвечена в течение короткого времени

Рисунок 2.4 – Фотовыводное устройство с записью на внутреннюю поверхность барабана (фотопленка внутри барабана (AGFA)
Машины и устройства репродукционной техники
Фоторепродукционные аппараты
Фоторепродукционные аппараты состоят из оригинала держателя (для размещения репродуцируемого изображения), объектива, меха камеры и коробки матового стекла с устройством для закрепления фотографического материала. Плоскости оригинала, объектива и фотопленки расположены перпендикулярно оптической оси. Как видно основные элементы размещены таким образом, что могут передвигаться вдоль оптической оси, что позволяет изменять масштаб воспроизводимого изображения.
Оригиналодержатель снабжен приспособлениями, позволяющими фиксировать оригинал строго в плоском состоянии в вертикальном или горизонтальном положении. Обычно это большая шлифованная стеклянная пластина, к которой с нерабочей стороны прижимается резиновое полотно. Из пространства между резиновым полотном и стеклянной пластиной откачивается воздух так, чтобы они были плотно прижаты друг к другу под воздействием давления. Перед откачиванием воздуха между пластиной и резиновым полотном укладывается оригинал. Уплотнение на краях резинового покрытия происходит за счет уплотняющей кромки. Во избежание образования воздушных прослоек поверхность резинового покрытия делается ребристой, т.е. с воздушными каналами. Для зарядки оригиналодержателя его устанавливают в горизонтальном положении.
Объектив расположен в специальном держателе. Светонепроницаемые меха предотвращают проникновение постороннего света.
Фотопленка удерживается в плоскости изображения с помощью вакуума в абсолютно плоском состоянии. При этом светочувствительный слой всегда обращен к объективу.
Плоскость оригинала равномерно освещается источником излучения. Используется белый, близкий к дневному, свет (например, от ксеноновой лампы высокого давления), так как обрабатываются также и цветные оригиналы с целью получения цветоделенных изображений. Экспозиция устанавливается посредством диафрагмы и времени открытия затвора, тем самым обеспечивается оптимальный процесс записи изображения на фотопленку. Несмотря на точные знания свойств фотопленки и применение экспозиметров, проводят пробное экспонирование с тестовым серым клином, чтобы точно определить величину экспозиции.
Для получения цветоделенных изображений в фоторепродукционном аппарате на пути хода лучей устанавливаются светофильтры: красный, зеленый и синий для последующего изготовления печатных форм для голубой, пурпурной и желтой красок соответственно, а также фильтр видности для изготовления фотоформы для черной краски. При этом цветоделенные изображения на проявленном фотографическом изображении являются черно-белыми, и степень их почернения соответствует количеству выделяемой краски в рассматриваемом элементе изображения.

Рисунок 2.5 – Схема фоторепродукционного апарата
Чтобы иметь возможность получать прямое и зеркальное изображение в фоторепродукционном аппарате, на пути хода лучей помещаются плоские зеркала или призмы.
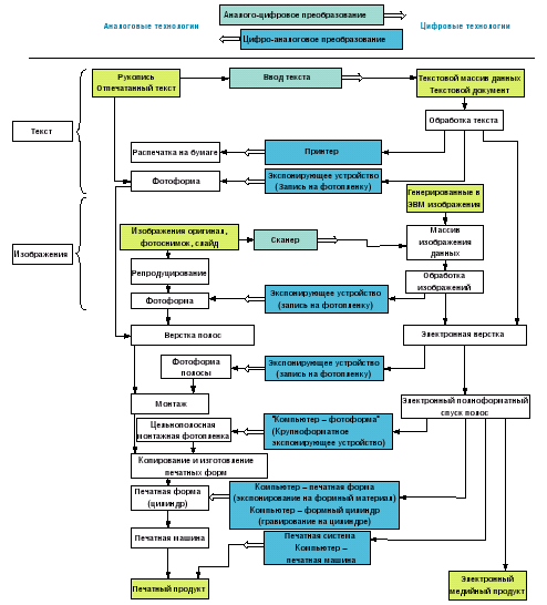
2.2 Монтаж и маркетирование печатных изданий
Вывод текста для изготовления фотоформы или печатной формы.
В процессе обработки текста его представление или отображение постоянно находится перед оператором на экране монитора компьютера. Для корректуры изготавливаются распечатки на бумаге.
Качество контуров при цифровом выводе /фотовыводные устройства: низкое разрешение; б улучшение качества контуров благодаря использованию более высокого разрешения (увеличение разрешения и уменьшение диаметра пятна в два раза)
Если предусмотрена дальнейшая обработка текста для изготовления фотоформы (вывод фотоформы для изготовления печатной формы) традиционным способом, т.е. посредством ручного монтажа, необходимо осуществить экспонирование фототехнические пленки. Текстовая информация может выводиться либо в виде гранок, либо как текстовые полосы со свободными местами под иллюстрации, которые затем монтируются вручную, либо в виде готовой полосы, включающей иллюстрации. Гранки содержат исключительно текст, выключенный по ширине колонки или полосы. При этом затраты ручного труда на верстку полос (создание макета полосы) очень велики. Целесообразнее предварительно обработать текстовую полосу с помощью программы верстки, которая позволяет оставить площади, на которые затем будут монтировать уже имеющиеся на фотоформах изображения. Электронное составление полностью сверстанных полос с отображением текста и изображений, а также одновременный их вывод на фотопленку предполагают, что все изображения представлены в цифровой форме в компьютере и могут обрабатываться вместе с текстом в программе верстки.
Фотоматериалы, фотопленки, виды фотопленок
Виды фотопленок для репродукционных процессов выбираются в зависимости от области их назначения. При контактном экспонировании фотопленка находится в непосредственном контакте с прозрачным оригиналом. В табл. 1–1 указано, какого разрешения можно достичь при использовании различных фотопленок.
Для записи в экспонирующих устройствах используют фотопленки, которые обеспечивают необходимое почернение, несмотря на крайне короткое время экспонирования. Фотопленки, также называемые «фотопленки для записи в ЭУ», имеют максимум чувствительности, соответствующий длине волны используемого лазера.

Рисунок 2.7 – Виды фотопленок
Разрешающая способность (в линиях на мм) черно-белых фотопленок при контактном экспонировании по [1–9]; ширина линий в идеальном случае равна расстоянию между ними; т.е. при 50 лин/мм примерно 0,01 мм)
Абляционные пленки обрабатываются без использования химических растворов. В связи с этим говорят о «сухих пленках». Принцип их действия основан на частичной фиксации тонкого углеродного слоя на участках фольги-носителя, экспонированных лазерным излучением. Углеродный слой с экспонированных участков удаляется при снятии защитной пленки. Этот процесс называется «Peeling» (снятие слоя).
Требования к фотопленкам
К различным сортам фотопленок (особенно к использующимся в экспонирующих устройствах) предъявляются следующие требования:
– стабильность размеров;
– хорошая кроющая способность (оптическая плот ность D=4);
– высокая прозрачность в незасвеченных участках (оптическая плотность D=0,05);
– очень малое время экспонирования, так как точки засвечиваются одна за другой, и должно быть соблюдено приемлемое общее время экспонирования,
– хорошая резкость края;
– высокая разрешающая способность;
– возможность автоматической химикофотографической обработки.
В новых технологиях фотографической промышленности вместо гидрохиноновых проявителей используется изосалициловая кислота, более безопасная для окружающей среды. При использовании абляционных фотопленок, которые не нуждаются в жидкостной химической обработке, загрязнение окружающей среды уменьшается.
Монтаж полос (верстка)
Совмещение
текста и изображений на полосе происходит
в процессе «верстки». При традиционном
способе изготовления печатных форм
исполнитель вручную в соответствии с
макетом монтирует полосу из текста и
изображений, обычно представленных в
виде фрагментов фотоформ.
Фрагменты укладывают на монтажную основу в нужном положении и закрепляют. От точности и тщательности монтажа напрямую зависит качество печати. Ошибки приводки, обусловленные этим этапом, в последующей печати уже почти невозможно исправить. Монтаж фотоформ производится на специальном столе. Его рабочей поверхностью служит стеклянная пластина, подсвечиваемая снизу рассеянным светом. Две перемещающиеся по сторонам перпендикулярные линейки позволяют производить точный монтаж.
При подготовке к монтажу на поверхность стола сначала кладут миллиметровку на прозрачной основе, затем монтажную основу, которую закрепляют липкой лентой. Монтажная основа – это прозрачная пленка со стабильными размерами, нечувствительная к влаге, стойкая к механическим воздействиям, а также обладающая антистатическими свойствами. Хорошо зарекомендовала себя лавсановая основа толщиной 0,15 мм. Для монтажа фотоформ средних и больших форматов применяется основа толщиной 0,3 мм.
Фотоформы монтируются обязательно эмульсионным слоем вверх, чтобы при заключительном копировании на чувствительные слои были обращены друг к другу и могли быть проэкспонированы без рассеяния экспонирующего излучения. Фрагменты фотоформы (текст и изображения) укладываются на монтажный стол в соответствии с макетом и закрепляются на монтажной основе жидким клеем или липкой лентой. Для этого фрагменты фотоформы обрезаются по краям до нужного размера. Части пленок недолжны перекрываться на монтажной основе, так как при последующем копировании в местах перекрытия фрагментов нарушается прямой контакт фотоформы с формной пластиной. В результате светорассеивания при экспонировании пластины в местах перекрытия появляются непропечатанные участки.

Рисунок 2.8 – копирование, являющееся следствием перекрытия фотоформ
В офсетной печати чаще всего используются позитивные формные пластины. Для копирования на эти пластины необходим монтаж. При позитивном монтаже встречаются трудности обеспечения качества из-за наличия краев обреза фрагментов пленок, осевшей пыли и частиц, а также царапин и др. При копировании они переносятся на формный материал как элементы изображения, так как они поглощают свет.
Лента для закрепления фотоформ на монтажной основе представляет собою узкую ленту толщиной 0,05 мм с односторонним клеевым слоем. Для позитивного монтажа используют прозрачные или свет логолубые прозрачные липкие ленты. Несмотря на их небольшую толщину, они все же мешают плотному контакту фотоформы с формной пластиной, что приводит к непропечатанным участкам на копиях. Липкую ленту размещают только на достаточно широких полях фотоформ без изображения. Между краем изображения и краем липкой ленты должно быть расстояние не менее 5 мм.
Монтаж многоцветных изображений выполняют особенно аккуратно. От точности монтажа непосредственно зависит результат приводки на печатном оттиске. Прежде всего обращают внимание на избежание ошибок, связанных с параллаксом, возникающим при наблюдении совмещаемых цветоделенных изображений под углом. Применение лупы (с делениями) или микроскопа позволяет выполнять монтаж более точно благодаря увеличению элементов изображения.
При монтаже цветоделенных фотоформ зарекомендовали себя две технологии:
основной монтаж. Сначала изготовляется основной монтаж цветоделенной фотоформы той краски, которая содержит наиболее четко выраженные детали изображения. Затем он служит образцом оригиналом для монтажа всех остальных цветоделенных фотоформ на другую монтажную основу. Между основным монтажом и находящимся в работе размещается матовая пленка, придающая серый фон основному монтажу;
монтаж по копии. С помощью этого способа достигается лучшее качество приводки. На полимерной пленке, на которую предварительно нанесен эмульсионный слой, изготавливается позитивная или негативная копия основного монтажа. Светочувствительный слой окрашен в голубой или красноголубой цвет, не препятствующий прохождению излучения. На эту пленку монтируются следующие по порядку цветоделенные фотоформы.
При позитивном копировании неровности, имеющиеся по контуру обрезки, и мелкие загрязнения удаляются посредством рассеивающих свет стекол / пленок, размещаемых со стороны основы фотоформы.
В газетном производстве часто используется монтаж негативов. В этом случае печатающие элементы на фотоформе являются прозрачными. При монтаже негативных фотоформ применяют темнокоричневую или черную липкую ленту. Площадь монтажа целиком покрывается пленкой для кадрирования. При освещении монтажного стола излучением видимого диапазона система пленок остается прозрачной. Однако участки, закрытые кадрирующей маской становятся непрозрачными для излучения УФ диапазона. Участки, соответствующие изображению, на пленке для кадрирования вырезаются. Таким образом исключается появление дефектов, возникающих при позитивном копировании из-за наличия пыли и контуров обрезки.

Рисунок 2.9 – Экспонирование частиц пыли в процессе записи на формные пластины: копирование без матовой пленки; копирование с матовой пленкой, предупреждающей запись пилинок
К негативному монтажу предъявляются требования по оптической плотности. Необходимо, чтобы будущие печатающие элементы имели высокую прозрачность (D<0,05), а пробельные элементы – достаточную оптическую плотность (D>2,5).
Поскольку ручная приводка четырехкрасочных изображений при негативном монтаже сложна и способствует увеличению числа ошибок, она преимущественно используется при выполнении однокрасочных работ. Более удобным является метод, согласно которому растровые изображения копируются на формную пластину после того, как предварительно уже проведена запись с текстовых и штриховых фотоформ, т.е. копирование растровых фотоформ осуществляется в процессе второго экспонирования. Так как участки, соответствующие растровым изображениям, при первом копировании текстовых и штриховых фотоформ зачернены, на этих участках формная пластина при экспонировании остается незасвеченной. И наоборот, при копировании с растровых фотоформ остальные участки кадрируют, и они становятся непрозрачными для УФизлучения. Это делается для того, чтобы в процессе второго экспонирования не разрушить уже проэкспонированные участки, содержащие текст и / или штриховое изображение.
Контроль качества готового монтажа осуществляется посредством изготовления светокопий. Контроль нужно выполнять очень тщательно, так как на стадии монтажа еще можно внести необходимые изменения без больших дополнительных затрат времени, финансов и отвлечения рабочего персонала.
Спуск полос и монтаж
В процессе монтажа фотоформ печатного листа осуществляется их размещение и закрепление на листовой прозрачной основе. Её размеры соответствуют формату печатного листа. Размещение цельнополосных фотоформ в заданной последовательности и ориентации («портретная», «пейзажная»), а также точное расположение отдельных полос на печатном листе следует выполнять с учетом следующих факторов (кроме этого при изготовлении монтажа необходимо дополнительно устанавливать и другие тест объекты, используемые для контроля и управления технологическими процессами):
– способ печати (растрированные фотоформы для автотипных способов печати, полутоновые – для глубокой печати; прямое изображение для прямых способов печати, зеркальное – для косвенных; позитивные фотоформы – для позитивного копирования, негативные – для негативного копирования);
– вид печатной машины (край для захвата листа форграйфером в листовых печатных машинах; края с графейками, поля для лентопроводящих роликов, метки приводки, баланс поперечной неприводки из-за набухания материалов под воздействием влаги – для рулонных печатных машин);
– формат печатной машины;
– способ переворота листа при двусторонней печати (проводка и переворот листа в листовых печатных машинах, оснащенных устройством переворота;
– проводка и переворот листа при использовании листовых машин без устройства для переворота;
– одновременная печать с обеих сторон при печати «резина к резине»);
– схема сгибов фальцевальной машины или аппарата; способ скрепления конечного полупродукта (припуск по корешковому полю на обрезку сгибов при клеевом скреплении блоков);
– способ послепечатной обработки (шлейф тетради при комплектовке блока подборкой или вкладкой приложений в помещении экспедиции);
– направление подачи бумаги (для листовых машин с учетом расположения волокон при отливе, для рулонных машин с портретным или пейзажным расположением полос);
– положение сфальцованной тетради в блоке (расположение колонцифр, например, от 1 до 32 для первой тетради, а также на полосах последующих тетрадей);
– число красок на данной стороне листа;
– вспомогательные метки (метки приводки, обрезки, фальцовки, подборки, сигнатуры, метки цветных красок, идентификационные номера);
– контрольные шкалы (шкалы для контроля печатного процесса, размещаемые перпендикулярно на правлению подачи бумаги по всей ширине печатного листа, шкалы для контроля копировальных процессов, размещаемые на участках печатной формы, находящихся вне зоны печати).
В зависимости от вида работ могут размещаться и другие элементы, предназначенные для технологических целей.
Таким образом, монтаж полос является информационноемким и важнейшим этапом, позволяющим исключить возникновение ряда ошибок на дальнейших стадиях технологического процесса.
Первый шаг при монтаже полос – это чертеж монтажного листа в рабочем масштабе. Макетный лист имеет формат печатного листа с дополнительными полями и вычерчивается на безусадочной прозрачной основе или бумаге. Рассмотрим, например, макетный лист для листовой офсетной печати.
Сначала форматный лист размещается на монтажном столе параллельно направляющим и фиксируется липкой лентой. Затем на лист наносятся формат печатного листа, поле для грейфера, линия переднего поля оттиска и серединная (центральная) линия в направлении подачи. Необходимые данные находятся в документации печатной машины или их можно получить непосредственно из характеристики издания.

Рисунок 2.10 – Макетный лист спуска полос с учетом вида печатного листа и размещаемых вспомогательных контрольных элементов и информации, необходимой для отделки отпечатанной продукции; пример: лицевая сторона 16-полосной брошюры, получаемой посредством трех сгибов печатного листа
В соответствии с размерами, показанными на рабочей схеме спуска полос, вычерчивают в зеркальном отображении точные контуры всех полос, размещаемых на лицевой стороне печатного листа. Рабочая схема всякий раз должна проверяться с помощью образца, сфальцованного вручную.
При установке межполосного расстояния учитывают также припуски на фальц и обрезку. В нижнем правом углу каждой полосы устанавливают колон цифру. Тем самым для каждой полосы четко определяется ее расположение и ориентация (головкой вверх или вниз). После вычерчивания мест под контрольные шкалы и вспомогательные метки монтажный лист становится подготовленным к дальнейшей работе. Рисунок меток обрезки и фальцовки должен быть таким, чтобы их нельзя было перепутать друг с другом, т.е. чтобы их можно было легко отличать один от другого. Кроме того, метки нужно размещать таким образом, чтобы даже при небольших ошибках в обрезке они не были видны в готовой продукции. Цветные контрольные шкалы нужно располагать на периферийных участках печатного листа, с тем чтобы они могли быть удалены в процессе обрезки. Нужно также выделить и обозначить места под сигнатуру, для указания цвета краски и установки идентификационного номера.
Монтажный лист для оборотной стороны печатного листа нужно вычерчивать по такой же методике, какая была рассмотрена выше при его вычерчивании для лицевой стороны. При этом обязательно необходимо учесть способ переворота листа. Таким образом, для каждого бумажного листа, запечатываемого с двух сторон, нужно изготовить два монтажных листа.
Для выполнения монтажа полос на монтажном столе точно устанавливается и закрепляется Макетный лист (план монтажа). При необходимости под него подкладывается миллиметровая пленка.
Поверх кладут и закрепляют монтажную основу. Полностью сверстанные фотоформы отдельных полос укладывают и приклеивают к основе в соответствии с планом монтажа. Спуск цветоделенных фотоформ и соответствующий монтаж выполняются либо по технологии основного монтажа, либо посредством изготовления светокопий.
Системы приводки
Приводка и операции установки требуют большой тщательности их выполнения, что позволяет уменьшить ошибки несовмещения. Поэтому эти операции связаны с большими затратами времени и сил. Добиться уменьшения затрат времени и большей точности приводки позволяет применение механической системы. Как правило, это справедливо в том случае, когда система приводки используется на всех этапах процесса, т.е. при:
создании макетного листа (плана монтажа);
монтаже полос;
изготовлении печатных форм;
установке печатных форм в печатной машине.
Принцип систем приводки основан на четкой фиксации положения носителя информации на стадии, когда еще возможно его относительное перемещение. Фиксация осуществляется в процессе закрепления полос фотоформ липкой лентой при монтаже, она производится также перед пневматическим прижимом в копировальных рамах и в ходе закрепления печатных форм при их установке в печатной машине посредством зажимов; при выполнении сгиба печатной формы для рулонных печатных машин и т.д.
Для позиционирования применяются, например, приводочные штифты с жесткими допусками на размеры внешних диаметров. На штифты накладываются носители с записанной информацией, имеющие также пробитые отверстия в местах, точно соответствующих расположению штифтов. Приводочные штифты размещаются на горизонтальных направляющих, которые при помощи липкой ленты фиксируются на монтажном столе в точно определенном месте. С помощью приводочного штифта и соответствующего ему приводочного отверстия носитель информации (например, монтажный лист) точно фиксируется на плоскости в направлениях x и y. Оставшаяся некоторая степень свободы и, следовательно, возможный поворот монтажного листа на плоскости вокруг приводочного штифта полностью исчезают при включении в работу второй из множества расположенных по периферии носителя пары «штифт – приводочное отверстие».

Рисунок 2.11 – Приводочные отверстия на формной пластине (система приводки CONTROL 2000, Bacher)
Направляющая, вдоль которой располагаются приводочные отверстия, должна проходить через центр приводочного отверстия, имеющего форму круга. Тем самым обеспечивается точное (в отношении 1:1) позиционирование. Этот принцип применяется для:
– фиксации положения монтажной основы на монтажном столе с закрепленной миллиметровой сеткой и монтажным листом и с устройством перемещения линейки;
– фиксации положения монтажа полос одного над другим при изготовлении комплекта цветоделенных монтажей;
– фиксации положения монтажа полос на формной пластине в вакуумированных копировальных рамах перед пневматическим прижимом;
– фиксации положения пластины на формном цилиндре перед установкой прижимной планки;
– фиксации положения пластины в устройстве создания сгиба печатных форм, предназначенных для рулонных офсетных печатных машин.
Несмотря на то, что как отверстие круглой формы, так и отверстие удлиненной формы, располагаемые на приводочных штифтах, обеспечивают одинаковоточную фиксацию на плоскости монтажа фотоформ (печатной формы), все же для больших форматов используются отверстия удлиненной формы. Это обеспечивает позиционирование по всей ширине листа без возникновения избыточных напряжений по краям отверстий. И хотя это означает, что система стала более подвижной и неопределенной, этот способ получил широкое распространение.
Для крепления формных пластин на формном цилиндре печатной машины пластины вводятся в открытые прижимные планки. Пробивание отверстий потребовало бы больших затрат. Поэтому пластина имеет пробитые U-образные отверстия по закрепляемому краю. Отверстия могут быть полукруглыми или полупродольными. Если пластина свободно лежит на всех приводочных штифтах прижимной планки или формного цилиндра, то это означает, что она находится в правильном положении. Положение приводочных штифтов позволяет осуществлять дополнительный визуальный контроль правильности установки печатной формы.
Процесс цветопробы и пробной печати
Фотомеханические процессы обработки изображений и изготовление
В
фотомеханических процессах (обычно с
записью на фотографическую пленку) для
переноса изображений используются
оптические устройства (фоторепродукционные
аппараты, оптика, фильтры и т.п.) и
дополнительные составляющие (светофильтры,
оптические растры, фототехнические
пленки со специальными свойствами и
т.д.). Цифровая обработка здесь не
используется, она применяется в так
называемой «электронной репродукционной
технологии».
Изобразительные оригиналы могут быть чернобелыми или цветными, штриховыми (графика) и тоновыми Оригиналом является входной сигнал, содержащий данные изобразительной информации. Наиболее часто встречающийся случай полутонового изобразительного оригинала – фотография. Чернобелая фотография содержит большое количество градаций от черных деталей изображения, так называемых «теней», до белых участков, называемых «светами». Цветная фотография в зависимости от фотоматериала и метода его химикофотографической обработки может воспроизводить практически все встречающиеся в природе видимые цвета, причем каждый цвет может быть представлен в виде непрерывной шкалы от темных до светлых участков и от ненасыщенных (неярких, сероватых) до насыщенных (чистых) цветов.
Для того чтобы при печати передавать полутона по возможности близко к оригиналу, полутоновые оригиналы в зависимости от способа печати должны быть преобразованы либо в растровые изображения, либо, как в случае глубокой печати, в структуру элементов, передающих различную толщину красочного слоя. Цветные изображения перед растрированием нужно разложить на три основных цвета (в соответствии с особенностями восприятия человеческого глаза), которые затем, часто дополненные черным цветом, формируют цветное изображение в процессе печатного синтеза.
Наряду с правильной цветовой передачей для оттисков важна передача деталей структуры или контуров изображения, являющихся неотъемлемой составной частью информационного содержания оригинала. Четкие контуры оригинала должны и на оттиске получаться четкими. Кроме того, они должны оставаться видимыми в светлых, средних и темных участках изображения. Равномерные серые или цветные участки при воспроизведении не должны иметь колебаний плотности или быть искажены инородными структурами. То же самое верно и для плавных, равномерных цветовых переходов.

Рисунок 2.12 – Полутоновое изображение, черно-белое (растровая репродукция)

Рисунок 2.13 – Полутоновое изображение, многоцветное (растровая репродукция)
Репродукция отвечает высоким требованиям качества лишь в том случае, когда изображение на оттиске наиболее полно соответствует содержанию оригинала. Так как интервал оптических плотностей диапозитива, часто выступающего в роли оригинала, как правило, больше, чем интервал оптических плотностей печатного оттиска, необходимо в процессе обработки осуществить ряд операций. Имеют место: масштабирование (увеличение или уменьшение), коррекция изображения (удаление нежелательных деталей, сглаживание контуров, добавление или устранение элементов изображения и т.д.), цветокоррекция и уже упомянутое выше растрирование. Весь этот спектр работ должен быть выполнен в репродукционном процессе. Для этого применяют два принципиально различных способа:
– аналоговую обработку изображений;
– цифровую обработку изображений.

Рисунок 2.14 – Допечатные технологические процессы (аналоговые и цифровые технологии)
Аналоговая обработка изображений использует, главным образом, фотомеханические, химические и физические средства, а цифровая – электронные.
3. Оценка экономической целесообразности использования программ подготовки отдельных компонентов книжного издания к печати
Для каждой программы предназначенной для печати книжных изданий существуют свои системные требования, но для таких программ особо мощные современные компьютеры не требуются. Для вывода изображений на бумагу нам понадобится принтер, а также для ввода текста и изображений сканер.
Чтобы узнать какие нам подойдут системные требования, составляем конфигурацию ПК для работы программ книжного издания к печати.
Таблица 3.1 – Выбор конфигурации ПК для программ книжного издания к печати
|
Наименование |
Adobe PageMaker 7.0 |
Microsoft Office Publisher 2003 |
|
Оперативная память |
48 Мб |
128 Мб |
|
Место на диске |
200 Мб |
120 Мб |
|
Видеокарта |
128 Мб |
64 Мб |
|
Процессор |
Pentium 166 MHz |
Pentium 366 MHz |
Для эффективного функционирования прикладного программного обеспечения, а именно – программы книжного издания, необходимо подобрать конфигурацию ПК.
Таблица 3.2 – Конфигурация ПК для печати книжного издания
|
Наименование |
Описание |
Цена (грн) |
|
Монитор |
17» Acer X3 Line X173s 5ms silver |
1004 |
|
Процессор |
процессор Sempron 2800+ S754частота 1,6GHz, кэш 256Kb |
99,48 |
|
Охлаждение |
Zalman CNPS7000B-AlCu LED |
150 |
|
ОЗУ |
DDR 512MB |
94,92 |
|
Материнская плата |
400MHz PC3200 Patriot MB S478 ASRock P4i65G 865G Socket 478, Чипсет Intel 865GV, поддержка HT, 2 x DDR 400, |
210 |
|
Жесткий диск |
HDD 2.5» 80GB WD 5400rpm 8Mb IDE |
290 |
|
Дисковод |
DVD±RW ASUS DRW-2014S1/A6/WHT/B IDE white |
162 |
|
Видеокарта |
PCX Radeon X1300 128MB Asus EAX1300HM512/TD 128Mb |
169 |
|
Колонки |
SPK Genius SP-S120 silver |
42 |
|
Корпус |
БЛОК ПИТАНИЯ 350W P4, ATХ, Safety, PFC, L |
95 |
|
Клавиатура |
клавиатура Logitech Deluxe 250 Keyboard OEM PS/2 |
44 |
|
Мышка |
Logitech S90 ValueOptical PS/2 черная |
43 |
|
Принтер |
CANON LBP-2900 |
653 |
|
Сканер |
Сканер Benq Scan to web 5560 |
319.00 |
|
Общая стоимость компьютера |
3224 |
Программы, предназначенные для книжного издания печати можно установить на ОС Windows XP и Vista. Для выполнения задач предприятия лучше всего установить PageMaker 7.0 и Microsoft Office Publisher 2003. Эта программа позволяет без труда использовать файлы, созданные в популярных деловых и дизайнерских приложениях, обеспечения высокого качества и надежности печати, существенно экономит время изготовления документов, позволяя повторно использовать их содержание благодаря улучшенному импорту файлов из Microsoft Word и усовершенствованной поддержкой конвертации документов форматов Microsoft Publisher. По стоимости PageMaker 7.0 дороже, чем PageMaker 6.5 но соответственно и возможностей у программы меньше чем в PageMaker 7.0.
Также эта программа обладает расширенным набором фильтров импорта-экспорта. Важным преимуществом Page Maker при создании объемных публикаций являются мощные средства по созданию оглавлений и предметных указателей.
Таблица 3.3 – Конфигурация современного универсального ПК
|
Наименование |
Описание |
Цена (грн) |
|
Монитор |
Монитор 24» Acer P243WАbd Glossy Black 2ms_ Wide D-sub>+DVI with HDCP+HDMI_ |
2603 |
|
Процессор |
процессор Core 2 Duo E8400 |
1 302 |
|
Охлаждение |
вентилятор для процессора Zalman CNPS7000B-AlCu LED |
150 |
|
ОЗУ |
DDR2 8192Mb (4*2048Mb) DDR800 Kingston HyperX |
1304 |
|
Материнская плата |
MB SAM2 Asus M2CROSSHAIR |
1 047 |
|
Жесткий диск |
HDD 750GB SATAII WD 7200rpm 16Mb RAID Edition2 |
1 095 |
|
Дисковод |
BD-ROM/DVD±R/RW ASUS BC-1205PT/BLK/G SATA black Blu-Ray |
1 449 |
|
Видеокарта |
PCX GeForce FX 9800GTX 512MB Asus |
2156 |
|
Колонки |
SPK Creative Pro Gamer 5.1 500 |
1720 |
|
Корпус |
корпус ATX Golden Field 7692B 400Wt |
317 |
|
Клавиатура |
клавиатура Pleomax PKB-5000 |
128 |
|
Мышка |
мышь Logitech V320 Cordless Notebook Mouse (Black) |
195 |
|
Принтер |
принтер HP LaserJet 9050n |
20 674 |
|
Общая стоимость компьютера |
33837 |
Также компьютеру необходима операционная система и программы предназначенные для печати книжных изданий. Составим их конфигурацию.
Таблица 3.4 Конфигурация ОС для программ книжного издания печати
|
Наименование |
Цена (грн.) |
|
Windows XP Home Edition |
495 |
|
PageMaker 7.0 |
1532 |
|
Microsoft Office 2003 |
1616 |
|
Общая стоимость программного обеспечения |
3643 |
Таким образом, общая цена программно-технического комплекта для оборудования рабочего места для печати книжного издания будет составлять: 3224 (предназначенный для программ книжного издания печати) или 37480 грн (универсальный современный компьютер). В эту стоимость входит цена ПК (33837,00 грн.); цена ОС Windows XP (495,00 грн); цена MS Office (1 616,00 грн); цена PageMaker (1 532,00 грн).
4. Нормы и требования охраны труда на рабочем месте оператора компьютерного набора и верстки
4.1 Анализ потенциально опасных и вредных производственных факторов проектируемого объекта, воздействующих на персонал
В этом разделе проводится рассмотрение основных потенциально опасных и вредных производственных факторов, воздействующих на персонал при работе с ПЭВМ.
Персональные ЭВМ типа IBM PC AT имеет следующие характеристики:
потребляемая мощность 220 Вт;
рабочее напряжение 220 В;
напряжение источников питания +12 В, -12 В, 5 В;
рабочая частота 50 Гц.
Исходя из приведенных характеристик, очевидно, что для пользователя существует опасность поражения электрическим током в случае небрежного обращения с компьютером и нарушения правил эксплуатации (невыполнение осмотра открытых частей ПЭВМ, находящихся под напряжением или снятых для ремонта узлов и т.д.).
Источниками повышенной опасности могут служить следующие элементы:
распределительный щит;
источники питания;
блоки ПЭВМ и печати, находящиеся в ремонте.
В соответствии с ГОСТ 12.1.005–88 к легкой физической работе относятся все виды деятельности, производимые сидя и не требующие физического напряжения. Работа пользователя разработанного пакета программ относится к категории 1а.
Согласно ГОСТ 12.1.013–78 помещение для ПЭВМ по степени опасности поражения человека электрическим током относится к помещениям без повышенной опасности (нет токопроводящих полов, сырости, повышенной температуры, возможности одновременного прикосновения к корпусам оборудования с «землей» и к токонесущим частям).
В соответствии с ГОСТ 12.1.003–74 при обслуживании ПЭВМ персонал может подвергаться воздействию потенциально опасных физических и психофизиологических опасных и вредных производственных факторов:
повышенное значение напряжения в электрической цепи, замыкание которой может произойти через тело человека;
повышенный уровень статического электричества;
повышенный уровень электромагнитных излучений;
повышенная или пониженная температура воздуха рабочей зоны;
повышенная или пониженная подвижность воздуха;
повышенная или пониженная влажность воздуха;
отсутствие или недостаток естественного света;
повышенная пульсация светового потока;
недостаточная освещенность рабочего места;
повышенный уровень шума на рабочем месте;
умственное перенапряжение;
эмоциональные нагрузки;
монотонность труда.
4.2 Мероприятия по технике безопасности
Основным опасным фактором при работе с ЭВМ является опасность поражения человека электрическим током, которая усугубляется тем, что органы чувств человека не могут на расстоянии обнаружить наличия электрического напряжения на оборудовании.
Проходя через тело человека, электрический ток оказывает на него сложное воздействие, являющееся совокупностью термического (нагрев тканей и биологических сред), электролитического (разложение крови и плазмы) и биологического (раздражение и возбуждение нервных волокон и других органов тканей организма) воздействий.
Степень поражения человека электрическим током зависит от следующих факторов:
значения силы тока;
электрического сопротивления тела человека и длительности протекания через него тока;
рода и частоты тока;
индивидуальных свойств человека и окружающей среды.
Данным проектом предусматриваются следующие технические способы и средства, предупреждающие поражения человека электрическим током:
заземление электроустановок;
зануление;
защитное отключение;
электрическое разделение сетей;
использование малого напряжения;
изоляция токоведущих частей;
ограждение электроустановок.
Произведём расчёт заземляющего устройства со следующими исходными данными
напряжение заземляемой установки – 220В;
режим нейтрали сети – с изолированной нейтралью;
удельное сопротивление грунта – 200 Ом·м (почва (чернозём и др.));
предельно допустимое сопротивление заземляющего устройства – 4 Ом;
характеристика климатической зоны (III):
средняя многолетняя низкая температура, оС – от –14 до -10;
продолжительность замерзания вод, дни – 150;
коэффициент сезонности для вертикального электрода длиной 3 м -1,5.
4.3 Меры, обеспечивающие производственную санитарию и гигиену труда
Повышение трудоспособности человека и сохранение его здоровья обеспечивается стабильными метеорологическими условиями.
Микроклимат производственных помещений – это сочетание температуры, влажности и скорости движения воздуха, а также температуры окружающих поверхностей. Значительное колебание параметров микроклимата приводит к нарушению систем кровообращения, нервной и потоотделительной, что может вызвать повышение или понижение температуры тела, слабость, головокружение и даже обморок.
В помещении для выполнения работ операторского типа, связанных с нервно-эмоциональным напряжением, проектом предусматривается соблюдение следующих нормируемых величин параметров микроклимата (см. таблицу 4.1).
Таблица 4.1 – Оптимальные параметры микроклимата в рабочей зоне производственного помещения для категории работ 1а
|
Период года |
Температура, оС |
Относительная влажность, % |
Скорость движения воздуха, м/с |
|
Холодный |
22…24 |
40…60 |
0,1 |
|
Теплый |
23…25 |
40…60 |
0,1 |
Так как в помещении нет источников выделения вредных веществ, можно использовать естественную вентиляцию. Площадь помещений, где сосредоточено более пяти компьютеров составляет не более 90 м2 каждое, всего таких помещений. Для обеспечения приемлемых параметров микроклимата в помещении с такой площадью можно использовать 1 кондиционер LG модели LS-Q076ABL или ему подобный.
Одним из факторов, оказывающих вредное воздействие на организм человека на производстве, является шум. Утомление операторов из-за шума увеличивает число ошибок при работе, приводит к возникновению травм. Для оператора ПЭВМ источником шума является работа принтера. Желательно выполнять следующие правила: помещать принтер в наиболее удаленное место от персонала и включать его на непродолжительный период времени (если используется принтер, производящий сильный шум). Лучше использовать принтер с пониженным уровнем шума (струйный или лазерный).
Спектр излучения монитора компьютера включает в себя рентгеновскую, ультрафиолетовую, инфракрасную области, а также широкий диапазон волн других частот. Опасность рентгеновских лучей пренебрежимо мала, поскольку этот вид излучения поглощается веществом экрана.
Для снижения воздействия электромагнитного излучения предусматривается защита временем и расстоянием. Защита временем предусматривает ограничение времени пребывания человека в зоне действия полей не более 3.5–4.5 часа.
В проекте предусматривается использовать совмещенное освещение. В светлое время суток помещение будет освещаться через оконные проемы, в остальное время будет использоваться искусственное освещение.
Искусственное освещение в рабочем помещении предполагается осуществлять с использованием люминесцентных источников света в светильниках общего освещения, поскольку люминесцентные лампы обладают высокой световой отдачей до 75 Лам / Вт и более, продолжительным сроком службы до 10000 часов, спектральным составом излучаемого света, близким к солнечному.
Зрительная работа оператора ПЭВМ в соответствии со СНиП 11–4–79 относится к разряду Va. Нормируемая освещенность на рабочем месте (Ен) при общем освещении составляет 200 лк.
4.4 Рекомендации по пожарной профилактике
Пожары представляют опасность для жизни человека и сопряжены как с материальными потерями, так и с отказом средств вычислительной техники, что влечет за собой нарушения хода технологического процесса.
Пожар может возникнуть при внесении (образовании) источника зажигания в горючую среду: материалы отделки помещений, перегородки, двери, полы, изоляционные материалы токоведущих частей аппаратного обеспечения ЛВС, а веществом, являющимся окислителем для процесса горения, является кислород, содержащийся в воздухе рабочей зоны.
Горючими материалами в помещении, где расположены ПЭВМ, являются
полиамид – материал корпуса микросхемы. Горючее вещество. Температура самовоспламенения 420 ºС, энергия зажигания 2мДж;
поливинилхлорид – изоляционный материал. Горючее вещество. Температура самовоспламенения 480 ºС, энергия зажигания 50мДж;
стеклотекстолит ДЦ – материал печатных плат. Трудногорючий материал;
пластикат кабельный No.489 – материал изоляции кабеля. Трудногорючий материал. Температура самовоспламенения 1500 ºС;
плита древесностружечная – строительный и отделочный материал, материал из которого изготовлена мебель. Трудновоспламенимый материал. Показатель горючести 1.8;
бумага – справочная и рабочая документация, литература. Горючий материал. Показатель горючести более 2.1.
В соответствии с ОНТП 24–86 помещение относится к категории В (пожаровзрывоопасной) и согласно ПУЭ пространство внутри помещения относится к пожароопасной зоне класса П-IIа (зоны, расположенные в помещениях, в которых обращаются твердые горючие вещества).
Потенциальными источниками зажигания могут быть:
искры при замыкании и размыкании цепей;
искры и дуги коротких замыканий;
перегревы от длительной перегрузки и наличия переходного сопротивления;
разряды статического электричества.
При полном сгорании органических соединений образуются СО, SO, H O, N, а при сгорании неорганических соединений – оксиды. В зависимости от температуры плавления и продолжительности реакции могут находится либо в виде расплавов (Al O, Ti O), либо подниматься в воздух в виде дыма (P O, Na O, MgO).
Состав продуктов неполного сгорания горючих веществ сложен и разнообразен. Это могут быть горючие вещества:
Н, СО, СН;
атомарный водород и кислород;
различные радикалы – ОН, СН.
Продуктами неполного сгорания могут быть также оксиды азота, спирты, альдегиды, кетоны и высокотоксичные соединения, например, синильная кислота.
Для того, чтобы остановить реакцию горения, нарушают условия ее возникновения и поддержания. Обычно для тушения используются нарушения двух основных условий установившегося состояния – понижение температуры и режим движения газов. Понижение температуры может быть достигнуто путем введения веществ, которые поглощают много тепла в результате испарения и диссоциации (например, вода, порошки).
Пожаробезопасность объекта в соответствии с ГОСТ 12.1.004–91 обеспечивается системами предотвращения пожара, противопожарной защиты и организационно-техническими мероприятиями.
Предотвратить образование горючей среды (заменить горючие вещества и материалы на негорючие и трудногорючие) не предоставляется технически возможным.
Поэтому проектом предусматриваются способы и средства, предотвращающие образование (или внесение) в горючую среду источников зажигания, таких как:
применение электрооборудования, соответствующего пожароопасной и взрывоопасной зонам в соответствии с ПУЭ;
применения в конструкции быстродействующих средств защитного отключения возможных источников зажигания;
исключение возможности появления искрового разряда в горючей среде с энергией, равной или выше минимальной энергии зажигания;
поддержание температуры нагрева поверхности оборудования, устройств, веществ, и материалов, которые могут войти в контакт с горючей средой ниже предельно-допустимой, составляющей 80% наименьшей температуры самовоспламенения горючего.
Чтобы предотвратить пожар в вычислительных центрах, проектом предлагается выполнение следующих требований:
электропитание ЭВМ имеет автоматическую блокировку отключения электроэнергии на случай перегрева системы, что может быть результатом остановки системы охлаждения и кондеционирования;
система вентиляции вычислительных центров оборудуется блокирующими устройствами, обеспечивающими ее отключение в случае пожара. Система оборудуется огнепреграждающими клапанами;
применение оборудования, удовлетворяющего требованиям электростатической искробезопасности по ГОСТ 12.1.018–91 [7];
после окончания работы, перед закрытием помещения, все электроустановки и персональные компьютеры отключаются от сети электропитания;
в помещениях вычислительных центров запрещается:
устраивать электророзетки на сгораемых основах;
использовать синтетические дорожки и ковры;
пользоваться бытовыми электронагревательными приборами;
загромождать эвакуационные выходы и проходы;
устраивать на окнах глухие решетки;
оставлять без надзора включенную в электросеть аппаратуру, используемую для измерений и надзора.
Для противопожарной защиты проектом предлагается оборудование помещения площадью до 100 м2, относящегося к категории В, автоматической пожарной сигнализации с применением датчиков-извещателей РИД-1 (извещатель дымовой ионизирующий) в количестве 1 шт.
Для снижения пожарной опасности в помещении используются первичные средства тушения пожаров, а также система автоматической пожарной сигнализации, которая позволяет обнаружить начальную стадию загорания, быстро и точно оповестить службу пожарной охраны о времени и месте возникновения пожара.
В данном разделе были проанализированы опасные и вредные производственные факторы, оказывающие влияние на персонал, разработаны мероприятия по технике безопасности, мероприятия, обеспечивающие производственную санитарию и гигиену труда, а также мероприятия по пожарной профилактике.
Выводы
В ходе моей дипломной работы исследована тема «Особенности подготовки отдельных компонентов книжного издания печати».
Можно сделать вывод, что на данный момент для подготовки компонентов книжного издания печати наиболее актуальны программы Adobe PageMaker и Microsoft Office Publisher. Для этих программ не нужен компьютер, обладающий сильными современными системными параметрами. Вполне достаточно частоты процессора 1GHz, 512 Мб оперативной памяти и 64 Мб видеокарты для полного функционирования программ, предназначенных для печати книжного издания.
Оператор компьютерного набора и верстки обязательно должен соблюдать нормы и требования охраны труда на рабочем месте, как для собственной безопасности, так и для других его коллег.
Перечень ссылок
1. Айзенберг К.Б. Защита пользователя ЭВМ от негативных воздействий слабых электромагнитных полей / К.Б. Айзенберг // Прикл. эргономика. – 1992. – №2. – С. 16–22.
2. Афанасьев А.И. О проблемах безопасности современных ЭЛТ-мониторов / А.И. Афанасьев // Hard`n`Soft. – 2000. – №7. – С. 48–50.
3. Гранджан Э. Эргономические основы проектирования видеотерминальных рабочих мест / Э. Гранджан // Человеческий фактор: [сб. тр.]: в 6 т. – М., 1992. – Т.5. – С222–283.
4. Коструба С. Заземление компьютера: Правильное решение серьезной проблемы, к которой относятся несерьезно / С. Коструба // Новости электротехники. – 2003. – №2. – С. 97–99. – Библиогр.: 2 назв.
5. Красовский В.О. О классификации производственных вредностей на рабочих местах пользователей персональных компьютеров / В.О. Красовский, Г.Г. Аминова, Н.Н. Мустафин // Успехи соврем. естествознания. – 2003. – №1. – С. 73–76.
6. http://www.compuart.ru/
7. Стандарты по издательскому делу М., «Юрист», 1998
8. Полянский Н.Н Основы полиграфического производства М., «Книга», 1991
9. Валенски В Бумага + печать (пер. с немецкого) М., «Цандерс Дубль В», 1996
10. Шахкельдян Б.Н., Загаринская Л.А Полиграфические материалы, «Книга», 1988
11. Справочник технолога-полиграфиста. Части 1–6М., «Книга», 1981–1988
12. Колосов А.И., Андреев Ю.С., Волкова Л.А., Давыдов И.А., Васин Г.И. Технология полиграфического производства (изготовление печатных форм), «Книга», 1986
13. Раскин А.Н., Ромейков И.В., Бирюкова Н.Д., Муратов Ю.А., Ефремова А.Н Технология печатных процессов М., «Книга», 1989
14. http://referat.onru.ru/ref /op/3007 – Представление графической информации в ЭВМ.
15. http //referat/ru/pub/folder/304 – Графические редакторы и их виды.
16. http://referat.zoomru.ru/referat.php – Пакеты демонстрационной графики.
17. http://r-e-f/ruinformationsciense/38027 – Программы просмотра изображений.
18. http://e-xecutive.ru/news/piese – Возможности редактора Corel Draw.
19. http://referats/uz/informationsciense/20229 – Возможности графического редактора Paint.
20. http://referat.onru.ru/ref /op/3007 – Редактор работы с растровой графикой – Adobe Photoshop.