Проектування нових типів цифрових диктофонів
ВСТУП
У наш час, коли величезне значення надається різній інформації, у тому числі й голосовій, виникає проблема в зручних способах зберігання цієї інформації. Для цього застосовують різні звукозаписні пристрої. Принцип побудови цих пристроїв різний - від запису на восковий носій першого фонографа, до перетворення звукової інформації в цифровий код, з наступним її зберіганням у вигляді цифрових кодів. Самим зручним засобом зберігання звукової інформації є диктофон. Професій, для яких диктофон є необхідним пристроєм - безліч. Це й журналісти, телевізійники, кореспонденти, органи охорони правопорядку.
Однієї із проблем, що виникає перед вітчизняним користувачем - це вибір кращої по співвідношенню якість/ціна моделі. Нерозпещені вітчизняні користувачі часто не надають особливого значення пристрою й технічним характеристикам диктофонів. Мало хто усвідомить, наскільки простіше й легше може стати робота із цим пристроєм, якщо серйозно поставитися до його вибору. Диктофони випускаються багатьма компаніями. До числа найбільш відомих фірм-виробників ставляться: Yamaha, Marntz, Sony, LG і багато хто інших.
Однак, внаслідок того, що продукція цих фірм сильно дорога, а продукцію фірм, які ще не заробили собі ім'я на світовому ринку ім'я, здобувати не поспішають, перед користувачами цих пристроїв встає питання - "Яку модель вибрати?"
Відмінною рисою більшості моделей диктофонів є те, що носієм інформації є магнітна стрічка. А вона, як відома піддана старінню, у результаті чого після декількох десятків використанні різко погіршуються її якості. До того ж, велика ймовірність "втратити" записану інформацію внаслідок впливу сильних магнітних полів. Також відмінною рисою диктофонів є наявність складного механізму з безліччю частин, що рухаються, які від інтенсивного використання швидко робляться непридатним.
Сучасні диктофони як носії інформації використають цифрові модулі пам'яті. Ресурс модулів пам'яті навіть при самому інтенсивному використанні складе не менш декількох років. У таких моделях відсутній складний стрічкопротягувальний механізм.
Виходячи з вищесказаного проектування нових типів цифрових диктофонів є важливим завданням через усе більше наростаючу потребу зручності зберігання звукової інформації, тому ця тема підходить для написання дипломного проекту.
1 ЗАГАЛЬНА ЧАСТИНА
Огляд аналогічних схем
1.1.1 Набір NM2062 МАСТЕР КИТ
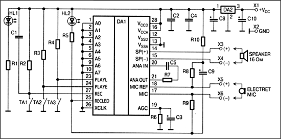
Пропонований набір дозволить радіоаматорові зібрати нескладний і надійний пристрій запису й відтворення звуку/мови - цифровий диктофон із тривалістю запису до 16 секунд, якому можна використати в побуті, для розваг, модернізації іграшок, і т.д.
Диктофон виконаний на мікросхемі ISD1416. До пристрою підключається електретний мікрофон, за допомогою якого виробляється запис звукового сигналу на згадку мікросхеми й динамік з опором 16...50 Ом для прослуховування.
Набір, безумовно, буде цікавий і корисний при знайомстві з основами електроніки й одержанні досвіду зборки й настроювання пристроїв.
Схема електрична принципова представлена на рисунку 1.1, технічні характеристики наведені в таблиці 1.1
Таблиця 1.1 - Технічні характеристики
-
Напруга живлення
9...12…12В
Струм споживання: режим зберігання
режим запис/відтворення
10 ма
100 ма
Загальний час запису/відтворення
16 з
Частота дискретизації
8 кгц
Смуга пропущення
3,3 кгц
Ємність енергонезалежної пам'яті
128 кБ
Час зберігання даних
100 років
Кількість циклів запису
100000
Розміри друкованої плати
66х46 мм
Цифровий диктофон виконаний на базі спеціалізованій інтегральній мікросхемі DA1 ISD1416 (Integrated Storage Device (підрозділ Winbond)), що забезпечує високоякісну репродукцію голосових аудіо-сигналів. ІМС містить убудований генератор тактової частоти, пристрій вибрання-зберігання, енергонезалежну пам'ять ємністю 128 кБ, кожен осередок якої здатна запам'ятовувати 256 рівнів, мікрофонний попередній підсилювач, система АРУ, Antialiasing-фільтр (фільтр лінійної інтерполяції форми сигналу при перетворенні " цифра-аналог"), що згладжує фільтр, підсилювач низької частоти.

Рисунок 1.1 - Схема електрична принципова
Керування адресою й функціями виробляється за допомогою послідовних інтерфейсів Serial Peripheral Interface (SPI) або Microwire Serial Interface.
До складу цифрового диктофона входить також стабілізатор напруги (DA2), кнопки керування (ТА1...ТА3). Світодіод HL2 індицюється включення режиму "запис", а HL1 - наявність напруги живлення.
Напруга живлення подається на контакти Х1 (+), Х2 (-). Динамічна головка підключається до контактів Х3, Х4, електронний мікрофон - Х5, Х6 [1].
1.1.2 МРЗ-плеєр YAMPP-З
Мрз-плеєр YAMPP-З, структурна схема якого наведена на рисунку 1.2, розроблений шведом Джеспером Хенсеном на основі новітньої ІМС VS1001G фінської фірми VLSI Solution Oy, у якій об'єднані MPEG-декодер, ЦАП і підсилювач для головних телефонів.
VS1001G підтримує декодування MPEG audio layer 1, 2, 3 decoder (ISO 11172-3) з розширенням 2.5, на всіх бітрейтах (включаючи змінний VBR) і частотах дискретизації. Блок схема мікросхеми показана на мал. 1. Цифровий сигнальний процесор VSJDSP працює з тактовою частотою CLKF 12,288 МГц (максимально припустима частота дискретизації дорівнює CLKF/ 256), робоча пам'ять х/у RAM/ROM доповнена 4 КБ ОЗУ й 0,3 КБ ПЗУ для додатків користувача (program RAM, program ROM). Керування й уведення цифрових даних виконуються через послідовні інтерфейси serialcontrolinterface/ inputdata interface. 18-розрядний мультибітний сігма-дельтаЦАП stereoDAC забезпечує 16-розрядний дозвіл з диференціальною нелінійністю не більше ±0,9 молодшого розряду, нерівномірність АЧХ у робочій смузі (до 0,42 частоти дискретизації) не більше ±0,056 дБ. Телефонний підсилювач stereo earphone driver не боїться к. з. у навантаженні, працює на 30-омні телефони, стійкий до ємнісного навантаження (допускається до 1000 пф), розвиває 1,8 У при коефіцієнті гармонік 0,1%, динамічному діапазоні 90 дБ і міжканальному перехідному загасанні - 75 дБ.
У робочому діапазоні живлячих напруг 2,7...3,6 У споживання цифрової частини (DVDD) не перевищує 15 ма, аналогової (AUDD) від 5,5 ма в паузі до 40 ма при максимальної гучність.

Рисунок 1.2 - Схема електрична структурна
Уведення даних виконується через стандартний АТА/IDE-інтерфейс від стандартного HDD (випробувані Conner, Fujitsu, Hitachi, IBM, Maxtor, Quantum, Seagate, Toshiba від 810 МБ до 10 ГБ), розміченого у файловій системі FAT32. Керування режимами (Play, Stop, Prev, Next, Mute, Volume Up, Volume Down, Normalize, Reset) можливо як за допомогою найпростішої кнопкової станції, так і через RS-232 або ІКДУ (IR Interface) інтерфейси. Для вибору композицій й іншої інформації застосовується РКІ 2 рядка по 16 знаків.
Керування всіма даними здійснює мікроконтролер Atmel AT90S8515SP (IC1)
Конструктивно YAMPP-З виконаний на друкованій платі 105x70 мм, що збігається по розмірах і розташованой безпосередньо збоку 2,5-дюймового "вінчестера. Весь пристрій споживає від джерела напругою 5 У струм 350 ма й разом з вінчестером має габарити 105x70x30 мм [2].
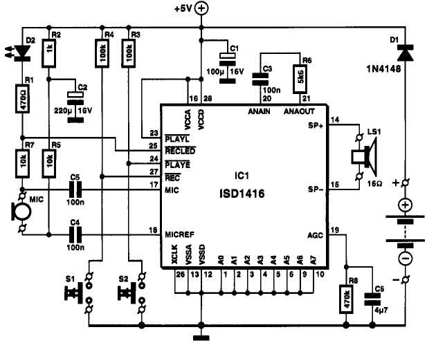
1.1.3 Цифровий одночіповий диктофон
Цифровий одночіповий диктофон, схема якого наведена на рисунку 1.3, виконує запис і відтворення звуку від електретного мікрофона MIC протягом 16 секунд. Він зібраний на ІМС IC1 ISD1416 Integrated Storage Device, що містить убудований мікрофонний предпідсидювач із АРУ, АЦП (частота дискретизації 8 кгц) і 128До енергонезалежної пам'яті, кожен осередок якої здатна запам'ятовувати 256 рівнів (а не два, як у простий бінарній). Є також й УМЗЧ. Запис включається кнопкою S1, а відтворення - S2.
У режимі відтворення на середній гучності пристрій споживає 25 ма, а в режимі зберігання - усього 90 мка, тому для його живлення придатні два літієвих елементи CR2032 [3].

Рисунок 1.3 - Схема електрична принципова
1.2 Розробка схеми електричної структурної
Розроблювальний пристрій є сукупністю декількох частин, які повинні взаємодіяти між собою й тому, починаючи описувати структуру диктофона потрібно почати із самого головного елемента - мікроконтролера (МК), що бере на себе обов'язку керування за частинами схеми. Також варто сказати, що вхідні дані надходять на обробку в МК в аналоговому виді, тобто потрібно АЦП.
Зробивши огляд аналогічних схем можна виділити деякі функціональні вузли, що забезпечують функціонування пристрою даного типу. Для почала сигнал, тобто звукову хвилю, потрібно перетворите в електричний імпульс, а це можна зробити за допомогою мікрофона. Після перетворення слабкий імпульс повинен підсилитися до рівня нормального для чутливості АЦП. Значить у вхідний ланцюг диктофона після мікрофона потрібно включити підсилювач. Але цього недостатньо, тому що слідом за звуковою інформацією, що передає потрібні дані для оцифровки, на мікрофон надходить шуми, різного роду перешкоди, що спотворюють і засмічують цифрове подання зовнішнього звукового сигналу. Послідовне включення фільтра дозволить знизити рівень перешкод і дасть можливість зменшити обсяг непотрібної інформації при записі в цифровому виді. Завдяки вхідному ланцюгу, що складається з мікрофона, підсилювача й фільтра на АЦП буде надходити сигнал на оцифровку.
Як говорилося раніше МК виконує роль керуючого пристрою, але без взаємодії користувача на пристрій буде важко змусити диктофон включати/виключати запис у потрібний час програвати записану інформація й т.д. Із цієї причини потрібно передбачити інтерфейс, що допоможе здійснити функції диктофона. Зовнішній інтерфейс повинен складатися із кнопок і світодіодів для уведення й відображення керуючої інформації. МК прямо взаємодіє із зовнішнім інтерфейсом, що дозволяє приймати зовнішні команди й відразу відображати стан виконання цих команд.
Для зберігання оцифрованого звуку потрібне наявність пам'яті. Найкраще, що б пам'ять була енергонезалежною. МК робить оцифровку звуку й відразу повинен записати ці дані в пам'яті, для цього підійде прямий зв'язок з пам'яттю.
Диктофон буде мати функцію відтворення, а значить на структурної схему повинна бути присутнім вихідний ланцюг зі своїм фільтром і підсилювачем, але на відміну від вхідної замість мікрофона буде динамік. На цьому можна завершити поверхневий аналіз майбутньої системи.
Схема електрична структурна наведена на рисунку 1.4.

Рисунок 1.4 - Схема електрична структурна
1.3 Вибір напрямку дипломного проектування
Виконавши огляд аналогічних схем і розробивши схему електричну принципову наступним етапом буде вибір елементної бази, після чого варто розробити схему електричну принципову.
Тому що головним елементом схему буде МК, те варто написати відповідне програмне забезпечення, для найбільш повного й правильного функціонування.
При проектуванні мікроконтролерних систем часто починаючі розроблювачі недооцінюють важливість початкових етапів розробки, побудови концепцій роботи системи в цілому. Такі поспішні роботи, як правило, допомагають освоїти конкретний мікроконтролер, на не дозволяють проектувати систему як єдину структуру (для розв'язуваного завдання). Окремий мікроконтролер як функціональна мікросхема вже нікому не цікава. У будь-яку систему необхідно закласти не тільки функції керування периферійним устаткуванням, але й побудувати деякий інтелект, що виправдує використання мікроконтролера, а не ПЛИС (програмувальної логічної матриці).
Мікроконтролерні системи будуються на базі деяких законів, які не настільки складні в розумінні, щоб винаходити їх заново. По цьому рекомендую пройти всі етапи від першого до останнього кроку, щоб не упустити того, чого поки ще не знав.
Необхідно розробити автономний пристрій з батарейним живленням, яке б записувало голосову інформацію в плині 4 1/4 години. Пристрій повинне забезпечувати довгострокове зберігання записаної інформації при вимиканні живлення пристрою. Необхідно передбачити індикацію режимів роботи цифрового диктофона, а також органи керування режимами пристрою.
Тому що інформація повинна вводитися й перетворювати для зберігання в цифровий вид, то необхідно застосувати АЦП й оцифровувати сигнал по методу імпульсно-кодової модуляції, суть котрої полягає в наступному.
Який вибрати квант часу - про це нам скаже теорема Котельникова, що говорить, що для точного відновлення періодичного сигналу нам необхідно взяти мінімум два відліки за період. Таким чином, якщо прийняти верхню частотну границю людського голосу, при якому він добре помітний за 4 кгц (у стандарті по передачі голосової інформації в телефонних лініях це число- 3,6кгц), те частота квантування за часом (дискретизації) складе 8 кгц.
Що стосується квантування за рівнем - те можна обмежитися 256 рівнями для забезпечення гарної якості (у сучасних цифрових АТС використаються від 32 до 256 рівнів). Таким чином, можна застосувати восьмибітовий АЦП, що працює на частоті квантування 8 кгц.
Тому що зберігання інформації повинне вироблятися при виключеному живленні, то як пристрій зберігання потрібно застосувати яку-небудь енергонезалежну пам'ять. Обсяг цієї пам'яті розрахуємо в такий спосіб: Тому що щосекунди записується 8000 відліків по 8 біт, що становить 8 кб, те в плині години нам необхідно буде записати 3600 Х 8 кб, що складе приблизно 29 Мб. Таким чином, застосувавши пам'ять ємністю 32Мб, ми забезпечимо потрібний час запису. Застосувавши ж при записі алгоритми архівації, ми зможемо записати в п'ять разів більше інформації (якщо прийняти коефіцієнт стиску голосової інформації рівним 5).
Виходячи з вищесказаного, можна вирішити варту перед нами проблему забезпечення цифрового запису голосу в плині тривалого часу.
ВИСНОВКИ
У результаті проведення переддипломної практики був зроблений огляд аналогічних пристроїв, розроблена схема електрична структурна, а також описані подальші етапи дипломного проектування. Всі пункти, що ввійшли у звіт по переддипломної практики можна вважати готовими до включення в пояснювальну записку до дипломного проекту. При пошуку аналогом були переглянуті журнальні статті, підручники й книги, а також веб-сайти, що дало найбільш повне подання про розроблювальний пристрій, підказало інформацію про подальші дії.
ПЕРЕЛІК ПОСИЛАНЬ
http://www.masterkit.ru/info/magshow.php?num=159
Радиохобби 5/2001, mp3-плеер YAPP с MPEG-декодером, с.58
Elektor Electronics №7-8/01, К.Лоренц, с.88, 89
Компьютеры: Справочное руководство. В 3-х т. Т. 3. Пер. К63 с англ./Под ред. Г. Хелмс – М.:Мир, 1986.- стр. 360-362.
http://www.a-el.ru/ d_dict.htm
Электронные компоненты 5/2002, А.Ковынев, В.Салит, А.Столяров, Поиск микроконтроллеров по сети Интернет; с 43-45
www.rohm.com/products/databook/