Телефонная компания
КУРСОВОЕ ПРОЕКТИРОВАНИЕ ПО БАЗАМ ДАННЫХ
ТЕМА: "Телефонная компания"
Одесса 2010
Аннотация
Объектом исследования является развитие навыков проектирования информационных систем и закрепление знаний, полученных за время изучения дисциплины "Базы данных".
Цель работы – разработка и создание базы данных для предметной области Аварийная служба.
Метод исследования – изучение видов деятельности в служба рекламы, составление и отладка программы, для работы с базой данных (программа написана на языке С++).
Содержание
Введение
1. Анализ предметной области
1.1 Рабочие цели системы
1.2 Этапы проектирования БД
1.3 Концептуальная модель
2. Преобразование модели ER в реляционную модель
3. Запросы к базе данных системы
4. Описание групп пользователей ИС
5. Текст программы
Заключение
Список литературы
Введение
Цель работы: является развитие навыков проектирования информационных систем и закрепление знаний, полученных за время изучения дисциплины "Базы данных".
Задание: предметная область "Реклама в коммерческом издании". Возможные виды деятельности: учет клиентов с возможными льготами; учет совершенных ими заказов по различным направлениям; расчет стоимости заказа с учетом типа, даты продолжительности; оплата клиентами услуг.
1. Анализ предметной области
1.1 Рабочие цели системы
Согласно заданию, программный продукт должен фиксировать такие данные как:
- клиентов с возможными льготами;
- заказ клиентов по различным типам;
- стоимость заказа с учетом типа, даты и продолжительности;
- оплата клиентом услуг.
В связи с этим были сформированы следующие таблицы в базе данных:
Клиенты;
Услуги;
Звонки;
Льготы.
А также таблицы, связывающие данные таблицы.
Так же ПП должен выполнять следующие функции:
Вывод списка услуг клиента;
Вывод списка заказов клиента;
Вывод списка клиентов по первым буквам;
Вывод списка заказов за данный промежуток;
Вывод списка заказов в данный промежуток;
Вывод количества клиентов с данным типом услуги;
Вывод количества неоплаченых счетов;
Вывод количества клиентов по услугам;
Вывод количества клиентов по льготам;
Вывод клиента с наибольшим долгом;
Для каждой льготы определить клиента с наименьшим сроком льготы;
Для каждой услуги определить а клиента с наименьшим сроком услуги;
Вывод клиентов, не имеющих льгот;
Вывод клиентов, не имеющих услуг;
Вывод состояний счетов;
Вывод состояний сроков услуг;
Обновить наличие долга;
Обновить отсутствие долга.
1.2 Этапы проектирования БД
После анализа предметной области были сформированы ранее перечисленные таблицы.
В таблице "Клиент" был выбран первичный ключ "Идентификатор клиента", т.к. данного ключа достаточно для уникального определения каждого клиента, поскольку данные характеризующие клиента не могут повториться дважды.
В таблице "Услуги" и "Льготы" были также выбраны первичные ключи "Идентификатор", т.к. данных полей достаточно для уникального определения данных в таблицах.
При выборе данных таблиц и их связующих таблиц, поля были выбраны с учетом нормализации отношений, т.е. таблицы не содержат избыточное количество повторяющихся данных и не могут привести к различным родам аномалий.
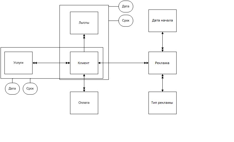
1.3 Концептуальная модель

2. Преобразование модели ER в реляционную модель
|
Клиент |
|||
|
Поле |
Описание |
Тип Данных |
Комментарий |
|
id_klient |
Идентификационный код клиента |
Счетчик |
Необходим для уникального определения клиента |
|
surname |
Фамилия клиента |
Текстовый |
Данные о фамилии клиента |
|
ab_name |
Имя клиента |
Текстовый |
Данные об имени клиента |
|
Num |
Номер телефона |
Числовой |
Данные о номера телефона клиента |
|
bill |
Состояние счета клиента |
Денежный |
Текущее состояние счета клиента |
|
More Info |
Информация о наличие или отсутствии долга |
Текстовый |
Дополнительные данные о состоянии счета |
|
Реклама |
|||
|
Поле |
Описание |
Тип Данных |
Комментарий |
|
id_call |
Идентификационный код рекламы |
Счетчик |
Необходим для уникального определения рекламы |
|
id_klient |
Идентификационный код клиента |
Числовой |
Необходим для определения клиента |
|
Data |
Дата рекламы |
Дата/время |
Определение даты рекламы |
|
time_beg |
Время начала звонка |
Дата/время |
Определение времени начала рекламы |
|
time_and |
Время окончания звонка |
Дата/время |
Определение времени окончания рекламы |
|
id_type |
Код типа рекламы |
Числовой |
Определение типа рекламы |
|
Льгота |
|||
|
Поле |
Описание |
Тип Данных |
Комментарий |
|
Id_lgot |
Идентификационный код льготы |
Счетчик |
Необходим для уникального определения льготы |
|
Opisanie |
Данные о льготе |
Текстовый |
Описание льготы |
|
Stoimost |
Процент от стоимости звонка |
Числовой |
Процент от стоимости рекламы |
|
Услуга |
|||
|
Поле |
Описание |
Тип Данных |
Комментарий |
|
Id_service |
Идентификационный код услуги |
Счетчик |
Необходим для уникального определения услуги |
|
Opisanie |
Данные об услуге |
Текстовый |
Описание услуги |
|
Stoimost |
Процент от стоимости звонка |
Числовой |
Процент от стоимости звонка |
|
Направление |
|||
|
Поле |
Описание |
Тип Данных |
Комментарий |
|
Id_type |
Идентификационный код типа |
Счетчик |
Необходим для уникального определения типа |
|
Opisanie |
Данные о типе |
Текстовый |
Описание типа |
|
Stoimost |
Процент от стоимости рекламы |
Числовой |
Процент от стоимости рекламы |
|
Оплата |
|||
|
Поле |
Описание |
Тип Данных |
Комментарий |
|
id_oplata |
Идентификационный код оплаты |
Счетчик |
Необходим для уникального определения оплаты |
|
Data |
Дата оплаты |
Дата/время |
Данные о дате внесения оплаты |
|
Summ |
Внесенная сумма |
Денежный |
Данные о внесенной сумме |
|
id_ klient |
Идентификационный код клиента |
Числовой |
Определение клиента, выполнившего оплату |
|
Клиент-льгота |
|||
|
Поле |
Описание |
Тип Данных |
Комментарий |
|
id_lg_ab |
Идентификационный код клиент-льготы |
Счетчик |
Необходим для уникального определения клиент-льготы |
|
Data |
Дата присвоения льготы |
Дата/время |
Данные о дате присвоения льготы |
|
Srok |
Дата завершения льготы |
Дата/время |
Данные о дате завершения льготы |
|
id_lgot |
Идентификационный код льготы |
Числовой |
Определение присвоенной льготы |
|
id_klient |
Идентификационный код клиента |
Числовой |
Определение клиента |
|
Клиент-услуга |
|||
|
Поле |
Описание |
Тип Данных |
Комментарий |
|
id_ys_ab |
Идентификационный код клиент-услугы |
Счетчик |
Необходим для уникального определения клиент-услугы |
|
Data |
Дата присвоения услуги |
Дата/время |
Данные о дате присвоения услуги |
|
Srok |
Дата завершения услуги |
Дата/время |
Данные о дате завершения услуги |
|
id_lgot |
Идентификационный код услуги |
Числовой |
Определение присвоенной услуги |
|
id_klient |
Идентификационный код клиента |
Числовой |
Определение клиента |
3. Запросы к базе данных системы
Вывод списка услуг клиента
SELECT A.id_service, A.opisanie, C.surname FROM services AS A, ys_ab AS B, Klient AS C WHERE A.id_service=B.id_service and B.id_klient=C.id_klient and C.surname=(Фамилия_Пользователя)
Вывод списка звонков клиента
SELECT A.id_call, A.data, A.time_beg, A.time_and, C.opisanie, B.surname FROM Call AS A, Klient AS B, Napravlenie AS C WHERE A.id_klient=B.id_klient And A.id_napravlenie=C.id_napravlenie And B.surname=(Фамилия_Пользователя)
Вывод списка клиентов по первым буквам
SELECT * FROM Klient WHERE surname like Первые_буквы%
Вывод списка клиентов по первым цифрам
SELECT * FROM Klient WHERE num like Первые_цифры%
Вывод списка звонков за данный промежуток
SELECT * FROM call WHERE data Between Начальная_Дата and Конечная_Дата
Вывод списка услуг в данный промежуток
SELECT A.Data, A.Srok, B.Surname FROM ys_ab AS A, Klient AS B WHERE A.id_klient=B.id_klient and A.Data between Начальная_Дата and Конечная_Дата
Вывод количества клиентов с данной услугой
SELECT Count(*) FROM services WHERE services.id_service=Идентификато_услуги
Вывод количества отрицательных счетов
SELECT count(*) FROM Klient WHERE bill<0;
Вывод количества клиентов по услугам
SELECT A.id_service, B.opisanie, Count(*) FROM ys_ab AS A, services AS B WHERE A.id_service=B.id_service GROUP BY A.id_service, B.opisanie;
Вывод количества клиентов по льготам
SELECT A.id_lgot, B.opisanie, Count(*)FROM lg_ab AS A, lgot AS B WHERE A.id_lgot=B.id_lgot GROUP BY A.id_lgot, B.opisanie;
Вывод клиента с наибольшим долгом
SELECT * FROM klient AS A WHERE bill<= ALL (select bill from klient );
Вывод клиентов, имеющих услуги
SELECT * FROM klient AS A WHERE A.id_klient =ANY (select B.id_klient from ys_ab AS B);
Для каждой льготы определить клиента с наименьшим сроком льготы
SELECT A.opisanie, B.surname, B.ab_name FROM lgot AS A, klient AS B, lg_ab AS C WHERE A.id_lgot=C.id_lgot AND B.id_klient=c.id_klient AND C.srok<=All (select Srok from lg_ab where lg_ab.id_lgot=A.id_lgot);
Для каждой услуги определить клиента с наименьшим сроком услуги
SELECT A.opisanie, B.surname, B.ab_name FROM services AS A, klient AS B, ys_ab AS C WHERE A.id_service=C.id_service AND B.id_klient=c.id_klient AND C.srok<=All (select Srok from ys_ab where ys_ab.id_service=A.id_service);
Вывод клиентов, не имеющих льгот
SELECT A.surname FROM Klient AS A WHERE A.id_klient not IN (select id_klient from lg_ab);
Вывод клиентов, не имеющих услуг
SELECT A.surname FROM Klient AS A WHERE A.id_klient not IN (select id_klient from ys_ab);
Вывод состояний счетов
SELECT id_klient,surname,ab_name,'norm' from Klient where bill>0 UNION SELECT id_klient,surname,ab_name,'minus' from Klient where bill<0;
Вывод состояний сроков услуг
SELECT *,Srok-Now() FROM ys_ab where (Srok-Now())>0 union SELECT *,Srok-Now() FROM ys_ab where (Srok-Now())<0;
Обновить наличие долга
update klient set [More info]='imeet dolg' where id_klient in (select id_klient from klient where bill<0);
Обновить отсутствие долга
update klient set [More info]='ne imeet dolg' where id_klient in (select id_klient from klient where bill>0);
4. Описание групп пользователей ИС
В данной области были выделены две группы пользователей.
Первая группа – менеджер-оператор:
- возможность просмотра таблиц "Клиенты", "Рекламы", "Льготы-Клиенты", "Услуги-Клиенты", "Оплаты".
- возможность выполнения всех перечисленных в анализе требований действий.
- возможность внесения оплаты.
Вторая группа – администратор:
- возможность просмотра таблиц "Клиенты", "Услуги", "Льготы-Клиенты", "Услуги-Клиенты", "Оплаты".
- возможность выполнения всех перечисленных в анализе требований действий.
- возможность внесения оплаты.
- возможность просмотра журнала событий, произошедших в системе.
- возможность изменения всех таблиц (кроме журнала событий):
-редактирование записей.
-добавление записей.
- удаление записей.
- возможность создания нового пользователя.
Интерфейс ИС
Программный продукт содержит одно окно, которое в зависимости от выполняемых действий преобразуется под выполняемое действие
Первоначальное окно программы:

Окно программы, которое видит менеджер-оператор после ввода своего логина и пароля:

Окно программы, которое видит менеджер-оператор после нажатия кнопки "Таблицы":

Окно программы, которое видит менеджер-оператор после нажатия кнопки "Функции":

Окно программы, которое видит менеджер-оператор после нажатия кнопки "Оплата":

При этом, пользователь вводит номер в поле ввода номера и автоматически вписывается фамилия в поле фамилии, которою в последствии пользователь должен согласовать с клиентом.
Окно программы, которое видит менеджер-оператор после выбора пункта в меню "Таблицы":

Окно программы, которое видит менеджер-оператор после выбора пункта в меню "Функции":

Окно программы, которое видит администратор после ввода своего логина и пароля:

Окно программы, которое видит администратор после нажатия кнопки "Изменить Клиент-Льгота":

Окно программы, которое видит администратор после нажатия кнопки "Добавить запись":

Окно программы, которое видит администратор после нажатия кнопки "Добавить льготу":

Окно программы, которое видит администратор после нажатия кнопки "Изменить Клиент-Услуга":

Окно программы, которое видит администратор после нажатия кнопки "Добавить запись":

Окно программы, которое видит администратор после нажатия кнопки "Добавить услугу":

Сообщения программы, причины, их вызывающие, и реакция пользователя на сообщения
Сообщение о неверном имени пользователя или пароля.
При возникновении данной ошибки пользователю выводится сообщение о возникновении данной ситуации, очищается поле пароля и система ждет повторного ввода.
Сообщение о неверном внесении оплаты.
При возникновении данной ошибки пользователю выводится сообщение о возникновении данной ситуации, очищаются все поля ввода. Требуется ввести верные данные.
Сообщение о неверном внесении нового пользователя.
При возникновении данной ошибки пользователю выводится сообщение о возникновении данной ситуации, очищаются все поля ввода. Требуется ввести верные данные.
5. Тексты программы
#pragma once
int zap=0;//переменная для определения текущего запроса
int id=0;//переменная для определения текущего пользователя в системе
int level=0;//переменная для определения выдаваемых функций пользователю
int op_new=-1;//переменная для определения действий кнопки "добавить"
int ChoiseToLV2=0;//переменная, определяющая выводимую и вводимую информацию в функциях.
//участок кода, реализующий один из запросов на вывод таблиц в программе..в основном в остальных запросах изменяется лишь значение переменной q, в которую и вписывается сам запрос.
private: System::Void listBox1_SelectedIndexChanged(System::Object^ sender, System::EventArgs^ e) {
this->listView1->Visible=true;
this->ClientSize = System::Drawing::Size(960, 580);
this->listView1->Items->Clear();
cn->Open();
int choise=this->listBox1->SelectedIndex;
if(choise==0)
{
String ^q="Select * from Klient;";
System::Data::OleDb::OleDbCommand^cmd=gcnew System::Data::OleDb::OleDbCommand(q,cn);
System::Data::OleDb::OleDbDataReader ^rdr=cmd->ExecuteReader();
int k=0;
while(rdr->Read())
{
this->columnHeader1->Text=L"ид";
this->listView1->Items->Add(Convert::ToString(rdr[0]));
this->columnHeader2->Text=L"Фамилия";
this->listView1->Items[k]->sub>Items->Add(Convert::ToString(rdr[1]));
this->columnHeader3->Text=L"Имя";
this->listView1->Items[k]->sub>Items->Add(Convert::ToString(rdr[2]));
this->columnHeader4->Text=L"Номер";
this->listView1->Items[k]->sub>Items->Add(Convert::ToString(rdr[3]));
this->columnHeader5->Text=L"Счет";
this->listView1->Items[k]->sub>Items->Add(Convert::ToString(rdr[4]));
this->columnHeader6->Text=L"Доп.инф.";
this->listView1->Items[k]->sub>Items->Add(Convert::ToString(rdr[5]));
this->columnHeader7->Text=L"";
k++;
}
rdr->Close();
cn->Close();}}
//действия при нажатии на кнопку "Внести" в меню "Оплата".
private: System::Void button11_Click(System::Object^ sender, System::EventArgs^ e) {
String ^q;
System::Data::OleDb::OleDbCommand ^cmd;
System::Data::OleDb::OleDbDataReader ^rdr;
cn->Open();
if(op_new==1)
{
double summ_ins=Convert::ToDouble(this->textBox8->Text);
double summ;
int chosen_id;
q="Select * from klient";
cmd=gcnew System::Data::OleDb::OleDbCommand(q,cn);
rdr=cmd->ExecuteReader();
while(rdr->Read())
{
if(Convert::ToString(rdr[1])==this->comboBox1->Text && Convert::ToInt32(rdr[3])==Convert::ToInt32(this->comboBox2->Text))
{
chosen_id=Convert::ToInt32(rdr[0]);
summ=summ_ins+Convert::ToDouble(rdr[4]);
q="update klient set bill ='"+Convert::ToString(summ)+"' where id_klient="+chosen_id+";";
cmd=gcnew System::Data::OleDb::OleDbCommand(q,cn);
rdr=cmd->ExecuteReader();
q="INSERT INTO Oplata ( Data, summ, id_klient )values (Date(),'"+Convert::ToString(summ_ins)+"','"+chosen_id+"'); ";
cmd=gcnew System::Data::OleDb::OleDbCommand(q,cn);
rdr=cmd->ExecuteReader();
}
}
rdr->Close();
q="insert into changes(id_user,data,Opisanie) values("+id+",Now(),'Внесение суммы "+Convert::ToString(summ_ins)+" на счет клиента с ID "+chosen_id+"');";
cmd=gcnew System::Data::OleDb::OleDbCommand(q,cn);
rdr=cmd->ExecuteReader();
rdr->Close();
}
}
//действия при нажатии на кнопку "Изменить"
private: System::Void button13_Click(System::Object^ sender, System::EventArgs^ e) {
cn->Open();
if(ChoiseToLV2==1)
{
String ^q="update lg_ab SET Data='"+this->textBox10->Text+"',Srok='"+this->textBox11->Text+"',id_lgot="+Convert::ToInt32(this->textBox12->Text)+",id_klient="+Convert::ToInt32(this->textBox13->Text)+" where id_lg_ab="+Convert::ToInt32(this->textBox9->Text);
System::Data::OleDb::OleDbCommand ^cmd=gcnew System::Data::OleDb::OleDbCommand(q,cn);
System::Data::OleDb::OleDbDataReader ^rdr=cmd->ExecuteReader();
rdr->Close();
q="insert into changes(id_user,data,Opisanie) values("+id+",Now(),'Изменение записи в таблице клиент-льгота с ID "+Convert::ToInt32(this->textBox9->Text)+"');";
cmd=gcnew System::Data::OleDb::OleDbCommand(q,cn);
rdr=cmd->ExecuteReader();
rdr->Close();
}
if(ChoiseToLV2==4)
{
String ^q="update ys_ab SET Data='"+this->textBox10->Text+"',Srok='"+this->textBox11->Text+"',id_service="+Convert::ToInt32(this->textBox12->Text)+",id_klient="+Convert::ToInt32(this->textBox13->Text)+" where id_ys_ab="+Convert::ToInt32(this->textBox9->Text);
System::Data::OleDb::OleDbCommand ^cmd=gcnew System::Data::OleDb::OleDbCommand(q,cn);
System::Data::OleDb::OleDbDataReader ^rdr=cmd->ExecuteReader();
rdr->Close();
q="insert into changes(id_user,data,Opisanie) values("+id+",Now(),'Изменение записи в таблице клиент-услуга с ID "+Convert::ToInt32(this->textBox9->Text)+"');";
cmd=gcnew System::Data::OleDb::OleDbCommand(q,cn);
rdr=cmd->ExecuteReader();
rdr->Close();
}
cn->Close();
}
//действия при нажатии на кнопку "Удалить"
private: System::Void button14_Click(System::Object^ sender, System::EventArgs^ e) {
cn->Open();
System::Data::OleDb::OleDbCommand ^cmd;
System::Data::OleDb::OleDbDataReader ^rdr;
if(ChoiseToLV2==1)
{
String ^q="delete from lg_ab where id_lg_ab="+Convert::ToInt32(this->textBox9->Text);
cmd=gcnew System::Data::OleDb::OleDbCommand(q,cn);
rdr=cmd->ExecuteReader();
q="insert into changes(id_user,data,Opisanie) values("+id+",Now(),'Удаление записи в таблице клиент-льгота с ID "+Convert::ToInt32(this->textBox9->Text)+"');";
cmd=gcnew System::Data::OleDb::OleDbCommand(q,cn);
rdr=cmd->ExecuteReader();
rdr->Close();
}
if(ChoiseToLV2==2)
{
String ^q="delete from lgot where id_lgot="+Convert::ToInt32(this->textBox9->Text);
cmd=gcnew System::Data::OleDb::OleDbCommand(q,cn);
rdr=cmd->ExecuteReader();
q="insert into changes(id_user,data,Opisanie) values("+id+",Now(),'Удаление записи в таблице льгота с ID "+Convert::ToInt32(this->textBox9->Text)+"');";
cmd=gcnew System::Data::OleDb::OleDbCommand(q,cn);
rdr=cmd->ExecuteReader();
rdr->Close();
}
if(ChoiseToLV2==3)
{
String ^q="delete from Klient where id_klient="+Convert::ToInt32(this->textBox9->Text);
cmd=gcnew System::Data::OleDb::OleDbCommand(q,cn);
rdr=cmd->ExecuteReader();
rdr->Close();
q="insert into changes(id_user,data,Opisanie) values("+id+",Now(),'Удаление записи в таблице Клиент с ID "+Convert::ToInt32(this->textBox9->Text)+"');";
cmd=gcnew System::Data::OleDb::OleDbCommand(q,cn);
rdr=cmd->ExecuteReader();
rdr->Close();
}
if(ChoiseToLV2==4)
{
String ^q="delete from ys_ab where id_ys_ab="+Convert::ToInt32(this->textBox9->Text);
cmd=gcnew System::Data::OleDb::OleDbCommand(q,cn);
rdr=cmd->ExecuteReader();
q="insert into changes(id_user,data,Opisanie) values("+id+",Now(),'Удаление записи в таблице клиент-услуга с ID "+Convert::ToInt32(this->textBox9->Text)+"');";
cmd=gcnew System::Data::OleDb::OleDbCommand(q,cn);
rdr=cmd->ExecuteReader();
rdr->Close();
}
if(ChoiseToLV2==5)
{
String ^q="delete from services where id_service="+Convert::ToInt32(this->textBox9->Text);
cmd=gcnew System::Data::OleDb::OleDbCommand(q,cn);
rdr=cmd->ExecuteReader();
q="insert into changes(id_user,data,Opisanie) values("+id+",Now(),'Удаление записи в таблице услуга с ID "+Convert::ToInt32(this->textBox9->Text)+"');";
cmd=gcnew System::Data::OleDb::OleDbCommand(q,cn);
rdr=cmd->ExecuteReader();
rdr->Close();
}
rdr->Close();
cn->Close();
}
//Действия при нажатии на кнопку "Добавить"
private: System::Void button16_Click(System::Object^ sender, System::EventArgs^ e) {
cn->Open();
System::Data::OleDb::OleDbCommand ^cmd;
System::Data::OleDb::OleDbDataReader ^rdr;
if(ChoiseToLV2==1)
{
String ^q="insert into lg_ab (Data,Srok,id_lgot,id_klient) VALUES('"+this->textBox10->Text+"','"+this->textBox11->Text+"',"+Convert::ToInt32(this->textBox12->Text)+","+Convert::ToInt32(this->textBox13->Text)+")";
cmd=gcnew System::Data::OleDb::OleDbCommand(q,cn);
rdr=cmd->ExecuteReader();
rdr->Close();
q="insert into changes(id_user,data,Opisanie) values("+id+",Now(),'Добавление записи в таблицу клиент-льгота');";
cmd=gcnew System::Data::OleDb::OleDbCommand(q,cn);
rdr=cmd->ExecuteReader();
rdr->Close();
}
if(ChoiseToLV2==2)
{
String ^q="insert into Lgot (Opisanie,Stoimost)VALUES('"+this->textBox10->Text+"',"+Convert::ToInt32(this->textBox11->Text)+")";
cmd=gcnew System::Data::OleDb::OleDbCommand(q,cn);
rdr=cmd->ExecuteReader();
rdr->Close();
q="insert into changes(id_user,data,Opisanie) values("+id+",Now(),'Добавление записи в таблицу Льготы');";
cmd=gcnew System::Data::OleDb::OleDbCommand(q,cn);
rdr=cmd->ExecuteReader();
rdr->Close();
}
if(ChoiseToLV2==3)
{
String ^q="insert into Klient (Surname,ab_name,Num,bill)VALUES('"+this->textBox10->Text+"','"+this->textBox11->Text+"',"+Convert::ToInt32(this->textBox12->Text)+","+Convert::ToDouble(this->textBox13->Text)+")";
cmd=gcnew System::Data::OleDb::OleDbCommand(q,cn);
rdr=cmd->ExecuteReader();
rdr->Close();
q="insert into changes(id_user,data,Opisanie) values("+id+",Now(),'Добавление нового клиента');";
cmd=gcnew System::Data::OleDb::OleDbCommand(q,cn);
rdr=cmd->ExecuteReader();
rdr->Close();
}
if(ChoiseToLV2==4)
{
String ^q="insert into ys_ab (Data,Srok,id_service,id_klient) VALUES('"+this->textBox10->Text+"','"+this->textBox11->Text+"',"+Convert::ToInt32(this->textBox12->Text)+","+Convert::ToInt32(this->textBox13->Text)+")";
cmd=gcnew System::Data::OleDb::OleDbCommand(q,cn);
rdr=cmd->ExecuteReader();
rdr->Close();
q="insert into changes(id_user,data,Opisanie) values("+id+",Now(),'Добавление записи в таблицу клиент-услуга');";
cmd=gcnew System::Data::OleDb::OleDbCommand(q,cn);
rdr=cmd->ExecuteReader();
rdr->Close();
}
if(ChoiseToLV2==5)
{
String ^q="insert into services (Opisanie,Stoimost)VALUES('"+this->textBox10->Text+"',"+Convert::ToInt32(this->textBox11->Text)+")";
cmd=gcnew System::Data::OleDb::OleDbCommand(q,cn);
rdr=cmd->ExecuteReader();
rdr->Close();
q="insert into changes(id_user,data,Opisanie) values("+id+",Now(),'Добавление записи в таблицу услуги');";
cmd=gcnew System::Data::OleDb::OleDbCommand(q,cn);
rdr=cmd->ExecuteReader();
rdr->Close();
}
rdr->Close();
cn->Close();
}
//Действия, происходящие при внесении данных в поле ввода номера
private: System::Void comboBox2_TextUpdate(System::Object^ sender, System::EventArgs^ e) {
cn->Open();
String ^q="SELECT surname FROM Klient WHERE num like '"+this->comboBox2->Text+"%';";
System::Data::OleDb::OleDbCommand^cmd=gcnew System::Data::OleDb::OleDbCommand(q,cn);
System::Data::OleDb::OleDbDataReader ^rdr=cmd->ExecuteReader();
while(rdr->Read())
{
this->comboBox1->Text=Convert::ToString(rdr[0]);
}
rdr->Close();
cn->Close();
}
Заключение
Данная курсовая работа заключала в себе анализ и создание базы данных для аварийной службы.
Целью курсовой работы является развитие навыков проектирования информационных систем и закрепление знаний, полученных за время изучения дисциплины "Базы данных".
Цели и задачи были полностью выполнены. Это означает, что материал по дисциплине "База данных" был полностью усвоен и принят за основу моему дальнейшему развитию.
Список литературы
Дейт, К. Дж. Введение в системы Баз Данных, 7-е издание.: Пер. с англ. Ю.Г. Гордиенко; Под ред. А.В. Слепцова / К. Дж. Дейт - М.: Издательский дом "Вильямс", 2001. – 1072с.
Роб, П., Коронел, К. Системы баз данных: проектирование, реализация и управление.- 5-е изд., перераб. и доп./ Пер. с англ. А. Никифоров; Под ред. Е. Кондукова / П. Роб, К. Коронел – СПб.: БХВ – Петербург, 2004. – 1040 с.
Вендров, A. M. Проектирование программного обеспечения информационых систем: Учебник / A. M. Вендров. - М.: "Финансы и статистика", 2000. - 352 с.
Калянов, Г. Н. CASE. Структурный системный анализ / Г.Н. Калянов. - М.: Лори, 1996. - 437 с.