Проектирование элементов информационной системы фирмы для автоматизации процессов продаж оргтехники
Оглавление
ВВЕДЕНИЕ
1 ПРОЕКТИРОВАНИЕ ФУНКЦИОНАЛЬНОЙ ЧАСТИ ИНФОРМАЦИОННОЙ СИСТЕМЫ
1.1 Исходные данные
1.2 Цели автоматизированной системы и автоматизируемые функции
1.3 Характеристика функциональной структуры информационной системы
1.4 Обоснование предлагаемых типовых решений
2 ПРОЕКТИРОВАНИЕ ФУНКЦИОНАЛЬНОЙ ЧАСТИ ПОДСИСТЕМЫ, ВЫБРАННОЙ ДЛЯ УГЛУБЛЕННОЙ ПРОРАБОТКИ
2.1 Обоснование выбора подсистемы
2.2 Проектирование функциональной схемы подсистемы
Заключение
Введение
Мировой европейский опыт показывает, что успехи в области организации и продажи оргтехники, во многом зависят от степени использования новейших технологий, в том числе информационных [1].
Положение дел, сложившееся на предприятии на момент начала выполнения данной работы, можно охарактеризовать следующим образом [2]:
Процессы продаж и документооборота, выполняемые вручную, не позволяют руководству предприятия своевременно получать объективные данные, необходимые для качественного принятия необходимых решений направленных на улучшение деятельности фирмы
Качество документов, подготавливаемых в процессе деятельности фирмы, не отвечает современным требованиям, создавая трудности, заставляя делать рутинную работу которая занимает большое количество времени
объем рутинной работы при выполнении заказа покупателя и приема товаров от поставщика: «ведение учёта и анализа, правильное оформление документов и ряд других вытекающих из этого операций», недостаточно автоматизирован и затрудняет работу фирмы значительно снижая время и силы.
В тоже время в работах [3-5] содержатся данные о появлении различных технических средств, программного обеспечения, подходов к устранению трудностей, отмеченных выше. В частности, в статье [3] описывается и утверждается, что применение этих методов автоматизации позволило существенно повысить уровень обслуживания и ведения документооборота и т.д. Что позволило сэкономить время и деньги.
Иначе говоря, существует принципиальная возможность автоматизировать данный процесс на основе технологических и программных достижений, операционных систем, путем реорганизации работы сотрудников фирмы и обслуживающего персонала согласно предложенной методике.
Однако, для внедрения технологии необходимо рассмотреть все вышеописанные трудности более подробно, в том числе спроектировать функциональную часть информационной системы.
1Проектирование функциональной части информационной системы
1.1Исходные данные
В целях наиболее полного учета факторов, влияющих на проектирование функциональной части объекта автоматизации, руководствуясь "Правилами проведения работ при создании автоматизированных систем" Р50-34. 126-92, были проанализированы:
учредительные документы (предприятия) [3,5];
функциональные обязанности работника склада, Менеджера, Товароведа, участвующих в автоматизируемом процессе [2,4];
результаты опроса должностных лиц об имеющихся особенностях и сложностях, связанных с реализацией автоматизируемого процесса на момент начала выполнения данной курсовой работы, а также их видение целей автоматизации и возможных вариантов достижения этих целей;
технические задания на создание систем, которые можно рассматривать прообразами проектируемой системы;
1.2Цели автоматизированной системы и автоматизируемые функции
Целью создания системы является повышение эффективности работы сотрудников фирмы , за счет автоматизации на современном уровне функций основных должностных лиц, участвующих в производственно-управленческом процессе.
Для достижения цели необходима автоматизация следующих функций (Таблица 1):
Таблица 1 Функции, подлежащие автоматизации
|
Наименование группы функций |
Функции |
|
Информационная поддержка процесса обслуживания заказов |
ведение баз данных в объеме, необходимом для совместного функционирования всех должностных лиц фирмы, оснащенных средствами автоматизации, включая первоначальный ввод информации, внесение изменений и дополнений в данные, учтенные ранее, формирование отчетов, предусмотренных регламентом, а также получение справочных данных произвольного содержания в объеме предоставленных полномочий. |
|
Информационная поддержка бухгалтерского учета |
ввод и обработка бухгалтерских записей, печать первичных документов и отчетности |
|
Информационная поддержка правовой стороны бизнеса |
получение справок по действующему законодательству, поддержание правовой базы данных на уровне актуальности без участия пользователя, возможность получения последних форм документов, предусмотренных законодательством для оформления договоров, отчетов, контрактов |
|
Планирование и организация служебной деятельности |
ведение ежедневника с заданием событий (работ, задач) и плановых сроков выполнения. ведение записной книжки с адресами, телефонами, характеристикой деловых партнеров и пр., напоминание о делах событиях, встречах за несколько дней, недель, месяцев. автоматизацию телефонного общения (планирование, напоминание, автоматизированный набор №, автодозвон, фиксация времени, даты и длительности, заметок о разговоре путем набора с клавиатуры), планирование производственных с учетом взаимоувязки с планами деловых партнеров |
|
Обеспечение электронных коммуникаций |
поддержание режима удаленной работы руководителя организации с целью получения справок, отчетов и др. данных, |
1.3Характеристика
функциональной структуры
информационной
системы
Анализ исходных данных, перечисленных выше, и выявленных функций, подлежащих автоматизации, а также имеющихся сведений о возможностях современных пакетов прикладных программ позволили предложить следующее обобщенное описание функциональной структуры проектируемой системы. На схеме показан состав элементов функциональной структуры и связи между ними и внешней средой. В качестве элементов системы выделены следующие функциональные подсистемы:
ФП "Заказы",
ФП "Бухгалтерия",
ФП "Органайзер",
К элементам внешней среды отнесены:
заказчики
банк
Руководство предприятия
Взаимодействие элементов обеспечивается:
электронными средствами обмена данными — коммуникационной подсистемой (на схеме связи показаны сплошными линиями)
традиционными средствами (на схеме взаимодействие элементов показано пунктиром).
Предлагаемый регламент обмена данными представлен в табличной форме. Порядковые номера сообщений (документов, запросов и пр.), представлены на схеме рядом с соответствующей связью по правилам изображения комментариев. Реализацию перечисленных подсистем предлагается осуществлять, в основном, на основе типовых решений и, частично, путем использования технологии оригинального проектирования.
Реализацию перечисленных подсистем предлагается осуществлять, в основном, на основе типовых решений и, частично, путем использования технологии оригинального проектирования.
Выполненный анализ [1,3] показал, что большая часть подсистем, необходимых для достижения целей проектируемой системы, не нуждается в разработке, в частности:
В качестве ФП "Бухгалтерия" предлагается использовать пакет 1С Бухгалтерия. Основные аргументы в пользу такого выбора заключаются в следующем:
Наиболее популярный пакет Бухгалтерии (Таблица 3);
Зарубежные бухгалтерские системы мало используются в России из-за различий в системах бухучета в нашей стране и за рубежем;
В бухгалтерии фирмы, для которой проектируется система, работает один человек, на которого возложены простейшие функции:
ввод и обработка бухгалтерских записей;
печать первичных документов и отчетов;
Консультации, проведенные с потенциальным пользователем — бухгалтером фирмы, показали, что объем функций, реализуемых пакетом 1С Бухгалтерия, вполне обеспечивают выполнение задач, стоящих перед бухгалтером автоматизируемой фирмы.
Наиболее распространенные бухгалтерские ПП
|
Класс системы |
Группа потребителей |
Основные характеристики |
Фирмы- разработчики |
|
Мини- бухгалтерия |
Бухгалтерия в 1 -3 человека. Без специализации |
Ввод и обработка бухгалтерских записей. Печать первичных документов и отчетности" |
"ИнфоСофт" "1С" |
|
Универсальные системы (миди- бухгалтерия) |
Численность бухгалтерии невелика. Предусмотрены все разделы учета |
Усиленная аналитика. Реализация основных компонентов натурального учета. Учет труда и заработной платы |
"1С" "ИнфоСофт" |
|
Локальные АРМ |
Локальная модификация комплексных систем |
Комплексная реализация частной задачи учета |
"1С" "Паритет Софт" |
|
Комплексные системы |
Бухгалтерия не менее 10 человек. Разделение функций между сотрудниками |
Комплекс программ. Сетевая архитектура. Достаточно полная реализация функций. Адаптируемость |
"Парус" "Ланке" |
|
Управленческие системы |
Подразделения бухгалтерского и финансового учета. Подразделения финансового менеджмента |
Управленческий учет. Планирование и управление. Настройка на клиента (кастомизация). Открытость архитектуры. Масштабируемость |
"Новый Атлант" SAP BAAN |
В качестве средства, обеспечивающего комплексную реализацию функций "органайзера" и "поддержки работы с электронной корреспонденцией" (E-Mail, Fax, базы данных на веб - серверах), выбран пакет Outlook-97. В пользу такого решения склонили следующие аргументы:
В работах [...,....] отмечается наиболее частое использование пакетов ПП Shedule+ , ПП Outlook , ПП Lotus Organizer;
Пакеты выполняют все функции, подлежащие реализации в части органайзера и работы с корреспонденцией (см. выше, Таблица 1);
Возможности вышеназванных пакетов довольно близки и постоянно развиваются. Можно отметить, что дизайн фирмы Lotus традиционно привлекательнее, однако степень интеграции этого пакета с наиболее распространенными приложениями фирмы MicroSoft, которые предполагается применять в проектируемой системе, потенциально ниже;
Большая часть потенциальных деловых партнеров используют пакеты фирмы MS Outlook MS. Поэтому ориентация на этот пакет позволит минимизировать возможные сложности коммуникаций из-за несовместимости программного обеспечения.
2Проектирование функциональной части подсистемы, выбранной для углубленной проработки
2.1Обоснование выбора подсистемы
Из всего состава функциональных подсистем, выделенных выше, для углубленной проработки выбрана ФП "Заказы". Данный выбор обусловлен следующим:
В обширном перечне известных пакетов прикладных программ не удалось найти ни одного типового решения, удовлетворительно реализующего функции, возлагаемые на подсистему "Заказы".
В основу ФП "Заказы" может быть положена какая-либо система управления базами данных, например, Access или электронных таблиц, которые позволяют существенно упростить и ускорить автоматизацию типовых учетных функций. Однако для создания базы данных (БД), ее ведения, получения необходимых справок и составления отчетов невозможно обойтись без разработки программ, в наибольшей степени учитывающих специфику автоматизируемого процесса.
Иначе говоря, для ФП "Заказы" необходимо применение технологии оригинального проектирования. Принимая во внимание задачи курсового проекта, ограничимся проектированием функциональной части ФП "Заказы".
2.2Проектирование функциональной схемы подсистемы
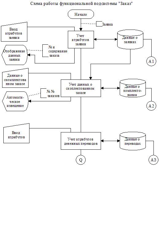
Предлагаемая схема, функциональной структуры подсистемы "Заказы" приведена ниже.
В центральной части рисунка показана последовательность операций, обеспечивающая полный цикл функционирования подсистемы. Для каждого шага показан состав входной и выходной информации, а также формы ее представления на основе языка условных знаков, рекомендованных ГОСТом 19.701-90. Обобщенное описание схемы представлено в табличной форме.


Рисунок 2 (окончание)
В самом общем виде процесс работы может быть описан следующим образом:
Менеджер отдела заказов, получив заказ от заказчика и обрабатывая поступившие документы с заказами, заносит реквизиты заказчиков в адресную книгу, а содержание заказа в соответствующую БД. При этом он использует свой АРМ-Э и приложение MS Aсcess, пополняющее БД, размещенную на основном и резервном серверах. Предоставляет заказчику счет.
бухгалтер, получив от заказчика квитанции с уведомлениями оплаты и используя свой АРМ-Б, фиксирует в соответствующей БД дату перевода денег, сумму и номер заказа, а также сдает деньги полученные от заказчика (если это был наличный расчет), в банк. Кроме того, бухгалтер использует свой АРМ для подготовки отчетов, представляемых в налоговую инспекцию, руководству фирмы, а также расчету заработной платы сотрудникам фирмы.
товаровед работает на АРМ-С и, используя эту БД, подбирает необходимые комплекты оргтехники соответствующие заказу. Затем подготовленные комплекты раскладываются в специально отведенные места склада на каждую коробку с оргтехникой ставиться спец. номер. заказа, соответствующими учетным номерам заказов из БД.
работник склада, получив автоматическое извещение о наличии скомплектованных наборах оргтехники прибывает на склад и отгружает готовые комплекты оргтехники заказчику.
Руководство, используя свой АРМ-Р, в любой момент времени имеет возможность получить исчерпывающую информацию о ходе выполняемых работ, как по фирме в целом, так и по каждому исполнителю. Ту же информацию руководитель может получить, находясь в командировке за тысячи километров, если он воспользуется новой услугой — предоставлением возможности работы в Интернете. Для этого руководитель может подключится к серверу своей фирмы, используя возможности коммуникационной подсистемы.
Заключение
Эта курсовая написана мной для того, чтобы понять смысл работы функциональной подсистемы «Заказ». Проектирование элементов информационной системы показывает нам эффективность работы ФП «Заказов» и должностных лиц участвующих в этом процессе.