Применение информационных систем в колледже
Министерство образования и науки Украины
Донбасская государственная машиностроительная академия
Кафедра «Интеллектуальные системы принятия решений»
ОТЧЕТ
о проходжении технологической практики
в «МК ДГМА»
Выполнила:
студентка группы ИС-06т Фетисова О.Н.
Краматорск, 2010
КАЛЕНДАРНЫЙ ПЛАН
Календарный план прохождения технологической практики студентами IV (V) курса дневной формы обучения специальности 7.080404 «Интеллектуальные системы принятия решений» (ИС 06т)

Заведующий кафедрой_______________________
Руководитель практики от ДГМА __________________
Руководитель практики
от предприятия _______________
ОТЗЫВ
о прохождении технико-экономической практики Фетисовой О.Н.
С 01.09.2010 г. по 12,12,,2010 г. Студентка Донбасской государственной машиностроительной академии Фетисова Оксана Николаевна проходила технико – экономическую практику в учебном заведении «МК ДГМА» В ходе практики Фетисова О.Н. ознакомилась с уставом организации, его организационной структурой, прошла инструктаж по технике безопасности и была ознакомлена с основными должностными инструкциями.
В ходе технико–экономической практики студентка прошла практическую подготовку проведения анализа деятельности учебного заведения, изучила вопросы организации производства и управления, функции, задачи и структуру учебного заведения, ознакомилась с информационной системой учебного заведения, провела детальный анализ важнейших экономических показателей деятельности учебного заведения. В заключение ею были сделаны выводы и внесены предложения по повышению эффективности деятельности учебного заведения с использованием методов математического моделирования и современных компьютерных технологий.
Выполняя свои обязанности во время практики, Фетисова О.Н. проявила себя как ответственный, исполнительный работник. Уровень теоретических и практических знаний и навыков можно расценивать как «высокий». При прохождении практики студентка самостоятельно решала поставленные перед ней задачи и получила не обходимые практические навыки.
Работа выполнена добросовестно и заслуживает оценки «отлично».
Руководитель практики от «МК ДГМА»______________
Руководитель практики от ДГМА_______________________
АННОТАЦИЯ
Цель прохождения технологической практики - ознакомиться непосредственно на предприятиях, в организациях, учреждениях с производственным процессом, закрепить знания, умения, полученные при освоении определенного цикла теоретических дисциплин, а также приобрести определенный практический опыт.
Основные задачи практики:
Закрепление и углубление теоретических знаний путем изучения опыта деятельности предприятий;
Приобретение опыта практической работы на предприятиях;
Изучение и освоение функциональных обязанностей должностных лиц по профилю будущей работы;
Получение профессиональных знаний, умений и навыков при выполнении конкретных практических задач на штатных должностях или на должностях дублеров;
Проверка уровня профессиональной подготовки и деловых качеств студентов.
В ходе работы были рассмотрены важнейшие аспекты деятельности предприятия и его подразделений, информационные потоки на предприятии, проведен анализ состояния компьютеризации и автоматизации деятельности предприятия и изучена система охраны труда.
Отчет содержит 45 страниц, 1 таблицу, 11 рисунков, 12 литературных источников.
СОДЕРЖАНИЕ
ВВЕДЕНИЕ
1. «МК ДГМА» КАК СУБЬЕКТ ОБРАЗОВАТЕЛЬНОЙ ДЕЯТЕЛЬНОСТИ
1.1 Краткая характеристика «МК ДГМА»
1.2 Организационная структура предприятия
1.3 Информационные потоки. Анализ информационной системы
1.4 Структура и функции вычислительного центра
2. АНАЛИЗ СТАТИСТИЧЕСКИХ ПОКАЗАТЕЛЕЙ ДЕЯТЕЛЬНОСТИ
3. АНАЛИЗ ДЕЯТЕЛЬНОСТИ ВЫЧИСЛИТЕЛЬНОГО ЦЕНТРА
3.1 Оформление студентов при поступлении
3.2 Документация, используемая при приеме в техникум
3.3 Программное обеспечение, применяемое работниками вычислительного центра
4. АНАЛИЗ ПРОГРАММНОГО ОБЕСПЕЧЕНИЯ
4.1 Информационная система
4.2 Программные пакеты для обработки информации
5. ОПИСАНИЕ СИСТЕМЫ ОХРАНЫ ТРУДА
6. РАЗРАБОТКА РЕШЕНИЙ ПО ПОВЫШЕНИЮ ЭФФЕКТИВНОСТИ ДЕЯТЕЛЬНОСТИ
6.1 Концептуальное проектирование
6.2 Разработка интерфейса для АИС
ЗАКЛЮЧЕНИЕ
СПИСОК ИСПОЛЬЗУЕМОЙ ЛИТЕРАТУРЫ
ВВЕДЕНИЕ
Машиностроительный колледж Донбасской государственной машиностроительной академии — колледж в Краматорске, в Донецкой области Украины. Расположен в старой части города. Входит в состав Донбасской государственной машиностроительной академии
В сентябре 1937 года основан Краматорский машиностроительный техникум — единственное в то время техническое учебное заведение в городе. Количество первых студентов было 200 человек. Первый выпуск Краматорского машиностроительного техникума совпал с началом Великой Отечественной войны. Многие студенты и преподаватели были призваны в ряды Красной Армии, а оставшиеся работали над созданием защитных противотанковых сооружений. Те же выпускники, что были направлены на заводы города, вместе с ними были эвакуированы на Восток. Сам техникум в октябре 1941 года был эвакуирован в г. Орск, где продолжал готовить специалистов под названием Орский машиностроительный техникум.
С декабря 1943 года Краматорский машиностроительный техникум возобновил свою деятельность в помещениях по улице Розы Люксембург, 58. Первый послевоенный выпуск состоялся осенью 1945 года. В 1950 г. техникум вернулся в своё отремонтированное здание. В 1991 году учебное заведение получило статус колледжа-техникума. С 1 сентября 1997 года Краматорский машиностроительный колледж является структурным подразделением Донбасской государственной машиностроительной академии.
1. «МК ДГМА» КАК СУБЬЕКТ ОБРАЗОВАТЕЛЬНОЙ
ДЕЯТЕЛЬНОСТИ
Краткая характеристика
МК ДГМА является структурным подразделением Донбасской государственной машиностроительной академии. В течении многих лет он готовит высококвалифицированных специалистов. Имея плотную связь с академией, студенты имеют возможность продолжить обучение и получить высшее образование.
Специальности:
* Финансы.
* Обработка материалов на станках и автоматических линиях.
* Экономика предприятия.
* Программирование для электронно-вычислительной техники и автоматизированных систем.
* Правоведение.
* Делопроизводство.
* Монтаж и эксплуатация электрооборудования предприятий и гражданских сооружений.
* Техническое обслуживание и ремонт оборудования предприятий машиностроения.
* Литейное производство черных и цветных металлов.
* Эксплуатация систем обработки информации и принятия решений
Учёная степень: младший специалист.
Профессорско-преподавательский состав: среди высококвалифицированных преподавателей 86 штатные преподаватели, 19 преподавателя высшей профессиональной категории, 24 преподавателя первой категории, 3 награждены знаком "Отличник образования Украины". Материально-техническая база: 35 учебных кабинетов, 6 лабораторий, 4 компьютерных класса, мастерские, оборудованные современным оборудованием и учебно-методическими пособиями; учебное телевидение, библиотека (свыше 85 тыс. экземпляров), читальный зал. В заведении учится более 2000 студентов.
Формы обучения: дневная, заочная, по госзаказу и на контрактной основе. К услугам студентов: общежитие на 200 мест, столовая на 100 мест, медчасть; работают секции по баскетболу, настольному теннису, атлетической гимнастике, мини-футболу, волейболу.
1.2 Организационная структура «МК ДГМА»
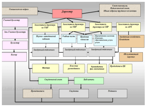
Структура «МК ДГМА» может быть представлена в виде различных блоков-подразделений, взаимосвязанных между собой. Это обусловлено его разнообразной хозяйственной деятельностью и обеспечивает максимально эффективную деятельность данного предприятия. Структура предприятия в целом представлена на рис.1. Предприятие возглавляет директор, он организует работу заместителей и всех структурных подразделений.

Рис.1 – Общая структура
Структура учебно-методической части
Учебно-методическая часть оперативно подчиняется заведующему по учебной работе и работает в тесном контакте со всеми подразделениями колледжа. Непосредственное руководство учебно-методическим управлением осуществляет директор колледжа.
Учебно-методическая часть состоит из следующих подразделений: учебный отдел, отдел обеспечения качества образования, отдел учебных и производственных практик, отдел лицензирования образовательных программ, отдел довузовской подготовки и трудоустройства выпускников
Учебно-методическая часть является структурным подразделением, функционирующим в соответствии с Положениями колледжа, и организует свою работу на основании этих положений, приказов и инструктивных писем Министерства образования и науки Украины, ректората академии и распоряжений директора.
Основная цель учебно-методической части – повышение качества подготовки высококвалифицированных специалистов путем непрерывного совершенствования научной организации и управления учебным процессом на всех его стадиях.
Задачами учебно-методической части являются:
* научно обоснованное планирование, организация и контроль учебного процесса;
* организация методического обеспечения всех форм учебной работы;
* внедрение принципов всеобщего управления качеством в деятельность всех подразделений вуза;
* научно-методическое руководство совершенствованием системы высшего профессионального образования и подготовки специалистов;
* внедрение в учебный процесс современных технологий, технических средств обучения и контроля знаний студентов;
* повышение квалификации преподавателей;
* планирование и совершенствование форм и методов самостоятельной работы студентов;
* обобщение и распространение передового опыта лучших факультетов, кафедр и преподавателей.

Рис.2 – Структура учебно-методичесой части
Вычислительный центр занимается автоматизацией работы учебно-методической части и техникума в целом. Основные за дачи:
Автоматизация процесса приемной комиссии
Ускорение работы по обработке документации
Создание и ведение базы данных на основании входящей информации

Рис. 3 – Структура вычислительного центра
1.3 Информационные потоки, анализ информационной системы
Вся работа по сбору и переработке информации может быть разделена на три этапа:
сбор документальной информации (изготовление, группировка, оформление и сохранение разных документов);
передача информации (в форме документов, отображений ли устно);
обработка информации (ее восприятие, переработка, разные вычисления и логические операции).
Функционирование организации возможно исключительно при наличии информации, необходимой для выработки и реализации управленческих решений. Информация в организации образует информационные потоки, принципиальная схема которых представлена на рис. 4
Входные данные
|
Внешняя информация (состояния окружающей среды) |
|
Система управления организацией (управляющая подсистема) |
|
План |
Выходные данные
|
Внутренняя информация (состояние факторов производства) |
|
Производство (управляемая подсистема) |
Рис. 4 – Информация в управлении
Как видно из схемы, вся информация системы управления образуется входными и выходными данными. Входная информация делится на внешнюю и внутреннюю.
Внешними по отношения к организации являются сведения со стороны окружающей среды, которые включают характеристику потребителей, поставщиков, конкурентов, раскрывают финансово-кредитную политику, доступность и производительность факторов. Внутренняя информация характеризует производственный потенциал организации и включает сведения о состоянии основных производственных факторов (финансы, рабочая сила, материалы, оборудование, здания и сооружения).
Выходные данные могут быть выражены в форме различных управленческих решений, направленных на управляемую систему (производство). Наиболее распространенным инструментом для этих целей является план. Обратная связь пополняет внутреннюю информацию в результате производства и обеспечивает корректировку отклонений от плана в процессе функционирования организации. Система управления обладает свойством, которое заключается в том, что все элементы подсистем реагируют на внутреннюю и внешнюю информацию, строящуюся на основе обратной связи. Это свойство определяет природу и принципы построения и функционирования систем управления и оценки степени обеспечения процессов связи и принятия решений в организации. Информационные потоки характеризуются количеством информации, находящейся в системе и обрабатываемой в единицу времени. Данные могут обрабатываться и перемещаться:
Поточно по мере возникновения;
С регулярной периодичностью, когда информация накапливается, после чего обрабатывается и перемещается через заранее установленные интервалы времени;
Нерегулярно, по мере возникновения отдельных информационных совокупностей.
Анализ потоков информации на действующих организациях начинается обычно с обследования, которое может проводиться двумя методами:
Путем обследования потоков, существующих на данной организации, и выяснения круга задач, решаемых подразделениями аппарата управления и исполнителями;
Путем определения задач подразделений аппарата управления, анализа информации, которая необходима для решения этих задач и сопоставления ее с потоками документации, сложившимися в процессе деятельности аппарата управления. Обследование потоков информации завершается расчетом объемов необходимой информации, регламентирующим ее движение, составлением схем потоков, проектированием форм применяемой документации. Для рационализации построения потоков информации целесообразно использовать ряд показателей:
Прямоточность движения информации. Достаточность четко характеризуется правильность ее циркулирования, выявляет неоправданное возвратное движение носителей информации;
Ритмичность информационных потоков. Четкое продвижение в соответствии с графиком позволяет выявить своевременность подготовки и передачи необходимых сведений потребителям;
Специализация потоков информации. Происходит в нескольких разрезах: поток информации для учета и отчетности, для выдачи вышестоящей организации, для разработки мер воздействия; поток информации по решениям отдельных видов (функциональные) и уровней (объекты);
Плотность (интенсивность) информационных потоков. Оценка количества проходящих носителей информации и их насыщенности;
Параллельность движения информационных потоков, их целеустремленность, направленность, возможности их разветвления и слияния. Повышение степени параллельности означает одновременно углубление специализации информационных потоков. Эталоном оценки движения информационных потоков является их соответствие связям в управляемом объекте и управляющей системе, возникающим в материальных процессах, в процессах разделения труда в управлении и при выборе форм взаимосвязи управляющей системы с управляющим объектом.
ПЭВМ служит основой создания автоматизированных рабочих мест (АРМ). Довольно большой круг экономических задач можно отнести к разряду офисных: делопроизводство, управление, контроль управления, создание отчетов, поиск, введение и восстановление информации, поиск решений, обмен информацией между отделами офиса, между офисами предприятия и между предприятиями. В этих задачах можно выделить ряд типичных процедур:
обработка входящей и исходящей информации;
сбор и следующий анализ данных;
сохранение поступившей информации.
Эти процедуры могут выполняться в рамках электронного офиса, в состав которого входят ЭВМ, печатающие устройства для вывода информации и т.д.
Информация на предприятие приходит из внутренних и внешних источников.
К внутренним источникам относятся:
системы внутреннего электронного документооборота;
документы на бумажных носителях.
К внешним источникам относятся:
материалы и данные информационных агентств, как на бумажных носителях, так и электронного вида;
законодательные и нормативные материалы.
При обработке экономической информации используются интегрированные программные пакеты - это ИПП, которые объединяют у себя функционально разные программные компоненты ИПП общего назначения. Основу пакета составляют текстовые редакторы, экономические таблицы и СУБД.
Применяются также CASE – технологии, под которыми понимается совокупность средств автоматизации разработки информационной системы, которые включают у себя методологию анализа предметной области, проектирование, программирование и эксплуатацию информационных систем. CASE – технологии применяются при создании сложных информационных систем, обычно требующих коллективной реализации проекта.
1.4 Структура и функции вычислительного центра
Основная задача вычислительного центра – автоматизация работы учебной части.
Учебная часть - подразделение, осуществляющее контроль и организацию деятельности факультета.
Руководство факультета имеет свои обязанности и функции. Они изложены в Должностной инструкции, которая находится в учебная часть.
В учебной части проводится большой объём рутинной, повторяющейся работы, что, безусловно, обеспечивает неправильное распределение рабочего времени сотрудников учебная часть, тормозя и запутывая основные процессы деятельности учебная часть.
При поступлении абитуриента в колледж личные дела абитуриентов, оформляемые при подаче документов на поступление, передаются в учебную часть, где они сортируются по группам. После чего на каждого студента заводится личная карточка студента. В нее заносится вся необходимая персональная информация.
Далее, на протяжении всего периода обучения в личных делах фиксируются все факты о любых изменениях статуса студента (перевод с курса на курс, с дневного отделения на заочное, перевод в другую группу, справки об академическом отпуске и т.п.).
Учёт и наблюдение контингента студентов является актуальной задачей в связи с потребностью учебная часть в оперативном формировании таких документов, как зачётно-экзаменационные ведомости, проекты приказов, статистические отчеты по успеваемости и получении любой требуемой информации по конкретным студентам, а также по архивным данным.
Из этих документов извлекается вся необходимая информация, касающаяся учебного процесса.
Подразумевается, что эта информация может изменяться в течение всего периода обучения и может быть затребована в любое время за период обучения студента и даже после окончания его обучения, кроме того, данная информация может участвовать в формировании статистических данных о группе или курсе за любой временной промежуток.
Исходя из основных назначений учебная часть, определяем, что основной вид его деятельности – это делопроизводственная деятельность. Основной функцией учебная часть является координация и административное обеспечение учебного процесса.
Исследуя предметную область учебная часть, наблюдаем выполнение большого числа процессов, которые можно условно сгруппировать в несколько пунктов:
1. Организация и управление учебным процессом.
2. Заполнение учётных документов.
3. Контроль успеваемости студентов.
Кроме того, за выполнение (или не выполнение) учебного плана студентов поощряют (или наказывают).
Следует отметить, что процессы, выполняемые в учебной части, расположены по степени важности (по убывающей).
Организация и управление учебным процессом включает общий контроль над учебным процессом, что подразумевает распределение дисциплин по семестрам и специальностям для планирования расписаний и экзаменационных сессий; статистический учет студентов; организация учебной и производственной практики.
Основными документами, функционирующими в учебной части, являются: матрикульная книга, карточка студента, сводная ведомость на каждого студента. Все эти документы требуют своевременного заполнения, для обеспечения учётной работы в учебной части.
Контроль успеваемости студентов производится в результате экзаменационных сессий, где анализируется успеваемость каждого студента.
В результате контроля успеваемости становится возможным выявление лучших студентов и начисление им стипендии, материальной помощи, премии и т.п. (например, за успехи в учёбе, участие в соревнованиях, олимпиадах, написание научных работ и т.п.)
В учебном процессе принимают участие студенты, а контролирует учебный процесс учебная часть.
Анализ предметной области выявил основные недостатки существующего делопроизводства учебной части:
- Устаревшие бумажные технологии регистрации, обработки и хранения информации.
- Дублирование информации в различных подразделениях, отчетах, сводках и т. п.
- Рутинные повторяющиеся операции обработки.
- Закрытость информации ряда подразделений (бухгалтерии, отдела кадров и др.).
Матрикульная книга – основной документ контроля учебного процесса
Учебная часть участвует в оперативном формировании различных видов документов. Основными из них являются зачётно-экзаменационные ведомости, сводные ведомости, личные карточки, проекты приказов, статистические отчеты по успеваемости, матрикульная книга и др.
Отчётные документы создаются для получения любой требуемой информации по конкретным студентам, а также по архивным данным.
Для оперативной работы со студентами (контроль над успеваемостью, выдача экзаменационных листов, назначение стипендии, перевод на следующий курс и т. д.) в учебная часть ведется матрикульная книга.
Матрикульная книга является одним из учётных документов, контролирующих учебный процесс. Она формируется на основе зачётно-экзаменационных ведомостей, содержащих оценки студентов по определённой дисциплине. Матрикульная книга – основа для формирования других документов, таких как сводная ведомость и учебная карточка студента.
Сводная ведомость составляется на одного студента и является одной из форм контроля успеваемости студента. Она содержит такие основные данные: ФИО, курс, факультет, форма обучения, специализация (для 5 курса), название предмета, количество часов по каждому предмету отдельно, общее количество часов по всем предметам, общая успеваемость.
Учебная карточка тоже составляется на отдельного студента. Она содержит основные сведения о студенте из его личной карточки и сведения об успеваемости из матрикульной книги.
Таким образом, матрикульная книга является важным документом контроля учебного процесса каждого студента. А учебный процесс (как упоминалось выше), является предметной областью среды учебная часть.
Благодаря созданию АИС (и БД как её части), формирование отчётной документации может значительно упроститься.
Так все данные, поступающие в учебную часть (входящая документация) могут вводиться в базу данных, затем можно составить стандартный набор запросов для упрощения выборки данных и на основе составленных запросов сгенерировать отчёты, которые бы выводили определённые данные. Естественно, эти отчёты можно распечатать и таким образом получить готовые отчётные документы.
2. АНАЛИЗ СТАТИСТИЧЕСКИХ ПОКАЗАТЕЛЕЙ ДЕЯТЕЛЬНОСТИ
«МК ДГМА»
Для полной и качественной характеристики объекта исследования проанализируем основные статистические показатели его деятельности, причем каждый показатель рассмотрим детально, в совокупности с выявлением величины каждого фактора, влияющего на него.
Показатели деятельности колледжа в предыдущие годы неуклонно улучшались: стабильно увеличивалось количество абитуриентов и выпускников. Данные показатели приведены в табл. 1.
Таблица 1.-Показатели деятельности колледжа 2008 - 2010гг
-
Показатели
2008
2009
2010
Численность студентов
1878
1964
2087
темп роста, %
104,5
106,2
Документооборот, норма-часов
89
164
273
темп роста, %
184,3
166,5
Численность студентов постепенно с каждым годом увеличивается.
Однако если рассматривать темпы роста численность студентов, то можно заметить, что если по отношению к 2008 году этот объем заметно увеличился, то по отношению к 2009 году этот рост более замедлился. Это можно объяснить полной модернизацией всего парка компьютерной техники в 2009 году и полной автоматизацией производства, благодаря чему заметно сократились время и затраты на выполнение единицы работ. А к 2010 году этот рост заметно замедлился, что требует пересмотра установленных на предприятии норм времени на выполнение единицы отдельного вида работ. Динамику объема производства в соотношении с темпом роста объема производства представлены на рис.5.

Рис.5. Динамика показателей деятельности
3. АНАЛИЗ ДЕЯТЕЛЬНОСТИ ВЫЧИСЛИТЕЛЬНОГО ЦЕНТРА
3.1 Оформление студентов при поступлении
Приём документов регистрируется в журнале установленной формы с обязательной нумерацией страниц, прошнурованном и скреплённом печатью учебного заведения. В день окончания приёма документов записи в журнале закрываются итоговой чертой с росписью председателя и ответственного секретаря приёмной комиссии.
На каждого абитуриента заводится личное дело, в котором хранятся все сданные им документы и материалы сдачи вступительных испытаний. Необходимые для дальнейшей работы данные вносятся в базу данных. Журналы регистрации и личные дела поступающих абитуриентов хранятся как документы строгой секретности.
Каждому абитуриенту выдаётся расписка установленной формы о приёме документов.
Приёмная комиссия принимает решение о допуске к вступительным испытаниям абитуриента в недельный срок со дня регистрации документов и извещает об этом абитуриентов.
Вступительные испытания в техникум являются письменными.
Продолжительность письменного испытания составляет 3 астрономических часа (180 минут).
Лица, опоздавшие на вступительные испытания, допускаются к сдаче вступительных испытаний только с разрешения ответственного секретаря приемной комиссии.
Лица, не явившиеся на вступительные испытания по уважительной причине, подтвержденной документально, допускаются к сдаче пропущенных вступительных испытаний в параллельном потоке или индивидуально по разрешению председателя приемной комиссии в пределах установленных сроков проведения вступительных испытаний.
Абитуриенты, не явившиеся на вступительные испытания без уважительных причин, получившие неудовлетворительную оценку, а также забравшие документы по собственному желанию в период проведения вступительных испытаний, к дальнейшим испытаниям не допускаются и в конкурсе не участвуют.
Абитуриенты, забравшие документы по собственному желанию после вступительных испытаний до подведения итогов конкурса, не участвуют в конкурсе.
Абитуриенты, имеющие сертификат о сдаче вступительного экзамена не участвуют в процедуре вступительных испытаний. Данные баллов сертификата учитываются в рейтинге конкурса.
Лица, направленные для целевого приема, сдают те же вступительные испытания или предъявляют сертификат о государственной экзаменации. Количество мест для целевого приема определяются на основе заключенных договоров не позднее, чем за месяц до начала приема документов и доводятся до сведения абитуриентов.
Повторная сдача вступительных испытаний при получении неудовлетворительной оценки или с целью ее улучшения не допускается.
Абитуриенты при входе в аудиторию, где проводятся вступительные испытания, предъявляет экзаменационный лист. После проверки личности абитуриента взамен экзаменационного листа ему выдаётся комплект диагностических заданий письменной работы.
Письменные экзаменационные работы (в том числе их черновики) выполняются на заранее подготовленных бланках, на которых недопустимы никакие условные пометки, раскрывающие авторство работы.
Титульный лист работы подписывается полным шифром экзаменационного листа абитуриента. Экзаменатор сверяет с экзаменационным листом правильность заполнения титульного листа, собирает экзаменационные листы.
По окончании вступительного испытания все экзаменационные листы передаются ответственному секретарю до начала текущего вступительного испытания, а после окончания вступительных испытаний передает на хранение.
Проверка письменных работ производится только в помещении техникума и только членами утвержденной предметной экзаменационной комиссии.
Результаты письменного испытания объявляются абитуриентам на следующий день или через день после его проведения в виде рейтингового списка, в который заносятся результаты в баллах и традиционных пятибалльных оценках всех сдававших данное вступительное испытание абитуриентов. Результаты рейтинга по вступительному экзамену объявляются на следующий день после окончания приема документов. Решение приёмной комиссии о зачислении в состав студентов оформляется протоколом, в котором указываются основания зачисления: по конкурсу, вне конкурса. В первую очередь формируется список лиц, имеющих право на внеконкурсное зачисление. На основании решения приёмной комиссии издаётся приказ директора о зачислении абитуриентов в состав студентов. Приказ о зачислении в состав студентов может быть издан только по предоставления оригинала документа об образовании.
Письменные работы зачисленных в техникум студентов хранятся в их личных делах, а письменные работы абитуриентов, не справившихся с вступительными испытаниями и не прошедших по конкурсу, уничтожаются через 6 месяцев после окончания вступительных испытаний.
Абитуриентам, не прошедшим по конкурсу, выдаются по их просьбе справки о сданных вступительных испытаниях для участия в конкурсе в других учебных заведениях. Результаты вступительных испытаний в таких справках выставляются в общепринятой пятибалльной системе.
3.2 Документация, используемая при приеме в техникум
Для проведения приема готовится следующая документация
- бланки заявлений для приема в образовательное учреждение;
- регистрационный журнал;
- анкета абитуриента;
- компьютерная база данных, создаваемая на основании сведений анкет абитуриентов;
- папки для формирования личных дел студентов;
- бланки расписок о приеме документов;
- бланки экзаменационных листов;
- бланки экзаменационных ведомостей (в бумажном и компьютерном вариантах);
- бланки рейтинговых ведомостей;
- бланки справок о результатах сдачи вступительных испытаний;
- бланки договоров при приеме с оплатой за обучение;
- бланки справок о зачислении в состав студентов.
Форма заявления о приеме в техникум содержит полный перечень реквизитов, характеризующих условия поступления в образовательное учреждение, и предусматривает фиксацию фактов ознакомления с положениями колледжа, государственными документами фиксирующими право образовательной деятельности колледжем, ознакомление с датой предоставления документа об образовании. Заявление удостоверяется подписью абитуриента.
Регистрационный журнал отражает сведения об абитуриенте с момента подачи заявления до момента зачисления в колледж или возврата документов.
Основной объем информации переносится в компьютерную базу данных.
В личном деле абитуриента хранятся все сданные им документы и материалы сдачи вступительных испытаний.
Расписка абитуриента содержит перечень документов, полученных от абитуриента. Копия расписки остается в личном деле абитуриента.
Экзаменационный лист содержит фамилию, имя и отчество абитуриента, номер экзаменационного листа, наименование специальности, формы обучения, номер экзаменационной группы, а также таблицу, для заполнения сведений о сдаче вступительных испытаний.
Экзаменационные ведомости представляют собой документы, для заполнения сведений о сдаче вступительных испытаний группой абитуриентов, всех абитуриентов ,поступающих на данную специальность( в случае формирования рейтинговой ведомости).Ведомости изготавливаются через машинную обработку информации в виде таблиц и содержат следующую информацию в заголовочной части: о наименовании предмета, номеров экзаменационных групп(ы),.даты проведения вступительных испытаний: в табличной части: фамилию, имя , отчество абитуриента, номер экзаменационного листа(или сертификата государственной экзаменации), оценка в баллах, используемых в техникуме) и, соответственно, в традиционной пятибалльной шкале, подписи экзаменатора, председателя экзаменационной комиссии, ответственного секретаря приемной комиссии.
Бланки письменных экзаменационных работ, листов для черновиков проштампованные печатью техникума.
3.3 Программное обеспечение, применяемое работниками
вычислительного центра
Предприятие внимательно следит за появляющимися техническими новинками и перспективными технологиями, а наиболее эффективные из них берет на вооружение. Практически на всех ПК вычислительного центра установлена систем Microsoft Window XP. Операционная система служит для создания условий запуска непосредственно приложений вполняющих основные задачи автоматизации.
Основные задачи по созданию и администрированию СУБД возлагаются на MS Access. Это ПО хорошо зарекомендовало себя на рынке потребителя как я весь пакет MS Office. Программа WORD используется для редактирования и распечатки текста при необходимости, импорта и экспорта данных в СУБД . Программа Excel используется для создания электронных таблиц, построения диаграмм и реализации сложных математических функций по мере необходимости. Она также поддерживает возможности импорта и экспорта данных в Access, что даёт достаточно высокую степень производительности.
4. АНАЛИЗ ПРОГРАММНОГО ОБЕСПЕЧЕНИЯ
4.1 Информационная система
Microsoft Windows XP— это выбор организаций, которые хотят в полном объеме использовать возможности вычислительной техники. Предоставляя передовые возможности, например поддержку беспроводных сетей и услуги удаленного помощника, Windows XP устанавливает новый уровень эффективности и надежности в обработке данных.
Новые возможности, отсутствующие в предыдущих версиях операционной системы Windows:
•Поддержка беспроводных сетей
Автоматическое подключение к беспроводной сети как дома, так и на работе, либо в общедоступных точках с помощью простой в использовании функции, не требующей настройки. Кроме того, самая современная технология безопасности помогает защитить данные при работе с беспроводными сетями в любом месте и в любое время.
•Более высокая производительность и совершенная многозадачность
Одновременное выполнение нескольких программ — даже наиболее требовательных к вычислительным ресурсам — и по-прежнему быстрый отклик системы на команды. С установленной Windows XP переносной компьютер быстрее, чем когда бы то ни было раньше, переходит в ждущий или спящий режим и возвращается обратно в рабочее состояние, при этом поддерживается высокая эффективность и стабильность работы.
•Windows Messenger
•Удаленный рабочий стол
•Удаленная поддержка
•Графический интерфейс на основе задач
•Надежность профессионального уровня
Усовершенствованные функции:
•Восстановление системы
•Шифрованная файловая система
•Расширенная поддержка портативных компьютеров
4.2 Программные пакеты для обработки информации
Конфигурация «Информационная система предприятия» предназначена для организации работы с корреспонденцией и внутренними документами организации, а так же для автоматизации ряда действий, часто выполняемых в процессе обычной деятельности предприятий и организаций.
Программа используется секретарями, бухгалтерами, руководителям, работа которых связана с большим количеством документов.
С помощью этой программы можно решить следующие задачи:
Автоматизация работы секретаря, операторов на обработке или выписке документов.
Автоматизация работы сотрудников канцелярии или отделов делопроизводства.
Организация работы других сотрудников с потоками документов, запросов, выполнения ими разнообразных и сложных рутинных операций.
Организация реестров и учет важных документов, быстрый доступ к их содержанию, поиск по реквизитам или содержанию.
Построение системы электронного документооборота, электронного архива документов, справочно-информационной системы.
Организация произвольного пообъектного учета.
Нужно понимать, что не все аспекты деятельности предприятий описываются такими документами как «Приказ» или «Договор». Есть и другие составляющие, которые нельзя охарактеризовать как документ, например телефонные звонки или события. И на современном уровне нельзя ограничиться работой в электронной форме только с формальными документами или по четко сформулированным схемам.
Область использования приложения – работа с информацией, выраженной в виде электронных документов.
Всё что нужно для организации учета формальных документов организации, автоматизации работы секретаря и сотрудников отдела делопроизводства - есть, как одна из составляющих всей системы.
Преимущества использования приложения.
В первую очередь, это, конечно же, все те преимущества, которые дает любая автоматизация с использованием программных средств - лучше работать с существующим потоком документов, уменьшить количество ошибок, неисполненных заданий, увеличить производительность труда и снизить зависимость от персонала. Контрольные функции программы позволяют существенно повысить трудовую дисциплину, оценить степень загруженности сотрудников. Доступность документов и информации в системе, позволяет переложить на программу те функции, которые раньше мог выполнить только человек – например, обучение нового сотрудника, помощь при начале работы в новой должности, на новом рабочем месте. Архивные функции программы, хранение всех документов в одном месте дает мобильность и уверенность в доступности и сохранности всех документов.
Основные преимущества заключаются в распространенности и возможностях MS Office - доступности технического сервиса, более низкой стоимости внедрения при сопоставимом качестве. При создании самого решения, был выбран принцип максимального приближения к нуждам конечных пользователей и поставлена задача, сделать работу в программе доступной всем, от рядовых сотрудников, до высшего менеджмента. Это позволило сделать продукт доступным для использования и на одном отдельном рабочем месте, и в крупных организациях.
Единый архив документов и справочной информации
Ведение справочников, хранящих контактную информацию о предприятиях и субъектах: адресная книга, контрагенты и контактные лица, физические лица.
Регистрация первичных документов и хранение их электронных копий.
Внутренний документооборот, создание каталога файлов, шаблонов.
Организация ввода и хранения нетипичных документов – справки, анкеты, формы с настраиваемым составом реквизитов.
Возможность работы с электронной почтой и хранение всей корреспонденции. Система позволяет работать с письмами электронной почты, отправлять и принимать электронную почту с серверов электронной почты в Интернет, независимо от других почтовых служб.
Возможности каталогизации документов, хранения структуры взаимосвязей и состояний документов, дополнительные реквизиты, поиск по реквизитам и содержанию.
Возможности совместной работы с документами
Организация очередей обработки документов, описание маршрутов движения
Управление документами - блокировки, отслеживание версий, движения документов по маршрутам
Работа со списками документов - группировки документов в дела, по темам
Возможность использования внешних справочников через Интернет, обмена и совместной работы над документами из несвязанных друг с другом информационных баз (из разных организаций)
Программа выполнена в виде конфигурации для технологической платформы 1С: Предприятие 8. Платформа позволяет организовать работу в файл-серверном и в клиент-серверном варианте. Файл-серверный вариант характеризуется простотой в установке и обслуживании. В клиент-серверном варианте информационная база хранится на SQL сервере, что позволяет обеспечить безопасность в системе и работать с очень большими массивами данных. Конфигурация поставляется с исходными текстами модулей, что позволяет вносить в нее изменения учитывающие специфику работы конкретной организации.
5. ОПИСАНИЕ СИСТЕМЫ ОХРАНЫ ТРУДА В «МК ДГМА»
Общие положения
При выполнении работ на компьютерах необходимо соблюдать требования настоящей инструкции по охране труда. Настоящая инструкция разработана на основании «Правил охраны труда при эксплуатации электронно-вычислительных машин».
1.1. К самостоятельной работе на компьютерах допускаются лица, прошедшие медицинский осмотр, обучение по профессии, вводной инструктаж по охране труда и первичный инструктаж по охране труда на рабочем месте. В дальнейшем они проходят повторные инструктажи по охране труда на рабочем месте один раз в полугодие, периодические медицинские осмотры – один раз в два года.
1.2. При работе на компьютерах, в состав которых входят видеодисплейные терминалы (ВДТ), на работников могут действовать следующие опасные и вредные производственные факторы:
физические:
повышенный уровень шума на рабочем месте (от вентиляторов, процессоров и аудиоплат);
повышенный уровень статического электричества;
повышенный уровень электромагнитного излучения;
повышенная напряженность электрического поля;
прямая и отраженная от экранов блесткость;
психофизиологические:
физические перегрузки статического и динамического действия;
нервно-психические перегрузки (умственное перенапряжение анализаторов, монотонность труда, эмоциональные перегрузки).
1.3. Основным оборудованием рабочего места пользователя компьютера являются: ВДТ, клавиатура, рабочий стол, стул (кресло); вспомогательными – пюпитр, подставка для ног, шкафы, полки и др.
1.4. Рабочие места с ВДТ должны быть расположены на расстоянии не менее 1,5 м от стены с окнами, от других стен – на расстоянии 1 м, между собой – на расстоянии не менее 1,5 м. Относительно окон рабочее место целесообразно размещать таким образом, чтобы естественный свет падал на него сбоку, преимущественно слева.
Рабочие места, оборудованные ВДТ, следует располагать так, чтобы избежать попадания в глаза прямого света. Источники освещения рекомендуется располагать с обеих сторон экрана параллельно направления взгляда.
При работе с текстовой информацией (в режиме ввода данных, редактирования текста и чтения с экрана ВДТ) наиболее физиологическим является изображение черных знаков на светлом (белом) фоне.
Размещать ВДТ на рабочем месте необходимо так, чтобы поверхность экрана находилась в центре поля зрения на расстоянии 400-700 мм от глаз пользователя. Рекомендуется размещать элементы рабочего места таким образом, чтобы поддерживалось одинаковое расстояние от глаз пользователя от экрана, клавиатуры, пюпитра.
Работа компьютеров сопровождается электромагнитным излучением низких уровней, интенсивность которого уменьшается пропорционально квадрату расстояния от экрана. Оптимальным для работающего является расстояние 50 см от рабочего экрана ВДТ.
Удобная рабочая поза при работе на компьютере обеспечивается регулированием высоты рабочего стола, кресла и подставки для ног. Рациональной рабочей позой может считаться такое положение тела, при котором ступни работника расположены горизонтально на полу или на подставке для ног, бедра сориентированы в горизонтальной плоскости, верхние части рук – вертикально, угол локтевого сустава колеблется в пределах 70°-90°, запястья согнуты под углом не более 20°, наклон головы – в пределах 15°-20°.
Для нейтрализации зарядов статического электричества в помещении, где выполняются работы на компьютерах, в том числе на лазерных и светодиодных принтерах, рекомендуется увеличивать влажность воздуха с помощью комнатных увлажнителей. Не рекомендуется носить одежду из синтетических материалов.
Продолжительность непрерывной работы за ВДТ без регламентированного перерыва не должна превышать 2 часов. Продолжительность обеденного перерыва определяется действующим законодательством о труде и правилами внутреннего трудового распорядка предприятия (организации, учреждения).
2. Требования безопасности
2.1. При внезапном прекращении электроэнергии выключить компьютер в такой последовательности: периферийные устройства, ВДТ, процессор, стабилизатор напряжения; вынуть штепсельные вилки из розеток.
2.2. При обнаружении признаков горения (дым, запах гари) отключить аппаратуру, найти источник возгорания и принять меры для его ликвидации, уведомить руководителя работ.
2.3. В случае возникновения пожара немедленно сообщить в пожарную часть, принять необходимые меры для эвакуации людей и приступить к тушению первичными средствами пожаротушения.
2.4. При пожаре работники должны действовать в соответствии с требованиями Инструкции по пожарной безопасности.
2.5. При несчастном случае оказать пострадавшему первую помощь согласно Инструкции по оказанию первой доврачебной помощи, вызвать врача или скорую помощь. Известить о несчастном случае непосредственного руководителя работ или специалиста по охране труда.
6. РАЗРАБОТКА ПРЕДЛОЖЕНИЙ ПО ПОВЫШЕНИЮ
ЭФФЕКТИВНОСТИ ДЕЯТЕЛЬНОСТИ
Концептуальное проектирование
Целью работы является оптимизация деятельности анализируемого подразделения и поиск путей повышения его устойчивости с помощью создания автоматизированных информационных систем.
Задача администратора такой АИС заключается в своевременном принятии документов, представлении их руководителю отдела, контролем над работой, сроками сдачи, предоставлении отчётов по студентам, как руководству, так и преподавателям. Такого рода работа будет отнимать много времени и ресурсов, если не будет автоматизирована.
Существующая автоматизированная система должна содержать список всех студентов, базу преподавателей, список приказов, базу специальностей, предметов, расписание занятий, что позволит быстрее обработать и выдать нужную информацию. Цель функционирования системы заключается в экономии материальных и нематериальных затрат на оформление документов по студентам, облегчением поиска нужной информации по ним.
Задачи для разрабатываемого программного обеспечения:
возможность создать новой записи;
свободный доступ к информации;
удобный и понятный интерфейс приложения;
возможность редактировать базу данных;
сортировка данных по выбранным полям;
поиск информации с помощью запросов к системе;
возможность печати отчётов.
Для лучшего представления значимости данной АИС её модель представлена на рис.6.

Рис.6 – Общая контекстная диаграмма потоков данных
Для более детального рассмотрения функционирования системы используется контекстная диаграмма уровней (рис.7), на которой можно увидеть какие процессы происходят с данными о студентах до их полной обработки. Изначально эти данные записываются в базу данных студентов, затем сортируются по группам и отделениям на основании приказов директора, затем полученные данные обрабатываются и связываются с базой дисциплин, преподавателей их ведущих, и расписанием, на выход подаются отчеты, как руководителю отдела, так и преподавателям.

Рис.7 – Контекстная диаграмма уровней
6.2 Разработка интерфейса для АИС
Для этого шага использовался такой пакет как Microsoft Access. Таблицы создавать в этом приложении удобней, чем в Database Desktop, приложении на базе платформы для создания программ Delphi. Таблицы хранятся не отдельно каждая в своём файле, а сразу в одном, что обеспечивает целостность базы, поскольку для этого файла не нужны дополнительные компоненты.
Наряду с традиционными инструментами доступа к данным Borland Database Engine и ODBC в приложениях Delphi можно применять технологию Microsoft ActiveX Data Objects (ADO), которая основана на возможностяхСОМ, а именно интерфейсов OLE DB. OLE DB представляет собой набор специализированных объектов СОМ, инкапсулирующих стандартные функции обработки данных, и специализированные функции конкретных источников данных и интерфейсов, обеспечивающих передачу данных между объектами. Технология ADO в целом включает в себя не только сами объекты OLE DB, но и механизмы, обеспечивающие взаимодействие объектов с данными и приложениями. На этом уровне важнейшую роль играют провайдеры ADO, координирующие работу приложений с хранилищами данных различных типов. Так как технология ADO основана на стандартных интерфейсах СОМ, которые являются системным механизмом Windows, это сокращает общий объем работающего программного кода и позволяет распространять приложения БД без вспомогательных программ и библиотек. Данная АИС сделана с помощью ADO-технологии, что позволяет данным динамически обновляться во время работы приложения. База данных подключена через системный драйвер Microsoft.Jet.OLEDB.4.0. В данном ПП при разработке использовался компонент ADOConnection. К его классу относятся также компоненты: ADOQuery и ADOTable. Связь между таблицами представлена рис.8.

Рис.8 – Схема данных
Внешний вид программного продукта представлен на рис.9. Данная программа предназначена для работы неопытного пользователя и снабжена справкой.

Рис.9 – Общий вид программы
На главной форме предоставлены 3 таблицы: Специальности, Приказы о зачислении, Студенты. Предусмотрена сортировка кликом мышки по названию какого-либо столбца таблиц.
В программе предусмотрена печать списков студентов по отделениям (гуманитарное, техническое или заочное), которые могут быть представлены заведующим этими отделениями. Пример можно увидеть на рис.10.

Рис.10 – Пример отчёта для зав.отделением
Также преподаватели могут узнать расписание для себя, в которое входит список групп, аудитория, день недели, номер пары, название дисциплины. Так как у каждого преподавателя такой список большой в программе предусмотрен выбор данного списка по фамилии преподавателя. Пример этой операции можно увидеть на рис.11-12.

Рис.11 – Выбор преподавателя для выдачи списка
Данная АИС может быть использована для работы в Вычислительном Центре МК ДГМА. Она является многофункциональной и занимается экономией, как рабочего времени, так и трудовых ресурсов, поскольку выполняет автоматизированную обработку данных. Для её обслуживания нужен один администратор, она очень удобна и проста в использовании. Данные обновляются в базе в ходе работы, что обеспечивает возможность сохранения их в случае сбоя в работе АИС.

Рисунок 12 – Отчёт по расписанию для преподавателя
ЗАКЛЮЧЕНИЕ
«МК ДГМА» - учебное заведение, которое даёт городу и стране высококвалифицированных молодых специалистов, создающих основу технических работников на предприятии. За годы своего существования колледж не раз доказывал свою рентабельность, показывал высокий уровень преподавательской и студенческой подготовки.
В современных условиях работа такой крупной организации не возможна без применения ЭВМ. Для учёта сведений и всей входящей и внутренней информации внедрение и использование СУБД является первоочерёдной задачей
При прохождении практики кроме получения навыков работы и решения ежедневных трудовых задач было предложено создать программное обеспечения для ускорения и упрощения учебного процесса. Так как проблема большого объёма информации и документации является актуальной для этого учебного заведения, как впрочем, и для других, её решение должно повлиять на уровень обработки и хранения информации, а также её защиты и систематизации, что благоприятно скажется на работе учебного заведения.
Данная работа подтверждает важное значение кибернетики в системе образования и ее значимость для развития учебных заведений и рационального использования материальных и других средств для достижения поставленной цели.
СПИСОК ИСПОЛЬЗУЕМОЙ ЛИТЕРАТУРЫ
Бабенко Л.П., Поляничко С.Л. Метод нормализации знаний об инфраструктуре разработки программ//Кибернетика и системный анализ.-2006.-1 .-167-174 с.
Вендров А.М. CASE-технологии. Современные методы и средства проектирования информационных систем .-М.:Финансы и статистика,1998 .-176с
Гаврилова Т.А., ,Хорошевский В.Ф.Базы знаний интеллектуальных систем .-СПб.:Питер,2000 .-384с
Гофман В.Э., Хомоненко А.Д. Delphi. Быстрый старт. — СПб.: БХВ-Петербург, 2003. — 288 с.
Гофман В.Э., Хомоненко А.Д. Работа с базами данных в Delphi. — СПб.: БХВ-Петербург, 2001. — 656 с.
Дейт К.Руководство по реляционной СУБД DB2/Пер. с англ. и предисл. М.Р. Когаловского .-М.:Финансы и статистика,1988 .-320с
Диго С.М.Проектирование и использование баз данных:Учебник .-М.:Финансы и статистика,1995 .-208с
Джигирей В.С., Жидецький В.Безпека життєдіяльності .-Вид. 2-ге, виправл.-Львів:Афіша,2000 .-254с
Жидецький В. Охорона праці користувачів комп'ютерів:Навч., посібник .-2-ге вид,, доп .-Львів:Афіша,2000 .-176с
Калянов Г.Н. CASE структурный системный анализ (автоматизация и применение) .-М.:Лори,1996 .-242с
Карпова Т.С. Базы данных: модели, разработка, реализация. — СПб.: Питер, 2001. — 304 с.
Олифер В.Г., Олифер Н.А. Сетевые операционные системы .-СПб:Питер,2002 .-544с





