Теория информационных систем
Теория информационных систем
Основные понятия
Система - объект или процесс, в котором элементы-участники связаны некоторыми связями и отношениями.
Подсистема - часть системы с некоторыми связями и отношениями.
Любая система состоит из подсистем, подсистема любой системы может быть сама рассмотрена как система. Границы рассматриваемой системы определяются доступными ресурсами и окружением.
Пример. Наука - система, обеспечивающая получение, проверку, фиксацию (хранение), актуализацию знаний общества. Наука имеет подсистемы: математика, информатика, физика, экономика и др. Любое знание существует лишь в форме систем (систематизированное знание). Теория - наиболее развитая система их организации, позволяющая не только описывать, но и объяснять, прогнозировать события, процессы.
Определим основные понятия системного анализа, необходимые далее.
Состояние системы - фиксация совокупности доступных системе ресурсов (материальных, энергетических, информационных, пространственных, временных, людских, организационных), определяющих ее отношение к ожидаемому результату или его образу. Это "фотография" механизма преобразования входных данных системы в выходные данные.
Задача - некоторое множество исходных посылок (входных данных к задаче), описание цели, определенной над множеством этих данных, и, может быть, описание возможных стратегий достижения этой цели или возможных промежуточных состояний исследуемого объекта.
Решить задачу означает определить четко ресурсы и пути достижения указанной цели при исходных посылках. Решение задачи - описание, представление состояния задачи, при котором достигается указанная цель; решением задачи называют и сам процесс нахождения этого состояния.
Проблема - описание, хотя бы содержательное, ситуации, в которой определены: цель, достигаемые (достижимые, желательные) результаты и, возможно, ресурсы и стратегия достижения цели (решения). Проблема проявляется поведением системы.
Описание (спецификация) системы - это идентификация ее определяющих элементов и подсистем, их взаимосвязей, целей, функций и ресурсов, т.е. описание допустимых состояний системы.
Если входные посылки, цель, условие задачи, решение или, возможно, даже само понятие решения плохо (частично) описываемы, формализуемы, то эти задачи называются плохо формализуемыми. Поэтому при решении таких задач приходится рассматривать целый комплекс формализованных задач, с помощью которых можно исследовать эту плохо формализованную задачу. Сложность их исследования заключается в необходимости учета различных, а часто и противоречивых критериев определения, оценки решения задачи.
Пример. Плохо формализуемыми будут, например, задачи восстановления "размытых" текстов, изображений, составления учебного расписания в любом большом вузе, составления "формулы измерения интеллекта", описания функционирования мозга, социума, перевода текстов с одного языка на другой с помощью ЭВМ и др.
Структура системы
Структура - все то, что вносит порядок во множество объектов, т.е. совокупность связей и отношений между частями целого, необходимых для достижения цели.
Пример. Примеры структур: извилины мозга, факультет, государственное устройство, кристаллическая решетка вещества, микросхема. Кристаллическая решетка алмаза - структура неживой природы; пчелиные соты и полосы зебры - структуры живой природы; озеро - структура экологической природы; партия (общественная, политическая) - структура социальной природы, и т.д.
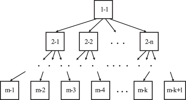
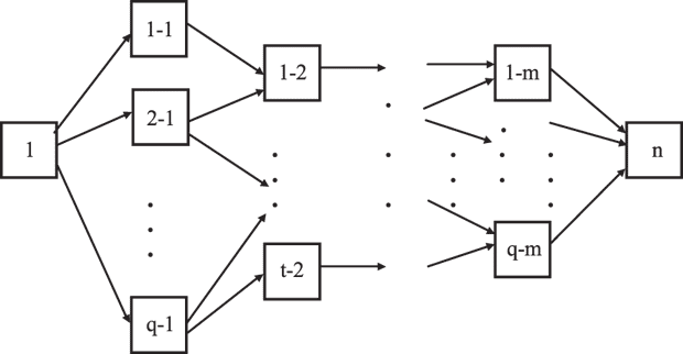
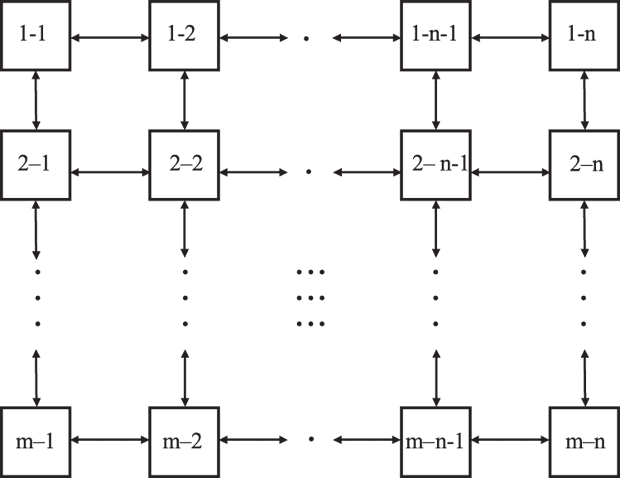
Базовые топологии структур (систем) приведены на рис. 2.1-2.4.

Рис.
1.
Структура линейного типа

Рис. 2. Структура иерархического типа (первая цифра - номер уровня)

Рис. 3. Структура сетевого типа (вторая цифра - номер в пути)

Рис. 4. Структура матричного типа
Пример. Примером линейной структуры является структура станций метро на одной (не кольцевой) линии в одном направлении. Примером иерархической структуры может служить структура управления вузом: "Ректор - Проректор - Декан - Заведующий кафедрой, подразделением - Преподаватель кафедры, сотрудник подразделения". Пример сетевой структуры - структура организации работ при строительстве дома: некоторые работы, например, монтаж стен, благоустройство территории и др. можно выполнять параллельно. Пример матричной структуры - структура работников отдела НИИ, выполняющих работы по одной и той же теме.
Функционирование и развитие системы
Функционированием называется деятельность, работа системы без смены (главной) цели системы. Это проявление функции системы во времени.
Развитием называется деятельность системы со сменой цели системы.
При функционировании системы явно не происходит качественного изменения инфраструктуры системы; при развитии системы ее инфраструктура качественно изменяется.
Развитие - борьба организации и дезорганизации в системе, она связана с накоплением и усложнением информации, ее организации.
Пример. Информатизация страны в ее наивысшей стадии - всемерное использование различных баз знаний, экспертных систем, когнитивных методов и средств, моделирования, коммуникационных средств, сетей связи, обеспечение информационной а, следовательно, любой безопасности и др.; это революционное изменение, развитие общества. Компьютеризация общества, региона, организации без постановки новых актуальных проблем, т.е. "навешивание компьютеров на старые методы и технологии обработки информации" - это функционирование, а не развитие. Упадок моральных и этических ценностей в обществе, потеря цели в жизни могут также привести к "функционированию" не только отдельных людей, но и социальных слоев.
Основные признаки развивающихся систем:
самопроизвольное изменение состояния системы;
противодействие (реакция) влиянию окружающей среды (другим системам), приводящее к изменению первоначального состояния среды;
постоянный поток ресурсов (постоянная работа по их перетоку "среда-система"), направленный против уравновешивания их потока с окружающей средой.
Классификация систем
Классификацию систем можно осуществить по разным критериям. Проводить ее жестко - невозможно, она зависит от цели и ресурсов. Приведем основные способы классификации (возможны и другие критерии классификации систем).
По отношению системы к окружающей среде:
открытые (есть обмен ресурсами с окружающей средой);
закрытые (нет обмена ресурсами с окружающей средой).
По происхождению системы (элементов, связей, подсистем):
искусственные (орудия, механизмы, машины, автоматы, роботы и т.д.);
естественные (живые, неживые, экологические, социальные и т.д.);
виртуальные (воображаемые и, хотя реально не существующие, но функционирующие так же, как и в случае, если бы они существовали);
смешанные (экономические, биотехнические, организационные и т.д.).
По описанию переменных системы:
с качественными переменными (имеющие лишь содержательное описание);
с количественными переменными (имеющие дискретно или непрерывно описываемые количественным образом переменные);
смешанного (количественно-качественное) описания.
По типу описания закона (законов) функционирования системы:
типа "Черный ящик" (неизвестен полностью закон функционирования системы; известны только входные и выходные сообщения);
не параметризованные (закон не описан; описываем с помощью хотя бы неизвестных параметров; известны лишь некоторые априорные свойства закона);
параметризованные (закон известен с точностью до параметров и его возможно отнести к некоторому классу зависимостей);
типа "Белый (прозрачный) ящик" (полностью известен закон).
По способу управления системой (в системе):
управляемые извне системы (без обратной связи, регулируемые, управляемые структурно, информационно или функционально);
управляемые изнутри (самоуправляемые или саморегулируемые - программно управляемые, регулируемые автоматически, адаптируемые - приспосабливаемые с помощью управляемых изменений состояний, и самоорганизующиеся - изменяющие во времени и в пространстве свою структуру наиболее оптимально, упорядочивающие свою структуру под воздействием внутренних и внешних факторов);
с комбинированным управлением (автоматические, полуавтоматические, автоматизированные, организационные).
Система называется сложной, если в ней не хватает ресурсов (главным образом, информационных) для эффективного описания (состояний, законов функционирования) и управления системой - определения, описания управляющих параметров или для принятия решений в таких системах (в таких системах всегда должна быть подсистема принятия решения).
Сложной считают иногда такую систему, для которой по ее трем видам описания нельзя выявить ее траекторию, сущность, и поэтому необходимо еще дополнительное интегральное описание (интегральная модель поведения, или конфигуратор) - морфолого-функционально-инфологическое.
Функции и задачи управления системой
Организация системы - полное, качественное выделение подсистем, описание их взаимодействий и структуры системы (как линейной, так и иерархической, сетевой или матричной).
Прогнозирование поведения системы, т.е. исследование будущего системы.
Планирование (координация во времени, в пространстве, по информации) ресурсов и элементов, подсистем и структуры системы, необходимых (достаточных - в случае оптимального планирования) для достижения цели системы.
Учет и контроль ресурсов, приводящих к тем или иным желаемым состояниям системы.
Регулирование - адаптация и приспособление системы к изменениям внешней среды.
Реализация тех или иных спланированных состояний, решений.
Функции и задачи управления системой взаимосвязаны, а также взаимозависимы.
Пример. Нельзя, например, осуществлять полное планирование в экономической системе без прогнозирования, учета и контроля ресурсов, без анализа спроса и предложения - основных регуляторов рынка. Экономика любого государства - всегда управляемая система, хотя подсистемы управления могут быть организованы по-разному, иметь различные элементы, цели, структуру, отношения.
По характеру управления, охвата подсистем и подцелей (цели системы) управление может быть:
стратегическое, направленное на разработку, корректировку стратегии поведения системы;
тактическое, направленное на разработку, корректировку тактики поведения системы.
По времени управляющего воздействия системы могут быть: долгосрочно и краткосрочно управляемые.
Иногда отождествляют стратегическое и долгосрочное, тактическое и краткосрочное управление, но это не всегда верно.
Пример. Любая серьезная экономическая система стратегического управления должна включать в себя управляющую (информационную) подсистему, обрабатывающую, актуализирующую стратегическую информацию об инновационных мероприятиях, инвестиционных условиях, о возможностях и состояниях рынков товаров, услуг, ценных бумаг, доступных ресурсах, финансовых условиях и критериях, принципах и методах управления и др. Такие системы обычно имеют следующие цели и, часто, соответствующие им структуры:
управление координацией (Project Integration Management);
управление целями (Project Scope Management);
управление временем (Project Time Management);
управление стоимостью (Project Cost Management);
управление качеством (Project Quality Management);
управление людскими ресурсами (Project Human Resource Management);
управление коммуникациями (Project Communication Management);
управление рисками (Project Risk Management);
управление поставками (Project Procurement Management).
Все эти функции тесно переплетены между собой.
Информационные системы
Информационная система - система, в которой ее элементы, цель, ресурсы, структура (организация) рассматриваются, в основном, на информационном уровне (хотя, естественно, имеются и другие уровни рассмотрения, например, энергетический уровень).
Любая информационная система имеет следующие типы основных подсистем:
подсистема информационного обеспечения (данных);
подсистема интеллектуального обеспечения (информации, знаний);
подсистема технического обеспечения (аппаратуры);
подсистема технологического обеспечения (технологии);
подсистема коммуникативного обеспечения (интерфейса);
подсистема анализа и проектирования;
подсистема оценки адекватности и качества, верификации;
подсистема организационного взаимодействия и управления персоналом;
подсистема логистики (планирования и движения товаров и услуг).
Информационная среда - это среда (т.е. система и ее окружение) из взаимодействующих информационных систем, включая и информацию, актуализируемую в этих системах.
Пример. Можно выделить три основных подхода к использованию информационного менеджмента в социально-экономических системах.
"Отношений с общественностью" (PR - Public Relations, Пиар), при котором разрабатываются и используются системы управления социально-экономической информацией с целью создания более адекватной и благоприятной среды (включая и все виды ресурсов), общественного сознания для реализации интересов государства, монополии и человека, согласования их интересов, подчас противоречивых. Широко используются при этом методы опроса населения, изучения общественного мнения, рекламирования, прогнозирования и моделирования (особенно для повышения устойчивости и регуляции систем).
"Объединения достижений НТР и человека", при котором разрабатываются и реализуются системы массового обучения достижениям НТР, новым информационным технологиям, делопроизводству и т.д. с целью адаптации человека к системам с возросшими техническими и технологическими возможностями, требованиями к качеству продукции и соотношению "качество - цена".
"Организационного гуманизма", при котором разрабатываются и реализуются системы помещения трудящихся в стимулирующие их работу культурно-образовательные, социально-психологические, гуманистические и материальные среды с целью раскрытия их потенциальных возможностей и способностей.
Информационная система управления - система, предназначенная для управления, - как другой системой, так и внутри системы (т.е. в качестве управляющей подсистемы).
Различают также основные 6 типов информационных систем управления (тип системы определяется целью, ресурсами, характером использования и предметной областью):
Диалоговая система обработки запросов (Transaction Processing System) - для реализации текущих, краткосрочных, тактического характера, часто рутинных и жестко структурируемых и формализуемых процедур, например, обработки накладных, ведомостей, бухгалтерских счетов, складских документов и т.д.
Система информационного обеспечения (Information Provision System) - для подготовки информационных сообщений краткосрочного (обычно) использования тактического или стратегического характера, например, с использованием данных из базы данных и структурированных, формализованных процедур.
Система поддержки принятия решений (Decision Support System) - для анализа (моделирования) реальной формализуемой ситуации, в которой менеджер должен принять некоторое решение, возможно, просчитав различные варианты потенциального поведения системы (варьируя ее параметры); такие системы используются как в краткосрочном, так и в долгосрочном управлении тактического или стратегического характера в автоматизированном режиме.
Интегрированная, программируемая система принятия решения (Programmed Decision System) предназначена для автоматического, в соответствии с программно реализованными в системе, структурированными и формализованными критериями оценки, отбора (выбора) решений; используются как в краткосрочном, так и в долгосрочном управлении тактического (стратегического) характера.
Экспертные системы (Expert System) - информационные консультирующие и (или) принимающие решения системы, которые основаны на структурированных, часто плохо формализуемых процедурах, использующих опыт и интуицию, т.е. поддерживающие и моделирующие работу экспертов, интеллектуальные особенности; системы используются как в долгосрочном, так и в краткосрочном оперативном прогнозировании, управлении.
Интеллектуальные системы, или системы, основанные на знаниях (Knowledge Based System) - поддерживают задачи принятия решения в сложных системах, где необходимо использование знаний в достаточно широком диапазоне, особенно в плохо формализуемых и плохо структурируемых системах, нечетких системах и при нечетких критериях принятия решения; эти системы наиболее эффективны и применяемы для сведения проблем долгосрочного, стратегического управления к проблемам тактического и краткосрочного характера, повышения управляемости, особенно в условиях многокритериальности. В отличие от экспертных систем, в системах, основанных на знаниях, следует по возможности избегать экспертных и эвристических процедур и прибегать к процедурам минимизации риска. Здесь более существенно влияние профессионализма персонала, ибо при разработке таких систем необходимо сотрудничество и взаимопонимание не только разработчиков, но и пользователей, менеджеров, а сам процесс разработки, как правило, происходит итерационно, итерационными улучшениями, постепенным переходом от процедурных знаний (как делать) - к непроцедурным (что делать).
Фундаментальная ошибка с неустранимыми последствиями в информационных системах - принятие неправильных стратегических решений и критериев оценки решений.
При построении (выборе, адаптации) информационной системы можно использовать две основные концепции, два основных подхода (третья концепция - их комбинация):
ориентация на проблемы, которые необходимо решать с помощью этой информационной системы, т.е. проблемно-ориентированный подход (или индуктивный подход);
ориентация на технологию, которая доступна (актуализируема) в данной системе, среде, т.е. технологически-ориентированный подход (или дедуктивный подход).
Выбор концепции зависит от стратегических (тактических) и(или) долгосрочных (краткосрочных) критериев, проблем, ресурсов.
Если вначале изучаются возможности имеющейся технологии, а после определяются актуальные проблемы, которые можно решить с их помощью, то необходимо опираться на технологически-ориентированный подход.
Если же вначале определяются актуальные проблемы, а затем внедряется технология, достаточная для решения этих проблем, то необходимо опираться на проблемно-ориентированный подход.
Ошибки в выборе подхода (проблем, технологии) могут привести не только к ошибочным стратегиям и (или) тактике, но и к полному краху системы.
При этом обе концепции построения информационной системы зависят друг от друга: внедрение новых технологий изменяет решаемые проблемы, а изменение решаемых проблем - приводит к необходимости внедрения новых технологий; и то, и другое влияет на принимаемые решения.
Дороговизна, важность, актуальность информации определяют цели и важность (приоритеты) в управлении информационными системами (в информационных системах).
Системное проектирование (разработка) и использование информационной системы должно пройти следующий жизненный цикл информационной системы:
предпроектный анализ (опыт создания других аналогичных систем, прототипов, отличия и особенности разрабатываемой системы и др.), анализ внешних проявлений системы;
внутрисистемный анализ, внутренний анализ (анализ подсистем системы);
системное (морфологическое) описание (представление) системы (описание системной цели, системных отношений и связей с окружающей средой, другими системами и системных ресурсов - материальных, энергетических, информационных, организационных, людских, пространственных и временных);
определение критериев адекватности, эффективности и устойчивости (надежности);
функциональное описание подсистем системы (описание моделей, алгоритмов функционирования подсистем);
макетирование (макетное описание) системы, оценка взаимодействия подсистем системы (разработка макета - реализации подсистем с упрощенными функциональными описаниями, процедурами, и апробация взаимодействия этих макетов с целью удовлетворения системной цели), при этом возможно использование "макетов" критериев адекватности, устойчивости, эффективности;
"сборка" и тестирование системы - реализация полноценных функциональных подсистем и критериев, оценка модели по сформулированным критериям;
функционирование системы;
определение целей дальнейшего развития системы и ее приложений;
сопровождение системы - уточнение, модификация, расширение возможностей системы в режиме ее функционирования (с целью ее эволюционирования).
Индустрия информационных систем опирается на следующие процессы:
повышение мультимедийности, гипермедийности;
повышение дружественности к пользователю;
интеграция;
повышение открытости;
распределенность;
объектно-ориентированный подход;
метабазирование данных и информационных систем;
мультиагентное рассмотрение и др.
В последнее время рассматриваются (проектируются, разрабатываются и используются) так называемые корпоративные информационные системы, т.е. информационные системы в масштабе корпорации, организации.
Примеры. Информационная система пенсионных выплат населению, информационная система здравоохранения региона, информационная система биржевой деятельности.
Для разработки корпоративной информационной системы необходимо осуществить следующие мероприятия:
информационное обследование корпорации с целью выяснения ее основных целей функционирования, элементов, структуры, направлений, приоритетов и задач деятельности, информационных потоков и технологий, эволюционных возможностей корпорации, критериев оценки эффективности системы (результат этого этапа - проект информационной системы);
выбрать одну из двух основных концепций разработки информационной системы - проблемно-ориентированную или технологически-ориентированную (результат этого этапа - архитектура информационной системы, например, архитектура "клиент-сервер" с удаленным сервером баз данных, а также инструментальное и другое обеспечение системы, например, ОС UNIX, ORACLE);
определить ключевые элементы, подсистемы, в частности, подсистему управления корпоративной базой данных, подсистему автоматизации делопроизводства, подсистему согласования, принятия и контроля решений, подсистему тренинга (результат этапа - структура системы и подсистем, например, с использованием Lotus Notes, Action Workflow, EDMS - Electronic Document Management Systems, CBR Express).
Аксиомы управления информационными системами
информационная система управление
Аксиома 1. Количество информации в любой подсистеме иерархической системы определяется (как правило, мультипликативно) количеством сигналов, исходящих от подсистемы нулевого уровня (исходной вершины) и достигающих данной подсистемы (или входящих в данную подсистему), и энтропией этих сигналов.
Аксиома 2. Энтропия любого элемента управляющей подсистемы при переходе в новое целевое состояние (при смене цели) определяется исходным (от нулевого уровня) информационным потоком и энтропией этого элемента.
Аксиома 3. Энтропия всей управляющей подсистемы при переходе в новое целевое состояние определяется (как правило, аддитивно, интегрально) энтропией всех ее элементов.
Аксиома 4. Полный информационный поток, направленный на объект управления за период его перехода в новое целевое состояние, равен разности энтропии всей управляющей подсистемы при переходе в новое целевое состояние и энергии объекта управления, затрачиваемой объектом управления на переход в новое состояние.
Аксиома 5. Информационная работа управляющей подсистемы по преобразованию ресурсов состоит из двух частей - работы управляющей подсистемы, затраченной на компенсацию исходной энтропии, и работы, направленной на управляемый объект, т.е. на удерживание системы в устойчивом состоянии.
Аксиома 6. Полезная работа управляющей подсистемы в течение некоторого промежутка времени должна соответствовать полному информационному потоку, воздействующему на управляемую систему (в соответствии с аксиомой 4) за рассматриваемый период времени.