Внутрішня мережа фірми по розробці програмного забезпечення
Зміст
Аналіз задач, які вирішуються з використанням інформаційної системи
Вибір серверного вирішення
Вибір клієнтської частини
Вибір мережного вирішення
Вибір системного програмного забезпечення
Вибір прикладного ПЗ
Розробка підсистеми діагностики, керування, забезпечення безпеки даних
Спеціальна частина
Підсумки
Висновки
Список використаної літератури
Аналіз задач, яка вирішується з використанням інформаційної системи
Завданням даного курсового проекту є проектування внутрішньої мережі для фірми по розробці програмного забезпечення (далі ФРПЗ). Проаналізувавши завдання, можна дійти висновку, що об’єктом проектування буде будівля ФРПЗ та побудова мережі між структурними підрозділами фірми.
Відповідно профілем діяльності фірми є розробка та тестування програмного забезпечення (далі ПЗ).
Основними задачами, які потрібно вирішувати за допомогою інформаційних технологій в цій сфері є:
Розробка ПЗ.
Тестування ПЗ.
Обмін інформацією між працівниками фірми та зовнішнім середовищем (доступ до інтернет).
Зв'язок між структурними підрозділами фірми.
Обробка документації
Архівування інформації та її збереження на файл-сервері.
Побудова комп’ютерної мережі для ФРПЗ має свою специфіку, адже потрібно унеможливити витік деякої інформації за її для ефективної роботи (наприклад, коди програм, початкові версії програм, тестова документація).
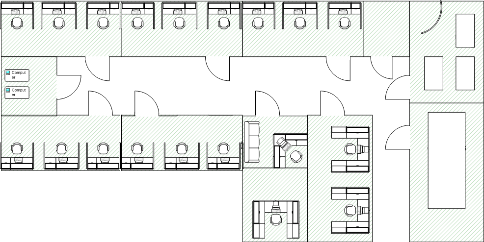
Для проведення мережі перш за все потрібен план будівлі для того, щоб заздалегідь знати, як розташовані кімнати і де знаходяться потрібні в подальшому для проектування мережі офіси і відділи. Після чого потрібно проаналізувати, де розміщуються офіси, в яких є комп’ютери, дізнатися в якій кількості і в яких місцях розташовані робочі місця працівників.
На рис. 1. подано план будівлі для якої буде розроблятися мережа.


Рис. 1. План будівлі.

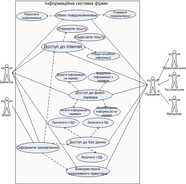
Рис. 2. Діаграма прецедентів (Use-case diagram)
2. Вибір серверного вирішення
Файл-сервер
Файловий сервер — це виділений сервер, оптимізований для виконання файлових операцій введення-виводу і призначений для зберігання файлів будь-якого типу. Він обладнаний великим об'ємом дискового простору та RAID контролером.
Для зберігання великих документів, що створються в процесі діяльності фірми (коди програмних систем, програмні системи, звіти тощо) файловий сервер є необхідний. При чому обсяги інформації, що будуть зберігатися будуть великими, тому для цієї реалізації я запропонував використати окремий сервер з операційною системою Novell Netware. Також в цілях безпеки можливе встановлення окремого файлового сервера (теж під керуванням Novell Netware) для конфіденційної інформації, який не буде зв’язаний з зовнішньою мережею (Інтернет).
Сервер бази даних.
Як правило в роботі ФРПЗ притаманна велика кількість роботи з різноманітною документацією (в тому числі технічною), тому присутня велика кількість поштової інформації. Особливо важливим це є для менеджерів та відділу тестування, адже через пошту можна передавати різноманітні звіти. Для зберігання великої кількості поточної інформації і генерації на основі неї дених звітів необхідний сервер з базою даних. СУБД може бути розміщена на файл–сервері , оскільки інформація в БД і файли на сервері будуть тісно пов’язані. Крім того кожен день поточна база буде архівуватися і зберігатися на тому ж файл сервері.
Internet-сервер.
Роботу ФРПЗ неможливо уявити без використання всесвітньої мережі Інтернет. Доступ до інтернету в певній мірі потрібний кожному працівникові такої фірми.
Оскільки Інтернет є загальнодоступною мережею, то в проектуванні даної мережі на це необхідно звернути особливу увагу, необхідно забезпечити максимальний ступінь надійності і захищеності інформації (якщо не приділяти цьому належної уваги, фірма може понести значні збитки).
Серед причин використання інтернету на ФРПЗ є наступні:
Доступ до новин в сфері ІТ (інформаційних технологій).
Доступ до інформації про справи на ринку програмного забезпечення.
Передача електронної пошти.
Пошук документації.
Обміном інформацією між філіями фірми тощо.
Для реалізації цих операцій WEB–система не підходить як така, що недостатньо захищена. Для реалізації подібних операцій використовують свої власні програмні комплекси.
Я пропоную використати UNIX (FreeBSD) сервер – він найкраще працює з сервісами інтернет (повніше пояснення цього вибору подане у розділі 5).
Для реалізації серверного рішення я пропоную кластерне серверне вирішення, яке буде виконувати такі функції:
підтримка праці мережі (на рівні TCP/IP)
визначення потоків інформації
передача інформації до баз даних.
Для всіх серверів необхідні пристрої безпечного живлення (ПБЖ).
Виходячи з попередньої інформації нам необхідно обрати принаймні два сервери: інтернет-сервер, файл-сервер, сервер баз даних (Усі ціни було взято з підприємства MediaWest):
|
№ |
Назва (при-значення) пристрою |
Марка |
Технічні характеристики |
Кіль-кість |
Вартість одного , y.о. |
Сумарна вартість, y.о. |
|
1 |
File server, database server |
19" 1U MaestroServer TX250 |
Dual Xeon 5345 4*2.33 8Mb S771 / 5000P / 4Gb DDR2 FB-DIMM / 2(4)x143Gb U320 15k HDD HS / DVD /IPMI slot / RM 700W |
1 |
3581.00 |
3581.00 |
|
2 |
Internet server |
19" 2U/ Intel SR500ALBRP |
2x Dual-Core Xeon 1,6GHz #5110/4MB/FSB 1066MHz/RAM 2GB FB-DIMM DDR2 ECC Reg/2x250GB SATA /slim CD-ROM |
1 |
2239.00 |
2239.00 |
|
3 |
ПБЖ |
APC |
800VA |
3 |
232.10 |
696.00 |
|
Загальна вартість |
5820.00 |
3. Вибір клієнтської частини
В даному випадку клієнтами проектованої мережі будуть працівники практично усіх відділень (розробники, тестувальники, менеджери, секретар та директор).
Кожний підрозділ має своє окреме приміщення, або декілька приміщень в яких розташовані робочі місця працівників. На час проектування мережі на фірмі нараховувалося 19 робочих станцій:
Директор (1-робоча станція)
Оскільки директор має контролювати і керувати роботою всіх підрозділів то ця робоча станція має бути досить потужною. Має бути великий обсяг пам’яті, для зберігання великої кількості документів має бути багато дискового простору.
Менеджери (2-робочі станції)
Для ефективної роботи даних робочих станцій потрібно, щоб на комп’ютерах швидко працювали декілька програм одночасно, можна було швидко відкривати пошту, і щоб зберігати її потрібно достатньо місця на жорсткому диску.
Приймальня директора (1- робоча станція)
В приймальні працює один працівник – секретар директора. Для його роботи потрібно не дуже потужний комп’ютер, тому що його робочі обов’язки не передбачають великої роботи з багатьма програмами. В його обов’язки входить робота з документами та електронною поштою.
Відділ розробки (9- робочих станцій)
Для роботи розробників потрібні достатньо потужні робочі станції, такі, щоб розробник міг працювати в середовищі розробки і при цьому відкривати та переглядати інші програми.
Відділ тестування (6- робочих станцій)
Для роботи тестувальників потужність робочих станцій повинна бути такою, щоб вони могли працювати в середовищах автоматизованого тестування, в середовищах розробки, працювати з документацією та виконувати інші подібні функції.
Для швидкої реалізації цих задач комп’ютери-клієнти повинні бути сучасними і поєднувати в собі усі сучасні здобуття комп’ютерних технологій. Для копіювання малої кількості даних встановимо флопі-дисководи, а для записування більш великого обсягу інформації на робочі станції були встановлені DVD-RW приводи та кардрідери.
Докладніша конфігурація комп’ютерів-клієнтів приведена нижче в таблицях для кожного відділу окремо(Усі ціни було взято з підприємства MediaWest):
Директор (1-робоча станція), Менеджери (2-робочі станції), Відділ тестувальників (6-робочих станцій)
|
Назва (призначення) пристрою |
Марка |
Технічні характеристики |
Кіль-кість |
Вартість одного, у.о. |
Сумарна вартість, у.о. |
|
Процесор |
AMD |
Athlon x2 BE2400 (ADH3400DOBOX) AM2, 2300MHz, 1000MHz, 1MB, 2 ядра, 65nm, 45 W, BOX |
9 |
130.00 |
1170.00 |
|
Материнська плата |
AsRock ALIVENF6 |
AM2, nForce 6100-430,DDR2-800, 2*SATAII, GF6100+PCIex16, mATX, 8ch sound, Lan |
9 |
74.00 |
666.00 |
|
ОЗП |
PQI |
DDR2 SDRAM 2048mb |
9 |
45.30 |
407.70 |
|
Флопі-дисковід |
Mitsumi |
3,5” 1,44Mb |
1 |
7.00 |
7.00 |
|
Жорсткий диск |
Seagate |
400GB SATA II, 7200 об./хв, 16MB, NCQ |
9 |
106.60 |
959.40 |
|
DVD-RW |
LG |
DVD R/RW+- SATA |
9 |
32.00 |
288.00 |
|
Клавіатура |
A4Tech |
KBS-6-R, White, PS/2 |
9 |
6.20 |
55.80 |
|
Мишка |
Genius |
Optical |
9 |
4.00 |
36.00 |
|
Moнітор |
LG |
19" 1900R-BF black 2мс 3000:1 300кд 170/170 DVI Ultra Slim Panel |
9 |
285.75 |
2571.75 |
|
Відеокарта |
nVidia |
SVGA 512 MB GF7300 GT, AGP 8x, DDR2, 128bit , TV, DVI-I, ВОХ |
9 |
98.00 |
882.00 |
|
Кардрідер |
Viewcon |
VE094 All in 1 USB 2.0 |
9 |
11.00 |
99.00 |
|
БФП (принтер, сканер, копір) |
XEROX |
Workcentre 3119 , A4, 18стр/хв, 600dpi, 8 Мб |
1 |
193.00 |
193.00 |
|
Корпус |
Codegen |
Case ATX 6062 -1 (350W PIV) + USB |
9 |
32.00 |
160.00 |
|
ПБЖ |
AP |
405W , 230V |
9 |
112.00 |
1008.00 |
|
Загальна вартість |
8503,65 |
Приймальна (1- робоча станція)
|
Назва (призначення) пристрою |
Марка |
Технічні характеристики |
Кіль-кість |
Вартість одного, у.о. |
Сумарна вартість, у.о. |
|
Процесор |
CPU Intel |
Celeron Core 430 1.80Ghz 512Кb box FSB800 socket775 Conroe-L box |
1 |
57.00 |
57.00 |
|
Материнська плата |
MB ASUS |
MB ASUS P5G-MX s775 (i945GC/ICH7, s775, FSB1066/800, 2DualDDRII_667/533, VC, 1*PCI, 1*PCI16x, 1*PCI1x, 1*UDMA100, 2*SATA, SB6Ch, 6*USB2.0, 10/100 LAN) mATX |
1 |
50,50. |
50,50. |
|
ОЗП |
Apacer |
DDR2 SDRAM 1024Mb |
1 |
22.00 |
22.00 |
|
Флопі-дисковід |
Mitsumi |
3,5” 1,44Mb |
1 |
7.00 |
7.00 |
|
Жорсткий диск |
Seagate |
160GB (ST3160815A) IDE, 7200 об./хв, 8MB, NCQ |
1 |
65.75 |
65.75 |
|
DVD-RW |
LG |
DVD R/RW+- SATA |
1 |
32.00 |
32.00 |
|
Клавіатура |
A4Tech |
KBS-6-R, White, PS/2 |
1 |
6.20 |
6.20 |
|
Мишка |
Genius |
Optical |
1 |
4.00 |
4.00 |
|
Moнітор |
LG |
19" 1900R-BF black 2мс 3000:1 300кд 170/170 DVI Ultra Slim Panel |
1 |
285.75 |
285.75 |
|
Відеокарта |
ASUS |
SVGA 128 MB Radeon X700 LE ,ASUS, PCI-E, 128bit, DVI&TV-out BOX |
1 |
24.80 |
24.80 |
|
Кардрідер |
Viewcon |
VE094 All in 1 USB 2.0 |
1 |
11.00 |
11.00 |
|
БФП (принтер, сканер, копір) |
XEROX |
Workcentre 3119 , A4, 18стр/хв, 600dpi, 8 Мб |
1 |
193.00 |
193.00 |
|
Корпус |
Codegen |
Case ATX 6062 -1 (350W PIV) + USB |
1 |
32.00 |
32 .00 |
|
ПБЖ |
AP |
405W , 230V |
1 |
112.00 |
112.00 |
|
Загальна вартість |
903.00 |
Відділ розробників (9- робочих станцій)
|
Назва (призначення) пристрою |
Марка |
Технічні характеристики |
Кіль-кість |
Вартість одного, у.о. |
Сумарна вартість, у.о. |
|
Процесор |
AMD |
Phenom X4 9500 AM2+, 2200MHz, 2000MHz, 4096KB, 65nm, 95W, BOX |
9 |
266.00 |
2394.00 |
|
Материнська плата |
AsRock ALIVENF6 |
AM2, nForce 6100-430,DDR2-800, 2*SATAII, GF6100+PCIex16, mATX, 8ch sound, Lan |
9 |
74.00 |
666.00 |
|
ОЗП |
PQI |
DDR2 SDRAM 2048mb |
9 |
45.30.00 |
407.70 |
|
Флопі-дисковід |
Mitsumi |
3,5” 1,44Mb |
1 |
7.00 |
7.00 |
|
Жорсткий диск |
Seagate |
400GB SATA II, 7200 об./хв, 16MB, NCQ |
9 |
106.60 |
959.40 |
|
DVD-RW |
LG |
DVD R/RW+- SATA |
9 |
32.00 |
288.00 |
|
Клавіатура |
A4Tech |
KBS-6-R, White, PS/2 |
9 |
6.20 |
55.80 |
|
Мишка |
Genius |
Optical |
9 |
4.00 |
36.00 |
|
Moнітор |
LG |
19" 1900R-BF black 2мс 3000:1 300кд 170/170 DVI Ultra Slim Panel |
9 |
285.75 |
2571.75 |
|
Відеокарта |
Sapphire |
SVGA 512 MB Radeon HD 3850 SAPPHIRE, AGP-8x, GDDR3 Box |
9 |
226.80 |
2041.20 |
|
Кардрідер |
Viewcon |
Card reader DIGITAL Viewcon VE094 All in 1 USB 2.0 |
9 |
11.00 |
99.00 |
|
Корпус |
DELUX |
DELUX DLC-466, ATX 400W,USB,audio(чорний) |
9 |
61.00 |
549.00 |
|
ПБЖ |
AP |
405W , 230V |
9 |
112.00 |
1008.00 |
|
Загальна вартість |
11082,85 |
4. Вибір мережевого вирішення
Вибір мережевого обладнання для задачі, яка стоїть перед нами потрібно поділити на дві частини. В першій частині потрібно розглянути внутрішню мережу підприємства, у другій – зовнішню мережу – тобто підключення до всесвітньої мережі Internet.
Для даної внутрішньої мережі можливі декілька варіантів мережевого вирішення. Я обрав технологію Fast Ethernet, яка здійснює передавання зі швидкістю 100Мбіт/с. Стандарт 100Base-TX призначений для побудови мережі у топології "зірка", використовує кадри такого ж формату та довжини, що і Ethernet.
Fast Ethernet використовує протокол СSMA/CD (Carrier Sense Multiple Access/Collision Detection) підрівня МАС для забезпечення доступу до середовища передачі. Більшість сучасних мереж побудовані на топології “зірка”, де комутатор є центром мережі, а кабелі від комутатора тягнуться до комп’ютера і концентраторів. Саме за таким зразком будемо проектувати внутрішню мережу фірми.
Комутатор – один із найбільш важливих пристроїв при побудові корпоративних мереж. Більшість сучасних комутаторів Fast Ethernet або допускають роботу в режимі автовизначення 100/10 Мбіт/с, або можуть працювати виключно в цьому режимі (неінтелектуальні комутатори 100/10). Звичайно, в таких комутаторах можлива дуплексна передача (за виключенням 100Base-T). Комутатори можуть мати спеціальні додаткові слоти для встановлення uplink-модуля. В якості інтерфейсів у таких модулів можуть виступати оптичний порт типу Fast Ethernet 100Base-FX, FDDI , ATM (155 Мбіт/с), Gigabit Ethernet та ін.
Для нашої мережі нам знадобиться 3 комутатори: один на 16 портів (ASUS 16x10/100/Mb Metal), один на 5 портів(ASUS 5x10/100/Mb Metal) та один на 8(ASUS 8x10/100/Mb Metal). Також знадобиться один концентратор для з'єднання відділів фірми з серверами. Виберемо концентратор фірми Toshiba – USB 2.0 HUB 7ports, to 480 Mbps.
Для фізичного з’єднання комп’ютерів внутрішньої мережі ми будемо використовувати кабель Odeskabel 2003 UTP CAT5E, що не є екранований і відповідно дешевий. Сам кабель складається з чотирьох пар дротів, які попарно виті один навколо одного. Цей кабель відноситься до 5-ої категорії. Кабелі цієї категорії сертифіковані для смуги пропускання 100МГц. Довжина кабелів в структурованих системах категорії 5 описана в специфікації ANSI/EIA/TIA – 586-А ("Телекомунікаційне капелювання комерційних будівель") і не може перевищувати 100 м. Це ідеально підходить нам, оскільки приміщення відповідає цим вимогам.
Для фізичного під’єднання кабелю до мережевого адаптера та концентратора і комутатора використовуватимемо розетки типу RJ45.
На рис. 3 зображена загальна схема мережі:

Рис. 3. Загальна схема мережі.
Підключення внутрішньої мережі фірми до мережі Internet здійснимо обладнанням фірми Broadband – Router D-Link 4-10/100Mb 1-UTP for ADSL&Cable Modem DI-604 та послугами провайдера "Укртелеком", а саме послугою "ОГО!-1 Office", яка надає доступ до Internet зі швидкістю закачки 1Мбіт/с та швидкістю передачі інформації 512 Кбіт/с.
Таблиця опису компонентів мережі (Усі ціни було взято з підприємства MediaWest):
-
Назва пристрою
Марка
Технічні характеристики
Кількість
Вартість одного, у.о.
Сумарна вартість, у.о.
Концентратор
Toshiba
USB 2.0 HUB 7ports, to 480 Mbps
1
19.15
19.15
Комутатор
ASUS
5x10/100/Mb
1
17.90
17.90
Комутатор
ASUS
8x10/100/Mb
1
20.50
20.50
Комутатор
ASUS
16x10/100/Mb
1
51.40
51.40
Кабель ВП
Odeskabel
CAT 5e UTP
300
0.25
75.00
Конектор
RJ45
22
0.15
3.30
ADSL-модем
Broadband
10/100Mb 1-UTP for ADSL&Cable Modem DI-604
1
31.00
31.00
Укртелеком
Оплата місяць
1024/512
1
20.00
20.00
Загальна вартість
238.25
5. Вибір системного програмного забезпечення
інформаційний система програмний забезпечення
Розглянемо операційну систему (ОС), яка буде встановлена на інтернет-сервері. В нашому випадку для кращої захищеності сервера від несанкціонованого доступу будемо використовувати ОС Unix (FreeBSD). ОС Unix зарекомендувала себе як дуже надійна ОС, тобто система, яка найменш схильна до збоїв.
Оглянемо переваги FreeBSD:
Перегенерація ядра. Перегенерувати ядро необхідно для того щоб:
– забрати драйвери пристроїв, яких у вас немає.
– додати деякі корисні модулі, що можуть нам знадобиться надалі, особливо, якщо ви хочете використовувати вашу машину як сервер. (Наприклад, підтримка firewall, PPP-сервера, bpf і т.п.).
Перше дозволить вам прискорити завантаження (тому що система не буде витрачати час на пошук і тестування неіснуючих у вашій машині пристроїв) і заощадити місце в ОЗП, займане ядром.
Створення звітньої картки.
Ця операція необхідна для того, щоб розмежувати права різних користувачів - які файли вони можуть читати/писати/змінювати, які програми запускати тощо, дати можливість кожному користувачу створювати своє "середовище " (environment) - мати свої настройки для улюблених програм, свої папки-директорії, настройки термінала і т.п.
Unix має такі переваги:
Перед створенням об’єктів виділений для них простір очищується.
Визначено або розділено повноваження ядра та підсистем. Повноваження ядра керують процесами, а підсистеми працюють з користувачами. При цьому підсистемою вважається набір файлів, пристроїв, інших ресурсів, які використовуються з однією метою.
Краще захищено файл паролів і введені додаткові обмеження на пароль.
Визначено декілька адміністративних ролей, які можуть використовуватись різними особами.
Надійніше організована і ієрархічно побудована файлова система.
Розроблена система аудиту, який записує повідомлення у файли аудиту, слідкує за розміром цих файлів і спеціалізує драйвери, що записують дані в окремий розділ диску в нестандартному форматі.
Для зв’язку мереж з ОС UNIX використовуються утиліти групи UUCP. Утиліти дозволяють виконувати команди на віддаленому комп’ютері. Головне призначення – приєднання до сервера провайдера для отримання e-mail.
Для зберігання великої кількості документації та іншої інформації, що створюються у процесі діяльності фірми потрібен файл сервер. Як вже було зазначено ми використаємо ОС Novell Netware.
Novell Netware складається з наступних частин:
Ядро системи,
Файлова система,
NDS-система каталогів,
Підсистема друкування,
Система резервного архівування
Система адміністрування.
Ядро системи виконує базові функції. Служба каталогів NDS – це розподілена база даних про мережеві об’єкти, яка впорядковує ті об’єкти у вигляді дерева. Всі об’єкти дерева NDS поділяються на контейнерні та остаточні контейнерні об’єкти.
Підсистема безпеки даних – це комплекс засобів, що реалізують захист даних від можливого спотворення та втрати. В ОС Novell Netware визначено три групи джерел втрат даних: апаратні збої і помилки, помилки програмного забезпечення та несанкціонований доступ. Ці проблеми вирішуються наступним чином:
для забезпечення надійності збереження інформації ми пропонуємо дзеркальний RAID - масив. Дзеркальний RAID - масив використовує масив дзеркальних дисків, коли дані одночасно записуються на два і більше дисків. Таким чином забезпечується висока надійність.
всі папки для таблиць зберігаються в двох екземплярах.
використовується доменна архітектурна пам’яті для того, щоб уникнути помилок програмного забезпечення.
Найкращою операційною системою для клієнтів є ОС Windows. На всіх комп’ютерах-клієнтах буде встановлено ОС Windows Vista Business SP1. Основними перевагами даної ОС є :
простота в керуванні;
унiверсальнiсть;
новітність;
підтримка максимальної кiлькостi протоколів та взаємодія з багатьма мережними ОС;
поєднання зручності та простоти адмiнiстрування з розвинутими адмiнфункцiями та можливістю адмiнiстрування мереж з тисяч комп’ютерів;
вбудованiсть в систему електронної пошти та iнших засобiв колективної роботи, вихід в глобальні мережі;
підтримка віддаленого доступу, мобільних користувачів.
Для реалізації сервісів я пропоную встановити на інтернет-сервер наступне програмне забезпечення:
Apache web server – Internet сервер;
SAMBA - програма, яка реалізує файловий сервіс.
Sendmail – поштовий сервер.
Пакет SAMBA.
Цей набір клієнтських та серверних інструментів забезпечує сумісне використання файлів і принтерів в Windows Vista, XP, NT, LAN MANAGER. Зв’язок підтримується протоколами NetBEUI або NetBIOS, включаючи інкапсуляцію NetBIOS поверх IP.
SAMBA має набір інструментів, спеціально створених для доступу з систем UNIX до сумісно використовуваних файлів віддаленого серверу (інша UNIX, Windows Vista, NT тошо). Це такі інструменти:
smbclient – використовується для переміщення файлів з розділюваних ресурсів SMB-сервера і назад засобами FTP-подібного інтерфейсу.
smbmount – забезпечує підключення робочої станції до файлового сервера на платформі Microsoft.
smbumount – виконує розрив підключення, створеного за допомогою smbmount.
nmbd – забезпечує роботу служби імен NetBIOS.
smbd – забезпечує роботу служби друку і розділення файлів для клієнтів SAMBA (наприклад, Windows).
smb.conf – файл конфігурації.
Пакет SAMBA є вільнорозповсюджуваним програмним продуктом. Він підтримує десяток різних систем UNIX. В версії компанії пакет SAMBA завантажується в мінімальній конфігурації.
Таблиця опису використаного системного програмного забезпечення (Ціни взяті з інтернет магазинів):
|
№ |
Назва програмного продукту |
Версія |
Фірма-виробник |
К-сть ліцензій |
Варт. 1 ліцензії, у.о. |
Заг. вартість, у.о. |
|
1 |
Windows Vista |
Business SP1 |
Microsoft |
19 |
283.00 |
5377.00 |
|
2 |
FreeBSD |
4.03 |
Berkley university |
1 |
0.00 |
0.00 |
|
3 |
Apache web server |
3.23 |
Apache |
1 |
0.00 |
0.00 |
|
4 |
SAMBA |
1 |
0.00 |
0.00 |
||
|
5 |
Sendmail |
8.02 |
Sendmail |
1 |
0.00 |
0.00 |
|
7 |
NetWare |
5.1 |
Server(+5 connection) Rus |
19 |
904 |
17176.00 |
|
Загальна вартість |
22553.00 |
6. Вибір прикладного програмного забезпечення
В першу чергу на кожен комп’ютер розробників та тестувальників потрібне ліцензійне середовище розробок Microsoft Visual Studio 2008. Воно є найбільш поширеним і включає в себе відразу декілька мов програмування. Також потрібно встановити безплатне середовище програмування Eclipse фірми Sun, Java2SE Development Kit 5.0 теж фірми Sun для програмування на Java.
Для тестування програмних продуктів може знадобитися і емулятор ПК Virtual PC фірми Microsoft.
Для кожного з клієнтів потрібне офісне ліцензійне програмне забезпечення. В даному випадку найкраще обрати Microsoft Office 2007.
Foxit Reader – це програма для роботи з документацією і необхідний інструмент для універсального обміну документами. Формат документа (PDF) — стандартний цифровий формат файлу, що фіксує і зберігає перегляд. Включає текстові анотації, штампи, інструмент олівця, підкреслення, і підсвічування, для безпаперових PDF позначок. Foxit Reader дозволяє переглядати, керувати, і друкувати PDF файли, компактний розмір файлу РDF робить це ідеалом для електронного пересилання.
На фірмі по розробці програмного забезпечення велику роль відіграє безпека інформації, в тому числі і забезпечення безпеки від вірусних атак, тому необхідно встановити антивірусну програму, яка б швидко і якісно шукала віруси і нейтралізувала їх, специфіка роботи таких програм передбачає постійний перегляд пам’яті та постійний перегляд вхідної інформації, тому потрібно вибрати такий антивірус який є найпростішим в використанні і ефективним в роботі але щоб використовував мінімум системних ресурсів. Тому я вибрав антивірусну систему NOD 32 фірми ESET яка є дуже популярною і сильною в плані знаходження і нейтралізації вірусів.
Таблиця опису використаного прикладного ПЗ (Ціни взяті з інтернет магазинів):
|
№ |
Назва програмного продукту |
Версія |
Фірма-виробник |
К-сть ліцензій |
Сума за 1, y.о. |
Заг. сума, y.о. |
|
1 |
Visual Studio |
2008 |
Microsoft |
15 |
381.70 |
5725.50 |
|
2 |
Eclipse |
SUN |
15 |
0.00 |
0.00 |
|
|
3 |
Java2SE Development Kit 5.0 |
1.4 |
SUN |
15 |
0.00 |
0.00 |
|
4 |
Virtual PC |
2004 |
Microsoft |
15 |
0.00 |
0.00 |
|
5 |
Microsoft Office |
2007 |
Microsoft |
19 |
181.50 |
3448.50 |
|
6 |
Foxit Reader |
8.0 |
Foxit software |
19 |
0.00 |
0.00 |
|
7 |
Антивірус NOD 32 |
2.07 |
ESET |
19 |
81.20 |
1542.80 |
|
Загальна вартість |
10716,80 |

Рис. 4. Діаграма розміщення (Deployment diagram)
7. Розробка підсистем діагностики, керування, безпеки даних
Виходячи з того, що на сервері встановлено ОС Unix, а саме FreeBSD, опишемо засоби діагностування для ОС Unix.
Всі засоби діагностування для ОС Unix, які ми розглядатимемо, працюють з командної стрічки.
Команда Arp застосовується для виводу елементів кешу ARP (Address Resolution Protocol, протокол дозволу адрес). Кеш ARP утримує таблицю відображення IP - адрес в MAC – адреси для локального мережевого сегменту. При взаємодії системи з хостом локального сегменту необхідно завчасно створити елемент в таблиці ARP.
Ця команда дозволяє діагностувати проблеми при дублюванні IP – адрес. Якщо відомо, що використовується IP – адреса, яка не повинна застосовуватись, потрібно надіслати ping по цій адресі і перевірити зміст кешу ARP для пошуку MAC – адреси машини, яка підтримує цю IP – адресу.
ipconfig
Команда застосовується для конфігурування мережевого інтерфейсу. Коли використовується без ключів, виводить інформацію для кожного інтерфейсу. Результат роботи утиліти це: вивід IP – адрес та помилки передачі і прийому. Якщо в системі відчувається недолік мережевої виробничості, зверніть увагу на кількість фіксованих помилок.
netstat
Команда виводить інформацію про IP – з’єднання і статичні данні мережевого адаптера. Ця команда корисна при представленні інших, NetBIOS поверх IP, служб IP , оскільки регіструє всі сеанси IP.
nslookup
Це потужний засіб діагностування проблем з’єднань, пов’язаних з DNS, дозволяє вказати конкретний сервер імен для перевірки правильності дозволу імені по IP – адресі.
ping
Використовується для превірки зєднання між двома хостами IP, а також виводить час на запит від хоста ехо – відповіді і повернення цієї відповіді в систему.
statnet
При виконанні цієї команда виводяться дані про стан трафіка в визначений момент часу. Всі значення, які виводяться є динамічними і змінюються з зміною трафіка в мережі. В утіліті нема засобів для формування сумарних або трендових даних.
Оскільки неможна генерувати тренди за довгий проміжок часу, можливості цієї утіліти обмежені. Доводиться постійно дивитися на монітор, щоб помітити зміни в даних. Однак ця утіліта прекрасно проявила себе при підрозділі мережевого трафіку по протоколам і службам і виводі значень в процентах від загальної виробничості. Утіліта поширюється безплатно.
tcpdump
Утіліта tcpdump забезпечує “перехоплення” кадрів і відображення інформації з заголовків IP – кадрів. Хоча ця утіліта не є графічною, вона забезпечує всю необхідну інформацію для регістрації взаємодії між системами.
traceroute
Ця програма відноситься до засобів протоколу IP для регістрації підмереж, які повинні бути пройдені при переміщенні пакету з однієї логічної мережі в іншу.
Спеціальна частина
Захист інформації – це сукупність методів і засобів, що забезпечують цілісність, конфіденційність, достовірність, автентичність і доступність інформації в умовах впливу на неї загроз природного та штучного характеру.
Зусилля щодо створення системи боротьби зі злочинами в ІТ сфері концентруються в кількох напрямках:
1) створення законодавчого забезпечення боротьби з комп’ютерними злочинами;
2) розробка захищених інформаційних технологій;
3) розробка засобів захисту з метою модернізації існуючих інформаційних технологій.
Під’єднавши нашу інформаційну систему до Internet нам потрібно забезпечити відповідний її захист від несанкціонованого доступу. Це можна здійснити трьома методами:
фільтрація пакетів;
проксі;
тимчасовий аналіз стану.
При захисті фільтрація пакетів, відбувається фільтрація всіх або декількох елементів кадра, яка дозволяє визначити, чи передавати пакет далі чи заблокувати передачу.
Проксі призначений для заміщення інших мережевих пристроїв. Для того, щоб внутрішня мережа передала дані в Internet, вона спочатку посилає їх на проксі. Проксі перетворює отриманий кадр, замінюючи вихідну мережеву адресу внутрішньої системи своєю особистою. Таким чином, всі зовнішні взаємодії відбуваються лише через проксі. Мережева адреса вихідної системи стає прихованою при зовнішній взаємодії, оскільки проксі видаляє її з кадру даних. Якщо зовнішня система має відповісти на кадр, то вона відповідає за мережевою адресою джерела, яка буде вказана на проксі. Проксі отримує цей кадр, аналізує його зміст та пересилає необхідній системі. Працюючи як посередник, проксі блокує прямий доступ до внутрішньої системи зі сторони зовнішньої системи.
Засіб захисту, який працює за принципом тимчасового аналізу стану, відслідковує та записує весь зовнішній трафік, а потім використовує накопичені відомості разом з правилами фільтрації для організації зворотного трафіку.
Формування режиму інформаційної безпеки - проблема комплексна.
Заходи для її вирішення можна розділити на чотири рівні:
законодавчий (закони, нормативні акти, стандарти і т.п.);
адміністративний (дії загального характеру, що починаються керівництвом організації);
процедурний (конкретні міри безпеки, що мають справа з людьми);
програмно-технічний (конкретні технічні міри).
Як вже було зазначено в попередньому пункті для забезпечення діагностики, керування та безпеки даних ми використовуватимемо Антивірус NOD 32, який відстежує всі зміни, що відбуваються на вашому комп'ютері і регулює доступ до нашої інформації, фіксує несанкціоновані зміни в файлах або системному реєстрі та дозволяє відновити оригінальний вміст диска і видалити шкідливі коди.
Ця програма є однією з найбільш потужних систем забезпечення безпеки від вірусних атак. Антивірус NOD 32 швидко і якісно шукає та нейтралізує віруси, специфіка його роботи передбачає постійний перегляд пам’яті та постійний перегляд вхідної інформації. Він характеризується простотою у використанні та ефективністю роботи .
Для того, щоб підвищити захист нашої інформації ми можем додатково використати інші системи захисту: FireWall; маршрутизаторні пакети Chameleon; поштові пакети DMail for Windows; антивірусні системи Avast, Norton, DrWeb та іншого типу системи та пакети захисту і контролю за даними.
Підсумкова таблиця
Апаратне забезпечення
|
№ |
Назва (при-значення) пристрою |
Марка |
Технічні характеристики |
Кіль-кість |
Вартість одного |
Сумарна вартість |
|
1 |
File server, database server |
19" 1U MaestroServer TX250 |
Dual Xeon 5345 4*2.33 8Mb S771 / 5000P / 4Gb DDR2 FB-DIMM / 2(4)x143Gb U320 15k HDD HS / DVD /IPMI slot / RM 700W |
1 |
3581y.о. |
3581y.о |
|
2 |
Internet server |
19" 2U/ Intel SR500ALBRP |
2x Dual-Core Xeon 1,6GHz #5110/4MB/FSB 1066MHz/RAM 2GB FB-DIMM DDR2 ECC Reg/2x250GB SATA /slim CD-ROM |
1 |
2239y.о. |
2239y.о. |
|
3 |
ПБЖ |
APC |
800VA |
3 |
232.10 |
696 |
|
4 |
Процесор |
AMD |
Athlon x2 BE2400 (ADH3400DOBOX) AM2, 2300MHz, 1000MHz, 1MB, 2 ядра, 65nm, 45 W, BOX |
9 |
130.00 |
1170.00 |
|
5 |
Материнська плата |
AsRock ALIVENF6 |
AM2, nForce 6100-430,DDR2-800, 2*SATAII, GF6100+PCIex16, mATX, 8ch sound, Lan |
9 |
74.00 |
666.00 |
|
6 |
ОЗП |
PQI |
DDR2 SDRAM 2048mb |
9 |
45.30 |
407.70 |
|
7 |
Флопі-дисковід |
Mitsumi |
3,5” 1,44Mb |
1 |
7.00 |
7.00 |
|
8 |
Жорсткий диск |
Seagate |
400GB SATA II, 7200 об./хв, 16MB, NCQ |
9 |
106.60 |
959.40 |
|
9 |
DVD-RW |
LG |
DVD R/RW+- SATA |
9 |
32.00 |
288.00 |
|
10 |
Клавіатура |
A4Tech |
KBS-6-R, White, PS/2 |
9 |
6.20 |
55.80 |
|
11 |
Мишка |
Genius |
Optical |
9 |
4.00 |
36.00 |
|
12 |
Moнітор |
LG |
19" 1900R-BF black 2мс 3000:1 300кд 170/170 DVI Ultra Slim Panel |
9 |
285.75 |
2571.75 |
|
13 |
Відеокарта |
nVidia |
SVGA 512 MB GF7300 GT, AGP 8x, DDR2, 128bit , TV, DVI-I, ВОХ |
9 |
98.00 |
882.00 |
|
14 |
Кардрідер |
Viewcon |
VE094 All in 1 USB 2.0 |
9 |
11.00 |
99.00 |
|
15 |
БФП (принтер, сканер, копір) |
XEROX |
Workcentre 3119 , A4, 18стр/хв, 600dpi, 8 Мб |
1 |
193.00 |
193.00 |
|
16 |
Корпус |
Codegen |
Case ATX 6062 -1 (350W PIV) + USB |
9 |
32.00 |
160.00 |
|
17 |
ПБЖ |
AP |
405W , 230V |
9 |
112.00 |
1008.00 |
|
18 |
Процесор |
CPU Intel |
Celeron Core 430 1.80Ghz 512Кb box FSB800 socket775 Conroe-L box |
1 |
57.00 |
57.00 |
|
19 |
Материнська плата |
MB ASUS |
MB ASUS P5G-MX s775 (i945GC/ICH7, s775, FSB1066/800, 2DualDDRII_667/533, VC, 1*PCI, 1*PCI16x, 1*PCI1x, 1*UDMA100, 2*SATA, SB6Ch, 6*USB2.0, 10/100 LAN) mATX |
1 |
50,50. |
50,50. |
|
20 |
ОЗП |
Apacer |
DDR2 SDRAM 1024Mb |
1 |
22.00 |
22.00 |
|
21 |
Флопі-дисковід |
Mitsumi |
3,5” 1,44Mb |
1 |
7.00 |
7.00 |
|
22 |
Жорсткий диск |
Seagate |
160GB (ST3160815A) IDE, 7200 об./хв, 8MB, NCQ |
1 |
65.75 |
65.75 |
|
23 |
DVD-RW |
LG |
DVD R/RW+- SATA |
1 |
32.00 |
32.00 |
|
24 |
Клавіатура |
A4Tech |
KBS-6-R, White, PS/2 |
1 |
6.20 |
6.20 |
|
25 |
Мишка |
Genius |
Optical |
1 |
4.00 |
4.00 |
|
26 |
Moнітор |
LG |
19" 1900R-BF black 2мс 3000:1 300кд 170/170 DVI Ultra Slim Panel |
1 |
285.75 |
285.75 |
|
27 |
Відеокарта |
ASUS |
SVGA 128 MB Radeon X700 LE ,ASUS, PCI-E, 128bit, DVI&TV-out BOX |
1 |
24.80 |
24.80 |
|
28 |
Кардрідер |
Viewcon |
VE094 All in 1 USB 2.0 |
1 |
11.00 |
11.00 |
|
29 |
БФП (принтер, сканер, копір) |
XEROX |
Workcentre 3119 , A4, 18стр/хв, 600dpi, 8 Мб |
1 |
193.00 |
193.00 |
|
30 |
Корпус |
Codegen |
Case ATX 6062 -1 (350W PIV) + USB |
1 |
32.00 |
32 .00 |
|
31 |
ПБЖ |
AP |
405W , 230V |
1 |
112.00 |
112.00 |
|
32 |
Процесор |
AMD |
Phenom X4 9500 AM2+, 2200MHz, 2000MHz, 4096KB, 65nm, 95W, BOX |
9 |
266.00 |
2394.00 |
|
33 |
Материнська плата |
AsRock ALIVENF6 |
AM2, nForce 6100-430,DDR2-800, 2*SATAII, GF6100+PCIex16, mATX, 8ch sound, Lan |
9 |
74.00 |
666.00 |
|
34 |
ОЗП |
PQI |
DDR2 SDRAM 2048mb |
9 |
45.30.00 |
407.70 |
|
35 |
Флопі-дисковід |
Mitsumi |
3,5” 1,44Mb |
1 |
7.00 |
7.00 |
|
36 |
Жорсткий диск |
Seagate |
400GB SATA II, 7200 об./хв, 16MB, NCQ |
9 |
106.60 |
959.40 |
|
37 |
DVD-RW |
LG |
DVD R/RW+- SATA |
9 |
32.00 |
288.00 |
|
38 |
Клавіатура |
A4Tech |
KBS-6-R, White, PS/2 |
9 |
6.20 |
55.80 |
|
39 |
Мишка |
Genius |
Optical |
9 |
4.00 |
36.00 |
|
40 |
Moнітор |
LG |
19" 1900R-BF black 2мс 3000:1 300кд 170/170 DVI Ultra Slim Panel |
9 |
285.75 |
2571.75 |
|
41 |
Відеокарта |
Sapphire |
SVGA 512 MB Radeon HD 3850 SAPPHIRE, AGP-8x, GDDR3 Box |
9 |
226.80 |
2041.20 |
|
42 |
Кардрідер |
Viewcon |
Card reader DIGITAL Viewcon VE094 All in 1 USB 2.0 |
9 |
11.00 |
99.00 |
|
43 |
Корпус |
DELUX |
DELUX DLC-466, ATX 400W,USB,audio(чорний) |
9 |
61.00 |
549.00 |
|
44 |
ПБЖ |
AP |
405W , 230V |
9 |
112.00 |
1008.00 |
|
45 |
Концентратор |
Toshiba |
USB 2.0 HUB 7ports, to 480 Mbps |
1 |
19.15 |
19.15 |
|
46 |
Комутатор |
ASUS |
5x10/100/Mb |
1 |
17.90 |
17.90 |
|
47 |
Комутатор |
ASUS |
8x10/100/Mb |
1 |
20.50 |
20.50 |
|
48 |
Комутатор |
ASUS |
16x10/100/Mb |
1 |
51.40 |
51.40 |
|
49 |
Кабель ВП |
Odeskabel |
CAT 5e UTP |
300 |
0.25 |
75.00 |
|
50 |
Конектор |
RJ45 |
22 |
0.15 |
3.30 |
|
|
51 |
ADSL-модем |
Broadband |
10/100Mb 1-UTP for ADSL&Cable Modem DI-604 |
1 |
31.00 |
31.00 |
|
52 |
Укртелеком |
Оплата місяць |
1024/512 |
1 |
20.00 |
20.00 |
|
Загальна вартість |
30129,65 |
Програмне забезпечення
|
№ |
Назва програмного продукту |
Версія |
Фірма-виробник |
К-сть ліцензій |
Варт. 1 лі-цензії, у.о. |
Заг. вартість, у.о. |
|
1 |
Windows Vista |
Business SP1 |
Microsoft |
19 |
283.00 |
5377.00 |
|
2 |
FreeBSD |
4.03 |
Berkley university |
1 |
0.00 |
0.00 |
|
3 |
Apache web server |
3.23 |
Apache |
1 |
0.00 |
0.00 |
|
4 |
SAMBA( file system ) |
1 |
0.00 |
0.00 |
||
|
5 |
Sendmail( mail server ) |
8.02 |
Sendmail |
1 |
0.00 |
0.00 |
|
7 |
NetWare |
5.1 |
Server(+5 connection) Rus |
19 |
904 |
17176.00 |
|
8 |
Visual Studio |
2008 |
Microsoft |
15 |
381.70 |
5725.50 |
|
9 |
Eclipse |
SUN |
15 |
0.00 |
0.00 |
|
|
10 |
Java2SE Development Kit 5.0 |
1.4 |
SUN |
15 |
0.00 |
0.00 |
|
11 |
Virtual PC |
2004 |
Microsoft |
15 |
0.00 |
0.00 |
|
12 |
Microsoft Office |
2007 |
Microsoft |
19 |
181.50 |
3448.50 |
|
13 |
Foxit Reader |
2.0 |
Foxit software |
19 |
0.00 |
4330.10 |
|
14 |
Антивірус NOD 32 |
2.07 |
ESET |
19 |
81.20 |
1542.80 |
|
Загальна вартість: |
33268,90 |
Загальна вартість інформаційної системи – 63398,55 у.о.
Висновки
В цій курсовій роботі було розглянуто тему “Внутрішня мережа фірми по розробці програмного забезпечення”. Основною задачею було спроектувати мережу, яка б ефективно функціонувати при заданих умовах.
Розроблена мережа є досить сучасною, базується на найновішому програмному і апаратному забезпеченні. Ця мережа може ефективно працювати на протязі декількох років, поки технологія та апаратне забезпечення не стануть морально застарілими. Тоді можливий перехід на оптоволоконні системи та вдосконалення доступу до інтернет.
Щодо програмного забезпечення, то варто зазначити, що ринок ІТ продукції пропонує постійно нові та ефективні програмні системи, тому для ефективної роботи фірми бажано це враховувати.
Отже, запропонована мною мережа гарантує ефективну роботу фірми, підтримує та використовує найсучасніші програмні та апаратні продукти, при потребі може розширюватись або скорочуватись.