Захист мовної інформації в каналах зв'язку
ЗАХИСТ МОВНОЇ ІНФОРМАЦІЇ В КАНАЛАХ ЗВ'ЯЗКУ
Не дивлячись на щонайширше впровадження автоматизованих і комп'ютеризованих систем обробки інформації, людська мова залишається одним з найважливіших шляхів інформаційної взаємодії. Більш того, при децентралізації економічної і політичної систем і відповідному збільшенні частки оперативної інформації, що безпосередньо зв'язує самостійних в ухваленні рішень людей, значущість мовного обміну зростає. Одночасно посилюється потреба в забезпеченні конфіденційності мовного обміну.
Завдання захисту переговорів, що відбуваються в приміщенні, або, принаймні, на контрольованій території завжди може бути вирішена ціною великих або менших витрат і великих або менших незручностей для персон, що переговорюються.
Значно складніше забезпечити захист мовної інформації в каналі зв'язку, по суті своїй завжди більш схильному до зовнішніх загроз .
В даний час суб'єкт, зацікавлений в захищеному обміні інформацією між двома пунктами, може вибрати два шляхи.
Перший — підключення до захищеної державної системи зв'язку. Пропонований перелік послуг дозволяє задовольнити потреби у всіх видах зв'язку. Застосовуються сучасні методи криптографічного захисту, що практично виключають можливість несанкціонованого доступу до передаваної інформації з метою її розкрадання або спотворення. При підключенні абонента до системи проводяться роботи і по захисту абонентського пункту від просочування інформації по технічних каналах, пов'язаних з акустичними або електромагнітними явищами.
Цей шлях захисту інформації при її передачі є єдино можливим в тих випадках, коли інформація, що захищається, має відношення до гостайне, і може бути дуже зручним для захисту комерційної інформації, якщо підприємство одночасно повинне вирішувати задачі захисту держтайни.
В той же час цей шлях має ряд особливостей, що обмежують його застосування .
По-перше, захист забезпечується на рівні жорстких вимог захисту гостайны, що робить її достатньо дорогою і у багатьох випадках для комерційних цілей — надмірної .
По-друге, захист забезпечується тільки для випадку, коли всі взаємодіючі абоненти підключені до даної мережі , що в умовах широких і динамічних зв'язків комерційного підприємства часто не виконується.
По-третє, управління зв'язком, зокрема доступом до інформації опиняється в руках державної організації, довіра до якої з боку комерційних організацій не знаходиться на належному рівні (більш того , постійно підривається заявами про бажаність тотального державного контролю за інформаційним обміном).
У багатьох випадках переважним виявляється другий шлях — шлях організації інформаційного обміну по мережах зв'язку загального користування із забезпеченням власними силами захисту, як від перехоплення або спотворення інформації в каналі зв'язку, так і від перехоплення в місці розташування абонента, тобто створеннястворіння налагодженої корпоративної захищеної мережі .
Суб'єкт, організуючий інформаційний обмін, самостійно вибирає ступінь захисту інформації, може довільно визначати місцеположення абонентів; захищений інформаційний обмін організовується з тим же територіальним доступом, з яким реалізується обмін незахищений; потрібна взаємна довіра тільки від взаємодіючих абонентів.
Одним з питань, що виникають на цьому шляху , є оцінка доступності для зловмисника використовуваних ліній зв'язку і комутаційних вузлів державної мережі . За станом правопорядку на теперішній час доводиться орієнтуватися на повну доступність всіх ліній і комутаційного обладнання. Перешкодою можна вважати лише технічні складнощі при перехопленні ущільненого магістрального каналу або незручності доступу до кабельних ліній. У разі використання радіовставок для видалених або рухомих абонентів слід орієнтуватися на цілковиту незахищеність їх від перехоплення.
Принципово побудова шикування захищених радіоканалів можливо, але захист радіоканалів, що рекламується окремими компаніями — провайдерами стільникових і транкинговых мереж рухомого зв'язку з урахуванням можливостей сучасних засобів перехоплення не може вважатися надійною. Ефективними вони можуть бути лише по відношенню до випадкового перехоплення або при такій малій значущості передаваної інформації, що витрати декількох тисяч доларів на перехоплення із залученням спеціаліста опиняться для зловмисника невиправданими.
Для того, щоб рекламовані захисні заходи могли бути взяті до уваги, фірма, що надає таку послугу, повинна повністю розкрити технологію захисту для оцінки її спеціалістами. Так, в рекламних матеріалах спеціальних організацій конкретно вказуються алгоритми шифрування і порядок поводження з ключовою системою. Для того, щоб зайняти аналогічну позицію, фірма-провайдер радіорухомого зв'язку повинна, як мінімум, мати цілковиту інформацію по захисних алгоритмах, вживаних в апаратурі, що поставляється, і мати можливість повною мірою ознайомити з ними клієнта.
При дуже високих вимогах до захищеності інформації витрати на реалізацію захисту по цьому шляху , природно, будуть співпоставими з витратами по першому шляху , можливо, навіть перевищать їх, але при цьому зберігається незалежність від дислокації партнерів і від системи управління державної мережі . Слід враховувати, що існуюча правова база не дає достатньої основи для застосування як першого, так і другого шляху . Діючі документи не дозволяють однозначно визначити ступінь відповідальності держави за збереження інформації абонента і права державної організації по втручанню в інформаційний процес. Немає однозначного тлумачення і в частині прав суб'єкта на захист інформації. У частині надання послуг із захисту інформації іншим суб'єктам діють достатньо певні вимоги по ліцензуванню і сертифікації, але можливість застосування цих вимог до захисту власних інформаційних ресурсів у власних же інтересах не очевидна.
Подальший виклад торкається лише технічної сторони питання, юридична проблема можливості вживання тих або інших засобів захисту інформації повинна вирішуватися в конкретних умовах з урахуванням розвитку правової бази.
Основні варіанти організації захищеної корпоративної мережі мовного зв'язку
Передбачається , що для організації захищеного зв'язку використовується державна телефонна мережа і зв'язані з нею системи, надаючі абоненту стандартні послуги: телефонний канал (аналогове або цифрове абонентське закінчення) і з'єднання з іншими абонентами мережі .
При організації інформаційного обміну, зокрема — його захисту, визначальними факторами є види передаваної інформації і розміщення абонента.
Нижче розглядається мовний телефонний зв'язок. Різні види “мовної пошти”, інші варіанти передачі мови “в записі” не такі характерні для оперативного мовного обміну.
Мовний зв'язок вимагає захисту при спілкуванні осіб , допущених до конфіденційної інформації, як правило, керівників організацій або підрозділів. В процесі переговорів важлива не тільки передача семантичного змісту , але і голосова ідентифікація партнера, оцінка його інтонацій.
У числі можливих партнерів можуть бути як обличчя, забезпечені захищеним зв'язком, так і особи її, що не мають; тобто повинна бути можливість вибору відкритого або закритого режиму. В той же час, процеси встановлення з'єднання , переходу в захищений або відкритий режим не повинні вимагати ніяких спеціальних навиків і мінімально відволікати абонента від істоти переговорів, що ведуться.
Час, що витрачається на перехід в захищений режим або вихід з нього, повинен бути мінімальним. Алгоритм входження в захищений зв'язок і виходу у відкритий зв'язок повинен бути стійкий до помилок або взаємної недомовленої партнерів; реакція апаратури на помилки повинна бути зрозумілою і “доброзичливою”, не повинно відбуватися розриву з'єднання при помилках абонентів, оптимальною реакцією на помилки являється перехід в звичний відкритий режим з чіткою індикацією цього факту. Апаратура захисту не повинна обмежувати абонента в частині надання послуг, передбачених для відкритого режиму (наприклад, повинні зберігатися всі можливості системного телефону установчой АТС або ISDN-консолі).
По просторовому положенню можуть бути виділені:
стаціонарні абоненти, тобто обидва абоненти підключені до державної мережі через стандартні провід закінчення, що належать безпосередньо даним абонентам;
хоч би один абонент рухомий — знаходиться в автомобілі, в пішому режимі і т.п., причому в ролі абонентського терміналу виступає радіостанція, що не має стандартного провід стику;
хоч би один абонент знаходиться в “блукаючому” режимі, тобто входить в мережу через випадкові абонентські термінали (телефони в місцях випадкових відвідин , таксофони).
Вказані варіанти пред'являють різні вимоги до апаратури захисту в частині виду обмінних сигналів, способу підключення до лінії, вагогабаритних показників і енергозабезпечення.
Для стаціонарних абонентів можуть бути застосовані як апаратура зв'язку з вбудованими засобами захисту, так і різні приставки . Вживана апаратура повинна забезпечувати сполучення зі всіма варіантами абонентського стику, що зустрічаються у абонентів корпоративної захищеної мережі .
При їх безпосередньому підключенні до двопровідного абонентського закінчення державної телефонної мережі проблема полягає лише в забезпеченні нормальної робота в умовах достатньо великого розкиду параметрів комутованої лінії. Методи рішення цієї задачі відомі і необхідна елементна і схемотехніка база достатньо розвинені (особливо роботами із створення модемів для непрофесійного застосування ).
В цьому випадку для побудови мережі досить мати один тип захисної апаратури. Складніше йде справа при підключенні абонентів через локальні АТС, абонентські лінії яких достатньо різноманітні — від четирьохпроводних цифрових стандарту ISDN до двопровідних аналогових з різними значеннями імпедансу в мовному діапазоні частот. В цьому випадку вживана апаратура повинна мати можливість адаптуватися не лише до параметрів, але і до структури стику.
Для рухомого абонента звичайно передбачається найбільша уразливість ділянки радіовставки. З цього витікає постановка завдання захисту не всього каналу “від абонента до абонента”, а лише радіоканалу. Такий варіант має ту перевагу, що захист забезпечується при встановленні всіх зв'язків, а не лише зв'язків з абонентами, що мають у відповідь апаратуру захисту.
З іншого боку, введення захисту лише на ділянці радіоканалу вимагає введення апаратури захисту в комплекс центрової радіостанції, яка в більшості випадків не належить організаторам корпоративної захищеної мережі . Необхідно враховувати, що така апаратура захисту повинна включатися лише при вході в радіоканал абонента, що має апаратуру захисту, тобто комутаційною апаратурою центрової радіостанції повинно бути забезпечено пізнання абонента і управління апаратурою захисту.
Така організація захисту практично нереальна, за винятком відомчих радіосистем рухомого зв'язку. Ряд фірм, що надають радіодоступ до телефонних мереж , рекламує наявність захисту в каналі, проте якість її не підтверджена. Реальнішою і ефективнішою представляється постановка завдання захисту всього каналу “від абонента до абонента”, а не тільки радіоканалу.
Звичайно в корпоративній мережі захищеного зв'язку є не тільки рухомі абоненти. Більш того , кількість стаціонарних абонентів більше, ніж кількість рухомих . Тому важливою вимогою єз'являється,являється сумісність апаратури захисту стаціонарного і рухомого абонента.
Підключення апаратури захисту каналу до рухомої радіостанції, по-перше, радикально відрізняється від підключення до стаціонарного терміналу, по-друге, не стандартизовано і відмінно для різних типів рухомих радіостанцій.
Рухомий режим пред'являє підвищені вимоги до вагогабаритних і експлуатаційних параметрів апаратури захисту. При розміщенні радіоапаратури в автомобілі або на іншому транспортному засобі ці вимоги відрізняються від вимог до офісної апаратури, в основному, по режиму електроживлення і стійкості до механічних і кліматичних дій. При пішому режимі абонента на перший план виходять: вага, енергоспоживання, зручність розміщення і управління.
У апаратурі захисту каналу для “блукаючого абонента” повинні бути виконані вимоги сумісності із стаціонарною апаратурою, зручності транспортування в неробочому стані, простота перекладу в робочий стан і можливість підключення до загальнодоступних телефонних апаратів без втручання в їх зовнішні і, тим більше, внутрішні з'єднання . У ряді випадків може допускатися використання стандартного роз'ємного підключення телефонного апарату до двопровідної лінії, але цей варіант, безумовно, не універсальний. Оптимальним представляється застосування акустичного підключення до мікротелефонної трубки через ті, що накладаються на неї мікрофон і телефон з достатньо якісною зовнішньою звукоізоляцією.
Необхідно також враховувати, як вже згадувалося вище, що на відміну від державних систем захищеного зв'язку, де значну частину операцій по встановленню зв'язку і обслуговуванню системи виконує спеціально навчений персонал, в даній корпоративній мережі всі основні операції виконує сам абонент в процесі інформаційного обміну, що визначає жорсткі вимоги до ергономіки апаратури.
Методи захисту інформації в каналі зв'язку можна розділити на дві групи:
методи, засновані на обмеженні фізичного доступу до лінії і апаратури зв'язки і методи, засновані на перетворенні сигналів в лінії до форми, що виключає (що утрудняє) для зловмисника сприйняття або спотворення змісту передачі.
Методи першої групи в даному варіанті побудови захищеного зв'язку мають дуже обмежене застосування , тому що на основному протязі лінія зв'язку знаходиться поза веденням суб'єкта, організуючого захист. В той же час, по відношенню до апаратури терміналу і окремих ділянок абонентської лінії застосування відповідних заходів необхідне.
Обмеження фізичного доступу припускає виключення (утруднення ):
безпосереднього підключення апаратури зловмисника до електричних цепів апаратури абонентського терміналу;
використання для перехоплення інформації електромагнітних полів в навколишньому просторі і наведень в цепах, що відходять, мережі живлення і заземлення;
отримання зловмисником допоміжної інформації про використовуване обладнання і організацію зв'язку, що полегшує подальше несанкціоноване втручання в канал зв'язку.
При цьому повинні враховуватися не тільки безпосереднє розміщення зловмисника в можливих точках перехоплення, але і застосування ретрансляторів (“закладок ”, “жучків”), візуальна розвідка робочого процесу зв'язку, виявлення наявності і характеристик захищених каналів зв'язку по ПЭМІ.
Застосування заходів обмеження фізичного доступу, як правило, нереально для абонента, що працює в блукаючому режимі, але і в цьому випадку можуть бути зроблені окремі дії.
Методи другої групи спрямовані на оборотну зміну форми представлення передаваної інформації. Перетворення повинне додавати інформації вигляд , що виключає її сприйняття при використанні апаратури, стандартної для даного каналу зв'язку. При використанні ж спеціальної апаратури відновлення початкового виду інформації повинне вимагати витрат часу і засобів, які за оцінкою власника інформації, що захищається, роблять безглуздим для зловмисника втручання в інформаційний процес.
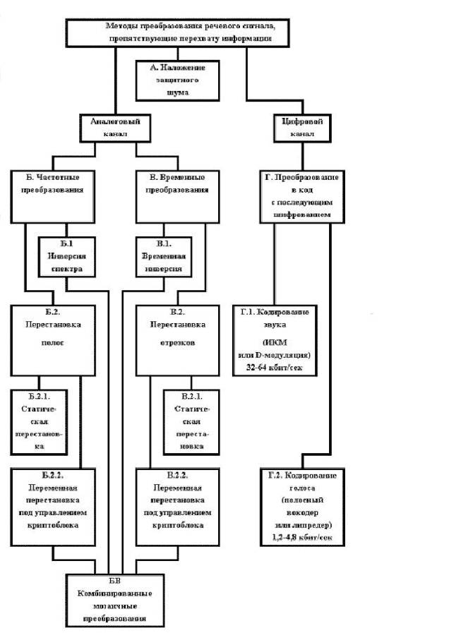
При захисті мовного обміну вирішальне значення має форма представлення аналогового мовного сигналу в каналі зв'язку.
Основні використовувані в даний час методи перетворення мовного сигналу і їх взаємозв'язок показан на мал. 1.

Мал. 1. Основні методи перетворення мовного сигналу і їх взаємозв'язок.