Индуктотермия. Аппараты для дарсонвализации и терапии током надтональной частоты
БЕЛОРУССКИЙ ГОСУДАРСТВЕННЫЙ УНИВЕРСИТЕТ ИНФОРМАТИКИ И РАДИОЭЛЕКТРОНИКИ
Кафедра ЭТТ
РЕФЕРАТ
На тему:
«Индуктотермия. Аппараты для дарсонвализации и терапии током надтональной частоты»
МИНСК, 2008
Индуктотермия
Тепловой эффект в тканях организма может быть получен не только с помощью высокочастотного электрического тока (диатермия) или поля (УВЧ-терапия), но и при воздействии высокочастотным магнитным полем за счет явления электромагнитной индукции. Соответствующий метод называется индуктотермией.
Магнитное поле при индуктотермии создается с помощью катушки (индуктора), обтекаемой высокочастотным током.
При действии переменного магнитного поля в тканях организма наводится электродвижущая сила индукции, вызывающая образование в них так называемых вихревых токов. На создаваемом этими токами тепловом эффекте и основан метод индуктотермии.
Схематическое изображение силовых линий магнитного поля и наведенных им вихревых токов в конечности, обвитой спиралью, приведено на рис. 1,а.
На рисунке пунктиром обозначены проходящие внутри спирали силовые линии поля. Вихревые токи протекают в плоскостях, перпендикулярных плоскости рисунка, и обозначены сплошными линиями.
Эквивалентной электрической схемой индуктора (при проведении процедуры) является высокочастотный трансформатор, нагруженный на сопротивление, эквивалентное активному сопротивлению тканей организма (рис. 1, б).
Количество тепла, выделяемое под действием высокочастотного магнитного поля в единицу времени в единице объема ткани, прямо пропорционально квадрату частоты колебаний, квадрату напряженности H2 магнитного поля и удельной проводимости ткани.

Рисунок 1 – Схематическое изображение принципа индуктотермии.
а - высокочастотное поле и вихревые токи в тканях;
б - эквивалентная схема индуктора с объектом.
Наибольшее образование тепла при индуктотермии, в отличие от диатермии и УВЧ-терапии, происходит в тканях с большей проводимостью, т.е. в жидких средах (кровь, лимфа) и наиболее снабженных ими тканях, например, в мышечной.
Бесконтактное воздействие и преимущественное выделение тепла в мышечных и других глубоколежащих тканях (сравнительно со слоем кожи и подкожной жировой клетчатки) является важным преимуществом индуктотермии, которое обусловливает ее широкое применение.
Однако индуктотермии присущи и определенные ограничения. Как уже указывалось, выделение тепла в тканях пропорционально квадрату напряженности магнитного поля. Поскольку магнитное поле по мере удаления от витков спирали ослабляется, то и количество выделившейся теплоты в тканях быстро убывает с глубиной.
Существенно ухудшают распределение энергии между тканями тела емкостные токи, протекающие в цепи между витками спирали и телом (соответствующие емкости показаны условно на рис. 2). Эти токи вызывают нагрев поверхностно расположенных тканей, имеющих относительно малую проводимость.

Рисунок 2 – Схема емкостей, образующихся при использовании индуктора в виде цилиндрической спирали.
Для уменьшения этого нежелательного эффекта должны соблюдаться определенные условия. Количество витков индуктора должно быть невелико и тем меньше, чем выше частота колебаний. Это объясняется увеличением емкости между витками и телом при увеличении числа витков и уменьшением емкостного сопротивления воздушного зазора с повышением частоты.
По указанным причинам количество витков спирали обычно не превышает четырех, а частота колебаний - 40 МГц. Нижний предел частоты определяется необходимостью эффективного нагрева тканей, имеющих по сравнению с проводниками низкую электропроводность, и поэтому составляет не менее 10МГц.
Для того чтобы еще больше ослабить действие электрического поля, необходимо между витками катушки, а также между витками и телом больного иметь определенные зазоры (порядка 1 см). Наличие зазоров позволяет также исключить действие на тело больного магнитного поля высокой напряженности, которое имеет место непосредственно около витков индуктора, и тем самым обеспечить более равномерный прогрев тканей по глубине.
На рис. 3 показаны силовые линии магнитного поля и относительное распределение температуры внутри однородного токопроводящего цилиндра диаметром d, помещенного внутри спирали диаметром D, обтекаемой высокочастотным током: без зазора (а) и с небольшим зазором (б). Как видно из сравнения графиков, во втором случае по указанной выше причине получается более равномерное распределение температуры.

Рисунок 3 – Распределение поля и температуры внутри диэлектрика (мышечная ткань) при воздействии переменным магнитным полем.
а - без зазора; б - с зазором.
Хотя наличие зазоров и улучшает равномерность нагрева тканей на глубине, однако значительно увеличивать зазор нельзя, так как при этом для поддержания необходимой напряженности магнитного поля в тканях приходится увеличивать ток в индукторе, т.е. подводимую к нему мощность. При этом возникает опасность перегрева самого индуктора.
При проведении процедур индуктотермии может использоваться как магнитное поле, образующееся внутри цилиндрической спирали (соленоида), в которую помещается часть тела (обычно конечность), так и поле рассеяния плоской спирали, наложенной на поверхность соответствующего участка тела.
Спираль образуется с помощью так называемого кабельного индуктора (рис. 4).

Рисунок 4 – Схемы расположения кабельного индуктора в виде плоской спирали.
Кабельный индуктор представляет собой гибкий многожильный проводник длиной 2-3 м, покрытый толстым слоем резиновой изоляции и имеющий наконечники для присоединения к выходным гнездам аппарата.
Кабельный индуктор в виде плоской спирали используется для воздействия на значительные участки тела, имеющие относительно ровную поверхность, например, область спины. Для этого кабель укладывается, как показано на рис.4.
Необходимые зазоры при использовании кабельного индуктора обеспечиваются с помощью гребенок из изоляционного материала, фиксирующих витки кабеля, а также с помощью матерчатой прокладки, например, полотенца, между телом и витками.
Между витками плоской спирали и пересекающим их концом кабеля необходима дополнительная изоляция с помощью специальной изолирующей втулки.
При использовании кабельного индуктора возможны различные конфигурации как плоской, так и цилиндрической спиралей, однако количество образуемых витков и величины зазоров должно находиться в определенных пределах, зависящих, помимо выше указанных соображений, от выходных характеристик аппарата и обычно указываемых в его описании.
Кроме кабельного индуктора, процедуры индуктотермии могут проводиться с помощью различного размера дисковых индукторов. Дисковый индуктор представляет собой жестко закрепленную плоскую спираль из металлической трубки, заключенную в пластмассовую коробку. При проведении процедуры индуктор закрепляется в специальном шарнирном держателе и соединяется с выходными гнездами аппарата с помощью двух гибких проводов, аналогичных по устройству кабельному индуктору.
С помощью держателя дисковый индуктор устанавливается около подвергаемой воздействию части тела с небольшим зазором, который указывается в описании аппарата и обычно не превышает 1 см.
Разновидностью дискового индуктора является резонансный индуктор. С помощью резонансного индуктора осуществляется также воздействие на ткани тела переменным магнитным полем с частотой, используемой при УВЧ-терапии, т.е. в диапазоне 25-40МГц.
С повышением частоты колебаний увеличивается доля емкостных токов, протекающих между витками индуктора и телом больного.
Поэтому при использовании индуктора на частоте порядка 40 МГц применяются специальные меры для уменьшения этих токов. Катушка резонансного индуктора имеет несколько витков, причем крайние витки, находящиеся под наибольшим высокочастотным потенциалом, отодвинуты назад от плоскости катушки и загнуты несколько к ее оси, так что они как бы экранированы от тела средними витками.
Позади катушки в общем изоляционном корпусе находится воздушный конденсатор. Конденсатор подключен параллельно катушке, образуя с ней контур, настроенный в резонанс с частотой генератора. В контуре протекают значительные токи, необходимые для создания достаточного магнитного поля катушки.
Ток в проводах, соединяющих резонансный контур с генератором, невелик, и эти провода, в отличие от проводов, питающих обычные дисковые индукторы, имеют небольшое сечение.
Резонансные индукторы входят в комплекты аппаратов для УВЧ-терапии, существенно расширяя их функциональные возможности.
Дозиметрия при индуктотермии сопряжена со значительными трудностями. Измерение мощности высокочастотных колебаний, поглощенной тканями тела больного, представляет собой сложную техническую задачу, главным образом из-за относительно низкого КПД индукторов, который к тому же зависит от величины магнитной связи индуктора с тканями тела больного.
В связи с этим серийные аппараты для индуктотермии не имеют устройств для объективной дозиметрии, и дозировка при проведении процедур осуществляется, в основном, по ощущениям больного. Ощущения теплоты в области воздействия (более глубокое чем при диатермии) не должны иметь болезненного или неприятного оттенка.
Жжение в каком-либо ограниченном участке тела свидетельствует о том, что витки индуктора в этом месте слишком близко прилегают к телу, вследствие чего образуется участок с повышенной напряженностью поля и, следовательно, более интенсивным образованием тепла. В этом случае зазор между индуктором и телом больного в соответствующем месте должен был увеличен.
Аппараты для дарсонвализации и терапии током надтональной частоты
Первые аппараты для дарсонвализации представляли собой генераторы сильно затухающих колебаний частотой 100-150 кГц (общая дарсонвализация) и 200-500 кГц (местная дарсонвализация).
При этом основной задачей являлось воспроизведение самых существенных характеристик действующего физического фактора: сильно затухающий характер импульсных колебаний с большими амплитудами первых колебаний при малой средней мощности.
С наибольшим приближением эти характеристики могут быть обеспечены при импульсной модуляции незатухающих колебаний с длительностью высокочастотных импульсов 50-100 мкс и частотой их повторения 50 или 100 Гц. Напряжение на выходе аппарата должно обеспечивать длину искры на землю не менее 25 мм.
Аппарат представляет собой генератор с самовозбуждением, работающий на частоте 150 кГц и создающий импульсно-модулированные колебания с длительностью импульса около 100 мкс и частотой следования 100 Гц.
Аппарат для лечения током надтональной частоты. Основные технические данные аппарата: частота высокочастотных колебаний 22 кГц±7.5%; выходная мощность плавно регулируется от нуля до 10 Вт.
Аппарат представляет собой источник высокочастотных колебаний с выходным напряжением, достигающим 4.5 кВ, подаваемых на стеклянный заполненный неоном электрод.
В комплект аппарата входят два набора электродов (основной и запасной). В каждом наборе имеются электроды: грибовидные большой и малый, вагинальный, ректальные диаметром 11 и 15 мм, носовой диаметром 7 мм.
Поскольку в аппарате применена монополярная методика, то цепь высокочастотного тока замыкается через распределенную емкость пациента на землю. Но этой причине не следует во время процедуры касаться тела пациента, так же как и пациент не должен прикасаться к заземленным предметам. В месте касания возникает концентрация силовых линий поля и возможно проскакивание искры, связанное с неприятными ощущениями.
На рис.5 показана форма выходного сигнала аппарата.

Рисунок 5 – Высокочастотные импульсные колебания на выходе резонатора аппарата дарсонвализации.
При накожной методике медленно и плавно перемещают электрод по поверхности кожи, не слишком надавливая, но и не отрывая электрод от кожи. По окончании процедуры ручку выводят в крайнее левое положение и снимают электрод с больного.

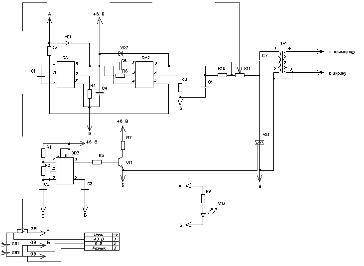
6 Аппарат для общей дарсонвализации
ЛИТЕРАТУРА
Системы комплексной электромагнитотерапии: Учебное пособие для вузов/ Под ред А.М. Беркутова, В.И.Жулева, Г.А. Кураева, Е.М. Прошина. – М.: Лаборатория Базовых знаний, 2000г. – 376с.
Электронная аппаратура для стимуляции органов и тканей /Под ред Р.И.Утямышева и М.Враны - М.: Энергоатомиздат, 2003.384с..
Ливенсон А.Р. Электромедицинская аппаратура. :[Учебн. пособие] - Мн.: Медицина, 2001. - 344с.
Катона З. Электроника в медицине: Пер. с венг. / Под ред. Н.К.Розмахина - Мн.: Медицина 2002. - 140с.