Підсилювач вертикального відхилення осцилографа
Міністерство освіти і науки України
Вінницький національний технічний університет
Інститут автоматики електроніки та комп’ютерних систем управління
Факультет автоматики електроніки та комп’ютерних систем управління
Кафедра метрології і промислової автоматики
Підсилювач вертикального відхилення
Пояснювальна записка до курсового проекту
з дисципліни «Основи електроніки»
08-03.КП.011.00.000 ПЗ
Керівник:
к.т.н. доц. Дрючин О.О.
Студент
гр. 2АВ-06 Кирста О.Г
Вінниця 2009
Зміст
Вступ
1. Розробка технічного завдання
2. Розробка структурної схеми
2.1 Вибір загальної структури ВП
2.2 Попередній розрахунок блоків вимірювального підсилювача
2.3 Попередній розрахунок кінцевого каскаду
2.4 Розробка підсилювача напруги. Вибір типу ОП
3. Електричні розрахунки
3.1 Розрахунок вхідного дільника
3.2 Розрахунок підсилювача напруги
3.3 Розрахунок кінцевого каскаду
4. Моделювання КК
Висновки
Література
1. Розробка технічного завдання
Розробці підлягає підсилювач вертикального відхилення осцилографа, який має діапазон частот від 1 кГц до 10 МГц. Амплітуда сигналу може змінюватись від 100мВ до 200 В.
Згідно ДСТУ 2681-94 „Метрологія. Терміни та визначення” та ДСТУ 2682-94 „Метрологія. Метрологічне забезпечення” розроблений даний підсилювач для підсилення слабких сигналів.
Вступ
Електроніка – галузь науки і техніки, яка вивчає електронні та іонні процеси у вакуумі, твердому тілі, рідині, газі, плазмі та їх поверхневих шарах.
За останні роки вона зазнала значних змін. Перш за все це пов’язано з стрімким розвитком мікроелектроніки. Поява нових схемних рішень як окремих підсилювачів, так і мікропроцесорних комплектів тощо, привело до оновлення елементної бази.
Електронні пристрої дозволяють проводити різноманітні досліди і вимірювання, які безпосередньо не пов’язані з електронікою. Електронні підсилювачі, генератори, осцилографи та інші вимірювальні прибори стали потужним засобом для наукових досліджень, автоматизації та контролю промислових процесів. Методи електроніки значно покращили вивчення властивостей ряду елементів, що існують в природі, дозволили глибше пізнати будову матерії.
Електроніку поділяють на фізичну і технічну. Фізична електроніка являє собою теоретичне і експериментальне дослідження електричного явища та принципи побудови електронних приладів.
Завдяки розвитку фізичної електроніки були відкриті вакуумні, іонні, напівпровідникові фото-, опто- та квантоелектронні пристрої.
Технічна електроніка вивчає теорію та практику виробництва і використання електричних пристроїв. ЇЇ розвиток відбувається за такими напрямами:
інформаційний;
енергетичний;
технологічний.
Інформаційний напрям електроніки розглядає електронні схеми та пристрої для генерування, підсилення, перетворення, зберігання, прийому, передачі, обробки і використання електричних сигналів різної форми, потужності і частоти, які несуть корисну інформацію.
Цей напрям є основою радіотехніки, радіозв’язку, телебачення, інформаційно-вимірювальної техніки, електрично-обчислювальної техніки, електронної автоматики, приладобудування та інших галузей техніки.
Енергетичний напрям електроніки розглядає пристрої та системи перетворення електричної енергії середньої і великої потужності (випрямляючі, інвертори, потужні перетворювачі частоти і т. д.).
Технологічний напрям розглядає методи та пристрої, що використовують для технологічних цілей потужні електронні поля, електронні, іонні пучки та інші.
Широке використання в інформаційно вимірювальній техніці електронних приладів зумовлено такими їхніми перевагами, як:
висока чутливість;
висока швидкодія;
універсальність;
В електричну енергію порівняно легко перетворювати інші види енергії (механічну, теплову, акустичну), що дає можливість, за допомогою електронних пристроїв вимірювати різні фізичні величини.
Важливим напрямком є оптоелектроніка, яка використовує одночасно і електричні і оптичні сигнали.
При вирішенні багатьох задач, таких, як вимірювання електричних і неелектричних величин, виникає необхідність підсилення електричних сигналів. Для цього використовуються підсилювачі. Процес підсилення здійснюється за допомогою підсилювальних елементів ( транзисторів, інтегральних мікросхем і т. д.).
Схема підсилювального каскаду по якій визначається його характеристики має вигляд:

Рисунок 1.1 Підсилювальний каскад
Джерело вхідного сигналу з миттєвим значенням Eвх і внутрішнім опором Rвн, являє собою вхідне коло підсилювача.
Наявність у вихідному колі підсиленого сигналу показано еквівалентними джерелами напруги евих з внутрішнім опором Rвих.
Джерело живлення це джерело керуючої енергії, що перетворюється підсилювальним елементом в енергію підсилених сигналів. В схемі зроблено припущення, що всі опори є активними, хоча реально вони несуть комплексний характер.
Підсилювальні елементи класифікують за кількома ознаками:
За призначенням:
підсилювачі напруги;
підсилювачі струму;
підсилювачі потужності.
За видом сигналів, що підсилюються:
підсилювачі гармонічних сигналів;
підсилювачі імпульсних сигналів;
За характером зміни в часі сигналу:
підсилювачі постійного струму;
підсилювачі змінного струму.
За видом зв’язку між каскадами:
підсилювачі з RC зв’язком;
трансформаторним;
резонансно-трансформаторним;
безпосереднім зв’язком.
За кількістю каскадів:
багато каскадні;
двокаскадні;
однокаскадні.
Анотація
УДК.631.317.18
Сисюк М.А. Підсилювач вертикального відхилення
Українська мова, 23 стор., 10 іл.
В даному курсовому проекті розроблений підсилювач вертикального відхилення осцилографа, діапазон напруг якого лежить у межах від 100мВ до 200B, а діапазон частот лежить у межах від 1кГц до 10МГц. Такі потужні підсилювачі використовуються для підсилення слабких сигналів, що подаються з осцилографа. Проведено розрахунки каскадів.
2. Розробка структурної схеми
2.1 Вибір загальної структури ВП
Вимірювальний підсилювач можна виконати на дискретних транзисторах або на операційних підсилювачах. Використовуючи транзистори отримаємо низьку чутливість та високий рівень спотворень у широкому діапазоні сигналів.
Перевага операційних підсилювачів полягає у тому, що за рахунок інтегрального виконання можлива реалізація багато транзисторних схем. Це забезпечує збільшення чутливості та зниження спотворень. Отже, у даному курсовому проекті вибираємо схему на операційних підсилювачах.
Детальна структура схеми має такий вигляд:

Рисунок 2.1 Структура ВП
Призначення структурних блоків схеми:
Вхідний дільник – дає можливість ділити вхідний сигнал в відношеннях 1:1, 1:10, 1:50. Інакше його ще називають атенюатор.
Підсилювач напруги – забезпечує великий коефіцієнт підсилення при мінімальних спотвореннях.
Фазоінвертор – забезпечує на виході однакові по модулю і різні по фазі напруги.
Кінцевий каскад – забезпечує підсилення потужності сигналу для ефективним управлінням навантаженням. Так як він вносить в сигнал мінімальні спотворення, то коефіцієнт підсилення цього каскаду вибирають невеликим, у деяких випадках, наближено, рівним одиниці.
2.2 Попередній розрахунок блоків вимірювального підсилювача
1. Визначаємо динамічний діапазон, виходячи з даних технічного завдання:
Оскільки D>100, то потрібно розбити діапазон на під діапазони.
100мВ....220мВ
220мВ...4.8 В
4.8 В ....200 В
2. Визначаємо максимальний коефіцієнт передачі.

Враховуючи розбивку на під діапазони отримаємо



2.3 Попередній розрахунок кінцевого каскаду
2.3.1 Визначимо максимальний струм навантаження
Для зменшення ємнісної реакції дані
підсилювачі по виходу шунтуються
активним опором
.
Цей опір вибирається таким чином, щоб
струм

Отже при
та
матимемо
.
2.3.2 Визначимо максимальну потужність на колекторі:

Підставивши дані у попередню формулу отримаємо:
.
2.3.3 Визначимо граничну частоту транзистора

Де
– час зросту, або спаду вихідного
імпульсу.
Оскільки
не задано, то його можна прийняти в
межах:

Або

Отже отримаємо

2.3.4 Вибираємо напругу живлення кінцевого каскаду

Отже Е>ж >= 240 В.
2.3.5 Вибираємо транзистор за такими показниками

Заданим параметрам відповідає транзистор КТ611Б, його параметри наведені у таблиці 1
Таблиця 1. Параметри транзистора.
|
Тип |
P>к>>max,>>Вт> |
І>к>>max, >>м>>A> |
U>ке>>max, B> |
h>21e> >min/max> |
f>гр,>> >>МГц> |
U>кенас>>,B> |
І>к,> ,мА |
T, oC |
|
КТ611Б NPN |
3 |
100 |
180 |
30/120 |
60 |
8 |
20 |
-60...+125 |
Другий транзистор підсилювача потужності ідентичний з наведеним у попередній таблиці.
2.4 Розробка підсилювача напруги. Вибір типу ОП
З даних, наведених в
технічному завданні отримаємо, що

Тоді

Отже частота одиничного підсилення:

Використання ОП з такою високою частотою f>1 >недоцільне через складність виготовлення і великі матеріальні затрати, тому в даній схемі використаємо три ОП, для яких визначимо коефіцієнти підсилення.
Оскільки
,
то

Для визначених характеристик, з довідника, вибираємо тип ОП. Дані занесемо до таблиці 2.
Таблиця 2. Параметри ОП
|
U>ст>, мВ |
|
К>п >>U,> |
I>вх>, мкА |
f>1, >МГц |
V>U>>вихВ/мкс> |
|
|
Н14209Д1 |
5 |
18 |
350 |
10 |
110 |
280 |
Враховуючи вибрані вище транзистори та ОП детальна структура прийме вигляд:

Рисунок 2.2 Детальна структура ВП.
Вхідний дільник – дає можливість ділити вхідний сигнал в відношеннях 1:1, 1:10, 1:50. Інакше його ще називають атенюатор.
Підсилювач напруги – забезпечує великий коефіцієнт підсилення при мінімальних спотвореннях.
Фазоінвертор – забезпечує на виході однакові по модулю і різні по фазі напруги.
Кінцевий каскад – забезпечує підсилення потужності сигналу для ефективним управлінням навантаженням. Так як він вносить в сигнал мінімальні спотворення, то коефіцієнт підсилення цього каскаду вибирають невеликим, у деяких випадках, наближено, рівним одиниці.
3. Електричні розрахунки
3.1 Розрахунок вхідного подільника
Вхідні дані. Коефіцієнти ділення:
,
,
.
(мВ).

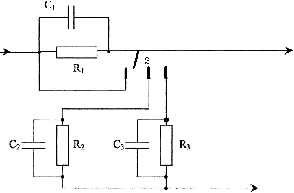
Рисунок 3.1 Схема вхідного дільника.
Де S – ключ, який встановлюється в одне з трьох положень, тим самим змінюючи коефіцієнт ділення.
Задамося


(коефіцієнт ділення 1:10)
(коефіцієнт ділення 1:10)
Умова дільника:

Тоді значення опорів можна знайти по таких формулах:

Підставляючи у задані вище формули отримаємо
;

Далі розрахуємо номінали ємностей.
Нехай

Тоді


Резистори і конденсатори для даного каскаду вибираємо такі:
R>2 >= С2-23-0.125-11кОм, ±1%
С>2> = К50 – 18 – 50В – 2нФ
R>3> = С2-23-0.125-2кОм, ±1%
С>3> = К50 – 18 – 50В – 11нФ.
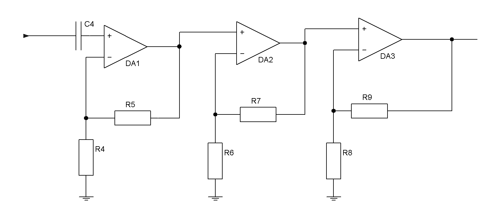
Розрахунок підсилювача напруги

Рисунок 3.2 Схема підсилювача напруги.
Оскільки всі каскади (DA1, DA2, DA3) однакові та побудовані на К140УД6, то розрахунки будемо проводити для одного каскаду.
Коефіцієнт підсилення розраховується по формулі:

Візьмемо коефіцієнти підсилення DA1, DA2, DA3 К = 22
Виберемо

Тоді

Підставляючи значення отримаємо, що

Верхня гранична частота f>в> = 110 МГц.
Тоді визначимо нижню граничну частоту при С>4> = 1мкФ.

Параметри всього ПН
К = К>1 >К>2 >К>3>
Тоді
К = 10164
3.3 Розрахунок кінцевого каскаду

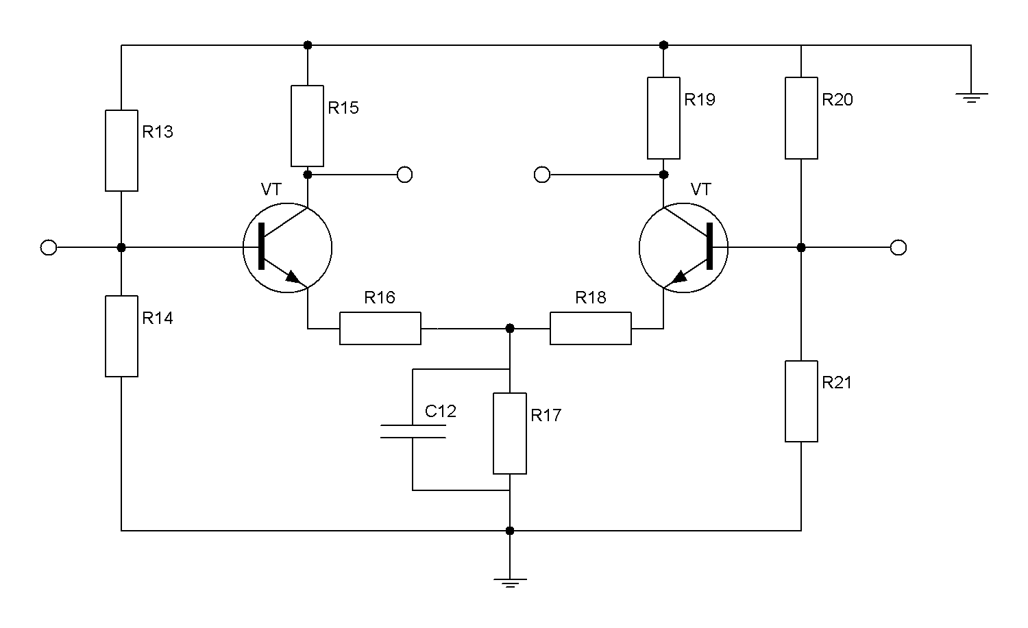
Рисунок 3.3. Схема підсилювача потужності.
Принципова схема кінцевого каскаду зображена на рис 3.3
Оскільки у нас симетричне навантаження то будемо вести розрахунки на одне плече ,відповідно резистори R>13>=R>20 >, R>14>=R>21 >, R>15>=R>19> , R>16>=R>18>.
Задамо струм спокою
I>ко> = (0.05....0.1) І>км >= 10 (мА)
U>ко> = 88 В
Визначимо максимальне значення струму:
І>мах> = І>ко> + І>км> < І>кдоп>
Визначимо максимальний базовий струм:

Визначимо початковий базовий струм:

Тоді
=
630 (мВ)
Задамося струмом подільника, що дорівнює:

Оскільки
=
3.3 мA, тоді нехай І>п>
= 35 мА.
Звідки можна знайти:


Задамося R>д> = (10...20)R>н> – оскільки R>д >не повинен шунтувати опір навантаження. Він призначений для захисту вихідного каскаду при розриві навантаження.
Тоді отримуємо
R>д> = 100 (кОм).
Визначимо вхідний опір каскаду:

Оскільки І>ко> = 2І>к>, то нехай І>0> = 2І>к> = 24 (мА).
,
де
.
Тоді

Виберемо С>12>, при умові, що X>12><<R>17>, для 50 Гц.
Оскільки
,
то задамося X>12>
= 2 (кОм). Тоді

Знайдемо R>15>.
Нехай
.
Тоді напруга, що проходить через цей опір U>ке>=85 (В). Отже:

Далі виберемо стандартні номінали опорів.
R>13> С2-29-0.125-18 Ом, ±1%
R>14> С2-29-0.125-3.41 кОм, ±1%
R>15> С2-29-0.125-7 кОм, ±1%
R>16> С2-23-0.125-100 кОм, ±1%
R>17> С2-29-0.125-10 кОм, ±1%
R>18> С2-23-0.125-100 кОм, ±1%
R>19> С2-29-0.125-7 кОм, ±1%
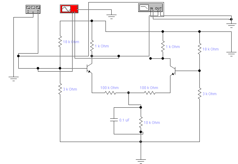
Моделювання підсилювача потужності
Проведемо моделювання підсилювача потужності за допомогою програмного пакету Electronics Workbench 5.12.
До підсилювача потужності підключено генератор, осцилограф та плотер. На рис. наведено вигляд схеми у вікні програми Electronics Workbench 5.12.

Рисунок 4.1 Схема ПП.
Встановимо частоту сигналу на генераторі, наприклад 50 Гц.

Рисунок 4.2 Вигляд генератора у програмі Electronics Workbench 5.12.
Сигнал на осцилографі буде мати вигляд:

Рисунок 4.3 Осцилограф
Встановивши у вікні властивостей плотера частотний діапазон, вказаний у ТЗ (0…5МГц) побачимо графік залежності вихідної напруги від частоти:

Рисунок 4.4 Графік залежності вихідної напруги від частоти для діапазону частот від 1кГц до 10МГц
Отже, як видно з показів осцилографа вхід, на який ми подаємо сигнал відсікає від’ємну складову.
Отже, цей вхід призначений для додатних імпульсів. Провівши аналогічне моделювання для іншого входу прийдемо до висновку, що він пропускає лише від’ємні складові.
Висновки
В даному курсовому проекті був спроектований електронний підсилювач, який дозволяє підсилювати змінну напругу.
Розроблений підсилювач вертикального відхилення осцилографа – прилад, який призначений для підсилення слабких сигналів, що надходять з осцилографа. Проведені розрахунки для деяких каскадів. Приведена детальна структура.
У розділі „Вступ” наведено класифікацію даного приладу та показано схему підсилювача.
У розділі „Розробка структурної схеми” розроблена загальна структура вимірювального перетворювача, проведені попередні розрахунки для підсилювача напруги і для кінцевого каскаду. У ньому також були вибрані транзистори та операційні підсилювачі.
В „Електричних розрахунках” були розраховані номінали елементів кінцевого каскаду, вхідного дільника та підсилювача напруги.
У розділі „Моделювання підсилювача потужності” проведене моделювання кінцевого каскаду, тобто підсилювача потужності, за допомогою програмного пакету Electronics Workbench 5.12.

Література:
1. Б.С. Гершунский „Справочник по расчету электронных схем”. 239 ст. 1983р.
2. И.П. Жеребцов „Основы электроники”. 352 ст. 1989р.
3. В.Ю. Лавриненко „Справочник по полупроводниковым приборам – 10-е издание ”. 1984р.
4. В.Ю. Лавриненко „Справочник по полупроводниковым приборам – 8-е издание ”. 1977р.
5. Д.В. Игумнов, Г.П. Костюнина - “Полупроводниковые устройства непрерывного действия “ - М: “Радио и связь”, 1990г.
6. В.П. Бабенко, Г.И. Изъюрова - “Основы радиоэлектроники”. Пособие по курсовому проектированию - М: МИРЭА, 1985г.
7. Н.Н. Горюнов - “Полупроводниковые приборы: транзисторы” Справочник - М: “Энергоатомиздат”, 1985г.
