Проектирование аналоговых устройств
Министерство образования Российской Федерации
ТОМСКИЙ ГОСУДАРСТВЕННЫЙ УНИВЕРСИТЕТ СИСТЕМ УПРАВЛЕНИЯ И РАДИОЭЛЕКТРОНИКИ (ТУСУР)
Кафедра радиотехники и защиты информации (РЗИ)
УТВЕРЖДАЮ
Заведующий кафедрой РЗИ
____________В.Н. Ильюшенко
___ _________ 2000 г.
ПРОЕКТИРОВАНИЕ АНАЛОГОВЫХ УСТРОЙСТВ
МЕТОДИЧЕСКИЕ УКАЗАНИЯ
к курсовому проектированию по дисциплине «Схемотехника аналоговых электронных устройств» для студентов специальностей 200700 «Радиотехника»
и 201600 «Радиоэлектронные устройства»
Разработчик
________А.С.Красько
___ ________2000 г.
2000
Содержание
1Введение………………………………………………………..……………….3
2 Задачи курсового проектирования…………………………..………………..3
3 Расчет структурной схемы усилителя………………………..……………….5
3.1 Определение числа каскадов…………….……………………………….…5
3.2 Распределение искажений по каскадам……….……………………………6
4 Расчет оконечного каскада…………………………………………………….7
4.1Выбор транзистора………………..………………….……………………….7
4.2 Расчет требуемого режима транзистора………………….………………....8
4.3 Расчет эквивалентных параметров транзистора……………….……….…11
4.4 Расчет цепей питания и термостабилизации…………………………..…..12
4.5 Расчет основных характеристик выходного каскада в области
верхних частот (малых времен)…………………..………………………...14
4.6 Особенности расчета выходного фазоинверсного каскада………..……...16
4.7 Оценка нелинейных искажений………..…………………………………...17
5 Расчет предварительных каскадов……………………………………………18
5.1 Расчет промежуточных каскадов…………..……………………………….18
5.2Особенности расчета входного каскада……………………………………..22
6 Расчет усилителя в области нижних частот (больших времен)….………….24
7 Расчет регулировок усиления……………………………………….…………25
8 Некоторые общие вопросы проектирования…………………………………27
8.1 Выбор номиналов и типов элементов схемы………..……………………..27
8.2 Расчет результирующих характеристик……..……………………………..28
8.3 Оформление пояснительной записки……….…..………………………….28
9 Заключение……………………………………………………………………..29
Список использованных источников…….…………………………………...29
Приложение А Бланк задания на проектирование ШУ……………………….30
Приложение Б Бланк задания на проектирование ИУ………………………...31
Приложение В Варианты заданий на курсовое проектирование……………..32
Приложение Г Форма титульного листа пояснительной записки…………….33
Приложение Д Пример оформления содержания………………………………34
Приложение Е Пример оформления перечня элементов………………………35
Приложение Ж Пример оформления введения…………………………………36
Приложение И Пример оформления остальных листов ПЗ…………………..37
Приложение К Пример оформления реферата…………………………………38
1 ВВЕДЕНИЕ
Данное методическое пособие посвящено вопросам курсового проектирования усилительных устройств (УУ) как одного из классов аналоговых электронных устройств (АЭУ).
Проектирование УУ - многофакторный процесс, во многом зависящий от интуиции, знаний и опыта разработчика.
Это обстоятельство вызывает определенные трудности у начинающих разработчиков, к которым, собственно, и относятся студенты. Эти трудности усугубляются еще и тем, что учебная литература по курсовому проектированию УУ в значительной степени устарела, содержит много спорных моментов и взаимоисключающих выводов.
В данной разработке делается главный упор на рассмотрение непосредственных вопросов эскизного проектирования УУ, полагая, что необходимые теоретические сведения и практические навыки получены студентами на лекционных, практических и лабораторных занятиях.
Следует отметить, что одной из составляющих успешной работы над курсовым проектом является ритмичность. Для самооценки проделанной работы следует ориентироваться на приблизительные объемы основных этапов выполнения проекта:
знакомство с литературой, выбор структурной схемы УУ - 10%;
расчет оконечного каскада - 20%;
расчет предварительных каскадов - 20%;
полный электрический расчет УУ - 20%;
расчет результирующих характеристик - 10%;
оформление пояснительной записки - 20%.
2 ЗАДАЧИ КУРСОВОГО ПРОЕКТИРОВАНИЯ
При проектировании УУ решают ряд задач, связанных с составлением схемы, наилучшим образом удовлетворяющей поставленным требованиям технического задания (ТЗ), с расчетом этой схемы на основании выбранных параметров и режимов работы ее элементов.
В
данном пособии даются рекомендации по
эскизному расчету широкополосных
усилителей (ШУ) с
порядка десятков мегагерц и импульсных
усилителей (ИУ) с временем установления
фронта импульса порядка десятков
наносекунд, работающих в низкоомных
согласованных трактах передачи и
выполненных на биполярных транзисторах.
Режим согласования обычно предусматривает равенство внутреннего сопротивления источника сигнала, входного и выходного сопротивления УУ, сопротивления нагрузки волновому сопротивлению тракта передачи сигнала.
В
ТЗ на расчет ШУ обычно задают коэффициент
усиления по напряжению K, верхнюю и
нижнюю граничные частоты
и

при заданных коэффициентах частотных
искажений
и
,
уровень нелинейных искажений, требования
к стабильности характеристик в диапазоне
температур и т.д.
Эскизный расчет ШУ состоит в выборе усилительного элемента, определении числа каскадов, распределении по каскадам частотных искажений так, чтобы их суммарная величина не превосходила заданную.
Предварительно частотные искажения распределяют по каскадам равномерно. В процессе расчета их обычно приходится перераспределять для ослабления требований к какому-либо каскаду, чаще всего к предоконечному.
Основное
внимание при проектировании ИУ обращается
на сохранение формы усиливаемого
сигнала. Специфическими для ИУ являются
искажения формы импульса, характеризующиеся
временем установления фронта
,
выбросом переходной характеристики
и спадом плоской вершины .
Использование известной связи [1, 2] между
и
и граничными частотами
и
позволяет проектировать ИУ частотным
методом.
В настоящее время для целей проектирования УУ широко используются ЭВМ с различными пакетами программ схемотехнического проектирования. Однако первый этап машинного проектирования представляет собой ручной эскизный расчет, дающий приближенное решение поставленной задачи, уточнение которого проводится далее на ЭВМ.
3 РАСЧЕТ СТРУКТУРНОЙ СХЕМЫ УСИЛИТЕЛЯ
3.1 Определение числа каскадов
Для многокаскадного усилителя (рис.3.1)
.
(3.1)

где K - коэффициент усиления усилителя, дБ;
K
-
коэффициент усиления i-го каскада, дБ,
i=1,...,n;
n - число каскадов усилителя.
С учетом коэффициента передачи входной цепи коэффициент усиления определится как:

,
где
Е
- э.д.с. источника сигнала;
R
-
внутреннее сопротивление источника
сигнала;
R
-
входное сопротивление УУ.
Для
ШУ диапазона ВЧ и ИУ с временем порядка
десятков наносекунд ориентировочно
число каскадов можно определить, полагая
в (3.1) все каскады одинаковыми с К
=20
дБ, т.е.
.
Для импульсных усилителей следует учитывать полярность входного, выходного сигналов и способ включения усилительного элемента. При часто используемом включении транзистора с общим эмиттером (ОЭ) число каскадов должно быть четным при одинаковой полярности входного и выходного сигналов, нечетным - при разной.
3.2 Распределение искажений по каскадам
Для многокаскадного ШУ результирующий коэффициент частотных искажений в области верхних частот (ВЧ) определяется следующим образом:
,
(3.2)
где
М
-результирующий
коэффициент частотных искажений в
области ВЧ, дБ;
М
- коэффициент частотных искажений
i-го каскада, дБ.
Суммирование
в выражении (3.2) производится (n+1) раз
из-за необходимости учета влияния
входной цепи, образованной R
,R
и С
(см.рис.3.1).
Предварительно
распределить искажения можно равномерно,
при этом

В последующем, исходя из результатов промежуточных расчетов, возможно перераспределение искажений между каскадами.
Частотные искажения УУ в области нижних частот (НЧ) определяются следующим соотношением:
,
(3.3)
где
М
- результирующий коэффициент частотных
искажений в области НЧ, дБ;
М
- искажения, приходящиеся на i-й элемент,
дБ;
N - количество элементов, вносящих искажения на НЧ.
Количество элементов, вносящих искажения на НЧ (обычно это блокировочные в цепях эмиттеров и разделительные межкаскадные конденсаторы), становится известным после окончательного выбора топологии электрической схемы УУ, поэтому распределение искажений в области НЧ проводят на этапе расчета номиналов этих элементов. Из (3.3) следует, что при равномерном распределении низкочастотных искажений, их доля (в децибелах) на каждый из N элементов определится из соотношения:

На практике, с целью выравнивания номиналов конденсаторов, на разделительные конденсаторы распределяют больше искажений, чем на блокировочные.
Для многокаскадных ИУ результирующее время установления фронта равно:
,
(3.4)
где
- время установления для входной цепи;
-
время установления для i-го каскада,
i=1,...,n;
n - число каскадов усилителя.
Если результирующее установление фронта импульса для ИУ напрямую не задано, то оно может быть определено из следующего соотношения:
,
где
- заданные искажения фронта входного
сигнала;
-
заданные искажения фронта выходного
сигнала.
Результирующая неравномерность вершины прямоугольного импульса равна сумме неравномерностей, образующихся за счет разделительных и блокировочных цепей:
,
где
- неравномерность вершины за счет
i-й цепи;
N - число цепей.
Искажения фронта импульса связаны с частотными искажениями в области ВЧ, а искажения вершины импульса - с частотными искажениями в области НЧ [1,2]. Поэтому все указанные выше рекомендации по распределению частотных искажений для ШУ остаются в силе и для ИУ.
В связи с возможным разбросом номиналов элементов и параметров транзисторов необходимо обеспечить запас по основным характеристикам УУ в 1,2-1,5 раза.
4 РАСЧЕТ ОКОНЕЧНОГО КАСКАДА
4.1 Выбор транзистора
Выбор транзистора для оконечного каскада осуществляется с учетом следующих предельных параметров:
граничной частоты усиления транзистора по току в схеме с ОЭ

для
ШУ,
для
ИУ;
предельно допустимого напряжения коллектор-эмиттер

для
ШУ,
для
ИУ;
предельно допустимого тока коллектора
(при согласованном выходе) 
для
ШУ,
для
ИУ.
Если ИУ предназначен для усиления импульсного сигнала различной полярности (типа “меандра”) либо сигналов с малой скважностью (меньше 10), то при выборе транзистора оконечного каскада следует ориентироваться на соотношения для ШУ.
Тип проводимости транзистора может быть любой для ШУ и ИУ сигналов малой скважности. Если ИУ предназначен для усиления однополярного сигнала, то из энергетических соображений рекомендуется брать транзистор проводимости p-n-p для выходного сигнала положительной полярности, n-p-n - для отрицательной.
Обычно
при U
=(1...5)В
и R
=(50...150)Ом
для выходного каскада берутся кремниевые
ВЧ и СВЧ транзисторы средней мощности
типа КТ610 и т.п.
4.2 Расчет требуемого режима транзистора
Существуют графические методы расчета оконечного каскада, основанные на построении динамических характеристик (ДХ) [1,2]. Однако для построения ДХ необходимы статические характеристики транзисторов, которые в современных справочниках по транзисторам практически не приводятся.
Рассмотрим методику нахождения координат рабочей точки транзистора без использования его статических характеристик.
Типичная схема оконечного каскада приведена на рис.4.1.
Задаемся сопротивлением в цепи коллектора:
R
=(1...2)
R
,
если требуется согласование выхода УУ
с нагрузкой,
R
=(2...3)R
-
в остальных случаях (рекомендация
только для низкоомной нагрузки,
R
=(50...150)Ом).
Задаемся
падением напряжения на R
(либо
на R
+
R
,
если R
присутствует в схеме):
.
Определяем эквивалентное сопротивление нагрузки:
.
(4.1)
Определяем требуемое значение тока покоя коллектора в рабочей точке (плюс 10%-й запас с учетом возможной его термонестабильности) для ШУ и ИУ сигналов различной полярности (рис.4.2,а):


.
Для
ИУ однополярных сигналов с большой
скважностью (Q
10),
рис.4.2,б:
.
Для ИУ однополярных сигналов с малой скважностью (Q<10), (рис.4.2.в):
.
Напряжение коллектор-эмиттер в рабочей точке для ШУ, ИУ сигналов различной полярности и ИУ однополярных сигналов с большой скважностью (см. рис.4.2,а,б):
,
где
U
- напряжение начального нелинейного
участка выходных статических характеристик
транзистора, U
=(1...2)В.
Напряжение коллектор-эмиттер в рабочей точке для ИУ однополярных сигналов с малой скважностью (см. рис. 4.2,в):
.
Рекомендуется
учесть для U
необходимый запас на термонестабильность
(обычно не более 10...15%).
Постоянная
мощность, рассеиваемая на коллекторе,
не должна превышать предельного значения,
взятого из справочных данных на
транзистор.
Требуемое
значение напряжения источника питания
Е
для рассмотренных выше случаев равно:
,
(4.2)
где
U
- падение напряжения на R
, U
=I
R
.
Напряжение
источника питания не должно превышать
U
данного транзистора и должно соответствовать
рекомендованному ряду:
Е
=(5;
6; 6,3; 9; 10; 12; 12,6; 15; 20; 24; 27; 30; 36)B.
Если
в результате расчета Е
не будет соответствовать значению из
рекомендованного ряда, то путем вариации
в формуле (4.2) следует подогнать значение
Е
под ближайшее из рекомендованного
ряда. Значение Е
можно существенно снизить, если
параллельно R
включить дроссель с такой индуктивностью,
чтобы X
>(10...20)R
(на
,
для ИУ
,
- длительность импульса). В этом случае
U
=0.
Такая мера также позволяет повысить
КПД каскада. Следует отметить, что
применение дросселя не всегда
технологически оправдано, особенно при
исполнении УУ в виде ИМС.
4.3 Расчет эквивалентных параметров транзистора
При
использовании транзисторов до (0,2...0,3)
возможно использование упрощенных
эквивалентных моделей транзисторов,
параметры элементов эквивалентных схем
которых легко определяются на основе
справочных данных, приведенных, например,
в [3].

Эквивалентная
схема биполярного транзистора приведена
на рис.4.3.
Параметры элементов определяются на основе справочных данных следующим образом:
,
где
- постоянная времени цепи внутренней
обратной связи в транзисторе на ВЧ;

,
при
в миллиамперах
получается в омах;
,
где
- граничная частота усиления по току
транзистора с ОЭ,
;
,
где
- низкочастотное значение коэффициента
передачи по току транзистора с ОЭ.
r =(0,5…1,5) Ом;
Таким
образом, параметры эквивалентной схемы
биполярного транзистора полностью
определяются справочными данными
и режимом работы.
Следует
учитывать известную зависимость
от напряжения коллектор -эмиттер
:
.
По
параметрам эквивалентной схемы БТ
определим его низкочастотные значения
входной проводимости g
и
крутизны
:
,
.
4.4 Расчет цепей питания и термостабилизации
Наиболее широкое распространение получила схема эмиттерной термостабилизации (см. рис.4.1). Проведем расчет этой схемы.
Определим потенциал в точке а :
,
где

- напряжение база-эмиттер в рабочей
точке,
=(0,6...0,9)В
(для кремниевых транзисторов).
Зададимся
током делителя, образованного резисторами
R
и R
:
,
где

- ток базы в рабочей точке,
.
Определим
номиналы резисторов R
,
R
и R
:
,
,
.
Оценим
результирующий уход тока покоя транзистора
в заданном
диапазоне
температуры окружающей среды. Определим
приращение тока коллектора, вызванного
тепловым смещением проходных характеристик:
,
где
- приращение напряжения
,
равное:
|
|
,
где
- температурный коэффициент напряжения
(ТКН),

-3мВ/град,
Т
- разность между температурой коллекторного
перехода Т
и справочным значением этой температуры
Т
(обычно
25
C):
,
,
где
Р
и
R
соответственно, мощность, рассеиваемая
на коллекторном переходе в статическом
режиме, и тепловое сопротивление
“переход-среда”:
,
.
Ориентировочное значение теплового сопротивления зависит от конструкции корпуса транзистора и обычно для транзисторов малой и средней мощности лежит в следующих пределах:
.
Меньшее тепловое сопротивление имеют керамические и металлические корпуса, большее - пластмассовые.
Определяем
приращение тока коллектора
,
вызванного изменением обратного
(неуправляемого) тока коллектора
:
,
где
приращение обратного тока
равно:
,
где - коэффициент показателя, для кремниевых транзисторов =0,13.
Следует
заметить, что значение
,
приводимое в справочной литературе,
особенно для транзисторов средней и
большой мощности, представляет собой
сумму тепловой составляющей и
поверхностного тока утечки, последний
может быть на два порядка больше тепловой
составляющей, и он практически не зависит
от температуры. Следовательно, при
определении
следует пользоваться приводимыми в
справочниках температурными зависимостями
либо уменьшать справочное значение
примерно на два порядка для кремниевых
транзисторов (обычно
для кремниевых транзисторов составляет
порядка
,
n=(1...9)).
Приращение
коллекторного тока, вызванного изменением
,
определяется соотношением:
,
где
,
отн. ед./град.
Общий уход коллекторного тока транзистора с учетом действия схемы термостабилизации определяется следующим выражением:
,
где учет влияния параметров схемы термостабилизации осуществляется через коэффициенты термостабилизации, которые, например, для эмиттерной схемы термостабилизации равны:
,
.
Здесь
- параллельное соединение резисторов
и
.
Для
каскадов повышенной мощности следует
учитывать требования экономичности
при выборе
и
.
Критерием
оптимальности рассчитанной схемы
термостабилизации может служить
соответствие выбранного запаса
и
.
Более подробно методы расчета схем питания и термостабилизации приведены в [4].
4.5 Расчет основных характеристик выходного каскада в области верхних частот (малых времен)
Определим коэффициент усиления каскада в области средних частот:
,
(4.3)
где
- низкочастотное значение крутизны
транзистора в рабочей точке

Для
ИУ однополярного сигнала
следует определять для усредненного
тока коллектора
,
рассчитанного по соотношению

Оценим требуемое значение постоянной времени каскада в области ВЧ (МВ):
для ШУ с заданной верхней граничной частотой

где
- доля частотных искажений (в относительных
единицах), распределенных на каскад;
для ИУ
,
где
- время установления фронта, распределенное
на каскад.
Рассчитаем ожидаемое значение постоянной в области ВЧ (МВ)
,
(4.4)
где
- емкость, нагружающая выходной каскад
(если для выходного каскада не задана,
то взять

Если
,
то ожидаемые искажения будут не более
заданных. В противном случае, т.е. когда
,
возможно уменьшение
путем снижения
(уменьшение номинала
),
выражение (4.1), после чего следует уточнить
координаты рабочей точки и т.д., т.е.
проделать цикл вычислений, аналогичный
рассмотренному.
Если
по каким-либо причинам уменьшение
нежелательно (например, при требовании
согласования выхода усилителя с
нагрузкой), то следует (если имеется
запас по коэффициенту усиления) ввести
в каскад ООС (
,
см. рис.4.1), ориентировочно полагая, что
уменьшится в глубину обратной связи
раз. Если введение ООС нежелательно
(мал ожидаемый
),
то требуется применение транзистора с
большей
.
Глубину ООС при последовательной связи по току можно определить из выражения:
(4.5)
Крутизна усиления транзистора с учетом ООС равна:

Подставляя
вместо
в выражения (4.3) и (4.4), получаем значение
коэффициента усиления и постоянной
времени каскада в области ВЧ (МВ) с учетом
ООС:

Если
полученные значения
и
удовлетворяют первоначально заданным,
т.е.
и
, то определяют входные параметры
каскада:
входное сопротивление каскада

где
- входное сопротивление транзистора с
ОЭ,
,
(4.6)
-
сопротивление базового делителя
(параллельное соединение
и
);
входную динамическую емкость каскада

При
наличии в каскаде ООС следует в последнем
выражении брать
вместо
.
4.6 Особенности расчета выходного фазоинверсного каскада
Схема одного из наиболее часто используемых фазоинверсных каскадов приведена на рис.4.4.
Выбор
транзистора, расчет координат рабочей
точки и цепей питания проводится для
каждой половины каскада аналогично
каскаду с ОЭ. При расчете цепей питания
следует учесть, что через
будет
протекать удвоенный ток покоя транзисторов
VT1 и VT2 и, следовательно, номинал резистора
в схеме фазоинверсного каскада уменьшается
вдвое по сравнению с расчетом каскада
с ОЭ.
При
рассмотрении, например, левой половины
фазоинверсного каскада видно, что в
цепь эмиттера транзистора VT1 включено
и параллельно ему входное сопротивление
транзистора VT2, включенного с ОБ,
.
Обычно
,
поэтому можно подставить вместо
в выражении (4.5)
:

Следовательно, можно считать, что в фазоинверсном каскаде присутствует последовательная ООС по току с глубиной, равной двум. Поэтому все дальнейшие расчеты следует проводить аналогично разделу 4.4 в
предположении,
что глубина ООС равна двум. Если необходимо
ввести ООС большей глубины, то следует
включить резистор
(см. рис.3.3) и расчет вести аналогично
разделу 4.5, не забывая о существовании
ООС с глубиной, равной двум.
4.7 Оценка нелинейных искажений
Обычно
для оценки нелинейных искажений (НИ)
используются графические методы [1,2].
Однако для случая малых нелинейностей
(
)
существуют и аналитические методы
расчета уровня НИ (обычно коэффициента
гармоник
)
[5].
Суммарный коэффициент гармоник равен
,
где
и
соответственно коэффициенты гармоник
по второй и третьей гармоническим
составляющим (составляющими более
высокого порядка в большинстве случаев
можно пренебречь ввиду их малости).
Коэффициенты
гармоник
и
определяются из следующих выражений:

где
- входное напряжение сигнала;
-
температурный потенциал,
=25,610
В;
В - фактор связи (петлевое усиление).
Фактор связи рассчитывается следующим образом:

Если
в каскаде отсутствует ООС, то в последнем
выражении следует положить

5 РАСЧЕТ ПРЕДВАРИТЕЛЬНЫХ КАСКАДОВ
5.1 Расчет промежуточных каскадов
Исходными данными для проектирования промежуточного каскада являются:
требуемый коэффициент усиления
;
максимально допустимый коэффициент
частотных искажений
;
максимальное выходное напряжение
сигнала
;
величина и характер нагрузки.
При выборе типа транзистора предварительных каскадов следует использовать рекомендации, приведенные в подразделе 4.1.
Оценим
значение
:

где
- максимальное выходное напряжение
следующего каскада;
-
коэффициент усиления следующего каскада.
Нагрузкой
промежуточных каскадов являются входное
сопротивление
и входная динамическая емкость
следующего
каскада.
В
большинстве случаев требуемые предельные
значения
и
,
определенные по соотношениям, приведенным
в подразделе 4.1, оказываются значительно
меньше аналогичных справочных значений
для маломощных транзисторов, что
указывает на малосигнальный режим
работы каскада. В этом случае основным
критерием выбора транзистора являются
и
тип проводимости. Схема промежуточного
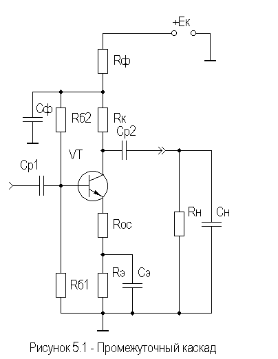
каскада с ОЭ приведена на рисунке 5.1.
При
расчете требуемого режима транзисторов
промежуточных каскадов по постоянному
току следует ориентироваться на
соотношения, приведенные в подразделе
4.2. Однако при малосигнальном режиме
следует ориентироваться на тот режим
транзистора, при котором приводятся
его основные справочные данные (обычно
для маломощных ВЧ и СВЧ транзисторов
и
).
Расчет
цепей питания и термостабилизации
проводится по соотношениям, приведенным
в подразделе 4.4. Обычно напряжение
источника питания
для промежуточных каскадов, рассчитанное
по соотношению (4.2), получается меньше,
чем для оконечного каскада. Чтобы питать
все каскады усилителя от одного источника
питания, промежуточные каскады следует
подключать к нему через фильтрующую
цепь
,
служащую кроме того для устранения
паразитной ОС через источник питания.
При параллельном включении фильтрующей цепи ее номиналы определяются из следующих соотношений:

где
напряжение источника питания оконечного
каскада, для ИУ
,
- длительность импульса. Здесь
предполагается, что с целью улучшения
развязки по питанию цепь базового
делителя включена после фильтрующей
цепи.
Требуемое
значение номинала
можно определить через значение
эквивалентного сопротивления
,
которое в свою очередь можно определить
из соотношения (4.5).
Расчет
промежуточных каскадов в области ВЧ
(МВ) в принципе не отличается от расчета
оконечного каскада, включая и критерии
выбора цепи ООС. При использовании
соотношений, приведенных в подразделе
4.5, следует заменять
и
соответственно на
и
следующего каскада.
В
ситуации, когда
последующего каскада относительно
велика (сотни пикофарад - единицы
нанофарад), с целью уменьшения ее влияния
на
рассчитываемого
каскада возможно применение каскада с
ОК. Вариант схемы предоконечного каскада
с ОК и непосредственной межкаскадной
связью приведен на рис.5.2.
Резистор
рассчитывается из условия обеспечения
режима транзистора VT2 аналогично
резистору базового делителя
(см.
подраздел 4.4) с учетом того, что роль
тока делителя здесь играет ток покоя
транзистора VT1. При оценке термонестабильности
VT2 следует учесть то обстоятельство,
что уход тока коллектора (и тока эмиттера)
транзистора VT1 будет в
раз усилен транзистором VT2, поэтому
термостабилизация предоконечного
каскада должна быть достаточно жесткой.
При расчете коэффициентов термостабилизации
для оконечного каскада (см. подраздел
4.4) следует полагать
,
т.е. сопротивление транзистора VT1 со
стороны эмиттера.
Расчет каскада с ОК рекомендуется вести в следующей последовательности:
определяем эквивалентное сопротивление нагрузки

где
- входное сопротивление оконечного
каскада, в отсутствие базового делителя
у этого каскада
(см.
выражение 4.6);
рассчитываем глубину последовательной ООС по напряжению
;
проводим расчет каскада в области ВЧ (МВ) по методике подраздела 4.4 (аналогично каскаду с ОЭ);
определяем параметры каскада с ОК

В некоторых случаях комбинация каскадов (каскод) ОК-ОЭ может быть эффективнее каскода ОЭ-ОЭ.
Поскольку
выходное сопротивление каскада с ОК
носит индуктивный характер, то с целью
устранения возможной неравномерности
АЧХ необходимо, чтобы резонанс
параллельного контура, образованного
и
оконечного
каскада, лежал вне полосы рабочих частот.
Частота резонанса определяется по
формуле Томпсона, а
-
по соотношению

где m=(1,2...1,6).
5.2 Особенности расчета входного каскада
Обычно
от входного каскада требуется обеспечение
заданного входного сопротивления УУ.
При условии согласования входа усилителя
с характеристическим сопротивлением
тракта передачи (либо из требования
технического задания обеспечить
низкоомный вход) для ВЧ и СВЧ диапазона
частот требуемое значение входного
сопротивления может составлять порядка
нескольких десятков ом. Значение входного
сопротивления каскада с ОЭ обычно
составляет величину в несколько сот
ом. Простейшим (но не оптимальным)
способом обеспечения в данной ситуации
требуемого сопротивления является
параллельное включение на вход каскада
дополнительного согласующего резистора
,
номинал которого определяется из
следующего соотношения:

где
- требуемое входное сопротивление
каскада;
-
полученное входное сопротивление
каскада (с учетом сопротивления базового
делителя).
В остальном расчет входного каскада не отличается от расчета промежуточных каскадов.
Поскольку входная цепь усилителя вносит искажения в области ВЧ (МВ), то следует учесть эти искажения, полагая, что постоянная времени входной цепи на ВЧ равна:

где
и
соответственно входное сопротивление
и входная динамическая емкость входного
каскада усилителя.
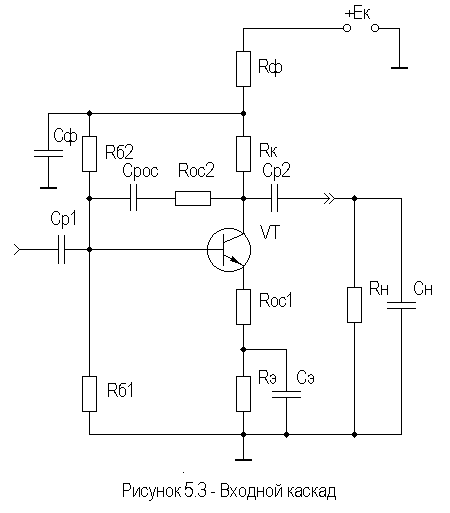
Более оптимальным является согласование с помощью введения во входной каскад параллельной ООС по напряжению (рис.5.3).
Входное сопротивление каскада с параллельной ООС по напряжению равно:


где
и
- соответственно, коэффициент усиления,
эквивалентное сопротивление и
сопротивление базового делителя каскада
с ОЭ без ООС.
Чаще
приходится решать обратную задачу -
нахождение
по заданному
.
Коэффициент усиления каскада с параллельной ООС по напряжению равен:
.
Выходное сопротивление каскада с параллельной ООС по напряжению равно:

Для
определения параметров каскада в области
ВЧ следует воспользоваться соотношениями
для каскада с ОЭ без ООС, принимая во
внимание, что при расчете постоянной
времени каскада
следует
учитывать выходное сопротивление
каскада с ООС по напряжению, т.е.
и влияние этой ООС на крутизну -
.
Величина
разделительной емкости
выбирается из условия
на
,
для ИУ
,
- длительность импульса.
При
наличии в каскаде комбинированной ООС
(последовательной по току и параллельной
по напряжению) следует в первую очередь
определить
и
c учетом влияния последовательной ООС
по току, а затем использовать полученные
значения в выражениях для параллельной
ООС по напряжению.
Более подробно каскады с ООС описаны в [6].
6 РАСЧЕТ УСИЛИТЕЛЯ В ОБЛАСТИ НИЖНИХ ЧАСТОТ
(БОЛЬШИХ ВРЕМЕН)
Нижняя граничная частота (либо спад плоской вершины импульса) усилителя определяется влиянием разделительных и блокировочных емкостей.
Требуемое значение постоянной времени для разделительных и блокировочных цепей усилителя определяется из следующих соотношений:
(для
ШУ),
(для
ИУ),
где
и
- доля частотных искажений в области
НЧ и спада плоской вершины импульса,
распределенных на разделительные и
блокировочные цепи согласно рекомендациям
подраздела 3.2;
-
длительность импульса.
Номинал разделительных емкостей можно определить из соотношения:
(6.1)
где
- эквивалентное сопротивление, стоящее
слева от разделительного конденсатора
( обычно это
каскада либо
(для ОЭ));
-
эквивалентное сопротивление, стоящее
справа от разделительного конденсатора
( обычно это
каскада либо
).
Номинал блокировочных емкостей в цепях эмиттеров приближенно определяются как:
(6.2)
При
наличии в рассчитываемых каскадах ООС
следует в выражениях (6.1) и (6.2) подставлять
значения
и
c учетом влияния на них данной ООС.
Возможно
использование фильтрующей цепи для
коррекции спада плоской вершины
импульса. При этом рекомендуется брать
, подъем вершины импульса (не более 20%)
можно определить из соотношения:


При наличии в каскаде НЧ коррекции следует избегать применения коллекторной ( коллекторно-эмиттерной ) схемы термостабилизации из-за возможного снижения эффекта коррекции (вследствие влияния параллельной ООС по напряжению, действующей при этом в каскаде).
7 РАСЧЕТ РЕГУЛИРОВОК УСИЛЕНИЯ
Обычно техническое задание на проектирование усилителя содержит требование обеспечить регулировку усиления в заданных пределах. Для реализации этого требования применяют схемы плавной и ступенчатой (или обе вместе) регулировок усиления. Наиболее часто в ШУ и ИУ плавная регулировка осуществляется путем введения последовательной ООС по току (рис.7.1).

Величину
номинала регулировочного резистора
можно определить из соотношения:

где D - глубина регулировки, относительные единицы.
Если значение D не задано, то необходимо определить требуемую величину регулировки усиления, исходя из возможного изменения сигнала на входе и необходимого производственного запаса по коэффициенту усиления.

Ввиду
того, что помимо коэффициента усиления
данная регулировка меняет и другие
параметры каскада (
),
ее не рекомендуется применять во входном
каскаде. Введение регулировки в выходной
каскад может привести к перегрузке
промежуточных каскадов, т.е. наиболее
целесообразно плавную регулировку
вводить в один из промежуточных каскадов
(предварительно оценив возможность
перегрузки каскадов, стоящих перед
регулируемым). При большой глубине
регулировки (D>20дБ) следует применять
ступенчатую регулировку усиления. Если
усилитель предназначен для работы в
согласованном тракте передачи (т.е.
,
где
- характеристическое сопротивление
тракта передачи), то ступенчатый регулятор
(аттенюатор) целесообразно выполнить
на основе симметричных аттенюаторов
Т- или П-типов [7] (рис.7.2,а,б).
Для П-образной схемы аттенюатора номиналы элементов определяются из следующих соотношений:


Номиналы Т-образной схемы аттенюатора определяются следующим образом:


Практическая
схема ступенчатого регулятора на 18 дБ
для 75-омного тракта передачи приведена
на рис.7.3.
Схема
построена на основе одинаковых П-образных
звеньев с затуханием в шесть децибел.
В зависимости от положения переключателей
данный регулятор обеспечивает затухание
от 0 до 18 дБ с шагом 6 дБ.
Подобный регулятор обычно располагают между источником сигнала и входом усилителя. В связи с тем, что входное и выходное сопротивления данного регулятора не зависят от уровня вносимого затухания, величина частотных и временных искажений, создаваемых входной цепью, также остается постоянной при разных уровнях затухания.
Другие схемы регуляторов можно посмотреть, например, в [8].
8 НЕКОТОРЫЕ ОБЩИЕ ВОПРОСЫ ПРОЕКТИРОВАНИЯ
8.1 Выбор номиналов и типов элементов схемы
После расчета требуемых номиналов элементов схемы следует, руководствуясь справочным материалом, провести выбор типов элементов, учитывая мощность рассеивания для резисторов и рабочее напряжение для конденсаторов. Кроме того, следует уточнить номиналы элементов, согласно стандартному ряду. При этом не следует ориентироваться на ряды, соответствующие малому (1..2%) разбросу элементов, для большинства цепей усилителя приемлем разброс номинала 10%. Исключение составляют ступенчатые регуляторы и цепи ООС.
8.2 Расчет результирующих характеристик
Согласно выражениям (3.1)(3.5) по известным характеристикам каскадов рассчитываются результирующие характеристики усилителя. Характеристики каскадов определяются исходя из следующих выражений:
,
(8.1)
,
(8.2)

.
Если
в каскадах присутствует ООС, то следует
учесть ее влияние на
и
.
При расчете результирующих характеристик
следует учитывать влияние входной цепи.
Используя выражения (8.1), (8.2) для ШУ,
строят АЧХ.
8.3 Оформление пояснительной записки

Оформление
пояснительной записки (ПЗ) представляет
собой важный и трудоемкий этап
проектирования. Структура ПЗ и правила
ее оформления изложены в действующем
стандарте предприятия. Приветствуется
оформление ПЗ с помощью современных
программных средств ПЭВМ (Word, AutoCAD и
др.). При написании ПЗ следует
ориентироваться на структуру и оформление
данное пособия, прошедшее нормоконтроль
на соответствие стандарту предприятия.
Необходимо напомнить, что расчетные
соотношения записываются в следующей
последовательности: формула (символьное
выражение) численное выражение
результат. С примерами оформления
курсовых проектов можно ознакомиться
в кабинете курсового и дипломного
проектирования кафедры.
9 ЗАКЛЮЧЕНИЕ
Описанная методика расчета позволяет проводить эскизный расчет ШУ диапазона ВЧ и ИУ с временем установления фронта импульса порядка десятков наносекунд, работающих в низкоомном тракте передачи и выполненных на биполярных транзисторах. Полученные в результате расчета результирующие характеристики могут быть уточнены путем машинного моделирования с помощью одного из схемотехнических пакетов (Electronics Workbench [9], PSpice и др.).
Список использованных источников
1 Мамонкин И.Г. Усилительные устройства.-М.: Связь, 1977.-360 с. : ил.
2 Шарыгина Л.И. Усилительные устройства –Томск: Изд-во Томск. гос. ун-та,1976. – 413с.: ил.
3 Полупроводниковые приборы: Транзисторы./В.Л.Аронов и др.; под общ. ред. Н. Н. Горюнова.-М.: Энергоатомиздат, 1985.-904с., ил.
4 Колесов И.А. Стабилизация режима биполярных транзисторов: Методические указания для студентов специальностей 200700, 201600. – Томск: ТУСУР, 1999. -30с. .: ил.
5 Жаркой А.Г. Расчет нелинейных искажений гармонических сигналов в транзисторных усилителях: Методические указания для студентов специальностей 200700, 201600. – Томск: ТИАСУР, 1987. – 54с. .: ил.
6 Зелингер Дж. Основы матричного анализа и синтеза. – М.: Советское радио, 1970. - 240 с. : ил.
7 Панин Н.М. Переменные аттенюаторы и их применение. – М.: Энергия, 1971. – 40 с. : ил.
8 Игнатов А.Н. Микроэлектронные устройства связи и радиовещания. – Томск: Радио и связь, Томское отделение, 1990. – 400 с. : ил.
9 Шарыгина Л.И. Аналоговые и электронные устройства: Руководство к лабораторным работам для студентов специальностей 200700, 201600. – Томск: ТУСУР,1998. – 48 с.: ил.