Разработка системы управления освещением при помощи любого пульта дистанционного управления от бытовой аппаратуры
Техническое задание
Разработать систему управления освещением при помощи любого пульта дистанционного управления от бытовой аппаратуры. Необходимым условием является то, что для включения нагрузки необходимо, чтобы кнопка на пульте была нажата в течение времени более 2 сек. Дальность действия данного устройства должна быть не менее 5 метров.
Аннотация
Приведены этапы разработки и расчет параметров схемы системы управления освещением при помощи любого пульта дистанционного управления от бытовой аппаратуры. Также указаны параметры оптических приборов, используемых в данном устройстве. В работе присутствует рассчитанная и полностью рабочая принципиальная схема данного устройства.
Работа содержит 5 страниц и 5 рисунков.
Ключевые слова: дистанционное управление, пульт, управление освещением.
The Summary
Development cycles and calculation of parameters of the scheme of a control system by illumination by means of any remote control from the household equipment are resulted. Also parameters of the optical devices used in the given device are specified. At work there is calculated and the completely working basic scheme of the given device.
The project contains 5 pages and 5 drawings.
Keywords: remote control, the board, management of illumination.
Оглавление
Техническое задание
Аннотация
The Summary
Введение
1. Анализ технического задания
2. Описание разработки прибора
3. Параметры оптических приборов, используемых в проекте
3.1. Электрические характеристики реле КР293КП4В
3.2. Тепловые характеристики реле
3.3. Выходная емкость реле в выключенном состоянии
3.4. Напряжение изоляции реле
3.5. Характеристики фотодиода ФД263-01
Введение
Привычной частью современного телевизора, видеомагнитофона, спутникового тюнера или музыкального центра является пульт дистанционного управления (ДУ) на ИК-лучах. Таким пультом можно также управлять и освещением с помощью небольшой приставки. При этом нажимается одна из кнопок (редко используемых). Данное устройство позволяет с любого пульта ДУ на расстоянии до 5 м включать и выключать нагрузку, например освещение.
Обычно для управления работой телевизора приходится держать нажатой кнопку пульта не более 1 с. Разработанное устройство выполняет переключение нагрузки, если кнопка на пульте нажата в течение времени более 2 с. Этот алгоритм выделения команды для управления переключением позволяет значительно упростить электрическую схему и свести к минимуму финансовые затраты.
1. Анализ технического задания
Так как при проектировании данного устройства подразумевается, что передатчиком ИК-импульсов будет являться пульт дистанционного управления от любого бытового прибора, который уже представляет собой готовое законченное устройство, то при проектировании схемы мы не будем учитывать схемотехнику передатчика, а обратим особое внимание лишь на приемную часть. В данном случае структурная схема разрабатываемого устройства будет иметь следующий вид (рис. 1).
Передатчик ИК-импульсов



Приемник ИК-импульсов
Узел управления и блок питания
Сеть 220В.
Нагрузка

Рис.1 Структурная схема устройства.
При управлении мощной нагрузкой, такой, как электрическая лампа, зачастую применяют электромагнитные реле. Однако, рассмотрев специфику работы данного устройства (частые включения и выключения прибора), было принято решение об отказе от использования данного элемента в принципиальной схеме. Это обусловлено низкой надежностью самого реле: при длительной и частой работе с мощной нагрузкой его контакты зачастую подгорают, что приводит к нечеткому срабатыванию устройства и, в конечном счете, к полному выходу его из строя. Управляя нагрузкой с мощностью до 200-300 Вт возможно перейти к бесконтактной схеме – с использованием тиристора или симистора в качестве силового элемента управления лампой.
Учитывая тот факт, что в процессе эксплуатации совместно с прибором могут применяться различные пульты ДУ, имеющие разное соотношение между длительностью кодовой посылки и интервалом, для четкого срабатывания устройства учтена возможность его подстройки под конкретный передатчик путем изменения параметров одного из электронных компонентов схемы приемника.
В целях упрощения принципиальной схемы прибора, в качестве приемника можно взять любую из типовых схем, применяемых в телевизорах для ДУ.
При анализе технического задания учтено требования простоты практической реализации схемы и сведены к минимуму финансовые затраты при изготовлении данного устройства.
2. Описание разработки прибора
Устройство состоит из приемника ИК-импульсов (см. рис. 2), и блока управления (см. рис. 3). В качестве приемника можно взята одна из типовых схем, применяемых в телевизорах для дистанционного управления.

Рис.2 Принципиальная схема приемника ИК-импульсов.
Приемник ИК-импульсов представляет собой многокаскадный усилитель, который формирует на своем выходе прямоугольные импульсы кодовой посылки передатчика, которая поступает на его вход (база транзистора VT2) с фотодиода VD1. В данной схеме транзистор VT1 выполняет функцию стабилизатора напряжения для фотодиода VD1. При попадании на фотодиод ИК-импульсов от пульта дистанционного управления, его обратный ток меняется по тому же закону, что и в передатчике. Таким образом, на базе VT1 формируются пачки импульсов, которые в дальнейшем усиливаются последующими каскадами. Таким образом, на выходе приемника мы получаем прямоугольные импульсы кодовой посылки.
При проектировании данной схемы использовался пакет MicroCap 7.14. Результаты, полученные в результате моделирования в данной программе, приведены на рис.2 и рис.3. Как видно из графика переходных процессов, в точке “out” мы получаем практически неискаженные прямоугольные импульсы, что говорит о высокой эффективности данной схемы.
Так как в пакете MicroCap отсутствует элемент «фотодиод», то при выполнении моделирования он был заменен его эквивалентной схемой, представляющей собой параллельно соединенные источник тока I1, диод VD2 и конденсатор Cpn. Емкость Cpn – это емкость pn-перехода фотодиода, она взята из справочника и равна 160 пФ.
Рис.3 Принципиальная схема приемника ИК-импульсов в пакете MicroCap.

Рис.4 Результат анализа переходных процессов в среде MicroCap.
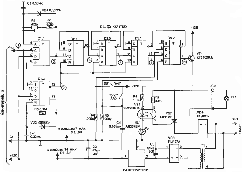
Принципиальная схема узла управления приведена на рис.5. Он собран на трех КМОП микросхемах и состоит из формирователя широких импульсов (D1.1), селектора двухсекундного временного интервала (D1.2) и двоичных счетчиков на элементах триггеров D2...D3. Кнопки SB1 и SB2 позволяют включать и выключать нагрузку без пульта ДУ.

Рис.5 Принципиальная схема блока управления.
Индикатором срабатывания последнего триггера (D3.2) является свечение светодиода HL1. Оптронный ключ VS1 обеспечивает электрическую развязку блока управления от сети 220 В, что позволяет получить хорошую устойчивость схемы к помехам.
На рис.6 приведены диаграммы напряжений в контрольных точках, поясняющие работу блока управления. В начальный момент подачи питания на схему, цепь из элементов C4-R5 обеспечивает установку триггера в D3.2 в исходное состояние (лог. "0" на выходе 1). При нажатой кнопке на пульте ДУ из приходящих пачек импульсов на входы элементов D1.1 и D1.2 формируются более широкие. Триггер D1.2 через 2 сек. обеспечивает установку счетчиков D2, D3.1 в исходное состояние, т.е. формирует импульс обнуления на выходе D1 (вывод 12).

Рис.6 Диаграммы напряжений в контрольных точках.
Схема устройства некритична к выбору деталей и их номиналы могут отличаться от указанных на 30%. Все постоянные резисторы применены типа МЛТ, подстроечный R1 — типа СП4-1. Неполярные конденсаторы типа К10-17, электролитические СЗ и С5 (для приемника С1, С2 и С5, С6) типа К53-16. Диоды КД522 можно заменить любыми импульсными. Стабилизатор напряжения D4 (импортный аналог 78L12) заменяется более распространенным из серии КР142ЕН8Б. Трансформатор Т1 типа ТП112-8-1, но также подойдет любой из тех, что применяется в отечественных телевизорах для питания в дежурном режиме или любой другой сетевой трансформатор с напряжением вторичной обмотки — 15...20 В, и током не менее 10 мА.
В случае отказа от использования оптрона в блоке управления, оконечный каскад управления лампой можно выполнять на обычном симисторе по схеме, показанной на рис. 7.

Рис.7 Возможный вариант схемы оконечного каскада.
При подключении вместо оптронного ключа симистора, импульсный трансформатор Т2 выполняется на ферритовом кольце типоразмера К16х10х4 мм марки М4000НМ1 или М2000НМ проводом ПЭЛШО диаметром 0,18 мм и содержит в обмотке 1 — 80 витков, 2 — 60 витков.
Приставка проверена в работе с пультами ДУ от импортных телевизоров и спутниковых тюнеров разных фирм — LG, SAMSUNG, SONY, GENERAL SATELLITE, TRICOLOR-TV DR-4000, HUMAX, AVERMEDIA, DREAM MULTIMEDIA. Но так как у каждого пульта свое соотношение между длительностью кодовой посылки и интервалом, для четкого срабатывания переключения может потребоваться подстройка схемы резистором R1 (или подбора номинала конденсатора С1).
3. Параметры оптических приборов, используемых в проекте
3.1 Электрические характеристики реле КР293КП4В
Основные характеристики при Т=25º С
Название прибора: КР293КП4В (5П14.2В)
Назначение: Двухканальный оптоэлектронный коммутатор постоянного тока
Максимальный ток коммутации: 120 А
Максимальное напряжение коммутации: 400 В
Максимальное выходное сопротивление в открытом состоянии: 18 Ом
Тип корпуса: 8LDIP8
Аналог: К294КП10ВП7
Твердотельные реле всех типономиналов серии КР293 унифицированы по входным характеристикам, которые определяются параметрами используемого в приборе светоизлучающего диода инфракрасного диапазона. Зависимость величины прямого входного напряжения Vвх и выходного сопротивления Rвых от уровня входного тока в диапазоне температур приведены на рис. 8 и 9, соответственно.

Рис.8

Рис.9
Следует отметить, что уменьшение входного тока относительно номинального значения кроме непосредственного увеличения выходного сопротивления приводит также к широкому разбросу значений этого параметра, в то время как завышение входных токов практически не дает сколь-нибудь заметного улучшения статических характеристик прибора.
Используя реле для коммутации аналогового сигнала в линейных схемах следует учитывать, что выходная вольт-амперная характеристика прибора нелинейна вне диапазона выходных напряжений -0.7 ...0.7 В, как это показано на рис.10. из-за шунтирующего действия встроенного диода сток-исток МОП-транзисторов.

Рис.10
Величина входного тока оказывает заметное влияние на динамические параметры твердотельного реле. Из приведенного рис.11 видно, что не следует работать на входном токе ниже номинального. В тоже время необходимо учитывать, что микросхемы серии КР293 сохраняют высокие показатели надежности, если средний входной ток не будет превышать 20 мА.

Рис.11
3.2 Тепловые характеристики реле
Твердотельное реле является полупроводниковым прибором, который сохраняет свои функциональные возможности и высокий уровень надежности, если рабочая температура p-n перехода, Tп, не превышает 125°С. Тепло к микросхеме может подводиться как из окружающей среды, температура которой Tс, так и в результате тепловыделения в самом приборе в результате резистивного нагрева главным образом в выходных цепях прибора при протекании тока.
Степень перегрева p-n перехода определяется величиной, так называемого, теплового сопротивления кристалл - окружающая среда, Rк-с, которое для всех типономиналов микросхем серии КР293 составляет 60°С/W. Допустимая мощность Po(T), которую может рассеять прибор при данной температуре, определяется следующим соотношением:
Pо(Tс) = ( Tп - Tс ) / Rп-с (1)
Таким образом, используя зависимость выходного сопротивления прибора в открытом состоянии от температуры, можно определить допустимый средний рабочий ток нагрузки при заданной температуре окружающей среды. Так как,
P(Tс) = (Iвых)2 * Rвых(Tп) (2) , то из (1) и(2) получим:
Iвых = ( Tп - Tс ) / Rп-с Rвых(Tп) 1/2 (3)
3.3 Выходная емкость реле в выключенном состоянии
Эта емкость по сути есть емкость обратно смещенного диода сток-подложка МОП-транзистора в состоянии, когда через светодиод не протекает возбуждающий ток. Очевидно, что эта емкость обеспеспечивает нежелательное прохождение переменного сигнала в нагрузку когда реле выключено. Для снижения выходной емкости прибора используется свойство уменьшения баръерной емкости диода при увеличении обратного смещения на p-n-переходе. Смещение должно подаваться на один из выходных контактов реле, при этом напряжение смещения и максимальная амплитуда переменного сигнала в сумме не должны превышать предельно-допустимого напряжения на выходе прибора в выключенном состоянии.
3.4 Напряжение изоляции реле
Параметр реле "напряжение изоляции" характеризует способность реле выдерживать приложенное между входом и выходом испытательное напряжение 1500 В в течение одной минуты. Контролируемым параметром является ток утечки, который не должен превышать 10 мкА. В процессе производства осуществляется 100% контроль приборов на устойчивость реле при приложении напряжения изоляции 1800 В в течении 5 секунд. Величина напряжения изоляции 1500 В достаточна для большинства промышленных применений реле, где напряжение питающей сети не превышает 220 В. Для применений, связанных с повышенными требованиями к надежности и электробезопасности оборудования (медицинская техника, энергетика) выпускается группа с напряжением изоляции 4000 В. Надо особо отметить, что напряжение изоляции есть испытательное напряжение, прикладываемое к прибору на короткое время и производитель не гарантирует длительное нахождение прибора под этим напряжением.
3.5 Характеристики фотодиода ФД263-01

Рис.12 Внешний вид и условное обозначение фотодиода ФД-263-01.
Выпускаются ФД-263-01 в пластмассовом корпусе. Масса не более 2 г. Используются в фотоэлектронных устройствах.
Материал: кремний
Площадь фоточувствительного элемента 9 мм2.
Электрические и фотоэлектрические параметры.
Интегральная токовая чувствительность: 4 мА/лм
Номинальное эксплуатационное напряжение: 12 В
Темновой ток, не более: 0,1 мкА
Постоянная времени приемника излучения, не более: 0,02 мкс
Область спектральной чувствительности: 0,4...1,1 мкг
Предельные эксплуатационные данные.
Рабочее напряжение: 30 В
Освещенность рабочая: 10 000 лк
Минимальная наработка: 10000 ч
Срок сохраняемости: 10 лет
Диапазон рабочей температуры окружающей среды: -50.. .+60 °С