Регулировка источников питания РЭС
БЕЛОРУССКИЙ ГОСУДАРСТВЕННЫЙ УНИВЕРСИТЕТ ИНФОРМАТИКИ И РАДИОЭЛЕКТРОНИКИ
Кафедра РЭС
РЕФЕРАТ
На тему:
«Регулировка источников питания РЭС»
МИНСК, 2008
1. Основные параметры источников питания
Первым шагом при диагностике и регулировке любой РЭС является проверка исправности блока питания. Для работы РЭС в основном используются вторичные источники питания (ВИП). Первичные источники питания - это сеть переменного тока, аккумуляторы, батареи, термо- и фотопреобразователи. Разновидности источников вторичного питания показана на рис. 1.

Рис.1. Классификация ВИП
Источники вторичного питания РЭС имеют следующие основные параметры:
напряжение питающей сети (220,127В);
отклонение напряжения сети от номинального значения 10%;
частоту питания сети (50,400 Гц);
полную мощность потребляемую от сети;
номинальные выходные напряжения и токи нагрузки;
коэффициенты пульсаций;
для стабилизированных ВИП коэффициент стабилизации по току (для стабилизатора тока), стабилизации по напряжению (для стабилизатора напряжения);
коэффициент полезного действия
Коэффициент стабилизации по напряжению представляет собой отношение относительного изменения входного напряжения к относительному изменению выходного:
1.1.
1
2.Коэффициент пульсации равен:
2
где U>0> – постоянная составляющая;
U~ - амплитуда переменной составляющей.
Выходное дифференциальное сопротивление определяется следующим выражением:
3
где
.
I>min>
часто бывает равным нулю.
2.Настройка и регулировка нестабилизированных ИП (НИП).
Прежде чем приступить к настройке НИП, необходимо ознакомиться с принципиальной и монтажной схемами и убедиться в правильности сборки и монтажа.
НИП бывают однополупериодные (используется один период переменного тока) и двухполупериодные (два периода переменного тока), однофазные и многофазные. Деление обусловлено способом включения выпрямительных элементов. У двухполупериодных меньше пульсации и меньше энергопотери.
На рис 2. приведена принципиальная схема НИП с однополупериодным выпрямлением. При повышенных требованиях величине пульсаций применяют двухполупериодное выпрямление.

Рис.2. Принципиальные схемы однополупериодного и двухполупериодного выпрямителей
Для нахождения неисправностей НИП необходимы: ЛАТР, вольтметр, омметр и осциллограф.
С помощью измерений омметром производят сличение с картой сопротивлений. Если все нормально, то через ЛАТР производят первоначальное включение.
Если схема исправна, то после проверки исправности измеряют характеристики НИП.
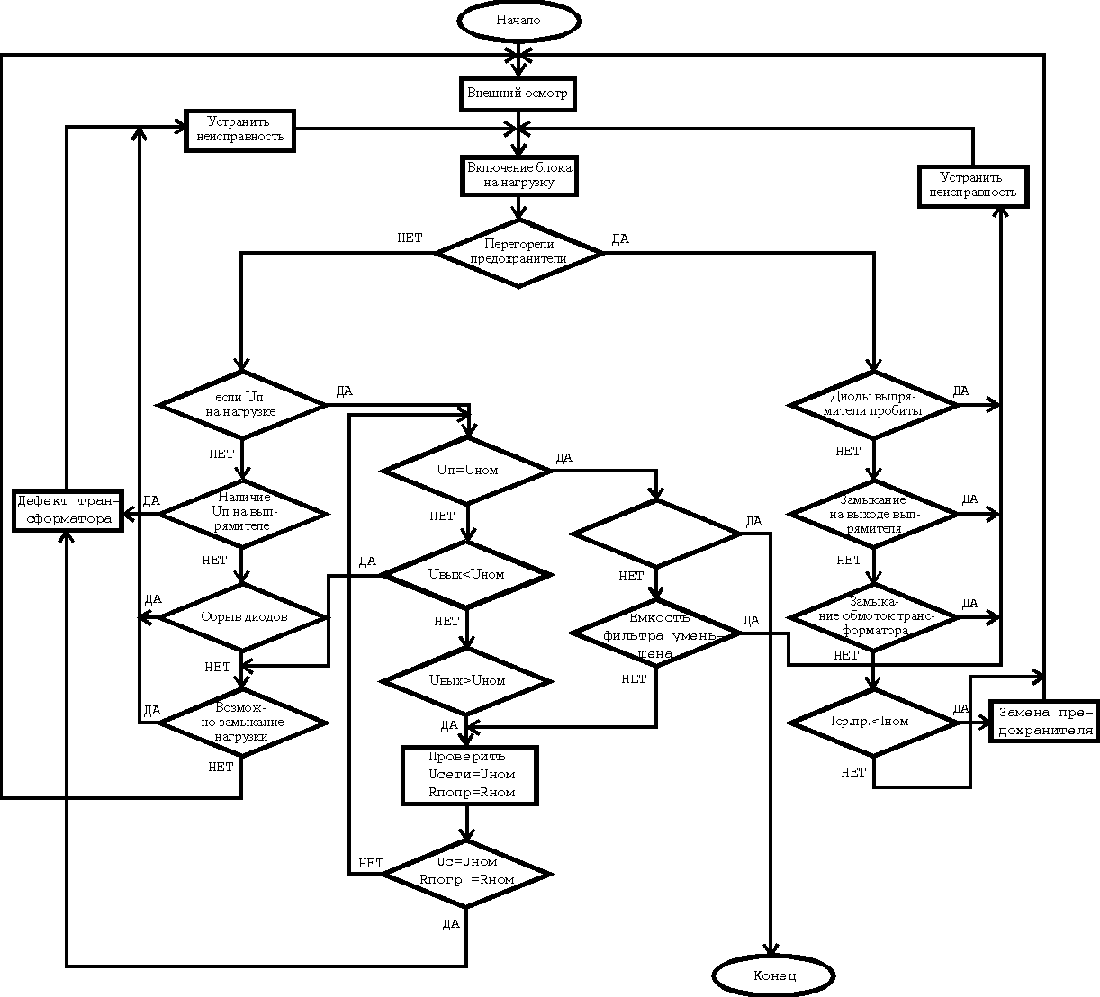
Если есть неисправности, то производят настройку блока. НИП можно разделить на три узла: трансформатор, выпрямитель, фильтр. Диагностику неисправностей производят по следующему алгоритму, начиная с проверки выходного напряжения.

Рис.3. Алгоритм поиска неисправностей НИП
Из рисунка видно, что даже для простой схемы алгоритм поиска неисправностей достаточно сложен, а если добавить еще и фильтр, то алгоритм значительно усложнится. После исправления неисправностей (обрыв, замыкание) производят исследование характеристик НИП, если параметры не в норме.
Схема измерения характеристик НИП имеет вид:

Рис.4.
Используя такую схему можно измерить выпрямленное напряжение, нагрузочную характеристику, коэффициент пульсаций и потребляемую мощность.
PV1 и PV2 – приборы, с помощью которых определяют потребляемую мощность. Выпрямленное напряжение определяют по показаниям вольтметра PV2.
В качестве измерительного прибора может быть использован осциллограф и тогда, можно определить коэффициент пульсаций.
Автотрансформатор Т1 необходим для плавной регулировки переменного входного напряжения.
Напряжение пульсаций зависит от частоты сети, вида выпрямителя и фильтра. Для измерения K>П> на вход выпрямителя WS подается номинальное переменное напряжение и с помощью резистора R>П> устанавливают номинальный ток по PA2. Вольтметром PV2 или осциллографом измеряют U>O> и U~ и определяют K>П>
Для УНЧ K>П> должно быть < 0,5
Для УПЧ К>П> должно быть < 0,05 - 0,1.
Причинами повышенного значения коэффициента пульсаций могут быть недостаточная емкость фильтра и ассиметрия плеч вторичной обмотки силового трансформатора.
Нагрузочная характеристика снимается следующим образом: Изменяя сопротивление R>н> в заданных ТУ пределах PA2 измеряют ток. По полученным данным строят нагрузочную характеристику Uвых = f(I), из которой определяют изменение напряжения на нагрузке (U).
I>ВЫХ,>>MAX> определяется допустимым током выпрямительных вентилей. Изменение напряжения на нагрузке обусловлено увеличением падения напряжения на обмотке трансформатора, диоде, резисторе (или индуктивности) фильтра. Таким образом, регулировка выпрямителя заключается в проверке и установке нормальных электрических режимов работы его элементов.
3.Регулировка стабилизированных ИП.
Существуют следующие виды стабилизированных ИП: параметрические стабилизаторы (ПС), компенсационные стабилизаторы (КС) и импульсные (ИИП).
ПС используют нелинейность ВАХ п/п диодов, варисторов, газонаполненных электровакуумных приборов. В настоящее время в качестве ПС чаще всего используют стабилитроны. Бывают обычные и термоскомпенсированные стабилитроны.
Принципиальная схема параметрического стабилизатора напряжения включает в себя резистор R1, который определяет режим работы стабилитрона и стабилитрон.
Стабилизаторы тока выполнялись преимущественно на бареттерах ( нелинейных сопротивлениях ). В современных схемных решениях используются биполярные или полевые транзисторы. Резистор R1 задает рабочую точку транзистора. В основном параметрические стабилизаторы используют в качестве эталонов напряжения в других типах стабилизаторов. Регулировка ПС заключается в подборе гасящего резистора R1. От выбора величины резистора его точности зависит выходной ток ( ток на нагрузке ) и коэффициент пульсаций. Компенсационные стабилизаторы имеют более высокие параметры.
Структурная схема стабилизатора компенсационного типа.
Принцип работы такого стабилизатора состоит в автоматическом поддержании постоянного выходного напряжения с помощью регулирующего элемента, управляемого по цепи обратной связи. Практические схемы стабилизированных источников питания различаются по способам включения регулирующего элемента и получения опорного напряжения (U>ОП>), а также по схемному решению цепи обратной связи.
Типовая схема компенсационного стабилизатора напряжения с последовательным регулирующим транзистором и источником опорного напряжения на стабилитроне приведена на рис. Здесь транзистор VT1 - регулирующий элемент, транзистор VT2 - усилитель постоянного тока (усилитель обратной связи). Схема сравнения выходного напряжения с опорным, реализована на транзисторе VT3. Источник опорного напряжения собран на VD1 и R3 и представляет собой параметрический стабилизатор.
Регулировка стабилизаторов производится после регулировки выпрямителя. Рассмотрим методику регулировки и настройки компенсационного стабилизатора. Регулировка и настройка компенсационного стабилизатора заключается в проверке самовозбуждения, которое может быть появляться из-за наличия в схеме цепей обратной связи и элементов усиления. В процессе регулировки КС проверяют электрические режимы работы входящих в него элементов, на соответствие номиналов указанным на схеме или технологических картах, а также определяют нагрузочную характеристику, К>П> и К>СТАБ>. В случае выявления неисправностей, используя различные методы отыскания неисправностей, находят неисправность, устраняют ее и продолжают регулировку.
Каждая конкретная схема имеет некоторый алгоритм диагностики. Для нашей схемы алгоритм диагностики имеет вид:
Диагностику стабилизаторов напряжения начинают с проверки входного напряжения. При его отсутствии определяют напряжение на входе стабилизатора. Наличие напряжения свидетельствует о дефекте в стабилизаторе. При его отсутствии поиск неисправностей необходимо перенести на выпрямитель и трансформатор.
В стабилизаторе проверяют сначала регулирующий транзистор VT1 (см. рис.), затем управляющий VT2, транзистор схемы сравнения VT3 и источник опорного напряжения VD1. Один из возможных алгоритмов поиска неисправности стабилизатора напряжения показан на рис. В основу алгоритма положен способ последовательных промежуточных измерений.
Электронная промышленность выпускает интегральные микросхемы - стабилизаторы напряжения (К142ЕН1 - К142ЕН9).
Диагностика электронных стабилизаторов на микросхемах сводится к проверке возможных замыканий в нагрузке и контролю напряжений на выводах. После сравнения измеренных величин с табличными или полученными в исправном блоке, делается вывод о состоянии стабилизатора.
Отметим, что последние модификации интегральных микросхем К142КН5 К142ЕН9 не требует внешних дополнительных элементов (трехвыводные стабилизаторы).
В стабилизаторах с последовательным регулированием элементов при перегрузках по току и КЗ на регулирующем транзисторе возникают большие перегрузки по мощности. Если не предусмотреть меры защиты, то кратковременные перегрузки могут вывести РЭ из строя из-за теплового или потенциального пробоя. В случае наличия таких цепей, т.е. цепей защиты к основным РНО добавляются операции по установке тока срабатывания защитного устройства компенсационного стабилизатора.
4. Импульсные источники питания (ИИП).
Принцип действия, реализуемый при создании импульсного источника питания состоит в преобразовании выпрямленного сетевого напряжения (50Гц 220В) в импульсы прямоугольной формы с частотой следования 20 - 30 кГц и последующем их выпрямлением.
Структурная схема
Напряжение сети через помехоподавляющий фильтр подается на НЧ выпрямитель. Возможно включение понижающего трансформатора. Выпрямленное напряжение сглаживается фильтром, в некоторых случаях стабилизируется и подается через ключ на первичную обмотку импульсного ВЧ трансформатора. Ключ управляется специальной схемой с частотой несколько килогерц. Импульсы тока в первичной обмотке транзистора индуцирует во вторичных обмотках соответствующие напряжения (переменные), которые выпрямляются выпрямителем 2 и сглаживаются фильтром 2. Трансформатор 2 кроме основной функции производит гальваническую развязку первичной и вторичных цепей.
Выходное напряжение зависит от скважности (q) управляющих импульсов, от частоты (f), напряжения на входе и от коэфициента трансформации трансформатора 2. Следовательно, выходное напряжение можно регулировать следующими способами:
1. Изменением U>ПИТ> на входе.
2. Изменением частоты при неизменной длительности импульсов (частотно импульсная модуляция).
3. Изменением длительности импульса при неизменной частоте (широтно-импульсная модуляция ).
4. Комбинированное регулирование.
Регулировку ИИП, как и ранее, начинают с внешнего осмотра, определяя наличие обрывов, замыканий и т.д. Затем подключают нагрузку (это обязательно) и через ЛАТР подают питание. Далее два вида выпрямителей (см. выше), стабилизатор (см. выше), защита (см. выше). Схема управления ключом которая включает в себя схему регулирования U>ВЫХ>, схему запуска и цепь обратной связи.
Обобщенный алгоритм диагностики блока питания телевизора. В противном случае возможно повреждение элементов при переходных процессах вследствие больших выбросов напряжений.
Включив блок питания, проверяют поступление напряжений на схему. Ускоряет поиск дефектов использование осциллографа. Проверка осциллограмм проводится в характерных точках.
ЛИТЕРАТУРА
Игнатович В.Г., Митюхин А.И.-- Регулировка и ремонт бытовой радиоэлектронной аппаратуры.-- Минск: "Вышэйшая школа", 2002 –366с.
Технология РЭУ и автоматизация производства РЭА :Учебник для ВУЗов А.П. Достанко, В.Л Ланин, А.А. Хмыль и др.Под ред.академика А.П.Достанко,-- Минск “Вышэйшая щкола.-2002.—400 с.
Колесников В.М. -- Лазеpная звукозапись и цифpовое pадиовещание. -- М.:"Радио и связь", 2001 -- 214 с.