Элементы ИМС на МДП-транзисторах и КМОП-транзисторах
Лабораторная работа
Тема: Элементы ИМС на МДП-транзисторах и КМОП-транзисторах
Цель: Научиться строить и анализировать работу схем элементов ИМС средствами Electronics WorkBenck
Ход работы:
В большинстве цифровых устройств обработка информации производится с помощью двоичного кода. Информационные сигналы принимают только два значения (1 и 0).

Рисунок 1- Элемент ИЛИ-НЕ на однотипном МДП-транзисторе
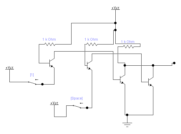
В данной схеме на входы поданы два сигнала, соответствующие логической единице. На выходе будет сигнал 0, так как два транзистора открыты и сигнал уходит через них. При подаче высокого уровня U хотя бы на один из выходов схемы, открывается соответствующий транзистор и на выходе устанавливается низкий уровень сигнала. Если на обоих входах логический ноль, то VT1 и VT2 — закрыты и на выходе формируется логическая единица.
Нагрузочный транзистор VT3 всегда открыт.

Рисунок 2 – Изображение анализатора

Рисунок 3- Элемент ИЛИ-НЕ на биполярном транзисторе

Рисунок 4 – Изображение анализатора

Рисунок 5 – Элемент ИЛИ-НЕ на КМОП-транзисторе.

Рисунок 6 – Результаты с анализатора

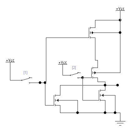
Рисунок 7 – Элемент И-НЕ на КМОП-транзисторе

Рисунок 8 – Результат с анализатора
Низкий уровень сигнала на выходах управляющих транзисторов VT1 и VT2 переводит их в закрытое состояние. При этом последовательно соединённые нагрузочные транзисторы VT3 и VT4 открыты и на выходе схемы устанавливается напряжение высокого уровня, равное напряжению источника питания.
Если хотя бы на один вход поступает сигнал логической единицы, то открывается соответствующий управляющий транзистор (VT1 или VT2), а связанный с ним нагрузочный (VT3 или VT4) закрывается. На выходе схемы устанавливается логический ноль.