Мостовой усилитель мощности звуковой частоты (работа 1)
Государственный комитет Российской Федерации по высшему образованию
Уральский государственный технический университет – УПИ
МОСТОВОЙ УСИЛИТЕЛЬ МОЩНОСТИ ЗВУКОВОЙ ЧАСТОТЫ
Екатеринбург 2004
Введение
Усилитель мощности звуковой частоты (УМЗЧ) предназначен для передачи сигнала от источника возбуждения в нагрузку с одновременным усилением сигнала по мощности. УМЗЧ можно рассматривать и как генератор, в котором энергия источника питания преобразуется в энергию переменного сигнала под воздействием входного напряжения определенной амплитуды. Поэтому УМЗЧ также называют генераторами с внешним возбуждением.
УМЗЧ в общем случае характеризуются параметрами:
Pвых – выходная мощность;
К – коэффициент усиления;
КПД – коэффициент полезного действия;
DF – диапазон рабочих частот;
АЧХ – амплитудно-частотная характеристика;
N – уровень нелинейных искажений;
Ш – уровень собственных шумов.
В данной работе исследуется мостовой УМЗЧ, характерными особенностями которого являются:
максимальное использование напряжения источника питания;
большая выходная мощность, относительно других простых УМЗЧ;
высокая устойчивость схемы;
широкая полоса воспроизводимых частот в режиме номинальной мощности;
сравнительно низкий коэффициент гармоник.
1. Техническое задание
Спроектировать мостовой УМЗЧ, используя данные из журнала Радио №1/1992
Технические требования к УМЗЧ:
Номинальное входное напряжение 0.35 В
Номинальная (максимальная) выходная мощность при сопротивлении нагрузки 4 Ом 16 (20) Вт
Номинальный диапазон частот 40…20000 Гц
Скорость нарастания выходного напряжения 25 В/мкс
Коэффициент гармоник при номинальной мощности на частоте:
20 кГц 0.35%
10 кГц 0.32%
1 кГц 0.32%
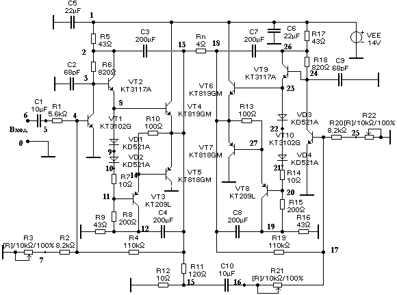
Принципиальная электрическая схема мостового УМЗЧ

Рис. 1. Принципиальная электрическая схема мостового УМЗЧ
2. Принцип работы схемы мостового УМЗЧ
УМЗЧ состоит из двух усилителей. Рассмотрим один из них выполненный на базе усилителя мощности. Транзистор VT1 работает в каскаде усиления напряжения, а остальные VT2 VT5 (все с малыми напряжениями насыщения Uнас) образуют составной эмиттерный повторитель усиления мощности, работающий в режиме АВ (ток покоя 20…30 мА).
Диоды VD1 и VD2 улучшают термостабильность тока покоя. Транзистор VT3 обеспечивает необходимую раскачку транзистора VT5. С целью максимального использования напряжения источника питания в усилитель введены две цепи положительной обратной связи (ПОС) по напряжению. При положительной полуволне усиливаемого сигнала работает цепь R5R6C3, а при отрицательной R8R9C4.
Отличительная особенность такой обратной связи – введение ее в цепь коллекторов транзисторов VT2, VT3, что приводит к увеличению амплитуды сигнала на выходе усилителя до максимально возможной.
С целью уменьшения нелинейных искажений, обусловленных несимметричностью плечоконечного каскада и действием ПОС, усилитель охвачен общей отрицательной обратной связью (ООС) по напряжению через цепь R1 – R4C1. Параметры этой цепи подобраны таким образом, чтобы, с одной стороны, обеспечить стабильность режима работы усилителя по постоянному току (за счет действия гальванической обратной связи через резистор R4), а с другой – получить необходимый коэффициент усиления всего усилителя (R1, R4).Глубина ООС по переменному напряжению – около 28 дБ. Конденсаторы С2 и С4 обеспечивают необходимую устойчивость всего усилителя.
Поскольку описываемый базовый усилитель инвертирующий, то с целью упрощения схемы сигнал на второй усилитель поступает с выхода первого через делитель напряжения R10R11.
3. Подготовка загрузочного файла
3.1 Составление описания модели схемы
На данном этапе был изучен входной язык Pspace, команды выполнения проектных процедур, вспомогательные и сервисные средства, встроенные модели компонентов РЭС.
В исходной схеме проставляются узлы, которые являются основой описания схемы. Элементы схемы описываются с помощью, узлов к которым они подключенны и номинальными значениями. Причем резисторы и конденсаторы описываются непосредстванно, а для диодов и транзисторов необходимы их модели, которые находятся в электронных библиотеках.
3.2 Выбор проектных процедур анализа
3.2.1 Карта опций
OPTIONS ACCT NOECHO NOPAGE RELTOL=0.0001
ACCT – обеспечивает в выходном файле статические сведения о моделируемой схеме и информацию об использованных вычислительных ресурсах – процессорным временем для выполнения различных процедур анализа;
NOECHO – запрещает печатание входного файла в выходном;
NOPAGE – запрещает нумерацию страниц, печатание титульной строки и заголовка для каждого вида анализа в выходном файле;
RELTOL – устанавливает относительную погрешность напряжения и тока.
3.2.2 Карта установки шины печати
WIDTH OUT=80
Число 80 устанавливает количество колонок в выходном файле.
3.2.3 Карта установки температуры
TEMP 27 –60 80
Эта карта необходима для того, чтобы все виды анализа выполнялись при трех разных температурах.
3.2.4 Карта для вычисления чувствительности на постоянном токе SENS V (13,18),
где V (13,18) напряжение на нагрузке.
При использовании этой карты вычисляются малосигнальные чувствительности выходных переменных к изменениям внутренних параметров на постоянном токе.
3.2.5 Расчет коэффициента передачи в режиме малого сигнала TF V (13,18) VIN,
где VIN генератор входного сигнала. С помощью этой директивы рассчитываются малосигнальный коэффициент передачи по постоянному току, входное и выходное сопротивление усилителя.
3.2.6 Расчет спектральной плотности внутреннего шума NOISE V (13,18) VIN
Поскольку резисторы и объемные сопротивления транзисторов являются источниками теплового шума. Кроме того, полупроводниковые приборы имеют дробовой шум и фликкер-шум. С помощью карты. NOISE на каждой частоте частотного анализа рассчитывается спектральная плотность внутреннего шумового напряжения, которая пересчитывается ко входу цепи и к ее выходу.
3.2.7 Переходный анализ
TRAN / OP 1U 3M
С помощью этой директивы осуществляется расчет отклика цепи на заданное входное воздействие. Ключ ОР необходим для вывода подробной информации о рабочей точке.
3.2.8 Анализ Фурье-гармоник
FOUR V(6) V (13,18)
Эта карта выполняет спектральный анализ Фурье.
FOUR V(6) – коэффициент гармоник на входе схемы;
FOUR V (13,18) – коэффициент гармоник на выходе схемы.
3.2.9 Анализ на переменном токе
AC DEC 20 1MHZ 1MEGHZ
Анализ на переменном токе вычисляет частотную характеристику схемы в широком диапазоне частот. Ключ DEC определяет тип развертки.
20 – количество точек на развертке;
1MHZ – начальная частота;
1MEG – конечная частота.
3.2.10 Печать результатов
PRINT TRAN V(6) V (13,18)
Эта карта позволяет представлять результаты анализа на постоянном и переменном токе, анализ шума и результаты переходного анализа в виде таблиц.
3.2.11 Карта подготовки данных для PROBE
При наличии этой карты программа создает файл данных probe.dat. Программа PROBE является удобным инструментом для настройки «программного макета» схемы.
3.3 Составление загрузочного файла
Загрузочный файл набирается с использованием любого текстового редактора. В данной работе загрузочный файл был составлен непосредственно в программе Pspice AD из пакета OrCAD. Файл должен быть записан с расширением.cir.
Загрузочный файл most.cir см. Приложение 2.
4. Отладка модели схемы
Как оказалось, настройка схемы с помощью потенциометров R1, R21 и R22 является недостаточной, поскольку при оптимальных значениях этих элементов на выходе схемы появляется сигнал с искаженной формой и его коэффициент гармоник значительно превосходит заданный.
Для настройки схемы были изменены параметры резисторов R11 и R12, причем резистором R12 регулируется выходная мощность. Однако с ростом мощности начинается резкое увеличение коэффициента гармоник.
Входной конденсатор С1 задает передний фронт АЧХ. Уменьшив его параметр с 10 мкФ до 2 нФ был настроен необходимый вид АЧХ.
Изменяя емкости С2 и С9 задается задний фронт АЧХ.
Потенциометром R21 был настроен максимальный уровень усиления второго усилителя равный усилению первого.
Проверив все возможные способы настройки схемы не удалось полностью выполнить техническое задание. Однако сравнивая результаты полученные в данной работе с результатами работ выполненных ранее следует отметить уменьшение искажений выходного сигнала, а следовательно и понижения коэффициента гармоник.
5. Анализ результатов машинных расчетов
Выходной файл most.out см. Приложение 2.
5.1 Влияние температуры на работу схемы
Влияние температуры на амплитудно-частотную характеристику можно увидеть в Приложении. Как и ожидалось с ростом температуры происходит увеличение амплитуды сигнала.
Влияние температуры на выходной сигнал можно увидеть в Приложении 1. С ростом температуры Uвых увеличивается не значительно, зато при понижении температуры Uвых значительно падает.
5.2 Спектральная плотность внутреннего шума
В Приложении 1 показан график отношения сигнал-шум на всем частотном диапазоне существования сигнала. На частоте 50 kHz эта зависимость испытывает положительный экстремум и начинает медленно убывать. При приближении частоты к 0.5 kHz отношение сигнал-шум устремляется к бесконечности. Этот график подтверждает теоретические представления о том, что с ростом частоты уровень шумов начинает возрастать и оказывать негативное влияние на качество выходного сигнала.
5.3 Переходная характеристика усилителя
Зависимость выходного напряжения от входного показана в Приложении 1. Из графика видно, что рассматриваемый усилитель является инвертирующим. Амплитуда входного колебания возрастает в 31 раз по сравнению со входным колебанием.
5.4 Анализ Фурье-гармоник
Коэффициенты Фурье-гармоник есть в выходном файле, находящемся в Приложении 1
5.5 Амплитудно-частотная характеристика
АЧХ изображена в Приложении 1
Из графика видно, что АЧХ имеет полосу пропускания немного больше номинальной. Это сделано специально, чтобы полоса указанная в техническом задании почти без ослабления помещалась в полученную полосу частот. Следует отметить, что АЧХ имеет достаточно крутые фронты, что обеспечивает ослабление влияния на выходной сигнал шума и посторонних сигналов.
5.6 Анализ Монте-Карло
Разброс параметров резисторов задает разброс АЧХ по уровню в полосе пропускания, это можно увидеть в Приложении 1
5.7 Определение чувствительности схемы
Чувствительность см. выходной файл (Приложение 2).
Заключение
Данная работа была проведена с использованием пакетов схемотехнического проектирования OrCAD Release 9 и WorkBench V.4.
Спроектированный УМЗЧ может работать по назначению, однако его технические параметры немного хуже заданных в техническом задании. Объяснение этого факта см. Раздел 6.
Наибольшие трудности при выполнении работы вызвали поиск подлинных моделей и настройка схемы.
В заключении хочется отметить, что выполнение данной работы принесло неоспоримую пользу: чтобы правильно настроить схему необходимо было применять знания полученные из других курсов («ЭиМЭ», «СхАЭУ», «ТРЦиС») тем самым происходило становление радиотехнического мышления.
В ходе работы был изучен входной язык Pspice и современные пакеты прикладных программ автоматизированного проектирования. Считаю, что цели поставленные курсовой работой были достигнуты.
Библиографический список
1. Транзисторы для аппаратуры широкого применения: Справочник. Под ред. М. Бережнева, Е.И. Гатман. М.: Радио и связь, 1981.656 с.
2. Кийко В.В. Программное обеспечение курса АПРЭС: Методические указания по курсу «Автоматизированное проектирование радиоэлектронных схем». Екатеринбург: УПИ, 1992.40 с.
3. Кийко В.В. Моделирование и анализ электронных схем на ЭВМ: Методические указания к курсовой работе по курсу АПРЭУ. Екатеринбург: 1994.40 с.
Приложение 1
* Задание на анализ *****************************
OPT ACCT NOPAGE NOECHO RELTOL=0.0001
WIDTH OUT 80
TEMP -30 27 60
SENS V (13,18)
TF V (13,18)
NOISE V (13,18) VIN
TRAN/OP 1US 10MS
FOUR 1KHZ V(6) V (13,18)
AC DEC 20 0.5 5MEG
PRINT TRAN V(6) V (13,18)
MC 10 AC V (13,18)
PROBE
* Описание модели схемы *************************
R1 5 4 5.6K
R2 7 4 8.2K
R3 7 0 5.16K
R4 4 13 95K
*R4 4 13 MLT 95K
R5 2 1 43
R6 3 2 1.1K
R7 11 10 10
R8 12 11 200
R9 0 12 43
R10 14 13 100
R11 15 13 150
R12 0 15 11
R13 18 27 100
R14 21 20 10
R15 20 19 200
R16 19 0 43
R17 26 1 43
R18 24 26 820
R19 18 17 110K
R20 17 25 8.2K
R21 17 16 6K
R22 25 0 10.08K
R23 13 18 4
C1 5 6 2U
C2 0 3 2N
C3 2 13 500U
C4 13 12 200U
C5 1 0 22U
C6 1 0 22U
C7 26 18 500U
C8 19 18 200U
C9 24 0 2N
C10 16 15 10U
QVT1 3 4 0 KT3102G
QVT2 2 3 8 KT3117A
QVT3 12 11 14 KT209L
QVT4 1 8 13 KT819GM
QVT5 0 14 13 KT818GM
QVT6 1 23 18 KT819GM
QVT7 0 27 18 KT818GM
QVT8 19 20 27 KT209L
QVT9 26 24 23 KT3117A
QVT10 24 17 0 KT3102G
DVD1 8 9 KD521A
DVD2 9 10 KD521A
DVD3 23 22 KD521A
DVD4 22 21 KD521A
* Описание источников напряжения ****************
VIN 6 0 AC 0.35 SIN (0 0.35 1KHZ)
VIP 1 0 DC 14V
* Описание моделей элементов ********************
*.MODEL MLT RES (R=1 DEV/GAUSS 5%)
model KT209L PNP (IS=5.45f BF=60 BR=0.343 NR=1.1 ISE=446f ISC=1.123p
+ IKF=0.2244 IKR=1.52 NE=1.356 NC=2 VAF=43 RC=0.17 RB=320 TF=281.9p TR=254.8n
+ XTF=2 VTF=40 ITF=1.63 CJE=56.2p VJE=0.69 MJE=0.33 CJC=14.6p VJC=0.75
+ MJC=0.3 FC=0.5 EG=1.11 XTB=1.5 XTI=3)
model KT819GM NPN (IS=974.4f BF=99.49 BR=2.949 NR=0.7 ISE=902.0p
+ IKF=4.029 NE=1.941 VAF=30 RC=0.1 RB=2 TF=39.11n TR=971.7n XTF=2 VTF=10
+ ITF=0 CJE=569.1p MJE=0.33 CJC=276.0p XTB=10)
model KT3102G NPN (IS=7.7p BF=810 BR=1.287 ISE=5.911p ISC=0 IKF=14.26m
+ IKR=0 NE=1.358 NC=2 VAF=97 RC=1.61 RB=103 TF=820.9p
+ TR=4.68n XTF=7
+ VTF=4 ITF=0.35 CJE=4.973p VJE=0.75 MJE=0.42 CJC=4.017p VJC=0.75
+ MJC=0.32 FC=0.5 EG=1.11 XTB=1.5 XTI=3)
model KT3117A NPN (IS=98.35f BF=1159 BR=0.343 NF=1 NR=1 ISE=1.164p
+ ISC=1.123p IKF=0.2244 IKR=1.52 NE=1.356 NC=2 VAF=123.5 RC=0.17 RB=40.7
+ TF=281.9p TR=254.8n XTF=2 VTF=40 ITF=1.63 CJE=56.2p VJE=0.69 MJE=0.33
+ CJC=1.6p VJC=0.75 MJC=0.33 EG=1.11 XTB=1.5 XTI=3)
model KT818GM PNP (IS=10N BF=99.49 BR=2.949 NR=0.9 ISE=902.0p IKF=4.029
+ NE=1.941 VAF=20 RC=0.1 RB=1.1 TF=39.11n TR=971.7n XTF=2 VTF=10 ITF=20
+ CJE=569.1p MJE=0.33 CJC=276.0p XTB=10)
model KD521A D (IS=0.115p RS=3.21 N=1.0 TT=3.12n CJO=2.25p VJ=0.68
+ M=0.26 EG=1.11 FC=0.5 BV=75 IBV=10p XTI=3)
* Завершение программы **************************
END
Приложение 2
**** 01/26/00 18:17:12 ********* PSpice 9.0 (Ноя 1998) ******** ID# 0 ******
**** Описание схемы
**** Анализ чувствительности на постоянном токе при температуре 27 град. С
Чувствительность по постоянному току на выходе V (13,18)
Имя Величина Чувствит. Нормированная
элем. элемента элемента чувствительность
В / Един. В / Процент
R1 5.600E+03 0.000E+00 0.000E+00
R2 8.200E+03 -1.419E 04 -1.163E 02
R3 5.160E+03 -1.419E 04 -7.320E 03
R4 1.100E+05 2.605E 05 2.865E 02
R5 4.300E+01 -6.937E 03 -2.983E 03
R6 1.190E+03 -9.332E 04 -1.111E 02
R7 1.000E+01 -1.186E 04 -1.186E 05
R8 2.000E+02 1.424E 03 2.848E 03
R9 4.300E+01 1.560E 03 6.710E 04
R10 1.500E+02 -7.817E 05 -1.173E 04
R11 1.500E+02 7.682E 05 1.152E 04
R12 1.100E+01 7.682E 05 8.450E 06
R13 1.000E+02 2.534E 04 2.534E 04
R14 1.000E+01 1.847E 03 1.847E 04
R15 2.000E+02 -1.711E 03 -3.422E 03
R16 4.300E+01 -1.960E 03 -8.429E 04
R17 4.300E+01 8.624E 03 3.708E 03
R18 8.200E+02 1.636E 03 1.341E 02
R19 1.100E+05 -2.215E 05 -2.437E 02
R20 8.200E+03 6.625E 05 5.432E 03
R21 6.000E+03 0.000E+00 0.000E+00
R22 1.008E+04 6.625E 05 6.678E 03
R23 4.000E+00 -1.487E 04 -5.947E 06
VIN 0.000E+00 0.000E+00 0.000E+00
V2 1.400E+01 -5.132E 02 -7.185E 03
DVD1
SERIES RESISTANCE
RS 3.210E+00 -1.186E 04 -3.806E 06
INTRINSIC PARAMETERS
IS 1.150E 13 1.125E+09 1.294E 06
№1.000E+00 -3.372E 03 -3.372E 05
DVD2
SERIES RESISTANCE
RS 3.210E+00 -1.186E 04 -3.806E 06
INTRINSIC PARAMETERS
IS 1.150E 13 1.125E+09 1.294E 06
№1.000E+00 -3.372E 03 -3.372E 05
DVD3
SERIES RESISTANCE
RS 3.210E+00 1.847E 03 5.929E 05
INTRINSIC PARAMETERS
IS 1.150E 13 -1.782E+10 -2.049E 05
№1.000E+00 5.334E 02 5.334E 04
DVD4
SERIES RESISTANCE
RS 3.210E+00 1.847E 03 5.929E 05
INTRINSIC PARAMETERS
IS 1.150E 13 -1.782E+10 -2.049E 05
№1.000E+00 5.334E 02 5.334E 04
QVT1
RB 1.030E+02 8.143E 05 8.387E 05
RC 1.610E+00 3.439E 05 5.537E 07
RE 0.000E+00 0.000E+00 0.000E+00
BF 8.099E+02 -2.906E 04 -2.353E 03
ISE 5.911E 12 1.257E+11 7.431E 03
BR 1.287E+00 2.296E 07 2.955E 09
ISC 0.000E+00 0.000E+00 0.000E+00
IS 7.700E 12 -8.482E+10 -6.531E 03
NE 1.358E+00 -8.075E+00 -1.097E 01
NC 2.000E+00 0.000E+00 0.000E+00
IKF 1.426E 02 -1.135E+01 -1.618E 03
IKR 0.000E+00 0.000E+00 0.000E+00
VAF 9.700E+01 8.063E 04 7.821E 04
VAR 0.000E+00 0.000E+00 0.000E+00
QVT2
RB 4.070E+01 -8.468E 05 -3.446E 05
RC 1.700E 01 -1.680E 05 -2.856E 08
RE 0.000E+00 0.000E+00 0.000E+00
BF 1.159E+03 5.776E 06 6.694E 05
ISE 1.164E 12 -7.938E+10 -9.240E 04
BR 3.430E 01 -2.557E 10 -8.771E 13
ISC 1.123E 12 3.059E+02 3.435E 12
IS 9.835E 14 7.609E+11 7.484E 04
NE 1.356E+00 1.321E+00 1.791E 02
NC 2.000E+00 -1.718E 10 -3.435E 12
IKF 2.244E 01 3.413E 02 7.658E 05
IKR 1.520E+00 -2.849E 15 -4.331E 17
VAF 1.235E+02 -2.530E 05 -3.124E 05
VAR 0.000E+00 0.000E+00 0.000E+00
QVT3
RB 3.200E+02 1.201E 05 3.843E 05
RC 1.700E 01 2.843E 07 4.833E 10
RE 0.000E+00 0.000E+00 0.000E+00
BF 6.000E+01 -1.682E 05 -1.009E 05
ISE 4.460E 13 1.019E+10 4.543E 05
BR 3.430E 01 1.511E 12 5.182E 15
ISC 1.123E 12 -3.261E+01 -3.662E 13
IS 5.450E 15 -9.221E+11 -5.026E 05
NE 1.356E+00 -6.583E 02 -8.926E 04
NC 2.000E+00 1.831E 11 3.662E 13
IKF 2.244E 01 -2.385E 04 -5.352E 07
IKR 1.520E+00 1.398E 17 2.126E 19
VAF 4.300E+01 1.431E 05 6.153E 06
VAR 0.000E+00 0.000E+00 0.000E+00
QVT4
RB 2.000E+00 -1.892E 04 -3.783E 06
RC 1.000E 01 -2.362E 05 -2.362E 08
RE 0.000E+00 0.000E+00 0.000E+00
BF 9.949E+01 6.774E 05 6.739E 05
ISE 9.020E 10 -4.609E+06 -4.157E 05
BR 2.949E+00 -1.671E 12 -4.927E 14
ISC 0.000E+00 0.000E+00 0.000E+00
IS 9.744E 13 8.950E+09 8.721E 05
NE 1.941E+00 2.712E 02 5.263E 04
NC 2.000E+00 0.000E+00 0.000E+00
IKF 4.029E+00 4.269E 05 1.720E 06
IKR 0.000E+00 0.000E+00 0.000E+00
VAF 3.000E+01 -9.116E 05 -2.735E 05
VAR 0.000E+00 0.000E+00 0.000E+00
QVT5
RB 1.100E+00 7.793E 06 8.572E 08
RC 1.000E 01 1.149E 06 1.149E 09
RE 0.000E+00 0.000E+00 0.000E+00
BF 9.949E+01 -4.034E 06 -4.014E 06
ISE 9.020E 10 5.551E+03 5.007E 08
BR 2.949E+00 6.213E 09 1.832E 10
ISC 0.000E+00 0.000E+00 0.000E+00
IS 1.000E 08 -2.545E+05 -2.545E 05
NE 1.941E+00 -1.805E 05 -3.503E 07
NC 2.000E+00 0.000E+00 0.000E+00
IKF 4.029E+00 -1.410E 06 -5.682E 08
IKR 0.000E+00 0.000E+00 0.000E+00
VAF 2.000E+01 3.681E 05 7.362E 06
VAR 0.000E+00 0.000E+00 0.000E+00
QVT6
RB 2.000E+00 5.878E 05 1.176E 06
RC 1.000E 01 3.383E 06 3.383E 09
RE 0.000E+00 0.000E+00 0.000E+00
BF 9.949E+01 -1.820E 05 -1.811E 05
ISE 9.020E 10 2.445E+06 2.205E 05
BR 2.949E+00 1.865E 12 5.500E 14
ISC 0.000E+00 0.000E+00 0.000E+00
IS 9.744E 13 -7.381E+09 -7.192E 05
NE 1.941E+00 -1.356E 02 -2.633E 04
NC 2.000E+00 0.000E+00 0.000E+00
IKF 4.029E+00 -6.218E 06 -2.505E 07
IKR 0.000E+00 0.000E+00 0.000E+00
VAF 3.000E+01 5.291E 05 1.587E 05
VAR 0.000E+00 0.000E+00 0.000E+00
QVT7
RB 1.100E+00 -1.658E 05 -1.824E 07
RC 1.000E 01 -2.308E 06 -2.308E 09
RE 0.000E+00 0.000E+00 0.000E+00
BF 9.949E+01 5.497E 06 5.469E 06
ISE 9.020E 10 -7.838E+03 -7.070E 08
BR 2.949E+00 -9.393E 09 -2.770E 10
ISC 0.000E+00 0.000E+00 0.000E+00
IS 1.000E 08 5.822E+05 5.822E 05
NE 1.941E+00 2.535E 05 4.920E 07
NC 2.000E+00 0.000E+00 0.000E+00
IKF 4.029E+00 2.833E 06 1.142E 07
IKR 0.000E+00 0.000E+00 0.000E+00
VAF 2.000E+01 -7.961E 05 -1.592E 05
VAR 0.000E+00 0.000E+00 0.000E+00
QVT8
RB 3.200E+02 -3.860E 05 -1.235E 04
RC 1.700E 01 -1.097E 06 -1.865E 09
RE 0.000E+00 0.000E+00 0.000E+00
BF 6.000E+01 4.888E 05 2.933E 05
ISE 4.460E 13 -2.667E+10 -1.189E 04
BR 3.430E 01 -2.923E 12 -1.003E 14
ISC 1.123E 12 6.309E+01 7.086E 13
IS 5.450E 15 2.331E+12 1.271E 04
NE 1.356E+00 1.749E 01 2.372E 03
NC 2.000E+00 -3.543E 11 -7.086E 13
IKF 2.244E 01 9.128E 04 2.048E 06
IKR 1.520E+00 -3.593E 17 -5.461E 19
VAF 4.300E+01 -3.697E 05 -1.590E 05
VAR 0.000E+00 0.000E+00 0.000E+00
QVT9
RB 4.070E+01 9.946E 05 4.048E 05
RC 1.700E 01 1.376E 05 2.340E 08
RE 0.000E+00 0.000E+00 0.000E+00
BF 1.159E+03 -4.691E 06 -5.437E 05
ISE 1.164E 12 6.514E+10 7.582E 04
BR 3.430E 01 2.162E 10 7.414E 13
ISC 1.123E 12 -2.586E+02 -2.904E 12
IS 9.835E 14 -6.509E+11 -6.401E 04
NE 1.356E+00 -1.082E+00 -1.468E 02
NC 2.000E+00 1.452E 10 2.904E 12
IKF 2.244E 01 -2.813E 02 -6.313E 05
IKR 1.520E+00 2.443E 15 3.714E 17
VAF 1.235E+02 2.149E 05 2.654E 05
VAR 0.000E+00 0.000E+00 0.000E+00
QVT10
RB 1.030E+02 -7.819E 05 -8.054E 05
RC 1.610E+00 -6.520E 05 -1.050E 06
RE 0.000E+00 0.000E+00 0.000E+00
BF 8.099E+02 4.036E 04 3.269E 03
ISE 5.911E 12 -1.534E+11 -9.069E 03
BR 1.287E+00 -1.952E 07 -2.512E 09
ISC 0.000E+00 0.000E+00 0.000E+00
IS 7.700E 12 9.565E+10 7.365E 03
NE 1.358E+00 1.010E+01 1.371E 01
NC 2.000E+00 0.000E+00 0.000E+00
IKF 1.426E 02 1.866E+01 2.660E 03
IKR 0.000E+00 0.000E+00 0.000E+00
VAF 9.700E+01 -1.014E 03 -9.839E 04
VAR 0.000E+00 0.000E+00 0.000E+00
**** Малосигнальные характеристики
V (13,18)/VIN = 0.000E+00
Входное сопротивление усилителя = 1.000E+20
Выходное сопротивление усилителя = 9.465E 01
**** Анализ Фурье при температуре Т=27°С
На входе:
Номер Частота Фурье – Нормир. Фаза Нормир.
компон. компон. фаза
1 1.000E+03 3.487E 01 1.000E+00 2.952E 03 0.000E+00
2 2.000E+03 1.163E 04 3.335E 04 8.717E+01 8.716E+01
3 3.000E+03 1.384E 04 3.971E 04 -1.789E+02 -1.789E+02
4 4.000E+03 9.791E 05 2.808E 04 1.635E+02 1.635E+02
5 5.000E+03 5.261E 04 1.509E 03 1.166E+01 1.166E+01
6 6.000E+03 1.290E 04 3.701E 04 -3.942E+01 -3.942E+01
7 7.000E+03 1.911E 04 5.481E 04 -1.115E+02 -1.115E+02
8 8.000E+03 2.937E 05 8.423E 05 7.133E+01 7.133E+01
9 9.000E+03 1.302E 04 3.733E 04 -1.792E+02 -1.792E+02
Общий коэффициент гармоник = 1.791178E 01 процента
На выходе:
Номер Частота Фурье – Нормир. Фаза Нормир.
компон. компон. фаза
1 1.000E+03 1.144E+01 1.000E+00 -1.790E+02 0.000E+00
2 2.000E+03 4.438E 03 3.878E 04 1.052E+02 2.842E+02
3 3.000E+03 8.975E 02 7.842E 03 -1.777E+02 1.300E+00
4 4.000E+03 4.530E 03 3.958E 04 -7.126E+01 1.077E+02
5 5.000E+03 3.688E 02 3.222E 03 4.030E+00 1.830E+02
6 6.000E+03 3.728E 03 3.257E 04 -1.678E+02 1.119E+01
7 7.000E+03 4.207E 02 3.676E 03 1.648E+01 1.955E+02
8 8.000E+03 3.648E 03 3.187E 04 -9.581E+01 8.317E+01
9 9.000E+03 3.484E 02 3.044E 03 8.690E+00 1.877E+02
Общий коэффициент гармоник = 7.455351E 01 процента
**** Анализ Фурье при температуре Т=-30°С
На входе:
Номер Частота Фурье – Нормир. Фаза Нормир.
компон. компон. фаза
1 1.000E+03 3.473E 01 1.000E+00 6.371E 02 0.000E+00
2 2.000E+03 8.124E 04 2.339E 03 3.510E+01 3.504E+01
3 3.000E+03 8.312E 04 2.393E 03 -5.978E+01 -5.984E+01
4 4.000E+03 6.732E 04 1.938E 03 1.427E+02 1.426E+02
5 5.000E+03 6.420E 04 1.849E 03 5.620E+01 5.614E+01
6 6.000E+03 6.453E 04 1.858E 03 -8.095E+01 -8.101E+01
7 7.000E+03 2.525E 04 7.270E 04 -1.248E+02 -1.249E+02
8 8.000E+03 3.985E 04 1.148E 03 8.914E+01 8.907E+01
9 9.000E+03 3.778E 04 1.088E 03 -3.694E+01 -3.701E+01
Общий коэффициент гармоник = 4.985635E 01 процента
**** Анализ Фурье при температуре Т=-30°С
На выходе:
Номер Частота Фурье – Нормир. Фаза Нормир.
компон. компон. фаза
1 1.000E+03 3.805E+00 1.000E+00 -1.788E+02 0.000E+00
2 2.000E+03 3.248E 01 8.535E 02 9.024E+01 2.691E+02
3 3.000E+03 2.094E 01 5.503E 02 1.753E+02 3.541E+02
4 4.000E+03 3.127E 02 8.219E 03 -8.128E+01 9.753E+01
5 5.000E+03 4.282E 02 1.125E 02 -2.064E+00 1.768E+02
6 6.000E+03 1.300E 02 3.415E 03 -7.971E+01 9.910E+01
7 7.000E+03 4.326E 02 1.137E 02 9.491E+00 1.883E+02
8 8.000E+03 1.684E 02 4.426E 03 -7.702E+01 1.018E+02
9 9.000E+03 2.431E 02 6.388E 03 1.535E+01 1.942E+02
Общий коэффициент гармоник = 8.034805E+00 процента
**** Анализ Фурье при температуре Т=60°С
На входе:
Номер Частота Фурье – Нормир. Фаза Нормир.
компон. компон. фаза
1 1.000E+03 3.497E 01 1.000E+00 1.354E 02 0.000E+00
2 2.000E+03 3.565E 05 1.020E 04 3.751E+01 3.750E+01
3 3.000E+03 2.300E 04 6.577E 04 -1.732E+02 -1.733E+02
4 4.000E+03 1.307E 04 3.738E 04 8.580E+01 8.579E+01
5 5.000E+03 9.453E 05 2.703E 04 -4.512E+01 -4.513E+01
6 6.000E+03 3.098E 05 8.860E 05 -9.031E+01 -9.032E+01
7 7.000E+03 1.988E 04 5.685E 04 -1.807E+01 -1.808E+01
8 8.000E+03 8.797E 05 2.516E 04 -1.246E+02 -1.246E+02
9 9.000E+03 7.614E 05 2.177E 04 1.192E+02 1.192E+02
Общий коэффициент гармоник = 1.047593E 01 процента
**** Анализ Фурье при температуре Т=60°С
На выходе:
Номер Частота Фурье – Нормир. Фаза Нормир.
компон. компон. фаза
1 1.000E+03 1.294E+01 1.000E+00 -1.791E+02 0.000E+00
2 2.000E+03 9.161E 02 7.078E 03 9.514E+01 2.742E+02
3 3.000E+03 2.110E 01 1.630E 02 -1.750E+02 4.043E+00
4 4.000E+03 7.049E 02 5.446E 03 -8.652E+01 9.253E+01
5 5.000E+03 1.722E 01 1.330E 02 7.146E+00 1.862E+02
6 6.000E+03 9.717E 03 7.507E 04 8.974E+01 2.688E+02
7 7.000E+03 5.569E 02 4.302E 03 -1.765E+02 2.581E+00
8 8.000E+03 2.582E 02 1.994E 03 9.764E+01 2.767E+02
9 9.000E+03 3.840E 02 2.967E 03 7.627E 01 1.798E+02
Общий коэффициент гармоник = 2.354428E+00 процента
**** Малосигнальная характеристика при Т = 27°С
Узел Потен – Узел Потен – Узел Потен – Узел Потен-
циал циал циал циал
(1) 14.0000 (2) 12.8020 (3) 8.3279 (4).5203
(5).5203 (6) 0.0000 (7).2010 (8) 7.6346
(9) 6.8848 (10) 6.1349 (11) 5.8980 (12) 1.1227
(13) 6.9975 (4) 6.6465 (15).4781 (16).5340
(17).5340 (8) 7.0000 (19) 1.1559 (20) 5.8702
(21) 6.1034 (2) 6.8516 (23) 7.5999 (24) 8.2917
(25).2945 (26) 12.7660 (27) 6.6510
***Токи источников напряжения
Название Ток
VIN 0.000E+00
VIP -1.252E 01
Общая рассеиваемая мощность 1.75E+00 Вт.