Блок питания мониторов
Министерство Образования и науки Республики Казахстан
Южно-Казахстанский политехнический колледж
Специальность: 3703 "Вычислительные машины, комплексы, системы и сети"
Расчетно-пояснительная записка
Учащийся: Ниязметов.
Группа: 472
Руководитель курсового
проектирования: Элиадзе Ю.А.
2010 г.
Содержание
Введение
1. Общие требования к источникам питания мониторов
2. Особенности построения источников питания мониторов
3. Коррекция коэффициента мощности
4. Элементная база, используемая в источниках питания
5. Методика ремонта типового источника питания
6. Источники питания на микросхемах КА3842, STR17006, STR81145
6.1 Источник питания мониторов SAMSUNG CST7677L/CST7687L
6.1.1 Общие сведения
6.1.2 Сетевой выпрямитель
6.1.3 Цепи запуска и синхронизации
6.1.4 Цепи стабилизации и защиты
6.1.5 Выпрямители импульсного напряжения
7. Типовые неисправности источника питания мониторов SAMSUNG CST7677L/CST7687L
8. Диагностика и ремонт, особенности ремонта ИБП
8.1 Ключевые моменты, которые необходимо учитывать при поиске неисправностей ИБП
9. Элементная база ИБП и способы ее диагностики. Резисторы
9.1 Конденсаторы
9.2 Трансформаторы и дроссели
9.3 Диоды
9.4 Транзисторы
9.5 Интегральные стабилизаторы
Заключение
Литература
Введение
Наибольшее распространение в схемотехнике источников питания мониторов получил импульсный источник питания, содержащий стабилизатор напряжения, регулирующий элемент которого работает в ключевом режиме.
Использование этого режима позволяет значительно улучшить ряд показателей формирователей питающих напряжений.
Так, импульсный источник питания, по сравнению с линейным, обладает высоким коэффициентом полезного действия (0,7...0,8), меньшей рассеиваемой мощностью выходного транзистора, а, следовательно, и облегченным тепловым режимом всего монитора в целом, малыми размерами импульсного трансформатора и сглаживающего фильтра.
К достоинствам импульсных источников питания относится и возможность групповой стабилизации одновременно нескольких источников питания, а также способность работы в широких пределах изменения сетевого напряжения (от 100 до 260 В).
Недостатками импульсных источников питания считают: высокий уровень радиопомех при функционировании и отсутствие гальванической развязки от сети переменного тока.
1. Общие требования к источникам питания мониторов
Высокий уровень радиопомех при функционировании, отсутствие гальванической развязки от сети переменного тока и другие недостатки заставляют разработчиков радиоэлектронной аппаратуры принимать специальные меры по обеспечению целого ряда требований (по электромагнитному излучению, энергосбережению, электрической и пожарной безопасности и др.) по безопасной эксплуатации и ремонту мониторов.
Эффективность принимаемых мер регламентируется стандартами и оценивается соответствующими организациями, присваивающих сертификаты по направлениям.
Стандарты и организации, требованиями которых руководствуются при конструировании источников питания мониторов, приведены ниже.
ENERGY STAR EPA - простой стандарт американского ведомства по охране окружающей среды, который предписывает потребление мощности неработающим монитором максимум в 30 Вт.
VESA (Video Electronics Standards Association) - не заинтересованная организация, содействующая улучшению графических стандартов с выгодой для конечного пользователя.
DPMS (Display Power Management Signaling) - стандарт, предложенный VESA для продления срока службы монитора путем снижения потребляемой мощности монитора в то время, когда он не используется.
Видеографический адаптер, поддерживающий DPMS, использует строчный и кадровый синхроимпульсы для управления режимами работы монитора.
Благодаря этому, возможно реализовать 4 режима работы: основной или рабочий (NORMAL), готовность (STANDBY), ожидание (SUSPEND) и выключено (OFF).
В зависимости от настройки временных установок компьютера и не использовании компьютера монитор переводится в один из указанных режимов. Они различаются потребляемой мощностью от сети и временем возврата монитора в рабочее состояние (табл.1).
Таблица 1. Основные характеристики энергосберегающих режимов
|
Режим |
Мощность, Вт |
Время восстановления, с |
Потребители питания |
|
Рабочий (NORMAL) |
< 100 |
0 |
Все включено и полностью работает |
|
Готовность (STANDBY |
< 100 |
0 |
ЭЛТ включена, источник питания включен (режим сохранения экрана) |
|
Ожидание (SUSPEND) |
< 7,0 |
2 |
ЭЛТ выключена, источник питания выключен |
|
Выключен (POWER OFF) |
<2,5 |
20 |
Включены вспомогатель ные цепи монитора |
NUTEK (The National Board for Industrial and Technical Development in Sweden) - шведский совет по промышленному и техническому развитию требует точно определенной трехступенчатой процедуры энергосбережения. В соответствии с требованиями NUTEK потребление энергии неработающим монитором не должно превышать 8 Вт, в режиме STANDBY 30 Вт, выключено (POWER OFF) - 15 Вт.
MPR-II - простейшая из норм шведского Совета по измерительной технике и испытаниям, ограничивает максимальный уровень электрических и магнитных полей.
TUV - организация в Германии TUV, по договору с изготовителем проводит экспертизу технической, электрической и пожарной безопасности, а также испытания на соответствие нормам MPR-II и некоторым ISO-стандартам.
TCO (Tjanstemannes Central Organization) - шведский профсоюз служащих.
Его целью является ежегодная разработка и внедрение обновленных стандартов безопасности на рабочих местах, связанных с электронной обработкой данных.
Хотя ТСО и не является международным стандартом, тем не менее его придерживаются почти все производители электронного оборудования.
Стандарт распространяется на четыре области: эргономику, потребление энергии, излучение, экологию.
В эргономике устанавливают требования к яркости и контрастности изображения, ограничению мерцания, минимизации отражения света.
Так, в соответствии с ТСО-99, частота повторения кадров должна быть не менее 85 Гц (ТСО-95: 75 Гц), распределение яркости 1,5: 1 (ТСО-95: 1,7:
1), свечение экрана по всему изображению 100 кд/кв. м.
Требования энергопотребления: 15 Вт в режиме ожидания (STANDBAY), (ТСО-95: 30 Вт); 3 Вт в режиме выключения (OFF), (ТСО-95: 5 Вт), максимальное время возвращения устройства из режима STANDBAY в рабочий режим ограничено 3 с.
Электромагнитное излучение: при измерении на расстоянии 30 см в полосе частот 5 Гц...2 кГц напряженность переменного электрического поля должна быть не более 10 В/м, индукция переменного магнитного поля не более 200 нТл; в полосе частот 2...400 кГц напряженность не более 1 В/м, индукция - не более 25 нТл.
Экология. В процессе изготовления запрещено использование летучих углеводородов и других веществ, наносящих вред озоновому слою, а также растворителей, содержащих хлор, следует избегать использования тяжелых металлов.
Корпуса мониторов не должны содержать вещества, имеющие в своем составе хлор или бром, при горении которых могут выделяться оксины или фураны, пластмассовые детали массой более 5 г должны иметь ассортиментный код и т.д.
CENELEC - европейская организация по стандартизации в электротехнике (European Committee for Electrotechnical Standardization).
Организация отвечает за стандарты по безопасности и электромагнитному излучению электрического оборудования в ЕЭС.
IEC555 - стандарт Международной электротехнической комиссии (МЭК), устанавливает максимальную величину гармонических искажений, которые компьютерное оборудование может вносить в потребительскую сеть переменного тока. Источники питания мониторов, удовлетворяющие IEC555, обладают коэффициентом мощности, близким к единице.
EN61000-3-2 - стандарт, предназначенный для разработчиков источников питания с коррекцией коэффициента мощности, устанавливает пределы интенсивности гармонических составляющих потребляемого тока со второй по сороковую гармоники, распространяется на устройства с потребляемой мощностью, превышающей 75 Вт.
2. Особенности построения источников питания мониторов
Как отмечалось, в мониторах применяются импульсные источники питания, выходные напряжения которых получаются путем выпрямления сетевого напряжения, преобразования его в напряжение повышенной частоты, трансформации, выпрямления и последующей фильтрации.
Существуют две основные схемы исполнения этих источников: блокинг-генератор и внешний маломощный генератор, управляющий однотактным преобразователем с обратным включением выпрямительного диода (обратно относительно напряжения выходной цепи), который в литературе чаще называют обратноходовым (FLYBACK).
С целью поддержания выходных напряжений постоянной величине, в схемах источников питания производится модуляция управляющих импульсов регулирующим элементом. Если при регулировании изменяется как частота, так и длительность импульсов (коэффициент заполнения к=т/Т, здесь т - длительность импульса, а Т - период повторения импульсов), то реализован принцип частотно-импульсной модуляции ЧИМ (VFM - Variable. Frequency Modulation).
При изменении только лишь длительности импульсов управления говорят, что осуществляется так называемая широтно-импульсная модуляция ШИМ (PWM - Pulse Width Modulation).
В схеме с блокинг-генератором чаше всего реализовано частотно-импульсное регулирование, в схеме же обратноходового преобразователя с внешним возбуждением выполняется широтно-импульсное регулирование.
Упрощенная схема автоколебательного блокинг-генератора в обратноходовом преобразователе приведена на рис.1. а.
Основу блокинг-генератора составляют транзистор Q и трансформатор Т1. Цепь положительной обратной связи образована вторичной обмоткой трансформатора, конденсатором С и резистором R, ограничивающим ток базы. Резистор Ra создает контур разряда конденсатора на этапе закрытого состояния транзистора.
Диод D исключает прохождение в нагрузку R>H> импульса напряжения отрицательной полярности, возникающего при запирании транзистора. Ветвь, состоящая из диода D1, резистора R1 и конденсатора С1, выполняет функцию защиты транзистора от перенапряжения в коллекторной цепи.
Работа схемы автоколебательного блокинг-генератора поясняется временными диаграммами рис.1. б... .I. e.
При включении питания конденсатор С разряжен (U>c>=0), через транзистор протекает небольшой ток базы, приводящий к заряду конденсатора С.
Наличие положительной обратной связи, обеспечивающейся соответствующим включением базовой обмотки трансформатора Т1, приводит к лавинообразному процессу увеличения базового и коллекторного токов транзистора Q.
Процесс продолжается так до тех пор, пока транзистор не перейдет в процесс насыщения (момент t>2>, рис.1. б). В режиме насыщения происходит уменьшение базового тока i>6> и рост тока намагничивания i" (рис.1. д), вызванного намагничиванием сердечника трансформатора.

Рис.1. Автоколебательный блокинг-генератор а) принципиальная схема б)... е) временные диаграммы
В некоторый момент времени (t>3>, рис.1. д) базовый ток уменьшается настолько, что транзистор выходит из режима насыщения и коллекторный ток i>k> уменьшается.
Действие обратной связи приводит к запиранию транзистора. В этот период происходит разряд конденсатора и рассеивание энергии, накопленной в магнитном поле трансформатора.
В закрытом состоянии транзистора коллекторная обмотка импульсного трансформатора отключена от источника питания, а его нагрузочная обмотка отключена от сопротивления R" диодом D.
Относительно напряжения на коллекторной обмотке диод D1 включен в прямом направлении.
При этом считается, что ток намагничивания переводится из цепи коллектора в демпфирующую цепь D1, Rl, C1, где и происходит рассеивание энергии, накопленной трансформатором.
В момент, когда при разряде конденсатора напряжение и>бэ> станет равным нулю, транзистор открывается и начинается формирование следующего импульса.
Благодаря малой мощности управления, высокой скорости переключения, при которой резко снижаются динамические потери в ключевых схемах, большей чем у биполярных транзисторов надежности, в источниках питания мониторов с высоким коэффициентом полезного действия нашли широкое применение полевые транзисторы.
Упрощенная схема типового обратноходового преобразователя на n-канальном МДП транзисторе приведена на рис.2. а.
Элементами схемы преобразователя являются: источник питания Е>с>, импульсный трансформатор Т1; ключевой транзистор Q; демпфирующие цепочки: последовательная Dl, Rl, C1 и параллельная D2, С2, R2 ключу; резистивный датчик тока R4; ограничительный резистор в цепи затвора R3.
Диод D3 (выпрямительный), фильтры (емкостной на конденсаторе С4 и индуктивно-емкостной LI, C5), снижающие уровень помех, излучаемый импульсным выпрямителем D3, образуют вторичную цепь преобразователя.
При открытом транзисторе Q, в течение длительности сигнала управления т, в первичной обмотке трансформатора происходит накопление энергии, выпрямительный диод D при этом заперт.
Ток первичной обмотки нарастает по линейному закону (рис.2. б), определяемому значением ее индуктивности.
После запирания транзистора, накопленная трансформатором Т1 энергия поступает в нагрузку и заряжает конденсатор фильтра С4.
При выключении на стоке транзистора возникает значительный бросок напряжения (рис.2. в), определяемый суммой значений самоиндукции индуктивности нагрузки и напряжения источника питания, который, если не принять специальных мер, может привести транзистор к пробою.
Обычно, величину броска стараются ограничивать значением Uk>m>=2E>n>.
Защита перехода сток-исток транзистора Q от превышения максимального напряжения допустимого значения осуществляется диодно-конденсаторной цепью Dl, C1 и рассеивающим резистором R1.
Такая цепь может быть подключена как последовательно, так и параллельно транзистору.
Очень часто в схемах встречается, когда оба варианта включения цепи используются одновременно, как это показано на рис. 2. а.

Рис.2. Обратноходовой преобразователь на МДП-транзисторе: а) принципиальная схема; б) временная диаграмма тока; в) временная диаграмма напряжения стока
Структурная схема типового импульсного источника питания монитора представлена на рис. 3л.
В ней кроме выпрямителя напряжения сети ВНС и низкочастотного фильтра Ф, содержатся элементы, характерные для импульсного устройства питания на основе ШИМ: задающий генератор ЗГ, формирователь пилообразного напряжения ФПН, широтно-импульсный модулятор ШИМ, усилитель сигнала рассогласования УСР, компаратор К, источник опорного напряжения ИОН, импульсный преобразователь ИП, импульсный трансформатор ИТ, выпрямитель импульсного напряжения ВИН.
На вход импульсного преобразователя поступают управляющие сигналы прямоугольной формы с частотой задающего генератора, длительность которых зависит от величины нагрузки и изменения входного напряжения сети. Момент появления (передний фронт) управляющего сигнала определяется началом импульса задающего генератора.

Рис. 3. Типовой импульсный источник питания: а) структурная схема; б) временные диаграммы, поясняющие принципы управления по напряжению ошибки; в) временные диаграммы, поясняющие принцип токового управления.
Длительность управляющего импульса определяется моментом достижения максимального сигнала датчиком тока ДТ порогового уровня,
установленным выходом усилителя сигнала рассогласования.
При отсутствии отклонения
параметров выходного и входного
напряжения от номинальных значений
длительность управляющих сигналов
соответствует определенной длительности
т (рис.3. б), на рис.3.6 показано влияние
отклонения напряжения в нагрузке на
длительность управляющего импульса и
фиксированном значении сигнала датчика
тока. На рисунке можно заметить, что при
отклонении выходного напряжения от
номинального значения на величину
цепь
обратной связи изменяет длительность
управляющего сигнала на величину
.
Напряжение
>
>на выходе усилителя обратной связи
определяется сравнением выходного
напряжения с датчика обратной связи
и
опорного напряжения
:

Так, например, при уменьшении
выходного напряжения уменьшается
,
что приводит к увеличению
,
а, соответственно, к увеличению
длительности управляющего импульса
>
(>см. рис.1.3 б). Следовательно, выходное
напряжение увеличивается, т.к.

где п - коэффициент трансформации
импульсного трансформатора. Рассмотрим
работу цепи управления по
>
- >сигналу датчика тока при неожиданном
увеличении тока стока
.
При этом в импульсном трансформаторе ИТ происходит накопление дополнительной энергии, которая привела бы к пропорциональному увеличению выходного напряжения.
Однако, увеличение падения напряжения на датчике тока ДТ приводит к тому, что достижение порогового уровня происходит по времени раньше момента t>y>, соответствующего заднему фронту управляющего сигнала, что в свою очередь приводит к уменьшению его длительности х (см. рис.3. в) и, соответственно, компенсирует возможное увеличение выходного напряжения. Как видно из принципа работы, управление по току носит опережающий характер.
Одной из важных задач сетевых блоков питания является ограничение тока зарядки входного конденсатора низкочастотного фильтра в связи с тем, что режим запуска преобразователя близок к режиму короткого замыкания.
При этом зарядный ток конденсатора при подключении его непосредственно к сети может достигать несколько десятков-сотен ампер.
Здесь существует две опасности, одна из которых заключается в выходе из строя диодов низкочастотного выпрямителя, вторая - износ электрических фольговых конденсаторов входного низкочастотного фильтра при протекании больших токов через обкладки.
Для устранения не желательных эффектов заряда входного конденсатора низкочастотного фильтра является применение терморезисторов (с отрицательным ТКС), включаемых последовательно в цепь зарядки конденсатора.
Принцип ограничения тока основан на нелинейных характеристиках этих элементов. Терморезистор имеет значительное сопротивление в "холодном" состоянии, но после прохождения пика зарядного тока резистор разогревается и его сопротивление становится в 20...50 раз меньше. В номинальном режиме работы оно останется низким. Очевидны преимущества этой схемы ограничения: простота и надежность.
Конструктивно источник питания, обычно, включает два самостоятельных источника: основной и вспомогательный, первый (основной) из них функционирует и обеспечивает работу монитора в полностью включенном состоянии, второй (маломощный) переводит монитор в так называемый "режим энергосбережения" (POWER OFF) - малого потребления электроэнергии. Включение указанного режима организовывается сигналами микропроцессора управления режимами. В источнике может быть использован корректор мощности.
3. Коррекция коэффициента мощности
В некоторых случаях применение пассивной фильтрации для уменьшения уровня паразитных гармонических составляющих в питающей сети оказывается недостаточным.
Этот способ борьбы с индустриальными помехами характеризуется большими габаритами, узким диапазоном защиты по частоте (некоторые старшие гармоники все же просачиваются), входному напряжению и нагрузке.
Достаточно эффективным способом решения этой задачи является применение активных корректоров коэффициента мощности.

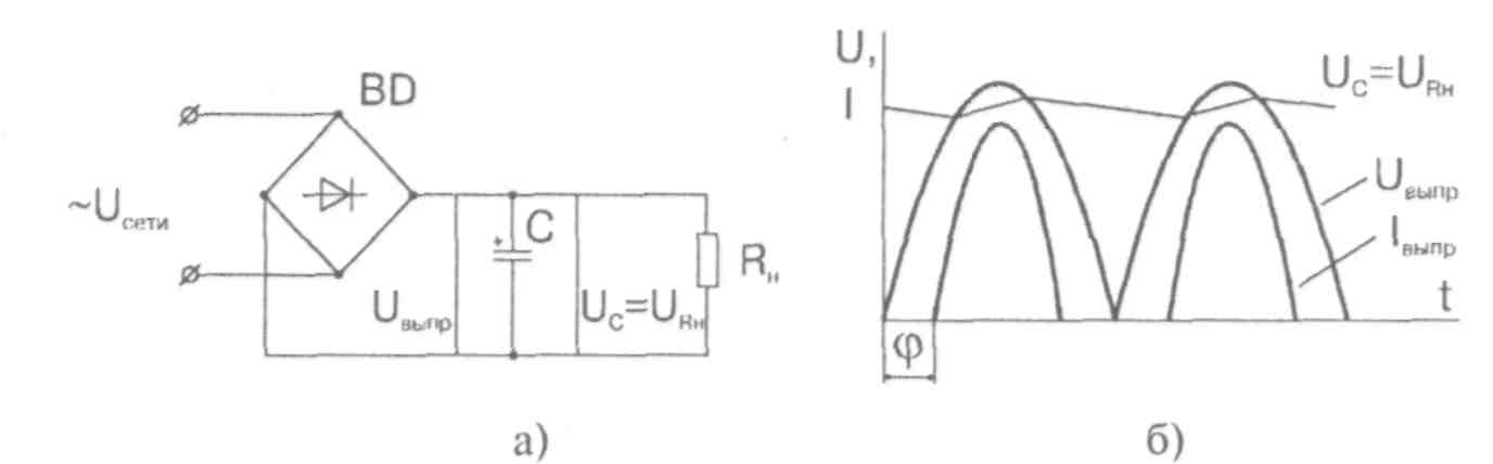
Рис.4. Работа выпрямителя на фильтр с емкостной нагрузкой: а) упрощенная принципиальная схема; б) временная диаграммы выпрямителя.
Под коэффициентом мощности понимают величину, равную отношению активной мощности Р электрической цепи переменного тока к полной мощности S этой цепи. Условное обозначение - cos,, = P/S.
Угол ф является углом сдвига тока и напряжения электрической сети, его источником является реактивная мощность, потребляемая по сети переменного тока и нагружающая питающую сеть, что, в свою очередь, приводит к дополнительному нагреву сетевых проводов.
Работа выпрямителя на емкостную нагрузку (фильтр, преобразователь) приводит к отставанию тока от напряжения (рис.4), искажению формы электрического тока (отличию его от синусоидальной), что, естественно, сопровождается порождением нежелательных паразитных гармоник, которые и распространяются по питающим проводам (величина коэффициента мощности в этой схеме находится в пределах 0,5...0,7).
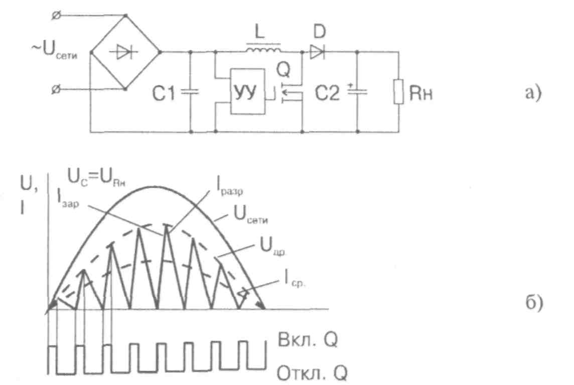
Очевидно, что, обеспечив многократный подзаряд фильтрового конденсатора в течение полуволны выпрямленного напряжения, можно уменьшить величину угла (р (рис.5. а), 1>зар>, I>paJ>p на рисунке - это токи заряда и разряда конденсатора фильтра С соответственно.

Рис. 5. Работа активного корректора коэффициента мощности: а) упрощенная схема корректора мощности; б) временные диаграммы.
Реализация этого подхода осуществляется следующей упрощенной схемой (рис.5. б): во время открытого состояния ключа Q (MOSFET) ток через дроссель линейно нарастает, диод D закрыт, а конденсатор С2 в этот момент разряжается в цепь нагрузки R>H>, в дросселе L происходит накопление энергии. Затем, транзистор запирается, напряжения на дросселе достаточно для открывания диода D и заряда конденсатора С2. Конденсатор С1, как правило, малой емкости и служит для фильтрации высокочастотных помех, которые возникают при работе ключа на частоте 50...100 кГц.
Управление ключом осуществляется специальным устройством управления УУ, которое синхронизирует эту работу.
4. Элементная база, используемая в источниках питания
Схемотехника источников питания мониторов достаточно разнообразна, однако, наибольшее распространение получили преобразователи на базе микросхем ШИМ-регуляторов с опережающим токовым регулированием серии UC3842/43, и ее аналогов - КА3842/82, DBL3842, SG3842.
По-видимому, это связано с простотой управления и применения (требует минимального числа внешних радиоэлементов).
Микросхема содержит цепи точного формирования длительности цикла управления (до 96%), температурно компенсированный источник опорного напряжения (0,2 мВ/°С), усилитель ошибки с высоким коэффициентом усиления (до 90 дБ в разомкнутой цепи), тотемный выход для управления ключом на полевом транзисторе (выходной ток до I А).
В источниках питания мониторов Panasonic применяется микросхема M62281FP аналогичного назначения, а в последнее время в мониторах SAMSUNG - микросхема управления двухтактным квазирезонансным преобразователем МС34067.
Сравнительная характеристика микросхем по типовым параметрам приведена в табл.2.
Таблица 2. Сравнительная характеристика микросхем ШИМ-регуляторов
|
Микро-схема |
Частота, кГц |
Напряжение включения генератора, В |
Напряжение выключения генератора, В |
Потребляемый ток ИС, в режиме ожидания, мкА |
Потребляемый ток ИС в рабочем режиме, |
|
UC3842A |
52 |
16,0 |
10,0 |
500 |
12 |
|
UC3842B |
250 |
16,0 |
10,0 |
300 |
12 |
|
КА3882 |
52 |
16 |
10 |
200 |
11 |
|
UC3843A |
52 |
8,4 |
7,6 |
500 |
12 |
|
UC3843B |
250 |
8,4 |
7,6 |
300 |
|
|
КА3883 |
52 |
8,4 |
7,6 |
200 |
11 |
|
M62281FP |
180 |
12,5 |
8,3 |
180 |
13 |
|
МС34067 |
525 |
16 |
9,0 |
500 |
27 |
|
STR6707 |
8,0 |
4,9 |
200 |
29 |
|
|
КА2Н0880 |
100 |
15 |
10 |
||
|
TDA4605 |
180 |
12 |
6,9 |
500 |
12 |
Особенностью микросхем данного типа является наличие релейного режима энергосбережения (SMPS - switching mode power supply), который обеспечивается наличием триггерного включения и выключения питания, т.е. источник питания включается (выключается) при превышении (уменьшении) напряжения питания некоторого установленного напряжения порога.
В этом режиме источник питания выключается при уменьшении питающего напряжения в аварийных режимах работы монитора.
Типовая зависимость потребляемого тока микросхемы от ее напряжения питания приведена на Рис.6.
В режим малого потребления энергии микросхема переводится путем перегрузки по одному из выводов питания (опорному или непосредственно питания).

Рис. 6. Зависимость потребляемого тока микросхем от напряжения питания (VC3842, MOTOROLA)
В качестве ключевых элементов преобразователей нашли широкое применение мощные полевые транзисторы MOSFET.
Современные транзисторы данного класса обладают неплохими электрическими и частотными характеристиками (ввиду отсутствия не основных носителей частота переключения их гораздо выше биполярных).
Максимальное значение напряжения сток-исток транзистора определяется суммой двойного выпрямленного напряжения сети и напряжения перехода.
Значение напряжения перехода зависит от индуктивности рассеяния трансформатора преобразователя и емкости гасящего конденсатора в цепи стока.
Как правило, минимально-необходимое напряжение сток-исток транзистора, работающего в преобразователе, питаемого от сети 220/240 В, составляет 800 В.
Следует отметить, что наряду с указанными, в источниках питания применяется ряд микросхем серии STR различного функционального назначения, как правило, содержащих мощный ключевой биполярный транзистор.
В некоторых случаях, для источников с транзисторами этого класса индуктивность рассеяния трансформатора значительна и напряжение на коллекторе транзистора может превышать 1000 В, поэтому использование транзисторов с более высоким значением максимально допустимого напряжения коллектор-эмиттер считается более предпочтительным.
Применение универсальных переключателей входного напряжения этой же серии (типа STR81145, STR83145 и др.) позволяет расширить допустимый диапазон входного переменного напряжения при эксплуатации монитора.
Наличием высокой частоты работы преобразователя объясняется использование специальных элементов, допускающих работу при повышенных частотах и температурах. Вследствие этого, в качестве выпрямительных используются диоды Шоттки с малым падением напряжения в прямом направлении (0,2...0,3 В для кремниевых диодов) и конденсаторы с малыми потерями, допускающими работу при высоких температурах.
Отличительной особенностью источников питания является широкое применение элементов защиты, специально предназначенных для подавления перенапряжения, возникающего в переходном процессе.
Кроме описанных элементов защиты в п.1.2, этот эффект достигается включением в управляющих электродах: коммутационных цепей (ключевых транзисторов, тиристоров и т.п.), диодов TRANSIL, TVS (transient voltage suppressor - подавитель напряжений переходных процессов).
В отличие от варисторов, также используемых для этих целей, диоды TRANSIL являются более быстродействующими, их время срабатывания составляет несколько пикосекунд.
Функционирование диодов этого типа всегда приводит к ограничению сигнала уровнем напряжения фиксации (рис.7), вызванного волной перенапряжения.

Рис. 7. Вольт-амперная характеристика диода TRANSIL
а) обозначение на принципиальной схеме;
б) ВАХ диода
На рисунке
приняты следующие обозначения U>maxo>
(пиковое обратное напряжение) максимальное
рабочее напряжение, при котором
протекающий в течение длительного
времени ток не вызывает выхода из строя
защищаемого компонента, U>np>
- пробивное напряжение, т.е. напряжение,
при котором происходит резкое увеличение
протекающего тока, причем скорость
увеличения тока превышает скорость
увеличения напряжения, U>orp>
- напряжение фиксации (ограничения), U>np>
- падение напряжение на диода при смещении
перехода в прямом направлении, I>o>>6>>p>
>max> - максимальное
допустимое значение тока в рабочем
режиме, 1>пр> >шх> - максимальный
прямой ток диода,
- значение тока в рабочем режиме,
соответствующее,
>
>В тексте описаний принципиальных
схем ввиду близости свойств, ВАХ и
принципа функционирования эти диоды
названы в некоторых случаях стабилитронами
или просто диодами.
5. Методика ремонта типового источника питания
Источник питания монитора представляет собой сложное радиоэлектронное устройство, ремонт которого необходимо осуществлять, точно представляя его работу и владея навыками нахождения и устранения дефектов.
При ремонте рекомендуется комплексное использование всех доступных способов поиска неисправностей.
Необходимо помнить, что источник импульсного питания не работает без нагрузки, подсоединять его к сети нужно через развязывающий трансформатор, что не работоспособность источника может быть связана со схемой управления режимами монитора.
Ремонт следует начинать с внешнего осмотра ремонтируемого устройства в выключенном состоянии, при котором необходимо обращать внимание на исправность предохранителя и любое изменение внешнего вида элементов схемы (цвета корпуса).
При определении неисправного элемента следует обратить внимание на исправность всех элементов, которые подключены к этой цепи. Ремонт следует проводить технически исправными приборами, с использованием низковольтных паяльников, питающихся через разделительный трансформатор.
Следующий этап - подбор аналога в случае отсутствия идентичного прибора и его замена. Наиболее сложен этот процесс для МДП транзисторов.
Следует иметь в виду, что неправильный подбор этих транзисторов по времени переключения приводит к снижению надежности работы устройства еще и по динамическим перегрузкам.
Отсутствие точного аналога приводит к необходимости внесения изменений во входной и корректирующих цепях.
Кроме привычных параметров
транзистора MOSFET: максимальное
напряжение на стоке
,
максимальный ток стока
,
максимальная рассеиваемая мощность
Р>макс> и крутизна S,
при замене транзистора следует помнить,
что скорость переключения транзистора
зависит от постоянной времени цепи
затвора. Эта постоянная определяется
из формулы:

здесь
>
- >ограничительный резистор цепи
затвора, а
-
входная емкость,

где С>зи> - входная емкость транзистора, Re - сопротивление нагрузки в цепи стока, С>зс> - проходная емкость,
S - крутизна прибора.
Увеличение этой постоянной приводит к увеличению потерь в транзисторе и, как следствие, снижению надежности.
При несоответствии значений входной и проходной емкостей у подобранного аналога постоянную времени входной цепи можно в значительной мере скомпенсировать подбором ограничительного резистора R>orp>.
При замене транзистора обязательной проверке рекомендуется подвергать соответствие напряжения на стоке значению, указанному на принципиальной схеме. При большем значении напряжения следует изменить параметры цепи демпфирования (цепь R1, О рис.1.2 а), например, увеличением емкости и соответствующим изменении резистора так, чтобы постоянная времени этой цепи осталась постоянной.
6. Источники питания на микросхемах КА3842, STR17006, STR81145
Для источников питания данного типа характерно наличие универсального переключателя входной выпрямительной цепи автоматического переключателя схемы выпрямления при изменении напряжения питания, реализованное на микросхеме STR81145, а также STR83145, STR84145.
Такое построение позволяет обеспечить работу источника питания в широком диапазоне изменений сетевого напряжения (85 В...265 В), не требуя от пользователя дополнительных коммутаций или переключений.
Второй особенностью источника питания является наличие дополнительного однотактного преобразователя, функционирование которого существенно для работы источника питания в режиме "выключено".
6.1 Источник питания мониторов SAMSUNG CST7677L/CST7687L
6.1.1 Общие сведения
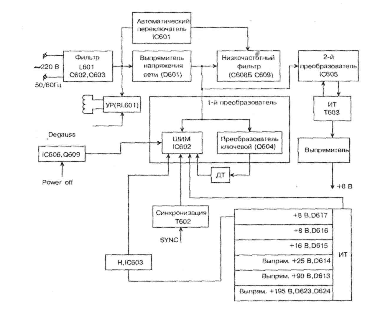
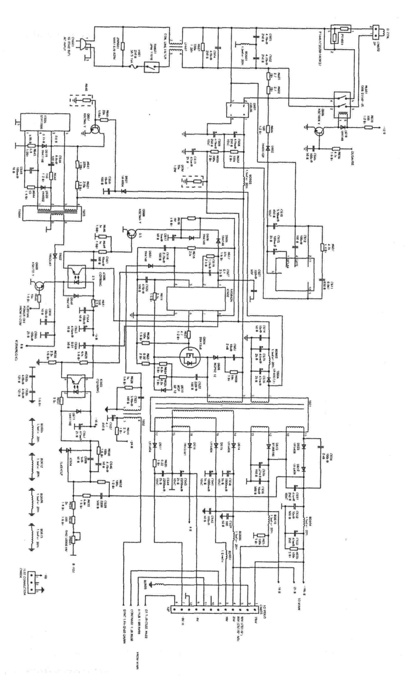
Источник питания монитора SAMSUNG CST7677L/CST7687L состоит из двух однотактных преобразователей, обеспечивающих его работу в основном (рабочем) и энергосберегающих режимах монитора: готовность (ожидание), выключено. На рис.8 показана структурная схема источника питания. Основные цепи преобразователя приведены в табл.3.

Рис.8. Структурная схема источника питания монитора SAMSUNG CST7677L/CST7687L
Таблица 3. Назначение и состав цепей преобразователя
|
Функциональное назначение цепей |
Состав цепей |
|
Заградительный фильтр |
LF601, С602... С604, R601 |
|
Сетевой выпрямитель |
D601, С608, С609, IC601, R607, С6Ю, С613, D602 |
|
Цепь запуска преобразователя 1 |
R604, R605, R623, R626, IC602, R618, С618, 0604 |
|
Цепь запуска преобразователя 2 |
Т603, IC605, С648, R642 |
|
Цепь включения режима POWER OFF |
0609, IC606, 0608, D605 |
|
Цепь датчика тока |
R627, R619, С620 |
|
Вспомогательный источник |
T601, D604, С616, С614, BD603 |
|
Цепь регулирования |
IC603, IC602, D611, IC604, R632, R634, VR601, R638 |
|
Цепь демпфирования |
D608, R608, С607, С622, D610, R625 |
|
Цепь синхронизации |
R655, С627, T602, С623, R628, D607 |
6.1.2 Сетевой выпрямитель
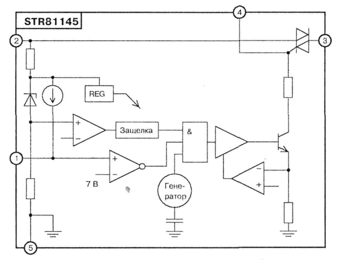
Основное отличие этого выпрямителя от описанных ранее состоит в использовании автоматического переключателя входной выпрямительной цепи, выполненного на микросборке IC601 (рис.9) и элементах С610, С613, D601, С608, С609. Микросборка автоматически переключает схему выпрямителя в удвоитель напряжения при напряжении сети меньшем 141 В, а при напряжении большем, чем 149 В, - в мостовую схему выпрямления. Принципиальная схема источника питания представлена на рис.10.

Рис.9. Структурная схема STR81145
Рассмотрим его работу. Напряжение электрической сети переменного тока через разъем CN601, предохранитель F601, выключатель SW601, дроссель LF601, поступает на двухполупериодный выпрямитель D601.
Элементы LF601, С602... С604, образуют заградительный фильтр, предотвращающий проникновение в электрическую сеть импульсных помех, создаваемых источником питания для бытовой электронной аппаратуры. Выходное напряжение этого выпрямителя определяется суммарным напряжением на последовательно и согласно включенных конденсаторах С608, С609.
Роль чувствительного элемента напряжения питающей сети выполняет конденсатор С610, заряд которого осуществляется по цепи:
U>cem> (выв. З D601) - С610 - D602 - R606 - U>cem> (выв.2 D601).
При напряжении на конденсаторе С610 меньшем 141 В симистор микросборки замыкает контур заряда конденсаторов С608, С609, образуя режим удвоения напряжения.
Протекание тока через симистор микросборки IC601 в этом режиме удобно рассмотреть в различные полупериоды сетевого напряжения. Предположим, что на выводе 2 выпрямительной сборки D601 действует положительный полупериод напряжения, тогда конденсатор С608 заряжается по цепи:
+U>cem> (выв.2 D601) - D601 (выв.1) - С608 - IC601 (выв. З выв.2) - U>cem>> (>выв.3 D601).
При смене полярности полупериода сетевого напряжения на выводе 2 D601 происходит заряд конденсатора С609:
+и>сети> (выв.3 D601) - IC601 (выв.2 (г) выв. З) - С609 - D601 (выв.4) - и>сети> (выв.2 D601)


Рис.10. Принципиальная схема источника питания монитора SAMSUNG CST7677L/CST7687L
В этом режиме напряжение питающей сети через конденсатор С612 подается на управляющий электрод для отпирания симистора.
При напряжении питающей сети большем 149 В в микросборке включается цепь "защелки", запускается внутренний генератор, гарантированное включение режима мостового выпрямления осуществляется схемой задержки с внешним элементом С613. Симистор начинает включаться с частотой 15 кГц, не влияя на заряд конденсаторов фильтра С608, С609. Элементы R607, С611 образуют фильтр импульсных помех, возникающих при работе симистора.
Выпрямитель D601 представляет собой мостовую выпрямительную сборку GBL06. Рабочее напряжение заряда конденсаторов С608, С609 соответствует +290...340 В. Разряд конденсаторов заградительного фильтра производится через резистор R601 при выключении монитора.
Устройство размагничивания ЭЛТ монитора подключено к выходу фильтра через реле RL601, терморезистор РТН601.
6.1.3 Цепи запуска и синхронизации
Первый преобразователь реализован на микросхеме IC602 широтно-импульсного регулятора выходного напряжения с мощным выходом и обеспечивает работу монитора в основном (рабочем) режиме. Рассмотрим режим запуска. Выпрямленное напряжение с положительного вывода выпрямителя D601 через первичную обмотку трансформатора Т601 (выв.5-9) подводится к стоку мощного МДП (MOSFET) транзистора с изолированным затвором Q604. Одновременно это же напряжение с делителя R604, R605, DOM подается на вывод 7 микросхемы для питания микросхемы IC602 широтно-импульсного регулятора KA3842N, структурная схема микросхемы приведена на рис.2.2 В микросхеме формируется опорное напряжение +5 В, являющееся источником питания цепи заряда конденсатора С618, заряд которого осуществляется по цепи:
C602 (выв.8) - R618 - С618 - корпус.
При напряжении на конденсаторе +2,4 В включается цепь его разряда через внутренние элементы микросхемы. Так формируется пилообразное напряжение на выводе 4 ГС602. Период следования "пилы" совпадает с частотой задающего генератора. Следовательно, конденсатор С618 совместно с R618 образуют времязадающую цепь встроенного генератора микросхемы IC602. Задающий генератор запускает ШИМ-формирователь, что приводит к появлению на выходе регулятора (выв.6 IC602) нарастающего фронта прямоугольного импульса амплитудой порядка 23 В, который с резистивного делителя R623, R626 поступает на затвор транзистора Q604. Транзистор переходит в проводящее состояние и в цепи стока Q604 начинает протекать ток по цепи:
+ D601 - Т601 (обм.5-9) - сток-исток Q604 - R627 - корпус.
Синхронизация автоколебаний производится импульсом строчного трансформатора амплитудой примерно +19 В по цепи:
AFC - R655. C627 - Т602 - С623, R628 - D607 - 1С601 (выв.4).
При протекании тока через первичную обмотку импульсного трансформатора Т601 (выв.5-9) в преобразователе источника питания протекают процессы, способствующие заряду конденсаторов во вторичных цепях, конденсаторов сетевого фильтра С608, С609 и работе источника питания в установившемся режиме. Питание микросхемы в установившемся режиме осуществляется выпрямителем D604, С614, С616, подключенным к обмотке импульсного трансформатора Т601 (выв.7-3).
Второй преобразователь обеспечивает работу монитора в режиме выключенного питания (POWER OFF) путем формирования напряжения +8 В для процессора управления режимами. Преобразователь выполнен на микросхеме IC605 гибридного микромодуля STR17006 (рис.3.3) со встроенным силовым транзистором. Принцип действия преобразователя аналогичен описанному в п.3.1 Напряжение сетевого выпрямителя D601 одновременно является питающим и для этого преобразователя, элементы R642, С648 совместно с обмоткой 1-2 трансформатора Т603 создают цепь положительной обратной связи, резисторы R641, R621 формируют начальный ток смещения ключевого транзистора преобразователя. Элементы D620, R644, С649 совместно с обмоткой (выв.1-2 Т603) составляют дополнительный источник смещения.
Рассмотрим принцип работы преобразователя. Во время закрытого состояния силового транзистора происходит разряд конденсатора С648 по цепи:
+С648 - R642 - Т603 (обм.1-2) - R643 - D619С648.
При разряде конденсатора наступает момент, когда напряжение на нем становится равным нулю (в процессе разряда конденсатор стремится перезарядиться до напряжения равному напряжению источника питания), в этот момент происходит процесс лавинообразного отпирания силового транзистора, в результате которого протекает ток по коллекторной обмотке (3-4) трансформатора Т603. В трансформаторе происходит накопление энергии и наводится ЭДС в обмотке обратной связи. Обмотка 1-2 в данном случае является источником тока подзаряда конденсатора С648 и тока базы для силового ключа (выв.2 IC605), ток базы при этом уменьшается. Процесс уменьшения тока заканчивается лавинообразным запиранием силового ключа, в этот момент на коллекторе силового ключа происходит значительный выброс напряжения. Защита силового транзистора от этого выброса осуществляется диодом D619. Измерительный резистор R643 выполняет функцию защиты ключевого транзистора преобразователя при значительном повышении падения напряжения. В момент, когда это напряжение превысит напряжение отпирания транзистор Q2 (рис.3.3) открывается и шунтирует переход база-эмиттер Q1. Ток в цепи коллектора ключевого транзистора начнет уменьшаться, полярность положительной обратной связи изменится на противоположную, произойдет быстрое запирание Q1.
Во вторичной обмотке трансформатора Т603 включен однополупериодный выпрямитель на диоде D622, конденсаторы С656, С655 сглаживающие.
6.1.4 Цепи стабилизации и защиты
Режим стабилизации выходных напряжений источника питания осуществляется путем изменения длительности импульса, управляющего выходным преобразователем с помощью широтно-импульсного регулятора. Схема ШИМ-регулятора работает следующим образом. Длительность выходного импульса ШИМ регулятора (выв.6 IC602) определяется сигналами датчика напряжения на нагрузке и датчика тока регулятора. При этом транзистор силового ключа включается генератором, а выключается в момент сравнения напряжения на выходе усилителя сигнала рассогласования (выв.2 IC602) и напряжения датчика тока (выв. З IC602).
Рассмотрим процесс изменения длительности управляющего импульса. В измерительную цепь выходного напряжения включены оптрон IC603 и стабилизатор IC604. Напряжение на выходе источника питания пропорционально току, протекающего по цепи:
+ 16 В - 1С603 (выв.1-2) - R631 - а-к IC604 - корпус.
На вход схемы сравнения (выв.2 IC602) поступает информация о величине выходного напряжения с нагрузочного резистора R630 оптрона IC603 в этой цепи резистор R617 и конденсатор С619 составляют цепь частотной коррекции усилителя. Приемная часть оптрона питается опорным напряжением +5 В (выв.8 IC602), конденсатор С624 блокировочный. Фотодатчик питается напряжением +16 В. На управляющий электрод IC604 подводится напряжение с выпрямителя + 195 В через делитель R632, R634, R638, VR601, элементы D611, R650, С646, С629, R633 предназначены для уменьшения уровня импульсных помех в цепи регулирования выходного напряжения.
Обратная связь по току регулятора (первичная обмотка 5-9 импульсного трансформатора Т601) реализована подачей на вход датчика тока микросхемы (выв.3 IC602) импульсов тока с резистивного датчика тока R627 через высокочастотный фильтр R619, С620. Момент равенства этого напряжения и напряжения на выводе 2 IC602 соответствует появлению спадающего фронта выходного импульса (выв.6 IC602). При возрастании выпрямленного напряжения сети увеличивается падение напряжения на датчике тока R627. Вследствие этого увеличивается также напряжение на входе компаратора тока, компаратор тока сформирует выключающий сигнал ШИМ раньше. Ключевой транзистор Q604 в проводящем состоянии будет находиться меньшее время, следовательно, выходное напряжение не изменится (п.1.2).
Защита силового ключа от коммутационных импульсов, обусловленных
индуктивностью рассеяния обмоток импульсного трансформатора, и от превышения мгновенной мощности на стоке осуществляется цепочками демпфирования: R608, С607, D608 и R625, С622, D610.
Режим выключенного питания (POWER OFF) реализован на оптроне IC606, транзисторах Q608, Q609. Напряжение +5 В, поступающее на оптрон через резистор R647 со вспомогательного стабилизатора, является питающим для датчика. При подаче PWR SAVE на базу Q609 создаются условия для протекания тока по цепи:
+5 В - R647 - IC606 (выв.1-2) - к-э 0609 - корпус.
Фотоприемник оптрона открывает Q608, который перегружает опорное напряжение так, что напряжение на выводе 7 IC601 становится меньше +12 В и ШИМ-компаратор выключается.
Микросхема имеет встроенный компаратор защиты от перенапряжения, который снимает питание с ШИМ-формирователя не только при понижении питания, но и при превышении выходного напряжения микросхемы допустимого значения.
6.1.5 Выпрямители импульсного напряжения
Выпрямители импульсного напряжения вторичных источников питания собраны по типовой однополупериодной схеме выпрямления.
Выпрямитель напряжения +195 В, питающий выходной каскад строчной развертки и формирующий смещение на катодах ЭЛТ, собран на диодах D623, D612. Сглаживание пульсаций выпрямленного напряжения производится фильтром С631... С633.
Выпрямитель напряжения +90 В, выполненный на диоде D613, служит для питания выходных видеоусилителей платы электроннолучевой трубки монитора, предварительного каскада строчной развертки. Сглаживание пульсаций выпрямленного напряжения производится конденсаторами С635, С636, резисторы R635 (выпрямителя + 195 В) и R637 (выпрямителя +90 В) устраняют возможность значительного повышения напряжения на выходе выпрямителя при отключенной нагрузке.
Источник питания +25 В состоит из диода D614, сглаживающего фильтра на конденсаторе С638. Напряжение +25 В используется в кадровой развертке, каскадах коррекции геометрических искажений растра, формирования напряжения +12 В. Напряжение +16 В формируется D615, конденсатор С641 предназначен для сглаживания пульсаций.
Для питания накальной цепи кинескопа используется выпрямитель +8-Н В, подающий это напряжение на плату ЭЛТ с диода D617. резистор R620, конденсатор С644 сглаживает пульсации этого напряжения.
Настройка источника питания осуществляется переменным резистором VR601, контролируя вольтметром напряжение +195 В во вторичной цепи.
7. Типовые неисправности источника питания мониторов SAMSUNG CST7677L/CST7687L
Перегорает сетевой предохранитель F601 (3,15А).
В этом случае необходимо проверить исправность элементов заградительного фильтра и сетевого выпрямителя (LF601, С602, С603, С604, D601, С608, С609), терморезистора РТН601, исправность микросборки IC601, проверить исправность транзистора Q604.
Выходные напряжения модуля питания отсутствуют.
Проверить наличие напряжения 290 В на выводах 1-4 выпрямителя D601. При его отсутствии проверить исправность элементов сетевого выпрямителя. Далее проверить напряжение питания микросхемы IC602 между выводами 7 и 5. При его отсутствии проверить исправность элементов R604, R605, IC606, Q608, IC601, элементов время задающей цепи R618, С618. При наличии напряжения питания + 12 В (источник питания выключен) проверить
исправность транзистора выходного каскада строчной развертки, исправность элементов цепи затвора силового ключа R623, R626, R627, исправность силового ключа Q604, элементов цепей демпфирования С607, С622, D608,D610, элементов цепи защиты IC606, D648, Q609, Q608, проконтролировать наличие +5 В, исправность цепи синхронизации Т602, С623,R628, D607.
В случае отсутствия напряжения одного или нескольких выходных выпрямителей следует начинать проверку работоспособности элементов тех вторичных выпрямителей и цепей нагрузки, в которых напряжения отсутствуют.
Выходные напряжения питания выше или ниже нормы и не регулируются переменным резистором VR601.
Проверить исправность цепей обратных связей: элементов IC603, IC604, Q608, R619, С620, D6ll, IC602, IC604, в случае их исправности заменить микросхему IC602.
8. Диагностика и ремонт, особенности ремонта ИБП
При ремонте ИБП необходимо использовать следующие методы:
A. Метод анализа монтажа. Этот метод позволяет, используя органы чувств человека (зрение, слух, осязание, обоняние), отыскать место нахождения дефекта со следующими признаками:
сгоревший радиоэлемент, некачественная пайка, трещина в печатном проводнике, дым, искрение и т.д.;
разнообразные звуковые эффекты (писк, "цыкание" и т.д.), источником которых является импульсный трансформатор ИБП;
перегрев радиоэлементов;
запах сгоревших радиоэлементов.
Б. Метод измерений. Основан на использовании измерительных приборов при поиске дефектов: вольтметра, омметра, осциллографа.
При периодическом срабатывании защиты, например, предпочтительнее начинать с анализа измеренных высокоомным вольтметром напряжений на выводах транзисторов. Это вызвано тем, что при проверке неисправного транзистора омметром, периодический обрыв его вывода может быть временно устранен, однако такое восстановление работоспособности схемы ненадежно и в дальнейшем "потерянный" дефект обязательно проявится.
B. Метод замены. Основан на замене сомнительного радиоэлемента на заведомо исправный.
Г. Метод исключения. Основан на временном отсоединении (при возможной утечке или пробое) или перемыкании выводов (при возможном обрыве) сомнительных элементов.
Групповая стабилизация выходных напряжений ИБП характеризуется тем, что с увеличением тока нагрузки одного из вторичных выпрямителей увеличивается нагрузка импульсного трансформатора, и это сказывается на значениях выходных напряжений всех выпрямителей, подключенных к нему. Поэтому при поиске дефекта следует широко использовать как "прозвонку" цепей нагрузки, так и отсоединение подозрительных цепей.
Д. Метод воздействия. Основан на анализе реакции схемы на различные манипуляции, производимые техником:
изменение положений движков установочных переменных резисторов (если они имеются);
перемыкание выводов транзисторов в цепях постоянного тока (эмиттер с базой, эмиттер с коллектором);
изменение напряжения питающей сети (с контролем по осциллографу работы схемы ШИМ);
поднесение жала горячего паяльника к корпусу сомнительного радиоэлемента и т.п. манипуляции.
Е. Метод электропрогона. Позволяет отыскать периодически повторяющиеся дефекты и проверить качество произведенного ремонта (в последнем случае прогон должен составлять не менее 4 часов).
Ж. Метод простука. Позволяет выявить дефекты монтажа на включенном ИБП путем покачивания элементов, подергивания за проводники, постукивания по шасси резиновым молоточком и др.
3. Метод эквивалентов. Основан на временном отсоединении части схемы и замене ее совокупностью элементов, оказывающих на нее такое же воздействие. Подобными участками схемы могут быть генераторы импульсов, вспомогательные источники постоянного напряжения, эквиваленты нагрузок.
При этом любые конкретные характеристики блока, полученные из документации на него, либо считанные с его корпуса, могут и должны быть использованы при его ремонте.
При устранении неисправности техник должен не только применять эти методы в чистом виде, но и комбинировать их.
8.1 Ключевые моменты, которые необходимо учитывать при поиске неисправностей ИБП
Характерными причинами возникновения аварийных режимов в схеме ИБП являются: "броски" сетевого напряжения, вызывающие увеличение амплитуды импульса на коллекторе ключевого транзистора; короткое замыкание в цепи нагрузки; лавинообразное нарастание тока коллектора из-за насыщения магнитопровода импульсного трансформатора, например, из-за изменения характеристики намагничивания магнитопровода при перегреве или случайного увеличения длительности импульса, открывающего транзистора.
Одной из самых характерных неисправностей является "пробой" диодов выпрямительного моста или мощных ключевых транзисторов, ведущий к возникновению КЗ в первичной цепи ИБП. Пробой диодов выпрямительного моста может привести к ситуации, когда на электролитические сглаживающие емкости сетевого фильтра будет непосредственно попадать переменное напряжение сети. При этом электролитические конденсаторы, стоящие на выходе выпрямительного моста, взрываются.
КЗ в первичной цепи ИВП может возникать, в основном, по двум причинам:
из-за изменения параметров элементов базовых цепей мощных ключевых транзисторов (например, в результате старения, температурного воздействия и др.);
из-за подключения компьютера к розетке, установленной в сети, нагружаемой, помимо средств вычислительной техники, сильноточными установками (станками, сварочными аппаратами, сушилками и т.д.).
В результате в сети могут возникать импульсные помехи, амплитудой до 1 кВ, которые приводят, как правило, к "пробою" по участку коллектор-эмиттер мощных ключевых транзисторов.
Третьей причиной КЗ в первичной цепи ИБП является безграмотность ремонтного персонала, проводящего измерения заземленным осциллографом в первичной цепи ИВП!
При КЗ в первичной цепи ИБП выгорает (со взрывом) токоограничивающий терморезистор с отрицательным ТКС. Это происходит после замены сгоревшего предохранителя и повторного включения в сеть, если осталась не устраненной основная причина КЗ. Поскольку достать данные резисторы иногда бывает трудно, специалисты, проводящие ремонт ИБП, порой просто устанавливают коротко замыкающую перемычку на то место, где должен стоять терморезистор.

Рис.11. Цоколевка интегральных трехвыводных стабилизаторов в корпусе типа ТО-220.
Обращаем Ваше внимание также на то, что при замене мощных ключевых транзисторов лучше всего использовать транзисторы того же типа и той же фирмы-изготовителя. В противном случае установка транзисторов другого типа может привести либо к выходу их из строя, либо к несрабатыванию схемы пуска ИБП (в случае использования более мощных, чем стояли в схеме ранее, транзисторов).
Второй характерной неисправностью ИБП является выход из строя управляющей микросхемы типа TL494.
Исправность микросхемы можно установить, оценивая работу отдельных ее функциональных узлов (без выпаивания из схемы ИБП). Для этого может быть рекомендована следующая методика:
Операция 1. Проверка исправности генератора DA6 и опорного источника DA5.
Не включая ИБП в сеть, подать на вывод 12 управляющей микросхемы питающее напряжение 10-15В от отдельного источника.
Исправность генератора DA6 оценивается по наличию пилообразного напряжения амплитудой 3,2В на выводе 5 микросхемы (при условии исправности частотозадающих конденсатора и резистора, подключенных к выводам 5 и 6 микросхемы, соответственно).
Исправность опорного источника DA5 оценивается по наличию на выводе 14 микросхемы постоянного напряжения +5В, которое не должно изменяться при изменении питающего напряжения на выводе 12 от +7В до +40В.
Операция 2. Проверка исправности цифрового тракта.
Не включая ИБП в сеть, подать на вывод 12 управляющей микросхемы питающее напряжение 10-15В от отдельного источника.
Исправность цифрового тракта оценивается по наличию на выводах 8 и 11 микросхемы (в случае включения выходных транзисторов микросхемы по схеме с ОЭ) или на выводах 9 и 10 (в случае их включения по схеме с ОК) прямоугольных последовательностей импульсов в момент подачи питания.
Проверить наличие фазового сдвига между последовательностями выходных импульсов, который должен составлять половину периода.
Разорвать печатную дорожку (предварительно сняв питание с вывода 12 микросхемы), замыкающую 14 и 13 выводы микросхемы, и соединить 13 вывод с 7 ("корпус"). Убедиться в отсутствие фазового сдвига между последовательностями выходных импульсов на выводах 8 и 11 (либо 9 и 10).
Операция 3. Проверка исправности компаратора "мертвой зоны" DA1.
Не включая ИБП в сеть, подать на вывод 12 управляющей микросхемы питающее напряжение 10-15В от отдельного источника.
Убедиться в исчезновении выходных импульсов на выводах 8 и 11 при замыкании вывода 14 микросхемы с выводом 4.
Операция 4. Проверка исправности компаратора ШИМ DA2.
Не включая ИБЛ в сеть, подать на вывод 12 управляющей микросхемы питающее напряжение 10-15В от отдельного источника.
Убедиться в исчезновении выходных импульсов на выводах 8 и 11 при замыкании вывода 14 микросхемы с выводом 3.
Операция 5. Проверка исправности усилителя ошибки DA3.
Не включая ИБП в сеть, подать на вывод 12 управляющей микросхемы питающее напряжение 10-15В от отдельного источника.
Проконтролировать уровень напряжения на выводе 2, которое должно отличаться от нуля. Изменяя напряжение на выводе 1, подаваемое от отдельного источника питания, в пределах от 0,3В до 6В, проконтролировать изменение напряжения на выводе 3 микросхемы.
Операция б. Проверка усилителя ошибки DA4. Не включая ИБП в сеть, подать на вывод 12 управляющей микросхемы питающее напряжение 10-15В от отдельного источника.
Проконтролировать уровень напряжения на выводе 3, предварительно выставив усилитель
DA3 в состояние "жесткого 0" на выходе. Для этого напряжение на выводе 2 должно превышать напряжение на выводе 1. Проконтролировать появление напряжения на выводе 3 при превышении потенциалом, подаваемым на вывод 16, потенциала, приложенного к выводу 15.
Третьей характерной неисправностью является выход из строя выпрямительных диодов во вторичных цепях ИБП (как правило, это пробой или уменьшение обратного сопротивления диода).
Необходимо делать правильный выбор заменяемого диода по току, граничной частоте переключения и обратному напряжению!
Не забывайте, что в канале выработки +5В стоят диоды Шоттки, а в остальных каналах - обычные кремниевые диоды!
Напоминаем Вам о необходимости обеспечения хорошего теплоотвода для выпрямительных диодов в каналах выработки +5В и +12В!
При контроле выпрямительных диодов желательно выпаивать их из схемы, т.к., как правило, параллельно им подключены многочисленные элементы, и контроль диодов без выпаивания их из схемы в этом случае становится некорректным.
Обращаем Ваше внимание на то, что ИБП может вырабатывать все выходные напряжения, а сигнал PG будет равен 0В, и процессор будет заблокирован.
Не забывайте, что в схему выработки сигнала PG входит достаточно много элементов, которые тоже могут выйти из строя.
Перечисленные неисправности являются основными и, как правило, несложными для поиска.
Имейте ввиду: иногда сбои, возникающие в схеме ИБП в процессе проведения измерений, приводят к аварийным режимам работы силовых транзисторов. Сбои могут вызываться увеличением значения монтажной емкости элементов схемы ИБП в месте подсоединения измерительных щупов прибора!
Сетевой предохранитель (3-5А) всегда расположен на монтажной плате ИБП и практически защищает сеть от коротких замыканий в ИБП, а не ИБП от перегрузок.
Практически всегда перегорание сетевого предохранителя сигнализирует о выходе ИБП из строя.
Своеобразным индикатором работающего ИБП может служить вращение вентилятора, который запускается выходным напряжением +12В (либо - 12В). Однако для вывода ИБП в номинальный режим и корректного контроля всех выходных напряжений ИБП необходима внешняя нагрузка либо на системную плату, либо на сопротивления, обеспечивающие получение всего диапазона токовых нагрузок, указанных в таблице 2, Для оценки работоспособности ИБП в первом приближении можно воспользоваться нагрузочным резистором с номиналом порядка 0,5 Ом и рассеиваемой мощностью не менее 50Вт по каналу выработки +5В.
Исправный ИБП должен работать бесшумно. Это следует из того, что частота преобразования находится за пределом верхнего порога диапазона слышимости. Единственным источником акустического шума является работающий вентилятор.
Если кроме гудения вентилятора прослушиваются писк, "цыканье" или другие звуки, то это одназначно свидетельствует о неисправности ИБП или о его нахождении в аварийном режиме! В этом случае следует немедленно выключить ИБП из сети и устранить неисправность.
Для более сложных случаев выхода из строя ИБП необходимо хорошо представлять принципы работы ИБП, причинно-следственную взаимосвязь отдельных узлов схемы и, конечно, иметь принципиальную схему данного блока питания.
9. Элементная база ИБП и способы ее диагностики. Резисторы
Постоянные резисторы, применяемые в схемах ИБП, можно сгруппировать в два основных класса: проволочные и композиционные.
Эквивалентная схема резистора зависит от типа резистора и процесса его изготовления.
Однако для большинства случаев пригодна схема, представленная на рис.12, в.
В типичном композиционном резисторе изображенная здесь шунтирующая емкость имеет значение порядка 0,1-0,5пф.
Величина индуктивности определяется в основном выводами, за исключением проволочных резисторов, у которых основной вклад в индуктивность вносит сам резистор.
За исключением проволочных резисторов или резисторов других типов с очень малым сопротивлением, при анализе схемы индуктивностью резистора обычно можно пренебречь.
Однако индуктивность резистора делает его чувствительным к наводкам от внешних магнитных полей. Шунтирующая емкость существенна лишь для высокоомных резисторов.
Зарубежные фирмы изготовители обычно используют кодированное обозначение параметров резисторов в виде набора цветных колец на их корпусах.

Рис. 12. Эквивалентные схемы радиоэлементов: а) - конденсатора; б) - катушки индуктивности; в) - резистора.
При этом каждому цвету соответствует своя цифра. Обычные резисторы метятся с помощью четырех колец.
При этом первое кольцо соответствует первой цифре номинала резистора, второе кольцо - второй цифре.
Третье кольцо указывает на степень множителя 10.
Четвертое кольцо указывает на производственный допуск на отклонение номинала резистора (табл.4).

Рис. 13. Пример цветовой маркировки резисторов и их габаритные размеры в зависимости от допустимой рассеиваемой мощности.
Пример цветовой кольцевой маркировки резисторов показан на рис.13.
Прецизионные резисторы метятся по пятикольцевой системе.
В этом случае первое кольцо соответствует первой цифре номинала, второе - второй цифре, третье - третьей цифре, четвертое - степени множителя 10 и пятое - допуску.
Определение номинала резистора следует начинать с кольца, расположенного ближе к одному из торцов резистора, либо имеющего большую, чем все остальные кольца, ширину.
В схемах ИБП могут встречаться резисторы, маркировка которых отличается от стандартной. Такие резисторы либо вообще не имеют маркировки, либо промаркированы одним черным кольцом.

Сопротивление таких резисторов составляют малые доли Ома и они фактически являются резисторами с почти нулевым сопротивлением.
Данные резисторы устанавливаются в некоторых ИБП на наиболее ответственных участках схемы и, по существу, выполняют функцию плавких предохранителей.
При превышении током, протекающем через эти резисторы, допустимой величины, резистор перегорает (состояние обрыва) и предохраняет элементы схемы от выхода из строя.
В зарубежной литературе такие резисторы известны под названием SAFETY
RESISTORS (защитные резисторы).
Неисправности резисторов, встречающиеся на практике можно подразделить на:
обрыв;
значительное увеличение номинального сопротивления.
Несмотря на то, что в технической литературе считаются невозможными случаи уменьшения номинального сопротивления резисторов, авторам на практике все же приходилось сталкиваться с такими случаями. По-видимому, такие неисправности связаны с технологическими особенностями изготовления таких резисторов.
Неисправность резистора далеко не всегда можно определить по его внешнему виду (потемнение, обгорание, отколупливание краски) !
На практике часты случаи, когда неисправный резистор по внешнему виду ничем не отличается от исправного. Выявить неисправный резистор в таких случаях можно только омической "прозвонкой" на соответствие номиналу после выпаивания его из схемы.
С другой стороны, потемнение резистора не всегда означает выход его из строя. Кроме того, потемнение резистора затрудняет определение его номинала по цветовому коду, нанесенному на его поверхность, т.к цвета колец становятся трудноотличимы друг от друга. В этих случаях выйти из положения можно либо получив нужную информацию из принципиальной схемы (если она имеется), либо по номиналу аналогичного резистора в аналогичной конструкции.
При определении номиналов маломощных резисторов, имеющих малые габариты, целесообразно использовать лупу, т.к сходные цвета (например, коричневый и фиолетовый; серый и серебристый; красный и оранжевый) трудно различимы невооруженным глазом.
9.1 Конденсаторы
Конденсаторы наиболее часто делятся на категории по материалу диэлектрика, из которого они изготовлены.
Внимание. Конденсаторы различных типов имеют характеристики, делающие их пригодными для одних и непригодными для других применений.
Реальный конденсатор не является чистой емкостью, а обладает также, как показано на эквивалентной схеме рис.12, а, сопротивлением и индуктивностью. Индуктивность L создается как выводами, так и структурой самого конденсатора; R2 является сопротивлением параллельной утечки, и его величина зависит от объемного удельного сопротивления материала диэлектрика; R1 - эффективное (действующее) последовательное сопротивление конденсатора, зависящее от тангенса угла потерь диэлектрика конденсатора.
Внимание. Одним из наиболее важных соображений при выборе типа конденсатора является его рабочая частота.

Максимальная частота, на которой конденсатор эффективно работает, ограничивается обычно индуктивностью конденсаторов и его выводов.
На некоторой частоте конденсатор имеет собственный резонанс со своей индуктивностью.
На частотах выше частоты собственного резонанса конденсатор имеет индуктивное сопротивление, увеличивающееся с частотой.
В таблице 5 указаны приблизительные диапазоны частот, в которых можно использовать конденсаторы различных типов.
Верхний частотный предел определяется собственным резонансом конденсатора или увеличением тангенса угла потерь на высоких частотах. Нижняя граница определяется наибольшим достижимым на практике значением емкости.
Бумажные и майларовые конденсаторы - это среднечастотные конденсаторы, имеющие относительно большие последовательное сопротивление и индуктивность.
Они используются обычно для фильтрации, шунтирования и развязки, а также во времязадающих цепях и цепях шумоподавления.
Слюдяные и керамические конденсаторы имеют очень малые последовательное сопротивление и индуктивность.
Это высокочастотные конденсаторы, которые обычно используются для высокочастотной фильтрация, шунтирования, как разделительные, времязадающие элементы и для частотного разделения.
Они обычно очень стабильны во времени, при изменении температуры и напряжения.
Конденсаторы из высокосортной керамики (с высокой диэлектрической постоянной) являются среднечастотными.
Они относительно нестабильны во времени, с изменением температуры и частоты.
Их основным преимуществом является высокое по сравнению со стандартными керамическими конденсаторами значения емкости на единицу объема.
Применяют их обычно для шунтирования, блокировки и развязки. Один из недостатков этих конденсаторов состоит в том, что переходные напряжения могут вызвать их повреждения.
Поэтому не рекомендуется использовать их в качестве шунтирующих конденсаторов, включенных непосредственно между шинами источника питания.
Полистирольные конденсаторы обладают исключительно малым последовательным сопротивлением и имеют очень стабильную характеристику емкость-частота.
Из всех перечисленных типов конденсаторов они наиболее близки к идеальному конденсатору.
Типичные области их применения - фильтрация, шунтирование, развязка, времязадающие цепи и шумоподавление.
Характеристики сухих танталовых электролитических конденсаторов аналогичны характеристикам алюминиевых электролитических конденсаторов.
Однако последовательное сопротивление у них меньше, а емкость на единицу объема больше, чем у последних.
Некоторые из твердотельных танталовых конденсаторов имеют достаточно малую индуктивность и могут применяться на несколько более высоких частотах, чем алюминиевые электролитические.
В общем они более стабильны во времени по отношению к изменениям температуры и при ударных нагрузках, чем алюминиевые конденсаторы.
Особое внимание следует уделить алюминиевым электролитическим конденсаторам, как элементам, наиболее часто, по сравнению с другими типами конденсаторов, подверженным выходу из строя.
Основным преимуществом электролитического конденсатора, обусловившего его широкое применение, является большая емкость, которую, можно получить в малом корпусе.
Однако алюминиевый электролитический конденсатор может иметь последовательное сопротивление 1Ом (типичное значение - около 0,1 Ом). Величина последовательного сопротивления увеличивается с ростом частоты (из-за потерь в диэлектрике) и уменьшением температуры.
Из-за больших размеров алюминиевые электролитические конденсаторы имеют также большую индуктивность, поэтому они являются низкочастотными конденсаторами и их не рекомендуется применять на частотах выше З0кГц.
Наиболее часто они используются для фильтрации, шунтирования и развязки на низких частотах.
При использовании на высоких частотах их необходимо шунтировать конденсатором малой емкости с малой собственной индуктивностью. Это необходимо из-за того, что, емкость электролитического конденсатора падает с ростом частоты.
При расчетах может быть использована эмпирическая зависимость, обеспечивающая хорошее приближение в области рабочих частот:
С = 0.77 ۰ Сном ۰ 0,001۰f
где Сном - номинальная емкость конденсатора.
Например, конденсатор с номинальной емкостью 22мкф на частоте 800Гц будет представлять из себя емкость всего лишь в 5мкф!
Поэтому для обеспечения качественной фильтрации во всем диапазоне частот электролитический конденсатор необходимо шунтировать высокочастотным керамическим конденсатором, т.к. емкость электролитического конденсатора на высоких частотах очень незначительна.
Одним из недостатков электролитических конденсаторов является то, что они поляризованы и на них необходимо поддерживать постоянное напряжение соответствующей полярности, т.е. конденсатор может работать только с пульсирующим и не может работать с переменным током.
На практике часты случаи пробоя выпрямительных диодов.
В этих случаях конденсатор оказывается под воздействием переменного тока, протекающего через него в обоих направлениях.
Это ведет к быстрому разогреву конденсатора с последующим выходом из строя и возможностью взрыва.
Взрыв электролитического конденсатора может привести к травме!
Будьте осторожны при включении в сеть ремонтируемых ИБП! Не наклоняйтесь близко к схеме, пытаясь "увидеть" процессы, происходящие в ней - это опасно! Лишь только после того, как Вы убедились, что сразу при включении взрыва не произошло, Вы можете приступить к исследованию схемы к этому времени он как раз нагреется и приготовится рвануть... так что подождите несколько секунд.
Для увеличения срока службы электролитических конденсаторов они должны работать под напряжением, не превышающим 80% максимально допустимого паспортного значения рабочего напряжения.
Соединив два полярных конденсатора одинаковой емкости встречно-последовательно, можно получить неполярный конденсатор, способный работать в цепях переменного тока.
Результирующая емкость такого конденсатора равна половине емкости отдельного конденсатора, а допустимое напряжение - допустимому напряжению отдельного конденсатора.
При использовании электролитических конденсаторов в цепях переменного или пульсирующего постоянного тока напряжение пульсации не должно превышать максимально допустимого значения, которое оговаривается в справочниках.
В противном случае конденсатор будет перегреваться. Температура является основной причиной старения, и поэтому электролитические конденсаторы никогда не следует использовать при температуре, превышающей рекомендованное для них значение.
Именно поэтому на корпусе электролитического конденсатора зарубежного производства наносится не только его номинал и рабочее напряжение, но и предельно допустимое значение рабочей температуры.
Емкость электролитических конденсаторов обозначается на их корпусе в единицах или долях микрофарады, например: 100uF = 100мкф, 2.2uF = 2,2мкф.
Полярность электролитических конденсаторов зарубежного производства обозначается в виде значков (-), которые расположены вдоль всего корпуса конденсатора со стороны вывода его отрицательной обкладки.
Обозначения конденсаторов остальных типов различаются в зависимости от фирмы-изготовителя. При этом некоторые фирмы-изготовители используют кодированные обозначения номиналов конденсаторов.
Код состоит из трех цифр и выражает номинал конденсатора в пикофарадах, Первые две цифры кода являются значащими, а третья цифра представляет собой степень сомножителя 10.
Например, если на конденсаторе имеется надпись 472К, то его номинал 47 х 100 = 4700пф.
Практически встречающиеся неисправности конденсаторов можно разделить на:
обрыв (полная потеря емкости);
пробой (короткое замыкание между выводами);
значительное уменьшение емкости по отношению к номинальной;
повышенная утечка, т.е. возрастание постоянной составляющей тока через конденсатор.
Исправность конденсатора можно проверить путем выпаивания его из схемы и "прозвонки" с помощью омметра (на пробой), а также замера на измерителе емкости (на обрыв и соответствие номиналу).
При этом рекомендуется устанавливать максимальный предел измерения в случае использования стрелочного омметра.
Исправность электролитических конденсаторов, благодаря их большой емкости, может быть в первом приближении оценена по начальному отклонению стрелки омметра. При этом для сравнения полезно иметь под рукой заведомо исправный электролитический конденсатор такой же емкости, как и проверяемый.
В случае исправности проверяемого конденсатора отклонение стрелки должно быть приблизительно таким же, как и для эталонного конденсатора. Полярность подключения щупов омметра должна соответствовать полярности выводов конденсатора ( (+) омметра - к выводу положительной обкладки конденсатора).
При исправном конденсаторе стрелка омметра после отклонения должна медленно вернуться в начало шкалы.
Если этого не произошло и стрелка остановилась, не дойдя на значительное расстояние до начала шкалы, то проверяемый конденсатор имеет повышенное значение утечки и должен быть заменен.
Не забудьте разрядить конденсатор перед его проверкой путем кратковременного замыкания выводов с помощью отвертки или пинцета! Иначе вы рискуете вывести из строя свой измерительный прибор.
Обнаружение таких конденсаторов представляет собой особую сложность при ремонте.
Выпаивание и проверка с помощью омметра в этих случаях результата не дает.
Обнаружить такой конденсатор можно только по нарушению режима работы схемы в месте его установки.
В таких случаях лучше всего заменить подозреваемый конденсатор на заведомо исправный, либо собрать специальную схему для его проверки под напряжением.
Иногда встречаются случаи, когда в результате небрежного обращения с платой керамические конденсаторы, установленные на ней получают механические повреждения.
Такие конденсаторы сразу бросаются в глаза при внимательном осмотре платы.
Они имеют отколотые края, трещины и т.д. Несмотря на то, что они могут быть исправны, такие конденсаторы лучше всего сразу же заменить.
9.2 Трансформаторы и дроссели
Представляют собой частные случаи катушек индуктивности с магнитным сердечником.
В реальной катушке провод, из которого она навивается, обладает последовательным сопротивлением, а между витками обмотки имеется распределенная емкость.
Две катушки индуктивности, связанные друг с другом через общий магнитный сердечник, образуют трансформатор.
При этом реальные трансформаторы (в отличие от идеальных) имеют между вторичными и первичными обмотками емкость.
Эквивалентная схема катушки индуктивности показана на рис.12,6. Межвитковая емкость представлена здесь в виде шунтирующего конденсатора с сосредоточенными параметрами, так что на некоторой частоте имеется параллельный резонанс.
Эта частота резонанса определяет верхнюю частоту, на которой можно использовать катушку индуктивности.
Другой важной характеристикой катушек индуктивности является их чувствительность к паразитным магнитным полям и способность генерировать эти поля.
Поэтому к силовым импульсным трансформаторам ИБП предъявляют жесткие требования по обеспечению электромагнитной совместимости, по индуктивности рассеяния обмоток при условии обеспечения хорошего потокосцепления между обмотками, а также по конструкции с высокой прочностью изоляции (как правило, пробивное напряжение не менее 2кВ). Эти требования прежде всего обусловлены прямоугольностью формы напряжения с большой частотой (около З0кГц), а также большой амплитудой импульсов в каждом полупериоде напряжения.
Импульсные трансформаторы предназначены для передачи кратковременных электрических импульсов достаточно большой мощности.
Возникающие при этом искажения плоской части импульса определяются конечной величиной индуктивности первичной обмотки L1, а искажения фронта - индуктивностью рассеяния Ls.
Эти искажения фронтов импульсов вызываются паразитными колебаниями, возникающими в контуре, образованном индуктивностью рассеяния Ls и собственной емкостью С0.
Поэтому при выполнении импульсного трансформатора принимаются специальные меры для уменьшения этих паразитных параметров.
Меры эти в основном сводятся к следующему.
Обмотки располагают таким образом, чтобы между их выводами было приложено в процессе работы возможно меньше импульсное напряжение. Рекомендуется обмотку с меньшим числом витков располагать внутри, а с большим числом витков - снаружи катушки.
Для получения малой величины индуктивности рассеяния одну из обмоток наматывают в два слоя, между которыми помещают вторую обмотку.
В некоторых импульсных трансформаторах первичная и вторичная обмотки наматываются одновременно двумя проводами, так что витки одной обмотки располагаются между витками другой.
В качестве межслоевой и межобмоточной изоляции обычно используются пленки неорганических диэлектриков.
Сами трансформаторы пропитывают компаундами или лаками.
В силовых импульсных трансформаторах ИВП персональных компьютеров находят широкое применение Ш-образные ферритовые магнитопроводы, наиболее технологичные для процесса намотки обмоток и характеризующиеся высоким коэффициентом их заполнения.
Исходя из вышесказанного, можно сделать неутешительный вывод о том, что при выходе из строя силового импульсного трансформатора его ремонт или изготовление нового - дело весьма сложное и требует специального оборудования, материалов, оснастки и высокой квалификации.
Кроме того импульсный трансформатор является оригинальной неунифицированной деталью, которая разрабатывается и применяется для данной конкретной схемы ИВП и, как правило, не подходит для других схем.
При нарушении хотя бы одного из вышеперечисленных параметров в результате ремонта импульсного трансформатора, он будет работать неудовлетворительно, что приводит к нарушению оптимального соотношения потерь мощности на элементах ИВП и скорому повторному выходу ИБП из строя.
К счастью, силовые импульсные трансформаторы необратимо выходят из строя довольно редко, что объясняется их высокой надежностью, которая заложена в технологии их изготовления, т.к импульсный трансформатор является одним из самых ответственных элементов схемы ИБП.
Рассмотрим теперь основные особенности построения трансформаторов тока, которые используются во многих схемах ИБП в качестве датчика схемы токовой защиты.
Характерной особенностью трансформатора тока в отличие от трансформатора напряжения является то, что вторичная обмотка его должна быть обязательно замкнута на нагрузку, сопротивление которой не превышает определенного значения.
Разомкнутое состояние вторичной обмотки является аварийным режимом. Поясним это подробнее.
Т.к. ток первичной обмотки не изменяется при разрыве цепи вторичной обмотки, в отличие от трансформатора напряжения, то переменный магнитный поток в сердечнике имеет очень большую амплитуду из-за того, что отсутствует встречный компенсирующий магнитный поток, порождаемый током вторичной обмотки.
Скорость изменения магнитного потока при смене полярности тока, протекающего через первичную обмотку, также очень велика.
Поэтому будет очень велика ЭДС, наводимая этим потоком на разомкнутой вторичной обмотке. Величина этой ЭДС такова, что может привести к пробою изоляции.
Для безопасности работы в случае повреждения изоляции между первичной и вторичной обмотками, вторичная обмотка должна быть обязательно заземлена.
Кроме того, большая амплитуда переменного магнитного потока в сердечнике приводит к значительному возрастанию потерь на его перемагничивание. Поэтому трансформатор начинает сильно перегреваться.
В схеме ИБП PS-6220C, например, функцию нагрузки вторичной обмотки трансформатора тока Т4 выполняет резистор R42 (470 Ом) Трансформатор тока в рассматриваемом классе ИБП в основном имеет две конструктивные реализации. В одном варианте он представляет собой трансформатор на Ш-образном ферритовом сердечнике, на среднем керне которого расположен каркас с намотанной на него вторичной обмоткой. Первичная обмотка расположена поверх вторичной и представляет из себя один виток монтажного провода в пластмассовой изоляции (рис.14, а, б).

Рис.14. Встречающиеся на практике конструкции трансформатора тока на Ш-образном (а) и на кольцевом (б, в) сердечнике.
В другом варианте вторичная обмотка наматывается на кольцевой ферритовый сердечник, а первичной обмоткой является вывод конденсатора, который включен последовательно с первичной обмоткой силового трансформатора (рис.14, в).
Однако встречаются и другие варианты конструктивного исполнения трансформатора тока.
Дроссели выходных фильтров (кроме дросселя групповой стабилизации) представляют собой катушки индуктивности с однорядной намоткой из медного провода большого сечения на незамкнутом ферритовом сердечнике цилиндрической формы (ферритовые стержни).
Большое сечение провода объясняется значительной величиной выходных токов ИБП, а незамкнутая форма сердечника - работой дросселя с большим током подмагничивания.
Замкнутая форма сердечника в этом случае привела бы к вхождению его в магнитное насыщение и потере дросселем фильтрующих свойств.
Неисправности индуктивных элементов можно подразделить на:
обрыв в обмотке;
межвитковое замыкание;
межобмоточное замыкание (только для трансформаторов), замыкание (пробой) обмотки на сердечник;
потеря сердечником магнитных свойств (из-за перегрева, механических повреждений и т.д.).
Выход из строя выходных дросселей фильтров в ИБП явление крайне редкое из-за их высокой надежности.
Выход из строя трансформаторов часто можно определить при внешнем осмотре по потемнению отдельных участков наружной изоляции, появлению пузырьков воздуха под изоляцией, вспениванию и выделению из под изоляции пропиточного компаунда.
Целостность обмоток на "обрыв", а также наличие межобмоточного замыкания и замыкания какой-либо из обмоток на сердечник легко проверяются с помощью омической "прозвонки".
Остальные из перечисленных выше неисправностей поддаются обнаружению крайне сложно, так как омическое сопротивление обмоток трансформатора очень мало (единицы и даже доли Ом!).
Если есть подозрение на межвитковое замыкание или на потерю сердечником магнитных свойств, то трансформатор нуждается в замене на аналогичный.
9.3 Диоды
Диоды, применяемые в рассматриваемом классе ИБП, можно условно подразделить на:
силовые выпрямительные низкочастотные (диоды входного сетевого моста и схемы пуска);
силовые выпрямительные высокочастотные вторичной стороны;
высоковольтные высокочастотные (рекуперационные диоды транзисторного инвертора);
низковольтные высокочастотные (применяемые в согласующем каскаде и сигнальных цепях защиты, а также схеме образования сигнала PG).
Выпрямительные низкочастотные диоды для входного выпрямительного моста выбираются при замене по следующим основным параметрам:
постоянному обратному напряжению Uo6p. (не менее 400В);
среднему прямому току Iпр. (не менее 2-4А в зависимости от мощности блока);
импульсному прямому току Iи. пр. (не менее 70-100А).
Для силовых выпрямительных высокочастотных диодов, кроме того, важным параметром служит время восстановления обратного сопротивления диода teoc, которое определяет длительность режима "сквозных токов" в схеме выпрямления. Это увеличивает коммутационные потери не только в диодах выпрямителя, но и в транзисторах инвертора. При этом элементы источника оказываются в режиме короткого замыкания, что создает условия для коммутационных выбросов на фронтах переключения, ведущих к отказу источника. Время teoc. должно быть в три-четыре раза меньше времени выключения транзистора и соответствовать teoc. = 0,3 - 0,5мкс. Вторым важным параметром этих диодов является прямое падение напряжений Unp., от значения которого зависит КПД выпрямителя. Это напряжение должно быть по возможности меньшим.
Сравнительно меньшее значение Unp. получается у диодов с барьером Шоттки. У данного типа диодов Unp. составляет 0,4-0,6В при токах до 100А, а время восстановления не более 0,1мкс. Недостатком диода является большой обратный ток и малое допустимое обратное напряжение (20 - 40В).
Для остальных диодов определяющим параметром является teoc.
Мощные выпрямительные диоды в каналах выработки +5В и +12В стоят на радиаторах, т.е. для обеспечения температурного режима работы этих диодов надо обеспечить хороший теплоотвод!
Характерной ошибкой ремонтников при замене вышедших из строя зарубежных диодов является незнание одной характерной особенности. Исторически сложилось так, что у диодов, выпускаемых отечественной промышленностью метка, как правило, наносится со стороны анода. Зарубежные диоды, как правило, имеют метку у катода.
Поэтому ремонтник, извлекая неисправный диод из платы, устанавливает на его место диод отечественного производства, стараясь при этом сохранить расположение метки.
В результате диод оказывается запаян "наоборот", что приводит к выводу ИБП из строя.
Однако необходимо отметить, что и для зарубежных, и для отечественных диодов расположение меток может быть и противоположным.
Поэтому необходимо перед установкой диода на плату разобраться в расположении выводов с помощью омметра, не доверяясь справочникам, в которых иногда встречаются досадные ошибки! Иногда ошибки при маркировке диодов бывают допущены на заводе изготовителе.
Практически встречающиеся неисправности диодов можно разделить на:
обрыв;
короткое замыкание (пробой);
уменьшение обратного сопротивления (утечка);
увеличение прямого сопротивления.
Все эти неисправности легко обнаруживаются при помощи омметра после выпаивания диода из схемы.
Обращаем Ваше внимание на то, что иногда утечка диода проявляется только под напряжением!
Большие сложности возникают при выходе из строя стабилитронов и тиристоров в ИБП, которые обычно являются пороговыми и исполнительными элементами различных защитных схем.
Определение их типов и параметров часто бывает затруднено из-за отсутствия справочной информации и принципиальных схем на ИБП.
Произвольный подбор этих элементов чреват выходом из строя элементов ИБП, которые еще не "сгорели". Поэтому при таких сложных случаях необходимо "снять" принципиальную схему с печатной платы ИБП и тщательно проанализировать принцип ее работы, после чего попробовать подобрать элемент со сходными параметрами, либо попытаться достать аналогичный зарубежный элемент.
9.4 Транзисторы
Транзисторы, применяемые в рассматриваемом классе ИБП, можно условно подразделить на:
силовые высокочастотные (большой мощности);
сигнальные высокочастотные (малой мощности).
Силовые высокочастотные транзисторы применяются в качестве ключей полумостового инвертора и рассчитаны на работу со значительными токами и напряжениями.
Сигнальные транзисторы используются во всех остальных функциональных узлах схемы ИБП.
Во всех схемах рассматриваемого класса ИБП в качестве силовых ключей используются исключительно биполярные транзисторы обратного типа проводимости (n-p-п).
В качестве сигнальных используются транзисторы как прямого (p-n-р), так и обратного типа проводимости. При замене сигнальных транзисторов следует учитывать не только цифровое обозначение транзисторов, но и буквенные обозначения, которые нанесены на корпус. Транзисторы с разными буквенными обозначениями имеют различные параметры (прежде всего - коэффициент усиления по току)!
Практически встречающиеся неисправности транзисторов можно разделить на:
обрыв одного или обоих переходов;
короткое замыкание (пробой) по одному или обоим переходам;
уменьшение обратного сопротивления (утечка) одного или обоих переходов;
пробой по участку коллектор-эмиттер при целостности переходов коллектор-база и эмиттер-база. Все эти неисправности легко обнаруживаются при помощи омметра после выпаивания транзистора из схемы, т.к. каждый из переходов транзистора аналогичен диоду.
9.5 Интегральные стабилизаторы


Рис.15. Интегральные линейные регуляторы напряжения LM7805, LM7812.
Эти микросхемы содержат встроенную защиту от перегрузки по току и тепловую защиту от максимально допустимой температуры кристалла (175°С), что существенно повышает надежность микросхем.
Типовая схема включения этих стабилизаторов приведена на рис.17.
Конденсатор С1 - обычный фильтрующий конденсатор, который должен иметь емкость 1000мкф на 1А тока нагрузки.
Конденсатор С4 используется для сглаживания переходных процессов при внезапных повышениях потребляемого тока и должен иметь емкость примерно 100мкф на 1А тока нагрузки.

Рис.16. Выход ИМС 7805 на режим стабилизации при подаче входного напряжения.

Рис.17. Типовые схемы включения трехвыводных интегральных стабилизаторов положительного (а) и отрицательного (б) напряжений.
В рассматриваемом классе ИБП используются, в основном, для стабилизации отрицательных выходных напряжений трехвыводные интегральные стабилизаторы напряжения типа 7905, 7912 или 7805, 7812.
Структурная схема трехвыводных интегральных стабилизаторов 7805 (К142ЕН5А) и 7812 (К142ЕН8Б) приведена на рис.14.
Основные параметры этих стабилизаторов напряжения приведены в табл.6.
Входной конденсатор С2 устраняет генерацию при скачкообразном включении входного напряжения (Uex), которая возникает в стабилизаторе из-за влияния монтажных емкости и индуктивности соединительных проводов, образующих паразитный колебательный контур (рис.15),
Выходной конденсатор СЗ служит для защиты от переходных помеховых импульсов.
Обычно С2 и СЗ имеют емкость от 0,1 до 1 мкф и должны монтироваться как можно ближе к корпусу стабилизатора. Амплитуда высокочастотных колебаний может превышать максимально допустимое входное напряжение, что приводит к пробою микросхемы, поэтому наличие и исправность С2 является обязательным условием для работы схемы.
Иногда между входом и выходом интегрального стабилизатора включается диод (рис.16). В его отсутствии после выключения из сети ИБП конденсатор, стоящий на выходе стабилизатора разрядится через стабилизатор, что может привести к выходу его из строя.
Минимальное входное напряжение интегрального стабилизатора должно превышать выходное на 2,5В, т.е. для стабилизатора с фиксированным выходным напряжением +5В, например, минимальное входное напряжение составляет +7.5В.
Цоколевка корпусов интегральных стабилизаторов этих серий приведена на рис.80.
Заключение
Наибольшее распространение в схемотехнике источников питания мониторов получил импульсный источник питания, содержащий стабилизатор напряжения, регулирующий элемент которого работает в ключевом режиме.
Использование этого режима позволяет значительно улучшить ряд показателей формирователей питающих напряжений.
Так, импульсный источник питания, по сравнению с линейным, обладает высоким коэффициентом полезного действия (0,7...0,8), меньшей рассеиваемой мощностью выходного транзистора, а, следовательно, и облегченным тепловым режимом всего монитора в целом, малыми размерами импульсного трансформатора и сглаживающего фильтра.
К достоинствам импульсных источников питания относится и возможность групповой стабилизации одновременно нескольких источников питания, а также способность работы в широких пределах изменения сетевого напряжения (от 100 до 260 В).
Недостатками импульсных источников питания считают: высокий уровень радиопомех при функционировании и отсутствие гальванической развязки от сети переменного тока.
Источник питания монитора представляет собой сложное радиоэлектронное устройство, ремонт которого необходимо осуществлять, точно представляя его работу и владея навыками нахождения и устранения дефектов.
При ремонте рекомендуется комплексное использование всех доступных способов поиска неисправностей. При ремонте ИБП необходимо использовать следующие методы:
Метод анализа монтажа.
Б. Метод измерений
В. Метод исключения.
Г. Метод электропрогона.
Д. Метод воздействия.
Е. Метод эквивалентов.
Характерными причинами возникновения аварийных режимов в схеме ИБП являются: "броски" сетевого напряжения, вызывающие увеличение амплитуды импульса на коллекторе ключевого транзистора; короткое замыкание в цепи нагрузки; лавинообразное нарастание тока коллектора из-за насыщения магнитопровода импульсного трансформатора, например, из-за изменения характеристики намагничивания магнитопровода при перегреве или случайного увеличения длительности импульса, открывающего транзистора.
Одной из самых характерных неисправностей является "пробой" диодов выпрямительного моста или мощных ключевых транзисторов, ведущий к возникновению КЗ в первичной цепи ИБП. Пробой диодов выпрямительного моста может привести к ситуации, когда на электролитические сглаживающие емкости сетевого фильтра будет непосредственно попадать переменное напряжение сети. При этом электролитические конденсаторы, стоящие на выходе выпрямительного моста, взрываются.
Литература
Чальз Брукс и др. Аттестация А+. Москва. 2002.
Марк Минаси. Ваш ПК. Петербург. 2004
Гук М. Аппаратные средства IBM PC. Энциклопедия. - СПб.: "Питер", 2000. - 816 с: илл
Мураховский В.И., Евсеев Г.А. Железо ПК - 2002. Практическое руководство. - Москва: "ДЕСС КОМ", 2002. - 672 с: илл.
Периодические издания:
Компьютерра. Компьютерный еженедельник: 2001-2005. Компьютерра. Спецвыпуски: 2005.
HARD'nSOFT. Ежемесячный журнал: 2001-2005.
CHIP. Журнал информационных технологий: 2001-2005.
Мир ПК 2000-2005
Компьютер Пресс 2000-2005
Хакер 2002-2005
UPGRADE 2000-2005
Интернет-издания:
3DNews.ru
3DVelocity.com
AMDNow.ru
BoogleTech.com
Сontroler Reviews.com
DigitalWare.ru
HomeToys.com
iXBT.com
Motherboards.org
NVMax.ru
PCGuide.com
ReactorCritical.ru
Sandpile.org