Структурные схемы цифровых радиопередающих устройств
Содержание:
Введение
Радиопередатчики на основе цифровых контроллеров информационного тракта
Радиопередатчики с прямым цифровым формированием высокочастотных сигналов
Заключение
Список литературы
Введение
Радиопередающие устройства (РПдУ) применяются в сферах телекоммуникации, телевизионного и радиовещания, радиолокации, радионавигации. Стремительное развитие микроэлектроники, аналоговой и цифровой микросхемотехники, микропроцессорной и компьютерной техники оказывает существенное влияние на развитие радиопередающей техники как с точки зрения резкого увеличения функциональных возможностей, так и с точки зрения улучшения ее эксплуатационных показателей. Это достигается за счет использования новых принципов построения структурных схем передатчиков и схемотехнической реализации отдельных их узлов, реализующих цифровые способы формирования, обработки и преобразования колебаний и сигналов, имеющих различные частоты и уровни мощности.
В области телекоммуникаций и вещания можно выделить следующие основные непрерывно возрастающие требования к системам передачи информации, элементами которых являются РПдУ:
- обеспечение помехоустойчивости в перегруженном радиоэфире;
- повышение пропускной способности каналов;
- экономичность использования частотного ресурса при многоканальной связи;
- улучшение качества сигналов и электромагнитной совместимости.
Стремление удовлетворить этим требованиям приводит к появлению новых стандартов связи и вещания. Среди уже известных GSM, DECT, SmarTrunk II, TETRA, DRM и др.
1. Радиопередатчики на основе цифровых контроллеров информационного тракта
В настоящем разделе речь пойдет о радиопередатчиках, у которых низкочастотные модулирующие и управляющие сигналы вырабатываются специализированными цифровыми сигнальными процессорами, а сама модуляция осуществляется в аналоговых каскадах, работающих на высоких рабочих или промежуточных частотах. Цифровые сигнальные процессоры такого типа называются контроллерами информационного тракта (Baseband controller). Они являются специализированными ИМС, выполняющими в передатчиках и приемопередатчиках (трансиверах) целый ряд функций, основными из которых являются следующие.
Преобразование поступающей в передатчик аналоговой (речевой) информации в цифровую форму встроенным АЦП и дальнейшая ее обработка перед подачей на модулятор - фильтрация, кодирование, накопление и сжатие, объединение в пакеты (Burst encoding). Формирование пакетов осуществляется с добавлением идентификационной информации, управляющих данных, синхронизирующих последовательностей, данных для проверки правильности принятого пакета и пр. Все необходимые для этого данные хранятся в ПЗУ контроллера или получаются контроллером из принимаемого от других станций сигналов. Например, «личный» аутентификационный код передатчика хранится в ПЗУ, а в эфир передается другой код, вычисленный контроллером по встроенному алгоритму с использованием «личного» кода и принятого от базовой станции кодового запроса (случайного числа).
Формирование цифрового модулирующего сигнала и преобразование его в аналоговую форму с помощью встроенного ЦАП для подачи на модулятор.
Управление каскадами передатчика - режимами по постоянному току, коэффициентами передачи (в системах автоматической регулировки мощности сигнала и защиты транзисторов выходных каскадов), подключением резервных блоков. Для этого контроллер содержит встроенные ЦАП и АЦП и средства обмена данными с внешними ЦАП и АЦП. Управление выходной мощностью передатчика необходимо для поддержания ее неизменной величины в случае работы с сигналами с постоянной огибающей, а также для формирования огибающей РЧ импульсов в соответствии с определенной временной маской при работе в пакетном режиме.
Переключение прием-передача.
Управление синтезатором частоты - сменой рабочей частоты, ее подстройкой, синхронизацией для работы в системе с другими станциями.
Осуществление пользовательского интерфейса - обмен данными с дисплеем, индикаторами, клавиатурой, внешним управляющим компьютером, а также с периферийными устройствами, имеющими цифровое управление. Сопряжение с телефонной сетью общего пользования или сетью ISDN.
Временная синхронизация для работы в системе передачи информации с множественным доступом в качестве абонентской или базовой станции. Межсистемная синхронизация. В частности, если в качестве примера цифрового передатчика рассматривать передатчик абонентской части системы DECT, его работа подчиняется трем типам синхронизации TDMA - слотовой синхронизации (с длительностью слота 416,7 мкс, за которые передается 480 бит), кадровой синхронизации (1 кадр равен 24 слотам) и мультикадровой (160 мс) синхронизации.

Рис. 1.1.
Наиболее обобщенная структурная схема приемопередатчика (трансивера) с контроллером информационного тракта приведена на рис. 1.1. Она включает функции, перечисленные выше. Варианты внутренней структуры контроллера информационного тракта приведен на рис. 1.2. Это упрощенная структура ИМС PCD87550 фирмы Филлипс, которая является контроллером информационного тракта цифровых радиопередатчиков системы беспроводной передачи данных «Bluetooth» (рис. 1.2.а) и структурная схема baseband-контроллера AD6526, предназначенного для построения трансиверов стандартов GSM/GPRS (рис. 1.2б). Вычислительным ядром этих контроллеров является специализированный процессор ARM TDMI, управляющий контроллером связи, который, в свою очередь, через радиоинтерфейс управляет работой трансивера, получает и передает через него данные. Под радиоинтерфейсом здесь имеется в виду схема сопряжения цифрового контроллера связи с аналоговой частью трансивера.
Остальные блоки, показанные на рис. 1.2а, особых пояснений не требуют: это кодек речи, ЦАП для управления режимами каскадов трансивера, внутренний тактовый генератор, память, интервальный таймер, а также богатый выбор интерфейсов для связи с периферийными устройствами (например, дисплеем, клавиатурой) и внешним управляющим компьютером.
Контроллер AD6526 является более специализированным, поэтому в него введены такие блоки, как интерфейс SIM-карты, интерфейсы дисплея, клавиатуры и подсветки, часы реального времени и др. Его блоки можно разделить на три основные группы: подсистема управляющего микропроцессора (MCU), подсистема сигнального процессора (DSP), подсистема периферии.

Рис. 1.2а.

Рис. 1.2б.
Для получения модулированных сигналов с рабочей частотой в радиопередатчиках с контроллерами информационного тракта используют несколько типов структурных схем радиочастотных трактов. Приведем здесь самые распространенные из них.
1. Передатчики с прямой модуляцией и прямой квадратурной модуляцией характеризуются тем, что генератор, управляемый напряжением (ГУН) вырабатывает колебания с рабочей частотой передатчика (например, для системы DECT около1900 МГц, а для Bluetooth - 2.4 ГГц), а модуляция происходит путем воздействия на сам ГУН или его выходной сигнал. В передатчиках с прямой модуляцией (рис. 1.3а) реализуются виды модуляции с постоянной огибающей, например, частотная манипуляция (N-FSK), а в передатчиках с прямой квадратурной модуляцией (рис. 1.3б) возможно формирование любых узкополосных амплитудно-фазовых видов модуляции, например многопозиционной квадратурной амплитудной модуляции (N-QAM). Интегральные квадратурные СВЧ-модуляторы были рассмотрены в предыдущем разделе.

Рис. 1.3.
Схемы с прямой модуляцией и прямой квадратурной модуляцией получаются предельно простыми, и это является их основным достоинством, но при повышенных требованиях к качеству (спектральной чистоте) сигнала передатчика или его экономичности могут оказаться существенными следующие их недостатки:
затягивание (т.е. изменение) частоты ГУН при изменении параметров нагрузки, которой для него является усилитель мощности;
смещение частоты ГУН за счет изменения его питающего напряжения, которое может претерпевать скачки в моменты включения усилителя мощности;
затягивание частоты ГУН за счет паразитного влияния сигнала усилителя мощности на его управляющий вход;
паразитное просачивание сигнала несущей от ГУН на выход передатчика;
значительное потребление энергии квадратурным модулятором СВЧ диапазона.
Большинство из этих недостатков обусловлено тем, что ГУН и усилитель мощности работают на одной и той же, достаточно высокой частоте. Стремление устранить эти недостатки привело к разработке других видов модуляции.
2. Прямая модуляция со сдвигом или удвоением частоты применяется также в тех случаях, когда требуется получить простую схему генераторного тракта. Прямая модуляция со сдвигом частоты (рис. 1.4а) отличается тем, что рабочая частота, подаваемая на квадратурный модулятор, формируется как сумма или разность частот двух генераторов, один из которых опорный, а другой - ГУН. Поскольку на выходе этой схемы возможно появление паразитных продуктов преобразования, фильтр должен обеспечивать необходимую избирательность.

Рис. 1.4.
Прямая модуляция с удвоением частоты (рис. 1.4б) не требует такого сложного фильтра, но могут возникнуть дополнительный фазовый шум и паразитная амплитудная модуляция, свойственные умножителям частоты. Все же, качество сигнала, обеспечиваемое прямой модуляцией с удвоением частоты, достаточно для устройств беспроводной связи стандарта DECT, и промышленностью выпускаются такие устройства (например, комплект ИМС для трансивера DECT PMB2420, PMB2220, фирма Siemens).
3. Непрямая модуляция (модуляция с преобразованием частоты вверх) является наиболее популярной, так как позволяет реализовать все преимущества супергетеродинных передатчиков, в частности, спектральную чистоту сигнала и низкое энергопотребление квадратурного модулятора. Легко предотвратить затягивание частот гетеродина и просачивание его сигнала в антенну. Недостаток -трудность изготовления фильтров, а также необходимость генерирования двух частот генераторов.

Рис. 1.5.
4. Передатчики с петлей трансляции используют петлю ФАПЧ для частотной модуляции и одновременно преобразования частоты модулированного сигнала вверх до значения рабочей частоты. Существует несколько вариантов схем с петлей трансляции, одна из них обсуждалась в главе, посвященной синтезаторам частоты, рис.2.4.2.1. На этом рисунке приведена схема с прямой модуляцией ГУН в петле ФАПЧ, она допускает очень высокую степень интеграции и малое энергопотребление, но имеет некоторый дрейф частоты при размыкании петли ФАПЧ на время прохождения модулирующих импульсов. Существуют более качественные методы модуляции в петле ФАПЧ, например, модуляция частоты опорного сигнала. В любом случае, в этих схемах не удается получить виды модуляции с изменяющимся значением огибающей.
Передатчики, построенные на основе контроллеров информационного тракта, являются весьма экономичными, так как эти контроллеры работают на невысоких тактовых частотах (например, 13 или 26 МГц), могут работать в СВЧ диапазоне, имеют низкий уровень побочных продуктов в спектре выходного сигнала. Они позволяют получить в одном радиоканале сигнал с одной несущей частотой, т.е. реализовать один канал передачи информации. Для современных систем связи этого недостаточно, требуется формировать на выходе передатчика одновременно сигналы с несколькими несущими частотами, что гораздо удобнее, чем складывать в общей нагрузке (в «комбайнере» - сумматоре мощных сигналов, либо в эфире) сигналы нескольких передатчиков. Кроме того, в связи с быстрым развитием техники телекоммуникаций может потребоваться не одна смена стандарта связи без смены комплекта приемо-передающей аппаратуры. Все это возможно в более сложных цифровых радиопередающих устройствах, построенных на основе специализированных цифровых процессоров передатчиков (TSP), которые будут рассмотрены в следующей главе.
2. Цифровые синтезаторы частоты с косвенным синтезом (ФАПЧ)
Современные средства цифрового формирования и обработки сигналов позволяют получать цифровые модулированные ВЧ или ПЧ сигналы с частотами до сотен МГц. Как известно из параграфа 2.2.2 настоящего учебного пособия, существуют высококачественные быстродействующие ЦАП, позволяющие перевести цифровой сигнал в аналоговую форму для подачи (через фильтр) на вход усилителя мощности передатчика, либо на вход смесителя, повышающего частоту сигнала до необходимого значения перед его усилением по мощности. Такой вариант имеет свои преимущества - возможность формировать сложные многочастотные сигналы (например, 8 модулированных несущих с разносом частот в 100 кГц одновременно), позволяют менять все параметры излучения, в том числе и стандарт связи путем смены только программного обеспечения. Недостатком их можно считать относительно низкую экономичность и наличие заметных паразитных составляющих в спектре сигнала.
Наиболее простым вариантом цифрового передатчика с цифровым выходом на ПЧ/ВЧ можно считать комбинацию из цифрового сигнального процессора (DSP) и прямого цифрового синтезатора частоты (DDS), рис. 2.1. При этом DDS должен иметь одиночный (не квадратурный) выход, как, например, AD7008 (рис.2.4.1.5), AD9830 (рис.2.4.1.4). Такой передатчик может формировать сигналы с амплитудно-фазовыми видами модуляции (АМ, ЧМ, SSB, PSK, FSK, QAM) на частотах до десятков МГц.

Рис. 2.1.
Так как тактовые частоты современных DDS не превышают сотен МГц, а максимальная рабочая частота DDS может быть около 0.4 от тактовой, то для повышения несущей частоты требуются дополнительные элементы наилучшим вариантом здесь является квадратурный СВЧ модулятор в интегральном исполнении. Принцип его работы описан в той же главе. Структурная схема такого передатчика, способного работать на частотах до 2.5 ГГц, показана на рис. 2.2.

Рис. 2.2.
Типовая структурная схема более совершенного цифрового приемопередатчика показана на рис. 2.3. Она является стандартной для современных цифровых приемопередатчиков и может быть реализована, в зависимости от требований к частотному диапазону и к алгоритму обработки сигнала, на различной элементной базе. В частности, ядро формирования цифровых ВЧ сигналов может быть выполнено на основе:
стандартного цифрового сигнального процессора (DSP) - если требуется сигнал с относительно невысокой частотой - до 1 МГц;
ПЛИС (FPGA) очень высокой степени интеграции, т.е. с эквивалентным количеством вентилей, исчисляемым миллионами;
стандартных ИМС нескольких типов - цифрового сигнального ВЧ процессора приемника (RSP) в приемном тракте; цифрового сигнального ВЧ процессора передатчика (TSP) в передающем тракте, который может быть заменен (как вариант исполнения передающего тракта без отдельного ВЧ ЦАП) на цифровой модулятор, модулируемый DDS или цифровой преобразователь частоты вверх (QDUC); элементная база этого варианта передающего тракта была подробно рассмотрена в предыдущем разделе.

Рис. 2.3.
Для сравнения некоторых возможностей перечисленных выше стандартных ИМС, задействованных в цифровом приемопередатчике VersaCOMM фирмы Analog Devices, приведена табл. 2.1. Перечислим названия этих ИМС (описание работы некоторых из них дано в разделе 2):
RSP: AD6620 (1-2-х-канальная, 65 MSPS), AD6624 (1-2-4-х-канальная, 80 MSPS), AD6634 (2-х-канальная W-CDMA, 80 MSPS);
TSP: AD6622 (1-2-4-х-канальная, 75 MSPS), AD6623 (1-2-4-х-канальная, 104 MSPS);
QDUC: AD9853 (65 МГц, QPSK, 16-QAM цифровой модулятор с 10-разрядным ЦАП), AD9856 (200 MSPS квадратурный цифровой преобразователь частоты с 12-разрядным ЦАП), AD9857 (200 MSPS квадратурный цифровой преобразователь частоты с 14-разрядным ЦАП).
Табл.3.2.1.
|
Встроенные возможности VersaCOMM |
RSP |
TSP |
QDUC |
|
Преобразование частоты с высокоскоростным генератором с цифровым управлением (NCO) |
+ |
+ |
+ |
|
Автоматическая регулировка уровня сигнала |
+ |
+ |
- |
|
Нецелочисленное изменение частоты выборки |
+ |
+ |
- |
|
Программное управление характеристиками фильтра |
+ |
+ |
+ |
|
Цифровая модуляция (GMSK, QPSK, 8-PSK) |
- |
+ |
+ |
|
Интерфейс JTAG и др. |
+ |
+ |
- |
|
Интерполяционные фильтры |
- |
+ |
+ |
|
Встроенный на кристалл ВЧ ЦАП |
- |
- |
+ |
Структура цифрового сигнального процессора передатчика (TSP) AD6622 показана на рис. 2.4. Она включает четыре идентичных цифровых канала с последовательными трехпроводными информационными входами, цифровыми интерполяционными фильтрами (RCF и CIC фильтрами) и цифровым преобразованием частоты с помощью NCO. RCF фильтры являются интерполяционными КИХ фильтрами с коэффициентами, хранящимися в ОЗУ, что позволяет сменить частотные характеристики фильтров путем простой смены коэффициентов через управляющий порт TSP. CIC-фильтры являются гребенчатыми фильтрами, подавляющими «образы» цифровых сигналов перед подачей их на NCO для модуляции параметров вырабатываемых цифровых ВЧ сигналов. Прямые цифровые синтезаторы (NCO) выполнены квадратурными с цифровыми перемножителями-модуляторами I/Q и цифровыми сумматорами для объединения квадратур. Сигналы всех четырех каналов суммируются в цифровом сумматоре и подаются на вход внешнего ВЧ ЦАП. Такая архитектура позволяет получать как узкополосные, так и широкополосные модулированные ПЧ колебания для цифровых и аналоговых стандартов радиосвязи.
Таким образом, благодаря тому, что современные ВЧ ЦАП имеют высокую частоту выборки и широкий динамический диапазон, удается выполнить всю ПЧ часть телекоммуникационного многоканального передатчика в цифровом виде. При этом TSP является «мостом» между DSP и ВЧ ЦАП. Цифровая обработка ПЧ сигнала передатчика обеспечивает высокую повторяемость параметров при производстве, высокую точность и большую гибкость при смене параметров сигнала и даже стандартов, чем сравнимые аналоговые устройства.

Рис. 2.4.
В случае использования в качестве ядра цифрового формирования ВЧ сигналов ПЛИС надо учитывать, что ей необходимы, в отличие от DSP, некоторые внешние элементы: память данных и память программ, тактовый генератор, формирователь шины или схема управления загрузкой и т.п.
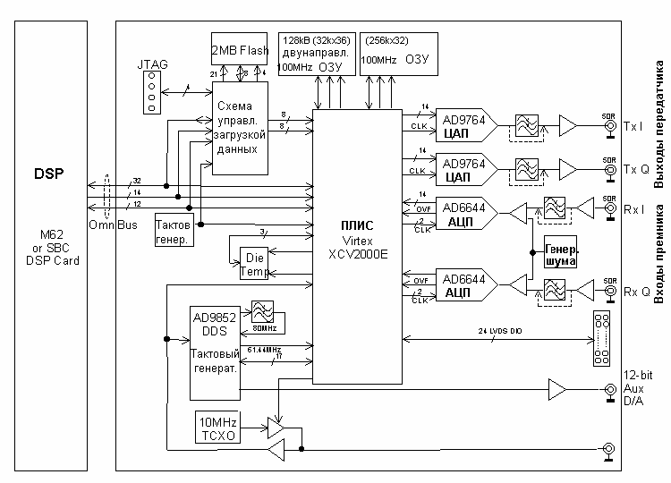
Пример реализации цифрового приемопередатчика концепции «Software Designed Radio» фирмы EnTegra на ПЛИС (FPGA) показан на рис. 2.5. Приемопередатчик выполнен в виде карты, вставляемой в слот «материнской» DSP-карты, которая, в свою очередь, имеет PCI-разъем для подключения к материнской плате персонального компьютера.

Рис. 2.5.
Передающая часть устройства, включая «прошивку» ПЛИС, имеет структуру, показанную на рис. 2.6. Она выполняет следующие операции:
прием данных от DSP по шине OmniBus;
формирование восьмиканального сигнала стандарта WCDMA;
обработка сигнала в интерполяционных фильтрах;
перенос в цифровом перемножителе с встроенным NCO частоты сигнала вверх;
коррекция сдвига постоянной составляющей для ЦАП;
преобразование квадратурных сигналов в аналоговую форму с помощью размещенных на плате ВЧ ЦАП;
аналоговая фильтрация нежелательных продуктов преобразования («образов») и усиление по мощности полезного сигнала.

Рис. 2.6.
Встроенная память программ и память данных позволяют использовать такой приемопередатчик в самых разнообразных применениях для различных стандартов связи второго и третьего поколения.
Передатчики с прямым цифровым формированием сигналов на ПЧ и ВЧ являются наиболее перспективными устройствами для создания на их основе базовых станций систем радиосвязи с множественным доступом, систем передачи данных по радиоканалам и других областей применения.
Заключение:
Основным направлением развития систем связи является обеспечение множественного доступа, при котором частотный ресурс совместно и одновременно используется несколькими абонентами. К технологиям множественного доступа относятся TDMA, FDMA, CDMA и их комбинации. При этом повышают требования и к качеству связи, т.е. помехоустойчивости, объему передаваемой информации, защищенности информации и идентификации пользователя и пр. Это приводит к необходимости использования сложных видов модуляции, кодирования информации, непрерывной и быстрой перестройки рабочей частоты, синхронизации циклов работы передатчика, приемника и базовой станции, а также обеспечению высокой стабильности частоты и высокой точности амплитудной и фазовой модуляции при рабочих частотах, измеряемых гигагерцами. Что касается систем вещания, здесь основным требованием является повышение качества сигнала на стороне абонента, что опять же приводит к повышению объема передаваемой информации в связи с переходом на цифровые стандарты вещания. Крайне важна также стабильность во времени параметров таких радиопередатчиков - частоты, модуляции. Очевидно, что аналоговая схемотехника с такими задачами справиться не в состоянии, и формирование сигналов передатчиков необходимо осуществлять цифровыми методами.
Список литературы:
1. Кириллов С.Н., Бодров О.А., Макаров Д.А. Стандарты и сигналы средств подвижной радиосвязи. Рязань: РГРТА. 1999.
2. Гольцова М. Широкополосные ЦАП: борьба на рынке коммуникационных систем усиливается. // Электроника. 2001. №2.
3. Bluetooth: устройства всех стран, соединяйтесь! ...без проводов. // Электроника. 2000. №5.
4. Уолт Кестер, Джеймс Брайэнт. Аналого-цифровые преобразователи для задач цифровой обработки сигналов. www.analog.com.ru/public/3.pdf
5. Проектирование радиопередатчиков: Учеб. пособие для вузов. / Под ред. В.В. Шахгильдяна. М.: Радио и связь. 2000. 654 с.