Элементы систем регулирования цифровых радиопередатчиков
Содержание
Введение
Частотно-фазовые детекторы
Цифровые элементы систем регулирования амплитуды колебаний
Заключение
Список литературы
Введение
Радиопередающие устройства (РПдУ) применяются в сферах телекоммуникации, телевизионного и радиовещания, радиолокации, радионавигации. Стремительное развитие микроэлектроники, аналоговой и цифровой микросхемотехники, микропроцессорной и компьютерной техники оказывает существенное влияние на развитие радиопередающей техники как с точки зрения резкого увеличения функциональных возможностей, так и с точки зрения улучшения ее эксплуатационных показателей. Это достигается за счет использования новых принципов построения структурных схем передатчиков и схемотехнической реализации отдельных их узлов, реализующих цифровые способы формирования, обработки и преобразования колебаний и сигналов, имеющих различные частоты и уровни мощности.
Основным направлением развития систем связи является обеспечение множественного доступа, при котором частотный ресурс совместно и одновременно используется несколькими абонентами. К технологиям множественного доступа относятся TDMA, FDMA, CDMA и их комбинации. При этом повышают требования и к качеству связи, т.е. помехоустойчивости, объему передаваемой информации, защищенности информации и идентификации пользователя и пр. Это приводит к необходимости использования сложных видов модуляции, кодирования информации, непрерывной и быстрой перестройки рабочей частоты, синхронизации циклов работы передатчика, приемника и базовой станции, а также обеспечению высокой стабильности частоты и высокой точности амплитудной и фазовой модуляции при рабочих частотах, измеряемых гигагерцами. Что касается систем вещания, здесь основным требованием является повышение качества сигнала на стороне абонента, что опять же приводит к повышению объема передаваемой информации в связи с переходом на цифровые стандарты вещания. Крайне важна также стабильность во времени параметров таких радиопередатчиков - частоты, модуляции. Очевидно, что аналоговая схемотехника с такими задачами справиться не в состоянии, и формирование сигналов передатчиков необходимо осуществлять цифровыми методами.
1 Частотно-фазовые детекторы
Одним из главных элементов цифровых синтезаторов с косвенным синтезом частоты можно назвать фазовый дискриминатор. Аналогичные устройства применяют в любых цифровых системах фазовой автоподстройки частоты, используемых как для синтеза колебаний с постоянной частотой, так и для частотной или фазовой модуляции и демодуляции ВЧ сигналов. Параметры фазового дискриминатора определяют наивысшую рабочую частоту петли ФАПЧ, а также такие важнейшие показатели, как ширина полосы захвата и полосы удержания петли ФАПЧ.
В цифровых системах ФАПЧ, в основном, используют следующие виды фазовых дискриминаторов:
фазовый детектор на логическом элементе «Исключающее ИЛИ»;
фазовый детектор на JK-триггере;
цифровой частотно-фазовый детектор (ЧФД).
Первые два типа детекторов характеризуются тем, что на их выходе присутствует постоянное напряжение, пропорциональное сдвигу фаз при равенстве частот входного и опорного сигналов, и биения, частота которых зависит от разности частот этих сигналов, если эти частоты не равны. При этом биения могут иметь в некотором диапазоне расстроек постоянную составляющую, приводящую петлю ФАПЧ в конце концов к захвату частоты входного сигнала, но при достаточно большой частотной расстройке биения становятся практически гармоническими и захват частоты является уже невозможным. Ясно, что при этом полоса захвата системы уже полосы удержания. В отличие от них, у цифрового частотно-фазового детектора при любых частотных расстройках на выходе нет биений, но присутствует постоянное напряжение, подстраивающее регулируемый генератор так, чтобы уменьшить эту расстройку. Таким образом, выходное напряжение ЧФД является функцией как разности фаз, так и разности частот поступающих на него колебаний. Благодаря этому в системе ФАПЧ, содержащей цифровой частотно-фазовый детектор, полоса захвата равна полосе удержания.

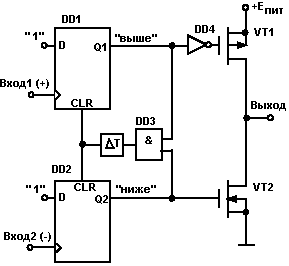
Рис.1
На рис.1 показана структура простейшего цифрового ЧФД, построенного на двух D-триггерах. Состояния их выходов определяют работу транзисторных ключей VT1, VT2 следующим образом.
Q1=1, Q2=1 - элемент «логическое И» DD3 выставляет на своем выходе 1, которая через устройство задержки подается на входы CLR триггеров, сбрасывая их выходы в 0.
Q1=0, Q2=0 - оба ключа разомкнуты, выход ЧФД - в третьем состоянии.
Q1=1, Q2=0 - ключ VT1 замкнут, VT2 разомкнут, на выходе ЧФД 1.
Q1=0, Q2=1 - ключ VT1 разомкнут, VT2 замкнут, на выходе ЧФД 0.
Рассмотрим поведение схемы в случае, когда частота сигнала на Входе 1 выше частоты на Входе 2, рис.2.5.1.2а. Из рисунка видно, что при этом единица на выходе ЧФД будет появляться чаще, чем 0 (триггеры срабатывают по положительному фронту на синхровходе), и частота ГУН будет подтягиваться выше, к частоте опорного генератора (предполагается, что ГУН выполнен с использованием варикапа). Это будет продолжаться до тех пор, пока частоты не станут равными, что приведет к захвату частоты ГУН. В случае, когда в исходном состоянии частота ГУН значительно выше частоты опорного генератора, на выходе ЧФД будет преобладать 0, понижая частоту ГУН вплоть до ее захвата петлей ФАПЧ.

Рис. 2.
Поведение ЧФД в режиме синхронизации (захвата) показано на рис. 2б. Оно является типичным для цифровых фазовых детекторов, обычно вырабатывающих импульсы, длительность которых пропорциональна сдвигу фаз между входными импульсами. Элемент задержки в этом режиме играет важную роль, не давая выходным импульсам сократить свою длительность до 0, что привело бы к переходу ключей в третье состояние на относительно долгое время, большее нескольких периодов входных сигналов. При такой ситуации ЧФД перестает управлять работой ГУН на некоторое время, и частота последнего дрейфует в неопределенном направлении, пока разность фаз не достигнет такой величины, при которой петля ФАПЧ снова сможет захватить частоту ГУН. После этого описанный цикл повторится снова, т.е. будут присутствовать низкочастотные паразитные флуктуации фазы ГУН, которые существенно испортят чистоту спектра его колебания. Как было сказано, элемент задержки в составе ЧФД позволяет избежать этого неприятного явления.
Современные ЧФД выпускаются в виде ИМС, и могут работать на частотах до 200 МГц, что позволяет их использовать в ПЧ трактах радиопередающих устройств современных стандартов связи. Они имеют средства для устранения зоны нечувствительности по фазе, расположенной в центре фазовой характеристики (о ней речь шла выше). Примером такой микросхемы может послужить AD9901, структура которой представлена на рис. 3. Принципиально она отличается от рассмотренной выше наличием делителей частоты входных сигналов на D-триггерах, Они обеспечивают фазовому дискриминатору, выполненному на элементе «Исключающее ИЛИ», прямоугольные колебания для улучшения его работы, а также сдвигают зону нечувствительности из центра фазовой характеристики на ее края, т. е. в точки -2pi, 0.

Рис. 3.

Рис. 4
Вид характеристики такого ЧФД показан на рис. 4., где видны зоны нечувствительности и нелинейности в зависимости от рабочей частоты детектора.
Цифровые элементы систем регулирования амплитуды колебаний
К таким элементам относятся детекторы амплитуды колебаний (detector-controller) и усилители ВЧ/СВЧ с программно регулируемым коэффициентом усиления. Кратко ознакомим читателя с их работой.
Линейный амплитудный детектор AD8314 (рис.5) и логарифмический амплитудный детектор AD8313 имеют схожие структурные схемы, состоящие из каскада усилительных ячеек, на выходе каждой из которых включен диодный детектор амплитуды. Отличаются эти устройства тем, что в первом из них складываются напряжения детекторных ячеек, а во втором – их токи, что обеспечивает, соответственно, линейный и логарифмический режимы их измерений. В первом случае динамический диапазон составляет 45 дБ, а во втором 70 дБ при рабочих частотах 0.1...2.5 ГГц. AD8314 вырабатывает два постоянных напряжения, одно из которых возрастает, а другое уменьшается от некоторого заданного уровня при увеличении амплитуды сигнала. Такие устройства, в отличие от диодных детекторов, имеют не только большой динамический диапазон, но и превосходную температурную стабильность, что делает их незаменимыми для применения в цепях контроля параметров передатчиков.
Отметим, что существуют также аналогичные детекторы для измерения среднеквадратического значения мощности сигнала (ИМС AD8361).

Рис.5.
В качестве примера усилителя ВЧ/СВЧ с программно управляемым коэффициентом усиления можно привести ИМС AD8370, структурная схема которой представлена на рис.6. Она способна работать в диапазоне частот от сотен кГц до 700 МГц с низким уровнем нелинейных искажений и низким коэффициентом шума. Аттенюатор управляется в диапазоне регулировки 28 дБ с шагом 1-2 дБ 7-битным словом, последовательно загружаемым в приемный регистр. При необходимости можно программно увеличить коэффициент передачи предварительного усилителя на 17 дБ. Такой усилитель может работать как предварительный УВЧ передатчиков базовых станций мобильной связи, обеспечивать согласование с ПАВ-фильтрами и т.д.

Рис.6.
Заключение
Основным направлением развития систем связи является обеспечение множественного доступа, при котором частотный ресурс совместно и одновременно используется несколькими абонентами. К технологиям множественного доступа относятся TDMA, FDMA, CDMA и их комбинации. При этом повышают требования и к качеству связи, т.е. помехоустойчивости, объему передаваемой информации, защищенности информации и идентификации пользователя и пр. Это приводит к необходимости использования сложных видов модуляции, кодирования информации, непрерывной и быстрой перестройки рабочей частоты, синхронизации циклов работы передатчика, приемника и базовой станции, а также обеспечению высокой стабильности частоты и высокой точности амплитудной и фазовой модуляции при рабочих частотах, измеряемых гигагерцами. Что касается систем вещания, здесь основным требованием является повышение качества сигнала на стороне абонента, что опять же приводит к повышению объема передаваемой информации в связи с переходом на цифровые стандарты вещания. Крайне важна также стабильность во времени параметров таких радиопередатчиков - частоты, модуляции. Очевидно, что аналоговая схемотехника с такими задачами справиться не в состоянии, и формирование сигналов передатчиков необходимо осуществлять цифровыми методами
Список литературы
1. Кириллов С.Н., Бодров О.А., Макаров Д.А. Стандарты и сигналы средств подвижной радиосвязи. Рязань: РГРТА. 1999.
2. Гольцова М. Широкополосные ЦАП: борьба на рынке коммуникационных систем усиливается. // Электроника. 2001. №2.
3. Bluetooth: устройства всех стран, соединяйтесь! ...без проводов. // Электроника. 2000. №5.
4. Уолт Кестер, Джеймс Брайэнт. Аналого-цифровые преобразователи для задач цифровой обработки сигналов. www.analog.com.ru/public/3.pdf
5. Проектирование радиопередатчиков: Учеб. пособие для вузов. / Под ред. В.В. Шахгильдяна. М.: Радио и связь. 2000. 654 с.