Идентификация параметров математических моделей биполярных транзисторов КТ209Л, КТ342Б и полевого транзистора КП305Е
Размещено на http://www.
Московский государственный технический университет
им Н.Э. Баумана
Калужский филиал
Пояснительная записка к курсовой работе
по курсу «Физика полупроводниковых приборов»
на тему:
«Идентификация параметров математических моделей биполярных транзисторов КТ209Л, КТ342Б и полевого транзистора КП305Е»
Содержание
Полевые транзисторы
1. Теоретические сведения по МДП транзисторам
2. Качественный анализ работы МДП- транзисторов
3. Уравнения для описания ВАХ МДП-транзистора
4. Эффект подложки
5. Структурно-физическая эквивалентная схема МOП транзистора
6. Характеристики МДП транзистора
7. Расчетная часть
Справочные данные
7.2 Описание макета
7.3 Семейство выходных характеристик
Биполярные транзисторы
Теоретические сведения по биполярным транзисторам
Характеристики транзисторов, используемые для экстракции параметров математических моделей.
Расчетная часть
Биполярный транзистор КТ209Л
11.1 Справочные данные
11.2 Режимы работы, характеристики
11.3 Расчет коэффициентов неидеальности эмиттерного и коллекторного переходов
Биполярный транзистор КТ342Б
12.1 Справочные данные:
12.2 Режимы работы, характеристики
12.3 Расчет коэффициентов неидеальности эмиттерного и коллекторного переходов
Малосигнальные параметры биполярных транзисторов
Литература
Цель курсовой работы
В ходе выполнения курсовой работы получить знания в области своей будущей профессии, проводя небольшие исследования.
В данной курсовой работе необходимо определить параметры структурно-физических математических моделей диодов и полевых транзисторов, малосигнальных и структурно-физических моделей биполярных транзисторов n-p-n и p-n-p типов. Параметры этих моделей находятся посредством обработки экспериментальных характеристик, которые определяются с помощью двух стендов. На одном из них производится снятие малосигнальных h- параметров биполярных транзисторов при включениях по двум схемам (с общей базой и с общим эмиттером) с использованием прибора Л2-21/1. На другом - производится снятие статических характеристик - входных, выходных, передаточных прямых и обратных в активном режиме и в режиме насыщения. Эти параметры являются главными элементами системы моделирования и анализа радиоэлектронных цепей. Такое моделирование позволяет значительно сократить сроки создания новых изделий РЭА и резко снизить затраты на макетирование этих изделий.
диод транзистор радиоэлектронная цепь
Полевые транзисторы
1. Теоретические сведения по МДП транзисторам
Одними из главных элементов современных ЭВМ являются транзисторы, в основу работы которых положен эффект поля. Такие транзисторы получили название полевых (ПТ) или униполярных, работа которых базируется на модуляции проводимости толщины проводящего приповерхностного слоя полупроводника изменением напряженности поперечного электрического поля. Использование таких транзисторов позволило резко снизить энергопотребление цифровых ИМС и упростить управление мощными энергопотребителями (с тепловыделением до нескольких киловатт). В полевых транзисторах с встроенным каналом (ПТВК) проводимость канала обусловлена движением основных носителей заряда, в полевых транзисторах с индуцированным каналом (ПТИК) проводимость канала обусловлена движением неосновных носителей заряда. В данной работе рассматривается топология, структура, конструкция и функционирование полевых транзисторов с изолированным затвором и индуцированным каналом. Сечение структуры ПТИК с каналом p-типа представлена на рис. 1а, топология представлена на рис. 1б. Электрод подложки может быть формирован с тыльной или с лицевой (планарной) стороны структуры. Далее рассматриваются свойства ПТИК с каналом р-типа. В зависимости от величины напряженности поперечного электрического поля (поля под затвором) ПТ различают режимы обогащения, обеднения и инверсии. В ПТИК в активном режиме имеет место инверсия типа проводимости.
В отсутствие напряжения, приложенного к затвору, р-n -переходы, образованные сильнолегированными областями р+ c подложкой, смещены в обратном направлении. В подложке на границе раздела между полупроводником и диэлектриком образуется положительный заряд подвижных дырок, который уравновешивает отрицательный заряд, образованный в случае подачи на электрод затвора положительного потенциала относительно истока ( и часто соединенной с ним подложки). Если заряд, сообщенный металлизации затвора превосходит тот, что необходим для компенсации встроенного положительного заряда поверхностных состояний и заряда, связанного в диэлектрике, то к приповерхностной области полупроводника подходят из глубины полупроводника неосновные носители заряда - дырки и формируется (индуцируется) проводящая область – канал.
Проводимость канала растет с увеличением потенциала затвора (по модулю). Обозначение полевых транзисторов со встроенным каналом представлено на рис. 2а, а обозначение полевых транзисторов с индуцированным каналом дается на рис. 2б.


Канал отделен от основного объема подложки высокоомным слоем объемного заряда. Поэтому, если на подложке формируются несколько ПТИК, то их взаимным влиянием можно пренебречь (при расстоянии между транзисторами большем, чем толщина высокоомного слоя объемного заряда). Большая толщина диэлектрика под токопроводящими дорожками вне электродных областей истока, стока и затвора гарантирует отсутствие проводящих каналов (т.к. при этом повышается пороговое напряжение под этими проводящими дорожками).
2. Качественный анализ работы МДП- транзисторов
Определим потенциал на поверхности полупроводника, при котором плотность заряда свободных дырок полупроводника превышает плотность заряда свободных электронов и ионизированных атомов примеси. Концентрации электронов и дырок в полупроводнике в присутствии потенциала на границе между диэлектриком и полупроводником описываются уравнениями:
p = pi exp((-F+q)/kT)=p0 exp(qk,
n = ni exp((-F-q)/kT) = n exp(q/kT).
Т.е. равновесные концентрации электронов и дырок связаны с собственной концентрацией, уровнем Ферми и поверхностным потенциалом. Проводящий канал образуется при:
p0exp(q/kT) > n0 exp(-q/kT) + Nd,
где Nd = ni (exp(F/kT) - exp (-q/kT)) -плотность ионизированных атомов донорной примеси, откуда условие образования канала принимает вид:
q > 2F.
значит заметная проводимость между стоком и истоком появляется при напряжении на затворе, превышающем сумму контактной разности потенциалов на МДП структуре мдп, напряжения, соответствующего эффективному заряду поверхностных состояний, и напряжения на границе между диэлектриком и полупроводником, когда плотность подвижных дырок превышает плотность электронов и ионизированных атомов донорной примеси. Напряжение, эквивалентное эффективному заряду поверхностных состояний Qss, равно Uпс/Cd, где Сd - удельная емкость слоя диэлектрика, покрывающего канал. Удельную емкость диэлектрика можно определить, зная диэлектрическую проницаемость диэлектрика и его толщину d:
Сd = d.
Образующийся канал экранирует остальную часть подложки. Дальнейшее изменение напряжения на затворе приводит к увеличению напряжения на слое диэлектрика, а напряжение на слое объемного заряда в подложке остается практически неизменным. Падение напряжения на слое ОПЗ можно изменить прикладывая напряжение к электроду подложки относительно истока. Положительное напряжение, приложенное к подложке, увеличивает проводимость канала. Uпор - такое напряжение на затворе, при котором канал появляется. Граничное напряжение Uси.гр. делит ВАХ ПТ на две области - крутую и пологую зависимости тока стока от напряжения сток-исток.
3. Уравнения для описания ВАХ МДП-транзистора
В стационарном состоянии полный заряд в МДП-структуре, приходящийся на единицу площади, должен равняться нулю. Значит,
Q = Qp + Qn + Qss + Qопз + Qмдп,
где Q- заряд, равный заряду, появившемуся на обкладке затвора, Qp -заряд подвижных дырок, Qn- заряд подвижных электронов, Qss - заряд поверхностных состояний, Qопз - заряд обедненного слоя, Qмдп - заряд электронов в подложке, обусловленный разностью работ выхода в мдп структуре (работы выхода металла и работы выхода полупроводника).
Ток в канале ПТИК (ток стока) в наиболее общем случае определяется, согласно формуле:
Id = (z0dp/Ld) { [Ugs - Uмдп - Qss/Cd -ко]Uds – Uds2/2- - 2/3 (d/ o d) (2oqNd)1/2[(Uds + Ubs +ко)3/2 - (Ubs + ко)3/2]}.
Здесь z - ширина канала, р. - подвижность носителей заряда в канале, d - толщина подзатворного диэлектрика, а L - длина канала, d – относительная диэлектрическая проницаемость подзатворного диэлектрика.
В рамках упрощенной модели в пологой области ВАХ МДП -транзистора следуют формулам:
при напряжении на затворе меньшем, чем напряжение отсечки (для транзистора с встроенным каналом) или при пороговом напряжении (для транзистора с индуцированным каналом). Реальные выходные характеристики МДП- транзисторов показывают резкую (крутую) и слабую зависимости тока стока от напряжения сток-исток (см. рис. 3).
На крутом участке выходной характеристики (в ненасыщенном состоянии) ток стока приближенно может быть описан как :

где параметр BETA для р- канального транзистора находится в соответствии с формулой:
.
Выход на слабую зависимость тока стока от величины приложенного напряжения сток-исток происходит в связи с тем, что образуется горловина (область вблизи стока, лишённая носителей заряда). При дальнейшем увеличении стокового напряжения имеет место уменьшение эффективной длины канала и возможно смыкание областей истока и стока. Причины данного поведения кроются в модуляции длины канала под действием UDS и генерации- рекомбинации носителей заряда в обедненной области стока.
В режиме насыщения ток стока изменяется в соответствии с формулой:



Основные особенности структуры в области насыщения:
обедненный слой простирается в область канала, и толщина этого слоя зависит от напряжения Uси;
падение напряжения на участке канала, начинающемся от истока, в первом приближении не зависит от потенциала стока.
В пологой области ВАХ напряжение на канале имеет тенденцию оставаться постоянным и равным UGS – UTO. Поэтому разность между потенциалом стока и падением напряжения на канале оказывается приложенным к ОПЗ у поверхности полупроводника (длина этого слоя L’). И падение напряжения на этом слое равно UDS- (UGS – UTO). При росте UDS величина L’ возрастает, т.е. модуляция напряжения UDS приводит к модуляции эффективной длины канала L = Lт - L’, где Lт - полная длина канала от истока до стока. Увеличение напряжения на стоке уменьшает длину канала и, значит, его сопротивление. Для сохранения постоянного напряжения на канале (UDS – UTO) ток стока должен возрасти так, чтобы компенсировать уменьшение сопротивления канала. Этот рост тока стока с ростом выходного напряжения выявляет положительную обратную связь, которая обусловливает конечное выходное сопротивление птик. Чаще модуляцию длины канала учитывают модификацией уравнения для тока стока в насыщении:
Ic = (/2)(UGS – UТО)2(1+UDS).
Типовые значения параметра модуляции =(0.01-0.1) 1/В. Т.е. для полевых транзисторов этот эффект есть аналог эффекта Эрли с точки зрения влияния питающего напряжения на выходные характеристики МДП- транзисторов. При соединении истока и подложки накоротко они находятся под одним потенциалом, а значит ток генерации Ig уравновешивает ток рекомбинации Ir в р-n переходе” исток - подложка”. Сток и подложка образуют обратносмещенный р- n переход, в котором Ig >>Ir. Этот ток складывается с током стока Ic и дает дополнительный вклад в наклон ВАХ МДП транзистора в области насыщения.
4. Эффект подложки
Под этим явлением понимают изменение характеристик транзистора при подаче напряжения на исток-подложку. С ростом напряжения на подложке (нижнем затворе) относительно истока (UBG) область обедненного слоя расширяется вглубь подложки. Т.к. Qp = Qss + Qос + Qр, то рост Qос приводит к увеличению UTO, а значит и к уменьшению ID. С учетом обратного смещения подложки относительно истока для порогового напряжения получается соотношение:
UTO = - K(2UF + UBG)1/2 + Uпс.
Здесь К = (2qN/Cd)1/2
Uпс = Qss/ Cd,
UF = kT /qln(N/ni) - потенциал Ферми (N = Nd - для прибора с каналом р-типа и Na -для прибора с каналом n-типа. Зависимость Uпор от величины (UF - Uпз)1/2 представляет собой линейную функцию. Из тангенса угла наклона этой прямой можно найти концентрацию примеси в подложке. Точка пересечения графика с осью ординат соответствует Uпс - части порогового напряжения, обусловленной зарядом Qss. Вычислив Uпс можно найти концентрацию поверхностных состояний Nss. Uпс = - Qss/Cd = qUпсN/(d0 )
В
динамике надо ещё учитывать ёмкости
затвор- исток и затвор - сток. Скалярный
коэффициент А используется для
моделирования параллельного включения
нескольких транзисторов.
Структурно-физическая эквивалентная схема МOП транзистора
6. Характеристики МДП транзистора
Параметры прибора зависят от структуры канала - встроенный или индуцированный и от типа проводимости канала. Для ПТ со встроенным каналом напряжение на затворе относительно истока может быть обоих знаков, а для ПТ с индуцированным каналом - только одного знака. Выходные характеристики транзисторов с индуцированным и встроенным каналом представлены на рис. 3. Очень существенны передаточные характеристики - зависимости тока стока от напряжения затвор-исток (рис. 3,4). На рис. 4 приведена передаточная характеристика полевого транзистора с индуцированным каналом n-типа (ПТИК) и на рис. 5 передаточная характеристика полевого транзистора со встроенным каналом p-типа (ПТ ВК).
Если к стоку приложено небольшое напряжение, то ток от истока к стоку течет через проводящий канал, который действует как сопротивление, и ток стока пропорционален напряжению сток-исток. Это линейная область работы прибора. Если напряжение на стоке увеличивать еще больше, то в конце концов достигается такое его значение, при котором глубина канала вблизи стока становится равной 0. Это соответствует отсечке, за которой ток стока испытывает насыщение и практически не меняет своей величины с ростом напряжения стока. Так как наибольший потенциал в канале наблюдается у стокового электрода, то перекрытие канала наступает со стороны стока. При дальнейшем повышении напряжения на стоке МОП транзистор переходит в состояние все более глубокого насыщения. Это приводит к увеличению области пространственного заряда, прилегающей к стоку, и к уменьшению длины канала. Область пространственного заряда может появиться и у истока, если подается обратное смещение на электроды исток-подложка.
Крутизна вольт-амперной характеристики МДП транзистора характеризует усилительные свойства S передаточной характеристики (рис. 3), которая выражает изменение тока от изменения входного напряжения.
.
В пологой области вольтамперной характеристики крутизна равна
.
Крутизна в пологой области вольтамперной этой области может быть увеличена одним из двух способов: либо уменьшением напряжения на затворе, либо изменением геометрии прибора - отношения ширины канала к его длине. Типичные значения величины крутизны для отдельных МДП маломощных полевых транзисторов лежат в пределах 0,5-12,0 мА/В.
Внутреннее или динамическое выходное сопротивление Ri определяется выражением:.

В пологой области характеристики для идеальных приборов Ri , а в реальных приборах Ri=40-100 кОм; в крутой области
Ri = L2/[Cзк(UGS – UTO – UDS)]
Сопротивление затвора
Сопротивление затвора Rg является функцией напряжения на затворе UGS, напряжение на стоке Vc, порогового напряжения Vпор и имеет значение 1010 -1015 Ом.
Характеристики и параметры МДП транзисторов можно измеряют по точкам на стандартных измерительных приборах: Л2-31 - измерителях статистических параметров полевых транзисторов и Л2-32 - измерителях крутизны полевых транзисторов либо автоматически с использованием стандартного характериографа Л2-56 - измерителя характеристик полупроводниковых приборов.
Расчетная часть
Справочные данные:
Полевой транзистор с изолированным затвором и индуцированным каналом n- типа КП305Е
Транзистор кремниевый диффузионно-планарный полевой с изолированным затвором и каналом n-типа.
Предназначен для применения в усилительных каскадах высоких и низких частот с высоким входным сопротивлением.
Выпускаются в металлостеклянном корпусе с гибкими выводами.
Масса транзистора не более 0,7 г.

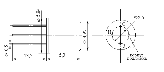
Рис. 7
Габаритные размеры и цоколевка транзистора КП305Е
Таблица 1
Справочные данные транзистора КП305Е
Рис 8.
Возможное сечение структуры полевого транзистора с изолированным затвором и каналом n- типа.
Описание макета

Рис. 9 Функциональная схема для снятия параметров полевых транзисторов с изолированным затвором
Транзистор с индуцированным каналом n- типа КП305 размещен на плате макета. Функциональная схема для снятия параметров полевых транзисторов с изолированным затвором дана на рис. 6. Плата макета содержит защитную цепь затвора - резистор R1, стоковая цепь транзистора включает в себя измерительный резистор номиналом 1 Ом – R3 (для точного измерения тока стока с помощью цифрового вольтметра). Стоковая цепь транзистора не содержит ограничительного резистора, поэтому надо следить за предельным током стока и предельной тепловой мощностью, выделяемой на стоке.
Семейство выходных характеристик
С помощью макета, представленного на рис. 9 были произведены измерения и получены следующие зависимости:
С
Рис. 10
Семейство выходных характеристик транзистора КП305Е при напряжения затвора:
Uz = -45 B
Uz = -11 B
Uz = 0 B
Uz = 0.25 B
Uz = 0.45 B
емейство выходных характеристик представлено на рис. 10:

Используя выходные характеристики транзистора, определим напряжение отсечки по следующему выражению:

Подставляя полученные данные в уравнение, получим систему:



Решая систему, получим U>отс> = - 2,4 В
Определим коэффициент пропорциональности β, параметр модуляции длины канала λ и построим график крутизны передаточной характеристики. В режиме насыщения (0< U>зи> – U>отс> < U>си>) справедливо выражение:
I>c> = β(1 + λU>си>)(U>зи> – U>отс>)2
Выберем ветку при Uзи = 0.45 В, возьмем две точки: Uси1 = 3В и Uси2 = 5В, в которых соответственно Ic (3В)= 21.5>*>10-6 A и Ic (5В)= 24.5*10-6 А; получаем систему:
2
1.5>*>10-6
= β(1 + 3λ)(3 + 2.4)2
24.5>*>10-6 = β(1 + 5λ)(3 + 2.4)2
выражая β и λ, получим:
β = 5.8 >*>10-7 [А/В2],
λ = 0.088 [В],
тогда g = 5.8>*>10-7 (U>зи> + 2.4), [А/В].
Таблица параметров статической математической модели полевого транзистора:
|
Тип проводи- мости канала |
Сопротивление утечки канала, при нулевом напряжении U>зи> (при наличии встроенного канала), Ом |
Напряжение отсечки (пороговое напряжение), В |
Коэффициент LAMBDA 1/В |
Коэффициент BETA, А/В |
|
n |
- |
- 2.4 |
λ = 0.088 |
5.8 >*>10-7 |
Биполярные транзисторы
Теоретические сведения по биполярным транзисторам
Биполярные транзисторы можно определить как полупроводниковые приборы, управляемые током (под этим понимается, что диапазон изменения входных токов значительно больше диапазона изменения входных напряжений). Характеристики биполярных транзисторов могут быть аппроксимированы в рамках нескольких моделей – моделью Гуммеля-Пуна, либо, при опускании некоторых подробностей, – моделью Эберса-Молла. Область транзистора, основным назначением которой, является инжекция носителей в базу, – носит название эмиттера, а область транзистора, функция которой – экстракция носителей из базы – носит название коллектора. В биполярном n-р-n- транзисторе (БТ) переход коллектор - база смещен в обратном направлении. При подаче на переход база-эмиттер напряжения около 0.6 В (для кремния) носители заряда преодолевают “потенциальный барьер” перехода база – эииттер. Это приводит к поступлению неосновных носителей заряда в область базы, где они испытывают сильное притяжение со стороны коллектора. Большинство такого рода неосновных носителей захватывается коллектором и появляется коллекторный ток, управляемый (меньшим по величине) током базы. Ток коллектора пропорционален скорости инжекции неосновных носителей в базу, которая является экспоненциальной функцией разности потенциалов база-эммитер (уравнение Эберса-Молла). Биполярный транзистор можно рассматривать как усилитель тока (с практически постоянным коэффициентом усиления H31э) или как прибор-преобразователь проводимости (по Эберсу и Моллу).
Упрощённое изображение сечения структуры биполярных транзисторов приведено на рис. 11. Взаимодействие между p-n переходами структуры транзистора появляется только при расстоянии между ними менее диффузионной длины неосновных носителей заряда в базе. Сечение структур реальных биполярных транзисторов приведено на рис. 12. На этом рисунке отмечены следующие области транзистора: 1, 2, 3 – электроды, соответственно, базы, эмиттера и коллектора, 4 – область эмиттера, 5, 6, 7 – соответственно, активная, пассивная и периферическая области базы, 8 – область коллектора, 9 – область изоляции, 10 - подложка. На рис. 12а – изображена структура одиночного эпитаксиально-планарного транзистора, на рис.12б – меза-планарного, на рис. 12в - эпитаксиально-интегрального транзистора .
Рис. 11
Рис. 12а
Рис. 12б
Рис. 12в

9. Характеристики транзисторов, используемые для экстракции
параметров математических моделей
Для проведения моделирования электрических схем необходимо иметь аналитическое описание поведения биполярных транзисторов в таких схемах. Такое аналитическое описание может быть построено из знания особенностей структуры и конструкции транзистора, что очень тяжело реализовать на практике. Другой подход, развитый в настоящее время, предполагает идентификацию параметров математической модели на готовом изделии из его различного рода электрических зависимостей, при этом параметры транзисторов могут быть извлечены из набора характеристик:
статических характеристик;
малосигнальных характеристик;
частотных характеристик;
импульсных характеристик.
Эти характеристики описывают структурно-физические модели Эберса-Молла, которая в простейшем случае выражается формулой:

и Гуммеля-Пуна, в которой находят своё отражение особенности транзисторных структур. Эти особенности связаны с технологией формирования транзисторных структур – сплавная, планарная, диффузионная или полученная с помощью ионной имплантации. Существенное значение для модели Гуммеля-Пуна имеют конструктивные особенности – наличие подложечных областей полупроводника (как в случае интегрального транзистора), конструктивное оформление электродов, что приводит к модификации межэлектродных ёмкостей, а также режим работы транзистора – режимы большого или малого тока коллектора (проявление эффекта Кирка).
Необходимо и достаточно параметры математической модели биполярных транзисторов описываются 8-ю характеристиками:
Зависимостью напряжения на переходе эмиттер-база Uбэ в режиме насыщения от тока коллектора (желательно иметь диапазон изменения тока коллектора в 4-х порядках). Условие – величина отношения тока коллектора к току базы – фиксирована (например, эта величина равна 10). . По этой характеристике легко просчитывается величина последовательного сопротивления эмиттера, коэффициент насыщения эмиттера NF, RE. IS -соответственно, ток насыщения, NF – коэффициент неидеальности, RE – последовательное сопротивление эмиттера.
Зависимостью выходной дифференциальной проводимости на пологом участке выходной характеристики (при фиксации напряжения Uбэ, т.е. по сути, при фиксации тока базы) от тока коллектора. Условие – величина напряжения Uкэ фиксирована – например 5 В. По этой характеристике легко просчитывается напряжение эффекта Эрли. В случае эффекта Эрли имеет место уменьшение эффективной толщины базы при росте напряжения коллектор – эмиттер. Величина напряжения Эрли при прямом включении транзистора рассчитывается из выходной характеристики, согласно схеме, приведенной на рис. 13
Рис. 13
Рис. 14
Зависимостью статического коэффициента передачи по току от тока коллектора в схеме включения транзистора с общим эмиттером (желательно иметь диапазон изменения тока коллектора в 2-х порядках). Условие – величина напряжения Uкэ фиксирована – например 1 В. Пример такой зависимости дан на рис. 14. Зависимость коэффициента передачи тока от величины тока коллектора является проявлением эффекта Кирка – увеличение эффективной толщины базы с ростом величины статического тока, протекающего через коллекторный переход. Параметры модели, извлекаемые из этой характеристики – коэффициенты неидеальности транзистора в нормальном режиме, ток насыщения эмиттера, максимальное значение коэффициента передачи и величина тока коллектора, соответствующая этому режиму.
Зависимостью напряжения насыщения Uкэ от тока коллектора (желательно иметь диапазон изменения тока коллектора в 3-х - 4-х порядках). Условие – величина отношения тока коллектора к току базы – фиксирована (например, эта величина равна 10). Из этой зависимости возможно экстрагировать NC - коэффициент неидеальности коллекторного перехода, ISC - ток насыщения утечки перехода база-коллектор, BR - максимальный коэффициент передачи тока в инверсном режиме в схеме с ОЭ (без учета токов утечки), IKR - ток начала спада зависимости BR от тока эмиттера в инверсном режиме, RC - объёмное сопротивление области коллектора.
Зависимостью барьерной ёмкости коллекторного перехода от напряжения коллектор- база.
Зависимостью барьерной емкости эмиттерного перехода от напряжения эмиттер - база.
Зависимостью времени рассасывания заряда базы от тока коллектора при постоянном значении отношения тока коллектора к току базы, например равном 10.
Зависимостью граничной частоты коэффициента передачи тока ft в схеме с ОЭ от тока коллектора Ic. Эта характеристика носит название площади усиления. Фиксированным при этом является величина постоянного напряжения Uкэ , которое обычно равно 10 В.
Расчетная часть
Для построения зависимостей может быть применен макет, функциональная схема которого представлена на рис. 15.
Функциональная схема для снятия выходных и передаточных характеристик транзисторов в широком диапазоне
Рис. 15
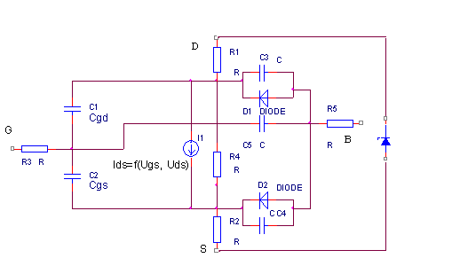
Эквивалентные схемы идеализированного транзистора n-p-n типа представлены на рис. 16а и рис. 16б.
Рис. 16а
Рис. 16б
Модифицированная эквивалентная схема биполярного транзистора n-p-n типа по Эберсу-Моллу
Эквивалентная схема биполярного транзистора n-p-n типа по Эберсу-Моллу
11. Биполярный транзистор КТ209Л
Справочные данные
Транзистор кремниевый эпитаксиально-планарный р-n-р маломощный.
Предназначен для работы в усилительных и импульсных микромодулях и блоках герметизированной аппаратуры.
Выпускается в пластмассовом корпусе с гибкими выводами в двух вариантах. Обозначение типа приводится на корпусе.
Масса транзистора не более 0,3 г.

Возможное сечение структуры биполярного р-n-р транзистора показано на рисунке 12а.
Режимы работы, характеристики
Режимы работы транзистора могут быть идентифицированы по карте напряжений, частично представленной на рис. 18, для транзистора р-n-р типа.
Рис. 18 Карта напряжений
транзистора р-n-р типа

С
Рис. 19
Семейство входных характеристик транзистора КТ209Л при напряжении коллектор-эмиттер:
Uke = 0 B
Uke = 3 B
Uke = 5 B
емейство входных характеристик представлено на рис. 19:Семейство выходных характеристик представлено на рис. 20:

Рис. 20
Семейство выходных характеристик транзистора КТ209Л при токах базы:
Ib = 45 mkA
Ib = 75 mkA
Ib = 85 mkA
Ib = 0.1 mA
Ib = 0.2 mA
По значениям выходных характеристик определим напряжение Эрли:
Проведем прямые через линейные участки характеристик до пересечения с осью Uкэ, получим значение напряжения Эрли, равное: U>эрли> = – 18,2 В.
А также напряжение Эрли можно определить теоретически, по формуле:
,
получим: U>эрли>
= 17 В
Графики прямых передаточных характеристик в активном режиме Iк=f(Iб) и В=f(Iк), где В= Iк/Iб – статический коэффициент передачи тока в схеме с общим эмиттером, соответственно представлены на рис. 21 и 22.

Рис. 21 Прямая передаточная характеристика в активном режиме Iк=f(Iб)
Рис. 22 Прямая передаточная характеристика в активном режиме В=f(Iк)
Режим насыщения представлен на рис. 23, 24:


;
;
В
Рис. 25 Зависимости тока базы и тока коллектора от напряжения база-эмиттер при напряжении коллектор-эмиттер U>ke> = 3B

Рис. 23 Режим насыщения

Рис. 24 Режим насыщения

Из рис. 25 графически определим ток насыщения диода база-эмиттер и ток насыщения транзистора. Для чего продлим кривые до пересечения осью ln(Ik),ln(Ib). Получим:
I>тр насыщ> = 3,7>*>10-12 А,
I>эб насыщ >= 0,11>*>10-12 А.
Расчет коэффициентов неидеальности эмиттерного и коллекторного переходов:
Эмиттерного перехода:

Из входной характеристики зависимости Ube = f(Ib) выберем кривую при Uke = 3 B. На ней выберем две точки: Ube1 = 0.6 B, Ube2 = 0.65 B и Ib1 = 0.042 A, Ib2 = 0.242 A.
Решая систему уравнений, получим:
n = 1.1
2. Коллекторного перехода:

Из характеристики зависимости Ube = f(Ik) на кривой выберем две точки: Ube1 = 0.65 B, Ube2 = 0.66 B и Ik1 = 0.0085 A, Ib2 = 0.016 A.
Решая систему уравнений, получим:
n = 0.63
12. Биполярный транзистор КТ342Б
Справочные данные:
Транзистор кремниевый эпитаксиально-планарный n-р-n маломощный.
Предназначен для усиления и генерирования сигнала в широком диапазоне частот.
Выпускается в пластмассовом корпусе с гибкими выводами.
М
асса
транзистора не более 0,3 г.
Возможное сечение структуры данного биполярного транзистора показано на рисунке 12а.
Режимы работы, характеристики
Режимы работы транзистора могут быть идентифицированы по карте напряжений, представленной на рис. 27, для транзистора n-р-n типа:
Рис. 27 Карта напряжений
транзистора n-р-n типа
С
Рис. 28
Семейство входных характеристик транзистора КТ209Л при напряжении коллектор-эмиттер:
Uke = 0 B
Uke = 3 B
Uke = 5 B
емейство входных характеристик представлено на рис. 28:

С
Рис. 29
Семейство выходных характеристик транзистора КТ342Б при токах базы:
Ib = 0.168 mA
Ib = 0.184 mA
Ib = 0.25 mA
емейство выходных характеристик представлено на рис. 29:

По значениям выходных характеристик определим напряжение Эрли:
Проведем прямые через линейные участки характеристик до пересечения с осью Uкэ, получим значение напряжения Эрли, равное: U>эрли> = – 0,6В.
А также напряжение Эрли можно определить теоретически, по формуле:
,
получим: U>эрли>
= 0.8В
Графики
прямых передаточных характеристик в
активном режиме Iк=f(Iб) и В=f(Iк), где В=
Iк/Iб – статический коэффициент передачи
тока в с
хеме
с общим эмиттером, соответственно
представлены на рис. 30 и 31.
Рис. 30 Прямая передаточная характеристика в активном режиме Iк=f(Iб)
Рис. 31 Прямая передаточная характеристика в активном режиме В=f(Iк)
Режим насыщения представлен на рис. 32, 33:
;


;
Рис. 32 Режим насыщения

Рис. 33 Режим насыщения

В
Рис. 34 Зависимости тока базы и тока коллектора от напряжения база-эмиттер при напряжении коллектор-эмиттер U>ke> = 3B
полулогарифмическом масштабе для активного режима представлены зависимости тока базы и тока коллектора от напряжения база-эмиттер (рис. 34):

Из рис. 34 графически определим ток насыщения диода база-эмиттер и ток насыщения транзистора. Для чего продлим кривые до пересечения осью ln(Ik),ln(Ib). С помощью метода наименьших квадратов найдем линейные уравнения тока базы и тока коллектора от напряжения база-эмиттер. Получаем:
y(Ik) = 38.5x - 24.7
y(Ib) = 34x – 16
Таким образом:
I>тр насыщ> = 1,87>*>10-14 А,
I>эб насыщ >= 1.38>*>10-14 А.
Расчет коэффициентов неидеальности эмиттерного и коллекторного переходов:
Эмиттерного перехода:

Из входной характеристики зависимости Ube = f(Ib) выберем кривую при Uke = 0 B. На ней выберем две точки: Ube1 = 0.65 B, Ube2 = 0.7 B и Ib1 = 0.111 A, Ib2 = 0.429 A.
Решая систему уравнений, получим:
n = 1.47
2. Коллекторного перехода:

Из характеристики зависимости Ube = f(Ik) на кривой выберем две точки: Ube1 = 0.8 B, Ube2 = 0.9 B и Ik1 = 0.021 A, Ib2 = 0.039 A.
Решая систему уравнений, получим:
n = 6.44
Итого получим:
|
Тип транзистора |
Тип проводимости |
Ток насыщения диода Б-Э, А |
Коэффициент неидеальности диода Б-Э |
Напряжение Эрли, В |
Ток насыщения транзистора, А |
Коэффициент неидеальности транзистора (в уравнении Э-М) |
|
КТ209Л |
n-p-n |
3.7>*>10-12 |
1.1 |
18 |
0.11>*>10-12 |
0.63 |
|
КТ342Б |
p-n-p |
1.8>*>10-14 |
1.47 |
0.8 |
1.38>*>10-14 |
6.44 |
13. Малосигнальные параметры биполярных транзисторов
Статические характеристики транзистора показывают, что связь между токами и напряжениями выражается нелинейной зависимостью. Таким образом, транзистор является, вообще говоря, нелинейным элементом. Однако на поле статических характеристик всегда можно выбрать небольшую область, в пределах которой связь между токами и напряжениями можно с той или иной степенью приближения считать линейной. Транзистор, в такой области, может быть использован в режиме линейного усиления сигналов (усиление мощности полезного сигнала). Понятия усиления тока и усиления напряжения имеют смысл только в том случае, если имеет место усиление мощности. Мощность на выходе трансформатора, например, всегда меньше мощности на его входе на величину потерь. Именно поэтому, в случае трансформатора мы говорим о коэффициенте передачи мощности (величина которого, меньше единицы), а не о коэффициенте усиления мощности, величина которого, нормально, превышает единицу. С этих позиций системы и элементы, вносящие потери в процессе передачи сигнала, принято называть пассивными. Системы и элементы, обеспечивающие усиление мощности сигнала,
называют активными. Транзистор, при работе в линейном усилительном режиме, можно рассматривать как активный линейный четырехполюсник с двумя входными и двумя выходными зажимами.

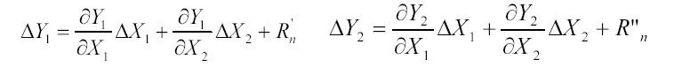
Так как, в общем случае, он будет характеризоваться некоторой конечной величиной входного и выходного сопротивлений, то при приложении к входным и выходным зажимам постоянных напряжений Uвх и Uвых, на входе и на выходе будут протекать постоянные токи Iвх и Iвых, соответственно. Постоянные напряжения, приложенные к зажимам транзистора, и токи на входе и выходе транзистора будут соответствовать одной из точек семейства его характеристик, т. е. характеризовать некоторую рабочую точку. В общем случае все четыре величины являются взаимосвязанными, причем достаточно задать две из них - для того, чтобы однозначно определить по статическим характеристикам две другие величины. Обозначим независимые переменные через X1 и Х2, зависимые переменные - через У1 и У2. Если предположить, что — величины Х1 и Х2 получают некоторые малые приращения .Х1 и .Х2, то приращения, которые могут получить зависимые переменные определяются с помощью разложения в ряд Тейлора:

В этих выражениях слагаемое R’n , R”n – представляют собой остаточные члены разложения. Пренебрегая членами второго и более высоких порядков малости, получаем систему линейных функций двух переменных (двух аргументов) .Х1 и .Х2. Т.к. за независимые переменные (Х1 и Х2) могут быть выбраны любые две величины из четырех (двух токов и двух напряжений), то при выборе независимых переменных получим ряд возможных вариантов системы уравнений, связывающих приращения токов и напряжений. Если на постоянные составляющие токов и напряжений наложены достаточно малые синусоидальные сигналы, то их амплитуды Im и Um (или действующие значения I и U) можно рассматривать как малые приращения постоянных составляющих. При переходе от малых приращений к синусоидальным сигналам надо учитывать, что мгновенные приращения токов и напряжений представляют собой функции времени и частоты. Отношения этих величин можно охарактеризовать модулем и фазой. Частные производные в системе могут быть безразмерными и (или) размерными величинами (сопротивлениями или проводимостями). Наиболее употребительными являются следующие три пары уравнений, в которых большими символами обозначены малые приращения напряжений и токов:



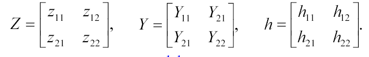
В этих уравнениях величины z, y и h – называются дифференциальными (или малосигнальными) параметрами, определяемыми рабочей точкой четырёхполюсника. Они представляют собой наклон той или иной характеристики при неизменности одной из независимых переменных. В системах дифференциальные параметры имеют индексы, которые имеют следующий смысл:
• индекс 11 – читается «один-один», обозначает входной параметр (характеризует входную цепь);
• индекс 12 – читается «один-два», обозначает параметр обратной связи, показывающий влияние выходного сигнала на входной сигнал;
• индекс 21 – читается «два – один», обозначает параметр прямой передачи, показывающий влияние входного сигнала на выходной сигнал;
• индекс 22 – читается «два - два», обозначает выходной параметр (характеризует выходную цепь). В системах уравнений токи и напряжения связаны между собой посредством матриц сопротивлений, проводимостей и h – параметров:

Для нахождения этих дифференциальных параметров необходимо получить условие равенства нулю сопряжённого независимого переменного. При этом появляется первое требование осуществления режимов холостого хода – равенства нулю переменой компоненты тока (при котором в цепь включают сопротивление значительно большее, чем соответствующее сопротивление четырёхполюсника (входное либо выходное)), смотря на то, с какими дифференциальными параметрами транзистора оперируем. На практике, при определении этих дифференциальных параметров необходимо обеспечить питание его соответствующих электродов постоянным напряжением либо, через индуктивные элементы. Второе требование - требование осуществления режима короткого замыкания. В этом случае исследуемую цепь шунтируют сопротивлением, с номиналом, значительно меньшим, внутреннего сопротивления соответствующей цепи. Третье требование - требование малости входных сигналов. Критерием этого, является приём, при котором при одном уровне входных сигналов определяется значение этих малосигнальных параметров, затем уровень входных сигналов увеличивается вдвое. Если, при этом, значения вновь определённых малосигнальных параметров изменяются не более, чем на величину допуска на определение этих величин, обычно (5-10)%, то считают, что первоначально заданные входные сигналы удовлетворяют критерию малости.
Идентификация системы h- параметров
При нахождении дифференциальных параметров биполярного транзистора осуществление режима холостого хода в цепи эмиттера или базы (для схемы с общим эмиттером) достаточно просто осуществить, т.к. внутреннее сопротивление открытого перехода мало. Создание режима холостого хода в цепи коллектора (выходной цепи) затруднено тем, что внутреннее сопротивление при этом очень велико (достигает нескольких мегоОм). В связи с выше сказанным, экспериментальное определение дифференциальных параметров (z- параметров) для системы (2) затруднено. При нахождении дифференциальных параметров биполярного транзистора осуществление режима короткого замыкания (шунтирования исследуемой цепи, сопротивлением, значительно меньшим её внутреннего сопротивления) требует реализовывать питание электродов транзистора постоянным напряжением, что выполняют включением параллельно электродам соответствующего конденсатора. Такой режим легко реализовать для цепи коллектора, в которой сопротивление коллектора очень велико. Но режим короткого замыкания по переменному току в цепи эмиттера или базы (для схемы с общим эмиттером) достаточно трудно осуществить, т.к. внутреннее сопротивление открытого перехода мало (особенно на малых частотах). Всё сказанное в этом разделе свидетельствует, что применение y-параметров и системы (3) для описания свойств биполярного транзистора в режиме малого сигнала затруднено. Поэтому наибольшее применение нашла смешанная система (4), в которой используются те режимы включения биполярного транзистора по переменному току, которые возможно реализовать на практике. При этом надо реализовать режим короткого замыкания во входной цепи и режим холостого хода в выходной цепи. Физический смысл h-параметров представлен в таблице:

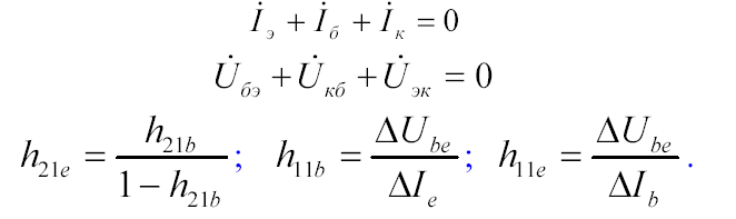
Главным преимуществом применения системы h- параметров является то, что их измеряют в режимах, близких к режимам работы транзисторов в реальных схемах. Переход от системы одних дифференциальных параметров к системе других дифференциальных параметров производится решением соответствующей системы уравнений. Однако систему h-параметров трудно непосредственно применить к расчёту работы транзистора в схеме, для чего более подходящими являются матрица сопротивлений или матрица проводимости. Но можно определить матрицу сопротивлений по известной матрице h-параметров. Значения h-параметров транзистора, представленного в виде четырёхполюсника, зависят от схемы его включения. Но, по известным параметрам одной схемы легко перейти к параметрам другой схемы включения. При этом надо заменять токи и напряжения (с учётом правила знаков), не забывая, что выполняются соотношения:

Функциональная схема прибора для определения малосигнальных h- параметров биполярного транзистора:

С помощью данной установки были сняты зависимости и построены графики зависимостей h параметров транзистора КТ 209Л в схеме с общей базой и общим эмиттером от величины тока эмиттера:

Г
рафики
зависимостей h параметров транзистора
КТ342Б в схеме с общей базой и общим
эмиттером от величины тока эмиттера:
Литература
В.В. Пасынков, П.К. Чиркин, А.Д. Шинков, Полупроводниковые приборы. «Высшая школа», 1981.
Разевиг В.Д Применение программ P-CAD и PSpice для схемотехнического моделирования на ПЭВМ В.2 М., «Радио и связь», 1992.
Транзисторы. Параметры, методы измерений и испытаний. «Сов.Радио», 1968 г.
