Інформаційно-вимірювальна система для пасажирських вагонів залізничного транспорту
Міністерство освіти і науки України
Вінницький національний технічний університет
Інститут автоматики, електроніки та комп’ютерних систем управління
Кафедра МПА
Пояснювальна записка
з дисципліни Основи теорії похибок та обробки результатів вимірювань
ІВС для пасажирських вагонів залізничного транспорту
Керівник курсової роботи
д.т.н., проф. Кучерук В.Ю.
Розробив ст. гр. 1АМ-04
Балко О.О
2008
Вступ
Вимірювання фізичних величин все ширше застосовується не тільки в технічних науках і в промисловості, але й біології, медицині, сільському господарстві, в охороні довкілля. Вимірювання є гарантом забезпечення ефективності технологічних процесів та високої якості продукції. Без вимірювань немислимі всі дослідження науки та техніки. Загальний рівень розвитку науки та техніки, технічний прогрес у всіх галузях народного господарства завжди визначався і визначається рівнем розвитку вимірювальної техніки. Це твердження випливає з ролі вимірювань як джерела найоб’єктивнішої інформації про навколишній матеріальний світ.
Без вимірювань неможливо оцінити якість, порівняти величини. Чим розвиненіші засоби вимірювання тим точнішу вимірювану інформацію можна отримати.
1. Статичні та динамічні характеристики та їх оцінка
1.1 Статичні характеристики вимірювань
Статичне вимірювання. Вимірювання величини, яку можна вважати незмінною за час вимірювання (коли похибкою, що виникає від її зміни, можна знехтувати ).
До основних статичних характеристик перетворення належать: функція та коефіцієнт перетворення, чутливість і поріг чутливості. Вони можуть бути номінальними, істинними, лінійними, нелінійними тощо. Розрізняють статичні характеристики аналогового перетворення з квантуванням і без нього, аналогово-цифрового, цифро-аналового та цифрового перетворення. Характеристики перетворень без квантування є концептинуальними за значеннями, а інші — дискретними. Теоретично всі характеристики вимірювального перетворення дещо динамічні, а характеристики перетворення в динамічному режимі трактують як суму статичних і динамічних характеристик.
Відсутність квантування означає континуальність характеристик перетворення. Для одного сигнального входу функція перетворення
(1.1)
де
- функція перетворення;
- вектори параметрів
(пасивних та активних) кола перетворення;
- вектор факторів,
якими визначають умови перетворення
(впливні фізичні величини, неінформативні
параметри сигналів та об’єктів
дослідження);
- координата часу.
Коефіцієнт перетворення
для
(1.2)
а чутливість перетворення
(1.3)
яка характеризує ступінь реагування засобу перетворення та приріст інформативного параметра вхідного сигналу.
Відносна чутливість

(1.4)
Поріг чутливості
(реагування) – це найменший приріст
вхідної фізичної величини, яка зумовлює
помітну зміну вхідної фізичної величини.
Із збільшенням
поріг чутливості зменшується. Розмірність
чутливості – це відношення розмінностей
вхідної та вихідної фізичних величин.
Ідеальна функція перетворення мала б бути лінійною та детермінованою, а дійсна є дещо нелінійною та через впливні фізичні величини – випадковою. Для оцінювання похибок перетворення беруть відповідну функцію перетворення:
(1.5)
де
- номінальний коефіцієнт перетворення,
значеннями якого забезпечується належний
характер співвідношення (1.5), і на підставі
якого визначають номінальну чутливість
(1.6)

За допомогою
функція перетворення
зводять
до входу засобу вимірювання, як це
зображено на рисунку 2.

Рисунок 1.1 – Структурна схема аналогового перетворення без квантування зі зведенням до входу
Зведена функція перетворення
,
(1.7)
а номінальна зведена функція перетворення
(1.8)
На підставі (1.7) зведений коефіцієнт перетворення
,
(1.9)
номінальне значення
якого з урахуванням (1.8)
що зображено на структурній схемі
аналогового перетворення без квантування
(рис.2).
У багатьох випадках можна прийняти, що
(1.10)
Тоді номінальна функція перетворення (1.5) є лінійною, тобто
(1.11)
а номінальна чутливість (1.6) задовольняє умову, що
(1.12)
яка хоча є необхідною та не є достатньою умовою номінальної лінійності перетворення, якими є (1.10) і (1.11).
На відміну від аналогового перетворення без квантування характеристики аналогового перетворення з квантуванням є дискретними. Його часто використовують в контрольних, сортувальних механізмах тощо.
Динамічні характеристики вимірювань
Динамічне рівняння
пов’язує вихідну величину
засобу вимірювання із вхідною
в динамічному режимі роботи. При його
складанні в праву частину рівняння
записують вхідний сигнал (причину, що
привела засіб вимірювання в дію), а в
ліву – вихідний сигнал (реакцію засобу
вимірювання). В загальному вигляді
диференціальне рівняння має вигляд:
(1.13)
В операторній формі
(2.14)
або скорочено
(1.15)
Диференціальне рівняння
динамічної системи є вичерпною її
характеристикою, але його коефіцієнти
важко піддаються експериментальному
визначенню. Тому як характеристики
перетворення в часовій області
використовуються імпульсна перехідна
(вагова)
та перехідна
функції.
Імпульсна функція
є відгуком (реакцією) динамічної системи
на вхідне збурення у вигляді
-функції,
яка за визначенням має властивості
(1.16)
(1.17)
Перехідна функція
. (1.18)
є відгуком динамічної
системи на вхідну дію у вигляді одиничної
функції
,
похідна якої
(1.19)
З характеристиками перетворення у часовій області однозначно пов’язані характеристики перетворення в частотній області, що є наслідком дуальності часу і частоти.
Усталена реакція на синусоїдний вхідний сигнал у загальному випадку є складною функцією параметрів засобу вимірювальної техніки і описується відповідними амплітудно-частотною та фазочастотною характеристиками, які можуть бути одержані з диференціального рівняння в результаті нижчеподаних математичних дій.
Застосувавши до диференціального рівняння при початкових нульових умовах перетворення Лапласа, одержимо передаточну функцію
(1.20)
де
- оператор Лапласа,
та
- зображення
за Лапласом відповідно вихідної та
вхідної величин.
Заміна оператора
Лапласа в передаточній функції на
дає комплексну частотну характеристику

Комплексна частотна характеристика є вихідною для визначення амплітудно-частотної
(1.22)
та фазочастотної
(1.23)
характеристик.
2. Розробка структурної схеми голосової ІВС для пасажирських вагонів залізничного транспорту
Найкращим варіантом розробки інформаційно-вимірювальної системи для пасажирських вагонів залізничного транспорту є нижче приведений варіант реалізації. Тому розглянемо побудову інформаційно-вимірювальної системи для пасажирських вагонів залізничного транспорту, яка в автоматичному режимі надаватиме інформаційні послуги пасажирам у найбільш зручному вигляді на структурному рівні.
Структурна схема яка розробляється в курсовій роботі наведена на рисунку 1.1.

Рисунок 2.1 – Структурна схема інформаційно-вимірювальної системи в пасажирських вагонах залізничного транспорту.
Дана ІВС складається з двох головних блоків: перший блок – це блок датчиків з схемами узгодження; другий блок – це блок хост-контролера.
Система має в своєму складі наступні функціональні вузли: пристрій зберігання і відтворення голосової інформації; мікроконтролер; датчики: вологості, температури, тиску; блок живлення, пристрою введення інформації – KB та послідовний RS232 інтерфейс. Перераховані пристрої та блоки відносяться до головної частини інформаційно-вимірювальної системи. В свою чергу абонентський модуль складається з наступних блоків: мікроконтролера, послідовного RS232 інтерфейсу, пристрою введення інформації – KB, блоку відтворення голосового повідомлення, Розглянемо конкретніше кожен з блоків структурної схеми інформаційно-вимірювальної системи для пасажирських вагонів залізничного транспорту.
Ядром інформаційно-вимірювальної системи є центральний Хост-контролер, який виконує функції вимірювальної системи та має своє програмне забезпечення. Саме в хост-контролера відбувається вимірювання: вологості, тиску, прискорення, температури, – як в потязі та і за межами вагона, запис, відтворення, зміна та доповнення голосових повідомлень, які в подальшому прослухає користувач системи.
Інформаційно-вимірювальна системи для пасажирських вагонів залізничного транспорту живиться напругою живлення 5 В.
2.2 Сенсори ІВС для вимірювання фізичних величин
2.2.1 Датчик температури на базі мікросхеми TMP36
Температура – є однією з головних неелектричних величин, які найбільше та найчастіше вимірюються в нашому житті. Сучасну промисловість неможливо уявити без датчиків температури. Способів вимірювання температури існує досить багато. Для вимірювання температури використовують такі прилади: термометри розширення (зміна об’єму при зміні температури), манометричні термометри (залежність тиску від температури), термометри опору (залежність опору від температури), термопари (залежність температури від термо ЕРС), пірометри (вимірювання температури на відстані).
На даний час для вимірювання температури найчастіше використовують термометри опору або термопари. Це зумовлено тим, що на виході такого приладу ми отримуємо електричний сигнал, який надалі можна легко передати на інші прилади.
Виробництвом датчиків для вимірювання температури займається велика кількість виробників як вітчизняних (включаючи СНД), так і закордонних. Серед вітчизняних потрібно виділити “Метран” та “Термометрія”. Серед закордонних “Analog Devices”, “Honeywell”, “Motorola”, “Turck”, “Texas Instruments”,"Dallas Semiconductor".
Компанія "Dallas Semiconductor" випускає датчик температури DS1820Z який задовольняє по своїм параметрам поставлену задачу:
- точність ±0.5°C
- діапазон вимірювання температури-40°C +125°C
- діапазон напруги 2,7V до 5.5V
вимірювання залізничний транспорт метрологічний
2.2.2 Датчик вологості повітря на базі мікросхеми HIH3610
Вологість прийнято поділяти на абсолютну та відносну. При вимірюванні тієї, чи іншої величини використовують різні методи та прилади. Раніше вимірювання відносної вологості проводили за допомогою аспіраційних психрометрів. З розвитком електроніки та мікропроцесорної техніки вони відійшли на задній план. На даний час в якості таких вимірювачів використовують цифрові датчики з нормалізованим вихідним сигналом.
Одним з найбільших закордонних виробників датчиків вологості є “Honeywell”. Датчик саме цього виробника візьмемо для нашої ІВС. HIH3610 – датчик вологості (hymidity sensor) – має наступні параметри:
діапазон вимірювання вологості 0-100 %;
вихідна напруга 0.2-4.5 В;
точність
2
на діапазоні 0-100 %;
чутливість 43 мВ/%;
напруга живлення 5 В.
2.2.3 Датчик атмосферного тиску на базі мікросхеми MPX 100
Для вимірювання атмосферного тиску використаємо датчик компанії “Motorola” MPX 100. Компанія “Motorola” створила і випускає широку гаму датчиків тиску, що призначені для використання не тільки на промислових об’єктах різних галузей. Датчики тиску, що розробляються цією компанією, дозволяють контролювати: абсолютний тиск; надлишковий тиск; перепади тиску;
- діапазон вимірювання тиску 0 - 100 kPa
- напруга 3.0-6.0 Vdc
- поточний Io 6.0 - mAdc
- повномасштабний проміжок VFSS 45-60-90 мілівольтів
- погашення Voff 0 20 35 мілівольтів
- чутливість - 0.6 - m/kPa
- лінійність - 0.25 %
- точність 0,5;
3. Оцінка статичних метрологічних характеристик
3.1 Статичні метрологічні характеристики вимірювання температури
Статична характеристика зображена на рисунку 3.1
U, V
Рисунок 3.1 - Статична характеристика датчика TMP36
Визначимо рівняння перетворення
(3.1)
(3.2)
де
- максимальне значення напруги на виході
датчика;
- мінімальне значення
напруги на виході датчика;
- значення напруги на
виході датчика при заданому
;
- значення температури
на вході датчика;
- мінімальне значення
температури на вході датчика;
- максимальне значення
температури на вході датчика;
-
значення коду після аналого-цифрового
перетворення;
-
опорна напруга;
- розрядність АЦП.
Підставимо вираз (3.1) в (3.2) із використанням числових значень
(3.3)
звідки виразимо
:
(3.4)

Рисунок 3.2 – Залежність між вхідною величиною і вихідним кодом
Графічна схема вимірювального перетворення зображена на рисунку 3.2

Рисунок 3.3 - Схема вимірювального перетворення температури
Проаналізуємо складові рівняння (3.4)
-
- номінальний коефіцієнт перетворення
або чутливість засобу вимірювання
(3.5)
-
- зміна чутливості в діапазоні перетворення
(3.6)
-
- коефіцієнти впливу вплив них величин
на вихідний параметр у засобу вимірювання
(3.7)
-
- коефіцієнт впливу впливних величин
на номінальну чутливість
засобу вимірювань
(3.8)
Визначимо номінальну функцію перетворення
(3.9)
Визначимо похибку не лінійності номінальної функції перетворення
(3.10)
Мультиплікативна похибка перетворення
(3.11)
Адитивна похибка перетворення
(3.12)
3.2 Статичні метрологічні характеристики вимірювання тиску
Статична характеристика зображена на рисунку 3.3
Рисунок 3.4 - Статична характеристика датчика MPX100
Визначимо рівняння перетворення
(3.13)
(3.14)
де
- максимальне значення напруги на виході
датчика;
- мінімальне значення
напруги на виході датчика;
- значення напруги на
виході датчика при заданому
;
- значення тиску на
вході датчика;
- мінімальне значення
тиску на вході датчика;
- максимальне значення
тиску на вході датчика;
-
значення коду після аналого-цифрового
перетворення;
-
опорна напруга;
- розрядність АЦП.
Підставимо вираз (3.13) в (3.14) із використанням числових значень
(3.15)
звідки виразимо
:
(3.16)

Рисунок 3.5 – Залежність між вхідною величиною і вихідним кодом
Графічна схема вимірювального перетворення зображена на рисунку 3.4

Рисунок 3.6 - Схема вимірювального перетворення тиску
Проаналізуємо складові рівняння (3.16)
-
- номінальний коефіцієнт перетворення
або чутливість засобу вимірювання
(3.17)
-
- зміна чутливості в діапазоні перетворення
(3.18)
-
- коефіцієнти впливу впливних величин
на вихідний параметр у засобу вимірювання
(3.19)
-
- коефіцієнт впливу впливних величин
на номінальну чутливість
засобу вимірювань
(3.20)
Визначимо номінальну функцію перетворення
(3.21)
Визначимо похибку не лінійності номінальної функції перетворення
(3.22)
Мультиплікативна похибка перетворення
(3.23)
Адитивна похибка перетворення
(3.24)
3.3 Статичні метрологічні характеристики вимірювання вологості
Статична характеристика зображена на рисунку 3.5
Рисунок 3.7 - Статична характеристика датчика HIH3610
Визначимо рівняння перетворення
(3.25)
(3.26)
де
- максимальне значення напруги на виході
датчика;
- мінімальне значення
напруги на виході датчика;
- значення напруги на
виході датчика при заданому
;
- значення вологості
на вході датчика;
- мінімальне вологості
тиску на вході датчика;
- максимальне вологості
тиску на вході датчика;
-
значення коду після аналого-цифрового
перетворення;
-
опорна напруга;
- розрядність АЦП.
Підставимо числові значення і (3.25) в (3.26)
(3.27)
звідки:
(3.28)

Рисунок 3.8 – Залежність між вхідною величиною і вихідним кодом
Графічна схема вимірювального перетворення зображена на рисунку 3.6

Рисунок 3.9 - Схема вимірювального перетворення вологості
Проаналізуємо складові рівняння (3.28)
-
- номінальний коефіцієнт перетворення
або чутливість засобу вимірювання
(3.29)
-
- зміна чутливості в діапазоні перетворення
(3.30)
-
- коефіцієнти впливу впливних величин
на вихідний параметр у засобу вимірювання
(3.31)
-
- коефіцієнт впливу впливних величин
на номінальну чутливість
засобу вимірювань
(3.32)
Визначимо номінальну функцію перетворення
(3.33)
Визначимо похибку не лінійності номінальної функції перетворення
(3.34)
Мультиплікативна похибка перетворення
(3.35)
Адитивна похибка перетворення
(3.36)
4. Оцінка динамічних метрологічних характеристик
4.1 Динамічні метрологічні характеристики вимірювання температури
Для вимірювального перетворювача температури використаємо диференціальне рівняння (4.1)
(4.1)
де:
- температура сенсора,
- площа поверхні
сенсора,
- питома теплоємність
матеріалу сенсора,
- коефіцієнт конвекційного
обміну
- вимірювана температура
Приймемо вихідну
величину
як одиничну функцію (функцію Хевісайда),
отримаємо рівняння виду:
(4.2)
Побудуємо графік залежності вихідної величини від часу (рисунок 4.1).

Рисунок 4.1 - Графік залежності вихідної величини від одиничної функції
Приймемо вхідну
величину
як імпульсну функцію
,
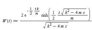
тобто функцію Дірака, отримаємо розв’язок:
(4.3)
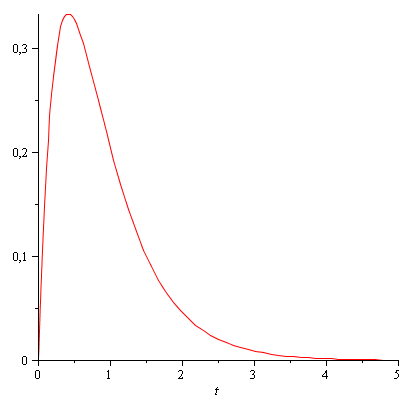
Побудуємо графік залежності вихідної величини від часу рисунок 4.2

Рисунок 4.2 – Графік залежності вихідної величини від часу
Знайдемо амплітудно частотну характеристику (АЧХ) та фазочастотну характеристику (ФЧХ).
Під час аналізу диференційних рівнянь зручно користуватися представленням сигналу у вигляді перетворення Лапласа. Скориставшись усіма правилами перетворення отримаємо рівняння. Поділивши вихідний сигнал на вхідний визначимо передатну функцію
.
(4.4)
Для
розрахунку АЧХ і ФЧХ зробимо заміну
,
щоб надалі можна була розділити дійсну
та уявну частини.
(4.5)
Оскільки
, а для побудови графіків краще задатись
частотою то проведемо і таку заміну:
.
(4.6)
Виділимо дійсну та уявну частини рівняння
,
(4.7)
.
(4.8)
Знайдемо АЧХ і ФЧХ за формулами:
,
(4.9)
,
(4.10)
,
(4.11)
.
(4.12)
Побудуємо амплітудно частотну характеристику (рисунок 4.3) та фазочастотну характеристик (рисунок 4.4).

Рисунок 4.3 – Амплітудно частотна характеристика

Рисунок 4.4 – Фазо частотна характеристика
4.2 Динамічні метрологічні характеристики вимірювання тиску
Для вимірювального перетворювача вологості використаємо диференціальне рівняння (4.13)
(4.13)
де:
- масштабний множник
-
параметри які визначаються експерементально
- значення вологості
Приймемо вихідну
величину
як одиничну функцію (функцію Хевісайда),
отримаємо рівняння виду:
(4.14)
Побудуємо графік залежності вихідної величини від часу (рисунок 4.1).

Рисунок 4.1 - Графік залежності вихідної величини від одиничної функції
Приймемо вхідну
величину
як імпульсну функцію
,
тобто функцію Дірака, отримаємо розв’язок:
(4.15)
Побудуємо графік залежності вихідної величини від часу рисунок 4.2

Рисунок 4.2 – Графік залежності вихідної величини від часу
Знаходження амплітудно частотної характеристики (АЧХ) та фазочастотної характеристики (ФЧХ).
Під час аналізу диференційних рівнянь зручно користуватися представленням сигналу у вигляді перетворення Лапласа. Скориставшись усіма правилами перетворення отримаємо рівняння. Поділивши вихідний сигнал на вхідний визначимо передатну функцію
,
(4.16)
Для
розрахунку АЧХ і ФЧХ зробимо заміну
,
щоб надалі можна була розділити дійсну
та уявну частини.
, (4.17)
Оскільки
а для побудови графіків краще задатись
частотою то проведемо і таку заміну:
,
(4.18)
Виділимо дійсну та уявну частини рівняння.
,
(4.19)
.
(4.20)
Знайдемо АЧХ і ФЧХ за формулами:
,
(4.21)
, (4.22)
,
(4.23)
.
(4.24)
Рисунок 4.3 – Амплітудно частотна характеристика
Рисунок 4.4 – Фазочастотна характеристика
4.3 Динамічні метрологічні характеристики вимірювання вологості
Для вимірювального перетворювача вологості використаємо диференціальне рівняння (4.25)
(4.25)
де:
- маса мембрани
-
коефіцієнт демпферуання
- жорсткість мембрани
- поточне значення
прогинання мембрани
- вимірюваний тиск
Приймемо вихідну
величину
як одиничну функцію (функцію Хевісайда),
отримаємо рівняння виду:
(4.26)
Побудуємо графік залежності вихідної величини від часу (рисунок 4.1).

Рисунок 4.5 - Графік залежності вихідної величини від одиничної функції
Приймемо вхідну
величину
як імпульсну функцію
,
тобто функцію Дірака, отримаємо розв’язок:
(4.27)
Побудуємо графік залежності вихідної величини від часу рисунок 4.2

Рисунок 4.6 – Графік залежності вихідної величини від часу
Знайдемо передатну функцію заданого диференціального рівняння

. (4.28)
Замінимо оператор
Лапласа в передатній функції на
та отримаємо комплексну частотну
характеристику
. (4.29)
Виділимо дійсну та уявну частини в знаменнику:
. (4.30)
Помножимо чисельник та знаменник дробу на вираз, комплексно спряжений до знаменника, для того, щоб позбутись ірраціональності в знаменнику. В результаті отримаємо
. (4.31)
З даного виразу маємо дійсну
(4.32)
та уявну
. (4.33)
частини комплексної частотної характеристики.
Знайдемо амплітудно-частотну характеристику як корінь із суми піднесених до квадрату дійсної та уявної частин комплексної частотної характеристики:
. (4.34)
Замінимо
,
тоді

(4.35)
Графічно амплітудно-частотну характеристику наведено на рисунку 4.7

Рисунок 4.7 – Амплітудно-частотна характеристика
Знайдемо фазочастотну характеристику як мінус арктангенс відношення уявної частини комплексної частотної характеристики до дійсної
. (4.36)
Після заміни
отримаємо
. (4.37)
Графік фазочастотної характеристики наведено на рисунку 4.8.

Рисунок 4.8– Фазочастотна характеристика
Висновки
В даній курсовій роботі розраховано статичні та динамічні характеристики інформаційно вимірювальної системи для пасажирських вагонів залізничного транспорту.
В першому розділі розглянуто загальні положення відносно розрахунку статичних і динамічних характеристик для засобів вимірювальної техніки .
В другому розділі представлено структурну схему інформаційно вимірювальної системи для пасажирських вагонів залізничного транспорту, описано основні вузли ІВС та параметри датчиків.
В третьому розділі розраховані статичні метрологічні характеристики відносно кожного з трьох каналів – температури, вологості та тиску.
В четвертому розділі оцінені динамічні метрологічні характеристики по кожному з каналів.
Література
Поліщук Є.С., Дорожовець М.М., Яцук В.О., та ін. Метрологія та вимірювальна техніка: Підручник / Є.С.Поліщук, М.М.Дорожовець, В.О.Яцук, В.М.Ванько, Т.Г.Бойко; За ред. проф. Є.С.Поліщука. – Львів: Видавництво “Бескид Біт”, 2003.
ДСТУ 2681-94. Метрологія. Терміни та визначення. – К.: Держстандарт України, 1994.
Володарський Є.Т., Кухарчук В.В, Поджаренко В.О., Сердюк Г.Б. Метрологічне забезпечення вимірювань і контролю. Навчальний посібник. – Вінниця ВДТУ, 2001.
Кухарчук В.В., Кучерук В.Ю., Долгополов В.П., Грумінська Л.В. Метрологія та вимірювальна техніка. Навчальний посібник. – Вінниця: УНІВЕРСУМ-Вінниця, 2004.