Рыбные блюда с гарниром из риса
Содержание
Введение……………………………………………………..…………………….2
1. Характеристика кулинарной продукции………………...…………………....5
1.1 Значение рыбных блюд и риса в питании. Особенности оформления и отпуска………………………………………………..............................................5
1.2 Классификация кулинарной продукции…………………………………......8
1.3 Требование к качеству, условия и сроки хранения……………………......16
2 Разработка технологии производства…………………………………….......21
2.1 Характеристика сырья…………………………………………………….....21
2.2 Разработка рецептуры блюда……………………………….………….…...26
2.3 Разработка технологии производства блюда и оценка пищевой ценности………………………………………………….…................................28
Заключение………………………………………………………………….........31
Список литературы…………………………………………………………........33
Приложение А…………………………………………………………………....35
Приложение Б…………………………………………………………………....37
Приложение В…………………………………………………………………....38
Введение
Актуальность выбранной темы заключается в том, что рыбные блюда будут пользоваться популярностью в современной ресторанной отрасли. Человек издавна ценил рыбу за прекрасные пищевые качества. Она занимает важное место в кухнях многих народов до сегодняшних дней. Рыба является богатым источником протеина, витаминов группы В и минералов, а жира и калорий в ней сравнительно немного. В любой рыбе содержится калий, магний и фосфор. В печени многих рыб высокое содержание витаминов A, D, E. Морская рыба и морепродукты богаты йодом и фтором, в них присутствуют и другие полезные элементы. Без всех этих добавок человеческий организм не смог бы нормально функционировать. Белки рыбы легче перевариваются и усваиваются организмом. Жир полезен, он содержит много витамина А и большое количество незаменимых полиненасыщенных жирных кислот.
По характеру питания рыб делят на четыре группы:- бентофаги — рыбы, питающиеся мелкими организмами, обитающими на дне или вблизи дна (бентос), — стерлядь, хариус, лещ, ерш и др. - планктофаги — рыбы, питающиеся организмами, обитающими во взвешенном состоянии в толще воды (планктон), — синец, чехонь, уклея, верховка и др.- смешанного питания — рыбы, питающиеся организмами как бентоса, так и планктона, — плотва, карась, язь, елец и др.; хищники — рыбы, питающиеся другими рыбами или особями своего вида, — щука, судак, окунь, жерех, налим, сом, форель, лосось дунайский.
Разделяют рыб на группы не только в зависимости от состава потребляемого ими корма, но и от мест, в которых они преимущественно питаются: в прибрежной, в придонной зонах или в верхних слоях воды. Однако все эти деления на группы до некоторой степени условны, поскольку между каждой из них возможны взаимные переходы. Так, характер питания молоди резко отличается от питания взрослых рыб. Личинки большинства видов питаются мелкими водными растениями или мелкими водными животными, например коловратками; подросшие мальки начинают питаться более крупными животными — рачками. Мальки мирной рыбы — леща, густеры, сазана, уклей, плотвы и др. — питаются планктоном в течение первого года жизни, тогда как мальки хищной щуки переходят на питание личинками и мальками рыбы до наступления годовалого возраста. Такие виды, как уклея, синец, чехонь, и во взрослом состоянии питаются так же, как и молодь, используя преимущественно плактонные организмы. Большое место в питании чехони, уклей, голавля занимают воздушные насекомые (мошки, ручейники, поденки). Лещ, сазан и ерш во взрослом состоянии поедают преимущественно организмы, составляющие бентос водоема, — моллюсков, червей, личинок насекомых. Взрослые рыбы-хищники могут поедать как молодь, так и взрослых рыб.
Рыба лучше питается при повышении температуры до определенного предела, а также при достаточном содержании кислорода в воде. В течение суток она ест неодинаково активно. Большинство рыб усиленно питаются утром или вечером, планктоноядные — днем, а хищники — ночью. У многих видов рыб четко выражены суточные перемещения, связанные с их питанием. Рыба, держащаяся днем в русле реки и слабо питающаяся, ночью заходит в затоны, где обильнее, чем в русле, развиты кормовые организмы. Такие перемещения свойственны, в частности, ельцам, пескарям и некоторым другим. За ними следуют и хищные рыбы — сом, судак и т.п. Некоторые виды ночью опускаются в придонные слои воды, а днем поднимаются в поверхностные, что обусловлено перемещением кормовых организмов. Во время нереста производители большинства рыб почти не питаются. Многие рыбы зимой питаются ограниченно или совсем не едят. Рост рыб тесно связан с их питанием.
Целью данной курсовой работы является разработка нормативной документации заказного блюда «Рыба в кляре с гарниром из риса».
Для достижения поставленной цели можно выделить следующие задачи:
- изучит значение рыбных блюд и гарниров и риса в питании. Оформление и отпуск;
- классифицировать виды тепловой обработки рыбы и риса;
- выявить требования к качеству и сроки хранения рыбных блюд;
- охарактеризовать сырье;
- разработать рецептуру блюда;
- разработать технологию производства блюда и оценку пищевой ценности.
1 Характеристика кулинарной продукции
1.1 Значение рыбных блюд и риса в питании. Особенности оформления и отпуска
Рыба издавна занимает значительное место в питании. Рыбные блюда могут быть использованы для праздничного стола, будничной пищи, для диетического и детского питания.
Рыба — превосходный источник полноценного белка, общее количество белков в рыбе около 20 %, особенно богаты белком рыбы морских пород. Так в мясе скумбрии — 21—23 % белка, тунца — 22—26 %. Белок рыбы выгодно отличается от белка, содержащегося в мясных продуктах, если мясо усваивается организмом 5 часов, то рыба только 2—3 часа. В рыбе в пять раз меньше соединительной ткани, чем в мясе, а это способствует значительному сокращению времени тепловой обработки.
Ценной составной частью рыб, особенно океанических, является жир. Рыбий жир в отличие от жира домашних животных при обычной температуре жидкий и поэтому легко усваивается, в его составе 75 % ненасыщенных жирных кислот, в два раза больше, чем в растительном масле. Содержание жира в различных видах рыб колеблется от 1 до 30 %. При длительном хранении рыбы жиры способны окисляться и расщепляться, в результате чего рыба приобретает посторонний запах и вкус, и изменяет цвет. Особенно нестоек подкожный жир, окисление которого приводит к пожелтению рыбы. Лучшими вкусовыми качествами обладает рыба средней жирности, у которой жир располагается между мышцами или сосредоточен под кожей. Это морской окунь, палтус, скумбрия, осетровые и др. Именно количеством, качеством и характером распределения жира определяется для многих видов рыб их кулинарное использование. Кроме того, рыба содержит витамины В1, В2, РР, B6, В12 [13].
Рыба богата экстрактивными веществами, которые при варке переходят в бульон. Среди минеральных элементов в рыбе преобладают: фосфор, кальций, калий, натрий, магний, сера, хлор; из микроэлементов в рыбе содержатся: йод, фтор, медь, марганец, кобальт, цинк, свинец, мышьяк, стронций, молибден. Богатейший состав минеральных веществ в мясе морских рыб ставит его в один ряд с продуктами, наилучшим образом обеспечивающими обмен веществ в человеческом организме.
Рыба является важным диетическим продуктом. Она незаменима в рационе пожилых людей, детей, больных с нарушением обмена веществ, заболеваниями печени и желудочно-кишечного тракта [1. С. 74].
Огромный ассортимент блюд из рыбы способен удовлетворить вкус самых изысканных гурманов. Рыба прекрасно поддается различным видам кулинарной обработки, ее можно употреблять в холодном и горячем виде, она хорошо сочетается с различными гарнирами. В настоящем сборнике собраны рецепты приготовления холодных и горячих блюд из рыбы, которые используются в качестве закуски.
Блюдо из рыбы будет смотреться красиво, если выбранные гарниры будут сочетаться по цвету. Например, при оформлении судака или осетрины гарниры ложатся в следующей последовательности: зеленый цвет (горошек с маслом), желтый (картофель), оранжевый (морковь), красный (свекла). Таким образом получится очень мягкое и приятное на глаз сочетание. В качестве дополнительных продуктов (гарнира) к основному продукту используют кружочки или дольки лимона, кружочки соленых или маринованных огурцов, помидоров, кольца репчатого лука, сладкого стручкового перца, маслины без косточек, дольки или кружочки сваренного вкрутую яйца, мелко нарезанный зеленый лук, нарезанный кружочками редис, листики зеленого салата, веточки зелени и т.д.
Рис - прекрасный выбор для сторонников активного образа жизни и здорового питания. Он является значительным источником сложных углеводов, а также содержит клетчатку и минеральные вещества в заметных количествах. [10. С. 97]
Питательные свойства риса несколько отличаются в зависимости от вида риса: коричневый и пропаренный рис содержат больше микроэлементов, чем белый рис.
Углеводы. Рис богат сложными углеводами, которые обеспечивают долговременный приток энергии в мышечные ткани организма. Потребление повышенного количества сложных углеводов позволяет снизить дневную норму сахара и жиров без потери энергии, необходимой организму человека. Содержание углеводов в рисе достигает 78%.
Витамины. Рис не содержит витамины А и С, однако является важным источником нескольких витаминов группы В, а именно - тиамина (В1), рибофлавина (В2), ниацина (В3) и витамина В6. Витамины группы В, кроме всего прочего, способствуют укреплению нервной системы. Они также являются важными элементами в процессе преобразования организмом человека питательных веществ в энергию.
Белки. В состав риса входят восемь важнейших аминокислот, которые требуются человеческому организму для создания новых клеток. Зерна риса на 7-8% состоят из белков. Немаловажен тот факт, что в рисе, в отличие от других злаков, не содержится глютена - растительного белка, который вызывает аллергическую реакцию у некоторых людей.
Минеральные вещества. Рис почти не содержит соли, поэтому его рекомендуют для людей с сердечнососудистыми и почечными заболеваниями, а также для тех, кто стремится сбросить лишний вес. Рис содержит много калия. Этот минерал нейтрализует действие на организм соли, которая попадает в организм с другими продуктами питания. В рисе также находится небольшое количество фосфора, цинка, железа, кальция и йода.
Клетчатка. Клетчатки в рисе немного - 3% в белом и пропаренном рисе и до 4,5% в коричневом. Потребность организма в клетчатке легко восполнить потреблением свежих и тушеных овощей. Из риса можно приготовить сотни вкусных и питательных блюд. Блюда из риса украсят ваш стол, разнообразят и повысят качество употребляемой вами пищи [12. C. 152].
Рис широко применяется в диетическом питании, когда требуется щадить органы пищеварения, но не рекомендуется людям, склонным к полноте, а так же рис широко используют в кулинарии для приготовления каш, запеканок, котлет, пудингов. Сравнительно быстро разваривающийся, хорошо набухающий, рис находит широкое применение в качестве начинок для фаршированных овощей — кабачков, помидоров, перца, капусты. В сочетании с яйцами, маслом и другими ингредиентами его используют как начинку для пирогов, пирожков, кулебяк.
Рис хорошо сочетается с молоком, рыбой , птицей и является основным компонентом такого блюда, как плов [4. C. 59]
Таким образом, мясо рыб характеризуется высокой пищевой ценностью. Калорийность 100 г мяса рыбы находится в пределах 100-200 ккал. Это обусловлено содержанием в рыбе веществ необходимых для рационального питания человека: большим количеством съедобных частей и высокой усвояемостью ткани рыбы наличие у большинства рыб присущее только им вкуса и запаха, а морских кроме того, специфического аромата моря и кисловатого вкуса, что способствует повышению их усвояемости.
1.2 Классификация кулинарной продукции
Для доведения рыбы до состояния кулинарной готовности применяют различные способы тепловой кулинарной обработки. Тепловое воздействие на рыбу особенно важно с санитарно-гигиенической точки зрения. Ведь именно оно полностью уничтожает опасных для человека микробов и паразитов, а также снижает содержание некоторых посторонних веществ за счет перехода их в варочную среду.
Сочность и консистенция готовой к употреблению рыбы зависит от способа тепловой обработки. Рыбные блюда делят на отварные, припущенные, тушеные, жареные и запеченные.

Рис. 1. Классификация блюд из рыбы
Для варки пригодны все породы рыб, однако лещ, сазан, карп, карась, навага, вобла, корюшка вкуснее в жареном или запеченном виде. Рыбу варят порционными кусками, звеньями, и целиком. Порционными кусками варят любую рыбу, кроме осетровой; звеньями или крупным куском (до 5 кг) — только осетровую рыбу; целиком варят крупную рыбу — для приготовления банкетных блюд, а также мелкую рыбу, чаще всего воблу свежую и соленую, свежую сельдь, окуня, кефаль, форель и другую рыбу весом от 100 до 200 г.
Варят рыбу в рыбных котлах, сотейниках и в глубоких противнях. Во время варки рыба должна быть полностью погружена в жидкость; в среднем необходимо 150—200 мл воды на кусок рыбы весом 100—150 г. Следует помнить, что при излишке воды качество вареной рыбы ухудшается. Рыбу нельзя варить при сильном кипении; в начале закипания посуду с рыбой отодвигают на край плиты или уменьшают нагрев с таким расчетом, чтобы жидкость не кипела, а находилась в легком движении, характерном для начала кипения. Время варки куска рыбы весом 150—200 г составляет в среднем 12—15 минут.
Порционные куски рыбы, а также мелкую (целиком) кладут в подсоленную кипящую воду (1 л)у добавляют морковь (25 з), петрушку или сельдерей (15 г), лук (25 г), черный перец горошком (0,5 г) и лавровый лист (0,5 а) и варят, как описано выше. Так варят судака, сома, окуня, лососину и белорыбицу [14].
Крупную рыбу (судака, лосося, тайменя, сига, белорыбицу и др.) для варки в целом виде закладывают в холодную воду вместе с указанными выше овощами и специями, которые за время варки успевают ароматизировать рыбу.
Рыбу, особенно морскую (треска, окунь, камбала), варят в пряном отваре, чтобы овощи и специи полнее ароматизировали рыбу. Для этого в воду сначала закладывают овощи и пряности и варят их при слабом кипении 5—7 минут, а потом погружают рыбу и варят при самом слабом кипении еще 12—15 минут. В одном и том же пряном отваре можно сварить несколько партий рыбы. Отвар (бульон), полученный при варке рыбы, используют для приготовления к рыбе различных соусов. Хранить отвар как свежий, так и после варки в нем рыбы можно не более 8 часов. Крупную рыбу также варят в пряном отваре, но предварительно его охлаждают [11. С. 136].
При изготовлении пряного отвара в воду (1 л) кладут соль (15 г), душистый и горький перец горошком (по 0,1 г), лавровый лист (1 шт.), морковь (15 г), лук (15 г), петрушку или сельдерей (10 г), немного тимьяна или чабера.
Припущенной называется рыба, сваренная в очень небольшом количестве воды или бульона с добавлением ароматических овощей, грибов, огуречного рассола и виноградного вина; припускают рыбу в закрытой посуде на плите или в жарочном шкафу. Для рыбы этот процесс тепловой обработки наиболее распространен.
Припускают рыбу в целом виде, звеньями и порционными кусками - непластованными (кругляшом) или из филе. В целом виде припускают стерлядь, форель, сига, угря и др.; звеньями - рыбу осетровых пород; порционными кусками в непластованном виде - камбалу, палтуса, налима, а большинство других рыб - порционными кусками из филе [8. C. 317].
Порционные куски рыбы кладут в один ряд в сотейник или на противень, а звенья осетровых и целую рыбу — на решетку рыбного котла, посыпают солью и перцем, добавляют нарезанные репчатый лук, петрушку, заливают бульоном, полученным из пищевых отходов рыбы, или водой (0,3 л на 1 кг рыбы), закрывают посуду крышкой и припускают на плите. Если рыбу припускают в жарочном шкафу, то поверхность уложенной в сотейник или на противень рыбы покрывают промасленной бумагой, чтобы рыба не подсыхала и на ней не образовалась корочка.
Для улучшения вкуса и аромата припускаемой рыбы при варке добавляют бульон, белое сухое вино или шампанское (100 г на 1 кг рыбы), свежие шампиньоны (150 г на 1 кг рыбы) или их отвар. Треску, сома, линя, сазана также припускают в пиве. Продолжительность припускания порционных кусков составляет 10—15 минут, а звеньев осетровых и целых рыб — от 25 до 45 минут, в зависимости от величины рыбы. Бульон, получаемый после припускания рыбы, используется для приготовления соуса, шампиньоны употребляются как гарнир в соус [2. С. 203].
Тушат рыбу чаще всего предварительно обжаренной. Кроме того, ее можно тушить в сыром и фаршированном виде. Тушат рыбу порционными кусками с добавлением тех же продуктов, с которыми рыбу припускают: ароматических овощей, томата-пюре, свежих помидоров, сладкого стручкового перца, со щавелем, в молоке с луком и с некоторыми другими продуктами. В тушеном виде целесообразно приготовлять также мелочь и соленую рыбу, так как мякоть соленой рыбы более сухая и жесткая, чем свежей. В процессе тушения мякоть соленой рыбы хорошо размягчается и становится сочной, а у мелочи при длительном тушении размягчаются кости.
В жареном виде приготовляют рыбу всех пород. Рыбу жарят порционными кусками, в целом виде (мелкую), звеньями или в виде изделий из котлетной массы.
Для порционных кусков рыбу разделывают на филе с реберными костями или без них, с кожей или без нее, а также кругляшом с кожей. При жарке кусков рыбы с кожей до панирования делают два — три надреза ножом, для сохранения формы порционного куска.
Жарка с небольшим количеством жира. Этим способом пользуются при жарке порционных кусков рыбы и мелкой рыбы: наваги, корюшки, снетков, карасей, скумбрии, воблы и т. п. Жарят рыбу, предварительно посыпав ее солью, перцем и запанировав в пшеничной муке, сухарях или хлебной крошке (белой панировке). Изделия из котлетной массы также перед жаркой панируют в сухарях или в хлебной крошке. Для придания рыбе более нежного вкуса ее можно перед панированием смочить холодным молоком; допускается также смазывать рыбу сметаной. На сковороду или противень с хорошо разогретым жиром кладут рыбу, полностью заполняя посуду, и обжаривают на плите до образования поджаристой корочки с обеих сторон. Если порционные куски рыбы за время образования корочки не прожарились, их ставят на 5—7 минут в жарочный шкаф.
Жарить рыбу можно на растительном, топленом или растительном масле. Из растительных жиров лучшими для жарки рыбы данным способом являются масло подсолнечное, оливковое и хлопковое, а из различных видов маргарина — растительное сало. Можно пользоваться для жарки рыбы и свиным топленым салом (смальц). Говяжье и баранье сало для жарки рыбы данным способом обычно не употребляется, так как эти жиры не гармонируют со вкусом рыбы. Общая продолжительность жарки порционных кусков рыбы 10—15 минут [14].
Жарка рыбы в большом количестве жира (фритюре). Во фритюре жарят в основном рыбу, разделанную на филе без кожи и костей. Исключение составляет мелкая рыба (навага, корюшка, снетки, хамса, килька, салака, ерши и др.), которую жарят целиком. Рыбу перед жаркой панируют в яйце и сухарях, в хлебной крошке или муке, покрывают жидким тестом (кляром).
Для фритюра можно использовать растительное масло (подсолнечное, хлопковое), растительное сало, гидрожир. Лучшим жиром для жарки рыбы во фритюре является смесь из 60% гидрожира и 40% растительного масла, так как такой жир при нагревании до высокой температуры не изменяет своего химического состава, вследствие чего при жарении не образуется чада, а жареные продукты получаются более высокого качества. Соотношение жира и одновременно жарящегося в нем продукта должно быть не менее чем 2:1; лучшим считается соотношение 4:1. Перед жаркой жир нагревают до температуры 170—180°. В нагретый жир опускают запанированную рыбу и жарят до образования румяной корочки. Поджаренную рыбу быстро вынимают из фритюра, перекладывают на сухой противень или сковороду и, если рыба не дошла до готовности, ставят ее в жарочный шкаф. Рыба жарится во фритюре от 3 до 5 минут и дожаривается в жарочном шкафу 5—7 минут. После трех — четырех жарок жир иногда требуется процедить через металлическое сито, так как обуглившиеся частицы панировки, оставшиеся от предыдущих жарок, ухудшают внешний вид жареной рыбы. Жарят рыбу непосредственно перед подачей потребителю.
Жарка рыбы на решетке. На решетке жарят порционные куски, нарезанные от филе без кожи и костей, а некрупную рыбу - в целом виде. Судак, камбалу, стерлядь и осетровые рыбы перед жаркой окунают в масло и панируют в хлебной крошке. Лосося, таймень, нельму, белорыбицу и свежую сельдь можно жарить натуральными (без панировки), предварительно замаринованными в смеси из растительного масла, лимонного сока, соли, молотого перца и зелени петрушки. Рыбу выдерживают в маринаде не менее чем 30 минут, после чего ее жарят.
Перед жаркой над горящими углями ставят решетку и, когда она нагреется, протирают свиным шпигом, затем кладут рыбу и обжаривают с обеих сторон. Крупную рыбу после обжаривания на решетке следует дожаривать в жарочном шкафу.
Жарка рыбы на вертеле. На вертеле жарят преимущественно осетровую рыбу. Для этого порционные куски рыбы надевают на металлическую шпажку, смазывают подсолнечным или оливковым маслом и жарят над горящими углями, над пламенем или в электрогриле. Рыбу, поджаренную на вертеле или на решетке, подают с лимоном, а также зеленью петрушки. Кроме лимона, к рыбе можно подать масло сливочное, соусы — майонез с корнишонами, горчичный или томатный.
Запекают рыбу сырой, припущенной и жаренной с небольшим количеством жира. Сырую рыбу запекают в натуральном виде и с картофелем. Припущенную рыбу запекают под молочным и красным с грибами соусами, с различными гарнирами. Исключение составляет солянка, которую запекают не под соусом, а с тушеной капустой. Жареную рыбу запекают под сметанным соусом, красным с грибами и др. Для запекания рыбы используют противни, сковороды, блюда и раковины [14].
Посуда должна быть полностью заполнена рыбой и гарниром, иначе при запекании быстро испаряется влага и рыба будет сухой и невкусной. Запекают рыбу в жарочном шкафу при температуре 250—280°C до образования румяной корочки.
Один и тот же сорт риса, обработанный по-разному, имеет разный цвет, вкус, питательные свойства и время приготовления. По виду обработки рис разделяют на коричневый (минимальная обработка с сохранением большей части питательных веществ зерна), белый (шлифованный белоснежный рис - самый распространенный тип обработки) и пропаренный (специально обработанный паром рис с целью удержания витаминов и минералов в зерне, а не в отрубевой оболочке).
Обработка паром - специальная технология повышения качественных характеристик риса. Необрушенный рис замачивают в воде, а затем обрабатывают горячим паром под давлением. Прошедшие эту процедуру зерна сушат и шлифуют как обычный рис.
После обработки зерна пропаренного риса приобретают янтарно-желтый оттенок и становятся полупрозрачными. Пропаренный рис имеет свои преимущества: при обработке паром до 80% витаминов и минералов, содержащихся в отрубевой оболочке, переходит в зерно риса, а сами зерна становятся менее ломкими.
Желтоватый оттенок пропаренного риса исчезает при готовке, и он становится таким же белоснежным, как и белый шлифованный рис.
Коричневый рис в процессе обработки сохраняет питательную отрубевую оболочку, что объясняет его непривычный светло-коричневый цвет. Он намного полезнее, чем белый рис, так как львиная доля питательных веществ содержится именно в оболочке зерна. Правда, срок хранения такого риса сокращается из-за того, что на зернах остается маслосодержащая оболочка.
Белый рис - это рис, прошедший все стадии шлифовки. Зерна такого риса имеют гладкую и ровную поверхность, характерный белоснежный цвет и полупрозрачность, однако отдельные зерна или их части могут быть непрозрачными, потому что они содержат мельчайшие пузырьки воздуха. Он наиболее распространен и легко узнаваем. Белый рис может быть длиннозерным, среднезерным или круглозерным.
Итак, для приготовления горячих блюд рыба подвергается варке, пропусканию, тушению, жарке и затеканию, а рис подвергается белой, коричневой и пропаренной обработке.
1.3 Требование к качеству, условия и сроки хранения
Первое требование к любому рыбному продукту при выборе - его абсолютная свежесть и качество рыбы. Недостаточно свежая рыба может стать причиной серьезного заболевания.
Никакой способ предохранения рыбы от порчи - ни посол, ни замораживание, ни приготовление консервов не могут «исправить» испорченную рыбу и не могут гарантировать свежесть продукта на неограниченное время и вне зависимости от условий хранения и правильности первичной и тепловой обработки. Каждый из этих способов рассчитан на определенный срок и на соблюдение условия хранения рыбных продуктов и дальнейшей его обработки и использования.
Приступая к приготовлению рыбного блюда, кулинар должен, используя все доступные ему способы и приемы, оценки качество рыбы или рыбного продукта, а при малейшем сомнении необходимо обратиться за помощью к санитарному контролю за экспертизой качества рыбы [3. С. 78].
При обработке рыбы надо также строго соблюдать все правила санитарии и гигиены. Так, например, если при вымачивании соленой рыбы или при размораживании мороженой будет применен неправильный температурный режим или нарушена установленная длительность процесса, то продукт, в особенности в жаркое время года, может стать негодным к употреблению.
Запах несвежей рыбы легче всего определить при варке пробного кусочка в закрытой посуде. Запах испорченной мороженой рыбы можно также обнаружить, если воткнуть в толщу ее мяса разогретый в кипятке нож, а затем быстро поднести его к носу. Для проверки качества соленой или копченой рыбы пользуются и деревянной шпилькой, которой также протыкают рыбу и, повернув шпильку несколько раз в толще мяса, подносят к носу. Но нельзя доверять только обонянию, необходимо тщательно обследовать и внешний вид рыбы.
Живая рыба должна быть здоровой, упитанной, подвижной. У такой рыбы спинка мясиста и не заострена, жабры мягко и равномерно поднимаются и опускаются, чешуя рыбы цела, не имеет пятен и повреждений. Рыба плавает не на поверхности, а в глубине слоя воды.
Охлажденная рыба подвергается особенно тщательному обследованию, так как она быстро портится и в особенности при недостаточно тщательном хранении может быстро стать негодной к употреблению.
Безупречная по свежести рыба имеет плотное, окоченевшее тело, положенная на руку она не должна изгибаться. Жабры такой рыбы - ярко-красного цвета. Рыба должна иметь выпуклые, прозрачные глаза, гладкую блестящую чешую, плотно прилегающую к коже, мясо этой рыбы твердо и плотно соединено с костями, слизи немного, она прозрачная. При нажатии пальцем ямка либо не образуется, либо быстро и полностью восполняется. Брошенная в воду рыба быстро тонет.
У несвежей рыбы мутные, ввалившиеся глаза, бледные желтоватые или грязно-серые жабры, которые или очень сухи, или выделяют дурно пахнущую жидкость бурого цвета. Матовая без блеска чешуя покрыта липкой, мутной слизью. Живот несвежей рыбы часто бывает вздутым, а дряблое мясо легко отстает от костей. При нажатии пальцем образуется впадина, которая либо не восполняется, либо восполняется медленно и не полностью.
Чешуя мороженой рыбы плотно прилегает к коже и не имеет пятен и следов ушибов. Кожа бесчешуйчатых рыб гладкая. У одних видов мороженых рыб глаза выпуклые, а у других - на уровне орбит. После оттаивания - мясо плотное, не отстает от костей, у оттаявшей рыбы порочащего запаха нет и он не обнаруживается при варке пробных кусков. Хорошо промороженная рыба при посту кивании издает звонкий ясный звук. Воткнутый в толщу мяса нож с трудом в него входит.
Оттаявшая и вновь замороженная рыба имеет обычно потемневшие тусклые внешние покровы Даже и при сохранении полной доброкачественности и свежести мясо такой рыбы обладает значительно худшими вкусовыми и пищевыми качествами [15].
Рыбу на складах хранят в таре, в которой она поступила и устанавливают штабелями на подтоварниках. Для мороженных продуктов и полуфабрикатов срок хранения исчисляется с момента поступления в магазин или на предприятие общественного питания в мороженном виде.
Запрещается прием и хранение на базах и складах рыбы охлажденной, рыбы горячего копчения и полуфабрикатов из рыбы; данная продукция должна непосредственно поступать в магазины для реализации.
Рыба может поступать в магазин в разном виде: охлажденная или замороженная, с головой и без.
Охлажденная рыба должна храниться в таре, в которой она поступила от поставщика, температура хранения должна быть – 20 С, срок хранения в предприятиях продовольственной торговли - 48 часов [12. C. 140].
Мороженая рыба хранится в ящиках, уложенных в штабеля с прокладкой реек между рядами ящиков в соответствии с требованиями нормативно- технической документации. Мороженая рыба должна содержаться при температуре не выше минус 180 C. Во время ее доставки допускается кратковременное колебание температуры в сторону повышения не более чем на 30 C.
Чтобы разморозить ее, в цеху первичной обработки нужны дефростеры. Это стеллажи, на которых лотки установлены с небольшим наклоном для стока воды. К лоткам иногда подводится паровой подогрев, чтобы рыба оттаивала быстрее. Дефростеры делают и в виде тележек - на колесиках.
Разморозка солено - мороженной рыбы происходит в дефростерах в чистой или проточной воде температура которой не должна превышать 200 С. Соотношение массы рыбы и воды 1:2. Температура воздуха не должна превышать 200 С. Промывать водой температурой не выше 150 С. Размораживание заканчивается при достижении температуры в толще мяса рыбы от минус 20 С до 00 С. Размораживать не раскупоривая в бочках до температуры в толще тела рыбы от минус 20 С до минус 50 С. Рыба не теряет в качестве, если ее размораживают, а потом снова замораживают.
Живую рыбу перевозят из водоемов в автомобилях- цистернах с термоизоляцией, имеющих специальную емкость (100 кг) для льда, а также оборудование для насыщения воздухом воды, в которой перевозится рыба. Температура воды в цистерне должна быть зимой 1 – 20 С, весной и осенью 4 – 60 С, летом 10 – 140 С. Допускается транспортирование живой рыбы в водопроводной воде, содержащей хлор, при условии предварительной тщательной воздушной аэрации ее в течение 30 - 50 мин.
Живая рыба хранится в аквариуме, в теплое время года - не более 24 часов, в холодное - не более 48 часов, при температуре 100 С в чистой воде.
Пресервы после закатки не должны находиться более двух часов в производственном помещении и по мере формирования партии отправляться в холодильник на созревание при температуре от 00 до минус 80 C [5. С. 94].
Готовую копченую рыбную продукцию быстро охлаждают до температуры не выше 200 C, упаковывают и направляют в холодильную камеру. До реализации рыбу горячего копчения хранят при температуре от 20 до минус 20 C, рыбу холодного копчения - при температуре от 00 до минус 50 C. Срок хранения рыбы горячего копчения до замораживания не должен превышать 12 ч с момента выгрузки ее из коптильной печи. Замораживать рыбу следует до температуры не выше минус 180 C немедленно после охлаждения.
Заготовляемый и поставляемый рис, выращенный на полях без применения пестицидов и предназначенный для выработки продуктов детского питания, должен соответствовать требованиям высшего или 1-го классов и иметь кислотность не более 20. Заготовляемый и поставляемый рис должен быть в здоровом негреющемся состоянии, иметь свойственные здоровому зерну нормальные цвет и запах.
В этой главе била описана пищевая ценность рыбы и риса, характеризуется количеством и соотношением белков, жиров, витаминов, минеральных веществ и степенью усвоения этих веществ организмом человека. Лучше усваивается и обладает хорошими вкусовыми качествами рыба, содержащее в одинаковом соотношении белки и жиры. В зависимости от способа тепловой обработки мясные блюда делят на отварные, жарены (крупными кусами, порционными кусками, порционными панировочными кусами, мелкими кусками), тушеные (крупными кусками, порционными кусами, мелкими кусками) и запеченные 9порционными кусками, рубленого). По доброкачественности рыба подразделяют на свежее, сомнительной свежести и несвежее. Правильная оценка доброкачественности помогает определить качество сырья.
2 Разработка технологии производства
2.1 Характеристика сырья
Характеристика пищевого сырья представлена в соответствии с ОСТ, ГОСТ, МРТУ, РТУ, ТУ, РСТ и другими нормативными материалами по основным органолептическим показателям – внешнему, виду, цвету вкусу, запаху и консистенции - и физико-химическим показателям - массовой доля сухих веществ и влаги, жира, белков, углеводов, золы, кислотности и другим, в зависимости от вида пищевого продукта.
Рыба — ценное пищевое сырье. В ее мясе содержатся полноценные белки и хорошо усвояемые жиры, в небольших количествах находятся такие необходимые для человека вещества, как йод, фосфор, железо, марганец и др. Мясо и некоторые органы рыб содержат жиро- и водорастворимые витамины. В теле рыбы имеются съедобные и несъедобные части, последние используют для выработки кормовых и технических продуктов. К съедобным частям тела рыбы относятся мышцы (с кожей или без нее) и половые продукты (икра, молоки), а у некоторых рыб также печень, а к несъедобным— чешуя, плавники и внутренности. Частично съедобны голова, кости, хрящи и жировые отложения.
Механическая кулинарная обработка рыбы состоит из следующих операций: оттаивание, освобождение ее от загрязнений и несъедобных частей, очистка от чешуи, отделение от рыбы частей, потрошение, пластование или придание рыбе размеров и формы, соответствующих виду кулинарного изделия [7. С. 116].
Рыбу прежде всего оттаивают. Непосредственно на судах в районе промысла перерабатывается и изготавливается 90% всей рыбной продукции. Ведь рыбу вылавливают порой очень далеко от родных берегов, и в пути она находится нередко до 50 суток. Поэтому рыбу морозят прямо на судах, и в таком виде, не теряя своих основных качеств, она поступает в продажу. Многие виды рыбы доставляются с промысла обработанными: потрошенными, с удаленной головой. Остается только оттаять рыбу. Но замороженную рыбу оттаивать надо так, чтобы не снизалась ее питательная ценность. Обычно ее заливают холодной водой при соотношении массы рыбы и жидкости 1:2 мелкая рыба оттаивает через 1,5 – 2 часа, крупная – через 3 - 4 часа. Чтобы уменьшить потерю питательных веществ, воду подсаливают: на 1 кг рыбы берут 2-3 л и 10-15 г соли.
Технологи предупреждают: нельзя оттаивать рыбу в теплой воду. Мороженая рыба при оттаивании выделяет большее или меньшее количество сока. Потери его объясняются изменением коллоидных структур мышечной ткани. Если рыбу оттаивать быстро в воде при температуре 15-20 гр.С, то рыба при этом будет поглощать воду и масса ее увеличиться на 5-10%. Таким образом до некоторой степени будет возмещаться потеря влаги, неизбежная при хранении рыбы в мороженом состоянии.
При оттаивании рыба теряет до 8% минеральных веществ. Для уменьшения этих потерь в воду, в которой оттаивает рыба, добавляют поваренную соль (3 ст.л. на 1 л воды). Целую потрошеную рыбу выдерживают 15-20 минут, а филе и отдельные куски – 7-10 минут. Сама по себе соленая вода благотворно воздействует на морскую рыбу – ее мясо становится светлым и более сочным. При оттаивании на воздухе филе рыбы теряет от 4 до 7% сока.
При оттаивании в теплой воде при температуре 35-40 гр.С происходит денатурация части белков, уменьшается количество воды, удерживаемое белками, увеличивается потеря мышечного сока при последующей разделке. Консистенция наружных слоев мышечной ткани становится дряблой, появляется запах лежалой рыбы.
Мороженое филе вообще лучше всего оттаивать без воды, при комнатной температуре. Надо помнить: мороженое филе требует лишь минимальной гигиенической обработки – достаточно обрезать испорченные края, очистить филе от загрязнений, быстро промыть. Чем больше в рыбе сохранится белка, тем более ароматным и питательным будет блюдо.
На воздухе размораживают, как правило, не только брикеты рыбного филе, но и отдельные экземпляры рыб ценных пород. Рыбу раскладывают на столе и прикрывают полиэтиленовой пленкой (чтобы уменьшить процесс испарения влаги).
Размороженную рыбу не рекомендуется вновь замораживать, так как при этом происходит потеря сока, к тому же резко снижаются ее вкусовые качества. По этой же причине не рекомендуется оттаявшую рыбу подвергать сильным механическим воздействиям: отбивать, сдавливать и т.п.
Чистка рыбы производится различными способами в зависимости, во-первых, от приготовляемого блюда, во-вторых, от вида рыбы. Всего же существует три основных способа чистки и разделки рыбы.
Первый способ применяется в том случае, когда рыбу подают целиком, «на костях», или порционными кусками с костями в вареном или жареном виде. Чешую легко и просто можно удалить при помощи специальных приспособлений. За неимением последних чешую следует осторожно срезать с кожи острым филейным ножом, стараясь не порезать кожи. Можно соскабливать чешую теркой, положив рыбу в воду, чтобы чешуя не разлеталась в стороны и не попадала на другие продукты. С мороженой рыбы чешуя срезается очень легко.
Существуют многочисленные приемы, облегчающие снятие чешуи, особенно с некоторых морских рыб, у которых чешуя слишком мелкая и снять ее не так-то просто. У скумбрии и ставриды, например, чешуя особенно плотная. Такую рыбу рекомендуется перед очисткой погрузить на 25-30 секунд в кипящую воду. Ту же самую операцию рекомендуется проделывать и с линем. Если рыбу собираются варить целиком, то чешую вообще лучше не снимать, а оставить на время варки. В таком случае рыбу потрошат, удаляют жабры, промывают в воде и варят. Камбалу перед очисткой ошпаривают.
Рыба хорошо чиститься, если ее слегка потереть уксусом и оставить на некоторое время. Чтобы рыба при очистке не скользила, нужно пальцы окунуть в соль.
После снятия чешуи рыбу промывают и разделывают. Прежде всего следует удалить плавники (у рыб с колючими плавниками во избежание уколов рук спинной плавник удаляют перед очисткой чешуи: вокруг плавника делают неглубокие надрезы и, прихватив его салфеткой, удаляют, начиная от хвостовой части).
Некоторые виды рыбы массой до 200 г (бычки, вобла, корюшка, омуль, скумбрия, ставрида, форель, хариусы) используют в целом виде, не разрезая тушки. У такой рыбы после снятия чешуи вырезают спинной, анальный и другие плавники, а затем делают осторожный разрез на брюшке от анального отверстия до головы, вынимают внутренности, удаляют жабры, оставляя голову при тушке. Для жарения мелкую рыбу кладут на сковороду целой, неразделанной тушкой.
Выпотрошенную крупную рыбу лучше всего пластовать. Пластование состоит из трех последовательных операций: сначала удаляют спинной плавник, предварительно надрезав мякоть на спинке в продольном направлении с обеих сторон до позвоночника; затем, надрезав мякоть у жаберной крышки, срезают одно филе с позвоночной кости, переворачивают рыбу на другую сторону и срезают второе филе, и наконец, срезают с филе реберные косточки.
Техника пластования такова. Берут очищенную, выпотрошенную рыбу, кладут на стол на бок, хвостом влево от себя, прижимают левой рукой плотно к столу, а правой рукой делают острым ножом надрез под грудным плавником до позвоночной косточки и придавливая левой рукой верхнюю часть, осторожно срезают мякоть с кости до самого хвоста. Отделяют филе от позвоночной кости, затем перевертывают рыбу костью вниз, повторяют ту же операцию со вторым филе.
В некоторых случаях крупную рыбу можно и не пластовать. Обычно так поступают, когда рыба предназначена для украшения семейного стола в праздники, юбилеи, на свадьбе. Для удаления внутренностей брюшко можно и не разрезать, достаточно лишь надрезать мякоть по краям жаберных крышек до позвонка, перерубить его и отделить голову вместе с прикрепленными к ней внутренностями. После этого обрубают хвост, грудные плавники, вырезают грудной и анальный плавники. Выпотрошенную рыбу промывают и либо целиком жарят или запекают, либо нарезают на кругляши [18. С. 121].
Характер дальнейшей обработки, придание рыбе соответствующих размеров и формы зависят от вида рыбы. В кулинарной практике придерживаются следующих правил: малокостистая рыба, такая как судак, щука, налим, пикша, умбрина, морской сом, мероу, луфарь и др., употребляется для рубленых и соусных блюд, котлет, зраз, тельного. Нежная и малокостистая рыба – форель, стерлядь, камбала, скумбрия, кефаль, макрурус, баттерфиш – подается к столу в отварном, жареном или припущенном виде с различными соусами. Нежная, но костлявая рыба – сазан, лещ, карась, ерш, окунь и пр. – подается к столу только в отварном или жареном натуральном виде. Кроме того, все перечисленные виды рыб могут использоваться для приготовления бульона.
Для приготовления фаршированной рыбы (судак или щука) существуют особые приемы разделки. Очистив щуку от чешуи, отрубают хвостовой плавник, вынимают из головы жабры, делают надрез вокруг «шеи» у первых головных плавников. Подсовывают палец под кожу, обводят вокруг, а под плавниками осторожно подрезают ножом, чтобы не разорвать кожу. Сдирают кожу по направлению к хвосту, тщательно подрезая при этом мясо, оставшееся на коже, а также мешающее удалить плавники. Затем отрубают позвоночник у хвостового плавника и, отделив кожу вместе с хвостом от тушки, потрошат, промывают в холодной воде и готовят фарш.
Разделанную рыбу долго не хранят. Поэтому разделывать и солить ее лучше перед самым приготовлением, тогда блюдо будет нежнее и вкуснее.
Итак, характеристика пищевого сырья дается в соответствии с ГОСТом, ОСТом, ТУ и др. нормативными документами. Механическая кулинарная обработка рыбы заключается в оттаивание мороженой рыбы, освобождение ее от загрязнений и несъедобных частей, а также очистка от чешуи, отделение от рыбы частей, имеющих пониженную пищевую ценность (голова, плавники, хвост), потрошение; пластование или придание рыбе размеров и формы, соответствующих виду кулинарного изделия.
2.2 Разработка рецептуры блюда
На основе имеющейся массы нетто можно рассчитать количество сырья массой брутто. Масса нетто приведена в следующей таблице1.
Таблица 1 – Масса продуктов
-
Наименование продуктов
Брутто, г
Нетто, г
Осётр
200
88
кислота лимонная
0,5
0,5
петрушка (зелень)
4
3
мука пшеничная
40
40
молоко или вода
40
40
масло растительное
2
2
Яйца
40
40
Рис
-
100
кулинарный жир
20
20
масса теста
-
120
масса рыбы жаренной
-
200
Лимон
8
7
Выход
-
210
На основе массы нетто проводят расчёт количества сырья массой брутто по формуле 1.
Б=Н*100/(100 – Х)(1)
где Б – масса сырья брутто, кг;
Н – масса сырья нетто, кг;
Х – отходы при механической обработке сырья, %.
Для рыбы:
Б=0,088*100/(100-56)=0,2кг
Для масла:
Б=0,003*100/(100-0)=0,003кг
Для кулинарного жира:
Б=0,02*100/(100-0)=0,02кг
Потери при тепловой обработке блюда рассчитывают в % к массе полуфабриката по формуле 2.
Пт.о.=(Н – Г)*100/Н(2)
где Пт.о. – потери при тепловой обработке, %;
Н – масса сырья или полуфабриката, кг;
Г – масса готового блюда (изделия) после тепловой обработки, кг.
Для рыбы:
Пт.о.=(0,208-0,2)*100/0,208=3,85%
Потери при порционировании рассчитывают к массе готового блюда по формуле 3.
Ппорц.=(Г – Мп)*100/Г(3)
где Ппорц. – потери при порционировании, %;
Г – масса готового блюда до порционирования, кг;
Мп – масса готового блюда после порционирования, кг.
Ппорц.=(0,21-0,18)*100/0,21=14, т.е. 14% массы готового блюда теряется при порционировании.
Итак, на основе проведенных расчетов, можно составить окончательную рецептуру блюда «Рыба в кляре с гарниром из риса».
Таким образом, масса сырья брутто для рыбы 0,2 кг. Потери при тепловой обработки рыба составляет 3,85%, для остальных составляющих потери не рассчитываются, т.к. их невозможно проследить в ходе приготовления блюда. При порционировании теряется 14% массы готового блюда.
2.3 Разработка технологии производства блюда и оценка пищевой ценности
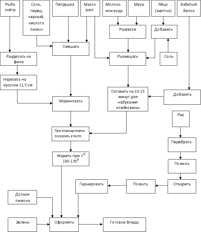
Далее рассмотрим последовательную технологию приготовления блюда «Рыба в кляре с гарниром из риса»:
Для приготовления рыбы в тесте используем рыбу семейство осетровых (осётр, севрюга, белуга) и окуневых (судак). Рыбу разделываем на филе без кожи и костей (рыба с костным скелетом), или порционные куски без кожи и хрящей (рыба семейства осетровых). Нарезают на кусочки толщиной 1 – 1,5 см., и длиной 5 – 6 см. Затем рыбу маринуют 20 – 30 минут в растительном масле, смешанном с лимонной кислотой, солью, перцем черным молотым и мелко нарезанной зеленью.
Тесто кляр: просеянную муку разводят теплым молоком или водой с температурой 20 – 300 и размешивают. Чтобы не было комков, добавляют немного растительного масла, желтки яиц, соль и оставляют на 10 -15 минут для набухания клейковины. Перед жарением в тесто вводят взбитые белки и размешивают.
Подготовленную рыбу при помощи поварской иглы погружают в тесто и жарят в жире (фритюре), нагретом до 160 – 1700. При обжаривание кастрюлю с рыбой надо покачивать, чтобы кусочки рыбы покрывались жиром.
Для гарнира: рис перебрать от посторонних примесей, промыть в холодной воде. Промытый рис засыпаем в подсоленную кипящую воду и варим на медленном огне, изредка помешивая. Когда зерна набухнут и станут мягкими (но неразваренными), рис откидываем на дуршлаг и промываем водой (если рис не промывать, то крахмал, выделяемый из риса, склеивает зёрна) [6. С. 50].
Подача: на тарелку кладем рыбу в виде пирамиды и гарнируем. Украшаем рыбу ветками зелени петрушки. Рядом кладем кусочек лимона.
Для более наглядного представления технологии приготовления блюда необходимо составить технологическую схему (см. прил. Б).
Расчет пищевой ценности проводится на основе рецептуры блюда, содержания основных пищевых веществ в каждом из ингредиентов и в блюде в целом, с учетом потерь при тепловой обработке.
Для расчета энергетической ценности блюда следует использовать коэффициенты, жиров, белков, углеводов, приведенные в таблице 2.
Таблица 2 – Содержание белков, жиров, углеводов
|
Наименование сырья |
Нетто |
Белки (г) |
Жиры (г) |
Углеводы (г) |
|
Осетр |
88 |
16,4 |
10,9 |
- |
|
кулинарный жир |
20 |
- |
0,5 |
- |
|
растительное масло |
2 |
0 |
99,9 |
0 |
|
молоко |
40 |
2,8 |
3,2 |
4,7 |
|
Рис |
100 |
7,00 |
1,00 |
73,20 |
|
Яйца |
40 |
12,7 |
11,5 |
0,7 |
|
Лимон |
7 |
0,9 |
0,1 |
3,0 |
|
Итого |
- |
39,8 |
127,1 |
81,6 |
Рассчитываем показатели для блюда «Рыба в кляре с гарниром из риса», основываясь на нормах вложенного сырья.
Расчёт энергетической ценности производится по формуле 4:
Эц=4,0 * Х + 9,0 * Y + 3,75 * Z,(4)
где Эц – энергетическая ценность, ккал;
Х – количество белков, г;
Y – количество жиров, г;
Z – количество углеводов, г.
Эц =4,0*39,8+9,0*127,1+3,75*81,6=1609,1 Ккал
Таким образом, все продукты, входящие в блюдо «Рыба в кляре с гарниром из риса» сочетаются друг с другом и, если они соответствуют требованиям законодательства, могут использоваться при приготовлении данного блюда. Данное блюдо относится ко вторым горячим блюдам, имеет высокую питательную ценность и отвечает правилам правильного питания. Итак, можно сделать вывод, что если блюдо отвечает всем выше перечисленным правилам, то оно может быть представлено в меню ресторанов.
Заключение
Рыба является ценным пищевым продуктом. По питательности она соперничает с лучшими сортами мяса. Но в отличие от последнего легче и быстрее усваивается организмом, и по этой причине широко используется в диетическом питании, в меню для детей и пожилых. Обитатели рек, прудов и озёр содержат нужные нашему организму микроэлементы, витамины, жиры и белки. По количеству белков, например, судак превосходит курятину, сазан - говядину. Также в рыбе есть бор, литий, железо, медь, калий, кальций, кобальт, магний, марганец, бром, фосфор. В рыбах реки Воронеж обнаружено даже золото.
Рыба богата азотистыми экстрактивными веществами. Благодаря этой особенности рыбные бульоны возбуждают аппетит, стимулируют желудочную секрецию. Белки мяса рыб лучше усваиваются организмом человека, чем белки мяса наземных животных. А жир рыб содержит жирные полиненасыщенные кислоты, обладающих биологической эффективностью. Он богат витаминами А и D. В мясе рыб содержатся витамины группы B - B1 , B2 , PP, B12 , биотин и пантотеновая кислота, а также в небольших количествах витамин С.
Мясо морских рыб богато ценными минеральными веществами, основная масса которых представлена калием, натрием, кальцием, магнием, фосфором, хлором. А также йод и фтор.
Белки рыбы легче перевариваются и усваиваются организмом. Калорийность рыбы несколько ниже, чем мяса. Жир рыбы полезен, он содержит много витамина А и большое количество незаменимых полиненасыщенных жирных кислот. Количество жира у разных видов рыб неодинаково. У речных хищников, как щука, окунь, судак жира менее 1%. Лещ, сом, сазан имеют жира уже до 2.5%.
Рыбы (лат. Pisces) — надкласс водных животных, обширная группа челюстноротых позвоночных, для которых характерно жаберное дыхание на всех этапах постэмбрионального развития организма. В мире известно около 25 000 видов рыб, в России обитает около 3000 видов.
Мясо рыб характеризуется высокой пищевой ценностью. Калорийность 100 г мяса рыбы находится в пределах 100-200 ккал. Это обусловлено содержанием в рыбе веществ необходимых для рационального питания человека: большим количеством съедобных частей и высокой усвояемостью ткани рыбы наличие у большинства рыб присущее только им вкуса и запаха, а морских кроме того, специфического аромата моря и кисловатого вкуса, что способствует повышению их усвояемости. Установлено что рыба полезней говядины особенно для пожилых и тучных и больных людей, так как быстро переваривается даже при пониженной секреции пищеварительных органов поскольку мышечная и соединительная ткани рыбы рыхлые и при влаге больше чем мясо наземных животных.
Список литературы
Зайко Г. М. Организация производства и обслуживания на предприятиях общественного питания: Учебно-практическое пособие для вузов.-М.: МарТ, 2005.-192 с.
Ковалев Н.И., Куткина М.Н. Технология приготовления пищи. – М.: Изд. дом «Деловая литература», 1999. – 480 с.
Конституция РФ: Научно-практический комментарий / Под ред. Б.Н. Торопина.-М.: Юность, 1997.- 716 с.
Санитарные правила для организации общественного питания СП 2.3.6.1079-01. Санитарно-эпидемиологические требования к организациям общественного питания изготовления, изготовлению и оборотоспособности в них пищевых продуктов и продовольственного сырья. – М.: ИНФРА-М, 2002.
Сборник рецептур блюд и кулинарных изделий для предприятий общественного питания. – М.: Изд-во Хлебпроминформ, 2006. – 616 с.
Сборник рецептур мучных кондитерских изделий для предприятий общественного питания. – СПб.: Гидрометеоиздат, 1998. – 295 с.
Сборник рецептур блюд диетического питания для предприятий общественного питания/УКР НИИТОП, Ин-т питания АМНССФ. – Киев: Техника, 1998. – 407 с.
Справочник технолога общ. питания / А.И. Мглинец, Г.Н. Ловачева, Л.М. Алексина и др. – М.: Колос, 2003. – 410 с.
Справочник нормативных и технических документов, регламентирующих производство кулинарной продукции IV ч. / Под ред. Ю.Н. Болдырева / Мин. торговли РФ Хлебпродинформ. – М., 2004.
Технология ресторанного обслуживания: учеб. Пособие для нач. проф. Образования/ М.И. Белошапкина – 3-е изд., стер. – М.: Издательский центр «Академия», 2006. – 224с.
Толмачева, А. В, Справочник технолога общественного питания. Изд. 2-е, петрераб./ А. В. Толмачева. – М.: Экономика, 1977
Харченко Н. Э. Технология приготовления пищи. Практикум: учеб. пособие для нач. проф. образования/ Н. Э, Харченко. – М.: Академия, 2007. – 288 с.
Материал из википедии. Рыба. http://www.cooke.ru/article-ulasevich-4_1.htm
Обработка рыбы. http://www.cooke.ru/article-ulasevich-4_5.htm
Тепловая обработка рыбы. http://supercook.ru/za-09.html
Материалы из википедии. Рис. http://www.united.kiev.ua/about_rice_ru.html
Энциклопедия «Большая Домашняя Кулинария»/ http://supercook.ru/
Кулинария, рецепты, диеты/ http://www.kylunar.ru/
Петрушка (зелень) ГОСТ 16731-71/http://vegetable-herb.narod.ru/indexl
Госты на продукты питания/ http://www.infrost.ru/uss/food/
Приложение А
Таблица А.1 – Качество пищевого сырья
|
Наименование продуктов |
Нормативная документация |
Показатели качества |
Недопустимые дефекты |
|
Рыба |
ГОСТ 814-96 |
Поверхность рыбы чистая, естественной окраски. Жабры от темно-красного до розового цвета. Возможность сбитость чешуи без повреждения кожи. |
Рыба с наружными повреждениями, посторонние запахи, не должно быть гельминтов и их личинок. |
|
Мука пшеничная |
ГОСТ Р 51415-99 |
Цвет белый или белый с желтым оттенком, состоит из однородных меленьких частичек (30-40 мкм), обладает слабым специфическим мучным запахом |
Запах сырой муки и клейкость, наличие комков, хруст, признаки заражения. |
|
Яйца куриные |
ГОСТ Р 52121-2003. |
Скорлупа чистая, целая; желток прочный, малозаметный, контуры едва видны; занимает центральное положение и не перемещается; белок плотный, просвечивающийся; воздушная камера неподвижная, не более 4 мм. |
Посторонние запахи (тухлости, гнилости и др.), |
|
Вода |
ГОСТ 27384-2002 |
Прозрачная, без постороннего запаха и примесей. |
С ржавым оттенком, с примесями, с посторонним запахом. |
|
Кулинарный жир |
ГОСТ 28414-89 |
Запах чистый. Цвет – белый, светло-желтый, сероватый, кремовый. Консистенция - однородная, твердая, колющееся. |
Посторонние запахи, загрязнение поверхности, неприятные привкусы. |
|
Кислота лимонная пищевая |
ГОСТ 908-79 |
Внешний вид: мелкие кристаллы белого цвета, Вкус кислый, без постороннего привкуса, структура сыпучая и сухая, на ощупь не липкая |
|
|
Петрушка (зелень) |
ГОСТ 16731-71 |
Свежая, чистая. |
Несвежая, грязная, сухая. |
|
Соль поваренная |
ГОСТ Р 51574-2000 |
Кристаллический сыпучий продукт. Без посторонних механических примесей, не связанных с происхождением и способом производства соли. |
Наличие примесей. |
|
Соль поваренная |
ГОСТ Р 51574-2000 |
Кристаллический сыпучий продукт. Без посторонних механических примесей, не связанных с происхождением и способом производства соли. |
Наличие примесей. |
|
Молоко |
ГОСТ Р 52090-2003 |
Цвет Белый, равномерный по всей массе, для топленого и стерилизованного - с кремовым оттенком, вкус выраженный привкус кипячения, Жидкая, однородная нетягучая, слегка вязкая. |
хлопья белка и сбившиеся комочки жира, посторонние привкусы и запахи |
|
Масло растительное |
ГОСТ 5476-80 |
Приложение Б
Таблица Б.1 - Технологическая схема на блюдо «Рыба в кляре с гарниром из риса»

Приложение В
Технико-технологическая карта на блюдо «Рыба в кляре с гарниром из риса»
Наименование блюда (изделия): «Рыба в кляре»
Область применения: ресторан
Перечень сырья: Осётр, масло растительное, мука, кулинарный жир, петрушка, молоко или вода, яйца, тесто, петрушка, лимонная кислота.
Требования к качеству сырья: соблюдение рецептуры; правильность разделки рыбы, нарезки и панировке; соблюдение правил тепловой обработки и доведение рыбы до готовности; вкус и запах приготовленного блюда; внешний вид; соответствие гарнира и соуса данному блюду. Для рыбы в тесте недопустимым дефектом является окраска обжаренной рыбы.
|
Наименование продуктов |
Нормы закладки на 1 порцию, г. |
Нормы закладки (нетто), кг. |
||
|
Брутто |
Нетто |
10 порций |
20 порций |
|
|
осётр |
200 |
88 |
0,88 |
1,76 |
|
кислота лимонная |
0,5 |
0,5 |
0,005 |
0,01 |
|
масло растительное |
3 |
3 |
0,03 |
0,06 |
|
петрушка (зелень) |
4 |
3 |
0,03 |
0,06 |
|
мука пшеничная |
40 |
40 |
0,4 |
0,8 |
|
молоко или вода |
40 |
40 |
0,4 |
0,8 |
|
масло растительное |
2 |
2 |
0,02 |
0,04 |
|
яйца |
1шт. |
40 |
0,4 |
0,8 |
|
рис |
- |
100 |
1,0 |
2,0 |
|
кулинарный жир |
20 |
20 |
0,2 |
0,4 |
|
масса теста |
- |
120 |
1,2 |
2,4 |
|
масса рыбы жаренной |
- |
200 |
2,0 |
4,0 |
|
лимон |
8 |
7 |
0,07 |
0,14 |
|
Выход |
- |
210 |
2,1 |
4,2 |
|
Масса готового блюда |
180 |
1,8 |
3,6 |
Органолептические показатели
Внешний вид: блюдо уложено в порционную тарелку и гарнировано.
Цвет: золотистый, свойственный блюду из жареной рыбы.
Консистенция:
Вкус и запах: запах жареной рыбы и зеленью, вкус умеренно соленый.
Показатели качества и безопасности
Физико-химические и микробиологические показатели, влияющие на безопасность блюда, соответствуют критериям, указанным в приложении к ГОСТу Р 50763-95 «Общественное питание. Кулинарная продукция, реализуемая населению. Общие технические условия».
1