Разработка бизнес-плана на предприятие ООО "Кафе "Молодежное"
СРЕДНЕРУССКИЙ УНИВЕРСИТЕТ
(Институт управления и бизнеса)
Курсовая работа
на тему: Разработка бизнес-плана на предприятие ООО "Кафе "Молодежное"
Студент
Брутов Дмитрий Александрович
Руководитель
Боровикова Екатерина Владимировна
Допустить к защите
Научный руководитель
_________________
«__» __________2009 г.
Калуга - 2009
Содержание
Введение
1. Теоретические вопросы бизнес плана
1.1 Бизнес-план и его роль в современном предпринимательстве
1.2 Бизнес-план, как метод осуществления финансово-экономической деятельности предприятия
2. Разработка бизнес плана
2.1 Описание проекта
2.2 Описание организации
3. Анализ экономической эффективности бизнес плана
3.1 Экономическая эффективность бизнес плана
3.2 Анализ рисков
Заключение
Список используемой литературы
Введение
Как организовать свой бизнес? Какой вид деятельности выбрать? Какой идее отдать предпочтение? Как осуществить желаемое? Как спрогнозировать будущее того или иного шага в бизнесе? Ответы на эти вопросы, наверное, хочется знать каждому.
В условиях рыночной экономики успех деятельности фирмы и даже отдельного бизнесмена в значительной степени определяется тем, насколько профессионально подходит руководство к выбору стратегии и тактики ее ведения, то есть насколько грамотно оно реализует процесс внутрифирменного планирования.
Планирование – это сложный, многогранный процесс, требующий тщательной проработки ряда вопросов. Одним из важнейших элементов процесса планирования в целом является составление бизнес-планов –это определяет актуальность исследуемой темы.
Термин бизнес-план стал достаточно широко использоваться в России сравнительно недавно – лишь в начале 2000-х годов, однако к настоящему времени практически любой более или менее крупный проект предваряется разработкой детального бизнес-плана.
В зависимости от масштаба и значимости вопросов, затронутых в конкретном бизнес-плане, его можно трактовать и как стратегический план развития компании, и как лишь отдельный элемент более широкого плана действий. Подобные планы нужны, прежде всего, для обоснования некоторого нового направления развития, т.е. нередко они носят разовый, а не регулярный характер.
Используя деловое планирование, можно легче реализовывать свои проекты. Планирование позволяет увидеть весь комплекс будущих действий и возможных последствий таких действий и предвосхитить реальность.
Для чего нужен бизнес-план? По содержанию он является полным и точным описанием анализируемого предприятия, начиная от продукта и заканчивая процессами управления, а также финансовыми потребностями предприятия.
Основная цель данного исследования разработка бизнес-плана по модернизации экспресс-кафе «молодежное».
Для достижения поставленной цели необходимо решить следующие задачи:
изучить теоретические основы бизнес планирования;
разработать бизнес-план по модернизации экспресс-кафе молодежное;
оценить экономическую эффективность проекта.
Объектом исследования является бизнес планирование.
Предметом исследования являются процессы составления бизнес-плана.
В процессе работы были использованы нормативно-правовые акты Российской Федерации, Калужской области, учебники, книги, монографии и статьи ведущих отечественных и зарубежных ученых экономистов.
1. Теоретические вопросы бизнес плана
1.1 Бизнес-план и его роль в современном предпринимательстве
Реформы в экономике неразрывно связаны с изменением стереотипов управления, методов и подходов в планировании и осуществлении преобразований. Сущность этих преобразований заключается в быстром и фундаментальном изменении действующих процедур.
В истории человеческого общества не было такой экономической системы, развитие которой совершалось бы без всякого воздействия со стороны заинтересованных субъектов или определенных структур управления.
В значительной степени успех или неуспех предпринятых усилий зависит от совершенствования организации управления и его важнейшей функции - планирования.
В современной быстроменяющейся экономической ситуации невозможно добиться положительных результатов, не планируя своих действий и не прогнозируя последствий.
Планирование - это определение цели развития управляемого объекта, методов, способов и средств ее достижения, разработка программы, плана действия различной степени детализации на ближайшую и более отдаленную перспективу.
Планирование - одна из важнейших предпосылок оптимального управления производством.
Планирование необходимо любой организации, которая намеревается предпринимать какие-то действия в будущем.
Процесс планирования позволяет увидеть весь комплекс будущих операций предпринимательской деятельности и предвосхитить то, что может случиться. Особенно важно планирование в коммерческой деятельности, где требуются предвидение в долгосрочной перспективе и предварительные разработки, предшествующие первым шагам предприятия. Составление и реализация плана - непрерывный процесс, который может быть наглядно представлен следующей схемой (рис. 1)1.

Рис. 1. Составление и реализация плана
Предпринимательство - это процесс принятия решений, их реализации и оценки результатов принятых действий, план же дает основу для принятия рациональных решений.
Работа без плана является реакцией на совершающиеся события, деятельность на основе плана - реакция на предвиденные и запланированные явления.
Современная экономическая ситуация, связанная с активным развитием рыночных отношений, диктует предприятиям новый подход к внутрифирменному планированию. Они вынуждены искать такие формы и модели планирования, которые обеспечивали бы максимальную эффективность принимаемых решений.
Оптимальным вариантом достижения таких решений является новая прогрессивная форма плана - бизнес-план.
Успех в мире бизнеса решающим образом зависит от трех элементов:
1. Понимания общего состояния дел на данный момент;
2. Представления того уровня, который вы собираетесь достичь;
3. Планирования процесса перехода из одного состояния в другое. Бизнес - план позволяет решить эти проблемы. Он включает разработку цели и задач, которые ставятся перед предприятием на ближайшую и дальнюю перспективу, оценку текущего состояния экономики, сильных и слабых сторон производства, анализ рынка и информацию о клиентах. В нем дается оценка ресурсов, необходимых для достижения поставленных целей в условиях конкуренции.
Бизнес-план поможет предупредить и достойно встретить многие неизбежные проблемы в развитии бизнеса. Конечно, он не может исключить всех ошибок, он дает возможность продумать свои действия. Он является инструментом, с помощью которого возможен контроль и управление производством. Бизнес-план позволяет управлять по предварительному плану, а не просто реагировать на события.
Бизнес-план позволяет показать выгодность предполагаемого проекта и привлечь возможных контрагентов, потенциальных финансовых партнеров. Он может убедить инвесторов, в том, что вы нашли привлекательные воз- можности развития производства, позволяющие успешно осуществлять намеченное, и предприятие имеет эффективную, реалистичную и последовательную программу осуществления целей и задач проекта. Инвестор вложит свои средств лишь в тот проект, который с достаточной вероятностью гарантирует ему получение максимальной прибыли.
Бизнес-план, описывая все основные аспекты будущего предприятия, анализируя проблемы, с которыми оно может столкнуться, и определяя способы решения этих проблем, должен ответить на вопрос: "Стоит ли вообще вкладывать средства в этот проект и принесет ли он доход, который окупит все затраты?"
Бизнес-план может носить характер текущего (один год) или перспективного (3-5 лет) плана.
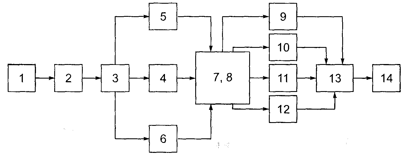
Последовательность составления бизнес-плана представлена на рис. 2.

Рис. 2. Последовательность составления бизнес-плана2
1 - принятие решения о создании нового предприятия или внедрения мероприятий совершенствования действующего предприятия;
2 - анализ собственных возможностей и способности взяться за реализацию задуманного проекта;
3 - выбор изделия или услуги, производство которых будет являться целью задуманного проекта;
4 - исследование возможного рынка сбыта;
5 - составление прогноза объемов сбыта (для первого года - помесячно, для второго - поквартально);
6 - выбор места для осуществления коммерческой или производственной деятельности;
7 - разработка плана производства;
8 - разработка плана маркетинга;
9 - разработка организационного плана;
10 - разработка юридической схемы будущей коммерческой деятельности;
11 - решение вопросов организации бухгалтерского учета;
12 - решение вопросов страхования;
13 - разработка финансового плана;
14 - написание резюме к бизнес-плану.
Таким образом, бизнес-план предстает как определенная модель деятельности предприятия, которая использует все наработки традиционного планирования применительно к категориям рыночной экономики: бизнесу, конкурентной борьбе, деятельности маркетинговых служб, коммерческому
1.2 Бизнес-план, как метод осуществления финансово-экономической деятельности предприятия
С позиции экономической теории бизнес-план выполняет четыре функции3:
Первая функция связана с возможностью использования бизнес-плана для формирования концепции развития, т.е. разработки стратегии бизнеса. Данная функция крайне необходима в период создания фирмы, а также при разработке принципиально новых направлений ее деятельности. В этом случае бизнес-план используется как некое формализованное средство качественного и количественного обоснования целесообразности и правильности выбранного курса.
Вторая функция — собственно планирование. Она служит для экономической оценки выбранного направления деятельности и идентификации ключевых ориентиров, а, в случае реализации бизнес-плана — для контроля за его выполнением.
Третья функция — привлечение займов и кредитов. Для того, чтобы застраховать себя от вполне возможного невозврата предоставляемых кредитов, банки, как правило, требуют — и их требования следует признать обоснованными — не только гарантий и реального залога, но и тщательно проработанной концепции стратегии бизнеса. Ни один солидный кредитор или банк не выдаст под новое дело кредиты, если ему не будет предоставлен убедительный и обоснованный план работы фирмы, поэтому хорошо подготовленный бизнес-план становится одним из ключевых факторов в решении вопроса о привлечении источников финансирования.
Четвертая функция — рекламно-пропагандистская. Она необходима для привлечения к новому делу потенциальных партнеров, которые могут вложить в намечаемый проект собственный капитал или содействовать мобилизации иных источников. В этом случае бизнес-план может разрабатываться как документ, предназначенный для того, чтобы убедить потенциальных партнеров либо инвесторов в перспективности будущего дела и возможности личного участия в нем.
Планирование, бесспорно, необходимый элемент эффективной деятельности фирмы на рынке. Существует несколько подходов к разработке бизнес-плана. Между ними очень много общего, однако, отдельные различия все-таки существуют. Возможен, в частности, вариант, характеризуемый схемой (рис. 3):

Рис.3. Схема разработки бизнес-плана
На первое место в данном случае ставится определение личных целей бизнесмена. После оценки ситуации как вне, так и внутри компании определяется главная цель. Затем можно перейти к разработке стратегии, которая представляет собой процесс конкретизации главной цели, разбивку ее на задачи и подзадачи. На каждом этапе реализации выбранной стратегии целесообразно вносить в план определенные коррективы, которые диктует реальный ход событий. Таким образом, вырабатывается оперативный план. На основе долгосрочных тенденций и оперативного плана разрабатывается долгосрочный план.
Замысел плана всегда нуждается в тщательном обосновании и проверке на осуществимость. С этой целью его разворачивают в систему частных стратегий: товарно-рыночную, НИОКР, систему развития потенциала и финансовую систему, которая реализуется на втором этапе планирования. Стратегия НИОКР является ведущей. Она выявляет и формирует комплекс разработок, наиболее актуальных для потребителя и соответствующих научно-техническому потенциалу предприятия4.
По итогам разработки различных вариантов стратегии уточняются, как ожидаемые размеры прибыли, так и потребности в капитальных вложениях. Эта информация поступает на вход финансовой стратегии, предназначенной для окончательного балансирования финансовых потребностей и определения размеров и форм привлечения заемных средств.
На третьем этапе формирования стратегического плана результатные данные по каналам обратной связи поступают на вход замысла плана с целью его корректировки. Окончательный вариант плана вместе с результатами анализа внешней среды, а также возможностей фирм оформляются в виде глобальной стратегии развития.
В целом можно сделать вывод, что перечисленные методики планирования весьма сходны и в основном дополняют друг друга, рассматривают бизнес-планирование с разных сторон и выделяют различные этапы планирования в качестве основных.
Особую роль в формировании бизнес-плана играют планы маркетинга. Раздел, посвященный маркетингу, является одной из важнейших частей бизнес-плана, поскольку в нем непосредственно говорится о характере намечаемого бизнеса и способах реализации проекта, благодаря которым можно рассчитывать на успех предприятия. Иными словами, цель этого раздела – разъяснить, как предполагаемый бизнес намеревается воздействовать на рынок и реагировать на складывающуюся, на нем обстановку, чтобы обеспечить сбыт товара или услуг. Предприниматель должен представить здесь свой бизнес как привлекательную возможность для инвестиций, как кредитный риск с заманчивыми перспективами. Маркетинг-план может быть сформирован по-разному в зависимости от вида бизнеса и сложности рынка5.
Планы маркетинга обязательно включают в себя описание общей стратегии маркетинга, политики ценообразования, тактики рекламы продукции, ее реализации и послепродажного обслуживания, а также прогнозы объемов продаж.
При изложении тактики реализации продукции, целесообразно указать методы реализации (собственная торговая сеть, торговые представители, посредники), которые фирма могла бы использовать в ближайшее время и в долгосрочной перспективе, а также, любые специальные требования для реализации продукции. В бизнес-плане должно быть указано, как будет проводиться реализация, включая методы, транспортировку, страхование, кредитование, таможенные сборы и др.
Немалое место в бизнес-плане отводится производственному планированию. Нужно, прежде всего, уделить должное внимание анализу продукции или услуг, характерных для данного бизнеса, поскольку вне зависимости от стратегических соображений бизнес не будет успешным, если не обеспечить привлекательность для рынка его товаров и услуг. Одна из задач этой части плана характеристика в сжатой форме основных параметров товаров и услуг, предлагаемых данной фирмой6. Важно, чтобы их привлекательные черты были освещены в простой и ясной форме (использование и привлекательность товаров и услуг, их разработка и развитие). Иногда бывает полезно представить список экспертов или потребителей, которые знакомы с упомянутым товаром или услугами и могут дать о них благоприятный отзыв. Такие сведения могут быть представлены в форме письма или отчета и включены в виде приложения.
Основной целью производственного плана является предоставление информации по обеспеченности с производственной стороны выпуска продукции и разработка мер по поддержанию и развитию производства. В этот раздел необходимо включить такие сведения, как местоположение предприятия, виды требуемых производственных мощностей, необходимые производственные помещения, потребность в основных производственных фондах и рабочей силе.
В финансовом плане рассматриваются вопросы финансового обеспечения деятельности фирмы и наиболее эффективного использования имеющихся денежных средств на основе анализа текущей финансовой информации и прогноза объемов реализации продукции на рынках в последующие периоды.
Цель финансового плана – сформулировать и представить всеобъемлющую систему формулировок и проектировок, отражающих финансовые результаты деятельности компании. Этот раздел является наиболее важным для инвестора, т.к. именно из него он узнает, на какую прибыль он может рассчитывать7. В финансовый план обязательно включается оперативный план, отчет о доходах, отчет о денежных потоках и балансовый отчет. Оперативный план отражает результаты взаимодействия фирмы и ее целевых рынков по каждому товару и рынку за определенный период. Совокупность показателей, предоставленная в оперативном плане, позволяет продемонстрировать руководству компании, какая доля рынка занята фирмой по каждому товару и какую предполагается завоевать в перспективе. Показатели определяются по каждому виду товара или услуги, что позволяет сравнивать их между собой по экономической эффективности. Такой прогноз обычно составляется на три года вперед.
2. Разработка бизнес плана
2.1 Описание проекта
Основные сведения об организации
Организация-инициатор проекта: ООО Молодежное
Адрес: г. Калуга, ул. Ленина, д. 74
Суть проекта: Расширение и модернизация экспресс-кафе «Молодежное»
Общая стоимость проекта и источники финансирования: Для реализации проекта необходимы инвестиции в размере 1 млн руб., в том числе заемные средства — 500 тыс. руб., собственный капитал — 500 тыс. руб.
Аннотация
Расширение и модернизация экспресс-кафе «Молодежное» ООО «Молодежное»
Решение деловой идеи проекта позволит удовлетворить потребность в качественном отдыхе и продуктах питания автомобилистов федеральной автомобильной трассы Москва — Киев, а также посетителей станции технического обслуживания «Угра», численность и потребности которых постоянно растут.
Требуемые инвестиции — 1 млн. руб., в том числе 500 тыс. руб. в виде кредита на один год под 13% согласно ставки рефинансирования Банка России. Гарантом возврата кредитных средств могут служить основные фонды организации и имущество ООО «Молодежное».
Резюме проекта
Суть проекта
Город Калуга —расположен в 16 километрах от трассы Москва –Киев. Между Россией и Украиной происходит интенсивный экономический товарообмен. Большая часть грузов перевозится автомобильным транспортом, что обусловливает все возрастающий транспортный поток.
С возрастанием товаров - и грузопотоков по федеральной автотрассе Москва — Киев увеличивается количество кафе, шашлычных и прочих мест отдыха для автомобилистов. Однако качество обслуживания по-прежнему остается невысоким, поэтому решение задачи повышения качества сервиса и продаваемых продуктов питания на данный момент представляется достаточно актуальной.
Особенна актуально данная задача в связи с тем, что в последнее время автомобильный транспорт занял приоритетное место в пассажирских перевозках.
Важным фактором, обусловливающим необходимость расширения и модернизации экспресс-кафе «Молодежное», является его местоположение. Оно расположено на территории станции технического обслуживания «Угра», поэтому его посетителями являются практически все автомобилисты, приезжающие на станцию для технического обслуживания своих автомобилей.
Ввиду возрастающей популярности этой станции техобслуживания ожидается увеличение числа посетителей кафе.
Рассматриваемый проект предполагает удовлетворение потребности населения, прежде всего автолюбителей и туристов, в качественном и недорогом отдыхе. Поскольку количество мест отдыха постоянно растет, предлагаемый проект предполагает качественно новый уровень сервиса, что позволит данному экспресс-кафе резко выделиться на фоне конкурентов. Таким образом, проект имеет целевую направленность, поскольку должен удовлетворить потребность автомобилистов и посетителей станции технического обслуживания «Угра», численность которых постоянно растет, в качественном отдыхе и в качественных продуктах питания.
Эффективность проекта
Данный проект предполагает расширение и модернизацию эспресс-кафе «Молодежное», расположенного на территории станции технического обслуживания «Угра» для удовлетворения возрастающего спроса на оказываемые услуги.
Расчет ликвидности показывает, что ООО «Молодежное» в состоянии вернуть запрашиваемый кредит в течение первого года, при условии выплаты процента за кредит, равного 13% согласно ставки рефинансирования Банка России, начиная со второго месяца реализации проекта.
Резерв ликвидности на конец второго месяца реализации проекта — более 74 тыс. руб.
Резерв ликвидности на конец первого года реализации проекта — более 62 тыс. руб. (после выплаты основного тела кредита).
Резерв ликвидности на конец третьего полугодия реализаций проекта — около 350 тыс. руб.
Предполагаемая рентабельность — 40—45% годовых.
План действий
План реализации проекта предусматривает:
1) модернизацию оборудования экспресс-кафе «Молодежное», в том числе покупку новой кухонной печи;
2) покупку новой мебели для экспресс-кафе «Молодежное»;
3) модернизацию дизайна экспресс-кафе «Молодежное»;
4) организацию летнего павильона на открытом воздухе.
Финансирование
Общая стоимость проекта — I млн руб.
Необходимые заемные финансовые средства составляют 500 тыс. руб. — инвестиционный кредит сроком на один год под 13%.
Структура затрат по кредиту дана в табл. 1.
Срок, порядок и гарантии возврата инвестиций
Срок возврата заемных средств — один год.
Выплата займа — целевой возврат в конце срока кредитования.
Выплата процентов по займу — начиная с первого месяца.
Гарантии возврата займа — основные средства и приобретаемые оборудование организации и имущество ООО «Молодежное»
2.2 Описание организации
Сведения об организации.
ООО «Молодежное» образовано 23 августа 1999 г. Форма собственности частная. Основание ООО «Молодежное» связано с необходимостью удовлетворения потребностей, во-первых, посетителей станции техобслуживания «Угра», во-вторых, автомобилистов, и туристов, проезжающих по федеральной автотрассе Москва —Киев, в качественных и недорогих продуктах питания и в качественном отдыхе.
Месячная выручка составляет 500—600 тыс. руб., в дальнейшем по мере реализации проекта планируется увеличение потока посетителей и соответственно дохода от данного вида деятельности.
Численность наемных работников — 12 человек. После расширения бизнеса предполагается создание новых рабочих мест. Режим работы круглосуточный.
Девиз деятельности ООО «Молодежное» — оказание услуг населению по предоставлению качественного и недорогого отдыха в экспресс-кафе «Молодежное» и постоянное улучшение качества обслуживания.
ООО «Молодежное» является юридическим лицом. В соответствии с действующим законодательством имеет право располагать счетом в банке, печатью, штампом, товарным знаком и средствами коммуникации. Предприятием получены все необходимые разрешения санитарно-эпидемиологической службы, экологической экспертизы, городского комитета архитектуры и строительства.
Направление деятельности, продукция (услуги), перспективы.
Решение деловой идеи проекта позволит внести вклад в осуществление модернизации инфраструктуры федеральной автотрассы Москва — Киев обеспечение населения качественным и дешевым отдыхом, в том числе качественными продуктами питания и соответствующим уровнем сервиса.
В дальнейшем предполагается увеличение потока посетителей за счет привлечения новых клиентов, в том числе посетителей станции технического обслуживания «Угра».
В перспективе данный проект призван решить ряд социальных проблем города, среди которых можно отметить следующие:
1) создание нескольких новых рабочих мест для квалифицированных работников в ходе выполнения основной задачи проекта;
2) удовлетворение потребностей посетителей в качественных и дешевых продуктах, доступном и недорогом отдыхе;
3) удовлетворение все возрастающих требований посетителей к качеству обслуживания.
Партнерские связи.
ООО «Молодежное» налажены надежные партнерские связи со многими контрагентами в Калуге и Калужской области:
1) с фермерскими хозяйствами Калужской области;
2) с мелкооптовыми базами Калуги;
3) с крупнооптовыми посредниками по продаже винно-водочных изделий;
4) хозяйствами и предприятиями близлежащих областей.
Описание продукции (услуг).
Экспресс-кафе «Молодежное» специализируется на оказании услуг населению в качественном и недорогом отдыхе. Особой популярностью у посетителей пользуются шашлыки. В меню кафе имеется также широкий выбор холодных закусок. В ассортименте подаются вино, водка, коньяк, безалкогольные напитки.
Сектор активности, к которому относится проект.
Отрасль: оказание бытовых услуг населению.
Характер предлагаемого проекта: расширение площади экспресс-кафе «Молодежное» за счет строительства летнего павильона, капитальный ремонт, модернизация внутренней отделки, замена и усовершенствование оборудования.
Местоположение внедряемого проекта:
Россия, Калужская область, 178 км трассы М3 Калуга-Киев (на территории станции технического обслуживания «Угра»).
Ресурсы, которые имеются для обеспечения проекта.
Квалифицированный персонал — 12 наемных работников.
Арендуемый у станции технического обслуживания «Угра» земельный участок и принадлежащее ООО «Молодежное» здание экспресс-кафе, которое состоит из следующих помещений:
1) общего зала — площадь 28 м2;
2) банкетного зала на 50 человек — площадь 75 м2;
3) большой кабины на 16 человек — площадь 35 м2;
4) двух кабин на 8 и 6 человек — площадь соответственно 25 м2 и 15 м2;
5) комнаты для персонала — площадь 9 м2;
6) кабинета директора — площадь 12 м2.
Отлаженные связи со многими контрагентами — от поставщиков продуктов питания до крупнооптовых торговцев вино-водочными изделиями. Налаженные контакты с фермерскими хозяйствами Калужской области.
Обеспечение кредита.
Основные активы организации: здание экспресс-кафе «Молодежное», кухонное оборудование и пр.
Оборотные средства организации: ежемесячная выручка —500—650 тыс. руб., чистая прибыль за прошлый год — 600 тыс. руб., имущество ООО «Молодежное».
Намечаемые сроки реализации проекта (с момента выделения финансовых средств).
Проведение капитального ремонта здания экспресс-кафе «Молодежное» — первый месяц.
Изменение дизайна кафе за счет внутренних отделочных работ — второй месяц.
Покупка нового оборудования для кафе и организация летнего павильона — третий месяц.
Возврат процентных платежей по кредиту — через месяц после получения кредита.
Возврат основного тела кредита — через один год после получения кредита.
Маркетинг и сбыт продукции
Оказываемые ООО «Молодежное» услуги населению являются стандартными для всех аналогичных организаций, расположенных в пределах автомобильной трассы Москва — Киев. Таких организаций по трассе на протяжении 10 км. в одну и другую сторону насчитывается 10 ед. В основном это палатки оборудованные 2-3 столами. В летнее время появляются жители близлежащих поселков предлагающие в основном выпечку и продукцию приусадебных хозяйств. Таким образом, можно констатировать высокую насыщенность данного рынка и серьезный уровень конкуренции на нем.
Вместе с тем нельзя не отметить стабильно высокий уровень спроса на подобного рода услуги, вызванный близостью кафе к федеральной автотрассе М3 Москва — Киев, использование и загрузка которой постоянно растет, т.е. постоянно увеличивается платежеспособный спрос.
Экспресс-кафе «Молодежное» по сравнению с аналогичными организациями имеет ряд конкурентных преимуществ:
1) внутренний и внешний вид кафе резко выделяет его среди конкурентов;
2) качество сервиса поддерживается на постоянно высоком уровне;
3) кафе работает в круглосуточном режиме, что очень удобно для автомобилистов;
4) как уже отмечалось, кафе расположено на территории станции технического обслуживания «Угра», что обусловливает дополнительный поток клиентов — посетителей станции техобслуживания;
5) прямые связи с фермерскими хозяйствами Владимирской и других областей и со многими крупнооптовыми посредниками позволяют поддерживать низкие цены на оказываемые услуги.
Благодаря перечисленным преимуществам по соотношению цена — качество» экспресс-кафе «Молодежное» занимает прочные конкурентные позиции на рынке.
Общее финансовое положение кафе, аналогичных экспресс кафе «Молодежное», удовлетворительное, постоянно появляются новые предприятия, расширяется ассортимент блюд и напитков. Однако качество сервиса, обслуживания оставляет желать лучшего. Зачастую данные предприятия не соответствуют все ужесточающимся требованиям посетителей, поскольку расположены в помещениях, не отвечающих требованиям санитарно-эпидемиологической службы и городского комитета по архитектуре и строительству.
На этом фоне экспресс-кафе «Молодежное» резко выделяется не только своим внешним видом (проект ООО «Молодежное» получил одобрение в городском комитете по архитектуре и строительству, согласован с прочими инстанциями), но, по заключению санитарно-эпидемиологической службы, и качеством обслуживания.
Однако, чтобы постоянно поддерживать высокий уровень сервиса и интерьер экспресс-кафе «Молодежное», необходимы капитальный ремонт, замена оборудования и модернизация дизайна помещений. Именно на это направлена инициатива администрации предприятия. Цены планируется сохранить на существующем доступном для посетителей уровне.
Основной план модернизации бизнеса
Реализация бизнес-плана решит проблему, связанную с возрастающим спросом на недорогое и качественное обслуживание в экспресс-кафе «Молодежное» как со стороны автомобилистов, проезжающих по федеральной автотрассе Москва — Киев, так и со стороны посетителей станции техобслуживания «Угра».
Данный план предусматривает работы, которые планируется выполнить в два этапа:
1) проведение капитального ремонта существующего здания, а также внутренней отделки здания для совершенствования дизайна;
2) покупка нового оборудования для кафе и организация летнего павильона на открытом воздухе.
Работы первого этапа планируется завершить за два месяца, они потребуют капиталовложений в размере 600 тыс. руб.
Второй этап ориентировочно займет один месяц и обойдется в 400 тыс. руб. В затраты второго этапа планируется также включить организацию небольшой рекламной кампании в местных средствах массовой информации. Столь длительные сроки объясняются тем, что экспресс-кафе продолжает работать и придется делать ремонт здания по частям, чтобы не останавливать работу.
3. Анализ экономической эффективности бизнес плана
3.1 Экономическая эффективность бизнес плана
С помощью экономических расчетов спрогнозированы важнейшие финансовые характеристики, используемые в качестве критериев оценки бизнес-планов: чистая прибыль, объем и сроки погашения кредита, сроки окупаемости проекта, прогноз доходов по месяцам.
В процессе экономического анализа бизнес-плана рассматривались следующие показатели движения денежных средств:
1) приход денежных средств:
— план капитальных вложений,
— выручка от реализации услуг;
2) расход денежных средств:
— постоянные издержки (текущие расходы),
— переменные издержки (хозяйственные расходы),
— единый налог на вмененный доход.
Разность между приходом и расходом денежных средств на каждом шаге расчета представляет собой чистый поток наличности по проекту.
Период инвестиционных вложений характеризуется незначительным превышением прихода денежных средств над расходом. Это связано с тем, что в данный период осуществляются большие вложения в основной капитал, вследствие чего реализация бизнес-плана требует привлечения финансовых средств.
В качестве источника финансирования рассматривались заемные средства.
В расход финансовых средств включены финансовые издержки (проценты).
Экономическая состоятельность бизнес-плана обеспечивается в случае неотрицательности сальдо накопления наличности в течение всего срока жизни проекта.
Рассматривались три варианта отчета о движении денежных средств в соответствии с разработанными сценариями:
1) реалистическим (рост составит в среднем 20%);
2) пессимистическим (не будет увеличения доходов);
3) оптимистическим (в результате реализации проекта произойдет рост доходов в среднем на 40% в месяц).
Расчеты по обоснованию экономической эффективности и состоятельности бизнес-плана проводились с учетом особенностей конкретного объекта.
В качестве срока жизни проекта был принят период 1,5 года. Этот период рассматривался с разбивкой по месяцам для более детальной проработки начального периода, в течение которого осуществляются капитальные вложения и погашается кредит. Необходимость рассмотрения доходов по проекту в течение 1,5 лет вызвана тем, что погашение основного тела кредита происходит через один год после инициирования проекта и нужно определить период, в течение которого организация накопит необходимые средства для погашения кредита.
Размер инфляции принимается равным ставке рефинансирования Банка России, причем предполагается, что размер инфляции постоянный, поскольку динамика цен на продукцию и ресурсы позволяют говорить об однородности инфляции.
Результаты экономических расчетов бизнес-плана отражены в табл. 1—4, приложениях 1-3 и на рис. 4, 5.
План капиталовложений
В этом разделе представлены планируемые работы на разных этапах реализации бизнес-плана и финансовые ресурсы, необходимые для реализации проекта.
Таблица 1
Стоимость капитальных работ по проекту
|
Работы по этапам |
Сумма, руб. |
|
Этап 1 |
|
|
1. Капитальный ремонт здания экспресс-кафе «Молодежное» |
400 000 |
|
2. Отделка внутренних помещений экспресс-кафе «Молодежное» |
150 000 |
|
Работы по этапам |
Сумма, руб. |
|
3. Модернизация дизайна экспресс-кафе «Молодежное» |
50 000 |
|
Этап 2 |
|
|
4. Покупка нового оборудования для экспресс-кафе «Молодежное» |
300 000 |
|
5. Организация летнего павильона |
100 000 |
|
Итого капиталовложений |
1 000 000 |
В современных рыночных условиях расширение организации немыслимо без соответствующей рекламной поддержки. Ввиду того, что экспресс-кафе «Молодежное» относительно давно и прибыльно работает, имеет постоянных клиентов и достаточно хорошо известно на рынке, можно предположить, что не потребуются значительные вложения в рекламу, однако небольшую рекламную кампанию следует провести, поскольку она придаст новый импульс развитию организации. Расходы на рекламу представлены в табл. 2.
Таблица 2
Расходы, связанные с увеличением доли фирмы на рынке
|
Мероприятия для продвижения новых товаров |
Сумма, руб. |
|
1. Реклама в средствах массовой информации |
9 000 |
|
2. Рекламные щиты |
1000 |
|
Сумма расходов с целью продвижения нового проекта |
10 000 |
Определение ссудного процента
Ежемесячный процентный платеж по предоставляемому кредиту может быть рассчитан по формуле

где S — величина предоставляемого кредита,
r — процентная ставка.
Поскольку планируется взять кредит на сумму в 500 000 руб. и под 13%, получаем
Х= 500 000 х 0,13 : 12 = 4375 (руб.).
Таблица 3
Расходы на оплату труда наемных работников экспресс-кафе «Молодежное» (руб./месяц)
|
Должность |
Число сотрудников |
Зарплата |
ЕСН |
Итого |
|
Официанты |
6 |
4 000 |
0,35 |
24 000 |
|
Повара |
3 |
6 000 |
0,35 |
18 000 |
|
Бармены |
3 |
6 000 |
0,35 |
18 000 |
|
Всего |
12 |
16 000 |
— |
60 000 |
Постоянные и переменные издержки организации
Постоянные издержки — это издержки, размер которых практически не меняется, независимо от полученных оборотов. Состав постоянных издержек приведен в табл. 4.
Таблица 4
Постоянные издержки экспресс-кафе «Молодежное» (руб.)
|
Постоянные издержки |
Квартал |
Итого |
|||
|
I |
II |
III |
IV |
||
|
Персонал |
243 000 |
243 000 |
243 000 |
243 000 |
972 000 |
|
Аренда и транспорт |
16 500 |
16 500 |
16 500 |
16 500 |
66 000 |
|
Электроэнергия, отопление, водоснабжение |
7 500 |
7 500 |
7 500 |
7 500 |
30 000 |
|
Реклама и сбыт |
10 000 |
— |
— |
— |
10 000 |
|
Сумма постоянных издержек |
277 000 |
267 000 |
267 000 |
267 000 |
1 078 000 |
Переменные издержки — это издержки, величина которых зависит от объема оказываемых организацией услуг. При определении фактического размера переменных издержек очень часто исходят из показателя маржинальной прибыли:
Маржинальная прибыль = Доходы - Постоянные издержки.

Рис. 4. Варианты движения финансовых ресурсов организации по трем сценариям
Первый сценарий — реалистический — рост ежемесячных доходов на 20% после реализации проекта.
Второй сценарий — пессимистический — не произойдет увеличения посетителей и доходов.
Третий сценарий — оптимистический — рост ежемесячных доходов в среднем на 40%.

Рис. 5. Резерв ликвидности ООО «Молодежное» по трем сценариям
Первый сценарий — реалистический — рост ежемесячных доходов на 20% после реализации проекта.
Второй сценарий — пессимистический — не произойдет увеличения посетителей и доходов.
Третий сценарий — оптимистический — рост ежемесячных доходов в среднем на 40%
При невозможности непосредственно определить величину маржинальной прибыли (ввиду отсутствия бухгалтерии в соответствии с действующим законодательством) рекомендуется использовать среднее по отрасли значение.
Расчет переменных издержек базировался на допущении, что маржинальная прибыль ООО «Молодежное» равна 22,5% (средняя по организациям данной отрасли, параметры деятельности которых аналогичны рассматриваемым).
Из расчетов видно (прил.1), что организация-инициатор пpoекта в состоянии вернуть кредит в полном объеме через 10 месяцев после получения кредита.
Проанализируем картину, представленную на рисунках.
Рассматривая данные рис. 4, обращаем внимание на следующее.
Разброс (величина отклонений) графиков потенциальный доходов при трех сценариях развития событий гораздо меньше разброса графиков ликвидности проекта. Это обусловлено так называемым мультипликативным эффектом накопления финансовых ресурсов, т.е. рост доходов на 1% означает возможность роста капитальных вложений уже на несколько процентов без 3 потери финансовой устойчивости.
Только пессимистический сценарий предполагает отрицательную ликвидность организации на втором году реализации проекта (прил.2). Два других варианта, в том числе оптимистический (прил. 3), гарантируют устойчивую деятельность организации при существующей процентной ставке заемных финансовых ресурсов.
График на рис. 4 отражает способ капитальных затрат, который обеспечивает максимальную нагрузку на финансы организации. Если капитальные вложения осуществлять не три месяца, а дольше, то ликвидность разрабатываемого проекта увеличится в несколько раз. Это говорит об определенном запасе прочности данной бизнес-идеи.
Анализируя рис. 5, нужно обратить внимание на резкое падение ликвидности организации в 12-м месяце первого года реализации проекта, что обусловлено выплатой основного тела кредита в этот период.
Согласно реалистическому варианту предполагаемого развития событий ООО «Молодежное» обладает определенным запасом прочности на протяжении всего срока реализации проекта, т.е. уровень ликвидности соответствует всем необходимым требованиям, а колебания уровня наличных финансовых ресурсов не сказываются на состоянии организации в долгосрочном периоде.
Если не удастся добиться роста доходов, то на уровень рентабельности предполагается выйти только через три полугодия от момента инициирования проекта. Однако и данное развитие событий обеспечивает прибыльность (правда, несколько меньшую) в долгосрочной перспективе.
В любом случае организации следует добиться развития событий по третьему сценарию (рост доходов на 40% в месяц), что обусловит резкий скачок рентабельности бизнеса и позволит в дальнейшем обойтись без заимствования средств, для развития будет достаточно собственных финансовых ресурсов.
Показатели эффективности реализации проекта (Интегральные показатели)
Основными интегральными показателями эффективности проекта являются:
1) индекс прибыльности, или коэффициент дисконтированного дохода (W);
2) чистый приведенный доход, или чистый дисконтированный доход (NPV);
3) внутренняя норма рентабельности, или предельная эффективность капиталовложений (коэффициент рентабельности инвестиций) (IRR).
Для определения этих показателей используются дисконтированные суммы поступлений и выплат. Сумма поступленийвключает в себя доходы от работы экспресс-кафе «Молодежное». Сумма выплат включает в себя постоянные издержки (см. табл. 4), переменные издержки, налоги (единый налог на вмененный доход), выплаты процентов по кредиту.
Для данного бизнес-плана все три показателя эффективности реализации проекта рассчитываются в соответствии с предполагаемым реалистическим вариантом развития событий (отчет о движении денежных средств по этому варианту приведен в прил.1). Коэффициент дисконтирования во всех трех вариантах одинаковый и принимается равным учетной ставке Банка России (13% годовых).
Очевидно, что если предполагаемые поступления будут соответствовать пессимистическому сценарию, основные интегральные показатели будут ниже, а если оптимистическому сценарию — выше тех, которые приведены в данном бизнес-плане.
Дисконтированная сумма поступлений, приведенная к настоящему уровню, равна 6 694 215 руб., а дисконтированная сумма выплат, также приведенная к настоящему уровню, равна 167 273 руб.
Индекс прибыльности, или коэффициент дисконтированного дохода (PI), для эффективных проектов не должен быть меньше единицы. Этот индекс определяется отношением дисконтированной суммы поступлений к дисконтированной сумме выплат:

Чистый приведенный доход, или чистый дисконтированный доход (NPV), определяется как разность между дисконтированной суммой поступлений и дисконтированной суммой выплат. Этот показатель представляет собой оценку сегодняшней стоимости будущего дохода. Для эффективных проектов NPV должен быть положительным. В нашем случае
NPV= 62 344 руб.
Внутренняя норма рентабельности, или предельная эффективность капиталовложений (коэффициент рентабельности инвестиций) (IRR). Рассчитывается норма дисконта, для которой дисконтированная стоимость чистых поступлений от проекта равна дисконтированной стоимости инвестиций. Для данного проекта показатель IRR определен при помощи компьютерных электронных таблиц MS EXCEL с использованием дисконтированных сумм, приведенных к будущему периоду: внутренняя норма рентабельности проекта составляет 41,75%, т.е. запас рентабельности разрабатываемого проекта составляет свыше 28,75% годовых.
3.2 Анализ рисков
Сильные стороны организации
К сильным сторонам организации относятся следующие:
1) общая настроенность коллектива на достижение успеха;
2) опыт работы предприятия, как в области оказания услуг населению (успешная работа экспресс-кафе «Молодежное»), так и в области управления коллективами работников и организаторской деятельности;
3) создание новых рабочих мест, в которых остро нуждается регион;
4) значительный существующий объем ежемесячной выручки, прибыльность проекта с дальнейшим увеличением объема продаж за счет расширения экспресс-кафе «Молодежное» и его модернизации;
5) высокая норма рентабельности деятельности предприятия, возможность направить прибыль на расчет с кредиторами;
6) престижность района с точки зрения развитой инфраструктуры (федеральная автомобильная трасса М3 Москва — Киев), выгодное местоположение экспресс-кафе «Молодежное» (на территории станции технического обслуживания «Угра»).
Слабые стороны организации
Основная слабая сторона организации — недостаток собственных средств на момент составления бизнес-плана: зимнее падение спроса на услуги, оказываемые экспресс-кафе «Молодежное».
Возможности
Благодаря сильным сторонам и несмотря на слабую сторону организация имеет следующие возможности:
1) сильные стороны позволят оперативно осуществить проект, получать более низкую себестоимость оказываемых услуг при возрастании качества обслуживания и сервиса, а также решить организационные задачи и обеспечивать бесперебойную работу экспресс-кафе «Молодежное» в процессе проведения модернизации и ремонта, обеспечивать рекламу и необходимую прибыль;
2) слабая сторона не препятствует осуществлению проекта и решению вопросов управления проектом, поскольку процентная ставка заемных ресурсов вполне приемлема.
Ключевые факторы успеха
К ключевым факторам успеха инициатора проекта следует отнести:
1) тесные взаимоотношения с деловыми партнерами;
2) значительный опыт руководства предприятия в управленческой и организаторской деятельности;
3) выгодное местоположение — близость экспресс-кафе «Молодежное» к всегда загруженной федеральной автотрассе Москва — Киев и нахождение на территории станции технического обслуживания «Угра»;
4) круглосуточный режим работы;
5) высокий уровень сервиса;
6) минимальную конкуренцию по показателю «цена — качество обслуживания».
При анализе рисков разрабатываемого проекта следует учесть два важных обстоятельства:
1)экспресс-кафе «Молодежное» давно успешно и прибыльно работает на рынке и имеет большое число постоянных клиентов;
2) на время проведения ремонтных работ не планируется полная остановка работы, т.е. ремонт здания будет проводиться по частям.
Для рассматриваемого проекта была проведена экспертная оценка рисков. Средняя вероятность риска планируемого проекта как на стадии разработки, так и на стадии реализации может быть оценена в 0,1, т.е. незначительна, что гарантирует успешную реализацию проекта.
Выводы и предложения.
Анализ сложившегося социально-экономического положения Калужской области и центра России свидетельствует о том, что этап экстенсивного развития отраслей производства и разных сфер обслуживания населения подходит к своему логическому завершению. На очереди интенсивное развитие бизнеса, обострение конкурентной борьбы во всех сферах экономики.
Ценовая борьба постепенно будет уступать место борьбе за качество оказываемых услуг, производимых товаров, поскольку потребитель требует постоянного совершенствования сервиса при сохранении прежней ценовой политики.
Таким образом, осуществление планируемого проекта — весьма своевременная задача, решение которой позволит:
1) повысить качество сервиса при сохранении относительно низких цен;
2) привлечь новых посетителей, тем самым увеличив доходы;
3) организовать новые рабочие места;
4) перевести обостряющуюся конкурентную борьбу в сферу качества, а не цены, что придаст новый импульс развитию данного сегмента рынка.
Анализ существующего положения по организации экспресс-кафе на федеральной автотрассе Москва — Киев свидетельствует о том, что при улучшении сервиса в целях сохранения сложившегося уровня розничных цен целесообразно наладить новые партнерские связи с предприятиями, организациями и крестьянскими хозяйствами Калужской и других областей. Это позволит сэкономить на транспортировке и посреднических надбавках, а также на накладных расходах и получить уровень рентабельности в 1,5 раза выше, чем по аналогичным организациям. Рентабельность в среднем составит 40—45% годовых.
Бизнес-план показывает высокую эффективность, привлекательность идеи, решает социальные проблемы области на данном этапе развития экономики. Степень вероятного риска бизнес - идеи по экспертным оценкам вполне приемлема.
Возможны разные варианты финансирования. Однако наиболее целесообразным представляется получение банковского кредита в размере 500 тыс. руб. под 13 % годовых.
На наш взгляд, данный проект заинтересует инвесторов высокой степенью надежности вложения денежных средств, внешней и внутренней привлекательностью и простотой выполнения.
Заключение
На основании проделанной работы можно сделать следующий вывод - бизнес-план в деятельности любой организации – необходимый инструмент производственного планирования. С его помощью достаточно легко предугадать возрастающий объем производства, просчитать возможную прибыль или убыток, оценить целесообразность выпуска на рынок нового продукта и т.д. И, действительно, составление бизнес-плана облегчает работу предприятия, позволяет анализировать ситуацию на рынке, конкурентов, конкурирующих товаров и предпринимать необходимые меры для получения максимальной прибыли, расширению производства и т.д.
Бизнес-план – это необходимый документ, отражающий в концентрированной форме ключевые показатели предприятия, обосновывающие целесообразность некоторого проекта, четко и наглядно раскрывающий суть предполагаемого нового направления деятельности организации. Он разрабатывается на год или на более длительный период в зависимости от масштаба целевого проекта и желания предприятия. Чем короче планируемый период, тем более детальной должна быть проработка основных аспектов планируемой деятельности.
После реализации бизнес-плана организация обычно выйдя на устойчивый режим работ, вносит новые элементы планирования и организации в свое производство.
В данной работе представлен бизнес-план модернизации экспресс-кафе «Молодежное».
Учитывая потребность рынка в данном виде услуг, высокие качественные характеристики продукции, отвечающие российским стандартам, низкие, конкурентоспособные цены, можно полагать, что предприятие не будет испытывать серьезных затруднений в реализации проекта.
В процессе работы были рассмотрены следующие этапы реализации бизнес-плана:
разработка бизнес плана;
оценка экономической эффективности бизнес плана;
анализ рисков.
Исходя из представленных расчетных планируемых данных, можно сделать следующий вывод. В целом реализация проекта экономически целесообразна.
ООО «Молодежное» финансово устойчивое предприятие и при необходимости в будущем способно своевременно погашать свои обязательства перед кредиторами за счет средств, находящихся на расчетном счете, т.к. предприятие планирует получать устойчивую прибыль от своей деятельности
Список используемой литературы
Гражданский Кодекс Российской Федерации. Ч. 1. ст. 140; Ч. 2. ст. 861, 862.- М.: ИНФРА-М, 2005.- 451.
Анализ хозяйственной деятельности в промышленности /Под ред. В. И. Стражева. – Минск: Высшая школа, 2006.-226 с.
Аникеев С.А. Методика разработки плана маркетинга. Сер. «Практика маркетинга» – М.: Форум, Информ-Студио, 2001. – 128 с.
Баканов М.И., Шеремет А.Д. Теория анализа хозяйственной деятельности: Учебник. – М.: Финансы и статистика, 2000.- 565 с.
Балабанов И.Т. Основы финансового менеджмента. Как управлять капиталом – М.: Финансы и статистика, 1999. – 384 с.
Берл Густав и др. Мгновенный бизнес-план. Двадцать быстрых шагов к успеху / Пер. с англ./.- М.: Дело ЛТД, 2007. – 183с.
Бернстайн Л.А. Анализ финансовой отчетности. – М.: Финансы и статистика, 2000.-386 с.
Бизнес-план фирмы. Комментарий методики составления. Реальный пример / Акуленок Д.Н., Буров В.П., Морошкин В.А., Новиков О.К. М.: Гном-Пресс, 2007. 95 с.
Бизнес-план. Методические материалы. Под редакцией профессора Р.Г. Маниловского. - М.: Финансы и статистика, 2005.-156 с.
Бороненкова С.А. Управленческий анализ: Учебное пособие. – М.: Финансы и статистика, 2001.-283 с.
Вайсман А. Стратегия маркетинга: 10 шагов к успеху. Стратегия менеджмента: 5 факторов успеха. – М.: АО Интерэксперт, Экономика, 1999 – 166 с.
Винокуров В.А. Организация стратегического управления на предприятии. – М.: Центр экономики и маркетинга, 1996.
Горохов Н.Ю., Малев В.В. Бизнес-планирование и инвестиционный анализ. – М.: Информационно-издательский дом Филинъ, 1998 – 208 с.
Грибалев Н.П., Игнотов И.П. Бизнес-план. Практическое руководство по составлению. С. Петербург: Белл, 1999 – 203с.
Дистергефт Л.В., Выварец А.Д. Технико-экономическое обоснование инвестиционного проекта: Учебное пособие по дисциплине «Экономика предприятия и предпринимательства». Екатеринбург: УГТУ, 2005. 383 с.
Ермолович Л.Л. Анализ финансово-хозяйственной деятельности предприятия.- Минск: БГЭУ, 2001.- 226 с.
Ковалев В.В. Анализ финансового состояния и прогнозирование банкротства. – С.Петербург, 2006 – 250 с.
Ковалев В.В. Введение в финансовый менеджмент. М.: Финансы и статистика, 2001. 456 с.
Ковалев В.В. Методы оценки инвестиционных проектов. М.: Финансы и статистика, 2000. 354 с.
Ковалев В.В., Волкова О.Н. Анализ хозяйственной деятельности предприятия. - М.: Проспект, 2000.-483 с.
Ковалев В.В., Патров В.В. Как читать баланс. 3-е изд., перераб. и доп. М.: Финансы и статистика. 2006. 358 с.
Котлер Ф. Основы маркетинга. – М.: Прогресс, 2007 – 734с.
Липсиц И.В. Бизнес-план – основа успеха. - М.: Машиностроение, 2005 – 80с.
Недялкова А. Как привлекать инвестиции (бизнес-план, оферта). М., 2006. 95 с.
Пелих А.С. Бизнес-план. – М.: Ось –89, 2002.-96 с.
Пособие ЭРНСТ энд ЯНГ по составлению бизнес-плана / Пер. с англ., 2-е изд. М.: Джон Уайли энд Санз, 2007. 532 с.
Прыкина Л.В. Экономический анализ предприятия: Учебник для вузов. – М.: ЮНИТИ-ДАНА, 2001.- 220 с.
Савицкая Г.В. Анализ хозяйственной деятельности предприятия. – Минск: ИП «Новое знание», 2005.- 296 с.
Савицкая Г.В. Анализ хозяйственной деятельности предприятия: Учебник для техникумов. – М.: ИНФРА-М, 2001.- 300 с.
Стоун Д., Хитчинг К. Бухгалтерский учет и финансовый анализ: Пер. с англ..– СПб.: АОЗТ «Литера плюс», 2005.- 354 с.
Трубицин В.А. Успех и бизнес-план. – Ставрополь: ГП ИТФ Ставрополье, 1997.–174 с.
Фащевский В.Н. Об анализе платежеспособности и ликвидности предприятия // Бухгалтерский учет, 2005.- 290 с.
Хэлферт Эрик. Техника финансового анализа. – М.: Аудит, ИО «ЮНИТИ», 2000.- 465 с.
Чернов В.А. Анализ коммерческого риска / Под ред. М.И.Баканова. М.: Финансы и статистика, 2000. 400 с.
Черняк В.З. Оценка бизнеса. М.: Финансы и статистика, 2007. 286 с.
Четыркин Е. Методы финансовых и коммерческих расчетов. 3-е изд. испр. и доп. М.: Дело ЛТД, 2001. 290 с.
Шеремет А.Д., Сайфулин Р.С. Методика финансового анализа. – М.: ИНФРА-М, 2005. – 200 с.
Шеремет А.Д., Сайфулин Р.С. Финансы предприятий. – М.: ИНФРА-М, 2005.- 400 с.
Экономический анализ: ситуации, тесты, примеры, задачи, выбор оптимальных решений, финансовое прогнозирование/Под ред. проф. М.И. Баканова и проф. А.Д. Шеремета. – М.: Финансы и статистика, 2000.- 290 с.
1 Пелих А.С. Бизнес-план. – М.: Ось –89, 2002 С. 3.
2 Пелих А.С. Бизнес-план. – М.: Ось –89, 2002 С. 5.
3 Бизнес-план. Методические материалы. Под редакцией профессора Р.Г. Маниловского. - М.: Финансы и статистика, 2005.-156 с.
4 Бизнес-план. Методические материалы. Под редакцией профессора Р.Г. Маниловского. - М.: Финансы и статистика, 2005.-156 с.
5 Винокуров В.А. Организация стратегического управления на предприятии. – М.: Центр экономики и маркетинга, 1996
6 Бизнес-план. Методические материалы. Под редакцией профессора Р.Г. Маниловского. - М.: Финансы и статистика, 2005.-156 с
7 Бизнес-план фирмы. Комментарий методики составления. Реальный пример / Акуленок Д.Н., Буров В.П., Морошкин В.А., Новиков О.К. М.: Гном-Пресс, 2007.
1