О возможной причине гравитации и следствиях из нее (работа 1)
О возможной причине гравитации и следствиях из нее
д-р Александр Вильшанский
Рассматривается гравитационное взаимодействие пробного тела и массивного тела конечных размеров. В модели гравитации используется представление о гравитонах как о мельчайших частицах со слабым взаимодействием с веществом ("гравитонная гипотеза"). Суммарное воздействие гравитонов на пробное тело приводит к "приталкиванию"" одного тела к другому. Такой подход позволяет объяснить механизм наблюдаемого "притяжения" одних тел к другим без привлечения теории относительности и понятия об искривлении пространства. Расчет по полученным здесь формулам полностью соответствует результатам расчета по эмпирической формуле закона всемирного тяготения Ньютона (ЗВТ). Модель объясняет как эффекты в макромире, так и эффекты в микромире.
Модель
Поместим пробное тело А в центр сферы, через которую в самых разных случайных направлениях пролетают очень маленькие и легкие частицы (фиг. 1 - изображение слева). Назовем эти частицы "гравитонами". Предположим, что гравитоны обладают исключительно высокой проникающей способностью и слабо взаимодействуют с веществом, то есть отдают частицам вещества очень небольшую часть своего импульса. Гравитоны равномерно распределены в пространстве. Большинство их пролетает мимо пробного тела А, и нас не интересует. Их траектории обозначены на фиг.1 пунктирными стрелками. Те гравитоны, которые попадают в пробное тело, передают ему часть своего импульса. Плотность потока гравитонов через сферу постоянна. Так как все гравитоны одинаковы, то вектор суммарного импульса, переданного ими пробному телу, будет равен нулю, и оно будет находиться в покое. Поместим на некотором расстоянии от пробного тела A массивное тело (шар). (фиг.2 - изображение справа). Очевидно, что если гравитоны частично задерживаются шаром, то он экранирует пробное тело от воздействия частиц, приходящих к нему из пространственного угла с образующими АU и АV. В то же время гравитоны, прилетающие из пространственного угла c образующими AU' и AV', воздействуют на пробное тело с прежней интенсивностью. Результирующее воздействие всех частиц на пробное тело уже не будет равным нулю, и возникнет сила , направленная точно к центру массивного шара. Величина силы, действующей на пробное тело, будет зависеть от степени поглощения гравитонов массивным телом. Эта сила прямо пропорциональна величине пространственного угла UAV, который в свою очередь обратно пропорционален квадрату расстояния. В этой модели имеет место не «притягивание» двух тел друг к другу, а «приталкивание». Но, если наблюдатель ничего не знает о летящих частичках, а видит лишь взаимодействие тел, то это выглядит для него как «притяжение» одних тел к другим.
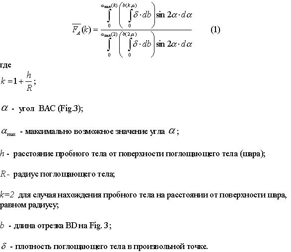
Воздействие гравитонов на пробное тело после их прохождения сквозь тело с большой массой рассчитывается как разность двух потоков гравитонов. Один из потоков приходит к пробному телу А из пространственного угла UAV, определяемого поглощающим гравитоны телом. Гравитоны поглощаются на любом участке BD этого тела (фиг.3 - изображение слева). Второй поток приходит к пробному телу А из такого же пространственного угла U'AV', обращенного в противоположную сторону.
В изображении ниже приведен вывод формулы отношения силы приталкивания на определенном расстоянии к силе, действующей на расстоянии двух радиусов от центра массивного шара:

0100090000035622000000003122000000000400000003010800050000000b0200000000050000000c024d00d800030000001e00040000000701040031220000410b2000cc004c00d700000000004c00d7000000000028000000d70000004c0000000100080000000000000000000000000000000000000000000000000000000000ffffff00fefefe00fdfdfd00fcfcfc00fbfbfb00f7f7f700f8f8f800f9f9f900fafafa00ededed00e8e8e800ececec00eaeaea00efefef00ebebeb00c0c0c00097979700909090008a8a8a0086868600878787008b8b8b0091919100adadad00d0d0d000d4d4d4009d9d9d008585850095959500acacac00bdbdbd00c6c6c600cacaca00c8c8c800c3c3c300bababa009f9f9f008d8d8d00a2a2a200d8d8d800f4f4f400ababab00cccccc00c2c2c200bcbcbc00bbbbbb00c9c9c900bebebe008c8c8c0099999900f5f5f500e5e5e500b7b7b700c5c5c500bfbfbf00c1c1c100c7c7c700aeaeae0092929200a5a5a500b9b9b900c4c4c400e9e9e900f2f2f200afafaf0096969600a3a3a30094949400a6a6a600cbcbcb0093939300f3f3f300f6f6f600b4b4b400a0a0a000b5b5b500dfdfdf00b8b8b800cdcdcd00888888009c9c9c00eeeeee00898989007d7d7d006f6f6f00727272007070700071717100757575007676760074747400b2b2b2006b6b6b00626262009a9a9a009e9e9e007f7f7f00b0b0b0009b9b9b008282820083838300d7d7d700b1b1b100a1a1a1008e8e8e007e7e7e00989898008f8f8f006d6d6d00b6b6b600e4e4e400808080007b7b7b00dddddd00e7e7e70068686800dedede00f1f1f100676767006c6c6c00a4a4a400b3b3b300696969006a6a6a006e6e6e00dbdbdb007979790081818100d5d5d500a9a9a90077777700e0e0e000d2d2d2005f5f5f0073737300cfcfcf007a7a7a00aaaaaa0066666600a8a8a800d1d1d100cecece00d3d3d30084848400dcdcdc005e5e5e002020200063636300dadada0039393900f0f0f000e3e3e300d9d9d900e6e6e600e2e2e200d6d6d6002c2c2c0049494900343434002b2b2b007c7c7c005d5d5d006464640078787800a7a7a7005555550029292900454545003e3e3e005c5c5c001b1b1b004f4f4f005757570051515100e1e1e100363636000000000000000000000000000000000000000000000000000000000000000000000000000000000000000000000000000000000000000000000000000000000000000000000000000000000000000000000000000000000000000000000000000000000000000000000000000000000000000000000000000000000000000000000000000000000000000000000000000000000000000000000000000000000000000000000000000000000000000000000000000000000000000000000000000000000000000000000000000000000000000000000000000000000000000000000000000000000000000000000000000000000000000000000000000000000000000000000000000000000000000000000000000000000000000000000000000000000000000000000000000000000000000000000000000000000001010101010101010101010101010101010101010101010101010101010101010101010101010101010101010101010101010101010101010101010101010101010101010101010101010101010101010101010101010101010101010101010101010101010101010101010101010101010101010101010101010101010101010101010101010101010101010101010101010101010101010101010101010101010101010101010101010101010101010101010101010101010101010101010101010101010101010101010101010101010101010101010001010101010101010101010101010101010101010101010101010101010101010101010101010101010101010101010101010101010101010101010101010101010101010101010101010101010101010101010101010101010101010101010101010101010101010101010101010101010101010101010101010101010101010101010101010101010101010101010101010101010101010101010101010101010101010101010101010101010101010101010101010101010101010101010101010101010101010101010101010101010101010101010001010101010101010101010101010101010101010101010101010101010101010101010101010101010101010101010101010101010101010101010101010101010101010101010101010101010101010101010101010101010101010101010101010101010101010101010101010101010101010101010101010101010101010101010101010101010101010101010101010101010101010101010101010101010101010101010101010101010101010101010101010101010101010101010101010101010101010101010101010101010101010101014f0101010101010101010101010101010101010101010101010101010101010101010101010101010101010101010101010101010101010101010101010101010101010101010101010101010101010101010101010101010101010101010101010101010101010101010101010101010101010101010101010101010101010101010101010101010101010101010101010101010101010101010101010101010101010101010101010101010101010101010101010101010101010101010101010101010101010101010101010101010101010101010101ff0101010101010101010101010101010101010101010101010101010101030101010301040501040202020103020107010301010301010101010101010101010101050104010101020101010403010101020105010101090101040101020105010104010103090101010108010301030201010101030101010501010401030101090104010303010302010101010133010101020103030101010501080101020102030101050301010302010101090102010301010401010403050103010401040101010101010202010101010101010101010101010101ff0101010101010101010101010101010101010101010101010303010401010101010401010102010103010901010105010102030109030109010501070101080102010401010304050104030101080901010401010301010301010103020101050404030101010601080101040101010104080201010301030149030102010104010109020101070101030901080301010304050101010303010301010101010201020901010301080101080401050302010101050101040101010201010101030101010101010202010101010101010101010101010101000101010101010101010101010101010101010101010101010101010105020401090105010601050301010301050601050104050101020103010102030101050101080401080102010303010102010101010401050501010505020501040101020101010907080105010203010109490101030102490101040301020902020101070801010107010401010303010102070101010301010301060108030107020107010249020201010549010304010201040103010203010102480103010802010101010101010202010101010101010101010101010101000101010101010101010101010101010101010101010101020401010303010107010301090901010104090501010101020101010801090804010103020108010308010105010901060101490101330109010204010302090101010102010304020109030104010503010302020501010107010401010601010901010105010405010102010901030405090101490301010105010305020501010201010701050101030501050109040101020102330201010109010501040201010503070101080101010101010102010101010101010101010101010101390101010101010101010101010101010101010101010102020201330101010501222103030108080107010102010808010107010103010101030601030105010301050201050208010403010303010101010104970102030805010305010701010701214f01060101020501010104030303010402090102040403080901040401050302050103060101010105010209040801030301020301040403030303012903030101080401084e0b044901010802010404039134010305488e05010108010201010101010101010101010101010101010101010101ff010101010101010101010101010101010101010101020202010f01015205031a747cb00503013308010902087608010508050306090507020605030252019702040601010701012902020303050804024840010104070201020797012901040902031e4301060307760106050704330407040407010108030107010149040709090107014002010802090601023303090107030176010309050808010648010307043304010804082622010105030109400140014c450408010b1b19014901040202010101010101010101010101010101010101010101ff01010101010101010101010101010101010101010202020205067c865207ac6b839e79ad5c01043fae4e27015060372c801f68897e623c19114c6c3c1d2c45232223188d171f8e5f0c043d288f3c8541412f1f1138428240044f44737637341275601f70510b725f451042151e624a2291416073272f5c251b4b693c07350950314642811b43204f666b9b364f27383b4f95424e1a213860051d4e3d0f794508842f84427e6b3c022370820f2161253732af5fa5515f6b08685c085066490301020201010101010101010101010101010101010101010100010101010101010101010101010101010101010102020203480111a70449a87d3aa9aa1584046871ab6540044d1ea541236b4f4c216802418f042aa5433c638c27265c45095c5e8c8401243c3c2a3954670a7a821773232c05253f060117994a2d59281b087a8a61994a54772b1ca53469644612704f1e095522474b05354e2337272e62998f6d6e79439724123127082a1b340f421e1e8203141d4a832e29a50926955c41753e210ea5766743992a310e358a205495a121450801116301490302020101010101010101010101010101010101010101010001010101010101010101010101010101010101010101010101037e9d7064359e829f9d1f01038869a074014033428c753137211c2d2847412f1c744841349068641167752468234426038e5656893d81547a3759303e3c2002998a4703251313844ea1a2633c662a16a33c8a533470446d2a2a6d8a2f223d6a1d055c038556442e53650b4a4a646159a4723c1c5c204c68285c42837f54530244194f656867a5016c6c176f358c360da64a826662901f4a5f548e8e585c65215f79324441080101010101010101010101010101010101010101010101010001010101010101010101010101010101010101010101010105040193442c4c94954d4d030901014965960c02016468022a55094f3f058f730a8d910e0d020f1997970a064d66339895040a6f738495018d0d3f38060d460909059819050b6f2b2929464f8584070c817e73499905918440087333339a0138986e312f03739b284d9c2f070e8d0e7598756f06085201889b079b859884987e0119019b95333e40079a4d21010c19096f994634014d19012f15849a083e498f018e8e983f7305020101010101010101010101010101010101010101010101ff010101010101010101010101010101010101010101010101020105705a6778924f0301010501020204387202051d91020551370303070101010503010101010401010101020301010201020104010601010701050301070101040701040301010501090103090101090102010301020103330109080106010173230b090101020109010601050101010201010509040105010149010801010301080101070103010801010901050101030401070105018d0603070101020105010101050103090101010101010101010101010101010101010101010101ff0101010101010101010101010101010101010101010101010101040102330103010107010101020104010307010101010209010107010205030108010308010108040505010109040204010308080105040201020501010403030101040504010209030901080105020509330201080204010903020502050501010901024901040105040101080303020209030103010305030901040503010401050801020301090102010204040109010109020133050101020509010204010401050109010101010101010101010101010101010101010101010101000101010101010101010101010101010101010101010101010204050404010704050909010103020301040105010501020101040301080301030101040101020201010201020301010302010101080104020302010204020402030107010101020101020404010101010102010104010101040701010101070101090103010203090107010149010105020401010902040104040203010101030101030101040204010149010204010601080101020101010905010901090101050701010104010101010101010101010101010101010101010101010101000101010101010101010101010101010101010101010101010701010801010101010101050101030101330101010805020405020103010201010403010101070105040301030501030401020604010101010801010909010301060301010402010301010104010201020302010405010403010108010903010202010107010109010401020501040101050105010101010302010109090302010801010503010401050201080401030104010209010902040101010102010609020101090201090101010101010101010101010101010101010101010101000101010101010101010101010101010101010101010101010109030101010903080101050101040102010405040101020101020903020109030301050401010401010101040301020101020101010601090102090101040101010101090101050104010301020104010501030201020201090102040101080201080101490101010204010401010306010102020501020203020201010102020109040109010101030501010102010101020601010201010502020101060101040401020101030101010101010101010101010101010101010101010101000101010101010101010101010101010101010101010101010203010201020101010301010101010201090101050102020202040104030101010205010501010201050102010103020201020301010102010505010301050205010403010103010101030101030101050102030105010201020501010303010101010109010203010101040109020101010302010109010101050104030201050102010102010103030109010201020105010108010201010201050301030101010301040103010101010101010101010101010101010101010101010101000101010101010101010101010101010101010101010101010101010101010101010101010101010101010101010101010101010101010101010101010101010101010101010101010101010101010101010101010101010101010101010101010101010101010101010101010101010201010101010101010101010101010101010101010101010101010101010101010101010101010101010101010101010101010101010101010101010101010101010101010101010101010101010101010101010101010101010101010101010101010101010101ff0101010101010101010101010101010101010101010101010101010101010101010101010101010101010101010101010101010101010101010101010101010101010101010101010101010101010101010101010101010101010101010101010202020202020202010101010101020201010101010101010101010101010101010101010101010101010101010101010101010101010101010101010101010101010101010101010101010101010101010101010101010101010101010101010101010101010101010101010101010101010101010101ff0101010101010101010101010101010101010101010101010101010101010101010101010101010101010101010101010101010101010101010101010101010101010101010101010101010101010101010101010101010101010101010101010101010101010101010101010101020201010101010101010101010101010101010101010101010101010101010101010101010101010101010101010101010101010101010101010101010101010101010101010101010101010101010101010101010101010101010101010101010101010101010101000101010101010101010101010101010101010101010101010101010101010101010101010101010101010101010101010101010101010101010101010101010101010101010101010101010101010101010101010101010101010101010101010202020202020202010101010101010101010101010101010101010101010101010101010101010101010101010101010101010101010101010101010101010101010101010101010101010101010101010101010101010101010101010101010101010101010101010101010101010101010101010101000101010101010101010101010101010101010101010101010101010101010101010101010101010101010101010101010101010101010101010101010101010101010101010101010101010101010101010101010101010101010101010101010101010101010101010101010101010101010101010101010101010101010101010101010101010101010101010101010101010101010101010101010101010101010101010101010101010101010101010101010101010101010101010101010101010101010101010101010101010101010101010101ff0101010101010101010101010101010101010101010101010101010101010101010101010101010101010101010101010101010101010101010101010101010101010101010101010101010101010101010101010101010101010101010101020101010101010101020202010101010101010101010101010101010101010101010101010101010101010101010101010101010101010101010101010101010101010101010101010101010101010101010101010101010101010101010101010101010101010101010101010101010101010101010101ff0101010101010101010101010101010101010101010101010101010101010101010101010101010101010101010101010101010101010101010101010101010101010101010101010101010101010101010101010101010101010102020303030505050505050505040403030202010101010101010101010101010101010101010101010101010101010101010101010101010101010101010101010101010101010101010101010101010101010101010101010101010101010101010101010101010101010101010101010101010101010101010101ff010101010101010101010101010101010101010101010101010101010101010101010101010101010101010101010101010101010101010101010101010101010101010101010101010101010101010101010101010101010202020203040404010101010101010105050403030202020101010101010101010101010101010101010101010101010101010101010101010101010101010101010101010101010101010101010101010101010101010101010101010101010101010101010101010101010101010101010101010101010101010101010110010101010101010101010101010101010101010101010101010101010101010101010101010101010101010101010101010101010101010101010101010101010101010101010101010101010101010103010701020301010501020702014891372a278a8c68624f0f0101050102050101030201010101010101010101010101010101010101010101010101010101010101010101010101010101010101010101010101010101010101010101010101010101010101010101010101010101010101010101010101010101010101010101010101010101000101010101010101010101010101010101010101010101010101010101010101010101010101010101010101010101010101010101010101010101010101010101010101010101010101010101010101010201060101010902490101918c26503b3c3a4579826812503b3852080502070404010103490101010101010101010101010101010101010101010101010101010101010101010101010101010101010101010101010101010101010101010101010101010101010101010101010101010101010101010101010101010101010101010101010100010101010101010101010101010101010101010101010101010101010101010101010101010101010101010101010101010101010101010101010101010101010101010101010101010101010101010103010701020433040108223b13792e392b223636363e202220411115118101080401010101014903010101010101010101010101010101010101010101010101010101010101010101010101010101010101010101010101010101010101010101010101010101010101010101010101010101010101010101010101010101010101010101010100010101010101010101010101010101010101010101010101010101010101010101010101010101010101010101010101010101010101010101010101010101010101010101010101010101010101010109010103030901083017267a223638371f2e2e37383737101f393e235c90420f010602080107010101010101010101010101010101010101010101010101010101010101010101010101010101010101010101010101010101010101010101010101010101010101010101010101010101010101010101010101010101010101010101010101010001010101010101010101010101010101010101010101010101010101010101010101010101010101010101010101010101010101010101010101010101010101010101010101010101010101010101010105030904010a3a69248836372d2d383038102e2e102c372d24302c204f4c158f010301040101060101010101010101010101010101010101010101010101010101010101010101010101010101010101010101010101010101010101010101010101010101010101010101010101010101010101010101010101010101010101010101010101000101010101010101010101010101010101010101010101010101010101010101010101010101010101010101010101010101010101010101010101010101010101010101010101010101010101010101010109070934693c8e2e353030382c2e383738203e302d103e1037302d2d3710166e090102080201010101010101010101010101010101010101010101010101010101010101010101010101010101010101010101010101010101010101010101010101010101010101010101010101010101010101010101010101010101010101010101010110010101010101010101010101010101010101010101010101010101010101010101010101010101010101010101010101010101010101010101010101010101010101010101010101010101010101010103014901361d2439243e2c2d3010372c3010372d2e373810301f373837102c104f5f2e040301030201010101010101010101010101010101010101010101010101010101010101010101010101010101010101010101010101010101010101010101010101010101010101010101010101010101010101010101010101010101010101010101010001010101010101010101010101010101010101010101010101010101010101010101010101010101010101010101010101010101010101010101010101010101010101010101010101010101010101010404048e69301010371f3738101010303837102c2c1010381010303010302d382e2f1d3003330109010101010101010101010101010101010101010101010101010101010101010101010101010101010101010101010101010101010101010101010101010101010101010101010101010101010101010101010101010101010101010101010100010101010101010101010101010101010101010101010101010101010101010101010101010101010101010101010101010101010101010101010101010101010101010101010101020201010501080308080b3138362e38101010102c1f38302d382310372c383010233710381f373010244f443d01020901010103020103010101010101010101010101010101010101010101010101010101010101010101010101010101010101010101010101010101010101010101010101010101010101010101010101010101010101010101010101010101010001010101010101010101010101010101010101010101010101010101010101010101010101010101010101010101010101010101010101010101010101010101010101010101010101010402014901010708692e104e202e303038382d38372c382d2d10101f30382d3d2c303d2c233730372d2f6c8d02010104040201010201010101010101010101010101010101010101010101010101010101010101010101010101010101010101010101010101010101010101010101010101010101010101010101010101010101010101010101010101010101000101010101010101010101010101010101010101010101010101010101010101010101010101010101010101010101010101010101010101010101010101010101010101010101010102040101090140012a60202d3e2e37232d39373e372e243820222020392c2e383e2c373e382e2c1f3830373053520903040201010101030101010101010101010101010101010101010101010101010101010101010101010101010101010101010101010101010101010101010101010101010101010101010101010101010101010101010101010101010101010001010101010101010101010101010101010101010101010101010101010101010101010101010101010101010101010101010101010101010101010101010101010101010101010102010201040104094d1321371010301037103d1f1f3838882e8a4b3c8c8c35463d372d101f2e20301010303d4f8c60010602010104020104010101010101010101010101010101010101010101010101010101010101010101010101010101010101010101010101010101010101010101010101010101010101010101010101010101010101010101010101010101000101010101010101010101010101010101010101010101010101010101010101010101010101010101010101010101010101010101010101010101010101010101010101010101010501040101044901424e1f10302d1010362c3710211041157d7d58565d8b59163636301f2c301f2c2c2e38373036160b090204020303010101010101010101010101010101010101010101010101010101010101010101010101010101010101010101010101010101010101010101010101010101010101010101010101010101010101010101010101010101010100010101010101010101010101010101010101010101010101010101010101010101010101010101010101010101010101010101010101010101010101010101010101010101010101020103010509018812222d1f2d23101f4e2d2c3e62837783176b5f11253c44895d42223e2d3e2d1f2d2324394e382a8a01010701010401010101010101010101010101010101010101010101010101010101010101010101010101010101010101010101010101010101010101010101010101010101010101010101010101010101010101010101010101010101010001010101010101010101010101010101010101010101010101010101010101010101010101010101010101010101010101010101010101010101010101010101010101010101010101030201060205176e373837101f3924361010687769255f4242111d122647514287501f232e2c103724393d2c101f130e01050201040201010101010101010101010101010101010101010101010101010101010101010101010101010101010101010101010101010101010101010101010101010101010101010101010101010101010101010101010101010101070101010101010101010101010101010101010101010101010101010101010101010101010101010101010101010101010101010101010101010101010101010101010101010101010201050104048526212e2e202423242c2d2c2e863232316b4244471d11421d423b45556c4f1f2d3737103023302d4f442b09010902030101010101010101010101010101010101010101010101010101010101010101010101010101010101010101010101010101010101010101010101010101010101010101010101010101010101010101010101010101010101000101010101010101010101010101010101010101010101010101010101010101010101010101010101010101010101010101010101010101010101010101010101010101010101010102030106023551363830301010371f2d236470256c5f471d1d1d42421d1d1d1d44117c6e202e3e37103e1f24102e7a5f030702040501010101010101010101010101010101010101010101010101010101010101010101010101010101010101010101010101010101010101010101010101010101010101010101010101010101010101010101010101010101010001010101010101010101010101010101010101010101010101010101010101010101010101010101010101010101010101010101010101010101010101010101010101010101010101010302090227823e1030371010373036185742476b3b6b1d1d424242421d1d1d321242834c362430302c37372c1023648401060101030101010101010101010101010101010101010101010101010101010101010101010101010101010101010101010101010101010101010101010101010101010101010101010101010101010101010101010101010101010100010101010101010101010101010101010101010101010101010101010101010101010101010101010101010101010101010101010101010101010101010101010101010101010101010103030309132e381037101037373739507f51441d446b1d1d424242421d1d1144326b7180222d3730103738301f466c8101010102010401010101010101010101010101010101010101010101010101010101010101010101010101010101010101010101010101010101010101010101010101010101010101010101010101010101010101010101010101010100010101010101010101010101010101010101010101010101010101010101010101010101010101010101010101010101010101010101010101010101010101010101010101010101010102040140643637371038103737102e7d47426b125f4442424242424242421d1d6b17117c1f2310101030382d2446167e0902090501010101010101010101010101010101010101010101010101010101010101010101010101010101010101010101010101010101010101010101010101010101010101010101010101010101010101010101010101010101010001010101010101010101010101010101010101010101010101010101010101010101010101010101010101010101010101010101010101010101010101010101010101010101010102010104013f50393037102c10373738627c511d4711421d4242424242424242471d111d5f6d6e101f10101f38101f2f6575010603010301010101010101010101010101010101010101010101010101010101010101010101010101010101010101010101010101010101010101010101010101010101010101010101010101010101010101010101010101010101020101010101010101010101010101010101010101010101010101010101010101010101010101010101010101010101010101010101010101010101010101010101010101010101010301010301736936303010381037102c7a7b5f171d32476b42424242424242421147421d517b1e2c1f10381f102c30361b2d0108010101030101010101010101010101010101010101010101010101010101010101010101010101010101010101010101010101010101010101010101010101010101010101010101010101010101010101010101010101010101010001010101010101010101010101010101010101010101010101010101010101010101010101010101010101010101010101010101010101010101010101010101010101010101010102010203010f1336303010381037102c4c77636c321d446b4242424242424242423269325f78453937302c10301030237979060803020101010101010101010101010101010101010101010101010101010101010101010101010101010101010101010101010101010101010101010101010101010101010101010101010101010101010101010101010101010101000101010101010101010101010101010101010101010101010101010101010101010101010101010101010101010101010101010101010101010101010101010101010101010101010201030301766420373737101037102c675d5f113b42441142424242424242424411113b11552437372e382c373710391d220109010209010101010101010101010101010101010101010101010101010101010101010101010101010101010101010101010101010101010101010101010101010101010101010101010101010101010101010101010101010101010001010101010101010101010101010101010101010101010101010101010101010101010101010101010101010101010101010101010101010101010101010101010101010101010101050202047350391f101f102c303730376d69325f176b3b421d1d1d1d4242113b606c1147742330103010232d101f2f5375010502030201010101010101010101010101010101010101010101010101010101010101010101010101010101010101010101010101010101010101010101010101010101010101010101010101010101010101010101010101010101000101010101010101010101010101010101010101010101010101010101010101010101010101010101010101010101010101010101010101010101010101010101010101010101010203020202496930301038373830101f39507011265f3b631d421111421d47171d3b441153713838373037101f232d2f5072050501030201010101010101010101010101010101010101010101010101010101010101010101010101010101010101010101010101010101010101010101010101010101010101010101010101010101010101010101010101010101000101010101010101010101010101010101010101010101010101010101010101010101010101010101010101010101010101010101010101010101010101010101010101010101010201030205035f3a2c1f3e1f1037381f2f455d32633b114242421d1d426b5f63631263116d5c10101030371037103039506f050304010101010101010101010101010101010101010101010101010101010101010101010101010101010101010101010101010101010101010101010101010101010101010101010101010101010101010101010101010101010101000101010101010101010101010101010101010101010101010101010101010101010101010101010101010101010101010101010101010101010101010101010101010101010101010101040108054c1b392d382e103738304e226a136b1d324744421111111d47176c42446d1e22372e101f3710383d366e11480101080101020101010101010101010101010101010101010101010101010101010101010101010101010101010101010101010101010101010101010101010101010101010101010101010101010101010101010101010101010101010001010101010101010101010101010101010101010101010101010101010101010101010101010101010101010101010101010101010101010101010101010101010101010101010102010301050366132f37302d383710302339675e51123b441d421d47471d421d326854692024303e1010381f3824461d3701010105010101010101010101010101010101010101010101010101010101010101010101010101010101010101010101010101010101010101010101010101010101010101010101010101010101010101010101010101010101010101000101010101010101010101010101010101010101010101010101010101010101010101010101010101010101010101010101010101010101010101010101010101010101010101010401010404010a141f3e1f37383737301f2e36515811434244421d4744421142636461382e22383d30232324102336650c0108010101030101010101010101010101010101010101010101010101010101010101010101010101010101010101010101010101010101010101010101010101010101010101010101010101010101010101010101010101010101010100010101010101010101010101010101010101010101010101010101010101010101010101010101010101010101010101010101010101010101010101010101010101010101010101020101030403075c273630381f37383737382e20115d5e16475f254b6032125055613e2e214c2d23372c381f3036625101030902010103010101010101010101010101010101010101010101010101010101010101010101010101010101010101010101010101010101010101010101010101010101010101010101010101010101010101010101010101010101010001010101010101010101010101010101010101010101010101010101010101010101010101010101010101010101010101010101010101010101010101010101010101010101010101030301020501525323372c24302310382e2c30202c43545556565758595a5b2720101024233830383037361f381b2c04050102040101020101010101010101010101010101010101010101010101010101010101010101010101010101010101010101010101010101010101010101010101010101010101010101010101010101010101010101010101010101010001010101010101010101010101010101010101010101010101010101010101010101010101010101010101010101010101010101010101010101010101010101010101010101010101010101020203033051462e10301f3810373710373723224a1b3b3251514146202e2d3830102c2d373737102c241304090401010102010101010101010101010101010101010101010101010101010101010101010101010101010101010101010101010101010101010101010101010101010101010101010101010101010101010101010101010101010101010100010101010101010101010101010101010101010101010101010101010101010101010101010101010101010101010101010101010101010101010101010101010101010101010101010101010202030305164e1038361030101010103730372c3020462220202c2d101f1038301023101f36103d4f502b010503010101020101010101010101010101010101010101010101010101010101010101010101010101010101010101010101010101010101010101010101010101010101010101010101010101010101010101010101010101010101010101000101010101010101010101010101010101010101010101010101010101010101010101010101010101010101010101010101010101010101010101010101010101010101010101010101010102020303034d14212e2d382d10101038103730302d1038301f382c371f37381037382c101023242f45180108050301010102010101010101010101010101010101010101010101010101010101010101010101010101010101010101010101010101010101010101010101010101010101010101010101010101010101010101010101010101010101010100010101010101010101010101010101010101010101010101010101010101010101010101010101010101010101010101010101010101010101010101010101010101010101010101010101010202020349014a4b203d2d2c373710103838103736371f10372e303638383030383830302d303e4c170749040403010101020101010101010101010101010101010101010101010101010101010101010101010101010101010101010101010101010101010101010101010101010101010101010101010101010101010101010101010101010101010101000101010101010101010101010101010101010101010101010101010101010101010101010101010101010101010101010101010101010101010101010101010101010101010101010101010101020202050904274546103737373737103838103038232c3810302d2c10303738301f38202c35470e4801070302010101010101010101010101010101010101010101010101010101010101010101010101010101010101010101010101010101010101010101010101010101010101010101010101010101010101010101010101010101010101010101210101010101010101010101010101010101010101010101010101010101010101010101010101010101010101010101010101010101010101010101010101010101010101010101010101010101020202013301074243392e37103730303710373738383037233e2337102c2c371f37232335440f090101040202010101010101010101010101010101010101010101010101010101010101010101010101010101010101010101010101010101010101010101010101010101010101010101010101010101010101010101010101010101010101010101000101010101010101010101010101010101010101010101010101010101010101010101010101010101010101010101010101010101010101010101010101010101010101010101010101010101010202010109034025252c37383837303737372c103738381f2d1f30372c101f382c2441420c020640030101010101010101020101010101010101010101010101010101010101010101010101010101010101010101010101010101010101010101010101010101010101010101010101010101010101010101010101010101010101010101010101010001010101010101010101010101010101010101010101010101010101010101010101010101010101010101010101010101010101010101010101010101010101010101010101010101010101010102020901030503013d2630382c103710383830103837372c2c103830372d2d393e18113f0108070103040101010101010102010101010101010101010101010101010101010101010101010101010101010101010101010101010101010101010101010101010101010101010101010101010101010101010101010101010101010101010101010101000101010101010101010101010101010101010101010101010101010101010101010101010101010101010101010101010101010101010101010101010101010101010101010101010101010101010101040101040301333414323521362e2e1037303038383730101f2e2320393a3b3c050403030201010101010101010101010101010101010101010101010101010101010101010101010101010101010101010101010101010101010101010101010101010101010101010101010101010101010101010101010101010101010101010101010101010001010101010101010101010101010101010101010101010101010101010101010101010101010101010101010101010101010101010101010101010101010101010101010101010101010101010101010101010302020929082317262a222b101f2c2c2d2e1010242f22301b313223010504040302020101010101010101010101010101010101010101010101010101010101010101010101010101010101010101010101010101010101010101010101010101010101010101010101010101010101010101010101010101010101010101010101010100010101010101010101010101010101010101010101010101010101010101010101010101010101010101010101010101010101010101010101010101010101010101010101010101010101010101010101020201010303010401031a1b1c1d1e1f20212020222324252613272801020703030302020201010101010101010101010101010101010101010101010101010101010101010101010101010101010101010101010101010101010101010101010101010101010101010101010101010101010101010101010101010101010101010101010101000101010101010101010101010101010101010101010101010101010101010101010101010101010101010101010101010101010101010101010101010101010101010101010101010101010101010101010201010104030101050901010f1011121314151515161718190501040905010201010101010101010101010101010101010101010101010101010101010101010101010101010101010101010101010101010101010101010101010101010101010101010101010101010101010101010101010101010101010101010101010101010101010100010101010101010101010101010101010101010101010101010101010101010101010101010101010101010101010101010101010101010101010101010101010101010101010101010101010101010101010101010102030403030906040101060a0b0c0a0d0e0501090508050101090101010101010101010101010101010101010101010101010101010101010101010101010101010101010101010101010101010101010101010101010101010101010101010101010101010101010101010101010101010101010101010101010101010101010100010101010101010101010101010101010101010101010101010101010101010101010101010101010101010101010101010101010101010101010101010101010101010101010101010101010101010101010103030101020101010306070508030402010101030203040202050301010201010101010202010101010101010101010101010101010101010101010101010101010101010101010101010101010101010101010101010101010101010101010101010101010101010101010101010101010101010101010101010101010101010101010100010101010101010101010101010101010101010101010101010101010101010101010101010101010101010101010101010101010101010101010101010101010101010101010101010101010101010101010102020101010103020101010103010101050502010203010201010101030202020101010202010101010101010101010101010101010101010101010101010101010101010101010101010101010101010101010101010101010101010101010101010101010101010101010101010101010101010101010101010101010101010101010100010101010101010101010101010101010101010101010101010101010101010101010101010101010101010101010101010101010101010101010101010101010101010101010101010101010101010102010101010202010103020103030102030201020101020304010203020301020101010101010101010101010101010101010101010101010101010101010101010101010101010101010101010101010101010101010101010101010101010101010101010101010101010101010101010101010101010101010101010101010101010101010180040000002701ffff030000000000В общем случае тело (шар), поглощающее гравитоны, может иметь переменную вдоль радиуса плотность (фиг. 4 - изображение слева). Как известно, Земля имеет более плотное ядро с диаметром, примерно равным половине диаметра самой Земли. Численное интегрирование выражения (1) приводит к результатам, полностью совпадающим с результатами расчета по классической формуле закона всемирного тяготения Ньютона. Расчет показал, что сила воздействия на пробное тело будет одной и той же для любого распределения плотности по радиусу при условии постоянства средней плотности.
Проверка адекватности предложенной модели.
010009000003c64500000000a145000000000400000003010800050000000b0200000000050000000c02a100d800030000001e000400000007010400a1450000410b2000cc00a000d70000000000a000d7000000000028000000d7000000a00000000100080000000000000000000000000000000000000000000000000000000000ffffff00fefefe00fdfdfd00fafafa00f8f8f800fbfbfb00dadada00c9c9c900d2d2d200c2c2c200a3a3a3009e9e9e00c7c7c700cdcdcd00e6e6e600fcfcfc00f4f4f400cccccc00a6a6a60096969600989898008b8b8b00aeaeae00919191009494940089898900a1a1a100cecece00f6f6f600f2f2f200e3e3e3009090900097979700adadad00c1c1c100c6c6c600c4c4c400c0c0c000cacaca00c3c3c300b8b8b800afafaf00a4a4a400e1e1e100ababab008f8f8f00bfbfbf00bdbdbd00bcbcbc00b9b9b900b3b3b3008d8d8d00e8e8e800f7f7f700f9f9f900b7b7b700c5c5c500bababa00bebebe00bbbbbb00a2a2a20087878700ededed00a7a7a700b6b6b6009a9a9a00a8a8a800eaeaea00d6d6d600b1b1b10092929200b4b4b400b5b5b500b2b2b200b0b0b000d0d0d0008a8a8a00e9e9e900f0f0f00095959500acacac00aaaaaa00a9a9a900cbcbcb00a5a5a500cfcfcf0084848400a0a0a0009f9f9f009d9d9d009c9c9c00999999009b9b9b00f3f3f300d8d8d80093939300c8c8c8008e8e8e008c8c8c008888880086868600858585008383830082828200efefef0081818100dedede00eeeeee0080808000e0e0e0007f7f7f00e5e5e500f1f1f100f5f5f500d5d5d500dddddd00e7e7e700d7d7d700ececec00dcdcdc00555555007c7c7c005f5f5f00ebebeb00e2e2e200616161006f6f6f00dfdfdf005a5a5a00585858007b7b7b0047474700777777006d6d6d00525252007e7e7e005353530050505000646464007070700069696900686868006b6b6b006a6a6a005b5b5b0075757500606060004a4a4a004f4f4f00444444003b3b3b0051515100717171006e6e6e007d7d7d006363630057575700797979006767670049494900595959005e5e5e00424242004e4e4e004545450073737300565656003d3d3d0066666600d9d9d900d3d3d300787878003e3e3e0062626200464646004d4d4d002c2c2c007a7a7a0043434300545454007474740041414100323232007272720065656500343434005d5d5d00282828004b4b4b002b2b2b00767676006c6c6c00393939004c4c4c0035353500e4e4e400d4d4d400dbdbdb00d1d1d100232323002d2d2d00272727001e1e1e00010101000404040002020200030303000505050006060600090909000b0b0b00404040000a0a0a00070707001d1d1d001515150008080800121212002a2a2a00181818001a1a1a0030303000141414000d0d0d0025252500111111000e0e0e00292929000f0f0f002e2e2e005c5c5c001b1b1b0022222200484848001313130037373700333333001c1c1c00101010003f3f3f003a3a3a00242424001f1f1f002020200000000000000000000000000000000000000000000000000000000000000000000000000000000000000000001e35271e3701040506030610040504100102100610030401033601060410101001010101010202020101010101010101020202020202020201010101010101010101010101010101010101010101010101010101010101010101010101010101020202020202020202020202020202020101010101010101010101010101010102020202020202020101010101010101010101010101010101010101010101010101010101010101010202020202020101010101010101010201010101010102010101010101010101010101010101010101010101010175016c656c02710101011010010101010106360201013701031001020102010101100302010101010102020202020202020101010101010101010101010101010102020202020202020101010101010101010101010101010101010101010101010101010101010101010101010101010101010101010101010101010101010101010101010101010101010102020101010101010101010101010101010101010101010101010101010101010101010101010101010101010102010101010101020201010101010102010101010101010101010101010102ff38411a591c02125c0d2725c72d255a2c1f0e084f5a09aa0f384e31177c3a271d061002020101010101010101010101010101010101010101010101010101010101010101010101010101010101010101010101010101010101010101010101010101010101010101010101010101010101010101010101010101010101010101010101010101010101010101010101010101010101010101010101010101010101010101010101010101010101010101010101010101010101010101010101010101010101010101010101010101010101010101010102ff642a183030080c2a5d5c2b1b176a640a222a4b3a274a175265264a4c683d3d070302010101010101010101010101010101010101010101010101010101010101010101010101010101010101010101010101010101010101010101010101010101010101010101010101010101010101010101010101010101010101010101010101010101010101010101010101010101010101010101010101010101010101010101010101010101010101010101010101010101010101010101010101010101010101010101010101010101010101010101010102029c4a4ab8bf760b0929145b882d3d70607abf8833443873349a605f4baa421a836e020101010101010102020202020202020101010101010101020202020202020202020202020202020101010101010101010101010101010101010101010101010101010101010101010101010101010101010101010101010202020202020202010101010101010102020202020202020202020202020202010101010101010102020202020202020201010101010102020202020202020201010101010101010202020202020202020202020202020201010101010102ffaa39580c537037333b022a28290424310a2329106b2b6b393f5f72407d721370030201010101010101010101010101010101010101010101010101010101010101010101010101010101010101010101020202020202020201010101010101010101010101010101010101010101010102020202010101010101010101010101010101010101010102020101010102020101010202010101010101010101010101010101010101010101010101010101010101010101010101010202020201010201010101010102010101010101010102010101010101ff0110020201107201015e0101047101010106013610060102363601011d030237061003020303020201010101010101010202020202020202020202020202020201010101010101010202020202020202020202020202020202020202020202020202020202020202020202020202020202020202020202020202020202020202020202020202020202020101010102020101020202020101020202020202020202020202020202020302020202020203020202020202020202020303030302020202020101020202020202020202020202020201010101c61d06051111053736720671041d361104051d1102040537720504050401723637060610101006101010101010101010101010101010101010101010101010101010101010101010100303030303030303030303030303030302020202020202021010101010101010101010101010101002020202020303031010101010101010101010101010101006061010101006060310060404061003101010101010101010101010101010101010030303031010101010101010101003031010101003030610101010101006101010101010101002020201010101ff0537010172050110030301020106010137020603010501060106012023014f0101031d0137020403060206015e011d10050101361002370306020106721d1d361d0111013705020236010172013711020111023737025e360510011101721d10017206011106011d0610013601061101014f37050301361d360111011072030106013706010201373601030401040603370504060102361006023701040610020603370402060101370603011110031002045e01010372011d010604010174450301040410010136013701010510013604060301010101ff051d090e057112aa07564c69aa78304c11250101365e753f1c5404492b071075c73f5e1235730fab6c4e444501247711716b80056b1e44c7734e6e0f7069031e774411c51e7256445e76111f560101741c5e4e7c6c071d1d10096e0128051d4e1c01c66e117c56727c3fc604c72c01c67610051d24715e6c6c5f01c5740575c65ec772aa3fc63f447075c669544e4e5f5f1e4ec51f5f01c404c73609352c776b7071c411566c780e726b0e355e7c69074e73053f0e2501c510c57d4e456e54187112351d802cc56cc6444c1c7135561f06100201010101c10140cacb0c06f485c3debd019ee9a90d15c3050401ab5b30236a1d453e492f229e464a339e5a57b23b0a242e3a2a58453c461a085c2a324d6022bfaa395cc63f2923396335202a09391908522e0e115a40462925124d6b0323530b2a221701461a5365270a2a5832255418384b5d615317080346431f013a1c57243e3251446a0b220c26133e3b312b0b1513850c0b89607508627a504f2a0f585c17593246180b09182688329b644a8cb854721311660b4b58433d1b5166395a406458993dac6a5d7349322e1560991a402d2982b56110020101010101ff8ebd8ba2a55dc39cdbb6e7053fc41068670536020639211c0459014f4d051952c5325588183c4628183e63492f73733c16bf25676a3b465f46aa82707d0c0b0119604d14774d421299a67d5116c6060b033d141a66557c012456448b733a0d266546883c32b03f193457220d280f5564880801225f7001247e2e4c57306d3c460b0141245a0842b84b2a1a0e0a09c00b85016e4b3b1702611a2715ab80333155259a88c7830a3a757a3d9a7401144333585e293c52325b330d39047e453d0e3d2b63271ab2412ac55a42154ca6538b3503020101010101ff79a3ac82826db4478189a1400622f3ecc47203013604315211412c5ea621480f4214372b6842703b515d204d043119c64756486054613f5b19c56f0a4e592701482e19344c105b5c0cc7ab38271003705a313c5014667636060a1532ac33765b4601aa4d2b5a5d155c5c7a774520c6c4650e031d4b6737270babc5c616181b3e7c550c0f68180b30124a1270182f7f04b80309164f3c035f50632578647848ac520b450a3d011939b8705d3106223d18800b5a761b135a99351c42164675545f0731165d23083e2c09c652478b35213c10030201010101bb025cf2eb6a710105010237043773b69978010110060101021d55435b2c0603050402021d040101050310010172010401010110010105360101010501040101100601010110360406100401100506710105033703010137061003030221324f06371e0106050110370301011e015e0401011d107201061001063702041d01010636011001111d0104020137101e0101360137010211015e1d10017203060111010210023701373601060603010610015e011010371010061002015e01011d01371006010103031004110136020101100210030201010101ff05693c2f373604010406100110042455c636100601023705060d324a4403370101011001011d0101030101010106011001720136010103031010010102100201010604010301011001010201010201060601010401010101100310061131544f3603010101060202060110010301010402010401060110040101720101050137010602060101040103060301013702010201100101060101100201720103013604010103100103060110010104020101060501010210010310050110040203010201100304020102010301010404010102020101010201ff0537010436045e01030101021d10370103360302040201101101030111060106101001100303010602030102010201020203010210100201010110011001031010010101030601100301010637010501013710010403021001370104360104370403040104010201013601030310010102020106020303010205010637010101021001100301060102010301360110020206020110010402011010010202030101101001010106010103010202010110020102040110010101060102030103030302010102011002101002030501010601010101010202c00606060610100302020202030310040406100302020202020404060610030302010101010101010101010101010101010202010101010102020101010101010101010101010101010101010101010101010101010101010103030303100404100303030202010102010101010101010101010101010101010101010101010101010101010101010101010101010101010101010102020201010101010101010101010101010101010101010101010101010101010101010101010101010101010101010101010101010101010101010101010101010101ff0202020202010101010101010101020202020101010101010202020201010101010101010101010101010101010101010101010202010102010101010101010101010101010101010101010101010101010101010101010101010101010303020202020101010101010101010101010101010101010101010101010101010101010101010101010101010101010101010101010101020101010101010101010101010101010101010101010101010101010101010101010101010101010101010101010101010101010101010101010101010101010101ff0101020201010101010101010101010102020101010101010101010101010101010101010101010101010101010101010101020101010101010101010101010101010101010101010101010101010101010101010101010101010201010102010201010101010101010101010101010101010101010101010101010101010101010101010101010101010101010101010101010101010101010101010101010101010101010101010101010101010101010101010101010101010101010101010101010101010101010101010101010101010101010101c30202020202020202020202010101010102010101010101020101020202020202010101010101010101010101010101010101010101010102010101010101010101010101010101010101010101010101010101010101010101020202010102020201010102020201010101010101010101010101010101010101010101010101010101010101010101010101010101010101010101010101010101010101010101010101010101010101010101010101010101010101010101010101010101010101010101010101010101010101010101010101010101ff0101010101010101010101010101010101010101010101010101010101010101010101010101010101010101010101010101010102030302010101010101010101010101010101010101010101010101010101010101010101010101010101010201010101020101010101010101010101010101010101010101010101010101010101010101010101010101010101010101010101010101010101010101010101010101010101010101010101010101010101010101010101010101010101010101010101010101010101010101010101010101010101ff0101010101010101010101010101010101010101010101010202020101010101010101010101010101010101010101010101010102010101030302020101010101010101010101010101010101010101010101010101010101010102030302020201010101020101010101010101010101010101010101010101010101010101010101010101010101010101010101010101010203030201010101010101010101010101010101010101010101010101010101010101010101010101010101010101010101010101010101010101010101010101010101bd0202020201020202010101010202010102020202020202020202020202020101010101010101010101010101010101010102020201020637040610030201020202020202020202020202020202020202020202020202020203010110040406100302010102030201020202020202020202020202020202020202020202020202020202020202020202020202020202020201010306040301020202020202020203020202010101010101010101010101010101010101010101010101010101010101010101010101010101010101010101010101010101ff0202010101010101010101010101010101010101010101010101010101010101010101010101010101010101010101010101030203363f70363706030202020303030303030303030202020202020202030303030303030310010110050504060610020310100302020202020202020203030303030303030303030303030303020202020202020203030303030303030202021037050601030303030303030310030302020101010101010101010101010101010101010101010101010101010101010101010101010101010101010101010101010101ff010101010101010101010101010101010101010101010101010101010101010101010101010101010101010101010101010110020236017c0c113602010103010101011d01010102020201010101060102100106010301010301055671712f010601010106020301010301013701010101010302010210010301370103010106020101020101020103020104010101020310015f75010104010102010103011001060103010205010101010101010101010101010101010101010101010101010101010101010101010101010101010101010101010101c2010101010101010101010101010101010101010101010101010101010101010101010101010101010101010101010101033601c68d606f6e225d01727799632ca7ac995e7f928850360133831e1b6f1036ab20af623e45a75d2c19ef508cf0924d4386033f911401298caaae0f6a304a33bf7bc7597f83572dc0606247b97750423a85ab9b399c78781b16195d5b5ea6628660f1a3528f4c2b981954c07d826a14208540020101060101010101010101010101010101010101010101010101010101010101010101010101010101010101010101010101ff01010101010101010101010101010101010101010101010101010101010101010101010101010101010101010101010103015e0182c56b9139b9017c029b2b861a30943c8a19a9ae5e708908a63c7f01724f23eb5014a385391e3b8ec59e0c7e86508b01aeb5c501399f01a2b843ac2b3b9aec3d7f6490b9428d4aa39e8a0167155f8c8e4ce7b369064a63ed501553b5279d1fee4daaa11b7ad4995b7a7e4d25918ea741100403010101010101010101010101010101010101010101010101010101010101010101010101010101010101010101010101ff010101010101010101010101010101010101010101010101010101010101010101010101010101010101010101010101010211048e689e38618e031d0188582fa1b9b632a090bb5e1d69574d3e65ae5f035067e88f9e348116179a64428986b6740da31d2220160246942f964b208c4565a1bc5a8f8fc15f76b0a1e751e9717a9e5a821b3492ea2b7453a998528b737940983bddb0508a428ce4205d9553ae8de973dd3d011d03010101010101010101010101010101010101010101010101010101010101010101010101010101010101010101010101bf01010101010101010101010101010101010101010101010101010101010101010101010101010101010101010101010106013601e70e66584a51060f7d7a5d7d24450e1d0e308010030137250239397c011fab23617303aa2c770d4e5608281202753903010a2c017d245428045f7505280a1c7c7408271e44270a1f1d0a047328610e01081e245436c70a8080740224456176c7244e1277740d073525011cc539014c74060101100101010101010101010101010101010101010101010101010101010101010101010101010101010101010101010101ff010101010101010101010101010101010101010101010101010101010101010101010101010101010101010101010101011d0574c02e643138725e035c836a4202010501030110010105010103010101010101050101100103010106010304010237010137010101020101010203010301013601011001010136010101060101010603030602010501030101031001010102050601030401010101060137010201060301010106030101010101010101010101010101010101010101010101010101010101010101010101010101010101010101010101ff010101010101010101010101010101010101010101010101010101010101010101010101010101010101010101010101060106370102015e1d06031e0501021005370110050501010101015e01103601373701370404013702020601370402370105021001061006011106020210370102360101043706370210011036020406011103010202030310020501060106363602011004013601033601013702360301360137060101010101010101010101010101010101010101010101010101010101010101010101010101010101010101010101010101c00101010101010101010101010101010101010101010101010101010101010101010101010101010101010101010101010110020603013702100110060103030304011004010105010103010137010103010110010101030101040101030101010401010303010401010102010301010202011002010101011001101001010501040101040301040101030101040101010101030201110104010103011001010303011d01010104010101010101010101010101010101010101010101010101010101010101010101010101010101010101010101010101ff0101010101010101010101010101010101010101010101010101010101010101010101010101010101010101010101010101010101010101010101010101010101010101010101010101010101010101010101010101010101010101010101010101010101010101010101010101010101010101010101010101010101010101010101010101010101010101010101010101010101010101010101010101010101010101010101010101010101010101010101010101010101010101010101010101010101010101010101010101010101010101010101ff0101010101010101010101010101010101010101010101010101010101010101010101010101010101010101010101010101010101010101010101010101010101010101010101010101010101010101010101010101010101010101010101010101010101010101010101010101010101010101010101010101010101010101010101010101010101010101010101010101010101010101010101010101010101010101010101010101010101010101010101010101010101010101010101010101010101010101010101010101010101010101010101c80101010101010101010101010101010101010101010101010101010101010101010101010101010101010101010101010101010101010101010101010101010101010101010101010101010101010101010101010101010101010101010101010101010101010101010101010101010101010101010101010101010101010101010101010101010101010101010101010101010101010101010101010101010101010101010101010101010101010101010101010101010101010101010101010101010101010101010101010101010101010101010101ff0101010101010101010101010101010101010101010101010101010101010101010101010101010101010101010101010101010101010101010101010101010101010101010101010101010101010101010101010101010101010101010101010101010101010101010101010101010101010101010101010101010101010101010101010101010101010101010101010101010101010101010101010101010101010101010101010101010101010101010101010101010101010101010101010101010101010101010101010101010101010101010101ff0101010101010101010101010101010101010101010101010101010101010101010101010101010101010101010101010101010101010101010101010101010101010101010101010101010101010101010101010101010101010101010101010101010101010101010101010101010101010101010101010101010101010101010101010101010101010101010101010101010101010101010101010101010101010101010101010101010101010101010101010101010101010101010101010101010101010101010101010101010101010101010101870101010101010101010101010101010101010101010101010101010101010101010101010101010101010101010101010101010101010101010101010101010101010101010101010101010101010101010101010101010101010101010101010101010101010101020202010101010101010101010101010101010101010101010101010101010101010101010101010101010101010101010101010101010101010101010101010101010101010101010101010101010101010101010101010101010101010101010101010101010101010101010101ff0101010101010101010101010101010101010101010101010101010101010101010101010101010101010101010101010101010101010101010101010101010101010101010101010101010101010101010101010101010101010101010101010101010101010101020202020101010101010101010101010101010101010101010101010101010101010101010101010101010101010101010101010101010101010101010101010101010101010101010101010101010101010101010101010101010101010101010101010101010101010101010101ff0101010101010101010101010101010101010101010101010101010101010101010101010101010101010101010101010101010101010101010101010101010101010101010101010101010101010101010101010101010101010101010101010101010101010101020202020101010101010101010101010101010101010101010101010101010101010101010101010101010101010101010101010101010101010101010101010101010101010101010101010101010101010101010101010101010101010101010101010101010101010101010101ea0101010101010101010101010101010101010101010101010101010101010101010101010101010101010101010101010101010101010101010101010101010101010101010101010101010101010101010101010101010104010610010201060401100106021005067106040203010637010202010204010101010101010102010101010101010101010101010101010101010101010101010101010101010101010101010101010101010101010101010101010101010101010101010101010101010101010101010101010101010101010101010101ff01010101010101010101010101010101010101010101010101010101010101010101010101010101010101010101010101010101010101010101010101010101010101010101010101010101010101010101010101010101010401010603060201103701060301011001010401031001010101011d0101100101020101010101010101010101010101010101010101010101010101010101010101010101010101010101010101010101010101010101010101010101010101010101010101010101010101010101010101010101010101010101010101ff010101010101010101010101010101010101010101010101010101010101010101010101010101010101010101010101010101010101010101010101010101010101010101010101010101010101010101010101010101010301010101010201060103717356c7242d4a09764c2c041002370103010101030102020201010101010101010101010101010101010101010101010101010101010101010101010101010101010101010101010101010101010101010101010101010101010101010101010101010101010101010101010101010101010101ff010101010101010101010101010101010101010101010101010101010101010101010101010101010101010101010101010101010101010101010101010101010101010101010101010101010101010101010101010101020301370301371004107413195d201a15325163575a5050281d020504050506010101020201010101010101010101010101010101010101010101010101010101010101010101010101010101010101010101010101010101010101010101010101010101010101010101010101010101010101010101010101010101010101ff0101010101010101010101010101010101010101010101010101010101010101010101010101010101010101010101010101010101010101010101010101010101010101010101010101010101010101010101010101020201011001100201092b183d2f2f0a1c2f2323542728282a47632d4e01011001010101010101010101010101010101010101010101010101010101010101010101010101010101010101010101010101010101010101010101010101010101010101010101010101010101010101010101010101010101010101010101010101ff010101010101010101010101010101010101010101010101010101010101010101010101010101010101010101010101010101010101010101010101010101010101010101010101010101010101010101010101010202020106011003805b2e2223243b303125280a312f0a3a313b083b226755690104060202010101010101010101010101010101010101010101010101010101010101010101010101010101010101010101010101010101010101010101010101010101010101010101010101010101010101010101010101010101010101010101fe0101010101010101010101010101010101010101010101010101010101010101010101010101010101010101010101010101010101010101010101010101010101010101010101010101010101010101010101010202020204051d04336a480d253c3226282d550b582a403d480d3232300a08533e4f04720610020101010101010101010101010101010101010101010101010101010101010101010101010101010101010101010101010101010101010101010101010101010101010101010101010101010101010101010101010101010101010101ff010101010101010101010101010101010101010101010101010101010101010101010101010101010101010101010101010101010101010101010101010101010101010101010101010101010101010101010101020202030504014b5d1c3b323a2354527be2cdd6d0cfcfd5e662250d312341243c626c103706030101010101010101010101010101010101010101010101010101010101010101010101010101010101010101010101010101010101010101010101010101010101010101010101010101010101010101010101010101010101010101ff01010101010101010101010101010101010101010101010101010101010101010101010101010101010101010101010101010101010101010101010101010101010101010101010101010101010101010104010137020106104f152b0a3826250d4dbde500ccd600ce00ced000cfba8629613a3a394116240201060301100202010101010101010101010101010101010101010101010101010101010101010101010101010101010101010101010101010101010101010101010101010101010101010101010101010101010101010101010101010101ff01010101010101010101010101010101010101010101010101010101010101010101010101010101010101010101010101010101010101010101010101010101010101010101010101010101010101010101010501015e05725b48612f23265cbad100ced10000d9cc0000cccc0000ced78c232f460a256224115e7201040102010101010101010101010101010101010101010101010101010101010101010101010101010101010101010101010101010101010101010101010101010101010101010101010101010101010101010101010101010101ff0101010101010101010101010101010101010101010101010101010101010101010101010101010101010101010101010101010101010101010101010101010101010101010101010101010101010101010137010136100133583948303aa200d100cdcececf000000cccf0000cccdd0cf00e45856323a08601c01721001060101010101010101010101010101010101010101010101010101010101010101010101010101010101010101010101010101010101010101010101010101010101010101010101010101010101010101010101010101010100010101010101010101010101010101010101010101010101010101010101010101010101010101010101010101010101010101010101010101010101010101010101010101010101010101010101010101010104010606756a0a300d48e100d60000ce0000cccfced0cc000000000000cdd100008539263b39217001030401010101010101010101010101010101010101010101010101010101010101010101010101010101010101010101010101010101010101010101010101010101010101010101010101010101010101010101010101010101010001010101010101010101010101010101010101010101010101010101010101010101010101010101010101010101010101010101010101010101010101010101010101010101010101010101010101010110030101693642292f2841dbced100cd00ccd1cf0000cecc0000cdd9d1cecc0000d9d3cc910d38252f2b360401011001010101010101010101010101010101010101010101010101010101010101010101010101010101010101010101010101010101010101010101010101010101010101010101010101010101010101010101010101010100010101010101010101010101010101010101010101010101010101010101010101010101010101010101010101010101010101010101010101010101010101010101010101010101010101010101010103010136010221522f2929c900e2cc000000000000cd000000cece0000000000cc0000d6e3d315613824195f013704010101010101010101010101010101010101010101010101010101010101010101010101010101010101010101010101010101010101010101010101010101010101010101010101010101010101010101010101010101010001010101010101010101010101010101010101010101010101010101010101010101010101010101010101010101010101010101010101010101010101010101010101010101010101010101010101011001060410c764273a259d00d90000cdd1cc000000cc00d100cc0000ccd0cd00cd00cecfcf00e14b300a3a6505040201010101010101010101010101010101010101010101010101010101010101010101010101010101010101010101010101010101010101010101010101010101010101010101010101010101010101010101010101010101000101010101010101010101010101010101010101010101010101010101010101010101010101010101010101010101010101010101010101010101010101010101010101010101010101010101010101100106710147293b0a6000d6cf00cd0000cece0000cd0000000000cc0000000000cd00cf00d200840d29615a0d027201010101010101010101010101010101010101010101010101010101010101010101010101010101010101010101010101010101010101010101010101010101010101010101010101010101010101010101010101010101000101010101010101010101010101010101010101010101010101010101010101010101010101010101010101010101010101010101010101010101010101010101010101010101010101010101010101010403041f34282961c300cccc0000ce0000000000000000000000000000000000000000cecfcdd00c23245853017202020201010101010101010101010101010101010101010101010101010101010101010101010101010101010101010101010101010101010101010101010101010101010101010101010101010101010101010101010101000101010101010101010101010101010101010101010101010101010101010101010101010101010101010101010101010101010101010101010101010101010101010101010101010101010101010101010204042f15240a20e000cccece00000000000000000000000000000000000000000000cccecfcfa70a313a34030302020201010101010101010101010101010101010101010101010101010101010101010101010101010101010101010101010101010101010101010101010101010101010101010101010101010101010101010101010101000101010101010101010101010101010101010101010101010101010101010101010101010101010101010101010101010101010101010101010101010101010101010101010101010101010101010101020104010c4023248b00d0cc0000ce0000000000000000000000000000000000cc0000000000ccccdf49252434761002020201010101010101010101010101010101010101010101010101010101010101010101010101010101010101010101010101010101010101010101010101010101010101010101010101010101010101010101010101000101010101010101010101010101010101010101010101010101010101010101010101010101010101010101010101010101010101010101010101010101010101010101010101010101010101010101010204011848300d96ccd2ce0000cc000000000000000000000000000000000000000000000000cc007a24253d2d02100202010101010101010101010101010101010101010101010101010101010101010101010101010101010101010101010101010101010101010101010101010101010101010101010101010101010101010101010101010001010101010101010101010101010101010101010101010101010101010101010101010101010101010101010101010101010101010101010101010101010101010101010101010101010101010101010203044e633b2f3cdcce00cf0000000000000000000000000000000000000000000000000000cccc00a83b26175d0104020201010101010101010101010101010101010101010101010101010101010101010101010101010101010101010101010101010101010101010101010101010101010101010101010101010101010101010101010101000101010101010101010101010101010101010101010101010101010101010101010101010101010101010101010101010101010101010101010101010101010101010101010101010101010101010101040201076328235c00cf00cecfcc0000000000000000000000000000000000000000000000cccccc00de0832302e1101020201010101010101010101010101010101010101010101010101010101010101010101010101010101010101010101010101010101010101010101010101010101010101010101010101010101010101010101010101000101010101010101010101010101010101010101010101010101010101010101010101010101010101010101010101010101010101010101010101010101010101010101010101010101010101010101060201c61639287acccf0000cc0000cc00000000000000000000000000000000000000000000000000ca313224663f0102020101010101010101010101010101010101010101010101010101010101010101010101010101010101010101010101010101010101010101010101010101010101010101010101010101010101010101010101010100010101010101010101010101010101010101010101010101010101010101010101010101010101010101010101010101010101010101010101010101010101010101010101010101010101010101010101061080652527b2cc00cd00000000cc000000000000000000000000000000000000000000000000cccc1661321610020202010101010101010101010101010101010101010101010101010101010101010101010101010101010101010101010101010101010101010101010101010101010101010101010101010101010101010101010101010001010101010101010101010101010101010101010101010101010101010101010101010101010101010101010101010101010101010101010101010101010101010101010101010101010101010101010203062c16282583cccecccc0000ce00000000000000000000000000000000000000000000000000d1006d273b3e0603020201010101010101010101010101010101010101010101010101010101010101010101010101010101010101010101010101010101010101010101010101010101010101010101010101010101010101010101010101000101010101010101010101010101010101010101010101010101010101010101010101010101010101010101010101010101010101010101010101010101010101010101010101010101010101010101010310074d6161b800ce00ce00cc0000000000000000000000000000000000000000000000cccccc00dd38302f6736030202010101010101010101010101010101010101010101010101010101010101010101010101010101010101010101010101010101010101010101010101010101010101010101010101010101010101010101010101010001010101010101010101010101010101010101010101010101010101010101010101010101010101010101010101010101010101010101010101010101010101010101010101010101010101010101010303016e640a276dcccf00cecccc00cc00000000000000000000000000000000000000000000cccc00ba283c2f2001370202010101010101010101010101010101010101010101010101010101010101010101010101010101010101010101010101010101010101010101010101010101010101010101010101010101010101010101010101010001010101010101010101010101010101010101010101010101010101010101010101010101010101010101010101010101010101010101010101010101010101010101010101010101010101010101010203031e1629613dd9cf00cc00cc00cf00000000000000000000000000000000cccc000000000000cfdb61265559370102020101010101010101010101010101010101010101010101010101010101010101010101010101010101010101010101010101010101010101010101010101010101010101010101010101010101010101010101010100010101010101010101010101010101010101010101010101010101010101010101010101010101010101010101010101010101010101010101010101010101010101010101010101010101010101010101015e0221462531dc00cecc00cc00ce00000000000000000000000000000000000000000000ccce008a28612138010402020101010101010101010101010101010101010101010101010101010101010101010101010101010101010101010101010101010101010101010101010101010101010101010101010101010101010101010101010100010101010101010101010101010101010101010101010101010101010101010101010101010101010101010101010101010101010101010101010101010101010101010101010101010101010101010110011d0151582308a800d0cc00ce00000000000000000000000000000000000000000000cccfcdd0d1660d261a360402020201010101010101010101010101010101010101010101010101010101010101010101010101010101010101010101010101010101010101010101010101010101010101010101010101010101010101010101010101000101010101010101010101010101010101010101010101010101010101010101010101010101010101010101010101010101010101010101010101010101010101010101010101010101010101010101370103034c2e2f2792ccd600cccc00000000000000000000000000000000000000000000cccecdcdbe313b33620136010202010101010101010101010101010101010101010101010101010101010101010101010101010101010101010101010101010101010101010101010101010101010101010101010101010101010101010101010101010001010101010101010101010101010101010101010101010101010101010101010101010101010101010101010101010101010101010101010101010101010101010101010101010101010101010101010104061d114d26280bd9d900cc00cccc00000000000000000000000000000000cc0000000000cccc671c0a5d480136020202010101010101010101010101010101010101010101010101010101010101010101010101010101010101010101010101010101010101010101010101010101010101010101010101010101010101010101010101010001010101010101010101010101010101010101010101010101010101010101010101010101010101010101010101010101010101010101010101010101010101010101010101010101010101010101011003011003435326089d00d00000cf00cfcccc000000cc00000000000000000000d60000cecdcddb23293963c70203020202010101010101010101010101010101010101010101010101010101010101010101010101010101010101010101010101010101010101010101010101010101010101010101010101010101010101010101010101010001010101010101010101010101010101010101010101010101010101010101010101010101010101010101010101010101010101010101010101010101010101010101010101010101010101010101010102010136c465390a52daced9000000000000cdcc000000cccc000000cccccccf00d9ce00d9003e0d234115017236010202010101010101010101010101010101010101010101010101010101010101010101010101010101010101010101010101010101010101010101010101010101010101010101010101010101010101010101010101010001010101010101010101010101010101010101010101010101010101010101010101010101010101010101010101010101010101010101010101010101010101010101010101010101010101010101010103010310014b5a3961b80000cdcdccd9000000cccccc00cc000000000000cc000000ced50084283228167406060201020201010101010101010101010101010101010101010101010101010101010101010101010101010101010101010101010101010101010101010101010101010101010101010101010101010101010101010101010101000101010101010101010101010101010101010101010101010101010101010101010101010101010101010101010101010101010101010101010101010101010101010101010101010101010101010101020102040104045d510d269dd2ccce000000cccf000000cc0000000000000000cecfcccd00d848262829400204060203020201010101010101010101010101010101010101010101010101010101010101010101010101010101010101010101010101010101010101010101010101010101010101010101010101010101010101010101010101000101010101010101010101010101010101010101010101010101010101010101010101010101010101010101010101010101010101010101010101010101010101010101010101010101010101010101010102010236012c65282f54a700cfd0cecccfcc00ccce00cccccccecccc000000ce00d1d66d083c54157510010601100202010101010101010101010101010101010101010101010101010101010101010101010101010101010101010101010101010101010101010101010101010101010101010101010101010101010101010101010101010001010101010101010101010101010101010101010101010101010101010101010101010101010101010101010101010101010101010101010101010101010101010101010101010101010101010101010102010137065e013214243c25a20000cc0000cccccece00000000cccccc0000ce00d0d7180a2f3a5312061101011101020201010101010101010101010101010101010101010101010101010101010101010101010101010101010101010101010101010101010101010101010101010101010101010101010101010101010101010101010101000101010101010101010101010101010101010101010101010101010101010101010101010101010101010101010101010101010101010101010101010101010101010101010101010101010101010101010301010202053701335a3928248dd5cd00cfd6ce0000cf00000000cccecdcdcd00a52a0d234634080201010510011002020101010101010101010101010101010101010101010101010101010101010101010101010101010101010101010101010101010101010101010101010101010101010101010101010101010101010101010101010100010101010101010101010101010101010101010101010101010101010101010101010101010101010101010101010101010101010101010101010101010101010101010101010101010101010101010102010106010106010510383e0a3c560b79cacc00cdd0cfcccfcecccecfd1d2d3d46661302455184f01040401040101030202010101010101010101010101010101010101010101010101010101010101010101010101010101010101010101010101010101010101010101010101010101010101010101010101010101010101010101010101010001010101010101010101010101010101010101010101010101010101010101010101010101010101010101010101010101010101010101010101010101010101010101010101010101010101010101010101010101010101033701781a23250a08266fcbcc0000cd00cd00cecfcd8a22240d3b275b13015e10030202010101010101010101010101010101010101010101010101010101010101010101010101010101010101010101010101010101010101010101010101010101010101010101010101010101010101010101010101010101010101010001010101010101010101010101010101010101010101010101010101010101010101010101010101010101010101010101010101010101010101010101010101010101010101010101010101010101010101010101010101370171016e6f0c3c613a083a3486b6c8c9cac998b8150a2426392a6f46030501030302010101010101010101010101010101010101010101010101010101010101010101010101010101010101010101010101010101010101010101010101010101010101010101010101010101010101010101010101010101010101010100010101010101010101010101010101010101010101010101010101010101010101010101010101010101010101010101010101010101010101010101010101010101010101010101010101010101010101010101010101010101016c024f48345d252826251c08390a0d2f2412252528534d5d80031d060202020101010101010101010101010101010101010101010101010101010101010101010101010101010101010101010101010101010101010101010101010101010101010101010101010101010101010101010101010101010101010101010001010101010101010101010101010101010101010101010101010101010101010101010101010101010101010101010101010101010101010101010101010101010101010101010101010101010101010101010101010101013737104f06377148471b38412823242861080d304152340c74060136360137010101010101010101010101010101010101010101010101010101010101010101010101010101010101010101010101010101010101010101010101010101010101010101010101010101010101010101010101010101010101010101010100010101010101010101010101010101010101010101010101010101010101010101010101010101010101010101010101010101010101010101010101010101010101010101010101010101010101010101010101010101010101010303060101014f411914631863472e63621a4d2ac601040201041001020101010101010101010101010101010101010101010101010101010101010101010101010101010101010101010101010101010101010101010101010101010101010101010101010101010101010101010101010101010101010101010101000101010101010101010101010101010101010101010101010101010101010101010101010101010101010101010101010101010101010101010101010101010101010101010101010101010101010101010101010101010104011037010201100401011e3775ab76545f270e11011d03100137010110010401010101010101010101010101010101010101010101010101010101010101010101010101010101010101010101010101010101010101010101010101010101010101010101010101010101010101010101010101010101010101010101010001010101010101010101010101010101010101010101010101010101010101010101010101010101010101010101010101010101010101010101010101010101010101010101010101010101010101010101010101010101010203010203030410064f040137010601030101377205370137020302011001010101010101010101010101010101010101010101010101010101010101010101010101010101010101010101010101010101010101010101010101010101010101010101010101010101010101010101010101010101010101010101010100010101010101010101010101010101010101010101010101010101010101010101010101010101010101010101010101010101010101010101010101010101010101010101010101010101010101010101010101010101010301010401020101020110011003010110060306030102020303010103010102010102020101010101010101010101010101010101010101010101010101010101010101010101010101010101010101010101010101010101010101010101010101010101010101010101010101010101010101010101010101010101010100010101010101010101010101010101010101010101010101010101010101010101010101010101010201100103010101010301010101030201010102010104010110010101040102020101040101020301010101020110010101060102100110020103010302010102010301030201100101010137010201060110010201030102011001010201030203010301030102010601010601010102010201010201010101060101031001010106010201030101010101010101010101010101010101010101010101010101010101010101010101010101010100010101010101010101010101010101010101010101010101010101010101010101010101010101011001010402010106060104010504020101100201010101023601103703010603011001010502030101020601030102011003011001030201010104010602371001360110010137030203030101010106011d010610030103010101020303020101101001010601060110010201020202100201020601010403010101360103010410010101031001010101010101010101010101010101010101010101010101010101010101010101010101010101000101010101010101010101010101010101010101010101010101010101010101010101010101010101010101010606010301371d01030105020101040402010601060601011d01010201360301041001010104010110010201010104010301043701030401011001060101010602010101030201371002010101030103010601370101100201013602010101370202011001010601050101010301050104060101060110010101060102011004010106010101010101010101010101010101010101010101010101010101010101010101010101010101000101010101010101010101010101010101010101010101010101010101010101010101010101010102060205010102030301111d0404360102370206010204010301010104011037060101011d0106040501040137013701063701021001030201020501041d010501011101060104100105011002011004100103360103015e013737010401060102031006010137020101010336013703030402030101011003013703015e011006370101100301010101010101010101010101010101010101010101010101010101010101010101010101010101010001010101010101010101010101010101010101010101010101010101010101010101010101010101020101010203060101047d70020137030101370303060106013601720301010301103605017201010101010303030110020101100137010101060110030106011d010102020101010401011001020301010237010111010101010101031001060105010102023701011003010102013701030101021d010306010101010103010101040101041001010101010101010101010101010101010101010101010101010101010101010101010101010101000101010101010101010101010101010101010101010101010101010101010101010101010101010101021d101137771c6c7324473504014e081c37c61faa35aa097305370135c701767610370975aa61440880c61c7644c66e022f10abc47d0e4faac60611541104450f6b6b4e4c1f5f6c73355601aa3f0907445f564c69aa4c6e4e0e0f4fc67576694474771c5e3580c7371205c7544cab5d73c50e6c07c56b69ab6c567c5f7d077601040301010103010101010101010101010101010101010101010101010101010101010101010101010101010101000101010101010101010101010101010101010101010101010101010101010101010101010101010104010110030161b40393b52d1801773f895b588449b67d8db7b8b9014fa61a27859b016cba78a9a9229fb2bb7bbc25649e1ab473823c637b889f3e10b5bd7305a13d3d7ba7ac208654a06757224b0b8abe45bfba9ab59287c07fa07844c135940b835abbb81e2e6db858652eaf18c221c38985adc4bb8bc2c596927b558890913e5e0101040201010101010101010101010101010101010101010101010101010101010101010101010101010101010001010101010101010101010101010101010101010101010101010101010101010101010101010101010110020606054a19a31f55850269028612875809a41b7ba58f4310238e4985591510048901a632257e4858a7a8188d63a02d70a9aa5b912d672d1096ab0801acac6fad9d25506537ad7e54a1033d8da821aeafa9131879986297364fb0017f6a3e46b147013b6767aeaa84912c933500b20d9752a45c904bb3a0335f8a7a875a011d03010103010101010101010101010101010101010101010101010101010101010101010101010101010101010001010101010101010101010101010101010101010101010101010101010101010101010101010101020102060101727d2e7e065060025e027f0d808155820e8384550504694b853c7f866b72872b7b15607e5b688889324d650d8a5a8b628c64017f1403238d0d068e2b3d8f21905d865c9141927374839394736895503768968c7d97806e984091482a6663993c1b9a9b0e7a3d9c2b7e529d9e9f875f9f866d61a049a140971fa2570305020301370101010101010101010101010101010101010101010101010101010101010101010101010101010100010101010101010101010101010101010101010101010101010101010101010101010101010101010301010202010305797a1d161f014c487b162a01051e3605056937051d057201727104054f69377244051102014f1d0505011d030636101172375e5e726c01051e031e5e030404117c05064f041d721d111d360511721d0404061d1e05051f1d36373602441d111e5e371d0571041d72100106721d1e721d11021d01023604047c01720103020301010101010101010101010101010101010101010101010101010101010101010101010101010101000101010101010101010101010101010101010101010101010101010101010101010101010101010101020101020603014e775f7802050141381756041d020210041d36030606021e0210040503010301011d061010360136043f01023703023702033701040406360172720136013701370210020402050137010237010437010503013702040103100410060137040110720401030301060437015e04031106051d0211021d0501015e0401010101100101010101010101010101010101010101010101010101010101010101010101010101010101010001010101010101010101010101010101010101010101010101010101010101010101010101010101010203010103100206010206010137010101030206010103060101020102020102030101040201060137010206100103010101100202010102010201360310010303010104370104010602100102010401360501370101040236010101010402010102370101030103010203011037010103050101010101010601020201020310100110030103010101010101010101010101010101010101010101010101010101010101010101010101010101010001010101010101010101010101010101010101010101010101010101010101010101010101010101020202010101010301010103010601031d1010030110100101061002020101100101053701060103040101010101040106010136010606010302030301010601010137010102010101010301063601010601013703020103010137030401020201100201010303010110010101010110030104011d03011003100106010402030101030101030401010101010101010101010101010101010101010101010101010101010101010101010101010101000101010101010101010101010101010101010101010101010101010101010101010101010101010110010101020101010103050101020501010101031101030101040101060302011001010201011d010137013703060110010601010201100101060101050101050303103702013701010401100201020301040102011002030401100101060101013701010102011002030601040101061d01010401011001010103020206010110101d0102010110010101010101010101010101010101010101010101010101010101010101010101010101010101000101010101010101010101010101010101010101010101010101010101010101010101010101010102010102100302020103010401010103021d0101010101010101020301010401010601100106010603010301010104010136010602100102010110010104370101020137030102010203013701370101010103023701020101050103010304010301010604370101010101040110020101100101100102013701050101013602010101010502010101010101010101010101010101010101010101010101010101010101010101010101010101010100010101010101010101010101010101010101010101010101010101010101010101010101010101010102100201010102010102010610010202011001010106010201010101010102010203010601030101010401060601010601100101030201060110010101010301030301100102020102010101010301010201010101010201100201100101040101060101010601010106010101030103020201010301020137010110100101030301010101040101010101010101010101010101010101010101010101010101010101010101010101010101010100010101010101010101010101010101010101010101010101010101010101010101010101010101010101010101010101010101010101010101010101010101010101010101010101010101010101010101010101010101010103010601011001010302010201010102010101011001010201031001010201010101010101010101010101010101010101010101010101010101010101010101010101010101010101010101010101010101010101010101010101010101010101010101010101010101010101010101010101010101010101010101010100010101010101010101010101010101010101010101010101010101010101010101010101010101010101010101010101010101010101010101010101010101010101010101010101010101010101010101010101010101010101030101060301010101033706103702110101010202020101010101020102010101010101010101010101010101010101010101010101010101010101010101010101010101010101010101010101010101010101010101010101010101010101010101010101010101010101010101010101010101010101010101010100010101010101010101010101010101010101010101010101010101010101010101010101010101010101010101010101010101010101010101010101010101010101010101010101010101010101010101010101010101010301020201010104030510010101010103011d013701010601050401020101020101010101010101010101010101010101010101010101010101010101010101010101010101010101010101010101010101010101010101010101010101010101010101010101010101010101010101010101010101010101010101010101000101010101010101010101010101010101010101010101010101010101010101010101010101010101010101010101010101010101010101010101010101010101010101010101010101010101010101010101010101010101040103100106100101042c272454123909117101020502100101101001010601010101010101010101010101010101010101010101010101010101010101010101010101010101010101010101010101010101010101010101010101010101010101010101010101010101010101010101010101010101010101010101010001010101010101010101010101010101010101010101010101010101010101010101010101010101010101010101010101010101010101010101010101010101010101010101010101010101010101010101010101010101010101011d1e10010e0c672e1520634750346363423836035e1d3701013705010101010101010101010101010101010101010101010101010101010101010101010101010101010101010101010101010101010101010101010101010101010101010101010101010101010101010101010101010101010101010101010101000101010101010101010101010101010101010101010101010101010101010101010101010101010101010101010101010101010101010101010101010101010101010101010101010101010101010101010101010101010106011102015e7320205228610a3954270d0830262a0b476103010437010101010101010101010101010101010101010101010101010101010101010101010101010101010101010101010101010101010101010101010101010101010101010101010101010101010101010101010101010101010101010101010101010101000101010101010101010101010101010101010101010101010101010101010101010101010101010101010101010101010101010101010101010101010101010101010101010101010101010101010101020202020202020206370102236720480d283029322f2f383c3c26303c0a2f3463251001720601370101010101010101010101010101010101010101010101010101010101010101010101010101010101010101010101010101010101010101010101010101010101010101010101010101010101010101010101010101010101010101010101000101010101010101010101010101010101010101010101010101010101010101010101010101010101010101010101010101010101010101010101010101010101010101010101010101010101010101020202020202020237065e55632512263c29312330323c303c31313c263c312729341344031d030101010101010101010101010101010101010101010101010101010101010101010101010101010101010101010101010101010101010101010101010101010101010101010101010101010101010101010101010101010101010101010101010001010101010101010101010101010101010101010101010101010101010101010101010101010101010101010101010101010101010101010101010101010101010101010101010101010101010101010102010101370206017562436126303c30313a3a3a3a3a3a32323a3a3c3c31310a28462e7601010610010103010102020101010101010101010101010101010101010101010101010101010101010101010101010101010101010101010101010101010101010101010101010101010101010101010101010101010101010101010101010101010001010101010101010101010101010101010101010101010101010101010101010101010101010101010101010101010101010101010101010101010101010101010101010101010101010101010101010202010601013701744d2625303c49253c3a3229293232292929323a3a3c313131262f0a420d0405010401013701100101010101010101010101010101010101010101010101010101010101010101010101010101010101010101010101010101010101010101010101010101010101010101010101010101010101010101010101010101010100010101010101010101010101010101010101010101010101010101010101010101010101010101010101010101010101010101010101010101010101010101010101010101010101010101010101010102010402015e01265c2628492f3b3b482938414949414949484849413829323a3c3b3b300a0c3001110110010101020101010101010101010101010101010101010101010101010101010101010101010101010101010101010101010101010101010101010101010101010101010101010101010101010101010101010101010101010101010100010101010101010101010101010101010101010101010101010101010101010101010101010101010101010101010101010101010101010101010101010101010101010101010101010101010101010101010101720126583a2f322341264a384148334a4a4a4a464646464a3349413831323c303b4c21730201041001030101010101010101010101010101010101010101010101010101010101010101010101010101010101010101010101010101010101010101010101010101010101010101010101010101010101010101010101010101010101000101010101010101010101010101010101010101010101010101010101010101010101010101010101010101010101010101010101010101010101010101010101010101010101010101010101010101060101110135343931283a2931413a49484a4b2a2a2a17174b4b4b464a484941293c3c3b3c3b252002113710060102010101010101010101010101010101010101010101010101010101010101010101010101010101010101010101010101010101010101010101010101010101010101010101010101010101010101010101010101010101010001010101010101010101010101010101010101010101010101010101010101010101010101010101010101010101010101010101010101010101010101010101010101010101010101010101010101010303051d3755382426493c3a3c462946464b17512d2d5252515122172a464a3329413a3a313a3b0b3210051004010102010101010101010101010101010101010101010101010101010101010101010101010101010101010101010101010101010101010101010101010101010101010101010101010101010101010101010101010101010101000101010101010101010101010101010101010101010101010101010101010101010101010101010101010101010101010101010101010101010101010101010101010101010101010101010101010101011d1d01485212482f3138294a41462d222d534013552b2b555513405251172a4a41293829260a30341f36040137010301010101010101010101010101010101010101010101010101010101010101010101010101010101010101010101010101010101010101010101010101010101010101010101010101010101010101010101010101010100010101010101010101010101010101010101010101010101010101010101010101010101010101010101010101010101010101010101010101010101010101010101010101010101010101010101010110010469602f312331313a4849332d175340550b1b58590c1b1b3d2b13535122332a30493c2f49242a1b3703011001010101010101010101010101010101010101010101010101010101010101010101010101010101010101010101010101010101010101010101010101010101010101010101010101010101010101010101010101010101010001010101010101010101010101010101010101010101010101010101010101010101010101010101010101010101010101010101010101010101010101010101010101010101010101010101010101010203030d21083b3a303a41334a2a5153400b590c5a5b5d5d5b5a0c583d55532d17464841293c31310d474c01100137010101010101010101010101010101010101010101010101010101010101010101010101010101010101010101010101010101010101010101010101010101010101010101010101010101010101010101010101010101010001010101010101010101010101010101010101010101010101010101010101010101010101010101010101010101010101010101010101010101010101010101010101010101010101010101010101010106010b512f263c3c2948462a5153550b595d425c2114142115425b0c1b55402d2a4a49383a313125511b011002030101010101010101010101010101010101010101010101010101010101010101010101010101010101010101010101010101010101010101010101010101010101010101010101010101010101010101010101010101010100010101010101010101010101010101010101010101010101010101010101010101010101010101010101010101010101010101010101010101010101010101010101010101010101010101010101010102105e3e0a322f3c3a384a2a2253553d0c42145060472020476050215c5a1b0b43514b33413a31313b39574e0601010301010101010101010101010101010101010101010101010101010101010101010101010101010101010101010101010101010101010101010101010101010101010101010101010101010101010101010101010101010100010101010101010101010101010101010101010101010101010101010101010101010101010101010101010101010101010101010101010101010101010101010101010101010101010101010101020206010963273c303a324146172d403d595d2160182e346363342e186014420c1b1353174649323c3c32085026030103010101010101010101010101010101010101010101010101010101010101010101010101010101010101010101010101010101010101010101010101010101010101010101010101010101010101010101010101010101010001010101010101010101010101010101010101010101010101010101010101010101010101010101010101010101010101010101010101010101010101010101010101010101010101010101010102020401513d0d3c312929494b515355585b15192062634d1a644d16342060155b592b43514b33383a3a3a28225901023701010101010101010101010101010101010101010101010101010101010101010101010101010101010101010101010101010101010101010101010101010101010101010101010101010101010101010101010101010101000101010101010101010101010101010101010101010101010101010101010101010101010101010101010101010101010101010101010101010101010101010101010101010101010101010101020203103719330a293b2941331752403d5a5c5020634d1a656666653e1a6320195c5b0b402d174a4132323b2f484701063701010101010101010101010101010101010101010101010101010101010101010101010101010101010101010101010101010101010101010101010101010101010101010101010101010101010101010101010101010101000101010101010101010101010101010101010101010101010101010101010101010101010101010101010101010101010101010101010101010101010101010101010101010101010101010101020203107163303b3a313a49462253551b5d2147624d646557676857663e1a344721421b555322464129323b3b3a344f041002010101010101010101010101010101010101010101010101010101010101010101010101010101010101010101010101010101010101010101010101010101010101010101010101010101010101010101010101010101000101010101010101010101010101010101010101010101010101010101010101010101010101010101010101010101010101010101010101010101010101010101010101010101010201010101020303063f63253023383c4946225355585d2118341a3e6667686a686766646318145c590b4351464929323c31243e2c100102010101010101010101010101010101010101010101010101010101010101010101010101010101010101010101010101010101010101010101010101010101010101010101010101010101010101010101010101010101000101010101010101010101010101010101010101010101010101010101010101010101010101010101010101010101010101010101010101010101010101010101010101010101010101010101010202016c1a2331263841494a51432b0c5c192e163e6557686d6d6a67663e4d2e1915593d40514649293a3a26233e0f020303010101010101010101010101010101010101010101010101010101010101010101010101010101010101010101010101010101010101010101010101010101010101010101010101010101010101010101010101010101000101010101010101010101010101010101010101010101010101010101010101010101010101010101010101010101010101010101010101010101010101010101010101010101010101010101020202016c4d0a30313238494651432b595c502e163e66576a6d6f6a68573e4d621915593d13514b48293a303a616470100106010101010101010101010101010101010101010101010101010101010101010101010101010101010101010101010101010101010101010101010101010101010101010101010101010101010101010101010101010101000101010101010101010101010101010101010101010101010101010101010101010101010101010101010101010101010101010101010101010101010101010101010101010101010101010101020303026c1a253b323c29484651432b5842142e163e6657686d6d6a68573e4d2e1915593d40514649293a2f3827166e01010601010101010101010101010101010101010101010101010101010101010101010101010101010101010101010101010101010101010101010101010101010101010101010101010101010101010101010101010101010100010101010101010101010101010101010101010101010101010101010101010101010101010101010101010101010101010101010101010101010101010101010101010101010101010101010102030310693e25303a3c29494622435558421418341a3e66676a6a6857656416201442580b43224649323c303c39346b010401010101010101010101010101010101010101010101010101010101010101010101010101010101010101010101010101010101010101010101010101010101010101010101010101010101010101010101010101010101000101010101010101010101010101010101010101010101010101010101010101010101010101010101010101010101010101010101010101010101010101010101010101010101010101010101020303041e1a263c303a29414a2253551b5d2147624d64655767685766644d3447215d1b2b53224a41323c3c2f3b164e021d01010101010101010101010101010101010101010101010101010101010101010101010101010101010101010101010101010101010101010101010101010101010101010101010101010101010101010101010101010101000101010101010101010101010101010101010101010101010101010101010101010101010101010101010101010101010101010101010101010101010101010101010101010101010101010101020202041d19413b2f3c2938332a2d403d5a5c1920161a64656666653e4d632e605c5b3d5553174a49293a3c23412e37053701010101010101010101010101010101010101010101010101010101010101010101010101010101010101010101010101010101010101010101010101010101010101010101010101010101010101010101010101010101000101010101010101010101010101010101010101010101010101010101010101010101010101010101010101010101010101010101010101010101010101010101010101010101010101010101010102060613522830313238484b515355585b21602e34634d1a1a4d16342e47145d5955402d2a3341323c3c28531b013703010101010101010101010101010101010101010101010101010101010101010101010101010101010101010101010101010101010101010101010101010101010101010101010101010101010101010101010101010101010001010101010101010101010101010101010101010101010101010101010101010101010101010101010101010101010101010101010101010101010101010101010101010101010102010101010101010302493d613a3b3a38484b222d403d59421447202e62343434622047195c0c1b4053224649293c313c245a410301020201010101010101010101010101010101010101010101010101010101010101010101010101010101010101010101010101010101010101010101010101010101010101010101010101010101010101010101010101010100010101010101010101010101010101010101010101010101010101010101010101010101010101010101010101010101010101010101010101010101010101010101010101010101010101010101010101015f3e5431263a2949461751532b1b5b4221196018202020471914155b582b53434a4a49383b2930615b1c03030103010101010101010101010101010101010101010101010101010101010101010101010101010101010101010101010101010101010101010101010101010101010101010101010101010101010101010101010101010101000101010101010101010101010101010101010101010101010101010101010101010101010101010101010101010101010101010101010101010101010101010101010101010101010101010101010101040301144b2848303a38334b2a51402b580c5d152150191950145c425b582b402d522a3348314924293c185e020310010101010101010101010101010101010101010101010101010101010101010101010101010101010101010101010101010101010101010101010101010101010101010101010101010101010101010101010101010101010001010101010101010101010101010101010101010101010101010101010101010101010101010101010101010101010101010101010101010101010101010101010101010101010101010101010101010102043c5b28253c313241334a2a2d43553d585a5b425c5c425b0c591b2b432d1746464932322f3227193b01030102010101010101010101010101010101010101010101010101010101010101010101010101010101010101010101010101010101010101010101010101010101010101010101010101010101010101010101010101010101010001010101010101010101010101010101010101010101010101010101010101010101010101010101010101010101010101010101010101010101010101010101010101010101010101010101010101010110371e57232323313a3841484a2a5143130b1b58590c5a59583d0b55432d222a38483831313b2f3247063702010103010101010101010101010101010101010101010101010101010101010101010101010101010101010101010101010101010101010101010101010101010101010101010101010101010101010101010101010101010101000101010101010101010101010101010101010101010101010101010101010101010101010101010101010101010101010101010101010101010101010101010101010101010101010101010101010101060101104a1b2538313a29384948462a515240552b0b0b3d0b2b1340532d174b2a29493a32233856161c0106011006010101010101010101010101010101010101010101010101010101010101010101010101010101010101010101010101010101010101010101010101010101010101010101010101010101010101010101010101010101010001010101010101010101010101010101010101010101010101010101010101010101010101010101010101010101010101010101010101010101010101010101010101010101010101010101010101010201374f05502526303c3a29384933464b1751525353534353535251224b46334838323a313854552b0636020401100101010101010101010101010101010101010101010101010101010101010101010101010101010101010101010101010101010101010101010101010101010101010101010101010101010101010101010101010101010100010101010101010101010101010101010101010101010101010101010101010101010101010101010101010101010101010101010101010101010101010101010101010101010101010101010101010103100310101c3d4c3b30313a3238494833462a17171717222222172a463349493229313226380d4d4e020410370101060101010101010101010101010101010101010101010101010101010101010101010101010101010101010101010101010101010101010101010101010101010101010101010101010101010101010101010101010101010001010101010101010101010101010101010101010101010101010101010101010101010101010101010101010101010101010101010101010101010101010101010101010101010101010101010101010201013701033d402f2f30313c3238414933464b4b4b4b4b2a2a4b463349413832293c3a3b1214490103100101010102010101010101010101010101010101010101010101010101010101010101010101010101010101010101010101010101010101010101010101010101010101010101010101010101010101010101010101010101010101000101010101010101010101010101010101010101010101010101010101010101010101010101010101010101010101010101010101010101010101010101010101010101010101010101010101010101011001011001443a4732313b3b3c293c413c3848294946413338484a293a29293b31313b280c2a0104100201010201010101010101010101010101010101010101010101010101010101010101010101010101010101010101010101010101010101010101010101010101010101010101010101010101010101010101010101010101010101010001010101010101010101010101010101010101010101010101010101010101010101010101010101010101010101010101010101010101010101010101010101010101010101010101010101010101010104020205030137272145323b3c3b29313a33462932382938293841323a3126382f3212174001361002010101020101010101010101010101010101010101010101010101010101010101010101010101010101010101010101010101010101010101010101010101010101010101010101010101010101010101010101010101010101010101000101010101010101010101010101010101010101010101010101010101010101010101010101010101010101010101010101010101010101010101010101010101010101010101010101010101010101010
Адекватна ли реальности предложенная здесь модель? Это можно было бы проверить во время полного солнечного затмения. Согласно теории Ньютона сила притяжения любого тела Землей на ее поверхности должна уменьшаться во время солнечного затмения. В этот момент Луна и Солнце находятся на одной прямой по отношению к наблюдателю в зоне затмения. При этом их сила притяжения должна увеличиться, уменьшая результирующую силу притяжения на поверхности Земли. Но, согласно предложенной здесь модели все должно обстоять в точности наоборот. Согласно этой модели гравитоны должны поглощаться полностью в достаточно большой массе вещества, через которую они проходят. Именно такая ситуация возникает в звездах. В результате с одной стороны звезда разогревается, а с другой стороны возникает ситуация, изображенная на фиг.5 (изображение слева выше). Для наглядности и простоты предположим, что Солнце поглощает гравитоны полностью почти по всему диаметру. До тех пор, пока Солнце и Луна находятся в разных частях небосвода, каждое из этих небесных тел поглощает свою часть гравитонов. Величина гравитационной постоянной у поверхности Земли зависит от воздействия Земли, Луны и Солнца. Однако, когда происходит солнечное затмение, то ситуация меняется (фиг.6 - изображение справа выше). Луна входит в полную «гравитонную тень» Солнца. До затмения она несколько ослабляла поток гравитонов. Теперь она уже не может его ослабить дополнительно, так как он уже полностью перед этим был поглощен Солнцем. Для земного наблюдателя гравитонного потока Луна в этот момент как бы «исчезает» с небосклона. В результате суммарная сила притяжения в момент солнечного затмения должна увеличиваться.
Вывод. Представления о силе неизвестной природы, заставляющей объекты притягиваться друг к другу, позволили в свое время Ньютону найти лишь эмпирическую формулу закона всемирного тяготения. Эта формула, по Ньютону, справедлива для любых расстояний. Изложенное в данной статье представление о "приталкивании" тел друг к другу частицами со слабым взаимодействием с веществом (гравитонами) позволяет дать непротиворечивое физическое описание этого явления. Полученные при этом формулы дают результаты, в точности совпадающие с результатом расчета по эмпирической формуле Ньютона. Как ясно из статьи, предложенная модель адекватна только на длине свободного пробега частиц (гравитонов). Это означает, что так называемый закон «всемирного» тяготения не является на самом деле всемирным, а справедлив лишь в пределах Солнечной системы. За ее пределами действуют, повидимому, законы вихревой газовой динамики применительно к «гравитонному газу». Пользуясь описанным подходом представляется возможным наметить путь к объяснению причины вращения планет вокруг Солнца, разогрева планет, понять процессы, происходящие внутри звезд, уточнить причины звездной эволюции и, возможно, понять причину образования и развития нашей Вселенной, и выявить источник энергии, позволяющей ей вообще существовать.
Список литературы
Для подготовки данной применялись материалы сети Интернет из общего доступа