Интерполяция функций (работа 2)
Министерство образования Российской Федерации.
Хабаровский государственный Технический Университет.
Кафедра «Прикладная математика и информатика»
Лабораторная работа №4
по дисциплине «Вычислительные методы линейной алгебры».
Интерполяция функций.
Вариант 4
Выполнил: ст. гр. ПМ 11 Крамарев Д. В.
Проверил: д.ф.-м.н., проф. Чехонин К.А.
Хабаровск 2003
Задание.
1) Построить интерполяционный многочлен Ньютона. Начертить график и отметить на нем узлы интерполяции. Вычислить значения в точке х=1.25.
|
x>i> |
1 |
1.5 |
2 |
2.5 |
3 |
3.5 |
|
y>i> |
0.5 |
2.2 |
2 |
1.8 |
0.5 |
2.25 |
2) Построить интерполяционный многочлен Лагранжа. Начертить график и отметить на нем узлы интерполяции. Вычислить значение в точке х=1.2.
|
x>i> |
0 |
0.25 |
1.25 |
2.125 |
3.25 |
|
y>i> |
5.0 |
4.6 |
5.7 |
5.017 |
4.333 |
3) Выполнить интерполяцию сплайнами третьей степени. Построить график и отметить на нем узлы интерполяции.
|
x>i> |
7 |
9 |
13 |
|
y>i> |
2 |
-2 |
3 |
Постановка задачи интерполяция.
Пусть известные значения функции образуют следующую таблицу:
|
x>0> |
x>1> |
x>2> |
... |
X>n-1> |
x>n> |
|
y>0> |
y>1> |
y>2> |
... |
y>n-1> |
y>n> |
При
этом требуется получить значение функции
f
в точке x,
принадлежащей
отрезку [x>0>..x>n>]
но не совпадающей ни с одним значением
x>i>.Часто
при этом не известно аналитическое
выражение функции f(x),
или оно не пригодно для вычислений.
В этих случаях используется прием построения приближающей функции F(x), которая очень близка к f(x) и совпадает с ней в точках x>0>, x>1>, x>2>,... x>n>. При этом нахождение приближенной функции называется интерполяцией, а точки x>0>,x>1>,x>2>,...x>n> - узлами интерполяции. Обычно интерполирующую ищут в виде полинома n степени:
>P>>n>>(x)=a>>0>>x>n>+a>>1>>x>n-1>+a>>2>>x>n-2>+...+a>>n-1>>x+a>>n>
Для каждого набора точек имеется только один интерполяционный многочлен, степени не больше n. Однозначно определенный многочлен может быть представлен в различных видах. Рассмотрим интерполяционный многочлен Ньютона и Лагранжа.
Интерполяционная формула Лагранжа.
Формула Лагранжа является наиболее общей, может применяться к таким узлам интерполяции, что расстояние между соседними узлами не постоянная величина.
Построим интерполяционный полином L>n>(x) степени не больше n, и для которого выполняются условия L>n>(x>i>)=y>i> . Запишем его в виде суммы:
L>n>(x)=l>0>(x)+ l>1>(x)+ l>2>(x)+...+ l>n>(x), (1)
где l>k>(x>i>)= y>i>, если i=k, и l>k>(x>i>)= 0, если i≠k;
Тогда многочлен l>k>(x) имеет следующий вид:
l
(x-x>0>) (x-x>1>)...(x-x>i-1>) (x-x>i+1>) (x-x>n>)
(x>i>-x>0>)(x>i>-x>1>)...(x>i>-x>i-1>)(x>i>-x>i+1>)(x>i>-x>n>)
>k>(x)=
(2)
Подставим (2) в (1) и перепишем L>n>(x) в виде:
i ≠ j
Если функция f(x), подлежащая интерполяции, дифференцируема больше чем n+1 раз, то погрешность интерполяции оценивается следующим образом:

где0<θ<1
(3)
Интерполяционная формула Ньютона.
Построение интерполяционного многочлена в форме Ньютона применяется главным образом когда разность x>i>>+1>-x>i>=h постоянна для всех значений x=0..n-1.
Конечная разность k-го порядка:
Δy>i>=y>i>>+1>-y>i>
Δ2y>i>= Δy>i>>+1>- Δy>i>=y>i>>+2>-2y>i>>+1>+y>i>
………………………………
Δky>i>=y>i>>+>>k>-ky>i>>+1->>k>+k(k-1)/2!*y>i>>+>>k>>-2>+...+(-1)ky>i>
Будем искать интерполяционный многочлен в виде:
Pn(x)=a>0>+a>1>(x-x>0>)+a>2>(x-x>0>)(x-x>1>)+...+a>n>(x-x>0>)(x-x>1>)...(x-x>n-1>)
Найдем значения коэффициентов a>0>, a>1>, a>2>, ...,a>n>:
Полагая x=x>0>, находим a>0>=P(x>0>)=y>0>;
Далее подставляя значения x>1>, x>2>, ...,x>n> получаем:
a>1>=Δy>0>/h
a>2>=Δ2y>0>/2!h2
a>3>=Δ3y>0>/3!h3
....................
a>n>=Δny>0>/n!hn
Таким
образом:
Pn(x)=y>0>+
Δy>0>/h*(x-x>0>)+
Δ2y>0>/2!h2*(x-x>0>)(x-x>1>)+...+
Δny>0>/n!hn*(x-x>0>)(x-x>1>)...(x-x>n>>-1>)
(1)
Практически формула (1) применяется в несколько ином виде:
Возьмем: t=(x-x>0>)/h, тогда x=x>0>+th и формула (1) переписывается как:
P>n>(x)=y>0>+tΔy>0>+t(t-1)/2! Δ2y>0>+...+t(t-1)...(t-n+1)/n!Δny>0> (2)
Формула (2) называется интерполяционной формулой Ньютона.
Погрешность метода Ньютона оценивается следующим образом:

(3)
Интерполяция сплайнами.
При большом количестве узлов интерполяции сильно возрастает степень интерполяционных многочленов, что делает их неудобными для проведения вычислений.
Высокой степени многочленов можно избежать, разбив отрезок интерполирования на несколько частей, с построением в каждой части своего интерполяционного полинома. Такой метод называется интерполяцией сплайнами. Наиболее распространенным является построение на каждом отрезке [x>i>, x>i>>+1>], i=0..n-1 кубической функции. При этом сплайн – кусочная функция, на каждом отрезке заданная кубической функцией, является кусочно-непрерывной, вместе со своими первой и второй производной.
Будем искать кубический сплайн на каждом из частичных отрезков [x>i>, x>i>>+1>] в виде:
,
где a>i>,b>i>,c>i>,d>i>
– неизвестные.
Из того что S>i>(x>i>)=y>i> получим:

В силу непрерывности потребуем совпадения значений в узлах, т.е.:
,i=0..n-1;
(1)
Также потребуем совпадения значений первой и второй производной:
,i=0..n-2;
(2)
,i=0..n-2;
(3)
Из (1) получим n линейных уравнений с 3n неизвестными
,i=0..n-1;
(1*)
Из (2) и (3) получим 2(n-1) линейных уравнений с теми же неизвестными:
,i=0..n-1;
(2*)
,i=1..n-1;
(3*)
Недостающие два уравнения определим следующим образом. Предположим, что в точках х>0> и х>n> производная равна нулю и получим еще два уравнения. Получим систему из 3*n линейных уравнений с 3*n неизвестными. Решим ее любым из методов и построим интерполяционную функцию, такую что на отрезке [x>i>, x>i>>+1>] она равна S>i>.
Метод Лагранжа
procedure TForm1.Button1Click(Sender: TObject);
type tip=array of real;
var x,y:tip;
i,j,n:byte;
p,s,xx:real;
begin
n:=edt.Count;
setlength(x,n);
setlength(y,n);
for i:=0 to n-1 do x[i]:=edt.massiv[i];edt.Lines.Delete(0);
for i:=0 to n-1 do y[i]:=edt.massiv[i];edt.Lines.Delete(0);
xx:=strtofloat(edt.Text);
edt.Lines.Delete(0);
s:=0;
for i:=0 to n-1 do
begin
p:=1;
for j:=0 to n-1 do if i<>j then p:=p*(xx-x[j])/(x[i]-x[j]);
p:=p*y[i];
s:=s+p;
end;
edt.writer('',1);
edt.writer('',s,1);
end;
Сплайн – интерполяция (программа составляет систему линейных уравнений, решая которую находим коэффициенты кубических сплайнов).
procedure TForm1.Button1Click(Sender: TObject);
var b,c,d,x,y:array of real;
urm:array of array of real;
i,j,k,n :byte;
begin
n:=edt.Count;
setlength(x,n);setlength(y,n);
for i:=0 to n-1 do x[i]:=edt.massiv[i];edt.Lines.Delete(0);
for i:=0 to n-1 do y[i]:=edt.massiv[i];edt.Lines.Delete(0);
setlength(b,n-1);setlength(c,n-1);setlength(d,n-1);
setlength(urm,3*(n-1),3*(n-1)+1);
for i:=0 to 3*(n-1)-1 do
for j:=0 to 3*(n-1) do urm[i,j]:=0;
for i:=0 to n-1 do edt.writer(' ',y[i],0);
for i:=0 to n-2 do
begin
urm[i,3*i+0]:=x[i+1]-x[i];
urm[i,3*i+1]:=(x[i+1]-x[i])*(x[i+1]-x[i]);
urm[i,3*i+2]:=(x[i+1]-x[i])*(x[i+1]-x[i])*(x[i+1]-x[i]);
urm[i,3*(n-1)]:=y[i+1]-y[i];
end;
for i:=0 to n-3 do
begin
urm[i+n-1,3*i+0]:=1;
urm[i+n-1,3*i+1]:=2*(x[i+1]-x[i]);
urm[i+n-1,3*i+2]:=3*(x[i+1]-x[i])*(x[i+1]-x[i]);
urm[i+n-1,3*i+3]:=-1;
end;
for i:=0 to n-3 do
begin
urm[i+2*n-3,3*i+1]:=1;
urm[i+2*n-3,3*i+2]:=3*(x[i+1]-x[i]);
urm[i+2*n-3,3*i+4]:=-1;
end;
urm[3*n-5,0]:=1; urm[3*n-5,3*(n-1)]:=0;
urm[3*n-4,3*(n-1)-3]:=1;urm[i+2*n-3,3*(n-1)-2]:=2*(y[n-1]-y[n-2])]
urm[3*n-4,3*(n-1)-1]:=3*(y[n-1]-y[n-2]) *(y[n-1]-y[n-2]);
urm[i+2*n-3,3*(n-1)]:=0
for i:=0 to 3*(n-1)-1 do
begin
edt.writer('',1);
for j:=0 to 3*(n-1) do edt.writer(' ',urm[i,j],0);
end;
end;
Выполнить интерполяцию сплайнами третьей степени. Построить график и отметить на нем узлы интерполяции.
|
x>i> |
7 |
9 |
13 |
|
y>i> |
2 |
-2 |
3 |
Решение.
Будем искать кубический сплайн на каждом из частичных отрезков [x>i>, x>i>>+1>], i=0..2 в виде:
,
где a>i>,b>i>,c>i>,d>i>
– неизвестные.
Из того что S>i>(x>i>)=y>i> получим:

В соответствии с теоретическим положениями изложенными выше, составим систему линейных уравнений, матрица которой будет иметь вид:


При этом мы потребовали равенства производной нулю.
Решая систему уравнений получим вектор решений [b>1>,c>1>,d>1>,b>2>,c>2>,d>2>]:

Подставляя в уравнение значения b>1>,c>1>,d>1>, получим на отрезке [7..9]:

Если выражение упростить то:

Аналогично подставляя в уравнение значения b>2>,c>2>,d>2>, получим на отрезке [9..13]:

или>
>

График имеет вид:

Метод Ньютона
procedure TForm1.Button1Click(Sender: TObject);
type tip=array of real;
var x,y:tip;
i,j,n:byte;
p,s,xx,t,h:real;
kp:array of array of real;
begin
n:=edt.Count;
setlength(x,n);
setlength(y,n);
for i:=0 to n-1 do x[i]:=edt.massiv[i];edt.Lines.Delete(0);
for i:=0 to n-1 do y[i]:=edt.massiv[i];edt.Lines.Delete(0);
xx:=strtofloat(edt.Text);
edt.Lines.Delete(0);
setlength(kp,n,n);
for i:=0 to n-1 do for j:=0 to n-1 do kp[i,j]:=0;
for i:=0 to n-1 do kp[0,i]:=y[i];
for i:= 1 to n-1 do
for j:=0 to n-i-1 do
kp[i,j]:=kp[i-1,j+1]-kp[i-1,j];
for i:= 0 to n-1 do
begin
for j:=0 to n-1 do edt.writer(' ',kp[i,j],0);
edt.writer('',1);
end;
edt.writer('',1);
h:=0.5;
t:=(xx-x[0])/h;
s:=y[0];
for i:=1 to n-1 do
begin
p:=1;
for j:=0 to i-1 do p:=p*(t-j)/(j+1);
s:=s+p*kp[i,0];
end;
edt.writer('',s,1);;
end;
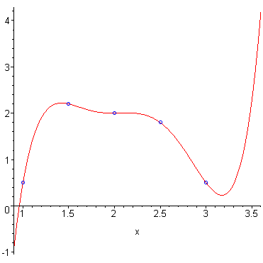
Построить интерполяционный многочлен Ньютона. Начертить график и отметить на нем узлы интерполяции. Вычислить значение функции в точке х=1.25.
|
x>i> |
1 |
1.5 |
2 |
2.5 |
3 |
3.5 |
|
y>i> |
0.5 |
2.2 |
2 |
1.8 |
0.5 |
2.25 |
Решение.
Построим таблицу конечных разностей в виде матрицы:

Воспользуемся интерполяционной формулой Ньютона:
P>n>(x)=y>0>+tΔy>0>+t(t-1)/2! Δ2y>0>+...+t(t-1)...(t-n+1)/n!Δny>0>
Подставив значения получим многочлен пятой степени, упростив который получим:
P>5>(x)=2.2x5-24x4+101.783x3-20.2x2+211.417x-80.7
Вычислим значение функции в точке x=1.25; P(1.25)=2.0488;
График функции имеет вид:

Построить интерполяционный многочлен Лагранжа. Начертить график и отметить на нем узлы интерполяции. Вычислить значение в точке х=1.2.
|
x>i> |
0 |
0.25 |
1.25 |
2.125 |
3.25 |
|
y>i> |
5.0 |
4.6 |
5.7 |
5.017 |
4.333 |
Решение.
Построим интерполяционный многочлен Лагранжа L>4>(x), подставив значения из таблицы в формулу:

Напишем программу и вычислим значение многочлена в точке х=1.2:
L>4>(1.2)=5.657;
Полученный многочлен имеет четвертую степень. Упростим его и получим:

Построим график полученного полинома:
