Инвестиционные операции
Инвестиционная деятельность и политика банков
ПЛАН
Понятие инвестиционных операций банков, их классификация.
Инвестиционная политика банков, ее типы.
Факторы, определяющие инвестиционную политику и структуру инвестиционного портфеля банка.
СОДЕРЖАНИЕ
ВВЕДЕНИЕ .............................................................. 3
ПОНЯТИЕ ИНВЕСТИЦИОННЫХ ОПЕРАЦИЙ БАНКОВ, ИХ
КЛАССИФИКАЦИЯ …………………………………............... 4
ИНВЕСТИЦИОННАЯ ПОЛИТИКА БАНКОВ, ЕЕ ТИПЫ ................... 12
ФАКТОРЫ, ОПРЕДЕЛЯЮЩИЕ ИНВЕСТИЦИОННУЮ ПОЛИТИКУ И
СТРУКТУРУ ИНВЕСТИЦИОННОГО ПОРТФЕЛЯ БАНКА .............. 17
СПИСОК ИСПОЛЬЗОВАННОЙ ЛИТЕРАТУРЫ ………………........ 19
ВВЕДЕНИЕ
Банк- это организация, созданная для привлечения денежных средств и размещения их от своего имени на условиях возвратности, платности и срочности.
Инвестиции от английского invest вкладывать (капитал), то есть под инвестициями позразумеваются размещение денежных средств, иными словами все активные операции банков.
Первым и основополагающим принципом деятельности коммерческого банка является работа в пределах реально имеющихся ресурсов.
Работа в пределах реально имеющихся ресурсов означает, что коммерческий банк должен обеспечивать не только количественное соотвествие между своими ресурсами и вложениями, но и добиваться соотвествия характера банковских активов специфике мобилизованных им ресурсов. Прежде всего это относится к срокам активов и пассивов.
Потому, разрабатывая условия инвестиционных операций, необходимо первостепенное внимание уделить источникам формирования соотвествующих пассивов.
В пределах имеющихся у банков ресурсов он свободен в проведении своих активных операций.
Инвестиционная политика банка регулируется лишь экономическими нормативами, устанавливаемыми Центральным Банком Российской Федерации, то есть объем его активных операций не может быть ограничен административными, волевыми методами. Административные ограничения могут иметь разовый, чрезвычайный характер. Систематическое их применение подрывает коммерческие основы деятельности всей банковской системы, что мы сейчас и наблюдаем в период финансового кризиса. Поэтому приоритет в регулировании должен быть отдан экономическим мерам.
Принцип работы в пределах реально привлеченных ресурсов как фундамент коммерческой деятельности банка меняет все ее акценты: возрастет заинтересованность банка в привлечении депозитов, развивается подлинная конкуренция за пассивы. Острая борьба за пассивы стимулирует поиск банками наиболее эффективных сфер приложения своих ресурсов. Происходит реальное перемещение банковского капитала в наиболее рентабельные и динамичные отрасли.
Работать в пределах реально привлеченных ресурсов, обеспечивая при этом поддержание своей ликвидности, коммерческий банк может, только обладая высокой степенью экономической свободы в сочетании с полной экономической ответственностью за результаты своей деятельности.
I. ПОНЯТИЕ ИНВЕСТИЦИОННЫХ ОПЕРАЦИЙ БАНКОВ, ИХ КЛАССИФИКАЦИЯ
Инвестиционные операции банков – это операции по размещению реально привлеченных банком средств в различные источники, в зависимости от характера этих источников можно произвести классификацию инвестиционных операций, проводимых банком.
Инвестиционные операции можно классифицировать по различным признакам, прежде всего по основным группам заемщиков (субъектам):
Инвестиции в государственные органы власти (государственные ценные бумаги)
Инвестиции в коммерческие банки (межбанковские кредиты)
Инвестиции в промышленность и сельское хозяйство (коммерческие кредиты)
Инвестиции в корпоративные ценные бумаги
Инвестиции в государственные ценные бумаги, до 17 августа 1998 года, считались, наиболее надежными и ликвидными вложениями, позволяющими банкам не только, надежно разместить собственный капитал, но и из-за высокой ликвидности рынка, вернуть вложенное в течении 1-го дня, причем с неплохой выгодой для банка.
Инвестиции в коммерческие банки, позволяют банкам не только получать доход, но и появляется возможность установления деловых партнерских отношений и по другим вопросам банковской деятельности, до последнего времени гарантия возврата ресурсов со стороны банка больше, чем со стороны предприятия.
Кредитование промышленности и сельского хозяйства, в период финансового кризиса, является высокорискованной операцией, за исключением кредитования крупных предприятий монополистов, хотя именно этот вид инвестиций позволяет развить реальный сектор экономики и поднять промышленность и сельское хозяйство, но для этого государству необходимо обеспечить стабильные условия для проведения данного вида инвестиций.
Инвестиции в корпоративные ценные бумаги, требуют более детального рассмотрения.
Российский рынок корпоративных ценных бумаг начал формироваться в 1993 г., когда был дан старт процессу массовой приватизации предприятий находившихся в государственной собственности. В течение четырех лет наблюдалось бурное развитие этого сегмента фондового рынка. Сейчас уже никто не сомневается, что, несмотря на столь молодой возраст и связанные с этим болезни роста, российский рынок корпоративных ценных бумаг имеет очень большие перспективы как для России, так и для всего мира в целом.
Ниже мы хотим дать краткое представление об основных характеристиках российского рынка корпоративных ценных бумаг.
Общая капитализация: Совокупная капитализация 100 наиболее крупных российских корпораций на сегодняшний день составляет около $30 млрд. При этом налицо существенная концентрация капитала: около $25 млрд. приходится на долю 10 крупнейших предприятий России. Среди них: РАО “Газпром”, НК “ЛУКойл”, РАО “ЕЭС России”, АО “Мосэнерго”, АО “Ростелеком”, АО Сургутнефтегаз”, РАО “Норильский никель”, АО “Иркутскэнерго”, АО “Московская городская телефонная сеть”, АО “Мегионнефтегаз”.
Ликвидность: На сегодняшний день ликвидность большинства российских акций по международным стандартам остается невысокой. Согласно различным оценкам к разряду достаточно ликвидных можно отнести ценные бумаги 20-30 эмитентов. При этом очень высоколиквидными (категория “blue chips”) вне зависимости от конъюнктуры рынка можно с уверенностью считать акции НК “ЛУКойл”, РАО “ЕЭС России”, АО “Мосэнерго”, АО “Ростелеком” и РАО “Норильский никель”.
Информационная неразвитость:
Информационная закрытость российского рынка корпоративных ценных бумаг, и прежде всего отсутствие фундаментальной информации о предприятиях (финансово-экономические показатели) пока не позволяет частным инвесторам достаточно эффективно ориентироваться при выборе объектов инвестиций. Банк должен предоставлять своим клиентам такие услуги.
Сильная зависимость от иностранного капитала и высокая волатильность: Как и другие развивающиеся рынки, российский рынок подвержен значительным колебаниям цен в зависимости от изменения внутриполитической конъюнктуры и притока/оттока иностранного капитала.
Мы считаем необходимым особо остановиться на проблеме ликвидности российских акций, поскольку она в обобщенном виде включает основные риски, с которыми может столкнуться инвестор при работе на российском рынке корпоративных ценных бумаг.
В зависимости от уровня ликвидности российские акции, обращающиеся на вторичном рынке, можно условно разделить как минимум на четыре основные группы:
очень высоколиквидные акции - “blue chips”, куда на сегодня можно с полной уверенностью отнести акции только 5 эмитентов;
высоколиквидные акции - “1 эшелон” (порядка 20 эмитентов);
среднеликвидные акции - “2 эшелон” (порядка 60 эмитентов);
низколиквидные акции (порядка двух тысяч эмитентов).
Остальные акции следует отнести к неликвидным - котировки по ним на вторичном рынке отсутствуют.
Отметим, что граница между средне- и низколиквидными акциями достаточна условна. Специалисты рекомендуют для отнесения акций как минимум к группе среднеликвидных руководствоваться следующими критериями: количество заявок на покупку должно быть больше 5, заявок на продажу - больше 3.
“За бортом” вторичного рынка осталось порядка несколько десятков тысяч акций, которые не присутствуют в списках базы данных АК&М. Их с полной уверенностью следует отнести к неликвидным ценным бумагам.

Основной капитал, обращающийся на РРЦБ, - это средства западных инвесторов, которые при неблагоприятном развитии политической ситуации уводят их с рынка, минимизируя страновые риски, что вызывает общее падение цен. При положительном развитии политических процессов западные капиталы возвращаются на рынок, и это приводит к общему подъему цен. Так, падение индекса РК-30 в первом квартале 1996 г. было следствием победы фракции КПРФ на выборах в Госдуму в конце 1995 г., последующими перестановками в структурах верхних эшелонов власти, низким рейтингом Президента.
Рост рынка начался одновременно с началом роста предвыборного рейтинга Бориса Ельцина. Чем выше поднимался согласно опросам общественного мнения рейтинг Президента, тем сильнее росли котировки. Перелом тренда наступил лишь после второго тура выборов: его результаты совпали с ожидаемыми, новых ресурсов на рынок не поступило, и начался процесс фиксации прибыли. Оживление рынка в конце лета было прервано сообщениями об ухудшении здоровья Президента.
С начала сентября 1996 г. динамика индекса РК-30 имела слабый понижательный характер, которая была взорвана в конце первой декады октября долгожданным присвоением России мировых кредитных рейтингов Moody’s, S&P и IBCA. Такого история РТС еще не знала - дневной объем сделок впервые составил $46,9 млн.
Как видно из представленного материала, российский рынок акций приватизированных предприятий характеризуется достаточно высокой степенью изменчивости (волатильности), что в сочетании с профессионализмом команды опытных специалистов банка позволит эффективно управлять капиталом при минимальном воздействии рисков, связанных с инвестициями в акции российских эмитентов.
Во всем мире и особенно в США одним из основных доходов налогоплательщиков является доход, полученный от инвестирования в ценные бумаги. Эта широко применяемая практика является одним из краеугольных камней на котором основана западная экономика.
Инвестиционный бум в России делает Портфельные инвестиции особенно актуальными у нас. Всем известен постулат о том, “что деньги должны работать”.
По срокам размещения инвестиции бывают:
До востребования
Срочные.
Последние, в свою очередь, подразделяются на :
Краткосрочные от 1дня до 180 дней
Среднесрочные от 180 дней до 1 года
Долгосрочные от 1года до 3 и более лет
Портфельные инвестиции - это одновременное вложение средств в различные ценные бумаги. Распределение средств среди большого количества объектов инвестирования (диверсификация) обеспечивает страхование инвестиций на случай неблагоприятного развития конъюнктуры рынка (падения курсовой стоимости отдельных ценных бумаг). В нашем случае объектом инвестирования выступают акции российских эмитентов.
Основная цель портфельных инвестиций - увеличение ожидаемой доходности инвестирования и снижение риска потерь. Правильное составление портфеля, оптимальное управление его структурой, т.е. составом входящих в портфель ценных бумаг и распределением средств между ними, способны значительно увеличить ожидаемую доходность портфеля и существенно снизить риск инвестирования. Портфель, имеющий подобные преимущества, будет оптимальным портфелем.
Цели Портфельных Инвестиций
При формировании и управлении инвестиционным портфелем Банк руководствуется следующими общепринятыми принципами:
1. Диверсификация активов, т.е. вложение средств в достаточно широкий спектр акций с целью достижения приемлемого уровня риска.
2. Гибкое управление портфелем, т.е. возможность:
реструктуризации (добавление/удаление тех или иных ценных бумаг);
ребалансирования, т.е. динамического перераспределения величин долей акций, входящих в портфель.
При формировании различных вариантов инвестиционных портфелей Клиентом определяются следующие исходные условия:
предполагаемый срок инвестиций;
объем инвестируемых средств;
степень допустимого риска.
Срок инвестирования определяется временным периодом, на который привлекаются средства для портфельного инвестирования. Этот важнейший фактор определяет качественный состав портфеля.
В зависимости от срока инвестирования различают портфели:
долгосрочный (несколько лет);
среднесрочный (до одного года);
краткосрочный (несколько месяцев).
В составе долгосрочного портфеля преобладают акции недооцененных предприятий, имеющие хорошие фундаментальные показатели и обладающие минимальной ликвидностью.
В составе краткосрочного портфеля напротив в основном представлены высоколиквидные акции “blue chips“, которые выгодно использовать при спекулятивных краткосрочных операциях.
Среднесрочный портфель представляет собой смешанный вариант первых двух видов портфеля.
В условиях развивающегося РРЦБ представляется разумным снизить сроки инвестирования для всех видов портфелей с целью уменьшения общего риска инвестирования.
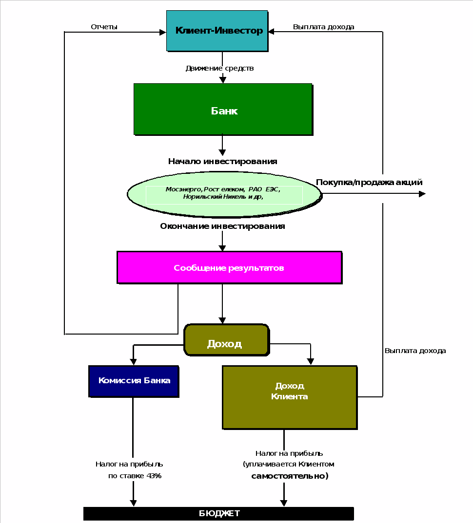
Общая Схема Инвестирования в Акции Российских Эмитентов

Общая Схема Движения Средств Клиента

II. ИНВЕСТИЦИОННАЯ ПОЛИТИКА БАНКОВ, ЕЕ ТИПЫ
В зависимости от задач стоящих перед инвестором (нашем случае банком) средства можно инвестировать в следующие основные виды инструментов :
государственные краткосрочные бескупонные облигации (в соответствии с действующими правилами ЦБР);
облигации федерального займа;
облигации государственного сберегательного займа;
другие государственные долговые ценные бумаги;
долговые ценные бумаги субъектов Российской Федерации и органов местного самоуправления;
акции российских акционерных обществ;
облигации российских предприятий, в том числе конвертируемые облигации;
векселя банков и предприятий;
финансовые инструменты срочного рынка (форварды, фьючерсы, опционы и т.п.) и иные производные ценные бумаги.
банковские депозиты
иностранная валюта;
валютные облигации, обязательства по которым несет Правительство Российской Федерации.
Основное направление инвестиций должно целиком определяться текущей конъюнктурой основных рынков ценных бумаг.
Данная схема рассчитана на инвесторов, которые стремятся получить доход более высокий, чем при покупке государственных облигаций, но не готовых полностью принять риски самостоятельного инвестирования в акции.
Рынок акций в России, как и в других странах, может переживать довольно продолжительные периоды стагнации и падения. В такие периоды значительную долю и даже основу инвестиций могут составить ценные бумаги с фиксированным доходом - облигации, векселя и т.п.
В период 1997 - 1998 годов основными объектами инвестиций были акции крупнейших российских предприятий, составляющих основу экономики, таких как НК ЛУКойл, АО Сургутнефтегаз, РАО Газпром, Ростелеком, РАО «ЕЭС России», Мосэнерго и другие.
Инвестиции в акции являются более рискованными, чем в облигации и другие долговые ценные бумаги. Кроме того, значительная часть находящихся в обращении российских акций, особенно крупнейших предприятий, находится в руках международных инвесторов, поэтому курсы акций колебляться в зависимости от политических и экономических событий в России и за рубежом. Кроме того, курсовая стоимость акций отдельных предприятий может изменяться в зависимости от того, что происходит с данным предприятием. Колебания могут быть вызваны, например, итогами собраний акционеров, объявлениями о выпуске новых акций, публикацией финансовой отчетности и так далее. Инвестор должен уменьшить влияние изменения курса отдельных акций на общую прибыльность Банка путем вложения средств в акции различных отраслей и различных предприятий (диверсификация вложений по принципу «не кладите все яйца в одну корзину»).
Для поддержания ликвидности часть инвестиций всегда должна быть инвестирована в высоколиквидные государственные ценные бумаги с фиксированным доходом и с коротким сроком до погашения. Это делается для того, чтобы даже в случае временного кризиса на российском рынке акций у Банка были средства, которые можно легко реализовать, и вернуть имущество инвесторам.
При принятии решения о том, куда вкладывать средства Банк использует три вида анализа:
макроэкономический анализ
сравнительный анализ
микроэкономический анализ (анализ отдельных предприятий).
Макроэкономический анализ
Макроэкономический анализ занимается исследованием роли страны в мировой экономике и прогнозом развития макроэкономической ситуации в России.
Целью макроэкономического анализа, который может иметь несколько уровней, является прогноз динамики основных показателей (валютный курс, процентные ставки, индексы производства и прибыли и т.д.), характеризующих состояние всей экономики и отдельных отраслей. Задача Банка будет состоять в том, чтобы, используя методы макроэкономического анализа, своевременно переориентировать направления вложений основной части средств:
во-первых, между различными секторами финансового рынка, и
во-вторых, между различными отраслями экономики.
Россия еще только пытается найти свое место в международном разделении труда. Банк будет прогнозировать перспективы развития различных отраслей промышленности в двадцать первом веке с тем, чтобы определить какие из них будут стабильно развиваться и приносить прибыль, а значит будут привлекательны для инвесторов, в том числе иностранных. И наоборот, Банк будет избегать вкладывать средства инвесторов в акции тех отраслей, которые не выживут в долгосрочной перспективе без государственного финансирования или протекционистских таможенных тарифов.
В первую очередь, в число перспективных отраслей в России, Банк включает такие, где имеет место наличие естественных преимуществ над аналогичными отраслями в других странах, например, благодаря своему географическому положению или наличию больших запасов некоторых ресурсов.
Трезвый анализ реальных возможностей России позволяет с большой долей уверенности считать, что нижеперечисленные секторы ее экономики представляют собой привлекательные объекты инвестиций, например:
отрасли добывающей промышленности и, в первую очередь, нефтяной и газовой в связи с большими запасами ресурсов;
энергетика, где преимущества России определяются собственным значительным внутренним рынком сбыта, имеющим тенденцию к росту.
металлургия, где существуют преимущества в себестоимости продукции;
телекоммуникации, где Россия в долгосрочном плане имеет возможность получать значительные доходы от международных коммуникаций благодаря тому, что Россия расположена между крупными рынками Западной Европы и Азии.
Кроме того, в краткосрочном плане инвесторы могут выиграть, используя
общую значительную недооценку большей части российских предприятий, характерную для стран с переходной экономикой, переживающей кризис;
отличия структуры экономики РФ от структуры экономик развитых стран;
существенные различия в цене на одни и те же акции в разных регионах страны.
Сравнительный анализ
Основным способом определения наиболее перспективных объектов инвестиций является сравнительный анализ. Банки должны сравнивать различные показатели, характеризующие отрасль или отдельное предприятие, с другими подобными в России и за рубежом.
Если взять для примера нефтегазовую отрасль, то можно сравнить доказанные запасы нефти и газа и стоимость предприятий (рыночную капитализацию или суммарную стоимость всех акций этого предприятия) этой отрасли в России с резервами нефти и газа и текущей рыночной капитализацией предприятий этой отрасли в других странах.
Такой анализ проводится как для всей отрасли, так и для определения сравнительной стоимости отдельного предприятия, например НК ЛУКойл и ОАО Сургутнефтегаз.
Обычно можно обнаружить значительный разрыв между подобными оценками стоимости в РФ по сравнению с другими странами, которые сохраняются, даже принимая во внимание политические и экономические риски России. Кроме того, можно обнаружить, что в России некоторые предприятия значительно недооценены по сравнению друг с другом.
В таких случаях инвестиции в этот сектор экономики или отдельное предприятие становятся привлекательными, так как рано или поздно другие инвесторы поймут, что существует разрыв и начнут покупать акции предприятий данного сектора. В результате этого цены акций вырастут, что принесет доход инвестору.
Может произойти и прямо противоположное. Несмотря на то, что оценка отдельной отрасли выглядит привлекательно с макроэкономической точки зрения, сравнительная оценка данного сектора может недостаточно сильно отличаться от международного уровня, чтобы быть привлекательной как объект инвестиций - особенно если принять во внимание риски экономики и данного предприятия.
Анализ предприятий
Последний уровень анализа, это анализ предприятия или выбор конкретных акций. Решив, какие отрасли представляют интерес, Банк может выбирать конкретные предприятия данной отрасли. В РФ иногда выбора просто нет, так как в отрасли одно доминирующее предприятие, акции которого доступны на рынке. В других отраслях может существовать ряд предприятий, из которых надо выбирать.
При выборе объектов инвестирования банк для определения степени привлекательности акций изучает и сравнивает как качественные, так и количественные показатели.
А) Качественные показатели, обычно нуждающиеся в рассмотрении при выборе предприятия:
отрасль, в которой работает предприятие;
вид бизнеса, который оно развивает;
политика распределения прибыли (в том числе дивидендов);
ликвидность акций предприятия;
состав акционеров;
эффективность руководства, персональный состав руководителей;
частота смены высших руководителей;
наличие связей высшего руководства с различными группами элиты;
перспективы инвестиционных проектов, осуществляемых предприятием;
участие в финансово-промышленных группах и консорциумах;
участие в федеральных и международных проектах и программах;
маркетинговый подход, используемый предприятием;
состояние реестра акционеров данного предприятия, легкость перерегистрации прав собственности.
Б) Количественные показатели, нуждающиеся в рассмотрении при выборе предприятия:
структура бизнеса;
размеры предприятия;
структура его капитала;
прибыль предприятия за последние 3 года;
долги перед бюджетом и внебюджетными фондами;
уровень задолженности предприятия.
Кроме того, Банк изучает такие традиционные показатели финансовой стабильности, как качество дебиторской задолженности, уровень покрытия процентных платежей и дивидендов, отношение задолженности к капиталу и ряд других коэффициентов, характеризующих состояние надежности, доходности и ликвидности предприятия.
Стратегия Инвестора-Банка при выборе акций заключается в том, что концентрация будет проводиться на предприятиях, имеющих следующие характеристики:
продукция предприятия имеет постоянный устойчивый спрос (производство базовых товаров, требующихся ежедневно);
наличие иностранных стратегических инвесторов;
значительный экспортный потенциал;
отсутствие проблемы неплатежей на внутреннем рынке;
основные средства, стоимость которых привлекательна в сравнении с мировыми ценами;
желательна значительная рыночная стоимость предприятия, рыночная капитализация которого составляет не менее 50 млн. долларов США;
количество акций, свободно обращающихся на рынке, составляет не менее 25% от общего количества акций;
ликвидность акций предприятия ;
реестродержатель признает права номинального держателя;
предприятие раскрывает информацию перед акционерами и потенциальным инвесторами более полно, чем другие;
предприятие дружественно относится к внешним инвесторам и уважает права акционеров, не имеющих большинства голосов.
Следует отметить, что в настоящее время в России отсутствуют предприятия, удовлетворяющие сразу всем указанным требованиям, поэтому Банки должны выбирать предприятия, соответствующие большинству из них.
Стратегия Банка при выборе объектов инвестирования среди ценных бумаг с фиксированной доходностью (облигаций, векселей) будет заключаться в сравнении следующих показателей:
показатели надежности, т.е. раскрывающие возможности эмитента расплатиться по своим обязательствам или наличие иных форм гарантий;
показатели ликвидности рынка этих ценных бумаг, т. е. возможности продажи в любой момент без существенной потери стоимости.
доходность, которую обеспечивают ценные бумаги.
III. ФАКТОРЫ, ОПРЕДЕЛЯЮЩИЕ ИНВЕСТИЦИОННУЮ ПОЛИТИКУ И СТРУКТУРУ ИНВЕСТИЦИОННОГО ПОРТФЕЛЯ БАНКА
Политика и структура инвестиционного портфеля банка напрямую зависит от целей инвестирования. К наиболее распространенным целям инвестирования относят:
обеспечение роста капитала
обеспечение ликвидной структуры капитала
снижение инвестиционного риска за счет
существенной диверсификации вложений (надежность)
В зависимости от целей инвестирования необходимо выбрать соответствующюю тактику управления портфелем инвестиций
Банк должен стремиться придерживаться следующей тактики при управлении портфелем инвестиций:
реализовывать основную стратегическую цель, поддерживая риск и ликвидность на приемлемом уровне;
изменять соотношение различных активов своего портфеля в соответствии с конъюнктурой рынка, чтобы обеспечить большую доходность капитала
реформировать портфель на основе ежеквартального анализа макроэкономических показателей и ежеквартального анализа хозяйственной деятельности предприятий;
внимательно следить за корпоративными новостями и сигналами о возможном падении курсовой стоимости ценных бумаг, реагируя как можно раньше, когда результаты проявления еще незначительны;
продавать акции предприятий, если нет оснований предполагать, что их стоимость может увеличиться в течение ближайших 12 месяцев.
перераспределять средства в ценные бумаги рынка краткосрочных капиталов и другие денежные эквиваленты до тех пор, пока не будут найдены ценные бумаги предприятий, обеспечивающие требуемый доход и его рост;
отдавать приоритет приобретению акций крупных, стабильно работающих предприятий, компаний и объединений;
инвестировать часть средств в акции быстрорастущих компаний, но менее ликвидных компаний, имеющих хорошие перспективы для роста объема и прибыли в течение ближайших 5 лет;
хеджировать активы с помощью инструментов срочного рынка;
распределять сроки погашения приобретенных долговых бумаг
таким образом, чтобы своевременно иметь необходимые
денежные средства для приобретения высокодоходных ценных
бумаг
регулярно изменять часть своего портфеля ценных бумаг, переключая внимание со слабой отраслевой группы ценных бумаг на более сильную, с переоцененных ценных бумаг на недооцененные внутри отраслей, с целью сохранения и повышения рентабельности вложений .
СПИСОК ИСПОЛЬЗОВАННОЙ ЛИТЕРАТУРЫ
Гражданский кодекс Российской Федерации
Федеральный закон от 26.12.95 № 208-ФЗ «Об акционерных обществах»
Федеральный закон Российской Федерации от 03.02.96 № 17-ФЗ «О банках и банковской деятельности»
Банковское дело/ Под ред. В.И. Колесникова и Л.П. Кроливецкой. – М.: Финансы и статистика, 1995.
Галанов В.А., Басов А.И. Рынок ценных бумаг: Учебник.- М.: Финансы и статистика, 1996.
Инвестиционно-финансовый портфель/ Отв. Ред. Ю.Б. Рубин, В.И. Солдаткин. – М., 1993.
Инвестиционная декларация Общего Фонда банковского управления